Collagen from Cartilaginous Fish By-Products for a Potential Application in Bioactive Film Composite
Abstract
1. Introduction
2. Results and Discussion
2.1. Collagen Characterization
2.1.1. Collagens Electrophoretic Patterns
2.1.2. Peptide Mapping
2.1.3. Viscosity Measurement
2.1.4. Ultraviolet Spectrophotometric Analysis
2.1.5. Fourier Transform Infrared Spectra of Collagens
2.2. Biofilms Mechanical and Functional Properties
2.2.1. Mechanical Properties
2.2.2. Water Solubility
2.2.3. Optical Properties—Colour, Opacity and Light Transmittance of the Films
2.2.4. Fourier Transform Infrared Spectra of Composite Films
2.2.5. Radical Scavenging Activity of Films
3. Experimental Section
3.1. Raw Materials
3.2. Pretreatment of Fish Skin
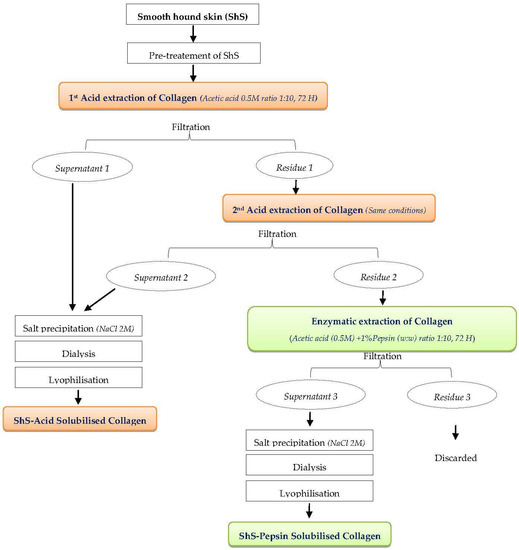
3.3. Collagen Extraction
3.3.1. Acid Extraction
3.3.2. Enzymatic Extraction
3.4. Extracted Collagen Characterisation
3.4.1. Sodium Dodecyl Sulfate Gel Electrophoresis
3.4.2. Peptide Mapping
3.4.3. Viscosity Measurement
3.4.4. Ultraviolet Spectrophotometric Analysis
3.5. Preparation of Polymer Composite Films and Characterisation
3.5.1. Thickness
3.5.2. Mechanical Properties
3.5.3. Water Solubility
3.5.4. Light Barrier Properties
3.5.5. Colour Properties
3.5.6. Fourier Transform Infrared Spectroscopy
3.5.7. 1,1-Diphenyl-2-picrylhydrazyl Radical Scavenging Ability
3.6. Statistical Analysis
4. Conclusions
Author Contributions
Acknowledgments
Conflicts of Interest
References
- FAO. The State of World Fisheries and Aquaculture 2016. In Contributing to Food Security and Nutrition for All; FAO: Rome, Italy, 2016; p. 224. ISBN 978-92-5-209185-1. [Google Scholar]
- Birk, D.E.; Bruckner, P. Collagen suprastructures. Collagen 2005, 247, 185–205. [Google Scholar] [CrossRef]
- Kadler, K. Extracellular matrix 1: Fibril-forming collagens. Protein Profile 1995, 2, 491–619. [Google Scholar] [PubMed]
- Cavallaro, J.F.; Kemp, P.D.; Kraus, K.H. Collagen fabrics as biomaterials. Biotechnol. Bioeng. 1994, 43, 781–791. [Google Scholar] [CrossRef] [PubMed]
- Hood, L.L. Collagen in sausage casings. In Advances in Meat Research Volume 4: Collagen as Food; Pearson, A.M., Dutson, T.R., Bailey, A.J., Eds.; Van Nostrand Reinhold Company: New York, NY, USA, 1987; Volume 4, pp. 109–129. [Google Scholar]
- Stainsby, G. Gelatin gels. In Collagen as Food: Volume 4. Advances in Meat Research; Pearson, A.M., Dutson, T.R., Bailey, A.J., Eds.; Van Nostrand Reinhold Company: New York, NY, USA, 1987; Volume 4, pp. 209–222. [Google Scholar]
- Wells, G.A.; Scott, A.C.; Johnson, C.T.; Gunning, R.F.; Hancock, R.D.; Jeffrey, M.; Dawson, M.; Bradley, R. A novel progressive spongiform encephalopathy in cattle. Vet. Rec. 1987, 31, 419–420. [Google Scholar] [CrossRef]
- Jongjareonrak, A.; Benjakul, S.; Visessanguan, W.; Nagai, T.; Tanaka, M. Isolation and characterisation of acid and pepsin-solubilised collagens from the skin of Brownstripe red snapper (Lutjanus vitta). Food Chem. 2005, 93, 475–484. [Google Scholar] [CrossRef]
- Moon, S.H.; Lee, Y.J.; Rhie, J.W.; Suh, D.S.; Oh, D.Y.; Lee, J.H.; Kim, Y.J.; Kim, S.M.; Jun, Y.J. Comparative study of the effectiveness and safety of porcine and bovine atelocollagen in Asian nasolabial fold correction. J. Plast. Surg. Hand Surg. 2015, 49, 147–152. [Google Scholar] [CrossRef] [PubMed]
- Ahmad, M.; Nirmal, N.P.; Chuprom, J. Molecular characteristics of collagen extracted from the starry triggerfish skin and its potential in the development of biodegradable packaging film. RSC Adv. 2016, 6, 33868–33879. [Google Scholar] [CrossRef]
- Nagai, T.; Yamashita, E.; Taniguchi, K.; Kanamori, N.; Suzuki, N. Isolation and characterisation of collagen from the outer skin waste material of cuttlefish (Sepia lycidas). Food Chem. 2001, 72, 425–429. [Google Scholar] [CrossRef]
- Nagai, T.; Nagamori, K.; Yamashita, E.; Suzuki, N. Collagen of octopus Callistoctopus arakawai arm. Int. J. Food Sci. Technol. 2002, 37, 285–289. [Google Scholar] [CrossRef]
- Kittiphattanabawon, P.; Nalinanon, S.; Benjakul, S.; Kishimura, H. Characteristics of Pepsin-Solubilised Collagen from the Skin of Splendid Squid (Loligo formosana). J. Chem. 2015, 8. [Google Scholar] [CrossRef]
- Nagai, T.; Ogawa, T.; Nakamura, T.; Ito, T.; Nakagawa, H.; Fujiki, K.; Nakao, M.; Yano, T. Collagen of edible jellyfish exumbrella. J. Sci. Food Agric. 1999, 79, 855–858. [Google Scholar] [CrossRef]
- Lee, K.J.; Hee, Y.P.; Kim, Y.K.; Park, J.I.; Ho, D.Y. Biochemical Characterization of Collagen from the Starfish Asteria samurensis. J. Korean Soc. Appl. Biol. Chem. 2009, 52. [Google Scholar] [CrossRef]
- Nagai, T.; Suzuki, N. Partial characterization of collagen from purple sea urchin (Anthocidaris crassispina) test. Int. J. Food Sci. Technol. 2000, 35, 497–501. [Google Scholar] [CrossRef]
- Zhong, M.; Chen, T.; Hu, C.; Ren, C. Isolation and Characterization of Collagen from the Body Wall of Sea Cucumber Stichopus monotuberculatus. J. Food Sci. 2015, 80, 671–679. [Google Scholar] [CrossRef] [PubMed]
- Ehrlich, H.; Wysokowski, M.; Żółtowska-Aksamitowska, S.; Petrenko, I.; Jesionowski, T. Collagens of Poriferan Origin. Mar. Drugs 2018, 16, 79. [Google Scholar] [CrossRef] [PubMed]
- Chuaychan, S.; Benjakul, S.; Kishimura, H. Characteristics of acid- and pepsin-soluble collagens from scale of seabass (Lates calcarifer). Lwt-Food Sci. Technol. 2015, 63, 71–76. [Google Scholar] [CrossRef]
- Ahmad, M.; Benjakul, S. Extraction and characterisation of pepsin-solubilised collagen from the skin of unicorn leatherjacket (Aluterus monocerous). Food Chem. 2010, 120, 817–824. [Google Scholar] [CrossRef]
- Hwang, J.H.; Mizuta, S.; Yokoyama, Y.; Yoshinaka, R. Purification and characterization of molecular species of collagen in the skin of skate (Raja kenojei). Food Chem. 2007, 100, 921–925. [Google Scholar] [CrossRef]
- Liu, D.; Zhang, X.; Li, T.; Yang, H.; Zhang, H.; Regenstein, J.M.; Zhou, P. Extraction and characterization of acid- and pepsin-soluble collagens from the scales, skins and swim-bladders of grass carp (Ctenopharyngodon idella). Food Biosci. 2015, 9, 68–74. [Google Scholar] [CrossRef]
- Nagai, T.; Suzuki, N. Isolation of collagen from fish waste material-skin, bone and fins. Food Chem. 2000, 68, 277–281. [Google Scholar] [CrossRef]
- Jeevithan, E.; Bao, B.; Bu, Y.; Zhou, Y.; Zhao, Q.; Wu, W. Type II Collagen and Gelatin from Silvertip Shark (Carcharhinus albimarginatus) Cartilage: Isolation, Purification, Physicochemical and Antioxidant Properties. Mar. Drugs 2014, 12, 3852. [Google Scholar] [CrossRef] [PubMed]
- Benjakul, S.; Nalinanon, S.; Shahidi, F. Fish collagen. In Food Biochemistry and Food Processing, 2nd ed.; Simpson, B.K., Nollet, L.M.L., Toldra, F., Benjakul, S., Paliyath, G., Hui, Y.H., Eds.; John Wiley and Sons: Hoboken, NJ, USA, 2012; pp. 365–387. [Google Scholar]
- Cao, H.; Xu, S.Y. Purification and characterization of type II collagen from chick sternal cartilage. Food Chem. 2008, 108, 439–445. [Google Scholar] [CrossRef] [PubMed]
- Lin, Y.K.; Liu, D.C. Effects of pepsin digestion at different temperatures and times on properties of telopeptide-poor collagen from bird feet. Food Chem. 2006, 94, 621–625. [Google Scholar] [CrossRef]
- Bradai, M.N.; Saidi, B.; Enajjar, S.; Bouain, A. The Gulf of Gabe’s: A spot for the Mediterranean elasmobranches. In The Proceedings of the Workshop on Mediterranean Cartilaginous Fish with Emphasis on Southern and Eastern Mediterranean; Basusta, N., Keskin, C., Serena, F., Seret, B., Eds.; Turkish Marine Research Foundation: Istanbul, Turkey, 2006; pp. 107–117. [Google Scholar]
- Costantini, M.; Bernardini, M.; Cordone, P.; Guilianini, P.G.; Orel, G. Observations on fishery, feeding habits and reproductive biology of Mustelus mustelus (Chondrichtyes, Triakidae). North. Adriat. Sea Biol. Mar. Mediterr. 2000, 7, 427–432. [Google Scholar]
- Kim, H.W.; Song, D.H.; Choi, Y.S.; Kim, H.Y.; Hwang, K.E.; Park, J.H.; Kim, Y.J.; Choi, J.H.; Kim, C.J. Effects of Soaking pH and Extracting Temperature on the Physicochemical Properties of Chicken Skin Gelatin. Korean J. Food Sci. Anim. 2012, 32, 316–322. [Google Scholar] [CrossRef]
- Rinaudo, M. Chitin and chitosan: Properties and applications. Prog. Polym. Sci. 2006, 31, 603–632. [Google Scholar] [CrossRef]
- Damodaran, S. Food Proteins and Their Applications, 1st ed.; Marcel Dekker Inc.: New York, NY, USA, 1997; pp. 356–359. [Google Scholar]
- Matmaroh, K.; Benjakul, S.; Prodpran, T.; Encarnacion, A.B.; Kishimura, H. Characteristics of acid soluble collagen and pepsin soluble collagen from scale of spotted golden goatfish (Parupeneus heptacanthus). Food Chem. 2011, 129, 1179–1186. [Google Scholar] [CrossRef] [PubMed]
- Kittiphattanabawon, P.; Benjakul, S.; Visessanguan, W.; Kishimura, H.; Shahidi, F. Isolation and Characterisation of collagen from the skin of brownbanded bamboo shark (Chiloscyllium punctatum). Food Chem. 2010, 119, 1519–1526. [Google Scholar] [CrossRef]
- Nomura, Y.; Yamano, M.; Shirai, K. Renaturation of α1 chains from shark skin collagen type I. J. Food Sci. 1995, 60, 1233–1236. [Google Scholar] [CrossRef]
- Jekel, P.A.; Weijer, W.J.; Beintema, J.J. Use of endoproteinase Lys-C from Lysobacter enzymogenes in protein sequence analysis. Anal. Biochem. 1983, 134, 347–354. [Google Scholar] [CrossRef]
- Heu, M.S.; Lee, J.H.; Kim, H.J.; Jee, S.J.; Lee, J.S.; Jeon, Y.J.; Shahidi, F.; Kim, J. Characterization of acid- and pepsin-soluble collagens from flatfish skin. Food Sci. Biotechnol. 2010, 19, 27–33. [Google Scholar] [CrossRef]
- Li, Z.; Wang, B.; Chi, C.; Zhang, Q.; Gong, Y.; Tang, J.; Luo, H.; Ding, G. Isolation and characterization of acid soluble collagens and pepsin soluble collagens from the skin and bone of Spanish mackerel (Scomberomorous niphonius). Food Hydrocoll. 2013, 31, 103–113. [Google Scholar] [CrossRef]
- Sampath Kumar, N.S.; Nazeer, R.A.; Jaiganesh, R. Wound Healing Properties of Collagen from the Bone of Two Marine Fishes. Int. J. Pept. Res. Ther. 2012, 18, 185–192. [Google Scholar] [CrossRef]
- Heredia, A.; Colin-Garcia, M.; Pena-Rico, M.A.; Aguirre Beltran, L.F.L.; Gracio, J.; Contreras-Torres, F.F.; Rodriguez-Galvan, A.; Bucio, L.; Basiuk, V.A. Thermal, infrared spectroscopy and molecular modeling characterization of bone: An insight in the apatite-collagen type I interaction. Adv. Biol. Chem. 2013, 3, 215–223. [Google Scholar] [CrossRef]
- Rao, K.P.; Alamelu, S. Effect of crosslinking agent on the release of an aqueous marker from liposomes sequestered in collagen and chitosan gels. J. Memb. Sci. 1992, 71, 161–167. [Google Scholar] [CrossRef]
- Kozlowska, J.; Sionkowska, A.; Skopinska-Wisniewska, J.; Piechowicz, K. Northern pike (Esox lucius) collagen: Extraction, characterization and potential application. Int. J. Biol. Macromol. 2015, 81, 220–227. [Google Scholar] [CrossRef] [PubMed]
- Nalinanon, S.; Benjakul, S.; Kishimura, H. Collagens from the skin of arabesque greenling (Pleurogrammus azonus) solubilized with the aid of acetic acid and pepsin from albacore tuna (Thunnus alalunga) stomach. J. Sci. Food Agric. 2010, 90, 1492–1500. [Google Scholar] [CrossRef] [PubMed]
- Jia, Y.; Wang, H.; Wang, H.; Li, Y.; Wang, M.; Zhou, J. Biochemical Properties of Skin Collagens Isolated from Black Carp (Mylopharyngodon piceus). Food Sci. Biotechnol. 2012, 21, 1585–1592. [Google Scholar] [CrossRef]
- Belbachir, K.; Noreen, R.; Gouspillou, G.; Petibois, C. Collagen types analysis and differentiation by FTIR spectroscopy. Anal. Bioanal. Chem. 2009, 395, 829–837. [Google Scholar] [CrossRef] [PubMed]
- Doyle, B.B.; Bendit, E.G.; Blout, E.R. Infrared spectroscopy of collagen and collagen-like polypeptides. Biopolymers 1975, 14, 937–957. [Google Scholar] [CrossRef] [PubMed]
- Muyonga, J.H.; Cole, C.G.B.; Duodu, K.G. Characterisation of acid soluble collagen from skins of young and adult Nile perch (Lates niloticus). Food Chem. 2004, 85, 81–89. [Google Scholar] [CrossRef]
- Payne, K.J.; Veis, A. Fourier transform IR spectroscopy of collagen and gelatin solutions: Deconvolution of the amide I band for conformational studies. Biopolymers 1988, 27, 1749–1760. [Google Scholar] [CrossRef] [PubMed]
- Surewicz, W.K.; Mantsch, H.H. New insight into protein secondary structure from resolution-enhanced infrared spectra. Biochim. Biophys. Acta 1988, 952, 115–130. [Google Scholar] [CrossRef]
- Krimm, S.; Bandekar, J. Vibrational Spectroscopy and Conformation of Peptides, Polypeptides, and Proteins. Adv. Protein Chem. 1986, 38, 181–364. [Google Scholar] [CrossRef] [PubMed]
- Jackson, M.; Choo, L.P.; Watson, P.H.; Halliday, W.C.; Mantsch, H.H. Beware of connective tissue proteins: Assignment and implications of collagen absorptions in infrared spectra of human tissues. Biochim. Biophys. Acta 1995, 1270, 1–6. [Google Scholar] [CrossRef]
- Plepis, A.M.D.; Goissis, G.; DasGupta, D.K. Dielectric and pyroelectric characterization of anionic and native collagen. Polym. Eng. Sci. 1996, 36, 2932–2938. [Google Scholar] [CrossRef]
- Ganzevles, R.A. Protein/Polysaccharide Complexes at Air/Water Interfaces. Ph.D. Thesis, Wageningen University, Wageningen, The Netherlands, 2007. [Google Scholar]
- Ahmad, M.; Nirmal, N.P.; Danish, M.; Chuprom, J.; Jafarzedeh, S. Characterisation of composite films fabricated from collagen/chitosan and collagen/soy protein isolate for food packaging applications. RSC Adv. 2016, 6, 82191–82204. [Google Scholar] [CrossRef]
- Zhang, S.; Zhang, Z.; Vardhanabhuti, B. Effect of charge density of polysaccharides on self-assembled intragastric gelation of whey protein/polysaccharide under simulated gastric conditions. Food Funct. 2014, 5, 1829–1838. [Google Scholar] [CrossRef] [PubMed]
- Charulatha, V.; Rajaram, A. Influence of different crosslinking treatments on the physical properties of collagen membranes. Biomaterials 2003, 24, 759–767. [Google Scholar] [CrossRef]
- Gomez-Estaca, J.; Gomez-Guillén, M.C.; Fernandez-Martín, F.; Montero, P. Effects of gelatin origin, bovine-hide and tuna-skin, on the properties of compound gelatin chitosan films. Food Hydrocoll. 2011, 25, 1461–1469. [Google Scholar] [CrossRef]
- Uriarte-Montoya, M.H.; Arias-Moscoso, J.L.; Plascencia-Jatomea, M.; Santacruz-Ortega, H.; Rouzaud-Sández, O.; Cardenas-Lopez, J.L.; Marquez-Rios, E.; Ezquerra-Brauer, J.M. Jumbo squid (Dosidicus gigas) mantle collagen: Extraction, characterization, and potential application in the preparation of chitosan–collagen biofilms. Bioresour. Technol. 2010, 101, 4212–4219. [Google Scholar] [CrossRef] [PubMed]
- O’Sullivan, A.; Shaw, N.B.; Murphy, S.C.; Van de Vis, J.W.; Van Pelt-Heerschap, H.; Kerry, J.P. Extraction of Collagen from Fish Skins and Its Use in the Manufacture of Biopolymer Films. J. Aquat. Food Prod. Technol. 2006, 15, 21–32. [Google Scholar] [CrossRef]
- Kołodziejska, I.; Piotrowska, B. The water vapour permeability, mechanical properties and solubility of fish gelatin–chitosan films modified with transglutaminase or 1-ethyl-3-(3-dimethylaminopropyl) carbodiimide (EDC) and plasticized with glycerol. Food Chem. 2007, 103, 295–300. [Google Scholar] [CrossRef]
- Caner, C.; Vergano, P.J.; Wiles, J.L. Chitosan film mechanical and permeation properties as affected by acid, plasticizer, and storage. J. Food Sci. 1998, 63, 1049–1053. [Google Scholar] [CrossRef]
- Rivero, S.; García, M.A.; Pinotti, A. Composite and bi-layer films based on gelatin and chitosan. J. Food Eng. 2009, 90, 531–539. [Google Scholar] [CrossRef]
- Butler, B.L.; Vergano, P.J.; Testin, R.F.; Bunn, J.M.; Wiles, J.L. Mechanical and barrier properties of edible chitosan films as affected by composition and storage. J. Food Sci. 1996, 61, 953–955. [Google Scholar] [CrossRef]
- Rhim, J.W.; Gennadios, A.; Handa, A.; Weller, C.L.; Hanna, A. Solubility, tensile, and color properties of modified soy protein isolate films. J. Agric. Food Chem. 2000, 48, 4937–4941. [Google Scholar] [CrossRef] [PubMed]
- Liu, J.; Liu, S.; Chen, Y.; Zhang, L.; Kan, J.; Jin, C. Physical, mechanical and antioxidant properties of chitosan films grafted with different hydroxybenzoic acids. Food Hydrocoll. 2017, 71, 176–186. [Google Scholar] [CrossRef]
- Elango, J.; Bu, Y.; Bin, B.; Geevaretnam, J.; Robinson, J.S.; Wu, W. Effect of chemical and biological cross-linkers on mechanical and functional properties of shark catfish skin collagen films. Food Biosci. 2016, 17, 42–51. [Google Scholar] [CrossRef]
- Elango, J.; Robinson, J.S.; Geevaretnam, J.; Rupia, E.J.; Arumugam, V.; Durairaj, S.; Wenhui, W. Physicochemical and rheological properties of composite shark catfish (Pangasius pangasius) skin collagen films integrated with chitosan and calcium salts. J. Food Biochem. 2016, 40, 304–315. [Google Scholar] [CrossRef]
- Lacroix, M.; Cooksey, K. Edible films and coatings from animal origin proteins. In Innovations in Food Packaging, 1st ed.; Jung, H., Ed.; Elsevier: New York, NY, USA, 2005; pp. 301–317. [Google Scholar]
- Perez-Gago, M.B.; Krochta, J.M. Water vapor permeability, solubility and tensile properties of heat denatured versus native whey protein films. J. Food Sci. 1999, 64, 1034–1037. [Google Scholar] [CrossRef]
- Pitak, N.; Rakshit, S.K. Physical and antimicrobial properties of banana flour/chitosan biodegradable and self sealing films used for preserving fresh-cut vegetables. LWT-Food Sci. Technol. 2011, 44, 2310–2315. [Google Scholar] [CrossRef]
- Gontard, N.; Guilbert, S.; Cuq, J.L. Water and glycerol as plasticizer affect mechanical and water vapor barrier properties of an wheat gluten film. J. Food Sci. 1993, 58, 206–211. [Google Scholar] [CrossRef]
- Prodpran, T.; Benjakul, S.; Artharn, A. Properties and microstructure of protein-based film from round scad (Decapterus maruadsi) muscle as affected by palm oil and chitosan incorporation. Int. J. Biol. Macromol. 2007, 41, 605–614. [Google Scholar] [CrossRef] [PubMed]
- Kurek, M.; Descours, E.; Galic, K.; Voilley, A.; Debeaufort, F. How composition and process parameters affect volatile active compounds in biopolymer films. Carbohydr. Polym. 2012, 88, 646–656. [Google Scholar] [CrossRef]
- Pereda, M.; Ponce, A.G.; Marcovich, N.E.; Ruseckaite, R.A.; Martucci, J.F. Chitosan-gelatin composites and bi-layer films with potential antimicrobial activity. Food Hydrocoll. 2011, 25, 1372–1381. [Google Scholar] [CrossRef]
- Martins, J.T.; Cerqueira, M.A.; Vicente, A.A. Influence of a-tocopherol on physicochemical properties of chitosan-based films. Food Hydrocoll. 2012, 27, 220–227. [Google Scholar] [CrossRef]
- Liu, M.; Zhou, Y.; Zhang, Y.; Yu, C.; Cao, S. Preparation and structural analysis of chitosan films with and without sorbitol. Food Hydrocoll. 2013, 33, 186–191. [Google Scholar] [CrossRef]
- Sionkowska, A. Effects of solar radiation on collagen and chitosan films. J. Photochem. Photobiol. B 2006, 82, 9–15. [Google Scholar] [CrossRef] [PubMed]
- Jridi, M.; Sellimi, S.; Lassoued, K.B.; Beltaief, S.; Souissi, N.; Mora, L.; Toldra, F.; Elfeki, A.; Nasri, M.; Nasri, R. Wound healing activity of cuttlefish gelatin gels and films enriched by henna (Lawsonia inermis) extract. Colloids Surf. A Physicochem. Eng. Asp. 2017, 512, 71–79. [Google Scholar] [CrossRef]
- De Morais Lima, M.; Bianchini, D.; Guerra Dias, A.; Da Rosa Zavareze, E.; Prentice, C.; Da Silveira Moreira, A. Biodegradable films based on chitosan, xanthan gum,and fish protein hydrolysate. J. Appl. Polym. Sci. 2017, 134. [Google Scholar] [CrossRef]
- Hafsa, J.; Smach, M.; Ben Khedher, M.R.; Charfeddine, B.; Limem, K.; Majdoub, H.; Rouatbi, S. Physical, antioxidant and antimicrobial properties of chitosan films containing Eucalyptus globulus essential oil. LWT-Food Sci. Technol. 2016, 68, 356–364. [Google Scholar] [CrossRef]
- Xie, W.; Xu, P.; Liu, Q. Antioxidant activity of water-soluble chitosan derivatives. Bioorg. Med. Chem. Lett. 2001, 11, 1699–1701. [Google Scholar] [CrossRef]
- Laemmli, U.K. Cleavage of structural proteins during the assembly of the head of bacteriophage T4. Nature 1970, 227, 680–685. [Google Scholar] [CrossRef] [PubMed]
- Kittiphattanabawon, P.; Benjakul, S.; Visessanguan, W.; Nagai, T.; Tanaka, M. Characterisation of acid-soluble collagen from skin and bone of bigeye snapper (Priacanthus tayenus). Food Chem. 2005, 89, 363–372. [Google Scholar] [CrossRef]
- Kimura, S.; Ohno, Y. Fish type I collagen: Tissue-species existence of two molecular forms, (a1)2a2 and a1a2a3, in alaska pollack. Comp. Biochem. Physiol. 1987, 88, 409–413. [Google Scholar]
- ISO. Plastiques—Détermination des propriétés en traction—Partie 1: Principes généraux. In ISO 527-1; ISO: Geneva, Switzerland, 2012; p. 23. [Google Scholar]
- Gómez Estaca, J.; Montero, P.; Fernández, M.F.; Gómez-Guillén, M.C. Physico-chemical and film-forming properties of bovine-hide and tuna-skin gelatin: A comparative study. J. Food Eng. 2009, 90, 480–486. [Google Scholar] [CrossRef]
- Gennadios, A.; Weller, C.L.; Hanna, M.A.; Froning, G.W. Mechanical and Barrier Properties of Egg Albumen Films. J. Food Sci. 1996, 61, 585–589. [Google Scholar] [CrossRef]
- Shimada, K.; Fujikawa, K.; Yahara, K.; Nakamura, T. Antioxidative properties of xanthan on the antioxidation of soybean oil in cyclodextrin emulsion. J. Agric. Food Chem. 1992, 40, 945–948. [Google Scholar] [CrossRef]









| TS (MPa) | EAB (%) | Thickness (µm) | |
|---|---|---|---|
| CH | 70.52 ± 3.39 a | 4.25 ± 0.63 a | 17.15 ± 1.41 a |
| C50 | 55.42 ± 8.6 b | 5.67 ± 0.51 b | 15.66 ± 1.63 b |
| C75 | 66.28 ± 2.7 a,b | 4.49 ± 0.23 b | 16.07 ± 1.10 b |
| Film | TS(MPa) | EAB (%) | Reference |
|---|---|---|---|
| Pure Chitosane | 70.52 | 4.25 | Present study |
| 51.04 | 2.25 | [65] | |
| 5.8 | 17.3 | [54] | |
| Pure Collagen | 25.3 | 14.7 | [54] |
| 2.3 | 2.2 | [66] | |
| Collagen: Chitosan C50 | 55.42 | 5.67 | Present study |
| Collagen: Chitosan C75 | 66.28 | 4.49 | Present study |
| Collagen from shark catfish skin: Chitosane | 8.16 | 14.3 | [67] |
| collagen from jumbo squid: chitosan (15:85) | 35.5 | 12.3 | [58] |
| Polyester | 178 | 85 | [68] |
| Polyvinyl chloride (PVC) | 93 | 30 | |
| Low-density polyethylene (LDPE) | 13 | 500 | |
| High-density polyethylene (HDPE) | 26 | 300 | |
| Hydroxypropyl cellulose | 15 | 33 |
| L* | a* | b* | ΔE* | Film Solubility (%) | |
|---|---|---|---|---|---|
| CO | 97.93 ± 0.001 a | 0.07 ± 0.2 a | 2.13 ± 0.01 a | 0.35 ± 0.02 a | 32.14 ± 2.3 a |
| C50 | 97.76 ± 0.002 b | −0.09 ± 0.06 b | 2.63 ± 0.002 b | 0.85 ± 0.009 b | 24.55 ± 1.88 b |
| C75 | 97.30 ± 0.0002 c | −0.19 ± 0.09 c | 2.62 ± 0.003 b | 0.99 ± 0.008 c | 17.64 ± 2 c |
| CH | 97.26 ± 0.001 c | −0.13 ± 0.03 d | 3.25 ± 0.03 c | 1.56 ± 0.08 d | 13.29 ± 1.02 d |
| Films | DPPH (%) | Reference |
|---|---|---|
| Pure Collagen CO | 30.88 ±0.03 a | This study |
| Cuttlefish Gelatin | 30.99 | [78] |
| Chitosan CH | 24.13± 0.75 b | This study |
| 0.17 | [79] | |
| Collagen: Chitosan C50 | 23.91± 1.15 b | This study |
| Collagen: Chitosan C75 | 19.77± 0.25 b | |
| Gelatin film + henna extract | 61.86 | [78] |
| Chitosan + Eucalyptus globulus essential oil | 23.03–43.62 | [80] |
| Chitosan + xanthan gum + fish protein hydrolysate | 1.7–2.46 | [79] |
© 2018 by the authors. Licensee MDPI, Basel, Switzerland. This article is an open access article distributed under the terms and conditions of the Creative Commons Attribution (CC BY) license (http://creativecommons.org/licenses/by/4.0/).
Share and Cite
Ben Slimane, E.; Sadok, S. Collagen from Cartilaginous Fish By-Products for a Potential Application in Bioactive Film Composite. Mar. Drugs 2018, 16, 211. https://doi.org/10.3390/md16060211
Ben Slimane E, Sadok S. Collagen from Cartilaginous Fish By-Products for a Potential Application in Bioactive Film Composite. Marine Drugs. 2018; 16(6):211. https://doi.org/10.3390/md16060211
Chicago/Turabian StyleBen Slimane, Emna, and Saloua Sadok. 2018. "Collagen from Cartilaginous Fish By-Products for a Potential Application in Bioactive Film Composite" Marine Drugs 16, no. 6: 211. https://doi.org/10.3390/md16060211
APA StyleBen Slimane, E., & Sadok, S. (2018). Collagen from Cartilaginous Fish By-Products for a Potential Application in Bioactive Film Composite. Marine Drugs, 16(6), 211. https://doi.org/10.3390/md16060211

