Presence and Causes of Sterilization Equipment Failures with Biological Indicators in Dental Offices in Mexico: A Longitudinal Cohort
Abstract
1. Introduction
2. Materials and Methods
2.1. Study Population
- Questionnaire: Information was collected about the type of sterilizer and management, adherence to the manufacturer’s guidelines, daily sterilization cycles, operator responsibility, use of biological indicators, and maintenance.
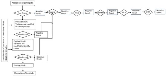
- Monitoring of Sterilization Cycles:
- (a)
- Biological Indicators: This study utilized Bacillus atrophaeus spore strips (Sporigam Biological Indicator, Gamma Biolabs, CDMX, Mexico City, Mexico) to monitor dry heat equipment and Geobacillus stearothermophilus spores (Sporigam Biological Indicator, Gamma Biolabs, CDMX, Mexico) were used for autoclaves were used, which were placed in the sterilization equipment for a standard cycle.
- (b)
- Sample Processing: The culture medium employed to detect the presence or absence of bacterial growth was Soy Trypticase (BD Bioxon, Becton Dickinson de Mexico, Estado de Mexico, Mexico City, Mexico) with 0.25% anhydrous dextrose (Hycel de México, S.A de C.V., México D.F., Roma Norte, Mexico). Three milliliters of this culture medium was added to each tube (sample), and the tubes were then incubated at 37 °C for 7 days to assess dry heat sterilization cycles, and at 57 °C for 7 days to evaluate autoclaves. A positive control (indicating bacterial growth), a negative control (indicating the absence of bacterial growth), and a culture medium control were utilized for each sample. To confirm the results of the cultures, each of the samples, including the controls, was seeded onto Soybean–Casein Digest Agar (BD Bioxon, Becton Dickinson de Mexico, Estado de Mexico, Mexico) after 48 h and re-incubated for an additional 48 h at 37 °C for dry heat sterilization cycles and at 57 °C for autoclaves [5,8,9,10].
- (c)
- Results Interpretation: Tests determined the presence (equipment failures) or absence of bacterial growth, indicating the performance of the sterilizer.
2.2. Statistical Analysis
3. Results
4. Discussion
5. Conclusions
Author Contributions
Funding
Institutional Review Board Statement
Informed Consent Statement
Data Availability Statement
Acknowledgments
Conflicts of Interest
References
- Kunyk, D.; Peters, E.; Kwantes, D.; Wong, C.; Peters, E. Daily Use of Biologic Indicators in General Dental Practice. J. Can. Dent. Assoc. 2021, 87, 1488–2159. [Google Scholar]
- Mahasneh, A.M.; Alakhras, M.; Khabour, O.F.; Al-Sa’di, A.G.; Al-Mousa, D.S. Practices of infection control among dental care providers: A cross sectional study. Clin. Cosmet. Investig. Dent. 2020, 12, 281–289. [Google Scholar] [CrossRef] [PubMed]
- CHIRICOF Cross-sectional studies in occupational health research: An overview of strengths and limitations. G. Ital. Psicol. Med. Lav. 2023, 3, 86–93.
- Burke, F.; Coulter, W.; Cheung, S.; Palenik, C. Autoclave performance and practitioner knowledge of autoclave use: A survey of selected UK practices. Quintessence Int. 1998, 29, 231–238. [Google Scholar]
- Patiño-Marín, N.; Loyola-Rodríguez, J.P.; Tovar-Reyes, L.F. Uso y verificación con indicadores biológicos en esterilizadores de cirujanos dentistas de San Luis Potosí, México. Salud Pública México 2001, 43, 455–458. [Google Scholar] [CrossRef]
- White, R.T.; Arzi, H.J. Longitudinal studies: Designs, validity, practicality, and value. Res. Sci. Educ. 2005, 35, 137–149. [Google Scholar] [CrossRef]
- Acosta-Gío, A.E.; Mata-Portuguez, V.H.; Herrero-Farías, A.; Pérez, L.S. Biologic monitoring of dental office sterilizers in Mexico. Am. J. Infect. Control 2002, 30, 153–157. [Google Scholar] [CrossRef]
- Mejía, A.A.; Pérez, T.L.S.; Gío, E.A. Verificación biológica de los ciclos de esterilización. Rev. Asoc. Dent. Mex. 1999, 56, 234–237. [Google Scholar]
- Patiño-Marín, N.; Martínez-Castañón, G.A.; Zavala-Alonso, N.V.; Medina-Solís, C.E.; Torres-Méndez, F.; Cepeda-Argüelles, O. Biologic monitoring and causes of failure in cycles of sterilization in dental care offices in Mexico. Am. J. Infect. Control 2015, 43, 1092–1095. [Google Scholar] [CrossRef]
- Patiño-Marín, N.; Loyola-Rodríguez, J.P.; Zavala-Alonso, N.V.; Martínez-Castañón, G.A.; Medina-Solís, C.E.; Castillo-Hernández, J.; García-Chávez, E. Verification of sterilization cycles at dental practices in San Luis Potosí, Mexico. Salud Publica Mex. 2012, 54, 365–366. [Google Scholar] [CrossRef][Green Version]
- Bagley, S.C.; White, H.; Golomb, B.A. Logistic regression in the medical literature: Standards for use and reporting, with particular attention to one medical domain. J. Clin. Epidemiol. 2001, 54, 979–985. [Google Scholar] [CrossRef] [PubMed]
- Caruana, E.J.; Roman, M.; Hernández-Sánchez, J.; Solli, P. Longitudinal studies. J. Thorac. Dis. 2015, 7, E537. [Google Scholar] [PubMed]
- Hogan, J.W.; Roy, J.; Korkontzelou, C. Handling drop- out in longitudinal studies. Stat. Med. 2004, 23, 1455–1497. [Google Scholar] [CrossRef]
- Sarabadani, J.; Rahati, N.; Ghazvini, K.; Labafchi, A.; Karbasi, S.; Jabbari, N.; Aminizade, F. Evaluation of the steam sterilization quality and assessment of knowledge, attitude, and practice of clinical directors regarding infection control in dental clinics: A cross-sectional study in Mashhad, Iran. Environ. Health Eng. Manag. J. 2020, 7, 263–270. [Google Scholar] [CrossRef]
- Skaug, N.; Lingaas, E.; Nielsen, Ø.; Palenik, C.J. Biological monitoring of sterilizers and sterilization failures in Norwegian dental offices in 1985 and 1996. Acta Odontol. Scand. 1999, 57, 175–180. [Google Scholar]
- Dioguardi, M.; Sovereto, D.; Illuzzi, G.; Laneve, E.; Raddato, B.; Arena, C.; Caponio, V.C.A.; Caloro, G.A.; Zhurakivska, K.; Troiano, G.; et al. Management of instrument sterilization workflow in endodontics: A systematic review and meta-analysis. Int. J. Dent. 2020, 2020, 1–20. [Google Scholar] [CrossRef]
- Dioguardi, M.; Laneve, E.; Di Cosola, M.; Cazzolla, A.P.; Sovereto, D.; Aiuto, R.; Laino, L.; Leanza, T.; Alovisi, M.; Troiano, G.; et al. The effects of sterilization procedures on the cutting efficiency of endodontic instruments: A systematic review and network meta-analysis. Materials 2021, 14, 1559. [Google Scholar] [CrossRef]
- Rogers, W. Steam and dry heat sterilization of biomaterials and medical devices. In Sterilisation of Biomaterials and Medical Devices; Elsevier: Amsterdam, The Netherlands, 2012; pp. 20–55. [Google Scholar]
- Laneve, E.; Raddato, B.; Dioguardi, M.; Di Gioia, G.; Troiano, G.; Lo Muzio, L. Sterilisation in dentistry: A review of the literature. Int. J. Dent. 2019, 2019, 6507286. [Google Scholar] [CrossRef]
- Dagher, J.; Sfeir, C.; Abdallah, A.; Majzoub, Z. Sterilization and Biologic Monitoring in Private Dental Clinics in Lebanon. J. Contemp. Dent. Pract. 2018, 19, 853–861. [Google Scholar]
- Vier-Pelisser, F.V.; Só, M.V.R.; Gremelmaier, L.; Bozetti, R.; Pelisser, A. Avaliação da esterilização em autoclaves odontológicas através do monitoramento biológico. Rev. Fac. Odontol. Porto Alegre 2008, 49, 5–10. [Google Scholar] [CrossRef]
- Home|American Dental Association [Internet]. Available online: https://www.ada.org/ (accessed on 25 January 2024).
- OSAP|Dental Infection Prevention & Safety Association [Internet]. Available online: https://www.osap.org/ (accessed on 25 January 2024).
- Infection Prevention & Control in Dental Settings|Division of Oral Health [Internet]. 2023. Available online: https://www.cdc.gov/dental-infection-control/hcp/?CDC_AAref_Val=https://www.cdc.gov/oralhealth/infectioncontrol/index.html (accessed on 25 January 2024).
- Hastreiter, R.J.; Molinari, J.A.; Falken, M.C.; Roesch, M.H.; Gleason, M.J.; Merchant, V.A. Effectiveness of dental office instrument sterilization procedures. J. Am. Dent. Assoc. 1991, 122, 51–56. [Google Scholar] [CrossRef]
- Sheldrake, M.A.; Majors, C.D.; Gaines, D.J.; Palenik, C.J. Effectiveness of three types of sterilization on the contents of sharps containers. Quintessence Int. 1995, 26, 771–778. [Google Scholar] [PubMed]
- Morandi, S.; Brasca, M.; Alfieri, P.; Lodi, R.; Tamburini, A. Influence of pH and temperature on the growth of Enterococcus faecium and Enterococcus faecalis. Le Lait 2005, 85, 181–192. [Google Scholar] [CrossRef]
- Islam, M.A.; Islam, S.; Haque, E.; Rahman, M.; Uddin, A.; Khasruzzaman, A.; Sharif, M.; Rahman, M.R.; Amin, M.R.; Ali, M. Thermal and pH sensitivity of avian corona and influenza viruses: A model study for inactivation of SARS-CoV-2 (COVID-19) and other flu viruses. Int. Res. J. Med. Med. Sci. 2020, 8, 42–56. [Google Scholar] [CrossRef]
- Mackowiak, P.A.; Marling-Cason, M.; Cohen, R.L. Effects of temperature on antimicrobial susceptibility of bacteria. J. Infect. Dis. 1982, 145, 550–553. [Google Scholar] [CrossRef]
- Harrington, R.E.; Guda, T.; Lambert, B.; Martin, J. Sterilization and disinfection of biomaterials for medical devices. In Biomaterials Science; Elsevier: Amsterdam, The Netherlands, 2020; pp. 1431–1446. [Google Scholar]
- Rutala, W.A.; Weber, D.J. Disinfection, sterilization, and control of hospital waste. Mand. Douglas Bennetts Princ. Pract. Infect. Dis. 2015, 3294–3309.e4. [Google Scholar] [CrossRef]
- Farrington, D.P.; Loeber, R.; Welsh, B.C. Longitudinal-experimental studies. In Handbook of Quantitative Criminology; Springer: New York, NY, USA, 2010; pp. 503–518. [Google Scholar]
- World Health Organization. Decontamination and Reprocessing of Medical Devices for Health-Care Facilities; World Health Organization: Geneva, Switzerland, 2016. [Google Scholar]

| Equipment | Autoclave | Dry Heat | |||||
|---|---|---|---|---|---|---|---|
| Frequency (%) | |||||||
| Checks | Presence | Absence | Total | Presence | Absence | Total | p |
| First (n = 210) | 15 (11) | 117 (89) | 132 | 23 (30) | 55 (70) | 78 | 0.0010 * |
| Second (n = 200) | 9 (7) | 118 (93) | 127 | 4 (5) | 69 (95) | 73 | 0.6533 |
| Third (n = 198) | 18 (14) | 107 (86) | 125 | 8 (10) | 65 (90) | 73 | 0.4843 |
| Fourth (n = 195) | 15 (12) | 109 (88) | 124 | 4 (5) | 67 (95) | 71 | 0.1431 |
| Fifth (n = 193) | 11 (9) | 112 (91) | 123 | 12 (17) | 58 (83) | 70 | 0.0970 |
| Sixth (n = 192) | 4 (3) | 118 (97) | 122 | 5 (7) | 65 (93) | 70 | 0.2330 |
| Total (n = 1188) | 72 (10) | 681 (90) | 753 | 56 (13) | 379 (87) | 435 | 0.0507 |
| Questions (Number of Checks) | Presence | Absence | Total | p |
|---|---|---|---|---|
| 1. Was the staff trained regarding the use of the equipment? (First check) | ||||
| Yes | 22 | 135 | 157 | |
| Total | 38 | 172 | 210 | 0.0087 |
| 2. Does the equipment receive maintenance? (First and sixth check) | ||||
| Yes | 24 | 188 | 212 | |
| Total | 47 | 355 | 402 | 0.0001 |
| 3. Equipment procedure. (First, second, third, fifth, and sixth check) | ||||
| Correct | 42 | 704 | 746 | |
| Total | 109 | 884 | 993 | 0.0001 |
| 4. Did you receive information about biological indicators? (Fourth check) | ||||
| Yes | 18 | 124 | 142 | |
| Total | 19 | 176 | 195 | 0.0091 |
| Checks | First | Monitoring 1 | Monitoring 2 | Second | Monitoring 1 | Monitoring 2 | Third | Monitoring 1 | Monitoring 2 |
|---|---|---|---|---|---|---|---|---|---|
| Causes | Frequency (%) | ||||||||
| Error in temperature or time | 3 (20) | 2 (26) | -- | -- | -- | -- | 7 (39) | -- | -- |
| Error in temperature and time | 8 (53) | -- | 1 (17) | 5 (56) | 1 (25) | -- | 7 (39) | 1 (50) | -- |
| No maintenance | 3 (20) | 2 (24) | -- | 2 (22) | -- | -- | 1 (6) | -- | -- |
| Inadequate IB handling | 1 (7) | 4 (50) | -- | 1 (11) | -- | -- | 2 (10) | -- | -- |
| Technical failure | -- | -- | 5 (83) | 1 (11) | 3 (75) | 1 (100) | 1 (6) | 1 (50) | 1 (100) |
| Total | 15 (100) | 8 (100) | 6 (100) | 9 (100) | 4 (100) | 1 (100) | 18 (100) | 2 (100) | 1 (100) |
| Fourth | Monitoring 1 | Monitoring 2 | Fifth | Monitoring 1 | Monitoring 2 | Sixth | Monitoring 1 | Monitoring 2 | |
| Error in temperature or time | 3 (20) | -- | -- | -- | -- | -- | -- | -- | -- |
| Error in temperature and time | 6 (40) | 1 (50) | -- | 4 (36) | 2 (40) | -- | -- | -- | -- |
| No maintenance | 2 (13) | -- | -- | 1 (10) | 1 (20) | -- | -- | -- | 1 (100) |
| Inadequate IB handling | 2 (13) | -- | -- | 4 (36) | 1 (20) | 1 (100) | -- | -- | -- |
| Technical failure | 2 (13) | 1 (50) | 1 (100) | 2 (18) | 1 (100) | -- | 3 (100) | 1 (100) | -- |
| Total | 15 (100) | 2 (100) | 1 (100) | 11 (100) | 5 (100) | 1 (100) | 3 (100) | 1 (100) | 1 (100) |
| Checks | First | Monitoring 1 | Monitoring 2 | Second | Monitoring 1 | Monitoring 2 | Third | Monitoring 1 | Monitoring 2 |
|---|---|---|---|---|---|---|---|---|---|
| Causes | Frequency (%) | ||||||||
| Error in temperature or time | 11 (48) | 2 (24) | -- | 1 (25) | 0 (50) | -- | 6 (74) | -- | -- |
| Error in temperature and time | 11 (48) | 2 (24) | 1 (20) | 3 (75) | 0 (50) | -- | 1 (13) | -- | -- |
| No maintenance | 1 (4) | 1 (13) | 1 (20) | -- | -- | -- | 1 (13) | -- | -- |
| Technical failure | -- | 3 (39) | 3 (60) | -- | -- | -- | -- | 2 (100) | 2 (100) |
| Total | 23 (100) | 8 (100) | 5 (100) | 4 (100) | 0 (100) | 8 (100) | 2 (100) | 2 (100) | |
| Fourth | Monitoring 1 | Monitoring 2 | Fifth | Monitoring 1 | Monitoring 2 | Sixth | Monitoring 1 | Monitoring 2 | |
| Error in temperature or time | 1 (25) | -- | -- | 6 (50) | -- | -- | -- | -- | -- |
| Error in temperature and time | 3 (75) | 1 (50) | -- | 3 (25) | -- | -- | 1 (20) | -- | -- |
| Inadequate IB handling | -- | -- | -- | -- | -- | -- | 1 (20) | -- | -- |
| Technical failure | -- | 1 (50) | 1 (100) | 3 (25) | 1 (100) | 0 (100) | 3 (60) | 1 (100) | 1 (100) |
| Total | 4 (100) | 2 (100) | 1 (100) | 12 (100) | 1 (100) | 0 (100) | 5 (100) | 1 (100) | 1 (100) |
Disclaimer/Publisher’s Note: The statements, opinions and data contained in all publications are solely those of the individual author(s) and contributor(s) and not of MDPI and/or the editor(s). MDPI and/or the editor(s) disclaim responsibility for any injury to people or property resulting from any ideas, methods, instructions or products referred to in the content. |
© 2024 by the authors. Published by MDPI on behalf of the Lithuanian University of Health Sciences. Licensee MDPI, Basel, Switzerland. This article is an open access article distributed under the terms and conditions of the Creative Commons Attribution (CC BY) license (https://creativecommons.org/licenses/by/4.0/).
Share and Cite
Patiño-Marín, N.; Villa-García, L.D.; Terán-Figueroa, Y.; Medina-Solis, C.E.; Rangel-Flores, Y.Y.; Salas-Orozco, M.F.; Martínez-Gutiérrez, F.; Aguirre-López, E.C. Presence and Causes of Sterilization Equipment Failures with Biological Indicators in Dental Offices in Mexico: A Longitudinal Cohort. Medicina 2024, 60, 1525. https://doi.org/10.3390/medicina60091525
Patiño-Marín N, Villa-García LD, Terán-Figueroa Y, Medina-Solis CE, Rangel-Flores YY, Salas-Orozco MF, Martínez-Gutiérrez F, Aguirre-López EC. Presence and Causes of Sterilization Equipment Failures with Biological Indicators in Dental Offices in Mexico: A Longitudinal Cohort. Medicina. 2024; 60(9):1525. https://doi.org/10.3390/medicina60091525
Chicago/Turabian StylePatiño-Marín, Nuria, Lorena Dafnee Villa-García, Yolanda Terán-Figueroa, Carlo Eduardo Medina-Solis, Yesica Yolanda Rangel-Flores, Marco Felipe Salas-Orozco, Fidel Martínez-Gutiérrez, and Eva Concepción Aguirre-López. 2024. "Presence and Causes of Sterilization Equipment Failures with Biological Indicators in Dental Offices in Mexico: A Longitudinal Cohort" Medicina 60, no. 9: 1525. https://doi.org/10.3390/medicina60091525
APA StylePatiño-Marín, N., Villa-García, L. D., Terán-Figueroa, Y., Medina-Solis, C. E., Rangel-Flores, Y. Y., Salas-Orozco, M. F., Martínez-Gutiérrez, F., & Aguirre-López, E. C. (2024). Presence and Causes of Sterilization Equipment Failures with Biological Indicators in Dental Offices in Mexico: A Longitudinal Cohort. Medicina, 60(9), 1525. https://doi.org/10.3390/medicina60091525

