Factors Associated with False Positive Breast Cancer Results in the Real-Time Sonoelastography Evaluation of Solid Breast Lesions
Abstract
1. Introduction
- Painless;
- Non-irradiating;
- Cost-effective;
- Can be performed at any age, including during pregnancy or breastfeeding [16];
- Requires a short examination time;
- It is displayed in real time, and an immediate interpretation can be available;
- It can be used complementarily to mammography in the case of dense breasts;
- It can detect multicentric or multifocal lesions;
- It can detect the presence of axillary lymphadenopathy [20];
2. Materials and Methods
2.1. Data Collection
2.2. Conventional Ultrasound Evaluation of Solid Breast Lesions
2.3. Real-Time Elastography Evaluation of Solid Breast Lesions
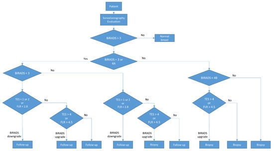
2.4. Final BIRADS Assessment
2.5. Statistical Analysis
3. Results
3.1. Overview of Variable Summary Statistics in this Study
3.2. Investigating Disparities between the False Positive and Control Groups
3.3. Independent Factors That Influence the Rate of False Positives
3.4. Identifying Independent Factors Linked to an Incorrect Diagnosis
3.5. Unveiling Independent Factors Associated with Overdiagnosis
4. Discussion
5. Conclusions
Author Contributions
Funding
Institutional Review Board Statement
Informed Consent Statement
Data Availability Statement
Conflicts of Interest
References
- Sharma, R. Global, regional, national burden of breast cancer in 185 countries: Evidence from GLOBOCAN 2018. Breast Cancer Res. Treat. 2021, 187, 557–567. [Google Scholar] [CrossRef] [PubMed]
- Zielonke, N.; Kregting, L.M.; Heijnsdijk, E.A.M.; Veerus, P.; Heinävaara, S.; McKee, M.; de Kok, I.M.C.M.; de Koning, H.J.; van Ravesteyn, N.T. The potential of breast cancer screening in Europe. Int. J. Cancer 2020, 148, 406–418. [Google Scholar] [CrossRef] [PubMed]
- Golatta, M.; Pfob, A.; Büsch, C.; Bruckner, T.; Alwafai, Z.; Balleyguier, C.; Clevert, D.-A.; Duda, V.; Goncalo, M.; Gruber, I.; et al. The potential of combined shear wave and strain elastography to reduce unnecessary biopsies in breast cancer diagnostics—An international, multicentre trial. Eur. J. Cancer 2021, 161, 1–9. [Google Scholar] [CrossRef] [PubMed]
- Nothacker, M.; Duda, V.; Hahn, M.; Warm, M.; Degenhardt, F.; Madjar, H.; Weinbrenner, S.; Albert, U.-S. Early detection of breast cancer: Benefits and risks of supplemental breast ultrasound in asymptomatic women with mammographically dense breast tissue. A systematic review. BMC Cancer 2009, 9, 335. [Google Scholar] [CrossRef]
- Scheel, J.R.; Lee, J.M.; Sprague, B.L.; Lee, C.I.; Lehman, C.D. Screening ultrasound as an adjunct to mammography in women with mammographically dense breasts. Am. J. Obstet. Gynecol. 2014, 212, 9–17. [Google Scholar] [CrossRef] [PubMed]
- Berg, W.A.; Blume, J.D.; Cormack, J.B.; Mendelson, E.B.; Lehrer, D.; Böhm-Vélez, M.; Pisano, E.D.; Jong, R.A.; Evans, W.P.; Morton, M.J.; et al. Combined Screening With Ultrasound and Mammography vs. Mammography Alone in Women at Elevated Risk of Breast Cancer. J. Am. Med. Assoc. 2008, 299, 2151–2163. [Google Scholar] [CrossRef] [PubMed]
- Kanagaraju, V.; Dhivya, B.; Devanand, B.; Maheswaran, V. Utility of Ultrasound Strain Elastography to Differentiate Benign from Malignant Lesions of the Breast. J. Med. Ultrasound 2021, 29, 89–93. [Google Scholar] [CrossRef]
- Zhi, H.; Xiao, X.-Y.; Ou, B.; Zhong, W.-J.; Zhao, Z.-Z.; Zhao, X.-B.; Yang, H.-Y.; Luo, B.-M. Could ultrasonic elastography help the diagnosis of small (≤2cm) breast cancer with the usage of sonographic BI-RADS classification? Eur. J. Radiol. 2012, 81, 3216–3221. [Google Scholar] [CrossRef]
- Zhao, H.; Zou, L.; Geng, X.; Zheng, S. Limitations of mammography in the diagnosis of breast diseases compared with ultrasonography: A single-center retrospective analysis of 274 cases. Eur. J. Med. Res. 2015, 20, 49. [Google Scholar] [CrossRef]
- Shen, Y.; Shamout, F.E.; Oliver, J.R.; Witowski, J.; Kannan, K.; Park, J.; Wu, N.; Huddleston, C.; Wolfson, S.; Millet, A.; et al. Artificial intelligence system reduces false-positive findings in the interpretation of breast ultrasound exams. Nat. Commun. 2021, 12, 5645. [Google Scholar] [CrossRef]
- Bae, M.S.; Moon, W.K.; Chang, J.M.; Koo, H.R.; Kim, W.H.; Cho, N.; Yi, A.; La Yun, B.; Lee, S.H.; Kim, M.Y.; et al. Breast Cancer Detected with Screening US: Reasons for Nondetection at Mammography. Radiology 2014, 270, 369–377. [Google Scholar] [CrossRef] [PubMed]
- Ricci, P.; Maggini, E.; Mancuso, E.; Lodise, P.; Cantisani, V.; Catalano, C. Clinical application of breast elastography: State of the art. Eur. J. Radiol. 2013, 83, 429–437. [Google Scholar] [CrossRef] [PubMed]
- Barr, R.G. Future of breast elastography. Ultrasonography 2019, 38, 93–105. [Google Scholar] [CrossRef] [PubMed]
- Lehman, C.D.; Lee, C.I.; Loving, V.A.; Portillo, M.S.; Peacock, S.; DeMartini, W.B. Accuracy and Value of Breast Ultrasound for Primary Imaging Evaluation of Symptomatic Women 30–39 Years of Age. Am. J. Roentgenol. 2012, 199, 1169–1177. [Google Scholar] [CrossRef] [PubMed]
- Itoh, A.; Ueno, E.; Tohno, E.; Kamma, H.; Takahashi, H.; Shiina, T.; Yamakawa, M.; Matsumura, T. Breast Disease: Clinical Application of US Elastography for Diagnosis. Radiology 2006, 239, 341–350. [Google Scholar] [CrossRef] [PubMed]
- Geddes, D.T. Ultrasound imaging of the lactating breast: Methodology and application. Int. Breastfeed. J. 2009, 4, 4. [Google Scholar] [CrossRef]
- Goddi, A.; Bonardi, M.; Alessi, S. Breast elastography: A literature review. J. Ultrasound 2012, 15, 192–198. [Google Scholar] [CrossRef]
- Lee, S.H.; Chung, J.; Choi, H.Y.; Choi, S.H.; Ryu, E.B.; Ko, K.H.; Koo, H.R.; Park, J.S.; Yi, A.; Youk, J.H.; et al. Evaluation of Screening US–detected Breast Masses by Combined Use of Elastography and Color Doppler US with B-Mode US in Women with Dense Breasts: A Multicenter Prospective Study. Radiology 2017, 285, 660–669. [Google Scholar] [CrossRef] [PubMed]
- Madjar, H. Role of Breast Ultrasound for the Detection and Differentiation of Breast Lesions. Breast Care 2010, 5, 109–114. [Google Scholar] [CrossRef]
- Candelaria, R.P.; Hwang, L.; Bouchard, R.R.; Whitman, G.J. Breast Ultrasound: Current Concepts. Semin. Ultrasound CT MRI 2013, 34, 213–225. [Google Scholar] [CrossRef]
- Evans, A.; Trimboli, R.M.; Athanasiou, A.; Balleyguier, C.; Baltzer, P.A.; Bick, U.; Herrero, J.C.; Clauser, P.; Colin, C.; Cornford, E.; et al. Breast ultrasound: Recommendations for information to women and referring physicians by the European Society of Breast Imaging. Insights Imaging 2018, 9, 449–461. [Google Scholar] [CrossRef] [PubMed]
- Sood, R.; Rositch, A.F.; Shakoor, D.; Ambinder, E.; Pool, K.-L.; Pollack, E.; Mollura, D.J.; Mullen, L.A.; Harvey, S.C. Ultrasound for Breast Cancer Detection Globally: A Systematic Review and Meta-Analysis. J. Glob. Oncol. 2019, 5, 1–17. [Google Scholar] [CrossRef] [PubMed]
- American College of Radiology; D’Orsi, C.J.; Sickles, E.A.; Mendelson, E.B.; Morris, E.A. ACR BI-RADS Atlas: Breast Imaging Reporting and Data System; mammography, ultrasound, magnetic resonance imaging, follow-up and outcome monitoring, data dictionary 2013; ACR, American College of Radiology: Reston, VA, USA, 2013. [Google Scholar]
- Liu, G.; Zhang, M.-K.; He, Y.; Liu, Y.; Li, X.-R.; Wang, Z.-L. BI-RADS 4 breast lesions: Could multi-mode ultrasound be helpful for their diagnosis? Gland. Surg. 2019, 8, 258–270. [Google Scholar] [CrossRef] [PubMed]
- Spinelli Varella, M.A.; Teixeira da Cruz, J.; Rauber, A.; Varella, I.S.; Fleck, J.F.; Moreira, L.F. Role of BI-RADS Ultrasound Subcategories 4A to 4C in Predicting Breast Cancer. Clin. Breast Cancer 2018, 18, e507–e511. [Google Scholar] [CrossRef] [PubMed]
- Tang, Y.; Liang, M.; Tao, L.; Deng, M.; Li, T. Machine learning–based diagnostic evaluation of shear-wave elastography in BI-RADS category 4 breast cancer screening: A multicenter, retrospective study. Quant. Imaging Med. Surg. 2022, 12, 1223–1234. [Google Scholar] [CrossRef] [PubMed]
- Togawa, R.; Pfob, A.; Büsch, C.; Alwafai, Z.; Balleyguier, C.; Clevert, D.; Duda, V.; Fastner, S.; Goncalo, M.; Gomez, C.; et al. Potential of Lesion-to-Fat Elasticity Ratio Measured by Shear Wave Elastography to Reduce Benign Biopsies in BI-RADS 4 Breast Lesions. J. Ultrasound Med. 2023, 42, 1729–1736. [Google Scholar] [CrossRef] [PubMed]
- Sedgwick, E. The Breast Ultrasound Lexicon: Breast Imaging Reporting and Data System (BI-RADS). Semin. Roentgenol. 2011, 46, 245–251. [Google Scholar] [CrossRef]
- Moukhtar, F.Z.; ElMaati, A.A.A. Real-time tissue elastography combined with BIRADS-US classification system for improving breast lesion evaluation. Egypt. J. Radiol. Nucl. Med. 2014, 45, 1021–1028. [Google Scholar] [CrossRef][Green Version]
- Bulliard, J.L.; Beau, A.B.; Njor, S.; Wu, W.Y.; Procopio, P.; Nickson, C.; Lynge, E. Breast cancer screening and overdiagnosis. Int. J. Cancer 2021, 149, 846–853. [Google Scholar] [CrossRef]
- Kerridge, W.D.; Kryvenko, O.N.; Thompson, A.; Shah, B.A. Fat Necrosis of the Breast: A Pictorial Review of the Mammographic, Ultrasound, CT, and MRI Findings with Histopathologic Correlation. Radiol. Res. Pract. 2015, 2015, 613139. [Google Scholar] [CrossRef]
- Jakubowski, W.; Obrazowej, I.W.L.Z.D.; Dobruch-Sobczak, K.; Migda, B. Errors and mistakes in breast ultrasound diagnostics. J. Ultrason. 2012, 12, 286–298. [Google Scholar] [CrossRef] [PubMed]
- Chang, J.M.; Moon, W.K.; Cho, N.; Kim, S.J. Breast Mass Evaluation: Factors Influencing the Quality of US Elastography. Radiology 2011, 259, 59–64. [Google Scholar] [CrossRef]
- Manohar, S.; Dantuma, M. Current and future trends in photoacoustic breast imaging. Photoacoustics 2019, 16, 100134. [Google Scholar] [CrossRef] [PubMed]
- Liu, D.; Huang, Y.; Tian, D.; Yin, J.; Deng, L.-J. Value of Sonographic Bidirectional Arterial Flow Combined With Elastography for Diagnosis of Breast Imaging Reporting and Data System Category 4 Breast Masses. J. Ultrasound Med. 2015, 34, 759–766. [Google Scholar] [CrossRef]
- Lee, S.H.; Chang, J.M.; Cho, N.; Koo, H.R.; Yi, A.; Kim, S.J.; Youk, J.H.; Son, E.J.; Choi, S.H.; Kook, S.H.; et al. Practice guideline for the performance of breast ultrasound elastography. Ultrasonography 2013, 33, 3–10. [Google Scholar] [CrossRef]
- Yoon, J.H.; Kim, M.H.; Kim, E.-K.; Moon, H.J.; Kwak, J.Y.; Kim, M.J. Interobserver Variability of Ultrasound Elastography: How It Affects the Diagnosis of Breast Lesions. Am. J. Roentgenol. 2011, 196, 730–736. [Google Scholar] [CrossRef]
- Amy, D.; Durante, E.; Tot, T. The lobar approach to breast ultrasound imaging and surgery. J. Med. Ultrason. 2015, 42, 331–339. [Google Scholar] [CrossRef] [PubMed]
- Funder, D.C.; Ozer, D.J. Evaluating Effect Size in Psychological Research: Sense and Nonsense. Adv. Methods Pract. Psychol. Sci. 2019, 2, 156–168. [Google Scholar] [CrossRef]
- Magny, S.J.; Shikhman, R.; Keppke, A.L. Breast Imaging Reporting and Data System 2022; StatPearls Publishing: St. Petersburg, FL, USA, 2022. [Google Scholar]
- Flowers, C.I.; O’donoghue, C.; Moore, D.; Goss, A.; Kim, D.; Kim, J.-H.; Elias, S.G.; Fridland, J.; Esserman, L.J. Reducing false-positive biopsies: A pilot study to reduce benign biopsy rates for BI-RADS 4A/B assessments through testing risk stratification and new thresholds for intervention. Breast Cancer Res. Treat. 2013, 139, 769–777. [Google Scholar] [CrossRef]
- Geller, B.M.; Ichikawa, L.E.; Buist, D.S.M.; Sickles, E.A.; Carney, P.A.; Yankaskas, B.C.; Dignan, M.; Kerlikowske, K.; Yabroff, K.R.; Barlow, W.; et al. Improving the Concordance of Mammography Assessment and Management Recommendations. Radiology 2006, 241, 67–75. [Google Scholar] [CrossRef]
- Eghtedari, M.; Chong, A.; Rakow-Penner, R.; Ojeda-Fournier, H. Current Status and Future of BI-RADS in Multimodality Imaging, From theAJRSpecial Series on Radiology Reporting and Data Systems. Am. J. Roentgenol. 2021, 216, 860–873. [Google Scholar] [CrossRef]
- Wu, J.; Zhao, Z.; Zhang, W.; Liang, M.; Ou, B.; Yang, H.; Luo, B. Computer-Aided Diagnosis of Solid Breast Lesions With Ultrasound: Factors Associated With False-negative and False-positive Results. J. Ultrasound Med. 2019, 38, 3193–3202. [Google Scholar] [CrossRef] [PubMed]
- Ciurea, A.; Calin, A.; Ciortea, C.; Dudea, S.M. Ultrasound in the diagnosis of papillary breast lesions. Med. Ultrason. 2015, 17, 392–397. [Google Scholar] [CrossRef] [PubMed]
- Chang, R.-F.; Hou, Y.-L.; Huang, C.-S.; Chen, J.-H.; Chang, J.M.; Moon, W.K. Automatic detection of microcalcifications in breast ultrasound. Med. Phys. 2013, 40, 102901. [Google Scholar] [CrossRef] [PubMed]
- Kang, S.S.; Ko, E.Y.; Han, B.-K.; Shin, J.H. Breast US in patients who had microcalcifications with low concern of malignancy on screening mammography. Eur. J. Radiol. 2008, 67, 285–291. [Google Scholar] [PubMed]
- Costantini, M.; Belli, P.; Lombardi, R.; Franceschini, G.; Mulè, A.; Bonomo, L. Characterization of Solid Breast Masses: Use of the Sonographic Breast Imaging Reporting and Data System Lexicon. J. Ultrasound Med. 2006, 25, 649–659. [Google Scholar] [CrossRef] [PubMed]
- Hong, A.S.; Rosen, E.L.; Soo, M.S.; Baker, J.A.; Hong, E.L.R.A.S.; Kim, E.-K.; Ko, K.H.; Oh, K.K.; Kwak, J.Y.; You, J.K.; et al. BI-RADS for Sonography: Positive and Negative Predictive Values of Sonographic Features. Am. J. Roentgenol. 2005, 184, 1260–1265. [Google Scholar]
- Heinig, J.; Witteler, R.; Schmitz, R.; Kiesel, L.; Steinhard, J. Accuracy of classification of breast ultrasound findings based on criteria used for BI-RADS. Ultrasound Obstet. Gynecol. 2008, 32, 573–578. [Google Scholar] [PubMed]
- Elverici, E.; Barca, A.N.; Aktas, H.; Ozsoy, A.; Zengin, B.; Cavusoglu, M.; Araz, L. Nonpalpable BI-RADS 4 breast lesions: Sonographic findings and pathology correlation. Diagn. Interv. Radiol. 2015, 21, 189–194. [Google Scholar] [CrossRef]
- Davoudi, Y.; Borhani, B.; Rad, M.P.; Matin, N. The Role of Doppler Sonography in Distinguishing Malignant from Benign Breast Lesions. J. Med. Ultrasound 2014, 22, 92–95. [Google Scholar] [CrossRef]
- Ibrahim, R.; Rahmat, K.; Fadzli, F.; Rozalli, F.; Westerhout, C.; Alli, K.; Vijayananthan, A.; Moosa, F. Evaluation of solid breast lesions with power Doppler: Value of penetrating vessels as a predictor of malignancy. Singap. Med. J. 2016, 57, 634–640. [Google Scholar] [CrossRef] [PubMed]
- Balleyguier, C.; Ciolovan, L.; Ammari, S.; Canale, S.; Sethom, S.; Al Rouhbane, R.; Vielh, P.; Dromain, C. Breast elastography: The technical process and its applications. Diagn. Interv. Imaging 2013, 94, 503–513. [Google Scholar] [CrossRef] [PubMed]
- Kim, S.J.; Park, Y.M. Clinical Importance and Sonographic Features of Nonpalpable Axillary Lymphadenopathy Identified on Breast Sonography in Patients Without Malignancy. J. Ultrasound Med. 2015, 34, 2193–2202. [Google Scholar] [CrossRef] [PubMed]
- Schwab, F.D.; Burger, H.; Isenschmid, M.; Kuhn, A.; Mueller, M.D.; Günthert, A.R. Suspicious axillary lymph nodes in patients with unremarkable imaging of the breast. Eur. J. Obstet. Gynecol. Reprod. Biol. 2010, 150, 88–91. [Google Scholar] [CrossRef] [PubMed]
- Kojima, M.; Nakamura, S.; Morishita, Y.; Itoh, H.; Yoshida, K.; Ohno, Y.; Oyama, T.; Asano, S.; Joshita, T.; Mori, S.; et al. Reactive follicular hyperplasia in the lymph node lesions from systemic lupus erythematosus patients: A clinicopathological and immunohistological study of 21 cases. Pathol. Int. 2000, 50, 304–312. [Google Scholar] [CrossRef] [PubMed]
- Katz-Hanani, I.; Rothstein, T.; Gaitini, D.; Gallimidi, Z.; Azhari, H. Age-Related Ultrasonic Properties of Breast Tissue In Vivo. Ultrasound Med. Biol. 2014, 40, 2265–2271. [Google Scholar] [CrossRef]
- Siegel, R.; Naishadham, D.; Jemal, A. Cancer statistics, 2013. CA A Cancer J. Clin. 2013, 63, 11–30. [Google Scholar] [CrossRef]
- Pollán, M. Epidemiology of breast cancer in young women. Breast Cancer Res. Treat. 2010, 123, 3–6. [Google Scholar] [CrossRef]
- Nasim, Z.; Girtain, C.; Gupta, V.; Patel, I.; Hossain, M.A. Breast Cancer Incidence and Behavior in Younger Patients: A Study From the Surveillance, Epidemiology and End Results Database. World J. Oncol. 2020, 11, 88–97. [Google Scholar] [CrossRef]
- Sopik, V. International variation in breast cancer incidence and mortality in young women. Breast Cancer Res. Treat. 2020, 186, 497–507. [Google Scholar] [CrossRef]
- Bowles, D.; Quinton, A. The Use of Ultrasound in Breast Cancer Screening of Asymptomatic Women with Dense Breast Tissue: A Narrative Review. J. Med. Imaging Radiat. Sci. 2016, 47, S21–S28. [Google Scholar] [CrossRef][Green Version]
- Nandan, F.D.; Alladin, B.A. The Role of Ultrasound as a Diagnostic Tool for Breast Cancer in the Screening of Younger Women (Age 25–38) in Guyana. J. Med. Diagn. Methods 2018, 7, 3. [Google Scholar] [CrossRef]
- Shah, A.R.; Glazebrook, K.N.; Boughey, J.C.; Hoskin, T.L.; Shah, S.S.; Bergquist, J.R.; Dupont, S.C.; Hieken, T.J. Does BMI Affect the Accuracy of Preoperative Axillary Ultrasound in Breast Cancer Patients? Ann. Surg. Oncol. 2014, 21, 3278–3283. [Google Scholar] [CrossRef]
- Devolli-Disha, E.; Manxhuka-Kërliu, S.; Ymeri, H.; Kutllovci, A. Comparative Accuracy of Mammography and Ultrasound in Women with Breast Symptoms According to Age and Breast Density. Bosn. J. Basic Med. Sci. 2009, 9, 131–136. [Google Scholar] [CrossRef]
- Brkljačić, B.; Ivanac, G.; Fuchsjäger, M.; Adelsmayr, G. How to Use Breast Ultrasound. In Medical Radiology 2022; Springer International Publishing: Berlin/Heidelberg, Germany, 2022; pp. 95–111. [Google Scholar]
- Raza, S.; Chikarmane, S.A.; Neilsen, S.S.; Zorn, L.M.; Birdwell, R.L. BI-RADS 3, 4, and 5 Lesions: Value of US in Management—Follow-up and Outcome. Radiology 2008, 248, 773–781. [Google Scholar] [CrossRef]
- Oglat, A.A.; Abukhalil, T. Ultrasound Elastography: Methods, Clinical Applications, and Limitations: A Review Article. Appl. Sci. 2024, 14, 4308. [Google Scholar] [CrossRef]
- Dominkovic, M.D.; Ivanac, G.; Bojanic, K.; Kralik, K.; Smolic, M.; Divjak, E.; Smolic, R.; Brkljacic, B. Exploring Association of Breast Pain, Pregnancy, and Body Mass Index with Breast Tissue Elasticity in Healthy Women: Glandular and Fat Differences. Diagnostics 2020, 10, 393. [Google Scholar] [CrossRef]
- Peterson, M.S.; Gegios, A.R.; Elezaby, M.A.; Salkowski, L.R.; Woods, R.W.; Narayan, A.K.; Strigel, R.M.; Roy, M.; Fowler, A.M. Breast Imaging and Intervention during Pregnancy and Lactation. RadioGraphics 2023, 43, e230014. [Google Scholar] [CrossRef]
- Robbins, J.; Jeffries, D.; Roubidoux, M.; Helvie, M. Accuracy of Diagnostic Mammography and Breast Ultrasound During Pregnancy and Lactation. Am. J. Roentgenol. 2011, 196, 716–722. [Google Scholar] [CrossRef]





| Variable | Median | Q25–Q75 | p-Value |
|---|---|---|---|
| Age | 41 | 34–49 | <0.001 |
| BMI | 22.30 | 20.17–25.39 | <0.001 |
| Nodule Dimensions (mm) | 9.5 | 6.5–14.2 | <0.001 |
| FLR | 2.32 | 1.42–4.00 | <0.001 |
| Variable | Category | Frequency | Proportion |
|---|---|---|---|
| Births | 0 | 647 | 39.82% |
| 1 | 611 | 37.60% | |
| 2 | 367 | 22.58% | |
| Breastfeeding | Yes | 804 | 49.48% |
| No | 821 | 50.52% | |
| Nodule homogeneity | Homogeneous | 1254 | 77.17% |
| Heterogeneous | 371 | 22.83% | |
| Nodule calcification | Present | 72 | 4.43% |
| Absent | 1553 | 95.57% | |
| Nodule echo pattern | Isoechoic | 4 | 0.25% |
| Hyperechoic | 5 | 0.31% | |
| Hypoechoic | 1290 | 79.38% | |
| Marked hypoechoic | 326 | 20.06% | |
| Nodule shape | Regular | 1429 | 87.94% |
| Irregular | 196 | 12.06% | |
| Nodule margins | Well-defined | 1424 | 87.63% |
| Anfractuous | 119 | 7.32% | |
| Spiculated | 82 | 5.05% | |
| Nodule orientation | Oblique (not parallel) | 41 | 2.52% |
| Horizontal (parallel-“wider than tall” | 1470 | 90.46% | |
| Vertical (not parallel-“taller than wide)” | 114 | 7.02% | |
| Nodule vascularization | No vascularization | 1098 | 67.57% |
| Intranodal | 415 | 25.54% | |
| Perinodal | 112 | 6.89% | |
| Posterior acoustic features | No | 1270 | 78.15% |
| Enhancement | 332 | 20.43% | |
| Shadowing | 23 | 1.42% | |
| Adenopathy | No | 1332 | 81.97% |
| Inflammatory | 194 | 11.94% | |
| Reactive | 99 | 6.09% | |
| Affected breast | Left breast | 798 | 49.11% |
| Right breast | 827 | 50.89% | |
| Clockwise position of the nodule | 1 | 182 | 11.20% |
| 2 | 252 | 15.51% | |
| 3 | 176 | 10.83% | |
| 4 | 126 | 7.75% | |
| 5 | 58 | 3.57% | |
| 6 | 60 | 3.69% | |
| 7 | 100 | 6.15% | |
| 8 | 51 | 3.14% | |
| 9 | 119 | 7.32% | |
| 10 | 193 | 11.88% | |
| 11 | 102 | 6.28% | |
| 12 | 206 | 12.68% | |
| TES | 1 | 701 | 43.14% |
| 2 | 360 | 22.15% | |
| 3 | 332 | 20.43% | |
| 4 | 218 | 13.42% | |
| 5 | 92 | 0.86% | |
| BIRADS | 3 | 995 | 61.23% |
| 4a | 438 | 26.95% | |
| 4b | 78 | 4.80% | |
| 4c | 22 | 1.35% | |
| 5 | 92 | 5.66% | |
| GS | Benign | 1452 | 89.35% |
| Malignant | 173 | 10.65% |
| Variable | p-Value | |
|---|---|---|
| Age | <0.001 | −0.48 |
| BMI | <0.001 | −0.35 |
| Nodule dimension (mm) | 0.004 | −0.21 |
| FLR | <0.001 | −0.46 |
| Variable | p-Value | |
|---|---|---|
| Births | <0.001 | 0.20 |
| Breastfeeding | <0.001 | 0.13 |
| Nodule homogeneity | <0.001 | 0.12 |
| Nodule calcification | <0.001 | 0.14 |
| Nodule echo pattern | 0.06 | 0.05 |
| Nodule shape | <0.001 | 0.15 |
| Nodule margins | <0.001 | 0.14 |
| Nodule orientation | 0.004 | 0.08 |
| Nodule vascularization | <0.001 | 0.09 |
| Posterior acoustic features | <0.001 | 0.14 |
| Adenopathy | <0.001 | 0.11 |
| Affected breast | 0.19 | 0.02 |
| Nodule clockwise position | 0.47 | 0.00 |
| TES | <0.001 | 0.26 |
| Predictors | Odds Ratios | CI | p-Value |
|---|---|---|---|
| Age | 1.06 | 1.04–1.08 | <0.001 |
| Breastfeeding [yes] | 3.46 | 1.82–7.15 | <0.001 |
| Nodule homogeneity [homogeneous] | 0.44 | 0.25–0.78 | 0.004 |
| Posterior acoustic features [shadowing] | 12.16 | 3.51–36.86 | <0.001 |
| Predictors | Odds Ratios | CI | p-Value |
|---|---|---|---|
| Age | 1.05 | 1.03–1.07 | <0.001 |
| Nodule shape [regular] | 0.39 | 0.23–0.66 | <0.001 |
| Nodule vascularization [no] | 0.22 | 0.13–0.37 | <0.001 |
| Nodule vascularization [perinodal] | 0.35 | 0.14–0.81 | 0.02 |
| Adenopathy [reactive] | 3.40 | 1.52–7.79 | 0.003 |
| TES [3] | 6.60 | 2.66–19.98 | <0.001 |
| TES [4] | 23.02 | 9.34–69.66 | <0.001 |
| TES [5] | 108.24 | 13.82–2400.55 | <0.001 |
| Predictors | Odds Ratios | CI | p-Value |
|---|---|---|---|
| Age | 1.09 | 1.06–1.12 | <0.001 |
| Nodule dimensions | 1.02 | 1.00–1.05 | 0.04 |
| BMI | 1.09 | 1.01–1.16 | 0.024 |
| Breastfeeding [yes] | 3.00 | 1.43–6.85 | 0.006 |
| Nodule homogeneity [homogeneous] | 0.42 | 0.22–0.84 | 0.013 |
| Nodule calcification [present] | 8.31 | 3.01–22.86 | <0.001 |
| Nodule shape [regular] | 0.27 | 0.13–0.57 | 0.001 |
| Posterior acoustic features [shadowing] | 12.26 | 3.09–43.98 | <0.001 |
| Adenopathy [no] | 0.34 | 0.15–0.82 | 0.012 |
| Adenopathy [reactive] | 6.35 | 1.97–20.75 | 0.002 |
Disclaimer/Publisher’s Note: The statements, opinions and data contained in all publications are solely those of the individual author(s) and contributor(s) and not of MDPI and/or the editor(s). MDPI and/or the editor(s) disclaim responsibility for any injury to people or property resulting from any ideas, methods, instructions or products referred to in the content. |
© 2024 by the authors. Licensee MDPI, Basel, Switzerland. This article is an open access article distributed under the terms and conditions of the Creative Commons Attribution (CC BY) license (https://creativecommons.org/licenses/by/4.0/).
Share and Cite
Eremici, I.; Borlea, A.; Dumitru, C.; Stoian, D. Factors Associated with False Positive Breast Cancer Results in the Real-Time Sonoelastography Evaluation of Solid Breast Lesions. Medicina 2024, 60, 1023. https://doi.org/10.3390/medicina60071023
Eremici I, Borlea A, Dumitru C, Stoian D. Factors Associated with False Positive Breast Cancer Results in the Real-Time Sonoelastography Evaluation of Solid Breast Lesions. Medicina. 2024; 60(7):1023. https://doi.org/10.3390/medicina60071023
Chicago/Turabian StyleEremici, Ivana, Andreea Borlea, Catalin Dumitru, and Dana Stoian. 2024. "Factors Associated with False Positive Breast Cancer Results in the Real-Time Sonoelastography Evaluation of Solid Breast Lesions" Medicina 60, no. 7: 1023. https://doi.org/10.3390/medicina60071023
APA StyleEremici, I., Borlea, A., Dumitru, C., & Stoian, D. (2024). Factors Associated with False Positive Breast Cancer Results in the Real-Time Sonoelastography Evaluation of Solid Breast Lesions. Medicina, 60(7), 1023. https://doi.org/10.3390/medicina60071023

