Clinical Peri-Implant Parameters and Marginal Bone Loss for Early Mandibular Implant Overdentures: A Follow-Up of 60 Months
Abstract
1. Introduction
2. Materials and Methods
2.1. Study Design and Consent
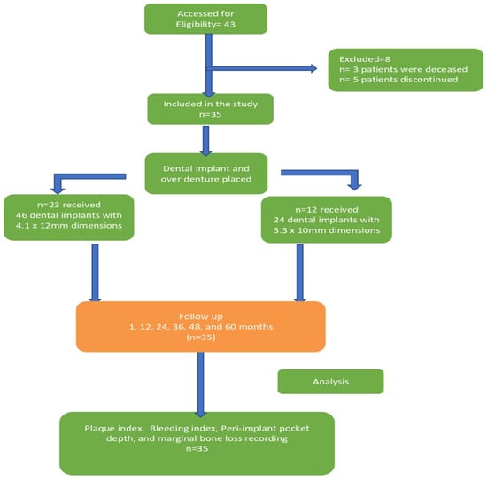
2.2. Eligibility Criteria
2.3. Surgical Procedures
2.4. Measuring Clinical Peri-Implant Parameters
2.5. Statistical Analysis
3. Results
4. Discussion
5. Conclusions
Author Contributions
Funding
Institutional Review Board Statement
Informed Consent Statement
Data Availability Statement
Conflicts of Interest
References
- Arora, K., Jr.; Kaur, N., 2nd; Kaur, G., 3rd; Garg, U.T. Knowledge, Awareness, and Attitude in Using Dental Implants as an Option in Replacing Missing Teeth among Dental Patients: Survey-Based Research in a Dental Teaching Hospital in Derabassi, Punjab. Cureus 2022, 14, e27127. [Google Scholar] [CrossRef]
- Thomason, J.M.; Kelly, S.A.M.; Bendkowski, A.; Ellis, J.S. Two implant retained overdentures––A review of the literature supporting the McGill and York consensus statements. J. Dent. 2012, 40, 22–34. [Google Scholar] [CrossRef] [PubMed]
- Liddelow, G.; Henry, P. A Prospective Study of Immediately Loaded Single Implant-Retained Mandibular Overdentures: Long-Term Results, 15 Years Follow-up. J. Prosthet. Dent. 2007, 97, S126–S137. [Google Scholar] [CrossRef]
- Payne, A.G.; Alsabeeha, N.H.; Atieh, M.A.; Esposito, M.; Ma, S.; Anas El-Wegoud, M. Interventions for replacing missing teeth: Attachment systems for implant overdentures in edentulous jaws. Cochrane Database Syst. Rev. 2018, 10, Cd008001. [Google Scholar] [CrossRef] [PubMed]
- Pal, U.S.; Dhiman, N.K.; Singh, G.; Singh, R.K.; Mohammad, S.; Malkunje, L.R. Evaluation of implants placed immediately or delayed into extraction sites. Natl. J. Maxillofac. Surg. 2011, 2, 54–62. [Google Scholar] [CrossRef]
- Bienz, S.P.; Carrera, E.R.; Hüsler, J.; Roccuzzo, A.; Jung, R.E.; Thoma, D.S. Soft tissue contour changes at implant sites with or without soft tissue grafting in the esthetic zone: A retrospective case-control study with a 12-year follow-up. Clin. Oral Implant. Res. 2023, 34, 521–530. [Google Scholar] [CrossRef] [PubMed]
- Puisys, A.; Auzbikaviciute, V.; Vindasiute-Narbute, E.; Pranskunas, M.; Razukevicus, D.; Linkevicius, T. Immediate implant placement vs. early implant treatment in the esthetic area. A 1-year randomized clinical trial. Clin. Oral Implant. Res. 2022, 33, 634–655. [Google Scholar] [CrossRef]
- Nand, M.; Mohammadnezhad, M. Challenges faced by edentulous patients (EDPs) during complete denture prostheses (CDP) service delivery in Fiji—A qualitative study. BMC Health Serv. Res. 2022, 22, 742. [Google Scholar] [CrossRef] [PubMed]
- Kern, M.; Behrendt, C.; Fritzer, E.; Kohal, R.J.; Luthardt, R.G.; Maltzahn, N.F.V.; Rädel, M.; Reissmann, D.R.; Schwindling, F.S.; Wolfart, S.; et al. 5-year randomized multicenter clinical trial on single dental implants placed in the midline of the edentulous mandible. Clin. Oral Implant. Res. 2021, 32, 212–221. [Google Scholar] [CrossRef]
- Salman, A.; Thacker, S.; Rubin, S.; Dhingra, A.; Ioannidou, E.; Schincaglia, G.P. Immediate versus delayed loading of mandibular implant-retained overdentures: A 60-month follow-up of a randomized clinical trial. J. Clin. Periodontol. 2019, 46, 863–871. [Google Scholar] [CrossRef]
- Esposito, M.; Grusovin, M.G.; Maghaireh, H.; Worthington, H.V. Interventions for replacing missing teeth: Different times for loading dental implants. Cochrane Database Syst. Rev. 2013, 2013, Cd003878. [Google Scholar] [CrossRef]
- Alsabeeha, N.; Atieh, M.; Payne, A.G. Loading protocols for mandibular implant overdentures: A systematic review with meta-analysis. Clin. Implant. Dent. Relat. Res. 2010, 12, e28–e38. [Google Scholar] [CrossRef]
- Müller, F.; Naharro, M.; Carlsson, G.E. What are the prevalence and incidence of tooth loss in the adult and elderly population in Europe? Clin. Oral Implant. Res. 2007, 18, 2–14. [Google Scholar] [CrossRef]
- Monje, A.; Ravida, A.; Wang, H.L.; Helms, J.A.; Brunski, J.B. Relationship between Primary/Mechanical and Secondary/Biological Implant Stability. Int. J. Oral Maxillofac. Implant. 2019, 34, s7. [Google Scholar] [CrossRef] [PubMed]
- Cawood, J.I.; Howell, R. A classification of the edentulous jaws. Int. J. Oral Maxillofac. Surg. 1988, 17, 232–236. [Google Scholar] [CrossRef] [PubMed]
- Loe, H. The Gingival Index, the Plaque Index and the Retention Index Systems. J. Periodontol. 1967, 38, 610–616. [Google Scholar] [CrossRef] [PubMed]
- Newbrun, E. Indices to measure gingival bleeding. J. Periodontol. 1996, 67, 555–561. [Google Scholar] [CrossRef]
- Renvert, S.; Persson, G.R.; Pirih, F.Q.; Camargo, P.M. Peri-implant health, peri-implant mucositis, and peri-implantitis: Case definitions and diagnostic considerations. J. Periodontol. 2018, 89, S304–S312. [Google Scholar] [CrossRef]
- Oh, S.H.; Kim, Y.; Park, J.Y.; Jung, Y.J.; Kim, S.K.; Park, S.Y. Comparison of fixed implant-supported prostheses, removable implant-supported prostheses, and complete dentures: Patient satisfaction and oral health-related quality of life. Clin. Oral Implant. Res. 2016, 27, e31–e37. [Google Scholar] [CrossRef] [PubMed]
- Saravanakumar, P.; Maheswari, U.; Kumar, S.M. A Case Report on Implant-Supported Telescopic Prosthesis—A Gerodontic Enhancement. Cureus 2022, 14, e23558. [Google Scholar] [CrossRef]
- Maryod, W.H.; Ali, S.M.; Shawky, A.F. Immediate versus early loading of mini-implants supporting mandibular overdentures: A preliminary 3-year clinical outcome report. Int. J. Prosthodont. 2014, 27, 553–560. [Google Scholar] [CrossRef] [PubMed]
- Borges, G.A.; Costa, R.C.; Nagay, B.E.; Magno, M.B.; Maia, L.C.; Barao, V.A.R.; Mesquita, M.F. Long-term outcomes of different loading protocols for implant-supported mandibular overdentures: A systematic review and meta-analysis. J. Prosthet. Dent. 2021, 125, 732–745. [Google Scholar] [CrossRef] [PubMed]
- Pranskunas, M.; Poskevicius, L.; Juodzbalys, G.; Kubilius, R.; Jimbo, R. Influence of Peri-Implant Soft Tissue Condition and Plaque Accumulation on Peri-Implantitis: A Systematic Review. J. Oral Maxillofac. Res. 2016, 7, e2. [Google Scholar] [CrossRef] [PubMed]
- Beldar, A.; Bhongade, M.L.; Byakod, G.; Buregoni, C. Early Loading of Single-Piece Implant for Partially Edentulous Posterior Arch: A Prospective One-Year Case Report. Case Rep. Dent. 2013, 2013, 854062. [Google Scholar] [CrossRef] [PubMed][Green Version]
- Zhu, Y.; Zheng, X.; Zeng, G.; Xu, Y.; Qu, X.; Zhu, M.; Lu, E. Clinical efficacy of early loading versus conventional loading of dental implants. Sci. Rep. 2015, 5, 15995. [Google Scholar] [CrossRef] [PubMed]
- Geraets, W.; Zhang, L.; Liu, Y.; Wismeijer, D. Annual bone loss and success rates of dental implants based on radiographic measurements. Dentomaxillofac. Radiol. 2014, 43, 20140007. [Google Scholar] [CrossRef] [PubMed]
- Sanda, M.; Fueki, K.; Bari, P.R.; Baba, K. Comparison of immediate and conventional loading protocols with respect to marginal bone loss around implants supporting mandibular overdentures: A systematic review and meta-analysis. Jpn. Dent. Sci. Rev. 2019, 55, 20–25. [Google Scholar] [CrossRef]
- Pardal-Peláez, B.; Flores-Fraile, J.; Pardal-Refoyo, J.L.; Montero, J. Implant loss and crestal bone loss in early loading versus delayed and immediate loading in edentulous mandibles. A systematic review and meta-analysis. J. Clin. Exp. Dent. 2021, 13, e397–e405. [Google Scholar] [CrossRef]
- Palacios-Garzón, N.; Velasco-Ortega, E.; López-López, J. Bone Loss in Implants Placed at Subcrestal and Crestal Level: A Systematic Review and Meta-Analysis. Materials 2019, 12, 154. [Google Scholar] [CrossRef]
- Pellicer-Chover, H.; Díaz-Sanchez, M.; Soto-Peñaloza, D.; Peñarrocha-Diago, M.A.; Canullo, L.; Peñarrocha-Oltra, D. Impact of crestal and subcrestal implant placement upon changes in marginal peri-implant bone level. A systematic review. Med. Oral Patol. Oral Y Cir. Bucal 2019, 24, e673–e683. [Google Scholar] [CrossRef]
- de Siqueira, R.A.C.; Savaget Gonçalves Junior, R.; dos Santos, P.G.F.; de Mattias Sartori, I.A.; Wang, H.-L.; Fontão, F.N.G.K. Effect of different implant placement depths on crestal bone levels and soft tissue behavior: A 5-year randomized clinical trial. Clin. Oral Implant. Res. 2020, 31, 282–293. [Google Scholar] [CrossRef] [PubMed]
- Valles, C.; Rodríguez-Ciurana, X.; Clementini, M.; Baglivo, M.; Paniagua, B.; Nart, J. Influence of subcrestal implant placement compared with equicrestal position on the peri-implant hard and soft tissues around platform-switched implants: A systematic review and meta-analysis. Clin. Oral Investig. 2018, 22, 555–570. [Google Scholar] [CrossRef] [PubMed]
- Degidi, M.; Perrotti, V.; Shibli, J.A.; Novaes, A.B.; Piattelli, A.; Iezzi, G. Equicrestal and subcrestal dental implants: A histologic and histomorphometric evaluation of nine retrieved human implants. J. Periodontol. 2011, 82, 708–715. [Google Scholar] [CrossRef] [PubMed]
- Gehrke, S.A.; Bercianos, M.; Aguerrondo, J.G.; Calvo-Guirado, J.L.; Prados-Frutos, J.C. Influence of Mucosal Thickness, Implant Dimensions and Stability in Cone Morse Implant Installed at Subcrestal Bone Level on the Peri-Implant Bone: A Prospective Clinical and Radiographic Study. Symmetry 2019, 11, 1138. [Google Scholar] [CrossRef]
- Ülkü, S.Z.; Acun Kaya, F.; Uysal, E.; Gulsun, B. Clinical Evaluation of Complications in Implant-Supported Dentures: A 4-Year Retrospective Study. Med. Sci. Monit. 2017, 23, 6137–6143. [Google Scholar] [CrossRef] [PubMed]
- de Resende, G.P.; Dias, A.P.; Leles, J.L.R.; de Souza, J.A.C.; Leles, C.R. Postsurgical oral symptoms after insertion of one or two implants for mandibular overdentures: Short-term results of a randomized clinical trial. Int. J. Implant. Dent. 2021, 7, 38. [Google Scholar] [CrossRef] [PubMed]
- Winkler, S.; Piermatti, J.; Rothman, A.; Siamos, G. An overview of the O-ring implant overdenture attachment: Clinical reports. J. Oral Implantol. 2002, 28, 82–86. [Google Scholar] [CrossRef] [PubMed]
- Varshney, N.; Aggarwal, S.; Kumar, S.; Singh, S.P. Retention and patient satisfaction with bar-clip, ball and socket and kerator attachments in mandibular implant overdenture treatment: An in vivo study. J. Indian Prosthodont. Soc. 2019, 19, 49–57. [Google Scholar] [CrossRef] [PubMed]
- Laverty, D.P.; Green, D.; Marrison, D.; Addy, L.; Thomas, M.B. Implant retention systems for implant-retained overdentures. Br. Dent. J. 2017, 222, 347–359. [Google Scholar] [CrossRef]
- Stacchi, C.; Lamazza, L.; Rapani, A.; Troiano, G.; Messina, M.; Antonelli, A.; Giudice, A.; Lombardi, T. Marginal bone changes around platform-switched conical connection implants placed 1 or 2 mm subcrestally: A multicenter crossover randomized controlled trial. Clin. Implant. Dent. Relat. Res. 2023, 25, 398–408. [Google Scholar] [CrossRef]


| Characteristics | Mean | SD |
|---|---|---|
| Age | 63.7 | 6.1 |
| Gender (M/F) | 23/12 | |
| Age of denture wearing | 3.8 | 1.6 |
| Soft Tissue Parameters | Baseline (1 Month) (Mean + SD) | 12 Months (Mean + SD) | 24 Months (Mean + SD) | 36 Months (Mean + SD) | 48 Months (Mean + SD) | 60 Months (Mean + SD) | p-Value |
|---|---|---|---|---|---|---|---|
| PI | 1.1 1 ± 0.5 | 1.3 ± 0.6 | 0.94 ± 0.4 | 0.89 ± 0.6 | 1.36 ± 0.5 | 1.54 ± 0.6 | >0.05 (0.065) |
| BI | 0.84 ± 0.6 | 0.65 ± 0.6 | 0.68 ± 0.5 | 0.72 ± 0.4 | 1.05 ± 0.5 | 1.07 ± 0.7 | >0.05 (0.366) |
| PIPD | 3.08 ± 1.3 | 2.50 ± 0.9 | 2.78 ± 0.7 | 3.40 ± 1.1 | 3.36 ± 1.0 | 4.34 ± 1.0 | <0.05 (0.004) |
| Clinical Parameters | Baseline (1 Month) (Mean + SD) | 12 Months (Mean + SD) | 24 Months (Mean + SD) | 36 Months (Mean + SD) | 48 Months (Mean + SD) | 60 Months (Mean + SD) | p-Value |
|---|---|---|---|---|---|---|---|
| MBL | −0.5 ± 0.3 | 0.50 ± 0.3 | 1.3 ± 0.4 | 1.40 ± 0.5 | 1.7 ± 0.6 a | 2.3 ± 1.0 a | * <0.001 |
| Comparison | Mean Difference (MBL) | p-Value |
|---|---|---|
| 1 month vs. 12 months | 0.50 | 0.003 * |
| 12 months vs. 24 months | 0.10 | 0.312 |
| 24 months vs. 36 months | 0.10 | 0.998 |
| 36 months vs. 48 months | 0.30 | 0.033 * |
| 48 months vs. 60 months | 0.60 | 0.016 * |
| 1 month vs. 60 months | 2.80 | 0.001 * |
| Types of Complications | Frequency and Percentage (n = 86 Implants) |
|---|---|
| Abutment (A) | |
| A. Loosening | 21 (24.42%) |
| A. Wear | 14 (16.28%) |
| A. Fracture | - |
| Implant fracture | |
| Occlusal adjustment | 23 (26.74%) |
| Retention Element | |
| Metal housing loose | 13 (15.12%) |
| Retentive locator broken | 20 (23.26%) |
| Retentive locator loose | 33 (38.37%) |
| Replacement of retentive locator | 33 (38.37%) |
| Denture (n = 35 IOD) | |
| Reline | 16 (18.60%) |
| Rebase | 4 (4.65%) |
| Fracture | 5 (5.81%) |
| IOD replacement | 5 (5.81%) |
Disclaimer/Publisher’s Note: The statements, opinions and data contained in all publications are solely those of the individual author(s) and contributor(s) and not of MDPI and/or the editor(s). MDPI and/or the editor(s) disclaim responsibility for any injury to people or property resulting from any ideas, methods, instructions or products referred to in the content. |
© 2024 by the authors. Licensee MDPI, Basel, Switzerland. This article is an open access article distributed under the terms and conditions of the Creative Commons Attribution (CC BY) license (https://creativecommons.org/licenses/by/4.0/).
Share and Cite
AlHelal, A.A.; Alzaid, A.A.; Almujel, S.H.; Alsaloum, M.; Alanazi, K.K.; Althubaitiy, R.O.; Al-Aali, K.A. Clinical Peri-Implant Parameters and Marginal Bone Loss for Early Mandibular Implant Overdentures: A Follow-Up of 60 Months. Medicina 2024, 60, 588. https://doi.org/10.3390/medicina60040588
AlHelal AA, Alzaid AA, Almujel SH, Alsaloum M, Alanazi KK, Althubaitiy RO, Al-Aali KA. Clinical Peri-Implant Parameters and Marginal Bone Loss for Early Mandibular Implant Overdentures: A Follow-Up of 60 Months. Medicina. 2024; 60(4):588. https://doi.org/10.3390/medicina60040588
Chicago/Turabian StyleAlHelal, Abdulaziz A., Abdulaziz A. Alzaid, Saad H. Almujel, Mohammed Alsaloum, Khalid K. Alanazi, Ramzi O. Althubaitiy, and Khulud A. Al-Aali. 2024. "Clinical Peri-Implant Parameters and Marginal Bone Loss for Early Mandibular Implant Overdentures: A Follow-Up of 60 Months" Medicina 60, no. 4: 588. https://doi.org/10.3390/medicina60040588
APA StyleAlHelal, A. A., Alzaid, A. A., Almujel, S. H., Alsaloum, M., Alanazi, K. K., Althubaitiy, R. O., & Al-Aali, K. A. (2024). Clinical Peri-Implant Parameters and Marginal Bone Loss for Early Mandibular Implant Overdentures: A Follow-Up of 60 Months. Medicina, 60(4), 588. https://doi.org/10.3390/medicina60040588

