Endoscopic Management of Difficult Biliary Stones: An Evergreen Issue
Abstract
1. Introduction
2. Definition of Difficult Bile Stones
3. Endoscopic Management of Difficult Biliary Stones
3.1. Optimization of Conventional ERCP Techniques
Extraction Devices
3.2. Mechanical Lithotripsy (ML)
3.3. Extracorporeal Shock Wave Lithotripsy
3.4. Cholangioscopy Guided Lithotripsy
3.4.1. Cost-Effectiveness
3.4.2. Adverse Events
3.5. Choledocholithiasis in the Presence of Altered Anatomy
Hepatolithiasis
3.6. Stent Placement
4. Interventional Radiologist Referral
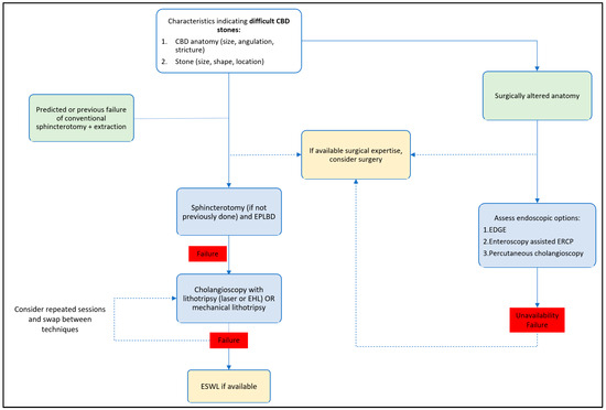
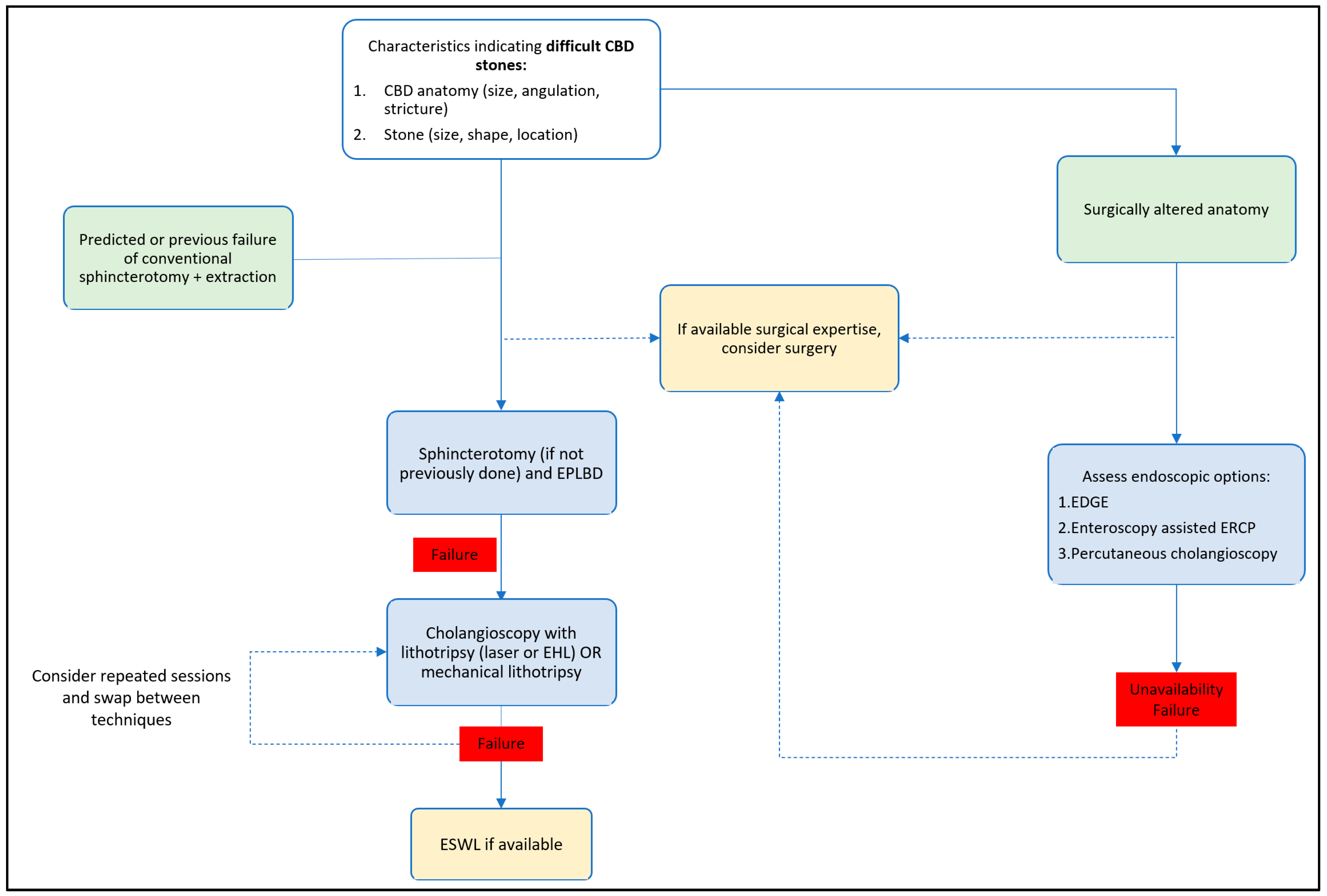
5. Algorithmic Management
6. Conclusions
Author Contributions
Funding
Data Availability Statement
Conflicts of Interest
Abbreviations
| ASGE | American Society for Gastrointestinal Endoscopy |
| BSG | British Society of Gastroenterology |
| CBD | common bile duct |
| DPOC | direct per-oral cholangioscopy |
| D-SOC | direct per-oral cholangioscopy |
| EDGE | endoscopic ultrasound-directed transgastric endoscopic retrograde cholangiopancreatography |
| EHL | electrohydraulic lithotripsy |
| EPBD | endoscopic papillary balloon dilation |
| EPLBD | endoscopic papillary large balloon dilation |
| ERCP | endoscopic retrograde cholangiopancreatography |
| ESGE | European Society of Gastrointestinal Endoscopy |
| ESWL | extracorporeal shock wave lithotripsy |
| EST | endoscopic sphincterotomy |
| EUS | endoscopic ultrasound |
| JGES | Japan Gastroenterological Endoscopy Society |
| LAMS | lumen-apposing metal stent |
| LCBDE | laparoscopic common bile duct exploration |
| LL | laser lithotripsy |
| ML | mechanical lithotripsy |
| PEP | post-ERPC pancreatitis |
| PTC | percutaneous transhepatic cholangiography |
| RCT | randomized control trial |
| SOC | single-operator cholangioscopy |
References
- Tanaja, J.; Lopez, R.A.; Meer, J.M. Cholelithiasis. In StatPearls [Internet]; StatPearls Publishing: Treasure Island, FL, USA, 2023. Available online: https://www.ncbi.nlm.nih.gov/books/NBK470440/ (accessed on 30 November 2023).
- McNicoll, C.F.; Pastorino, A.; Farooq, U.; Froehlich, M.J.; St. Hill, S.R. Choledocholithiasis. In StatPearls [Internet]; StatPearls Publishing: Treasure Island, FL, USA, 2023. Available online: https://www.ncbi.nlm.nih.gov/books/NBK441961/ (accessed on 30 November 2023).
- Manes, G.; Paspatis, G.; Aabakken, L.; Anderloni, A.; Arvanitakis, M.; Ah-Soune, P.; Barthet, M.; Domagk, D.; Dumonceau, J.-M.; Gigot, J.-F.; et al. Endoscopic management of common bile duct stones: European Society of Gastrointestinal Endoscopy (ESGE) guideline. Endoscopy 2019, 51, 472–491. [Google Scholar] [CrossRef]
- Williams, E.; Beckingham, I.; El Sayed, G.; Gurusamy, K.; Sturgess, R.; Webster, G.; Young, T. Updated guideline on the management of common bile duct stones (CBDS). Gut 2017, 66, 765–782. [Google Scholar] [CrossRef] [PubMed]
- Buxbaum, J.L.; Fehmi, S.M.A.; Sultan, S.; Fishman, D.S.; Qumseya, B.J.; Cortessis, V.K.; Schilperoort, H.; Kysh, L.; Matsuoka, L.; Yachimski, P.; et al. ASGE guideline on the role of endoscopy in the evaluation and management of choledocholithiasis. Gastrointest. Endosc. 2019, 89, 1075–1105.e15. [Google Scholar] [CrossRef] [PubMed]
- Aburajab, M.; Dua, K. Endoscopic Management of Difficult Bile Duct Stones. Curr. Gastroenterol. Rep. 2018, 20, 8. [Google Scholar] [CrossRef] [PubMed]
- Troncone, E.; Mossa, M.; De Vico, P.; Monteleone, G.; Blanco, G.D.V. Difficult Biliary Stones: A Comprehensive Review of New and Old Lithotripsy Techniques. Medicina 2022, 58, 120. [Google Scholar] [CrossRef] [PubMed]
- Alexandrino, G.; Lopes, L.; Fernandes, J.; Moreira, M.; Araújo, T.; Campos, S.; Loureiro, R.; Figueiredo, L.; Lourenço, L.C.; Horta, D.; et al. Factors Influencing Performance of Cholangioscopy-Guided Lithotripsy Including Available Different Technologies: A Prospective Multicenter Study with 94 Patients. Dig. Dis. Sci. 2022, 67, 4195–4203. [Google Scholar] [CrossRef]
- Brown, N.G.; Camilo, J.; Nordstrom, E.; Yen, R.D.; Fukami, N.; Brauer, B.C.; Wani, S.; Amateau, S.K.; Attwell, A.R.; Shah, R.J. Advanced ERCP techniques for the extraction of complex biliary stones: A single referral center’s 12-year experience. Scand. J. Gastroenterol. 2018, 53, 626–631. [Google Scholar] [CrossRef]
- Trikudanathan, G.; Arain, M.A.; Attam, R.; Freeman, M.L. Advances in the endoscopic management of common bile duct stones. Nat. Rev. Gastroenterol. Hepatol. 2014, 11, 535–544. [Google Scholar] [CrossRef]
- Subhash, A.; Buxbaum, J.L.; Tabibian, J.H. Peroral cholangioscopy: Update on the state-of-the-art. World J. Gastrointest. Endosc. 2022, 14, 63–76. [Google Scholar] [CrossRef]
- Sahar, N.; La Selva, D.; Gluck, M.; Gan, S.I.; Irani, S.; Larsen, M.; Ross, A.S.; Kozarek, R.A. The ASGE grading system for ERCP can predict success and complication rates in a tertiary referral hospital. Surg. Endosc. 2019, 33, 448–453. [Google Scholar] [CrossRef]
- Yasuda, I.; Itoi, T. Recent advances in endoscopic management of difficult bile duct stones. Dig. Endosc. 2013, 25, 376–385. [Google Scholar] [CrossRef]
- Veitch, A.M.; Radaelli, F.; Alikhan, R.; Dumonceau, J.M.; Eaton, D.; Jerrome, J.; Lester, W.; Nylander, D.; Thoufeeq, M.; Vanbiervliet, G.; et al. Endoscopy in patients on antiplatelet or anticoagulant therapy: British Society of Gastroenterology (BSG) and European Society of Gastrointestinal Endoscopy (ESGE) guideline update. Endoscopy 2021, 53, 947–969. [Google Scholar]
- Kawai, K.; Akasaka, Y.; Murakami, K.; Tada, M.; Kohli, Y.; Nakajima, M. Endoscopic sphincterotomy of the ampulla of Vater. Gastrointest. Endosc. 1974, 20, 148–151. [Google Scholar] [CrossRef] [PubMed]
- Köksal, A.; Eminler, A.T.; Parlak, E. Biliary endoscopic sphincterotomy: Techniques and complications. World J. Clin. Cases 2018, 6, 1073–1086. [Google Scholar] [CrossRef] [PubMed]
- Karsenti, D.; Coron, E.; Vanbiervliet, G.; Privat, J.; Kull, E.; Bichard, P.; Perrot, B.; Quentin, V.; Duriez, A.; Cholet, F.; et al. Complete endoscopic sphincterotomy with vs. without large-balloon dilation for the removal of large bile duct stones: Randomized multicenter study. Endoscopy 2017, 49, 968–976. [Google Scholar] [CrossRef] [PubMed]
- Stefanidis, G.; Christodoulou, C.; Manolakopoulos, S.; Chuttani, R. Endoscopic extraction of large common bile duct stones: A review article. World J. Gastrointest. Endosc. 2012, 4, 167–179. [Google Scholar] [CrossRef]
- Jeong, S.U. Endoscopic papillary balloon dilation: Revival of the old technique. World J. Gastroenterol. 2013, 19, 8258–8268. [Google Scholar] [CrossRef]
- Testoni, P.A.; Mariani, A.; Aabakken, L.; Arvanitakis, M.; Bories, E.; Costamagna, G.; Devière, J.; Dinis-Ribeiro, M.; Dumonceau, J.-M.; Giovannini, M.; et al. Papillary cannulation and sphincterotomy techniques at ERCP: European Society of Gastrointestinal Endoscopy (ESGE) Clinical Guideline. Endoscopy 2016, 48, 657–683. [Google Scholar] [CrossRef]
- Kuo, Y.-T.; Wang, H.-P.; Chang, C.-Y.; Leung, J.W.; Chen, J.-H.; Tsai, M.-C.; Liao, W.-C. Comparable Long-term Outcomes of 1-Minute vs. 5-Minute Endoscopic Papillary Balloon Dilation for Bile Duct Stones. Clin. Gastroenterol. Hepatol. 2017, 15, 1768–1775. [Google Scholar] [CrossRef][Green Version]
- Chou, C.-K.; Lee, K.-C.; Luo, J.-C.; Chen, T.-S.; Perng, C.-L.; Huang, Y.-H.; Lin, H.-C.; Hou, M.-C. Endoscopic papillary balloon dilatation less than three minutes for biliary stone removal increases the risk of post-ERCP pancreatitis. PLoS ONE 2020, 15, e0233388. [Google Scholar] [CrossRef]
- Lee, D.; Lee, B. EST, EPBD, and EPLBD (Cut, Stretch, or Both?). In New Challenges in Gastrointestinal Endoscopy; Niwa, H., Tajiri, H., Nakajima, M., Yasuda, K., Eds.; Springer: Tokyo, Japan, 2008; pp. 385–397. Available online: http://link.springer.com/10.1007/978-4-431-78889-8_39 (accessed on 12 November 2023).
- Baron, T.; Harewood, G. Endoscopic Balloon Dilation of the Biliary Sphincter Compared to Endoscopic Biliary Sphincterotomy for Removal of Common Bile Duct Stones During ERCP: A Meta-analysis of Randomized, Controlled Trials. Am. J. Gastroenterol. 2004, 99, 1455–1460. [Google Scholar] [CrossRef]
- Liu, Y.; Su, P.; Lin, S.; Xiao, K.; Chen, P.; An, S.; Zhi, F.; Bai, Y. Endoscopic papillary balloon dilatation versus endoscopic sphincterotomy in the treatment for choledocholithiasis: A meta-analysis. J. Gastroenterol. Hepatol. 2012, 27, 464–471. [Google Scholar] [CrossRef]
- Weinberg, B.; Shindy, W.; Lo, S. Endoscopic balloon sphincter dilation (sphincteroplasty) versus sphincterotomy for common bile duct stones. Emergencias 2006, 2010, CD004890. [Google Scholar] [CrossRef]
- Dong, S.Q.; Singh, T.P.; Zhao, Q.; Li, J.J.; Wang, H.L. Sphincterotomy plus balloon dilation versus sphincterotomy alone for choledocholithiasis: A meta-analysis. Endoscopy 2019, 51, 763–771. [Google Scholar] [CrossRef]
- Itoi, T.; Ryozawa, S.; Katanuma, A.; Okabe, Y.; Kato, H.; Horaguchi, J.; Tsuchiya, T.; Gotoda, T.; Fujita, N.; Yasuda, K.; et al. Japan Gastroenterological Endoscopy Society guidelines for endoscopic papillary large balloon dilation. Dig. Endosc. 2018, 30, 293–309. [Google Scholar] [CrossRef]
- Fujisawa, T.; Kagawa, K.; Hisatomi, K.; Kubota, K.; Nakajima, A.; Matsuhashi, N. Is endoscopic papillary balloon dilatation really a risk factor for post-ERCP pancreatitis? World J. Gastroenterol. 2016, 22, 5909. [Google Scholar] [CrossRef]
- Kim, J.H. Endoscopic papillary large balloon dilation for the removal of bile duct stones. World J. Gastroenterol. 2013, 19, 8580–8594. [Google Scholar] [CrossRef] [PubMed]
- Chiu, Y.-C.; Liang, C.-M.; Wu, C.-K.; Lu, L.-S.; Tai, W.-C.; Kuo, Y.-H.; Wu, K.-L.; Chuah, S.-K.; Kuo, C.-H. The efficacy of limited endoscopic sphincterotomy plus endoscopic papillary large balloon dilation for removal of large bile duct stones. BMC Gastroenterol. 2019, 19, 93. [Google Scholar] [CrossRef]
- Kogure, H.; Kawahata, S.; Mukai, T.; Doi, S.; Iwashita, T.; Ban, T.; Ito, Y.; Kawakami, H.; Hayashi, T.; Sasahira, N.; et al. Multicenter randomized trial of endoscopic papillary large balloon dilation without sphincterotomy versus endoscopic sphincterotomy for removal of bile duct stones: MARVELOUS trial. Endoscopy 2020, 52, 736–744. [Google Scholar] [CrossRef] [PubMed]
- Park, J.-S.; Jeong, S.; Lee, D.K.; Jang, S.I.; Lee, T.H.; Park, S.-H.; Hwang, J.C.; Kim, J.H.; Yoo, B.M.; Park, S.G.; et al. Comparison of endoscopic papillary large balloon dilation with or without endoscopic sphincterotomy for the treatment of large bile duct stones. Endoscopy 2018, 51, 125–132. [Google Scholar] [CrossRef]
- Guo, Y.; Lei, S.; Gong, W.; Gu, H.; Li, M.; Liu, S.; Zhi, F. A Preliminary Comparison of Endoscopic Sphincterotomy, Endoscopic Papillary Large Balloon Dilation, and Combination of the Two in Endoscopic Choledocholithiasis Treatment. J. Pharmacol. Exp. Ther. 2015, 21, 2607–2612. [Google Scholar] [CrossRef] [PubMed]
- Liu, P.; Lin, H.; Chen, Y.; Wu, Y.-S.; Tang, M.; Lai, L. Comparison of endoscopic papillary large balloon dilation with and without a prior endoscopic sphincterotomy for the treatment of patients with large and/or multiple common bile duct stones: A systematic review and meta-analysis. Ther. Clin. Risk Manag. 2019, 15, 91–101. [Google Scholar] [CrossRef]
- Ryozawa, S.; Itoi, T.; Katanuma, A.; Okabe, Y.; Kato, H.; Horaguchi, J.; Fujita, N.; Yasuda, K.; Tsuyuguchi, T.; Fujimoto, K. Japan Gastroenterological Endoscopy Society guidelines for endoscopic sphincterotomy. Dig. Endosc. 2018, 30, 149–173. [Google Scholar] [CrossRef]
- Park, C.H.; Jung, J.H.; Nam, E.; Kim, E.H.; Kim, M.G.; Kim, J.H.; Park, S.W. Comparative efficacy of various endoscopic techniques for the treatment of common bile duct stones: A network meta-analysis. Gastrointest. Endosc. 2018, 87, 43–57.e10. [Google Scholar] [CrossRef]
- Meng, W.; Leung, J.W.; Zhang, K.; Zhou, W.; Wang, Z.; Zhang, L.; Sun, H.; Xue, P.; Liu, W.; Wang, Q.; et al. Optimal dilation time for combined small endoscopic sphincterotomy and balloon dilation for common bile duct stones: A multicentre, single-blinded, randomised controlled trial. Lancet Gastroenterol. Hepatol. 2019, 4, 425–434. [Google Scholar] [CrossRef]
- Youn, Y.H.; Lim, H.C.; Jahng, J.H.; Jang, S.I.; You, J.H.; Park, J.S.; Lee, S.J.; Lee, D.K. The Increase in Balloon Size to Over 15 mm Does Not Affect the Development of Pancreatitis After Endoscopic Papillary Large Balloon Dilatation for Bile Duct Stone Removal. Dig. Dis. Sci. 2011, 56, 1572–1577. [Google Scholar] [CrossRef] [PubMed]
- Omnimed. Retrieval Baskets & Nets. 2023. Available online: https://www.omnimed.co.uk/products/retrieval-baskets-nets (accessed on 30 November 2023).
- Saito, H.; Iwasaki, H.; Itoshima, H.; Kadono, Y.; Shono, T.; Kamikawa, K.; Urata, A.; Nasu, J.; Uehara, M.; Matsushita, I.; et al. Comparison of Outcomes between a Basket Catheter and a Balloon Catheter for Endoscopic Common Bile Duct Stone Removal. Dig. Dis. 2023, 42, 87–93. [Google Scholar] [CrossRef] [PubMed]
- Sharma, R.; Sharma, V.; Singhal, U.; Sanaka, M. Outcomes of balloon vs basket catheter for clearance of choledocholithiasis: A systematic review and meta-analysis. Endosc. Int. Open 2022, 10, E1447–E1453. [Google Scholar] [CrossRef]
- Inoue, T.; Ibusuki, M.; Kitano, R.; Sakamoto, K.; Kimoto, S.; Kobayashi, Y.; Sumida, Y.; Nakade, Y.; Ito, K.; Yoneda, M. Comparison of the mechanical properties of retrieval basket catheters for bile duct stones: An experimental study. Indian J. Gastroenterol. 2023, 42, 651–657. [Google Scholar] [CrossRef]
- Tringali, A.; Costa, D.; Fugazza, A.; Colombo, M.; Khalaf, K.; Repici, A.; Anderloni, A. Endoscopic management of difficult common bile duct stones: Where are we now? A comprehensive review. World J. Gastroenterol. 2021, 27, 7597–7611. [Google Scholar] [CrossRef]
- Watson, R.R.; Parsi, M.A.; Aslanian, H.R.; Goodman, A.J.; Lichtenstein, D.R.; Melson, J.; Navaneethan, U.; Pannala, R.; Sethi, A.; Sullivan, S.A.; et al. Biliary and pancreatic lithotripsy devices. VideoGIE 2018, 3, 329–338. [Google Scholar] [CrossRef]
- Chang, W.-H.; Chu, C.-H.; Wang, T.-E.; Chen, M.-J.; Lin, C.-C. Outcome of simple use of mechanical lithotripsy of difficult common bile duct stones. World J. Gastroenterol. 2004, 11, 593–596. [Google Scholar] [CrossRef]
- Kamezaki, H.; Iwanaga, T.; Tokunaga, M.; Maeda, T.; Senoo, J.-I.; Ohyama, H.; Kato, N. Addition of Mechanical Lithotripsy to Endoscopic Papillary Large Balloon Dilation in Patients with Difficult Common Bile Duct Stones: A Retrospective Single-Center Study. J. Laparoendosc. Adv. Surg. Tech. 2023, 33, 1162–1166. [Google Scholar] [CrossRef] [PubMed]
- Radwan, M.I.; Emara, M.H.; Ibrahim, I.M.; Moursy, M.E. Large Balloon Dilatation Versus Mechanical Lithotripsy After Endoscopic Sphincterotomy in the Management of Large Common Bile Duct Stones in Cirrhotic Patients: A Randomized Study. J. Clin. Gastroenterol. 2019, 53, e150–e156. [Google Scholar] [CrossRef] [PubMed]
- Narula, V.K.; Fung, E.C.; Overby, D.W.; Richardson, W.; Stefanidis, D.; SAGES Guidelines Committee. Clinical Spotlight Review: Management of Choledocholithiasis. Available online: https://www.sages.org/publications/guidelines/clinical-spotlight-review-management-of-choledocholithiasis/ (accessed on 30 November 2023).
- Tao, T.; Zhang, M.; Zhang, Q.-J.; Li, L.; Li, T.; Zhu, X.; Li, M.-D.; Li, G.-H.; Sun, S.-X. Outcome of a session of extracorporeal shock wave lithotripsy before endoscopic retrograde cholangiopancreatography for problematic and large common bile duct stones. World J. Gastroenterol. 2017, 23, 4950–4957. [Google Scholar] [CrossRef] [PubMed]
- Parsa, N.; Khashab, M.A. The Role of Peroral Cholangioscopy in Evaluating Indeterminate Biliary Strictures. Clin. Endosc. 2019, 52, 556–564. [Google Scholar] [CrossRef] [PubMed]
- Draganov, P. The SpyGlass® Direct Visualization System for Cholangioscopy. Gastroenterol. Hepatol. 2008, 4, 469–470. [Google Scholar]
- Mizrahi, M.; Khoury, T.; Wang, Y.; Cohen, J.; Sheridan, J.; Chuttani, R.; Berzin, T.M.; Sawhney, M.S.; Pleskow, D.K. “Apple Far from the Tree”: Comparative effectiveness of fiberoptic single-operator cholangiopancreatoscopy (FSOCP) and digital SOCP (DSOCP). HPB 2018, 20, 285–288. [Google Scholar] [CrossRef] [PubMed]
- Thaker, A.M.; Muthusamy, V.R. The role and utility of cholangioscopy for diagnosing indeterminate biliary strictures. Int. J. Gastrointest. Interv. 2017, 6, 2–8. [Google Scholar] [CrossRef]
- Yang, J.-J.; Liu, X.-C.; Chen, X.-Q.; Zhang, Q.-Y.; Liu, T.-R. Clinical value of DPOC for detecting and removing residual common bile duct stones (video). BMC Gastroenterol. 2019, 19, 135. [Google Scholar] [CrossRef]
- Sliney, D.H.; Trokel, S.L. Medical Lasers and Their Safe Use; Springer Science and Business Media LLC: New York, NY, USA, 1993; ISBN 9781461392521. [Google Scholar]
- Patel, S.N.; Rosenkranz, L.; Hooks, B.; Tarnasky, P.R.; Raijman, I.; Fishman, D.S.; Sauer, B.G.; Kahaleh, M. Holmium-yttrium aluminum garnet laser lithotripsy in the treatment of biliary calculi using single-operator cholangioscopy: A multicenter experience (with video). Gastrointest. Endosc. 2014, 79, 344–348. [Google Scholar] [CrossRef]
- Koch, H.; Rösch, W.; Walz, V. Endoscopic lithotripsy in the common bile duct. Gastrointest. Endosc. 1980, 26, 16–18. [Google Scholar] [CrossRef]
- Vorreuther, R.; Engelmann, Y. Evaluation of the shock-wave pattern for endoscopic electrohydraulic lithotripsy. Surg. Endosc. 1995, 9, 42–45. [Google Scholar] [CrossRef]
- Kamiyama, R.; Ogura, T.; Okuda, A.; Miyano, A.; Nishioka, N.; Imanishi, M.; Takagi, W.; Higuchi, K. Electrohydraulic Lithotripsy for Difficult Bile Duct Stones under Endoscopic Retrograde Cholangiopancreatography and Peroral Transluminal Cholangioscopy Guidance. Gut Liver 2018, 12, 457–462. [Google Scholar] [CrossRef]
- Buxbaum, J.; Sahakian, A.; Ko, C.; Jayaram, P.; Lane, C.; Yu, C.Y.; Kankotia, R.; Laine, L. Randomized trial of cholangioscopy-guided laser lithotripsy versus conventional therapy for large bile duct stones (with videos). Gastrointest. Endosc. 2018, 87, 1050–1060. [Google Scholar] [CrossRef]
- Bang, J.Y.; Sutton, B.; Navaneethan, U.; Hawes, R.; Varadarajulu, S. Efficacy of Single-Operator Cholangioscopy-Guided Lithotripsy Compared with Large Balloon Sphincteroplasty in Management of Difficult Bile Duct Stones in a Randomized Trial. Clin. Gastroenterol. Hepatol. 2020, 18, 2349–2356.e3. [Google Scholar] [CrossRef]
- Angsuwatcharakon, P.; Kulpatcharapong, S.; Ridtitid, W.; Boonmee, C.; Piyachaturawat, P.; Kongkam, P.; Pareesri, W.; Rerknimitr, R. Digital cholangioscopy-guided laser versus mechanical lithotripsy for large bile duct stone removal after failed papillary large-balloon dilation: A randomized study. Endoscopy 2019, 51, 1066–1073. [Google Scholar] [CrossRef]
- Turowski, F.; Hügle, U.; Dormann, A.; Bechtler, M.; Jakobs, R.; Gottschalk, U.; Nötzel, E.; Hartmann, D.; Lorenz, A.; Kolligs, F.; et al. Diagnostic and therapeutic single-operator cholangiopancreatoscopy with SpyGlassDSTM: Results of a multicenter retrospective cohort study. Surg. Endosc. 2018, 32, 3981–3988. [Google Scholar] [CrossRef]
- Fugazza, A.; Gabbiadini, R.; Tringali, A.; De Angelis, C.G.; Mosca, P.; Maurano, A.; Di Mitri, R.; Manno, M.; Mariani, A.; Cereatti, F.; et al. Digital single-operator cholangioscopy in diagnostic and therapeutic bilio-pancreatic diseases: A prospective, multicenter study. Dig. Liver Dis. 2022, 54, 1243–1249. [Google Scholar] [CrossRef]
- McCarty, T.R.; Gulati, R.; Rustagi, T. Efficacy and safety of peroral cholangioscopy with intraductal lithotripsy for difficult biliary stones: A systematic review and meta-analysis. Endoscopy 2021, 53, 110–122. [Google Scholar] [CrossRef]
- Gutierrez, O.I.B.; Bekkali, N.L.; Raijman, I.; Sturgess, R.; Sejpal, D.V.; Aridi, H.D.; Sherman, S.; Shah, R.J.; Kwon, R.S.; Buxbaum, J.L.; et al. Efficacy and Safety of Digital Single-Operator Cholangioscopy for Difficult Biliary Stones. Clin. Gastroenterol. Hepatol. 2018, 16, 918–926.e1. [Google Scholar] [CrossRef]
- Facciorusso, A.; Gkolfakis, P.; Ramai, D.; Tziatzios, G.; Lester, J.; Crinò, S.F.; Frazzoni, L.; Papanikolaou, I.S.; Arvanitakis, M.; Blero, D.; et al. Endoscopic Treatment of Large Bile Duct Stones: A Systematic Review and Network Meta-Analysis. Clin. Gastroenterol. Hepatol. 2021, 21, 33–44.e9. [Google Scholar] [CrossRef]
- Huang, L.; Xu, Y.; Chen, J.; Liu, F.; Wu, D.; Zhou, W.; Wu, L.; Pang, T.; Huang, X.; Zhang, K.; et al. An artificial intelligence difficulty scoring system for stone removal during ERCP: A prospective validation. Endoscopy 2023, 55, 4–11. [Google Scholar] [CrossRef]
- Teoh, A.Y.B.; Cheung, F.K.Y.; Hu, B.; Pan, Y.M.; Lai, L.H.; Chiu, P.W.Y.; Wong, S.K.H.; Chan, F.K.L.; Lau, J.Y.W. Randomized Trial of Endoscopic Sphincterotomy with Balloon Dilation Versus Endoscopic Sphincterotomy Alone for Removal of Bile Duct Stones. Gastroenterology 2013, 144, 341–345.e1. [Google Scholar] [CrossRef]
- Paik, W.H.; Ryu, J.K.; Park, J.M.; Song, B.J.; Kim, J.; Park, J.K.; Kim, Y.-T. Which Is the Better Treatment for the Removal of Large Biliary Stones? Endoscopic Papillary Large Balloon Dilation versus Endoscopic Sphincterotomy. Gut Liver 2014, 8, 438–444. [Google Scholar] [CrossRef] [PubMed]
- Conigliaro, R.; Camellini, L.; Zuliani, C.G.; Sassatelli, R.; Mortilla, M.G.; Bertoni, G.; Formisano, D.; Bedogni, G. Clearance of Irretrievable Bile Duct and Pancreatic Duct Stones by Extracorporeal Shockwave Lithotripsy, Using a Transportable Device: Effectiveness and Medium-term Results. J. Clin. Gastroenterol. 2006, 40, 213–219. [Google Scholar] [CrossRef]
- Alrajhi, S.; Barkun, A.; Adam, V.; Callichurn, K.; Martel, M.; Brewer, O.; Khashab, M.A.; Forbes, N.; Almadi, M.A.; Chen, Y.I. Early cholangioscopy-assisted electrohydraulic lithotripsy in difficult biliary stones is cost-effective. Ther. Adv. Gastroenterol. 2021, 14, 175628482110313. [Google Scholar] [CrossRef] [PubMed]
- Deprez, P.H.; Duran, R.G.; Moreels, T.; Furneri, G.; Demma, F.; Verbeke, L.; Van der Merwe, S.W.; Laleman, W. The economic impact of using single-operator cholangioscopy for the treatment of difficult bile duct stones and diagnosis of indeterminate bile duct strictures. Endoscopy 2018, 50, 109–118. [Google Scholar] [CrossRef]
- Sljivic, I.; Trasolini, R.; Donnellan, F. Cost-effective analysis of preliminary single-operator cholangioscopy for management of difficult biliary stones. Endosc. Int. Open 2022, 10, E1193–E1200. [Google Scholar] [PubMed]
- Dumonceau, J.-M.; Andriulli, A.; Elmunzer, B.J.; Mariani, A.; Meister, T.; Deviere, J.; Marek, T.; Baron, T.H.; Hassan, C.; Testoni, P.A.; et al. Prophylaxis of post-ERCP pancreatitis: European Society of Gastrointestinal Endoscopy (ESGE) Guideline—Updated June 2014. Endoscopy 2014, 46, 799–815. [Google Scholar] [CrossRef] [PubMed]
- Bokun, T.; Tadic, M.; Kurtcehajic, A.; Grgurevic, I.; Kujundzic, M. Broken handle cord of impacted biliary basket—Rescue by cholangioscopy with laser lithotripsy. Endoscopy 2020, 52, E459–E460. [Google Scholar] [CrossRef]
- Libânio, D.; Giestas, S.; Martinez-Ares, D.; Canena, J.; Lopes, L. Cholangioscopy-guided holmium laser lithotripsy of a stone trapped in a mechanical lithotripter. VideoGIE 2018, 3, 127–128. [Google Scholar] [CrossRef]
- Oh, C.H.; Dong, S.H. Recent advances in the management of difficult bile-duct stones: A focus on single-operator cholangioscopy-guided lithotripsy. Korean J. Intern. Med. 2021, 36, 235–246. [Google Scholar] [CrossRef]
- Korrapati, P.; Ciolino, J.; Wani, S.; Shah, J.; Watson, R.; Muthusamy, V.R.; Klapman, J.; Komanduri, S. The efficacy of peroral cholangioscopy for difficult bile duct stones and indeterminate strictures: A systematic review and meta-analysis. Endosc. Int. Open 2016, 4, E263–E275. [Google Scholar] [CrossRef]
- Galetti, F.; de Moura, D.T.H.; Ribeiro, I.B.; Funari, M.P.; Coronel, M.; Sachde, A.H.; Brunaldi, V.O.; Franzini, T.P.; Bernardo, W.M.; de Moura, E.G.H. Cholangioscopy-guided lithotripsy vs. conventional therapy for complex bile duct stones: A systematic review and meta-analysis. ABCD Arq. Bras. Cir. Dig. 2020, 33, e14912020. [Google Scholar] [CrossRef]
- Ali, M.F.; Modayil, R.; Gurram, K.C.; Brathwaite, C.E.; Friedel, D.; Stavropoulos, S.N. Spiral enteroscopy-assisted ERCP in bariatric-length Roux-en-Y anatomy: A large single-center series and review of the literature (with video). Gastrointest. Endosc. 2018, 87, 1241–1247. [Google Scholar] [CrossRef]
- Espinel Díez, J.; Pinedo Ramos, M.E. Single-balloon enteroscopy-assisted ERCP in patients with Roux-en-Y anatomy and choledocholithiasis: Do technical improvements mean better outcomes? Rev. Esp. Enferm. Dig. 2020, 112, 929–934. [Google Scholar] [CrossRef]
- Kedia, P.; Sharaiha, R.Z.; Kumta, N.A.; Kahaleh, M. Internal EUS-Directed Transgastric ERCP (EDGE): Game Over. Gastroenterology 2014, 147, 566–568. [Google Scholar] [CrossRef]
- James, T.W.; Baron, T.H. Endoscopic Ultrasound-Directed Transgastric ERCP (EDGE): A Single-Center US Experience with Follow-up Data on Fistula Closure. Obes. Surg. 2019, 29, 451–456. [Google Scholar] [CrossRef]
- Dhindsa, B.S.; Dhaliwal, A.; Mohan, B.P.; Mashiana, H.S.; Girotra, M.; Singh, S.; Ohning, G.; Bhat, I.; Adler, D.G. EDGE in Roux-en-Y gastric bypass: How does it compare to laparoscopy-assisted and balloon enteroscopy ERCP: A systematic review and meta-analysis. Endosc. Int. Open 2020, 8, E163–E171. [Google Scholar] [CrossRef] [PubMed]
- Sato, T.; Nakai, Y.; Kogure, H.; Mitsuyama, T.; Shimatani, M.; Uemura, S.; Iwashita, T.; Tanisaka, Y.; Ryozawa, S.; Tsuchiya, T.; et al. ERCP using balloon-assisted endoscopes versus EUS-guided treatment for common bile duct stones in Roux-en-Y gastrectomy. Gastrointest. Endosc. 2024, 99, 193–203.e5. [Google Scholar] [CrossRef] [PubMed]
- Martínez-Moreno, B.; Casellas, J.A.; Tormo, J.R.A. Endoscopic ultrasound-guided gastrojejunostomy-assisted ERCP in a Billroth II gastrectomy patient. Endoscopy 2020, 52, 306–307. [Google Scholar] [CrossRef]
- Liu, R.; Zhang, B.; Liu, D. Peroral cholangioscopy-guided laser lithotripsy to treat regional hepatolithiasis without stricture. Dig. Endosc. 2018, 30, 537–538. [Google Scholar] [CrossRef]
- Mansilla-Vivar, R.; Alonso-Lázaro, N.; Argüello-Viudez, L.; Ponce-Romero, M.; Bustamante-Balen, M.; Pons-Beltrán, V. New management of hepatolithiasis: Can surgery be avoided? (with video). Gastroenterol. Hepatol. 2020, 43, 188–192. [Google Scholar] [CrossRef]
- Lamanna, A.; Maingard, J.; Tai, J.; Ranatunga, D.; Goodwin, M. Percutaneous transhepatic Laser lithotripsy for intrahepatic cholelithiasis. Diagn. Interv. Imaging 2019, 100, 793–800. [Google Scholar] [CrossRef]
- Dumonceau, J.M.; Tringali, A.; Blero, D.; Devière, J.; Laugiers, R.; Heresbach, D.; Costamagna, G. Endoscopic biliary stenting: Indications, choice of stents, and results: European Society of Gastrointestinal Endoscopy (ESGE) Clinical Guideline—Updated October 2017. Endoscopy 2018, 50, 910–930. [Google Scholar] [CrossRef]
- Mohammed, N.; Pinder, M.; Harris, K.; Everett, S.M. Endoscopic biliary stenting in irretrievable common bile duct stones: Stent exchange or expectant management—Tertiary-centre experience and systematic review. Front. Gastroenterol. 2016, 7, 176–186. [Google Scholar] [CrossRef]
- Omar, A.N. Role of biliary stenting for large impacted stone in common bile duct. Egypt. J. Surg. 2020, 39, 505–511. [Google Scholar] [CrossRef]
- Young, M.; Mehta, D. Percutaneous Transhepatic Cholangiogram. In StatPearls [Internet]; StatPearls Publishing: Treasure Island, FL, USA, 2023. Available online: https://www.ncbi.nlm.nih.gov/books/NBK493190/ (accessed on 30 November 2023).
- Ierardi, A.M.; Rodà, G.M.; Di Meglio, L.; Pellegrino, G.; Cantù, P.; Dondossola, D.; Rossi, G.; Carrafiello, G. Percutaneous Transhepatic Electrohydraulic Lithotripsy for the Treatment of Difficult Bile Stones. J. Clin. Med. 2021, 10, 1372. [Google Scholar] [CrossRef] [PubMed]





| Society | Stone Characteristics | Bile Duct Anatomy | Previous Failed Attempt | Reference | ||||
|---|---|---|---|---|---|---|---|---|
| Size | Number | Position | Shape | Consistency | ||||
| ESGE | >1.5 | >1 | Intrahepatic, Cystic duct, Impaction | Barrel-shaped | N/A | Narrow, short-length or sigmoid-shaped distal CBD/angled CBD | Yes | [3] |
| ASGE | ≥1 cm | >1 | Impaction | Eccentric shapes | Hard | Oblique, narrowed, perivaterian distal duct | Yes | [5] |
| BSG | N/A | N/A | N/A | N/A | N/A | Billroth-II, Roux-en-Y | Yes | [4] |
Disclaimer/Publisher’s Note: The statements, opinions and data contained in all publications are solely those of the individual author(s) and contributor(s) and not of MDPI and/or the editor(s). MDPI and/or the editor(s) disclaim responsibility for any injury to people or property resulting from any ideas, methods, instructions or products referred to in the content. |
© 2024 by the authors. Licensee MDPI, Basel, Switzerland. This article is an open access article distributed under the terms and conditions of the Creative Commons Attribution (CC BY) license (https://creativecommons.org/licenses/by/4.0/).
Share and Cite
Manti, M.; Shah, J.; Papaefthymiou, A.; Facciorusso, A.; Ramai, D.; Tziatzios, G.; Papadopoulos, V.; Paraskeva, K.; Papanikolaou, I.S.; Triantafyllou, K.; et al. Endoscopic Management of Difficult Biliary Stones: An Evergreen Issue. Medicina 2024, 60, 340. https://doi.org/10.3390/medicina60020340
Manti M, Shah J, Papaefthymiou A, Facciorusso A, Ramai D, Tziatzios G, Papadopoulos V, Paraskeva K, Papanikolaou IS, Triantafyllou K, et al. Endoscopic Management of Difficult Biliary Stones: An Evergreen Issue. Medicina. 2024; 60(2):340. https://doi.org/10.3390/medicina60020340
Chicago/Turabian StyleManti, Magdalini, Jimil Shah, Apostolis Papaefthymiou, Antonio Facciorusso, Daryl Ramai, Georgios Tziatzios, Vasilios Papadopoulos, Konstantina Paraskeva, Ioannis S. Papanikolaou, Konstantinos Triantafyllou, and et al. 2024. "Endoscopic Management of Difficult Biliary Stones: An Evergreen Issue" Medicina 60, no. 2: 340. https://doi.org/10.3390/medicina60020340
APA StyleManti, M., Shah, J., Papaefthymiou, A., Facciorusso, A., Ramai, D., Tziatzios, G., Papadopoulos, V., Paraskeva, K., Papanikolaou, I. S., Triantafyllou, K., Arvanitakis, M., Archibugi, L., Vanella, G., Hollenbach, M., & Gkolfakis, P. (2024). Endoscopic Management of Difficult Biliary Stones: An Evergreen Issue. Medicina, 60(2), 340. https://doi.org/10.3390/medicina60020340

