An Intraoperative Ultrasound Evaluation of Axillary Lymph Nodes: Cassandra Predictive Models in Patients with Breast Cancer—A Multicentric Study
Abstract
1. Introduction
2. Materials and Methods
2.1. Study Design
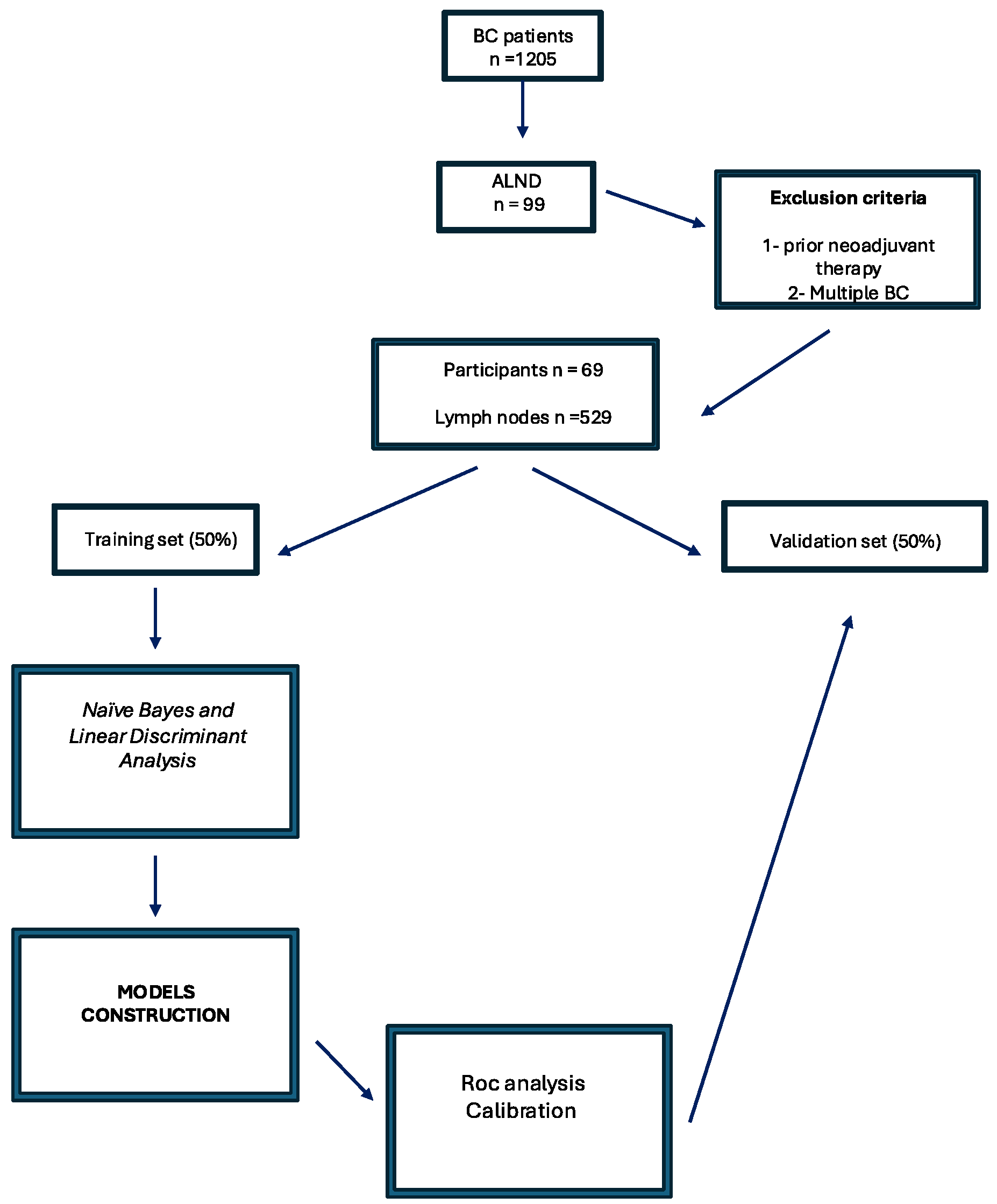
2.2. Study Setting and Study Population
- (1)
- BC confirmed through core biopsy.
- (2)
- US examination conducted within 30 days before surgery.
- (3)
- Indication for ALND.
- (4)
- Single BC measuring less than 5 cm (cm).
- (1)
- Prior neoadjuvant treatment.
- (2)
- Presence of multiple BCs.
2.3. Study Protocol
2.4. Preoperative and Intraoperative Ultrasound Protocol
2.4.1. Preoperative US-ES
2.4.2. Intraoperative US-ES
- Margins:
- -
- Definition: Well-demarcated and smooth margins are associated with normal lymph nodes, while an undefined margin (UM) predicts malignancy.
- -
- Scoring: Definite margins were assigned a value of 0, and UM was assigned a value of 1 [22].
- 2.
- Roundness Index (RI):
- -
- Definition: The RI is calculated as the longitudinal-to-transverse diameter ratio on the largest US section. It has been reported that RI > 1.5 is associated with benign diagnoses, while RI < 1.5 is associated with secondary lymphadenopathy [19].
- -
- Scoring: Thresholds for interpreting the RI will be empirically determined based on data obtained during the study. RI will then be classified as 1 or 0, depending on these cut-offs.
- 3.
- Cortical Thickness (CT):
- -
- Definition: The maximum CT on the largest US section was measured and recorded. A thickness >3 mm is considered for secondary malignancy, while <3 mm is considered for benign nodes [16].
- -
- Scoring: Thresholds for interpreting the RI will be empirically determined based on data obtained during the study. RI will then be classified as 1 or 0, depending on these cut-offs.
- 4.
- Echo Pattern:
- -
- Definition: Benign lymph nodes are slightly hypoechoic, while metastatic nodes appear markedly hypoechoic. This qualitative feature compares the US gray tone of the node to that of axillary fat.
- -
- Scoring: The marked hypoechogenic pattern (Hy) was classified as 1, and others as 0 [16].
- 5.
- Peripheral Vascularization:
- -
- Definition: Normal lymph nodes show hilar vascularization visible in Echo-color Doppler scans. The presence of cortical or capsular vessels is associated with malignancies.
- -
- Scoring: The presence of hilar vascularization was classified as 0, while the absence of vascularization or the visualization of more spots or peripheric vascularization (PV) received the value 1 [19].
- 6.
- SWE Hardness (SWEH):
- -
- Definition: ShearWave™ PL.U.S imaging measures non-invasive tissue stiffness in real time, expressed in kPa. Many studies identified the cut-off value of 150 kPa, suggesting that SWES > 150 kPa can be associated with secondary malignancy [23].
- -
- Scoring: Thresholds for interpreting the RI will be empirically determined based on data obtained during the study. RI will then be classified as 1 or 0, depending on these cut-offs.
- 7.
- Loss of fatty hilum (LFH):
- -
- Definition: Normal lymph nodes show as hilar hyperechogenic, correlated with the presence of the fatty hilum. The loss of contrast between the hypoechoic cortex and hyperechoic hilum, caused by hypertrophy of the former at the expense of the latter, is associated with a risk of metastasis [24].
- -
- Scoring: Marked LFH was classified as 1, and others as 0.
- 8.
- Peripheral infiltration (PI):
- -
- Definition: The presence of extracapsular infiltration or confluence tendencies is associated with an increased risk of metastasis [25].
- -
- Scoring: Marked PI was classified as 1, and others as 0.
2.5. Statistical Analyses
2.6. Study Outcomes
3. Results
3.1. Study Population
3.2. Study Outcomes
3.2.1. Classifiers
3.2.2. ROC Analysis
3.2.3. Calibration and Validation of Clinical Algorithm
Model A
Model B
Model C
3.2.4. Two-Tier Model: Cassandra Score
4. Discussion
5. Conclusions
Author Contributions
Funding
Institutional Review Board Statement
Informed Consent Statement
Data Availability Statement
Acknowledgments
Conflicts of Interest
References
- Cardoso, F.; Kyriakides, S.; Ohno, S.; Penault-Llorca, F.; Poortmans, P.; Rubio, I.T.; Zackrisson, S.; Senkus, E.; ESMO Guidelines Committee. Early breast cancer: ESMO Clinical Practice Guidelines for diagnosis, treatment and follow-up. Ann. Oncol. 2019, 30, 1194–1220. [Google Scholar] [CrossRef] [PubMed]
- Fisher, E.R.; Costantino, J.; Fisher, B.; Redmond, C. Pathologic findings from the National Surgical Adjuvant Breast Project (Protocol 4). Discriminants for 15-year survival. National Surgical Adjuvant Breast and Bowel Project Investigators. Cancer 1993, 71, 2141–2150. [Google Scholar] [CrossRef] [PubMed]
- Carlson, G.W.; Wood, W.C. Management of axillary lymph node metastasis in breast cancer: Making progress. JAMA 2011, 305, 606–607. [Google Scholar] [CrossRef] [PubMed]
- Veronesi, U.; Paganelli, G.; Viale, G.; Luini, A.; Zurrida, S.; Galimberti, V.; Intra, M.; Veronesi, P.; Robertson, C.; Maisonneuve, P.; et al. A randomized comparison of sentinel-node biopsy with routine axillary dissection in breast cancer. N. Engl. J. Med. 2003, 349, 546–553. [Google Scholar] [CrossRef] [PubMed]
- Del Bianco, P.; Zavagno, G.; Burelli, P.; Scalco, G.; Barutta, L.; Carraro, P.; Pietrarota, P.; Meneghini, G.; Morbin, T.G.; Pecoraro, P.; et al. Morbidity comparison of sentinel lymph node biopsy versus conventional axillary lymph node dissection for breast cancer patients: Results of the sentinella-GIVOM Italian randomised clinical trial. Eur. J. Surg. Oncol. 2008, 34, 508–513. [Google Scholar] [CrossRef]
- Gill, G.; SNAC Trial Group of the Royal Australasian College of Surgeons (RACS) and NHMRC Clinical Trials Centre. Sentinel-lymph-node-based management or routine axillary clearance? One-year outcomes of sentinel node biopsy versus axillary clearance (SNAC): A randomized controlled surgical trial. Ann. Surg. Oncol. 2009, 16, 266–275. [Google Scholar] [CrossRef]
- Parisi, S.; Gambardella, C.; Ruggiero, R.; Tolone, S.; Lucido, F.S.; Docimo, L. Radiofrequency Identification—RFID using LOCalizer-Tag in Non-palpable Breast Lump. Indian J. Surg. Nov. 2022, 85, 934–938. [Google Scholar] [CrossRef]
- Parisi, S.; Gambardella, C.; Conzo, G.; Ruggiero, R.; Tolone, S.; Lucido, F.S.; Iovino, F.; Fisone, F.; Brusciano, L.; Parmeggiani, D.; et al. Advanced Localization Technique for Non-Palpable Breast Cancer: Radiofrequency alone VS Combined Technique with Ultrasound. J. Clin. Med. 2023, 12, 5076. [Google Scholar] [CrossRef]
- Brackstone, M.; Baldassarre, F.G.; Perera, F.E.; Cil, T.; Chavez Mac Gregor, M.; Dayes, I.S.; Engel, J.; Horton, J.K.; King, T.A.; Kornecki, A.; et al. Management of the Axilla in Early-Stage Breast Cancer: Ontario Health (Cancer Care Ontario) and ASCO Guideline. J. Clin. Oncol. 2021, 39, 3056–3082. [Google Scholar] [CrossRef]
- Herrada, J.; Iyer, R.B.; Atkinson, E.N.; Sneige, N.; Buzdar, A.U.; Hortobagyi, G.N. Relative value of physical examination, mammography, and breast sonography in evaluating the size of the primary tumor and regional lymph node metastases in women receiving neoadjuvant chemotherapy for locally advanced breast carcinoma. Clin. Cancer Res. 1997, 3, 1565–1569. [Google Scholar]
- Dong, Y.; Feng, Q.; Yang, W.; Lu, Z.; Deng, C.; Zhang, L.; Lian, Z.; Liu, J.; Luo, X.; Pei, S.; et al. Preoperative prediction of sentinel lymph node metastasis in breast cancer based on radiomics of T2-weighted fat-suppression and diffusion-weighted MRI. Eur. Radiol. 2018, 28, 582–591. [Google Scholar] [CrossRef] [PubMed]
- Conti, A.; Duggento, A.; Indovina, I.; Guerrisi, M.; Toschi, N. Radiomics in breast cancer classification and prediction. Semin. Cancer Biol. 2021, 72, 238–250. [Google Scholar] [CrossRef] [PubMed]
- Marino, M.A.; Avendano, D.; Zapata, P.; Riedl, C.C.; Pinker, K. Lymph Node Imaging in Patients with Primary Breast Cancer: Concurrent Diagnostic Tools. Oncologist 2020, 25, e231–e242. [Google Scholar] [CrossRef] [PubMed]
- Di Paola, V.; Mazzotta, G.; Pignatelli, V.; Bufi, E.; D’Angelo, A.; Conti, M.; Panico, C.; Fiorentino, V.; Pierconti, F.; Kilburn-Toppin, F.; et al. Beyond N Staging in Breast Cancer: Importance of MRI and Ultrasound-based Imaging. Cancers 2022, 4, 4270. [Google Scholar] [CrossRef] [PubMed]
- Alvarez, S.; Añorbe, E.; Alcorta, P.; López, F.; Alonso, I.; Cortés, J. Role of Sonography in the Diagnosis of Axillary Lymph Node Metastases in Breast Cancer: A Systematic Review. Am. J. Roentgenol. 2006, 186, 1342–1348. [Google Scholar] [CrossRef]
- Chang, J.M.; Leung, J.W.T.; Moy, L.; Ha, S.M.; Moon, W.K. Axillary Nodal Evaluation in Breast Cancer: State of the Art. Radiology 2020, 295, 500–515. [Google Scholar] [CrossRef]
- Cosgrove, D.; Piscaglia, F.; Bamber, J.; Bojunga, J.; Correas, J.-M.; Gilja, O.H.; Klauser, A.S.; Sporea, I.; Calliada, F.; Cantisani, V.; et al. EFSUMB guidelines and recommendations on the clinical use of ultrasound elastography, part 2: Clinical applications. Ultraschall Med. 2013, 34, 238–253. [Google Scholar]
- Yu, X.; Hao, X.; Wan, J.; Wang, Y.; Yu, L.; Liu, B. Correlation between Ultrasound Appearance of Small Breast Cancer and Axillary Lymph Node Metastasis. Ultrasound Med. Biol. 2018, 44, 342–349. [Google Scholar] [CrossRef]
- Krišto, B.; Buljan, M. The lymph node roundness index in the evaluation of lymph nodes of the neck. Coll. Antropol. 2015, 39, 165–169. [Google Scholar]
- Luo, Y.; Zhao, C.; Gao, Y.; Xiao, M.; Li, W.; Zhang, J.; Ma, L.; Qin, J.; Jiang, Y.; Zhu, Q. Predicting Axillary Lymph Node Status With a Nomogram Based on Breast Lesion Ultrasound Features: Performance in N1 Breast Cancer Patients. Front. Oncol. 2020, 10, 581321. [Google Scholar] [CrossRef]
- von Elm, E.; Altman, D.G.; Egger, M.; Pocock, S.J.; Gøtzsche, P.C.; Vandenbroucke, J.P.; STROBE Initiative. The Strengthening the Reporting of Observational Studies in Epidemiology (STROBE) statement: Guidelines for reporting observational studies. Lancet 2007, 370, 1453–1457. [Google Scholar] [CrossRef] [PubMed]
- Bedi, D.G.; Krishnamurthy, R.; Krishnamurthy, S.; Edeiken, B.S.; Le-Petross, H.; Fornage, B.D.; Bassett, R.L., Jr.; Hunt, K.K. Cortical morphologic features of axillary lymph nodes as a predictor of metastasis in breast cancer: In vitro sonographic study. AJR Am. J. Roentgenol. 2008, 191, 646–652. [Google Scholar] [CrossRef] [PubMed]
- Evans, A.; Rauchhaus, P.; Whelehan, P.; Thomson, K.; Purdie, C.A.; Jordan, L.B.; Michie, C.O.; Thompson, A.; Vinnicombe, S. Does shear wave ultrasound independently predict axillary lymph node metastasis in women with invasive breast cancer? Breast Cancer Res. Treat. 2014, 143, 153–157. [Google Scholar] [CrossRef] [PubMed]
- Elmore, L.C.; Appleton, C.M.; Zhou, G.; Margenthaler, J.A. Axillary ultrasound in patients with clinically node-negative breast cancer: Which features are predictive of disease? J. Surg. Res. 2013, 184, 234–240. [Google Scholar] [CrossRef] [PubMed]
- Maxwell, F.; de Margerie Mellon, C.; Bricout, M.; Cauderlier, E.; Chapelier, M.; Albiter, M.; Bourrier, P.; Espié, M.; de Kerviler, E.; de Bazelaire, C. Diagnostic strategy for the assessment of axillary lymph node status in breast cancer. Diagn. Interv. Imaging 2015, 96, 1089–1101. [Google Scholar] [CrossRef]
- Veronesi, U.; Viale, G.; Paganelli, G.; Zurrida, S.; Luini, A.; Galimberti, V.; Veronesi, P.; Intra, M.; Maisonneuve, P.; Zucca, F.; et al. Sentinel lymph node biopsy in breast cancer: Ten-year results of a randomized controlled study. Ann. Surg. 2010, 251, 595–600. [Google Scholar] [CrossRef]
- Giuliano, A.E.; Hunt, K.K.; Ballman, K.V.; Beitsch, P.D.; Whitworth, P.W.; Blumencranz, P.W.; Leitch, A.M.; Saha, S.; McCall, L.M.; Morrow, M. Axillary dissection vs no axillary dissection in women with invasive breast cancer and sentinel node metastasis: A randomized clinical trial. JAMA 2011, 305, 569–575. [Google Scholar] [CrossRef]
- Iovino, F.; Diana, A.; Carlino, F.; Ferraraccio, F.; Antoniol, G.; Fisone, F.; Perrone, A.; Zito Marino, F.; Panarese, I.; Tathode, M.S.; et al. Expression of c-MET in Estrogen Receptor Positive and HER2 Negative Resected Breast Cancer Correlated with a Poor Prognosis. J. Clin. Med. 2022, 11, 6987. [Google Scholar] [CrossRef]
- Ditsch, N.; Kolberg-Liedtke, C.; Friedrich, M.; Jackisch, C.; Albert, U.S.; Banys-Paluchowski, M.; Bauerfeind, I.; Blohmer, J.U.; Budach, W.; Dall, P.; et al. AGO Recommendations for the Diagnosis and Treatment of Patients with Early Breast Cancer: Update 2021. Breast Care (Basel). 2021, 16, 214–227. [Google Scholar] [CrossRef]
- Ecanow, J.S.; Abe, H.; Newstead, G.M.; Ecanow, D.B.; Jeske, J.M. Axillary staging of breast cancer: What the radiologist should know. Radiographics 2013, 33, 1589–1612. [Google Scholar] [CrossRef]
- Luo, W.Q.; Huang, Q.X.; Huang, X.W.; Hu, H.T.; Zeng, F.Q.; Wang, W. Predicting Breast Cancer in Breast Imaging Reporting and Data System (BI-RADS) Ultrasound Category 4 or 5 Lesions: A Nomogram Combining Radiomics and BI-RADS. Sci. Rep. 2019, 9, 11921. [Google Scholar] [CrossRef] [PubMed]
- Du, Y.; Zha, H.L.; Wang, H.; Liu, X.P.; Pan, J.Z.; Du, L.W.; Cai, M.J.; Zong, M.; Li, C.Y. Ultrasound-based radiomics nomogram for differentiation of triple-negative breast cancer from fibroadenoma. Br. J. Radiol. 2022, 95, 20210598. [Google Scholar] [CrossRef] [PubMed]
- Yan, M.; Peng, C.; He, D.; Xu, D.; Yang, C. A Nomogram for Enhancing the Diagnostic Effectiveness of Solid Breast BI-RADS 3-5 Masses to Determine Malignancy Based on Imaging Aspects of Conventional Ultrasonography and Contrast-Enhanced Ultrasound. Clin. Breast Cancer. 2023, 23, 693–703. [Google Scholar] [CrossRef] [PubMed]
- Gao, Y.; Luo, Y.; Zhao, C.; Xiao, M.; Ma, L.; Li, W.; Qin, J.; Zhu, Q.; Jiang, Y. Nomogram based on radiomics analysis of primary breast cancer ultrasound images: Prediction of axillary lymph node tumor burden in patients. Eur. Radiol. 2021, 31, 928–937. [Google Scholar] [CrossRef] [PubMed]
- Moore, A.; Hester, M.; Nam, M.W.; Brill, Y.M.; McGrath, P.; Wright, H.; Weisinger, K.; Romond, E.; Samayoa, L.M. Distinct Lymph Nodal Sonographic Characteristics in Breast Cancer Patients at High Risk for Axillary Metastases Correlate with the Final Axillary Stage. Br. J. Radiol. 2008, 81, 630–636. [Google Scholar] [CrossRef]
- Vassallo, P.; Wernecke, K.; Roos, N.; Peters, P.E. Differentiation of Benign From Malignant Superficial Lymphadenopathy: The Role of High-Resolution US. Radiology 1992, 1831, 215–220. [Google Scholar] [CrossRef]
- Cho, N.; Moon, W.K.; Han, W.; Park, I.A.; Cho, J.; Noh, D.Y. Preoperative Sonographic Classification of Axillary Lymph Nodes in Patients With Breast Cancer: Node-to-Node Correlation With Surgical Histology and Sentinel Node Biopsy Results. AJR Am. J. Roentgenol. 2009, 193, 1731–1737. [Google Scholar] [CrossRef]
- Liu, Y.; Ye, F.; Wang, Y.; Zheng, X.; Huang, Y.; Zhou, J. Elaboration and Validation of a Nomogram Based on Axillary Ultrasound and Tumor Clinicopathological Features to Predict Axillary Lymph Node Metastasis in Patients with Breast Cancer. Front. Oncol. 2022, 12, 845334. [Google Scholar] [CrossRef]
- Khoury, T.; Liu, Q.; Liu, S. Delay to formalin fixation effect on HER2 test in breast cancer by dual-color silver-enhanced in situ hybridization (Dual-ISH). Appl. Immunohistochem. Mol. Morphol. 2014, 22, 688–695. [Google Scholar] [CrossRef]
- Li, J.; Wang, S.R.; Li, Q.L.; Zhu, T.; Zhu, P.S.; Chen, M.; Cui, X.W. Diagnostic value of multiple ultrasound diagnostic techniques for axillary lymph node metastases in breast cancer: A systematic analysis and network meta-analysis. Front. Oncol. 2023, 12, 1043185. [Google Scholar] [CrossRef]



| Variable | Malignity | Cases | Mean | SD | Median | Range | Mann-Whitney U Test |
|---|---|---|---|---|---|---|---|
| SWE Hardness | 0 | 320 | 131.00 | 11.89 | 130.00 | 110–160 | - |
| 1 | 209 | 161.73 | 14.08 | 160.00 | 110–198 | z = 17.21, p < 0.001 | |
| Negative Roundness Index | 0 | 320 | −2.02 | 0.43 | −1.90 | −2.9–−1.1 | - |
| 1 | 209 | −1.35 | 0.34 | −1.30 | −2.8–−1.0 | z = 15.81, p < 0.001 | |
| Loss of Fatty Hilum | 0 | 320 | 0.15 | 0.36 | 0 | 0–1 | - |
| 1 | 209 | 0.76 | 0.43 | 1 | 0–1 | z = 13.88, p < 0.001 | |
| Indefinite Margins | 0 | 320 | 0.25 | 0.43 | 0 | 0–1 | - |
| 1 | 209 | 0.75 | 0.43 | 1 | 0–1 | z = 11.40, p < 0.001 | |
| Hypoechogenicity | 0 | 320 | 0.33 | 0.47 | 0 | 0–1 | - |
| 1 | 209 | 0.82 | 0.38 | 1 | 0–1 | z = 11.13, p < 0.001 | |
| Cortical Thickness | 0 | 320 | 3.20 | 1.37 | 3.00 | 1–7 | - |
| 1 | 209 | 4.41 | 1.17 | 5.00 | 1–7 | z = 9.76, p < 0.001 | |
| Peripheral Infiltration | 0 | 320 | 0 | 0 | 0 | 0–1 | - |
| 1 | 209 | 0.11 | 0.31 | 0 | 0–1 | z = 6.06, p < 0.001 | |
| Peripheral Vascularization | 0 | 320 | 0.30 | 0.46 | 0 | 0–1 | - |
| 1 | 209 | 0.43 | 0.50 | 0 | 0–1 | z = 3.04, p = 0.002 |
| Features | SWE Hardness | Negative Roundness Index | Loss of Fatty Hilum | Indefinite Margins | Hypoechogenicity | Cortical Thickness | Peripheric Infiltration | Peripherical Vascularization |
|---|---|---|---|---|---|---|---|---|
| SWE Hardness | 1.000 | 0.108 * | 0.258 ** | 0.042 | 0.108 * | 0.179 ** | 0.071 | 0.191 ** |
| Negative Roundness Index | 0.108 * | 1.000 | 0.174 ** | 0.061 | 0.123 * | 0.101 * | 0.004 | 0.032 |
| Loss of Fatty Hilum | 0.258 ** | 0.174 ** | 1.000 | −0.031 | 0.166 ** | 0.135 ** | 0.015 | −0.081 |
| Indefinite Margins | 0.042 | 0.061 | −0.031 | 1.000 | −0.011 | 0.106 * | 0.061 | 0.108 * |
| Hypoechogenicity | 0.108 * | 0.123 ** | 0.166 ** | −0.011 | 1.000 | −0.037 | 0.024 | −0.270 ** |
| Cortical Thickness | 0.179 ** | 0.101 * | 0.135 ** | 0.106* | −0.037 | 1.000 | −0.018 | 0.130 ** |
| Peripheral Infiltration | 0.071 | 0.004 | 0.015 | 0.061 | 0.024 | −0.018 | 1.000 | 0.126 ** |
| Peripheral Vascularization | 0.191 ** | −32 | −0.081 | 0.108* | −0.270 ** | 0.130 ** | 0.126 ** | 1.000 |
| Model | Set | Sensitivity | Specificity | PPV | NPV | Accuracy |
|---|---|---|---|---|---|---|
| Naive Bayes | Training | 0.911 | 0.965 | 0.939 | 0.948 | 0.944 |
| Validation | 0.898 | 0.980 | 0.970 | 0.931 | 0.946 | |
| Whole Sample | 0.923 | 0.966 | 0.946 | 0.951 | 0.949 | |
| LDA | Original | 0.914 | 0.947 | 0.918 | 0.944 | 0.934 |
| Cross-Validated | 0.914 | 0.941 | 0.910 | 0.944 | 0.930 | |
| Model A | Training | 0.952 | 0.901 | 0.891 | 0.967 | 0.921 |
| Validation | 0.933 | 0.849 | 0.803 | 0.951 | 0.883 | |
| Whole Sample | 0.943 | 0.875 | 0.831 | 0.959 | 0.902 | |
| LDA: model A | Original | 0.890 | 0.934 | 0.899 | 0.929 | 0.919 |
| Cross-Validated | 0.885 | 0.928 | 0.889 | 0.925 | 0.911 | |
| Model B | Training | 0.981 | 0.883 | 0.843 | 0.986 | 0.921 |
| Validation | 0.991 | 0.818 | 0.782 | 0.992 | 0.886 | |
| Whole Sample | 0.986 | 0.850 | 0.811 | 0.989 | 0.904 | |
| LDA model B | Original | 0.914 | 0.903 | 0.860 | 0.941 | 0.907 |
| Cross-Validated | 0.904 | 0.863 | 0.811 | 0.932 | 0.879 | |
| Model C | Training | 0.904 | 0.913 | 0.870 | 0.936 | 0.909 |
| Validation | 0.914 | 0.881 | 0.940 | 0.894 | 0.894 | |
| Whole Sample | 0.909 | 0.897 | 0.852 | 0.938 | 0.902 | |
| LDA model C | Original | 0.833 | 0.906 | 0.853 | 0.892 | 0.877 |
| Cross-Validated | 0.833 | 0.906 | 0.853 | 0.892 | 0.877 | |
| Two-tier | Training | 0.981 | 0.851 | 0.810 | 0.986 | 0.902 |
| Validation | 0.991 | 0.799 | 0.765 | 0.992 | 0.875 | |
| Whole Sample | 0.986 | 0.825 | 0.786 | 0.989 | 0.889 |
| Features | LDA | Training Set ROC Analysis | |||||
|---|---|---|---|---|---|---|---|
| Standardized Canonical Discriminant Function Coefficients | AUC | S.E. | Gini Index | Max K-S | Cut-off | Model Quality ** | |
| SWE Hardness | 0.604 | 0.939 * | 0.018 | 0.879 | 0.808 | 142.00 | 0.90 |
| Negative Roundness Index | 0.373 | 0.892 * | 0.023 | 0.784 | 0.705 | −1.55 | 0.85 |
| Loss of Fatty Hilum | 0.226 | 0.796 * | 0.030 | 0.591 | 0.591 | 0.50 | 0.74 |
| Indefinite Margins | 0.315 | 0.748 * | 0.032 | 0.495 | 0.495 | 0.50 | 0.69 |
| Hypoechogenicity | 0.204 | 0.760 * | 0.030 | 0.520 | 0.520 | 0.50 | 0.70 |
| Cortical Thickness | 0.097 | 0.759 * | 0.030 | 0.518 | 0.465 | 3.50 | 0.70 |
| Peripheral Infiltration | 0.110 | 0.558 | 0.037 | 0.115 | 0.115 | 0.50 | 0.49 |
| Peripheral Vascularization | −0.029 | 0.581 | 0.036 | 0.162 | 0.162 | 0.50 | 0.51 |
Disclaimer/Publisher’s Note: The statements, opinions and data contained in all publications are solely those of the individual author(s) and contributor(s) and not of MDPI and/or the editor(s). MDPI and/or the editor(s) disclaim responsibility for any injury to people or property resulting from any ideas, methods, instructions or products referred to in the content. |
© 2024 by the authors. Published by MDPI on behalf of the Lithuanian University of Health Sciences. Licensee MDPI, Basel, Switzerland. This article is an open access article distributed under the terms and conditions of the Creative Commons Attribution (CC BY) license (https://creativecommons.org/licenses/by/4.0/).
Share and Cite
Parisi, S.; Lucido, F.S.; Mongardini, F.M.; Ruggiero, R.; Fisone, F.; Tolone, S.; Santoriello, A.; Iovino, F.; Parmeggiani, D.; Vagni, D.; et al. An Intraoperative Ultrasound Evaluation of Axillary Lymph Nodes: Cassandra Predictive Models in Patients with Breast Cancer—A Multicentric Study. Medicina 2024, 60, 1806. https://doi.org/10.3390/medicina60111806
Parisi S, Lucido FS, Mongardini FM, Ruggiero R, Fisone F, Tolone S, Santoriello A, Iovino F, Parmeggiani D, Vagni D, et al. An Intraoperative Ultrasound Evaluation of Axillary Lymph Nodes: Cassandra Predictive Models in Patients with Breast Cancer—A Multicentric Study. Medicina. 2024; 60(11):1806. https://doi.org/10.3390/medicina60111806
Chicago/Turabian StyleParisi, Simona, Francesco Saverio Lucido, Federico Maria Mongardini, Roberto Ruggiero, Francesca Fisone, Salvatore Tolone, Antonio Santoriello, Francesco Iovino, Domenico Parmeggiani, David Vagni, and et al. 2024. "An Intraoperative Ultrasound Evaluation of Axillary Lymph Nodes: Cassandra Predictive Models in Patients with Breast Cancer—A Multicentric Study" Medicina 60, no. 11: 1806. https://doi.org/10.3390/medicina60111806
APA StyleParisi, S., Lucido, F. S., Mongardini, F. M., Ruggiero, R., Fisone, F., Tolone, S., Santoriello, A., Iovino, F., Parmeggiani, D., Vagni, D., Cerbara, L., Docimo, L., & Gambardella, C. (2024). An Intraoperative Ultrasound Evaluation of Axillary Lymph Nodes: Cassandra Predictive Models in Patients with Breast Cancer—A Multicentric Study. Medicina, 60(11), 1806. https://doi.org/10.3390/medicina60111806

