Automatic Segmentation of the Jaws Used in Guided Insertion of Orthodontic Mini Implants to Improve Their Stability and Precision
Abstract
1. Introduction
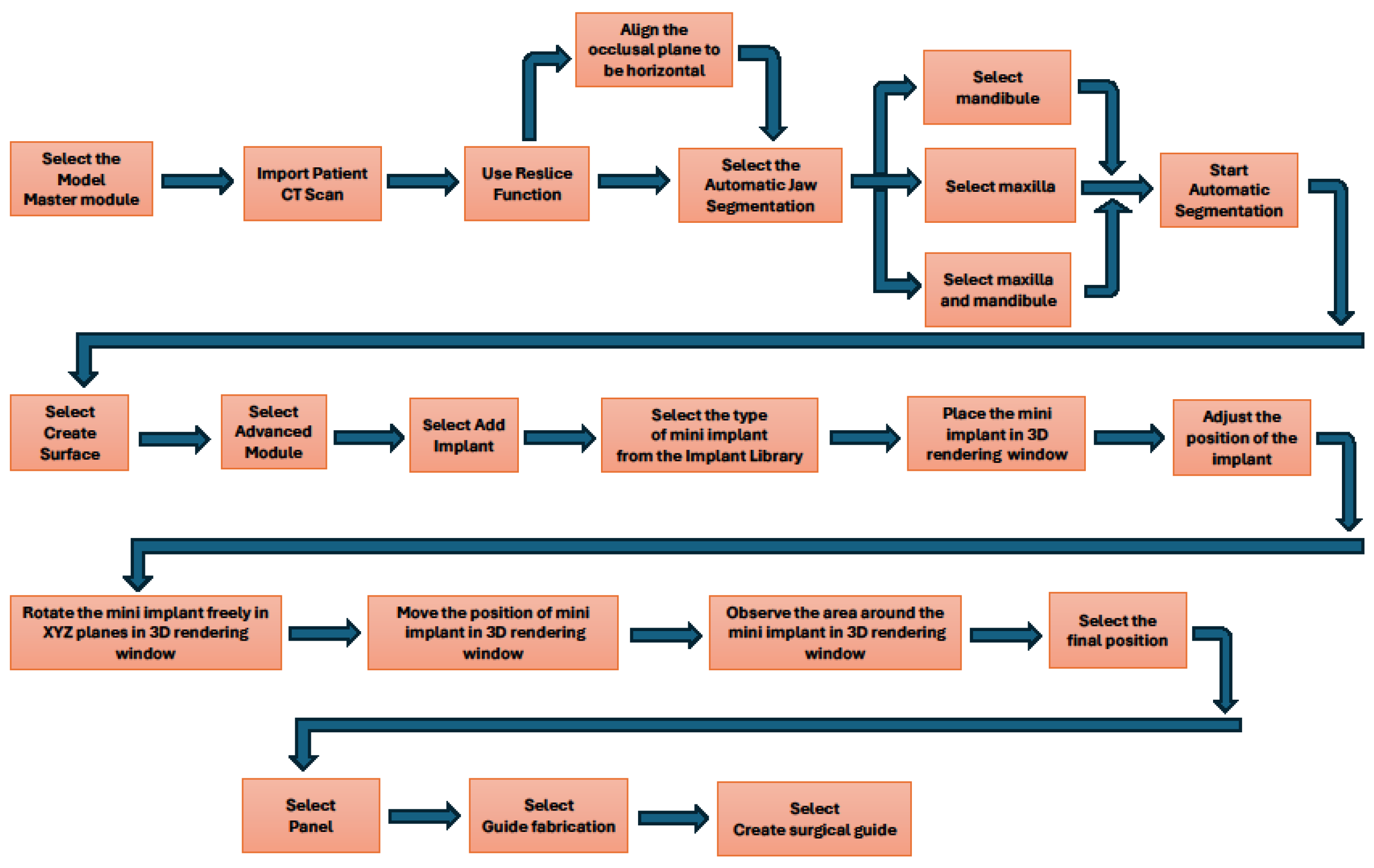
2. Materials and Methods
3. Results
4. Discussion
5. Conclusions
- 1.
- Utilizing open-source software that offers free automatic segmentation is quite helpful for studying 3D CBCT DICOM images.
- 2.
- Placing an implant in a 3D rendering view significantly decreases the limitations associated with simulating its insertion within the software’s available section plans.
- 3.
- Using this method, the implant and the tooth may be studied as two three-dimensional objects whose positions can be changed in accordance with different needs.
- 4.
- When comparing the evaluation of the simulation of implants in 3D rendering images and their visualization in MPR to the three examples provided in this research, the volumetric visualization method provided here is superior.
Author Contributions
Funding
Institutional Review Board Statement
Informed Consent Statement
Data Availability Statement
Conflicts of Interest
References
- Jang, T.J.; Kim, K.C.; Cho, H.C.; Seo, J.K. A fully automated method for 3d individual tooth identification and segmentation in dental CBCT. IEEE Trans. Pattern Anal. Mach. Intell. 2022, 44, 6562–6568. [Google Scholar] [CrossRef]
- Wang, H.; Minnema, J.; Batenburg, K.J.; Forouzanfar, T.; Hu, F.J.; Wu, G. Multiclass CBCT image segmentation for orthodontics with deep learning. J. Dent. Res. 2021, 100, 943–949. [Google Scholar] [CrossRef]
- Lahoud, P.; EzEldeen, M.; Beznik, T.; Willems, H.; Leite, A.; Van Gerven, A.; Jacobs, R. Artificial intelligence for fast and accurate 3-dimensional tooth segmentation on Cone-beam Computed Tomography. J. Endod. 2021, 47, 827–835. [Google Scholar] [CrossRef]
- Bucur, S.M.; Vaida, L.L.; Olteanu, C.D.; Checchi, V. A brief review on micro-implants and their use in orthodontics and dentofacial orthopaedics. Appl. Sci. 2021, 11, 10719. [Google Scholar] [CrossRef]
- Alkadhimi, A.; Al-Awadhi, E.A. Miniscrews for orthodontic anchorage: A review of available systems. J. Orthod. 2018, 45, 102–114. [Google Scholar] [CrossRef]
- Cassetta, M.; Altieri, F.; Di Giorgio, R.; Barbato, E. Palatal orthodontic miniscrew insertion using a CAD-CAM surgical guide: Description of a technique. Int. J. Oral. Maxillofac. Surg. 2018, 47, 1195–1198. [Google Scholar] [CrossRef]
- Iodice, G.; Nanda, R.; Drago, S.; Repetto, L.; Tonoli, G.; Silvestrini-Biavati, A.; Migliorati, M. Accuracy of direct insertion of TADs in the anterior palate with respect to a 3D-assisted digital insertion virtual planning. Orthod. Craniofac. Res. 2022, 25, 192–198. [Google Scholar] [CrossRef]
- Jedliński, M.; Janiszewska-Olszowska, J.; Mazur, M.; Ottolenghi, L.; Grocholewicz, K.; Galluccio, G. Guided insertion of temporary anchorage device in form of orthodontic titanium miniscrews with customized 3D templates—A systematic review with meta-analysis of clinical studies. Coatings 2021, 11, 1488. [Google Scholar] [CrossRef]
- Pozzan, L.; Migliorati, M.; Dinelli, L.; Riatti, R.; Torelli, L.; Di Lenarda, R.; Contardo, L. Accuracy of the digital workflow for guided insertion of orthodontic palatal TADs: A step-by-step 3D analysis. Prog. Orthod. 2022, 23, 27. [Google Scholar] [CrossRef]
- Bae, M.J.; Kim, J.Y.; Park, J.T.; Cha, J.Y.; Kim, H.J.; Yu, H.S.; Hwang, C.J. Accuracy of miniscrew surgical guides assessed from cone-beam computed tomography and digital models. Am. J. Orthod. Dentofacial Orthop. 2013, 143, 893–901. [Google Scholar] [CrossRef]
- Dioguardi, M.; Spirito, F.; Quarta, C.; Sovereto, D.; Basile, E.; Ballini, A.; Caloro, G.A.; Troiano, G.; Lo Muzio, L.; Mastrangelo, F. Guided dental implant surgery: Systematic review. J. Clin. Med. 2023, 12, 1490. [Google Scholar] [CrossRef]
- Varga, E., Jr.; Antal, M.; Major, L.; Kiscsatári, R.; Braunitzer, G.; Piffkó, J. Guidance means accuracy: A randomized clinical trial on freehand versus guided dental implantation. Clin. Oral. Implants Res. 2020, 31, 417–430. [Google Scholar] [CrossRef] [PubMed]
- Guarnieri, R.; Grenga, C.; Altieri, F.; Rocchetti, F.; Barbato, E.; Cassetta, M. Can computer-guided surgery help orthodontics in miniscrew insertion and corticotomies? A narrative review. Front. Oral. Health 2023, 4, 1196813. [Google Scholar] [CrossRef]
- Morea, C.; Hayek, J.E.; Oleskovicz, C.; Dominguez, G.C.; Chilvarquer, I. Precise insertion of orthodontic miniscrews with a stereolithographic surgical guide based on cone beam computed tomography data: A pilot study. Int. J. Oral. Maxillofac. Implants. 2011, 26, 860–865. [Google Scholar]
- Akyalcin, S.; Alev, Y. Clinical advances in maxillary skeletal expansion and introduction of a new MARPE concept. J. Esthet. Restor. Dent. 2023, 35, 291–298. [Google Scholar] [CrossRef]
- Rosa, W.G.N.; de Almeida-Pedrin, R.R.; Oltramari, P.V.P.; de Castro Conti, A.C.F.; Poleti, T.M.F.F.; Shroff, B.; de Almeida, M.R. Total arch maxillary distalization using infrazygomatic crest miniscrews in the treatment of Class II malocclusion: A prospective study. Angle Orthod. 2023, 93, 41–48. [Google Scholar] [CrossRef]
- Nie, X.; Zhang, X.; Liu, Y.; Yan, S.; Men, Y.; Yu, J.; Guo, J. Evaluation of palate-related factors of the effectiveness of microimplant-assisted rapid palatal expansion in late adolescents and adults. Clin. Oral. Investig. 2023, 27, 3531–3544. [Google Scholar] [CrossRef]
- Nucera, R.; Ciancio, E.; Maino, G.; Barbera, S.; Imbesi, E.; Bellocchio, A.M. Evaluation of bone depth, cortical bone, and mucosa thickness of palatal posterior supra-alveolar insertion site for miniscrew placement. Prog. Orthod. 2022, 23, 18. [Google Scholar] [CrossRef]
- Wang, Y.; Sun, J.; Shi, Y.; Li, X.; Wang, Z. Buccal bone thickness of posterior mandible for microscrews implantation in molar distalization. Ann. Anat. 2022, 244, 151993. [Google Scholar] [CrossRef]
- Liu, H.; Wu, X.; Tan, J.; Li, X. Safe regions of miniscrew implantation for distalization of mandibular dentition with CBCT. Prog. Orthod. 2019, 20, 45. [Google Scholar] [CrossRef]
- Lima, A.; Domingos, R.G.; Cunha Ribeiro, A.N.; Rino Neto, J.; de Paiva, J.B. Safe sites for orthodontic miniscrew insertion in the infrazygomatic crest area in different facial types: A tomographic study. Am. J. Orthod. Dentofacial Orthop. 2022, 161, 37–45. [Google Scholar] [CrossRef]
- Moslemzadeh, S.H.; Sohrabi, A.; Rafighi, A.; Kananizadeh, Y.; Nourizadeh, A. Evaluation of interdental spaces of the mandibular posterior area for orthodontic mini-implants with Cone-Beam Computed Tomography. J. Clin. Diagn. Res. 2017, 11, ZC09–ZC12. [Google Scholar] [CrossRef]
- Urban, R.; Haluzová, S.; Strunga, M.; Surovková, J.; Lifková, M.; Tomášik, J.; Thurzo, A. AI-Assisted CBCT data management in modern dental practice: Benefits, limitations and innovations. Electronics 2023, 12, 1710. [Google Scholar] [CrossRef]
- Ronsivalle, V.; Venezia, P.; Bennici, O.; D’Antò, V.; Leonardi, R.; Giudice, A.L. Accuracy of digital workflow for placing orthodontic miniscrews using generic and licensed open systems. A 3D imaging analysis of non-native.stl files for guided protocols. BMC Oral. Health 2023, 23, 494. [Google Scholar] [CrossRef]
- Orhan, K.; Shamshiev, M.; Ezhov, M.; Plaksin, A.; Kurbanova, A.; Ünsal, G.; Gusarev, M.; Golitsyna, M.; Aksoy, S.; Misirli, M.; et al. AI-based automatic segmentation of craniomaxillofacial anatomy from CBCT scans for automatic detection of pharyngeal airway evaluations in OSA patients. Sci. Rep. 2022, 12, 11863. [Google Scholar] [CrossRef]
- Federici Canova, F.; Oliva, G.; Beretta, M.; Dalessandri, D. Digital (R)Evolution: Open-source softwares for orthodontics. Appl. Sci. 2021, 11, 6033. [Google Scholar] [CrossRef]
- Lee, Y.K.; Kim, J.W.; Baek, S.H.; Kim, T.W.; Chang, Y.I. Root and bone response to the proximity of a mini-implant under orthodontic loading. Angle Orthod. 2010, 80, 452–458. [Google Scholar] [CrossRef]
- Cooley, V.; Stock, S.R.; Guisse Jr, W.; Verma, A.; Wald, T.; Klein, O.; Joester, D. Semantic segmentation of mouse jaws using convolutional neural networks. In Proceedings of the SPIE Optical Engineering and Applications, San Diego, CA, USA, 9 September 2021. [Google Scholar] [CrossRef]
- Xu, P.; Gholamalizadeh, T.; Moshfeghifar, F.; Darkner, S.; Erleben, K. Deep-learning-based segmentation of individual tooth and bone with periodontal ligament interface details for simulation purposes. IEEE Access 2023, 11, 102460–102470. [Google Scholar] [CrossRef]
- Nogueira-Reis, F.; Morgan, N.; Nomidis, S.; Van Gerven, A.; Oliveira-Santos, N.; Jacobs, R.; Tabchoury, C.P.M. Three-dimensional maxillary virtual patient creation by convolutional neural network-based segmentation on cone-beam computed tomography images. Clin. Oral Investig. 2023, 27, 1133–1141. [Google Scholar] [CrossRef]
- Fontenele, R.C.; Gerhardt, M.N.; Picoli, F.F.; Van Gerven, A.; Nomidis, S.; Willems, H.; Freitas, D.Q.; Jacobs, R. Convolutional neural network-based automated maxillary alveolar bone segmentation on cone-beam computed tomography images. Clin. Oral Implants Res. 2023, 34, 565–574. [Google Scholar] [CrossRef]
- Akleyin, E.; Yavuz, Y.; Yardımeden, A. Three-dimensional modeling and quantitative assessment of mandibular volume in ectodermal dysplasia: A case series. Medicina 2024, 60, 528. [Google Scholar] [CrossRef] [PubMed]
- Zhang, S.; Jiang, B.; Shi, H. Jawbone segmentation with trabecular bone preservation from Cone Beam CT images. Appl. Sci. 2022, 12, 1556. [Google Scholar] [CrossRef]
- Yang, H.; Wang, S. Research on a segmentation and evaluation method combining tooth morphology features. Int. J. Morphol. 2020, 38, 1325–1329. [Google Scholar] [CrossRef]
- Riad Deglow, E.; Zubizarreta-Macho, Á.; González Menéndez, H.; Lorrio Castro, J.; Galparsoro Catalán, A.; Tzironi, G.; Galindo, A.B.L.; Ezpeleta, L.O.A.; Montero, S.H. Comparative analysis of two navigation techniques based on augmented reality technology for the orthodontic mini-implants placement. BMC Oral Health 2023, 23, 542. [Google Scholar] [CrossRef]
- Torres, P.R.; Gil, S.T.; Zubizarreta-Macho, Á.; Pérez, M.B.; Deglow, E.R.; Tzironi, G.; Martinez, A.A.; Montero, S.H. Influence of the computer-aided static navigation technique on the accuracy of the orthodontic micro-screws placement: An in vitro study. J. Clin. Med. 2021, 10, 4127. [Google Scholar] [CrossRef] [PubMed]
- Giudice, A.L.; Rustico, L.; Longo, M.; Oteri, G.; Papadopoulos, M.A.; Nucera, R. Complications reported with the use of orthodontic miniscrews: A systematic review. Korean J. Orthod. 2021, 51, 199–216. [Google Scholar] [CrossRef] [PubMed]
- Truong, V.M.; Kim, S.; Kim, J.; Lee, J.W.; Park, Y.S. Revisiting the complications of orthodontic miniscrew. Biomed. Res. Int. 2022, 2022, 8720412. [Google Scholar] [CrossRef] [PubMed]
- Ikenaka, R.; Koizumi, S.; Otsuka, T.; Yamaguchi, T. Effects of root contact length on the failure rate of anchor screw. J. Oral. Sci. 2022, 64, 232–235. [Google Scholar] [CrossRef]
- Leo, M.; Cerroni, L.; Pasquantonio, G.; Condò, S.; Condò, R. Temporary anchorage devices (TADs) in orthodontics: Review of the factors that influence the clinical success rate of the mini-implants. Clin. Ter 2016, 167, 70–77. [Google Scholar] [CrossRef]
- Raghavendra, V.; Reddy, Y.M.; Sreekanth, C.; Reddy, B.V.; Kumar, B.L.; Raj, G.K.P. Safe zones for miniscrews in orthodontics: A comprehensive review. Int. J. Dent. Med. Res. 2014, 1, 135–138. [Google Scholar]
- Valizadeh, S.; Zafarmand, A.H.; Hassan Yazdi, S.; Ghazizadeh Ahsaie, M. Quantitative assessment of posterior maxillary arch for orthodontic miniscrew insertion using Cone Beam Computed Tomography: A cross-sectional analysis. Int. J. Dent. 2022, 2022, 8257256. [Google Scholar] [CrossRef] [PubMed]
- Tao, T.; Zou, K.; Jiang, R.; He, K.; He, X.; Zhang, M.; Wu, Z.; Shen, X.; Yuan, X.; Lai, W.; et al. Artificial intelligence-assisted determination of available sites for palatal orthodontic mini implants based on palatal thickness through CBCT. Orthod. Craniofac Res. 2023, 26, 491–499. [Google Scholar] [CrossRef] [PubMed]







Disclaimer/Publisher’s Note: The statements, opinions and data contained in all publications are solely those of the individual author(s) and contributor(s) and not of MDPI and/or the editor(s). MDPI and/or the editor(s) disclaim responsibility for any injury to people or property resulting from any ideas, methods, instructions or products referred to in the content. |
© 2024 by the authors. Published by MDPI on behalf of the Lithuanian University of Health Sciences. Licensee MDPI, Basel, Switzerland. This article is an open access article distributed under the terms and conditions of the Creative Commons Attribution (CC BY) license (https://creativecommons.org/licenses/by/4.0/).
Share and Cite
David, A.P.; Brad, S.; Rusu, L.-C.; David, O.T.; Samoila, C.; Leretter, M.T. Automatic Segmentation of the Jaws Used in Guided Insertion of Orthodontic Mini Implants to Improve Their Stability and Precision. Medicina 2024, 60, 1660. https://doi.org/10.3390/medicina60101660
David AP, Brad S, Rusu L-C, David OT, Samoila C, Leretter MT. Automatic Segmentation of the Jaws Used in Guided Insertion of Orthodontic Mini Implants to Improve Their Stability and Precision. Medicina. 2024; 60(10):1660. https://doi.org/10.3390/medicina60101660
Chicago/Turabian StyleDavid, Andra Patricia, Silviu Brad, Laura-Cristina Rusu, Ovidiu Tiberiu David, Christian Samoila, and Marius Traian Leretter. 2024. "Automatic Segmentation of the Jaws Used in Guided Insertion of Orthodontic Mini Implants to Improve Their Stability and Precision" Medicina 60, no. 10: 1660. https://doi.org/10.3390/medicina60101660
APA StyleDavid, A. P., Brad, S., Rusu, L.-C., David, O. T., Samoila, C., & Leretter, M. T. (2024). Automatic Segmentation of the Jaws Used in Guided Insertion of Orthodontic Mini Implants to Improve Their Stability and Precision. Medicina, 60(10), 1660. https://doi.org/10.3390/medicina60101660

