Using Culture Sensitivity Reports to Optimize Antimicrobial Therapy: Findings and Implications of Antimicrobial Stewardship Activity in a Hospital in Pakistan
Abstract
1. Introduction
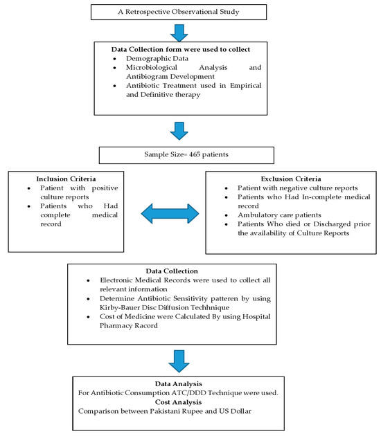
2. Materials and Methods
2.1. Study Design and Study Setting
2.2. Study Tool
2.3. Definitions
2.4. Inclusion and Exclusion Criteria
2.5. Data Collection
2.6. Data Analysis
2.7. Cost Analysis
2.8. Ethical Approval
3. Results
3.1. Demographic Characteristics of Selected Patients
3.2. Microbiological Finding of Positive Culture Reports
3.3. Sensitivity Pattern of Antibiotics
3.4. DDDs for Commonly Used Antibiotics, for 100 Patient Admission and for 1000 Patient Days
3.5. Cost Analysis
3.6. Adjustment of Empirical Therapy after the Availability of Culture Sensitivity Reports
4. Discussion
5. Conclusions
Author Contributions
Funding
Institutional Review Board Statement
Informed Consent Statement
Data Availability Statement
Acknowledgments
Conflicts of Interest
References
- Naylor, N.R.; Atun, R.; Zhu, N.; Kulasabanathan, K.; Silva, S.; Chatterjee, A.; Knight, G.M.; Robotham, J.V. Estimating the burden of antimicrobial resistance: A systematic literature review. Antimicrob. Resist. Infect. Control 2018, 7, 58. [Google Scholar] [CrossRef]
- Jalal, N.A.; Al-Ghamdi, A.M.; Momenah, A.M.; Ashgar, S.S.; Bantun, F.; Bahwerth, F.S.; Hariri, S.H.; Johargy, A.K.; Barhameen, A.A.; Al-Said, H.M. Prevalence and Antibiogram Pattern of Klebsiella pneumoniae in a Tertiary Care Hospital in Makkah, Saudi Arabia: An 11-Year Experience. Antibiotics 2023, 12, 164. [Google Scholar] [CrossRef]
- Godman, B.; Haque, M.; McKimm, J.; Abu Bakar, M.; Sneddon, J.; Wale, J.; Campbell, S.; Martin, A.P.; Hoxha, I.; Abilova, V. Ongoing strategies to improve the management of upper respiratory tract infections and reduce inappropriate antibiotic use particularly among lower and middle-income countries: Findings and implications for the future. Curr. Med. Res. Opin. 2020, 36, 301–327. [Google Scholar] [CrossRef] [PubMed]
- Ventola, C.L. The antibiotic resistance crisis: Part 1: Causes and threats. Pharm. Ther. 2015, 40, 277. [Google Scholar]
- Cassini, A.; Högberg, L.D.; Plachouras, D.; Quattrocchi, A.; Hoxha, A.; Simonsen, G.S.; Colomb-Cotinat, M.; Kretzschmar, M.E.; Devleesschauwer, B.; Cecchini, M. Attributable deaths and disability-adjusted life-years caused by infections with antibiotic-resistant bacteria in the EU and the European Economic Area in 2015: A population-level modelling analysis. Lancet Infect. Dis. 2019, 19, 56–66. [Google Scholar] [CrossRef]
- Coupat, C.; Pradier, C.; Degand, N.; Hofliger, P.; Pulcini, C. Selective reporting of antibiotic susceptibility data improves the appropriateness of intended antibiotic prescriptions in urinary tract infections: A case-vignette randomised study. Eur. J. Clin. Microbiol. Infect. Dis. 2013, 32, 627–636. [Google Scholar] [CrossRef] [PubMed]
- Ayukekbong, J.A.; Ntemgwa, M.; Atabe, A.N. The threat of antimicrobial resistance in developing countries: Causes and control strategies. Antimicrob. Resist. Infect. Control 2017, 6, 47. [Google Scholar] [CrossRef]
- Wathne, J.S.; Harthug, S.; Kleppe, L.K.S.; Blix, H.S.; Nilsen, R.M.; Charani, E.; Smith, I. The association between adherence to national antibiotic guidelines and mortality, readmission and length of stay in hospital inpatients: Results from a Norwegian multicentre, observational cohort study. Antimicrob. Resist. Infect. Control 2019, 8, 63. [Google Scholar] [CrossRef]
- Davey, P.; Marwick, C.A.; Scott, C.L.; Charani, E.; McNeil, K.; Brown, E.; Gould, I.M.; Ramsay, C.R.; Michie, S. Interventions to improve antibiotic prescribing practices for hospital inpatients. Cochrane Database Syst. Rev. 2017, 2, Cd003543. [Google Scholar] [CrossRef]
- Hecker, M.T.; Aron, D.C.; Patel, N.P.; Lehmann, M.K.; Donskey, C.J. Unnecessary use of antimicrobials in hospitalized patients: Current patterns of misuse with an emphasis on the antianaerobic spectrum of activity. Arch. Intern. Med. 2003, 163, 972–978. [Google Scholar] [CrossRef]
- Mettler, J.; Simcock, M.; Sendi, P.; Widmer, A.F.; Bingisser, R.; Battegay, M.; Fluckiger, U.; Bassetti, S. Empirical use of antibiotics and adjustment of empirical antibiotic therapies in a university hospital: A prospective observational study. BMC Infect. Dis. 2007, 7, 21. [Google Scholar] [CrossRef]
- Abubakar, U.; Zulkarnain, A.I.; Rodríguez-Baño, J.; Kamarudin, N.; Elrggal, M.E.; Elnaem, M.H.; Harun, S.N. Treatments and Predictors of Mortality for Carbapenem-Resistant Gram-Negative Bacilli Infections in Malaysia: A Retrospective Cohort Study. Trop. Med. Infect. Dis. 2022, 7, 415. [Google Scholar] [CrossRef] [PubMed]
- Faidah, H.S. Colistin Use and Its Resistance in Kingdom of Saudi Arabia: A Narrative Review. Adv. Infect. Dis. 2018, 8, 255–261. [Google Scholar] [CrossRef]
- Afriyie, D.K.; Amponsah, S.K.; Dogbey, J.; Agyekum, K.; Kesse, S.; Truter, I.; Meyer, J.C.; Godman, B. A pilot study evaluating the prescribing of ceftriaxone in hospitals in Ghana: Findings and implications. Hosp. Pract. 2017, 45, 143–149. [Google Scholar] [CrossRef] [PubMed]
- Hanon, F.O.-X.; Sørensen, T.L.; Mølbak, K.; Schønheyder, H.; Monnet, D.L.; Pedersen, G. Survival of patients with bacteraemia in relation to initial empirical antimicrobial treatment. Scand. J. Infect. Dis. 2002, 34, 520–528. [Google Scholar] [CrossRef] [PubMed]
- Choudhary, S.; Yadav, A.K.; Sharma, S.; Pichholiya, M.; Sharma, P. Effect of blood culture reports on antibiotics use by physicians in septic patients of intensive care unit. Int. J. Res. Med. Sci. 2017, 3, 2425–2428. [Google Scholar] [CrossRef]
- Arbo, M.D.; Snydman, D.R. Influence of blood culture results on antibiotic choice in the treatment of bacteremia. Arch. Intern. Med. 1994, 154, 2641–2645. [Google Scholar] [CrossRef]
- Alghamdi, M.; Alotaibi, F.; Ahmed, H.; Alharbi, F.; Bukhari, O.; Youssef, A.-R. Effect of medical education on the knowledge, attitude and compliance regarding infection control measures among dental students in Makkah. J. Umm Al-Qura Univ. Med. Sci. 2021, 7, 14–17. [Google Scholar] [CrossRef]
- Faidah, H.S.; Al-Said, H.M.; Moustafa, A.; Ashgar, S.S.; Johargy, A. A Twelve Year Retrospective Study Assessing the Prevalence of Bloodstream Infections Causing Pathogens at a Tertiary Care Hospital in Holy Makkah, Saudi Arabia. Egypt. J. Med. Microbiol. 2019, 28, 31–39. [Google Scholar] [CrossRef]
- Michel, F.; Franceschini, B.; Berger, P.; Arnal, J.-M.; Gainnier, M.; Sainty, J.-M.; Papazian, L. Early antibiotic treatment for BAL-confirmed ventilator-associated pneumonia. Chest 2005, 127, 589–597. [Google Scholar] [CrossRef]
- Raja, S.A.; Ashraf, M.; Raja, S.A.; Anjum, A.A.; Mubarak, N.; Ijaz, T. Evaluation of Empirical Therapy in Ventilator Associated Pneumonia in ICU in a tertiary care hospital. Int. J. Adv. Biotechnol. Res. 2019, 10, 85–93. [Google Scholar]
- Kim, J.W.; Chung, J.; Choi, S.-H.; Jang, H.J.; Hong, S.-B.; Lim, C.-M.; Koh, Y. Early use of imipenem/cilastatin and vancomycin followed by de-escalation versus conventional antimicrobials without de-escalation for patients with hospital-acquired pneumonia in a medical ICU: A randomized clinical trial. Crit. Care 2012, 16, R28. [Google Scholar] [CrossRef] [PubMed]
- Perez, K.K.; Olsen, R.J.; Musick, W.L.; Cernoch, P.L.; Davis, J.R.; Land, G.A.; Peterson, L.E.; Musser, J.M. Integrating rapid pathogen identification and antimicrobial stewardship significantly decreases hospital costs. Arch. Pathol. Lab. Med. 2012, 137, 1247–1254. [Google Scholar] [CrossRef]
- Garnacho-Montero, J.; Gutiérrez-Pizarraya, A.; Escoresca-Ortega, A.; Corcia-Palomo, Y.; Fernández-Delgado, E.; Herrera-Melero, I.; Ortiz-Leyba, C.; Marquez-Vacaro, J. De-escalation of empirical therapy is associated with lower mortality in patients with severe sepsis and septic shock. Intensive Care Med. 2014, 40, 32–40. [Google Scholar] [CrossRef]
- Berild, D.; Mohseni, A.; Diep, L.M.; Jensenius, M.; Ringertz, S.H. Adjustment of antibiotic treatment according to the results of blood cultures leads to decreased antibiotic use and costs. J. Antimicrob. Chemother. 2006, 57, 326–330. [Google Scholar] [CrossRef]
- Morency-Potvin, P.; Schwartz, D.N.; Weinstein, R.A. Antimicrobial Stewardship: How the Microbiology Laboratory Can Right the Ship. Clin. Microbiol. Rev. 2017, 30, 381–407. [Google Scholar] [CrossRef]
- Brink, A.J.; Messina, A.P.; Feldman, C.; Richards, G.A.; Becker, P.J.; Goff, D.A.; Bauer, K.A.; Nathwani, D.; Van den Bergh, D.; Alliance, N.A.S.S. Antimicrobial stewardship across 47 South African hospitals: An implementation study. Lancet Infect. Dis. 2016, 16, 1017–1025. [Google Scholar] [CrossRef] [PubMed]
- Yeo, J.M. Antimicrobial stewardship: Improving antibiotic prescribing practice in a respiratory ward. BMJ Open Qual. 2016, 5, u206491.w203570. [Google Scholar] [CrossRef]
- Nathwani, D.; Varghese, D.; Stephens, J.; Ansari, W.; Martin, S.; Charbonneau, C. Value of hospital antimicrobial stewardship programs [ASPs]: A systematic review. Antimicrob. Resist. Infect. Control 2019, 8, 35. [Google Scholar] [CrossRef]
- Godman, B.; Egwuenu, A.; Haque, M.; Malande, O.O.; Schellack, N.; Kumar, S.; Saleem, Z.; Sneddon, J.; Hoxha, I.; Islam, S. Strategies to improve antimicrobial utilization with a special focus on developing countries. Life 2021, 11, 528. [Google Scholar] [CrossRef]
- Mwita, J.C.; Ogunleye, O.O.; Olalekan, A.; Kalungia, A.C.; Kurdi, A.; Saleem, Z.; Sneddon, J.; Godman, B. Key issues surrounding appropriate antibiotic use for prevention of surgical site infections in low-and middle-income countries: A narrative review and the implications. Int. J. Gen. Med. 2021, 14, 515. [Google Scholar] [CrossRef]
- Cooper, L.; Sneddon, J.; Afriyie, D.K.; Sefah, I.A.; Kurdi, A.; Godman, B.; Seaton, R.A. Supporting global antimicrobial stewardship: Antibiotic prophylaxis for the prevention of surgical site infection in low-and middle-income countries (LMICs): A scoping review and meta-analysis. JAC-Antimicrob. Resist. 2020, 2, dlaa070. [Google Scholar] [CrossRef]
- Kaki, R.; Elligsen, M.; Walker, S.; Simor, A.; Palmay, L.; Daneman, N. Impact of antimicrobial stewardship in critical care: A systematic review. J. Antimicrob. Chemother. 2011, 66, 1223–1230. [Google Scholar] [CrossRef] [PubMed]
- Haseeb, A.; Saleem, Z.; Maqadmi, A.F.; Allehyani, R.A.; Mahrous, A.J.; Elrggal, M.E.; Kamran, S.H.; Algethamy, M.; Naji, A.S.; AlQarni, A. Ongoing strategies to improve antimicrobial utilization in hospitals across the Middle East and North Africa (MENA): Findings and implications. Antibiotics 2023, 12, 827. [Google Scholar] [CrossRef] [PubMed]
- Panaligan, M.; Magtolis, L.G.V.; Peña, A.C. Influence of blood culture and sensitivity results on the antibiotic choices of attending physicians in the management of bacteremia. Philipp. J. Microbiol. Infect. Dis. 1995. [Google Scholar]
- Afriyie, D.K.; Sefah, I.A.; Sneddon, J.; Malcolm, W.; McKinney, R.; Cooper, L.; Kurdi, A.; Godman, B.; Seaton, R.A. Antimicrobial point prevalence surveys in two Ghanaian hospitals: Opportunities for antimicrobial stewardship. JAC-Antimicrob. Resist. 2020, 2, dlaa001. [Google Scholar] [CrossRef]
- Saleem, Z.; Hassali, M.A.; Godman, B.; Versporten, A.; Hashmi, F.K.; Saeed, H.; Saleem, F.; Salman, M.; Rehman, I.U.; Khan, T.M. Point prevalence surveys of antimicrobial use: A systematic review and the implications. Expert Rev. Anti-Infect. Ther. 2020, 18, 897–910. [Google Scholar] [CrossRef]
- Anand Paramadhas, B.D.; Tiroyakgosi, C.; Mpinda-Joseph, P.; Morokotso, M.; Matome, M.; Sinkala, F.; Gaolebe, M.; Malone, B.; Molosiwa, E.; Shanmugam, M.G. Point prevalence study of antimicrobial use among hospitals across Botswana; findings and implications. Expert Rev. Anti-Infect. Ther. 2019, 17, 535–546. [Google Scholar] [CrossRef]
- Okoth, C.; Opanga, S.; Okalebo, F.; Oluka, M.; Baker Kurdi, A.; Godman, B. Point prevalence survey of antibiotic use and resistance at a referral hospital in Kenya: Findings and implications. Hosp. Pract. 2018, 46, 128–136. [Google Scholar] [CrossRef]
- Saleem, Z.; Hassali, M.A.; Versporten, A.; Godman, B.; Hashmi, F.K.; Goossens, H.; Saleem, F. A multicenter point prevalence survey of antibiotic use in Punjab, Pakistan: Findings and implications. Expert Rev. Anti-Infect. Ther. 2019, 17, 285–293. [Google Scholar] [CrossRef] [PubMed]
- Haseeb, A.; Saleem, Z.; Altaf, U.; Batool, N.; Godman, B.; Ahsan, U.; Ashiq, M.; Razzaq, M.; Hanif, R.; E-Huma, Z. Impact of positive culture reports of E. coli or MSSA on de-escalation of antibiotic use in a teaching hospital in Pakistan and the implications. Infect. Drug Resist. 2022, 16, 77–86. [Google Scholar] [CrossRef] [PubMed]
- Saleem, Z.; Godman, B.; Azhar, F.; Kalungia, A.C.; Fadare, J.; Opanga, S.; Markovic-Pekovic, V.; Hoxha, I.; Saeed, A.; Al-Gethamy, M. Progress on the national action plan of Pakistan on antimicrobial resistance (AMR): A narrative review and the implications. Expert Rev. Anti-Infect. Ther. 2022, 20, 71–93. [Google Scholar] [CrossRef] [PubMed]
- Kalaba, M.; Kosutic, J.; Godman, B.; Radonjic, V.; Vujic, A.; Jankovic, S.; Srebro, D.; Kalaba, Z.; Stojanovic, R.; Prostran, M. Experience with developing antibiotic stewardship programs in Serbia: Potential model for other Balkan countries? J. Comp. Eff. Res. 2018, 7, 247–258. [Google Scholar] [CrossRef]
- Keegan, M.T.; Gajic, O.; Afessa, B. Severity of illness scoring systems in the intensive care unit. Crit. Care Med. 2011, 39, 163–169. [Google Scholar] [CrossRef] [PubMed]
- Chitemerere, T.A.; Mukanganyama, S. In Vitro antibacterial activity of selected medicinal plants from Zimbabwe. Afr. J. Plant Sci. Biotechnol. 2011, 5, 1–7. [Google Scholar]
- Sözen, H.; Gönen, I.; Sözen, A.; Kutlucan, A.; Kalemci, S.; Sahan, M. Application of ATC/DDD methodology to eveluate of antibiotic use in a general hospital in Turkey. Ann. Clin. Microbiol. Antimicrob. 2013, 12, 23. [Google Scholar] [CrossRef]
- Robertson, J.; Iwamoto, K.; Hoxha, I.; Ghazaryan, L.; Abilova, V.; Cvijanovic, A.; Pyshnik, H.; Darakhvelidze, M.; Makalkina, L.; Jakupi, A. Antimicrobial medicines consumption in Eastern Europeand Central Asia—An updated cross-national study and assessment of quantitativemetrics for policy action. Front. Pharmacol. 2019, 9, 1156. [Google Scholar] [CrossRef]
- Wojkowska-Mach, J.; Godman, B.; Glassman, A.; Kurdi, A.; Pilc, A.; Rozanska, A.; Skoczyński, S.; Wałaszek, M.; Bochenek, T. Antibiotic consumption and antimicrobial resistance in Poland; findings and implications. Antimicrob. Resist. Infect. Control 2018, 7, 136. [Google Scholar] [CrossRef]
- Fürst, J.; Čižman, M.; Mrak, J.; Kos, D.; Campbell, S.; Coenen, S.; Gustafsson, L.L.; Fürst, L.; Godman, B. The influence of a sustained multifaceted approach to improve antibiotic prescribing in Slovenia during the past decade: Findings and implications. Expert Rev. Anti-Infect. Ther. 2015, 13, 279–289. [Google Scholar] [CrossRef]
- Bojanić, L.; Marković-Peković, V.; Škrbić, R.; Stojaković, N.; Ðermanović, M.; Bojanić, J.; Fürst, J.; Kurdi, A.B.; Godman, B. Recent initiatives in the Republic of Srpska to enhance appropriate use of antibiotics in ambulatory care; their influence and implications. Front. Pharmacol. 2018, 9, 442. [Google Scholar] [CrossRef]
- Skosana, P.; Schellack, N.; Godman, B.; Kurdi, A.; Bennie, M.; Kruger, D.; Meyer, J. A point prevalence survey of antimicrobial utilisation patterns and quality indices amongst hospitals in South Africa; findings and implications. Expert Rev. Anti-Infect. Ther. 2021, 19, 1353–1366. [Google Scholar] [CrossRef]
- Sango, A.; McCarter, Y.S.; Johnson, D.; Ferreira, J.; Guzman, N.; Jankowski, C.A. Stewardship approach for optimizing antimicrobial therapy through use of a rapid microarray assay on blood cultures positive for Enterococcus species. J. Clin. Microbiol. 2013, 51, 4008–4011. [Google Scholar]
- Goryachkina, K.; Babak, S.; Burbello, A.; Wettemark, B.; Bergman, U. Quality use of medicines: A new method of combining antibiotic consumption and sensitivity data—Application in a Russian hospital. Pharmacoepidemiol. Drug Saf. 2008, 17, 636–644. [Google Scholar] [CrossRef] [PubMed]
- Van Buul, L.W.; Monnier, A.A.; Sundvall, P.-D.; Ulleryd, P.; Godycki-Cwirko, M.; Kowalczyk, A.; Lindbaek, M.; Hertogh, C.M. Antibiotic Stewardship in European Nursing Homes: Experiences From the Netherlands, Norway, Poland, and Sweden. J. Am. Med. Dir. Assoc. 2020, 21, 1–10. [Google Scholar] [CrossRef] [PubMed]
- Lina, G.; Piémont, Y.; Godail-Gamot, F.; Bes, M.; Peter, M.-O.; Gauduchon, V.; Vandenesch, F.; Etienne, J. Involvement of Panton-Valentine leukocidin—Producing Staphylococcus aureus in primary skin infections and pneumonia. Clin. Infect. Dis. 1999, 29, 1128–1132. [Google Scholar] [CrossRef] [PubMed]
- Al Shimemeri, A.; Al Ghadeer, H.; Memish, Z. Antibiotic utilization pattern in a general medical ward of a tertiary medical center in Saudi Arabia. Avicenna J. Med. 2011, 1, 8. [Google Scholar] [CrossRef] [PubMed]
- Dlamini, N.N.; Meyer, J.C.; Kruger, D.; Kurdi, A.; Godman, B.; Schellack, N. Feasibility of using point prevalence surveys to assess antimicrobial utilisation in public hospitals in South Africa: A pilot study and implications. Hosp. Pract. 2019, 47, 88–95. [Google Scholar] [CrossRef]
- Loeffler, J.M.; Garbino, J.; Lew, D.; Harbarth, S.; Rohner, P. Antibiotic consumption, bacterial resistance and their correlation in a Swiss university hospital and its adult intensive care units. Scand. J. Infect. Dis. 2003, 35, 843–850. [Google Scholar] [CrossRef]
- Jabeen, K.; Zafar, A.; Hasan, R. Frequency and sensitivity pattern of extended spectrum beta lactamase producing isolates in a tertiary care hospital laboratory of Pakistan. J. Pak. Med. Assoc. 2005, 55, 436. [Google Scholar]
- Pauwels, I.; Versporten, A.; Drapier, N.; Vlieghe, E.; Goossens, H. Hospital antibiotic prescribing patterns in adult patients according to the WHO Access, Watch and Reserve classification (AWaRe): Results from a worldwide point prevalence survey in 69 countries. J. Antimicrob. Chemother. 2021, 76, 1614–1624. [Google Scholar] [CrossRef]
- Khan, E.A. An urgent need for National Action Plan for Infection Control and Antibiotic Stewardship in Pakistan. Clin. Infect. Dis. 2007, 44, 159–177. [Google Scholar]
- Bin, Y.B.; Rozina, A.; Junaid, M.; Saima, K.; Farhan, N.; Maham, T. A Study of Unnecessary Use of Antibiotics at a Tertiary care hospital: Urgent need to implement antimicrobial stewardship programs. J. Young Pharm. 2015, 7, 311–319. [Google Scholar]
- Nakwatumbah, S.; Kibuule, D.; Godman, B.; Haakuria, V.; Kalemeera, F.; Baker, A.; Mubita, M. Compliance to guidelines for the prescribing of antibiotics in acute infections at Namibia’s national referral hospital: A pilot study and the implications. Expert Rev. Anti-Infect. Ther. 2017, 15, 713–721. [Google Scholar] [CrossRef]
- Sviestina, I.; Aston, J.; Lorrot, M.; Mozgis, D. A comparison of antibiotic use in three specialist paediatric hospitals in France, Latvia and the UK. Eur. J. Hosp. Pharm. 2015, 22, 132–137. [Google Scholar] [CrossRef]
- Saleem, Z.; Hassali, M.A.; Hashmi, F.K.; Godman, B.; Ahmed, Z. Snapshot of antimicrobial stewardship programs in the hospitals of Pakistan: Findings and implications. Heliyon 2019, 5, e02159. [Google Scholar] [CrossRef]
- Saleem, Z.; Hassali, M.A.; Hashmi, F.K. Pakistan’s national action plan for antimicrobial resistance: Translating ideas into reality. Lancet Infect. Dis. 2018, 18, 1066–1067. [Google Scholar] [CrossRef]
- James, R.; Upjohn, L.; Cotta, M.; Luu, S.; Marshall, C.; Buising, K.; Thursky, K. Measuring antimicrobial prescribing quality in Australian hospitals: Development and evaluation of a national antimicrobial prescribing survey tool. J. Antimicrob. Chemother. 2015, 70, 1912–1918. [Google Scholar] [CrossRef]
- Frenette, C.; Sperlea, D.; German, G.J.; Afra, K.; Boswell, J.; Chang, S.; Goossens, H.; Grant, J.; Lefebvre, M.-A.; McGeer, A.; et al. The 2017 global point prevalence survey of antimicrobial consumption and resistance in Canadian hospitals. Antimicrob. Resist. Infect. Control 2020, 9, 104. [Google Scholar] [CrossRef] [PubMed]
- Cyriac, J.M.; James, E. Switch over from intravenous to oral therapy: A concise overview. J. Pharmacol. Pharmacother. 2014, 5, 83. [Google Scholar] [CrossRef] [PubMed]
- Banko, H.; Goldwater, S.H.; Adams, E. Smoothing the path for intravenous (IV) to oral (PO) conversion: Where have we come in 11 years? Hosp. Pharm. 2009, 44, 959–967. [Google Scholar] [CrossRef]
- Shrayteh, Z.M.; Rahal, M.K.; Malaeb, D.N. Practice of switch from intravenous to oral antibiotics. Springerplus 2014, 3, 717. [Google Scholar] [CrossRef]
- Sze, W.T.; Kong, M.C. Impact of printed antimicrobial stewardship recommendations on early intravenous to oral antibiotics switch practice in district hospitals. Pharm. Pract. 2018, 16, 855. [Google Scholar] [CrossRef] [PubMed]
- Thu, T.A.; Rahman, M.; Coffin, S.; Harun-Or-Rashid, M.; Sakamoto, J.; Hung, N.V. Antibiotic use in Vietnamese hospitals: A multicenter point-prevalence study. Am. J. Infect. Control 2012, 40, 840–844. [Google Scholar] [CrossRef]
- Versporten, A.; Bielicki, J.; Drapier, N.; Sharland, M.; Goossens, H. The Worldwide Antibiotic Resistance and Prescribing in European Children (ARPEC) point prevalence survey: Developing hospital-quality indicators of antibiotic prescribing for children. J. Antimicrob. Chemother. 2016, 71, 1106–1117. [Google Scholar] [CrossRef]
- Stevenson, K.B.; Balada-Llasat, J.-M.; Bauer, K.; Deutscher, M.; Goff, D.; Lustberg, M.; Pancholi, P.; Reed, E.; Smeenk, D.; Taylor, J. The economics of antimicrobial stewardship: The current state of the art and applying the business case model. Infect. Control Hosp. Epidemiol. 2012, 33, 389–397. [Google Scholar] [CrossRef]
- Cameron, A.; Mantel-Teeuwisse, A.K.; Leufkens, H.G.; Laing, R.O. Switching from originator brand medicines to generic equivalents in selected developing countries: How much could be saved? Value Health 2012, 15, 664–673. [Google Scholar] [CrossRef]
- Simoens, S. A review of generic medicine pricing in Europe. GaBI J. 2012, 1, 8–12. [Google Scholar] [CrossRef]
- Woerkom, M.V.; Piepenbrink, H.; Godman, B.; Metz, J.D.; Campbell, S.; Bennie, M.; Eimers, M.; Gustafsson, L.L. Ongoing measures to enhance the efficiency of prescribing of proton pump inhibitors and statins in The Netherlands: Influence and future implications. J. Comp. Eff. Res. 2012, 1, 527–538. [Google Scholar] [CrossRef]
- Ofori-Asenso, R.; Brhlikova, P.; Pollock, A.M. Prescribing indicators at primary health care centers within the WHO African region: A systematic analysis (1995–2015). BMC Public Health 2016, 16, 724. [Google Scholar] [CrossRef]
- Niaz, Q.; Godman, B.; Massele, A.; Campbell, S.; Kurdi, A.; Kagoya, H.; Kibuule, D. Validity of World Health Organisation prescribing indicators in Namibia’s primary healthcare: Findings and implications. Int. J. Qual. Health Care 2019, 31, 338–345. [Google Scholar] [CrossRef]
- Das, N.; Khan, A.; Badini, Z.; Baloch, H.; Parkash, J. Prescribing practices of consultants at Karachi, Pakistan. J.-Pak. Med. Assoc. 2001, 51, 74–77. [Google Scholar] [PubMed]
- Najmi, M.H.; Hafiz, R.A.; Khan, I.; Fazli, F.R. Prescribing practices: An overview of three teaching hospitals in Pakistan. Pak. J. Med. Res 1997, 36, 172–177. [Google Scholar]
- Das, N.; Khan, A. Prescribing pattern of consultants and general practitioners in Hyderabad, Pakistan. JCPSP 1996, 6, 287–289. [Google Scholar]
- Jamshed, S.Q.; Ibrahim, M.I.M.; Hassali, M.A.A.; Masood, I.; Low, B.Y.; Shafie, A.A. Perception and attitude of general practitioners regarding generic medicines in Karachi, Pakistan: A questionnaire based study. South. Med Rev. 2012, 5, 22. [Google Scholar]
- Babar, A.; Khan, B.; Godman, B.; Hussain, S.; Mahmood, S.; Aqeel, T. Assessment of active pharmaceutical ingredients in drug registration procedures in Pakistan: Implications for the future. Generics Biosimilars Initiat. J. 2016, 5, 156–163. [Google Scholar]
- Niranjan, V.; Malini, A. Antimicrobial resistance pattern in Escherichia coli causing urinary tract infection among inpatients. Indian J. Med. Res. 2014, 139, 945. [Google Scholar]
- Gales, A.C.; Castanheira, M.; Jones, R.N.; Sader, H.S. Antimicrobial resistance among gram-negative bacilli isolated from Latin America: Results from SENTRY Antimicrobial Surveillance Program (Latin America, 2008–2010). Diagn. Microbiol. Infect. Dis. 2012, 73, 354–360. [Google Scholar] [CrossRef]
- Mir, F.; Rashid, A.; Farooq, M.; Irfan, M.; Ijaz, A. Antibiotic sensitivity patterns of staphylococcal skin infections. J. Pak. Assoc. Dermatol. 2016, 25, 12–17. [Google Scholar]
- Sharland, M.; Zanichelli, V.; Ombajo, L.A.; Bazira, J.; Cappello, B.; Chitatanga, R.; Chuki, P.; Gandra, S.; Getahun, H.; Harbarth, S. The WHO essential medicines list AWaRe book: From a list to a quality improvement system. Clin. Microbiol. Infect. 2022, 28, 1533–1535. [Google Scholar] [CrossRef]


| Parameters | Number | Percentage |
|---|---|---|
| Gender | ||
| Male | 299 | 64.3% |
| Female | 166 | 35.7% |
| Age group division | ||
| Less than 18 year | 95 | 20.4% |
| 19–40 years | 178 | 38.3% |
| 41–60 years | 140 | 30.1% |
| 61–85 years | 52 | 11.2% |
| Route of administration | ||
| Parenteral | 1676 | 81.2% |
| Oral | 389 | 18.8% |
| Prescribing Trend | ||
| Brand Prescribing | 1987/2060 | 96.7% |
| Generic prescribing | 73/2060 | 3.3% |
| Past surgical history | ||
| Yes | 292 | 62.8% |
| No | 173 | 37.2% |
| Treatment Based On biomarkers | ||
| ESR | 67 | 14.4% |
| CRP | 66 | 14.1% |
| Length of Hospitalization | ||
| Average LOH before the availability of Culture reports (days) | 12 | |
| Average LOH after the availability of Culture reports (days) | 8 | |
| Ward | ||
| Orthopedic | 314 | 67.5% |
| ICU | 69 | 14.9% |
| Medical | 34 | 7.3% |
| Surgical | 28 | 6% |
| Paeds | 13 | 2.8% |
| Gynaecology | 7 | 1.5% |
| Nature of the sample | ||
| Pus | 272 | 58.5% |
| Urine | 86 | 18.5% |
| Tissue | 50 | 10.8% |
| Sample from catheterization | 21 | 4.5% |
| Bone | 18 | 4% |
| Blood | 10 | 2.1% |
| Others | 8 | 1.6% |
| Co-morbidities | ||
| Diabetes | 101 | 21.7% |
| Hypertension | 61 | 13.11% |
| Hepatitis C | 54 | 11.6% |
| Tuberculosis | 14 | 3% |
| Ischemic Heart Disease | 13 | 2.7% |
| Quadriplegic | 12 | 2.5% |
| Organism | Number | Percentage |
|---|---|---|
| Gram-positive bacteria | ||
| Methicillin-sensitive Staphylococcus aureus | 125 | 25.1% |
| Methicillin-resistant Staphylococcus aureus | 38 | 7.6% |
| Streptococcus pyogenes | 12 | 2.4% |
| Staphylococcus epidermidis | 8 | 1.6% |
| Enterococcus faecalis | 4 | 0.8% |
| Staphylococcus saprophyticus | 1 | 0.2% |
| Gram-negative bacteria | ||
| Escherichia coli | 140 | 28.1% |
| Pseudomonas aeruginosa | 53 | 10.6% |
| Klebsiella pneumonia | 50 | 10.% |
| Acinetobacter baumannii | 35 | 7% |
| Proteus mirabilis | 31 | 6.2% |
| Antibiotics | Escherichia coli | Pseudomonas aeruginosa | Klebsiella pneumoniae | Acinetobacter baumannii | Proteus mirabilis | Methicillin Sensitive staphylococcus aureus |
|---|---|---|---|---|---|---|
| Ampicillin | 6/94(6.3%) | NA | NA | NA | NA | 6/29 (20.6%) |
| Co –amoxiclav | 11/74 (14%) | NA | 9/34 (36.4%) | NA | 3/20 (15%) | 8/10 (80%) |
| Piperacillin + Tazobactam | 62/94 (65.9%) | 22/31(70%) | 19/27 (70.3%) | 9/27 (33.3%) | 21/25 (84%) | NA |
| Penicillins | NA | NA | NA | NA | NA | 24/113(21.1%) |
| Cefepime | 8/37 (21.6%) | 8/22 (36.3%) | 5/12 (41.6%) | 3/20 (15%) | 5/11 (45.4%) | NA |
| Cefixime | 2/44 (4.5%) | NA | 1/9 (11.1%) | NA | NA | NA |
| Cefuroxime | 4/75 (5.3%) | NA | 2/28 (7.1%) | NA | 2/21 (9.5%) | NA |
| Ceftriaxone | 8/84 (9.5%) | NA | 7/31 (22.5%) | NA | 5/21 (23.8%) | NA |
| Cefazolin | NA | NA | NA | NA | NA | 21/35 (60%) |
| Cefoxitin | NA | NA | NA | NA | NA | 107/107(100%) |
| Ceftazidime | 10/23 (43%) | 13/28 (36.4%) | 9/20 (45%) | NA | 4/7 (57.1%) | NA |
| Cefoperazone + Sulbactam | 12/21 (57.1%) | NA | 3/6 (50%) | 4/14 (28.5%) | 6/6 (100%) | NA |
| Meropenem | 78/100 (78%) | 18/34 (52.9%) | 28/38 (80%) | 9/32 (28.1%) | 23/27 (85.1%) | NA |
| Imipenem | 71/86 (82.5%) | 16/26 (61.5%) | 28/31 (90.3%) | 7/18 (38.8%) | 13/22 (59%) | NA |
| Ertapenem | 44/60 (73.3%) | NA | 9/16 (56.2%) | NA | 11/15 (73.3%) | NA |
| Ciprofloxacin | 15/64 (23.4%) | 19/32 (5.9%) | 11/26 (42.3%) | 1/14 (7.1%) | 10/21 (47.6%) | 45/99(44.4%) |
| Norfloxacin | 9/39 (23%) | 2/9 (22.2%) | 1/5 (20%) | NA | NA | 21/54 (46.2%) |
| Levofloxacin | 21/69 (30.4%) | 12/26 (46.1%) | 9/24 (37.5%) | 10/22 (45.4%) | 8/17 (47%) | 19/27 (70.3%) |
| Erythromycin | NA | NA | NA | NA | NA | 84/125 (67.2%) |
| Clarithromycin | NA | NA | NA | NA | NA | 12/22 (54.5%) |
| Amikacin | 80/93 (86%) | 26/35 (74.2%) | 28/40 (70%) | 9/26 (34.6%) | 15/27 (55.5%) | 101/112 (90.1%) |
| Gentamicin | 47/82 (55.2%) | 14/30 (46.6%) | 16/31 (51.6%) | 6/24 (25%) | 24/78 (43.5%) | 82/108 (75.9%) |
| Tobramycin | 22/44 (50%) | 15/25 (60%) | 3/9 (33.3%) | 7/22 (31.8%) | 2/8(25%) | 37/54 (68.5%) |
| Tetracycline | 13/72 (18%) | NA | 8/22 (36.3%) | 2/15 (13.3%) | 3/12 (25%) | 41/83 (49.3%) |
| Minocycline | 16/36 (44.4%) | NA | 4/9 (44.4%) | 20/29 (68.9%) | 2/8 (25%) | 35/39 (89.7%) |
| Tigecycline | 39/42 (92.8%) | NA | 8/8 (100%) | 18/25 (72%) | 6/6 (100%) | 42/45 (95.4%) |
| Co-trimoxazole | 9/65 (13.8%) | 1/9 (11.1%) | 4/12 (33.3%) | NA | 2/16 (12.5%) | 17/79 (21.5%) |
| Clindamycin | 3/6 (50%) | NA | NA | NA | NA | 97/125(77.6%) |
| Chloramphenicol | 31/39 (79.4%) | 9/9 (100%) | 18/19 (94.7%) | 4/10 (40%) | 6/16 (37.5%) | 81/86 (94.1%) |
| Nalidixic Acid | 7/39 (17.9%) | 1/7 (14.2%) | NA | NA | NA | NA |
| Fosfomycin | 44/44 (100%) | NA | 3/3 (100%) | NA | NA | NA |
| Polymyxin-b | 45/48 (93.7%) | 24/25 (96%) | 14/14 (100%) | 26/27 (96.2%) | 2/7 (28.5%) | NA |
| Colistin | 46/48 (95.8%) | 23/24 (95.8%) | 13/13 (100%) | 27/28 (96.2%) | 0/9 (100%) | NA |
| Vancomycin | NA | NA | NA | NA | NA | 121/121 (100%) |
| Teicoplanin | NA | NA | NA | NA | NA | 44/66 (66.6%) |
| Linezolid | NA | NA | NA | NA | NA | 114/119 (95.7%) |
| Rifampicin | NA | NA | NA | NA | NA | 54/61 (88.5%) |
| Antibiotics (ATC Code) | DDDs | For 100 Patient Admission | For 1000 Patient Days | |||
|---|---|---|---|---|---|---|
| Empirical Treatment | Definitive Treatment | Empirical Treatment | Definitive Treatment | Empirical Treatment | Definitive Treatment | |
| Cefoperazone + sulbactam (J01DD62) | 1100.25 | 349.87 | 4.49 | 1.42 | 12.83 | 4.08 |
| Amikacin (J01GB06) | 830.59 | 298.56 | 3.39 | 1.21 | 9.69 | 3.48 |
| Piperacillin + tazobactam (J01CR05) | 246.82 | 372.53 | 1.00 | 1.52 | 2.87 | 4.34 |
| Ceftriaxone (J01DD04) | 519 | 135 | 2.11 | 0.55 | 6.05 | 1.57 |
| Meropenem (J01DH02) | 174.86 | 260.31 | 0.71 | 1.06 | 2.04 | 3.03 |
| Oral Ciprofloxacin (J01MA02) | 359 | 344.75 | 1.46 | 1.40 | 4.18 | 4.02 |
| Parenteral Ciprofloxacin (J01MA02) | 138 | 116.63 | 0.56 | 0.47 | 1.60 | 1.36 |
| Parenteral Metronidazole (J01XD01) | 375.11 | 147.10 | 1.53 | 0.60 | 4.37 | 1.71 |
| Oral Metronidazole (P01AB01) | 12.4 | 23.4 | 0.05 | 0.09 | 0.14 | 0.27 |
| Vancomycin (J01XA01) | 256.15 | 137.10 | 1.04 | 0.55 | 2.98 | 1.59 |
| Parenteral Amoxicillin and clavulanic acid (J01CR02) | 149.66 | 37.66 | 0.61 | 0.15 | 1.74 | 0.43 |
| Oral Amoxicillin and clavulanic acid (J01CR02) | 53.7 | 32 | 0.21 | 0.13 | 0.62 | 0.37 |
| Parenteral Moxifloxacin (J01MA14) | 132 | 70 | 0.53 | 0.28 | 1.53 | 0.81 |
| Oral Moxifloxacin (J01MA14) | 20 | 10 | 0.08 | 0.04 | 0.23 | 0.11 |
| Parenteral Levofloxacin (J01MA12) | 66.5 | 106.83 | 0.27 | 0.43 | 0.77 | 1.24 |
| Oral Levofloxacin (J01MA12) | 96 | 194 | 0.39 | 0.79 | 1.11 | 2.26 |
| Tigecycline (J01AA12) | 29 | 140 | 0.11 | 0.57 | 0.33 | 1.63 |
| Parenteral Clindamycin (J01FF01) | 95.33 | 80.33 | 0.38 | 0.32 | 1.11 | 0.93 |
| Oral Clindamycin (J01FF01) | 17.75 | 187.5 | 0.07 | 0.76 | 0.20 | 2.18 |
| Parenteral Linezolid (J01XX08) | 56.05 | 129.62 | 0.22 | 0.52 | 0.65 | 1.51 |
| Oral Linezolid (J01XX08) | 60.53 | 407.68 | 0.24 | 1.66 | 0.70 | 4.75 |
| Colistin (J01XB01) | 0.88 | 23 | 0.003 | 0.09 | 0.01 | 0.26 |
| Variables | Before the Availability of Culture Reports (A) | After the Availability of Culture Reports (B) | Difference in Cost (A–B) |
|---|---|---|---|
| Per Day Average Cost of Antibiotics (In Pakistani Rupees) | PKR = 9225 | PKR = 8467 | PKR = 758 (8.2%) |
| Per Day Average Cost of Antibiotics (In US Dollar) | 60$ | 55$ | 5$ |
Disclaimer/Publisher’s Note: The statements, opinions and data contained in all publications are solely those of the individual author(s) and contributor(s) and not of MDPI and/or the editor(s). MDPI and/or the editor(s) disclaim responsibility for any injury to people or property resulting from any ideas, methods, instructions or products referred to in the content. |
© 2023 by the authors. Licensee MDPI, Basel, Switzerland. This article is an open access article distributed under the terms and conditions of the Creative Commons Attribution (CC BY) license (https://creativecommons.org/licenses/by/4.0/).
Share and Cite
Altaf, U.; Saleem, Z.; Akhtar, M.F.; Altowayan, W.M.; Alqasoumi, A.A.; Alshammari, M.S.; Haseeb, A.; Raees, F.; Imam, M.T.; Batool, N.; et al. Using Culture Sensitivity Reports to Optimize Antimicrobial Therapy: Findings and Implications of Antimicrobial Stewardship Activity in a Hospital in Pakistan. Medicina 2023, 59, 1237. https://doi.org/10.3390/medicina59071237
Altaf U, Saleem Z, Akhtar MF, Altowayan WM, Alqasoumi AA, Alshammari MS, Haseeb A, Raees F, Imam MT, Batool N, et al. Using Culture Sensitivity Reports to Optimize Antimicrobial Therapy: Findings and Implications of Antimicrobial Stewardship Activity in a Hospital in Pakistan. Medicina. 2023; 59(7):1237. https://doi.org/10.3390/medicina59071237
Chicago/Turabian StyleAltaf, Ummara, Zikria Saleem, Muhammad Furqan Akhtar, Waleed Mohammad Altowayan, Abdulmajeed A. Alqasoumi, Mohammed Salem Alshammari, Abdul Haseeb, Fahad Raees, Mohammad Tarique Imam, Narjis Batool, and et al. 2023. "Using Culture Sensitivity Reports to Optimize Antimicrobial Therapy: Findings and Implications of Antimicrobial Stewardship Activity in a Hospital in Pakistan" Medicina 59, no. 7: 1237. https://doi.org/10.3390/medicina59071237
APA StyleAltaf, U., Saleem, Z., Akhtar, M. F., Altowayan, W. M., Alqasoumi, A. A., Alshammari, M. S., Haseeb, A., Raees, F., Imam, M. T., Batool, N., Akhtar, M. M., & Godman, B. (2023). Using Culture Sensitivity Reports to Optimize Antimicrobial Therapy: Findings and Implications of Antimicrobial Stewardship Activity in a Hospital in Pakistan. Medicina, 59(7), 1237. https://doi.org/10.3390/medicina59071237

