Next Article in Journal
The Conditioning of Adjuvant Chemotherapy for Stage II and III Rectal Cancer Determined by Postoperative Pathological Characteristics in Romania
Previous Article in Journal
Multimodality Cardiac Imaging in COVID-19 Infection
Previous Article in Special Issue
Molecular Dynamic Simulation Analysis of a Novel Missense Variant in CYB5R3 Gene in Patients with Methemoglobinemia
 
 
Font Type:
Arial Georgia Verdana
Font Size:
Aa Aa Aa
Line Spacing:
Column Width:
Background:
Article

Molecular and Functional Characterisation of a Novel Intragenic 12q24.21 Deletion Resulting in MED13L Haploinsufficiency Syndrome

by
Evelina Siavrienė
1,*,
Gunda Petraitytė
1,
Violeta Mikštienė
1,
Živilė Maldžienė
1,
Aušra Sasnauskienė
2,
Vilmantė Žitkutė
2,
Laima Ambrozaitytė
1,
Tautvydas Rančelis
1,
Algirdas Utkus
1,
Vaidutis Kučinskas
1 and
Eglė Preikšaitienė
1
1
Department of Human and Medical Genetics, Institute of Biomedical Sciences, Faculty of Medicine, Vilnius University, 08410 Vilnius, Lithuania
2
Department of Biochemistry and Molecular Biology, Institute of Biosciences, Life Sciences Centre, Vilnius University, 10257 Vilnius, Lithuania
*
Author to whom correspondence should be addressed.
Medicina 2023, 59(7), 1225; https://doi.org/10.3390/medicina59071225
Submission received: 26 May 2023 / Revised: 17 June 2023 / Accepted: 26 June 2023 / Published: 29 June 2023
(This article belongs to the Special Issue Genetics and Inherited Diseases)

Abstract

Background and Objectives: Heterozygous pathogenic variants in the MED13L gene cause impaired intellectual development and distinctive facial features with or without cardiac defects (MIM #616789). This complex neurodevelopmental disorder is characterised by various phenotypic features, including plagiocephaly, strabismus, clubfoot, poor speech, and developmental delay. The aim of this study was to evaluate the clinical significance and consequences of a novel heterozygous intragenic MED13L deletion in a proband with clinical features of a MED13L-related disorder through extensive clinical, molecular, and functional characterisation. Materials and Methods: Combined comparative genomic hybridisation and single-nucleotide polymorphism array (SNP-CGH) was used to identify the changes in the proband’s gDNA sequence (DECIPHER #430183). Intragenic MED13L deletion was specified via quantitative polymerase chain reaction (qPCR) and Sanger sequencing of the proband’s cDNA sample. Western blot and bioinformatics analyses were used to investigate the consequences of this copy number variant (CNV) at the protein level. CRISPR-Cas9 technology was used for a MED13L-gene-silencing experiment in a culture of the control individual’s skin fibroblasts. After the MED13L-gene-editing experiment, subsequent functional fibroblast culture analyses were performed. Results: The analysis of the proband’s cDNA sample allowed for specifying the regions of the breakpoints and identifying the heterozygous deletion that spanned exons 3 to 10 of MED13L, which has not been reported previously. In silico, the deletion was predicted to result in a truncated protein NP_056150.1:p.(Val104Glyfs*5), partly altering the Med13_N domain and losing the MedPIWI and Med13_C domains. After MED13L gene editing was performed, reduced cell viability; an accelerated aging process; and inhibition of the RB1, E2F1, and CCNC gene expression were found to exist. Conclusions: Based on these findings, heterozygous intragenic 12q24.21 deletion in the affected individual resulted in MED13L haploinsufficiency due to the premature termination of protein translation, therefore leading to MED13L haploinsufficiency syndrome.

1. Introduction

Although techniques for detecting variants are now becoming a routine procedure all over the world, the key question concerns the clinical significance of variants [1]. According to ClinVar data, approximately 12% of submitted DNA sequence variants and copy number variants (CNVs) are pathogenic and about 17% are benign. The significance of the remaining genetic variants is unknown or not yet confirmed. The challenge of performing a detailed analysis and determining the function of the altered gene is therefore still open [2,3]. In order to describe the pathogenicity of DNA sequence variants and/or CNVs, it is necessary to perform a comprehensive molecular and functional genome analysis that involves different fields of study, such as genomics, epigenomics, transcriptomics, proteomics, or even interactomics [4,5].
Some recent studies demonstrated that the pathogenic variants in the MED13L (MIM #608771) gene, which is located on chromosome 12 (12q24.21), can be associated with Cornelia de Lange syndrome (CdLS) or CdLS-like phenotypes [6,7]. However, pathogenic heterozygous MED13L variants or CNVs mostly cause MED13L haploinsufficiency syndrome, which is also defined as impaired intellectual development and distinctive facial features with or without cardiac defects (MRFACD, MIM #616789, ORPHA:369891) [8]. This autosomal dominant neurodevelopmental disorder is characterised by intellectual disability, psychomotor development delay, poor speech, distinctive dysmorphic facial features, and macrostomia. There is also some evidence that various congenital heart defects, including dextro-looped transposition of the great arteries (D-TGA, MIM #608808), can manifest in the affected individuals [8,9]. Less severe clinical phenotypes are supposed to be caused by loss-of-function variants and deletions of the MED13L gene rather than missense variants. Different from protein truncating variants or CNVs, missense variants are hypothesised to induce a dominant negative effect in individuals with more severe phenotypes [10]. In fact, the description of pathogenicity mechanisms in MED13L haploinsufficiency syndrome is still limited; therefore, a comprehensive analysis of indicated variants is needed. In this study, we evaluated the clinical significance and consequences of a novel heterozygous intragenic MED13L deletion through extensive clinical, molecular, and functional characterisations.

2. Materials and Methods

2.1. Clinical Evaluation of the Individual

The boy, 5 years of age, was one of three children of healthy unrelated Lithuanian parents. He has a healthy older brother and a healthy younger sister. At the birth of the proband, the mother’s age was 31 and the father’s age was 30. The proband was born after a full-term uncomplicated pregnancy via vaginal delivery. At birth, his height was 51 cm (25th–50th centile), his weight was 3200 g (10th centile), and the Apgar scores were 10 at 1 min and 10 at 5 min. After birth, clubfoot was observed and surgical correction was performed at the age of 2 years. Visual impairment and strabismus were also diagnosed at 2 years of age. Although his gross motor development was normal (the boy could sit independently at the age of 5 months and walk at the age of 11 months), his language development was delayed. Psychomotor development was examined at the age of 4.5 years and a mixed specific developmental disorder was diagnosed. Half a year later, the boy was examined by a neurologist, and an EEG, which showed normal results, was performed. The cardiac evaluation revealed no congenital cardiac defects. The hearing of the proband was normal. During an examination at the age of 5 years and 1 month, his head circumference was 48.5 cm (<3rd centile), his height was 107.5 cm (10th–25th centile), and his weight was 18.5 kg (25th centile). A physical examination identified plagiocephaly, strabismus, peculiarities of dermatoglyphics, and a scar after surgery on his right foot. At the time of the examination, the boy could string together 5–6 words to form a sentence, but his use of language was irregular. He had difficulties concentrating and focusing his attention. The boy was not fussy about food and had a good appetite.

2.2. DNA Extraction and Single-Nucleotide Polymorphism–Comparative Genomic Hybridisation (SNP-CGH)

With a clinical suspicion of a MED13L-related disorder, a detailed molecular and functional analysis was performed. DNA was isolated from the proband’s peripheral blood using the phenol–chloroform–isoamyl alcohol method [11]. A whole-genome SNP-CGH analysis was performed for the proband to detect CNVs using the Human-CytoSNP-12v2.1 BeadChip according to the protocol by Illumina (Illumina, Inc., San Diego, CA, USA) on an Illumina HiScanSQ scanner (Genotyping Module v1.9). GenomeStudio software (Illumina, Inc., San Diego, CA, USA) was used for data processing and primary analysis. QuantiSNP v2.1 software was used for determining CNVs [12]. The data were analysed using GRCh37/hg19 annotation. The results of the SNP-CGH were confirmed via quantitative polymerase chain reaction (qPCR), as described previously [13].

2.3. Cell Cultures

A primary fibroblast cell line was obtained from a skin biopsy from the proband and the control individual (n = 1). The cell line was cultured in AmnioMAX C-100 Basal Medium (Thermo Fisher Scientific, Waltham, MA, USA) which was supplemented with AmnioMAX C-100 Supplement (Thermo Fisher Scientific, Waltham, MA, USA) and Amphotericin B (Gibco, Waltham, MA, USA) according to the laboratory procedures for human fibroblast cultures [14]. The final cell pellets were subsequently used for gene-expression and gene-editing assays.

2.4. RNA Extraction and Reverse Transcription Polymerase Chain Reaction (RT-PCR)

To verify the precise breakpoints of the intragenic MED13L gene deletion, the proband’s and control individuals’ (n = 3) total blood RNAs were isolated from peripheral blood using a Tempus™ Blood RNA Tube and Tempus™ Spin RNA Isolation Kit (Thermo Fisher Scientific, Life Technologies Corporation, Austin, TX, USA) according to the manufacturer’s protocol and their quality standards. Total RNA was isolated from the proband’s and control individual’s (n = 1) fibroblast cell line using an RNeasy Mini Kit (Qiagen, Valencia, CA, USA) for further functional analysis. Complementary DNA (cDNA) was synthesised from total RNA via RT-PCR using a High-Capacity RNA-to-cDNA Kit (Thermo Fisher Scientific Baltics, Vilnius, Lithuania) following the manufacturer’s recommendations and quality standards.

2.5. Gene Expression Analysis via Quantitative Polymerase Chain Reaction (qPCR)

The MED13L gene expression assays of the proband and control individuals (n = 3) were performed via qPCR. The qPCR mix was prepared using a TaqMan Gene Expression Master Mix (Thermo Fisher Scientific Baltics, Vilnius, Lithuania) and TaqMan Gene Expression Assays (Thermo Fisher Scientific, Life Technologies Corporation, Pleasanton, CA, USA), which were designed for the junction of exons 3 and 4 (Hs01573430_m1, Thermo Fisher Scientific) and the junction of exons 16 and 17 (Hs01011103_m1, Thermo Fisher Scientific) of the MED13L gene. Primers and a probe for the junction of exons 1 and 2 (Supplementary Table S1) were designed using the Primer-Blast (NCBI) and Custom TaqMan Probes tool (Thermo Fisher Scientific Baltics, Vilnius, Lithuania). The data averaged over the three technical replicates were analysed using SDS v.2.3(Applied Biosystems, Foster City, CA, USA), ExpressionSuite v.1.1 (Applied Biosystems, Foster City, CA, USA), and qbase+ software (Biogazelle, Gent, Belgium). The fold change (FC) of three different locations of the target MED13L gene was calculated using the 2−ΔΔCT method and normalised to the ACTB (Hs99999903_m1, MIM #102630, Thermo Fisher Scientific, Vilnius, Lithuania) and GAPDH (Hs99999905_m1, MIM #138400, Thermo Fisher Scientific, Vilnius, Lithuania) housekeeping genes. The sample from the proband was compared between different locations (the junction of exons 1 and 2, as well as the junction of exons 16 and 17) of the MED13L gene (internal control), as well as the samples from three random unrelated healthy individuals (external control). A more than a twofold increase or decrease in the expression level of the MED13L gene was considered up- or downregulation, respectively.

2.6. Sanger Sequencing of Proband’s cDNA Sample

To elucidate the pathogenicity of the CNV detected, molecular analysis using the proband’s cDNA was performed. The exons from 2 to 15 of the MED13L gene were amplified via PCR with specific primers (Supplementary Table S1), which were designed using Primer-Blast (NCBI). PCR products were fractioned using agarose gel electrophoresis and later sequenced using the BigDye Terminator v.3.1 Cycle Sequencing Kit (Thermo Fisher Scientific Baltics, Vilnius, Lithuania) and ABI3130xl Genetic Analyser (Applied Biosystems, Foster City, CA, USA). Sanger sequencing results were analysed with Sequence Analysis v.5.1 (Applied Biosystems, Foster City, CA, USA) and Chromas v.2.4.4 (software (Technelysium, QLD, Australia). The reference sequence of the MED13L gene (NCBI: NM_015335.5) was used for the alignment of the obtained sequences. Criteria provided by the American College of Medical Genetics and Genomics (ACMG) were used to assess the pathogenicity of the detected variants [15].

2.7. Western Blot

The intragenic MED13L deletion was also assessed at the protein level via Western blot analysis. Detached fibroblasts were lysed on ice in a RIPA buffer (Sigma Aldrich, Saint Louis, MO, USA; 1 mL buffer for 107 cells) and an appropriate amount of Halt™ Protease Inhibitor Cocktail (Thermo Fisher Scientific, Waltham, MA, USA) and RNase-free DNase I (Thermo Fisher Scientific, Waltham, MA, USA). After incubation, cell lysates were centrifuged and the protein concentration in the collected supernatant was determined using a Pierce™ BCA Protein Assay Kit (Thermo Fisher Scientific, Waltham, MA, USA). Protein samples were fractioned in 10% SDS-PAGE at 120 V. Semi-dry blotting was applied to transfer proteins on a nitrocellulose membrane (Thermo Fisher Scientific, Waltham, MA, USA). Blots were probed with the anti-MED13L antibody (A302–420A, Bethyl Laboratories, Inc., Montgomery, AL, USA) and anti-β-actin antibody (ab8227, Abcam, UK) for the detection of β-actin as a loading control. Membrane-bound primary antibodies of MED13L and β-actin were detected using a horseradish-peroxidase-conjugated secondary anti-rabbit antibody (31460, Thermo Fisher Scientific, Waltham, MA, USA) and Pierce™ ECL Western Blotting Substrate (Thermo Fisher Scientific, Waltham, MA, USA) chemiluminescence reagent. The signal of MED13L in the samples of the proband and control individuals was normalised according to the signal of β-actin.

2.8. MED13L Editing via CRISPR-Cas9 Technique

CRISPR-Cas9 genome editing technology was used to knock out the MED13L gene of the control individual (n = 1) in a culture of fibroblasts. A gene-editing experiment was performed using no. CRISPR927871_SGM (TrueGuide, Invitrogen, Waltham, MA, USA), Cas9 protein (TrueCut, Invitrogen, Waltham, MA, USA), and a transfection reagent (Lipofectamine, CRISPRMAX, Invitrogen, Waltham, MA, USA) according to the optimised protocols of the manufacturer. To detect the locus-specific cleavage of gDNA, a GeneArt Genomic Cleavage Detection Kit (Invitrogen, Waltham, MA, USA) was used according to the manufacturer’s protocol. PCR products were analysed using agarose gel electrophoresis. ImageJ v.1.52t (National Institutes of Health, Bethesda, MD, USA) gel analysis software was used to determine the relative proportion of DNA contained in each band. The following equation was used to calculate the cleavage efficiency:
Cleavage Efficiency = 1 – ((1 – fraction cleaved)½)
For further functional assays, single-cell clones were derived by limiting dilution cloning using ten 96-well plates. RNA extraction, cDNA synthesis, and Sanger sequencing were performed as indicated above. After confirmation of heterozygous MED13L variants in the modified cell cultures, functional assays were performed.

2.9. Functional Assays of Fibroblast Cultures

After genome editing via the CRISPR-Cas9 experiment, the MED13L, RB1 (Hs00153108_m1), E2F1 (Hs00153451_m1), and CCNC (Hs01029307_m1) gene expression assays were performed using the sample of the proband and the edited sample of the control individual (n = 1). The gene expression assay was performed as indicated above. The samples were compared with the internal control (the junction of exons 1 and 2) of the MED13L gene.
Cell morphology was determined using an Olympus CKX41 (Olympus Life Science, Tokyo, Japan) inverted phase contrast microscope. Image analysis was performed on early (~3rd–4th) and late (~10th–15th) passages using a JuLITM (NanoEnTek, Seoul, South Korea) analyser.
The viability of the cultured fibroblasts was assessed using Trypan Blue Solution (Gibco) and a Bürker counting chamber (Heinz-Herenz, Hamburg, Germany) according to the manufacturers’ instructions.
The senescence of the cultured fibroblasts was investigated using a Senescence Cells Histochemical Staining Kit (Sigma-Aldrich, St. Louis, MO, USA) according to the manufacturer’s protocol. At the end of the staining procedure, ten pictures were taken in random areas from each specimen. The percentage of senescent cells was calculated using the following formula:
Percentage   of   senescent   cells = Number of cells with intracellular blue deposits Total number of cells × 100 %

2.10. In Silico Analysis

The possible effect of the intragenic MED13L deletion on protein structure and function was predicted via in silico analysis using a MutationTaster [16], the ExPASy Bioinformatics Resource Portal [17], and the Pfam 32.0 database [18]. In addition, a detailed analysis of various databases (e.g., dbVAR, DGV, and DECIPHER) and a review of scientific literature were performed.

3. Results

After comprehensive genetic assays and a detailed in silico analysis, a de novo 97.88 kb intragenic deletion in cytoband 12q24.21, which includes exon 3 and 4 of the MED13L gene, was detected through SNP-CGH analysis (DECIPHER#430183). According to the data of this analysis, the centromeric breakpoint was located within an 85,018 bp interval delimited using two SNP probes located in the MED13L gene: SNP probe rs1895624 (intron 4–5) was deleted, whereas SNP probe rs17426239 (intron 14–15) was not deleted. The telomeric breakpoint was located within a 97,768 bp region between SNP probe rs4145166 (in the MED13L gene intron 2–3, deleted) and SNP probe rs3851644 (outside MED13L, not deleted). The genomic coordinates of the deletion in chromosome 12 were between 116,523,305 bp and 116,621,185 bp (GRCh37 [hg19/2009]). The minimum and maximum sizes of the deleted region were 97,880 bp and 280,666 bp, respectively. This CNV was confirmed via qPCR.
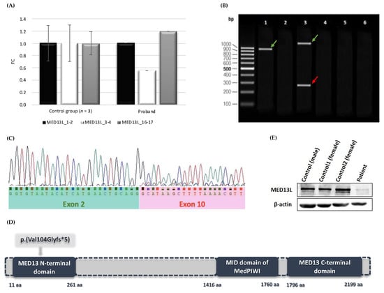
Further quantitative expression analysis of different MED13L exons disclosed the deletion of exons 3–4 and excluded the deletion of exons 1–2 and 16–17: the expression of exons 3–4 of MED13L was approximately twofold less than the samples of three random unrelated healthy individuals, while the expression levels of exons 1–2 and exons 16–17 were similar and in a normal range (Figure 1A).
The size of this deletion was later specified via Sanger sequencing. For this purpose, different primer sets listed in Supplementary Table S1 were designed. In the case of a wild-type allele, the expected amplification fragment size of the primer pairs spanning exons (1) from 2 to 8 was 953 nt in length (amplicon #A), (2) from 2 to 10 was 1262 nt (amplicon #B), and (3) from 2 to 15 was 2524 nt (amplicon #C). The results of the gel electrophoresis identified an amplification product of approximately 953 nt (amplicon #A), thus confirming the successful amplification of the proband’s cDNA and suggesting the amplification of only a wild-type allele.
The analysis of the longer amplicon #B disclosed two bands that were approximately 1262 nt and 292 nt in length, thus corresponding to the wild-type and mutated alleles, respectively. The agarose gel electrophoresis of amplicon #C did not fraction any PCR product, thus suggesting that the expected products of both the wild-type and mutated alleles were too long (Figure 1B). To verify these findings, the PCR products of the proband’s cDNA sample were analysed via Sanger sequencing. The analysis of the MED13L coding sequence revealed the deletion, which spanned from exons 3 to 10 (Figure 1C). According to the ACMG guideline, this CNV can be classified as pathogenic (e.g., 1A, 2E, 3A, 4B, and 5B)
In silico, NG_023366.1(NM_015335.5):c.(310+1_311-1)_(1280+1_1281-1)del was predicted to result in a truncated MED13L (UniProtKB Q71F56) protein, in which the Med13_N domain is partly altered and the MedPIWI and Med13_C domains are lost (Figure 1D).
The Western blot method was used to evaluate the expression level of the MED13L protein in fibroblast cell lines from the affected individual and controls. The results showed an approximately fivefold lower level of MED13L in the sample of the proband (relative protein level 0.187) compared with healthy controls (n = 3; average relative protein level 0.919) (Figure 1E).
CRISPR-Cas9 genome editing technology was used to knock out the MED13L gene of the healthy individual in a culture of skin fibroblasts. The cleavage efficiency was approximately 44%. For further functional assays, single-cell clones were derived after cloning by limiting the dilution procedure. Functional analysis was performed on 11 fibroblast cultures.
Sanger sequencing of PCR products from the modified fibroblast clones of the control individual was performed to identify MED13L variants. Different MED13L variants were detected in 4 out of 11 fibroblast clones (Table 1). A heterozygous deletion of the second exon was found in three fibroblast clones (#A–#C; Table 1), and a heterozygous deletion of two G nucleotides was identified in one cell culture (#D; Table 1). All these genetic variants were predicted in silico to cause a frameshift and a premature termination codon, as in the case of our proband.
The impacts of these genetic variants on the expression of the genes involved in cell cycle regulation—namely, RB1, E2F1, and CCNC—were investigated. For the comparative gene expression analysis, samples from the proband (unmodified fibroblasts) and control individual (edited fibroblasts #B and #C) were compared with the internal control corresponding to a TaqMan probe designed on the junction of exons 1 and 2 of the MED13L gene (MED13L_1–2). This probe was chosen as the internal control because, in the aforementioned experiment of the comparative MED13L expression, it was found that its expression level was normal in samples of the proband and three control individuals (Figure 1A). qPCR analysis revealed that the expression levels of the junction of exons 3 and 4 of MED13L, RB1, E2F1, and CCNC were, respectively, 31.3-, 22.3-, 17.6-, and 11.6-fold lower in fibroblasts of the proband. Similarly, the expression levels of these genes were, respectively, 12.8-, 12.9-, 11.7-, and 19.8-fold lower in the cells of the control individual after genome editing (Figure 2).
Prior to the genome editing experiment, the viabilities of the control individual’s and proband’s fibroblast cultures were 96% and 89%, respectively. In addition, in the modified fibroblast culture with a heterozygous MED13L variant, approximately two times more dead cells were found compared with a fibroblast culture of the same individual without the MED13L variant.
Cultured fibroblasts of both the proband and control individual were observed microscopically at every passage. Before the gene-editing experiment, adherent long flat spindle-shaped fibroblasts were detected in both cultures at early passages (3rd–4th; Figure 3A,B). The proportion of obviously enlarged fibroblasts with an altered morphology also later increased in both cultures (Figure 3C,D).
The senescence assay showed almost threefold more aging cells of the proband compared with unmodified fibroblasts of the control individual (Figure 3E,F). Furthermore, when long-term fibroblast cultures of the control individual were compared after a CRISPR-Cas9 genome editing experiment, it was found that the fibroblast culture in which MED13L variants were not detected contained approximately 55.2% aging cells, while the fibroblast culture in which the heterozygous MED13L variant was found was composed of more aging fibroblasts (76.8%).

4. Discussion

Ever since the human genome was fully sequenced, the focus of attention has shifted towards the functional characterisation of DNA sequence variants and CNVs, including those affecting gene expression. Recent studies showed that heterozygous variants or CNVs of MED13L, which are involved in the regulation of gene expression, result in MED13L haploinsufficiency syndrome [8,9,19].
Almost 100 individuals with suspected or confirmed MED13L haploinsufficiency syndrome have been reported to date [20,21,22,23,24,25,26,27]. According to the DECIPHER database, there are additional pathogenic MED13L deletions and duplications. Based on this database and literature, MED13L haploinsufficiency syndrome is characterised by a wide spectrum of clinical features, but almost all individuals, including our proband, have ID, psychomotor developmental delay, and speech delay. The prevalence of other phenotypic features, such as muscle hypotonia, brain anomalies, craniofacial deformity, ophthalmological defects, and anomalies of the hands and/or feet, are lower (20.8–80.5%). The congenital heart defects, previously highlighted as one of the main features of MED13L haploinsufficiency syndrome, were diagnosed in only 15 (20.8%) individuals (Supplementary Table S2).
The protein encoded by the MED13L gene is the Mediator Complex Subunit 13-Like (UniProtKB Q71F56), also known as the Thyroid Hormone Receptor-Associated Protein 2 (THRAP2). MED13L, together with 29 other subunits, forms a large multiprotein complex called the mediator complex in humans. Structurally, the mediator complex, which is highly conserved in all eukaryotes, is divided into four modules: the head, middle, tail, and CDK8 kinase modules. The latter module contains CDK8, cyclin C, MED12 (or MED12L), and MED13 (or MED13L) subunits. Recent studies indicated that MedPIWI, which is the core globular domain of the MED13 or MED13L protein, is predicted to trigger the conformational switch in the CDK8 subunit that regulates the mediator complex. Zhang et al. (2020), by silencing MED13L in non-small-cell lung cancer cells, showed disrupted interaction between the CDK8 kinase module and the core mediator. Meanwhile, the head module, together with the middle module, plays an essential role during the assembly of the pre-initiation complex by contacting the RNA polymerase type II, thus stabilising its interaction with the DNA-binding transcription factors. Therefore, the mediator complex, also known as a transcriptional co-activator, acts as a physical and functional bridge between both general transcription factors and basal transcription machinery to ensure accurate gene expression regulation [28,29,30,31,32,33,34]. Moreover, the mediator complex is essential for RNA elongation, transcriptional termination, alternative splicing, and chromatin remodeling processes [35].
According to GTEx [36], MED13L is widely expressed in almost all human tissues. High expression of this gene is detected in the uterus, arteries, adipose tissue, brain structures, breast, and cultured fibroblasts. It plays an essential role in the early development of the heart, brain, and central nervous system [9,37,38]. The importance of this gene in the development of the central nervous system was demonstrated in recent studies reported by Hamada et al. (2021 and 2023). It was shown that MED13L is localised not only in the cell nucleus but also in synapses, thus suggesting that MED13L has an important impact on synaptic functions [37]. Furthermore, it was shown that pathogenic MED13L variants trigger the dendritic development of cerebral cortical neurons in the mammalian brain [38]. Utami et al. (2014) found that morpholino-mediated knockdown of med13b, which is the zebrafish closest orthologue of MED13L, results in anomalies of cartilage structure due to defects in the early migration of cranial neural crest cells (NCCs). This knockdown zebrafish model partly phenocopies craniofacial abnormalities observed in humans [39]. Recent transcriptional analysis of fibroblasts with pathogenic MED13L variants revealed reduced mRNA levels in several genes that ensure appropriate mitochondrial function [40]. Moreover, microarray analysis of MED13L-knockdown neurons derived from human embryonic stem cells (hESCs) revealed significant differences in the expression of 1117 genes that are mostly involved in Wnt and FGF signalling pathways [39]. There is some evidence that MED13L is a functional Rb/E2F co-factor [41]. At the molecular level, Rb/E2F signalling pathways regulate the transition from G1 to S phase. The retinoblastoma (Rb) tumour suppressor directly binds to the transactivation domain of E2F and suppresses its function. The phosphorylation of Rb, which is initiated by cyclin D/CDK4 complexes, disrupts Rb/E2F interactions. Therefore, the active form of E2F initiates the transcription of cell cycle genes (e.g., CCNA2 coding cyclin A) [42]. A previous study showed that MED13L contributes to the Rb/E2F-mediated inhibition of cell proliferation, repression of cell cycle target genes, and control of cell growth [41].
In this study, a novel intragenic MED13L deletion, namely, NG_023366.1(NM_015335.5):c.(310+1_311-1)_(1280+1_1281-1)del, was detected in a proband with clinical features of MED13L haploinsufficiency syndrome. In silico analysis disclosed that this deletion results in a translational frameshift and formation of premature termination codon (NP_056150.1:p.(Val104Glyfs*5). At the protein level, these changes were predicted to result in protein truncation or haploinsufficiency due to mRNA degradation induced by nonsense-mediated decay (NMD). If NMD affects almost all mRNA transcripts, protein haploinsufficiency is the leading molecular mechanism of pathogenesis. On the other hand, the production of a truncated protein because of complete NMD avoidance can significantly impact protein function due to an altered protein structure [43]. The NMD pathway triggers the degradation of mRNAs harbouring a premature termination codon that is located more than 200 nt downstream of the start codon and more than 50–55 nt upstream of the last exon–exon junction [44,45]. In our study, the premature termination codon of the MED13L gene is sufficiently distant from the start codon and the last exon–exon junction. This region could therefore be recognised by the NMD. This assumption was confirmed via Western blotting, which showed significantly decreased expression of the MED13L protein in fibroblast cell lines from the proband compared with control individuals.
Even though the disrupted Wnt, FGF, and Rb/E2F signalling pathways due to pathogenic DNA sequence variants/CNVs of the MED13L gene are thought to be the leading pathogenic mechanism in MED13L haploinsufficiency syndrome, the fundamental molecular mechanism underlying the pathogenesis of these genetic alterations has not yet been fully understood [19,39,41]. To confirm our findings at the human cellular level, CRISPR-Cas9 technology was used to knock down the MED13L gene in a culture of skin fibroblasts of the healthy individual. Heterozygous MED13L variants were detected in four of the eleven modified fibroblast clones (#A–#D, Table 1). No homozygous variants of MED13L were identified. During the cultivation of the edited fibroblast clones, the morphology of a few cultures obviously changed earlier, and decreased cell proliferation and viability were noted. For these reasons, it was impossible to expand these cells to a sufficient number for further functional assays. This could be explained by the presence of the homozygous MED13L variants that are possibly lethal to the cell. To confirm this assumption, another research strategy, such as DNA extraction from a single cell immediately after genome editing, is suggested. Nevertheless, in our study, all heterozygous MED13L variants in silico were predicted to cause a frameshift and premature termination codon, which resulted in MED13L haploinsufficiency. Therefore, the proband’s genotype was successfully reproduced at the cellular level.
In order to evaluate the functional impact of these genetic variants, a comparative gene expression analysis of MED13L, RB1, E2F1, and CCNC was performed. This analysis revealed that the expression levels of the junction of exons 1 and 2 of the MED13L gene and the RB1, E2F1, and CCNC genes were from 11.7- to 31.3-fold lower in fibroblasts of both the proband and control individual after the genome editing. According to GTEx data, the expression levels of these genes (RB1 TPM = 38.1, E2F1 TPM = 9.1, CCNC TPM = 29.8) in cultured fibroblasts are similar to the expression level of MED13L (TPM = 28.9). The expression of RB1 is 1.3-fold higher, while the expressions of E2F1 and CCNC are 3.2- and 0.99-fold lower than the expression level of the MED13L gene in the samples of cultured fibroblasts. However, in our study, the qPCR analysis revealed a significant reduction in the expression level of RB1, E2F1, and CCNC in fibroblasts of both the proband and the control individual, whose genome was edited via CRISPR-Cas9 technology.
Furthermore, cultured fibroblasts of the proband and control individuals (both modified and unmodified) were observed microscopically at every passage and no significant difference in morphology was observed between the cell cultures. Nevertheless, in a modified fibroblast culture with a heterozygous MED13L variant, approximately two times more dead cells were found than in the fibroblast culture without the MED13L variant. Moreover, by staining the cells for SA-β-gal (senescence-associated beta-galactosidase), which is known as the most widely used biomarker for senescent cells [46], we confirmed almost three times more aging cells in the fibroblast culture of our proband compared with the unmodified fibroblasts of the control individual. Hence, the MED13L gene-editing experiment provided additional evidence that heterozygous MED13L changes led to a reduction in cell viability, acceleration of the aging process, and inhibition of the expression of certain genes.

5. Conclusions

In conclusion, the clinical, molecular, and functional characterisation of intragenic MED13L deletion and successfully managed genome editing via CRISPR-Cas9 technology in this study provided additional evidence to comprehend the aetiology and pathophysiology of MED13L haploinsufficiency syndrome. This fundamental scientific knowledge, together with the expansion of the capabilities of molecular diagnostic and functional investigations, may contribute to the development of novel diagnostic and therapeutic strategies in the future. A straightforward benefit of the results that were obtained is a molecular diagnosis, which was given to the family and provided an opportunity to improve clinical care and follow-up.

Supplementary Materials

The following supporting information can be downloaded from https://www.mdpi.com/article/10.3390/medicina59071225/s1: Table S1. The conditions for PCR amplification of the MED13L gene in gDNA and cDNA samples: primer sequences, location, annealing temperature, and lengths of the amplicons; Table S2. Clinical features of individuals with pathogenic DNA sequence variants or CNVs of the MED13L gene.

Author Contributions

Conceptualisation, E.S., V.M. and E.P.; data curation, V.M. and E.P.; formal analysis, E.S., V.M. and E.P.; funding acquisition, E.P.; investigation, E.S., G.P., Ž.M. and L.A.; methodology, E.S., G.P., V.M., Ž.M., A.S., V.Ž. and L.A.; project administration, E.P.; resources, V.M., A.S., V.Ž. and E.P.; software, T.R.; supervision, A.U., V.K. and E.P.; validation, V.M., A.S. and E.P.; visualisation, E.S. and G.P.; writing—original draft, E.S.; writing—review and editing, G.P., V.M., Ž.M., A.S., V.Ž., L.A., T.R., A.U., V.K. and E.P. All authors have read and agreed to the published version of the manuscript.

Funding

This research was funded by a grant (No. S-MIP-21-15; ATGC project) from the Research Council of Lithuania.

Institutional Review Board Statement

The study was approved by the Vilnius Regional Biomedical Research Ethics Committee of Lithuania (protocol code no. 2021/9-1373-849, date of approval: 21 September 2021).

Informed Consent Statement

The blood was collected from the proband and control individuals after obtaining written informed consent at the Centre for Medical Genetics, Vilnius Hospital Santaros Klinikos. All procedures performed in studies involving human participants were in accordance with the 1964 Declaration of Helsinki and its later amendments or comparable ethical standards. Informed consent for participation in this study was obtained from the proband’s parents.

Data Availability Statement

The main data generated and analysed during this study are included in this article and its supplementary information files. Any additional information is available from the authors upon request.

Acknowledgments

The authors are very thankful to the family and control individuals for their contribution.

Conflicts of Interest

The authors declare no conflict of interest. The funders had no role in the design of the study; in the collection, analyses, or interpretation of data; in the writing of the manuscript; or in the decision to publish the results.

Abbreviations

ACMGAmerican College of Medical Genetics and Genomics
CdLSCornelia de Lange syndrome
cDNAComplementary DNA
CNVsCopy number variants
CRISPR-Cas9Clustered regularly interspaced short palindromic repeats/CRISPR-associated protein 9
D-TGADextro-looped transposition of the great arteries
EEGElectroencephalography
FCFold change
gDNAGenomic DNA
kbKilobase
MED13LMediator Complex Subunit 13-Like
MRFACDImpaired intellectual development and distinctive facial features with or without cardiac defects
NCCsCranial neural crest cells
NMDNonsense-mediated decay
ntNucleotide
qPCRQuantitative polymerase chain reaction
RbRetinoblastoma
SA-β-galSenescence-associated beta-galactosidase
SNP-CGHSingle Nucleotide Polymorphism array and Comparative Genomic Hybridisation array
SNPSingle Nucleotide Polymorphism
THRAP2Thyroid Hormone Receptor-Associated Protein 2

References

  1. Rehm, H.L.; Fowler, D.M. Keeping up with the genomes: Scaling genomic variant interpretation. Genome Med. 2020, 12, 5. [Google Scholar] [CrossRef] [PubMed]
  2. Bell, C.J.; Dinwiddie, D.L.; Miller, N.A.; Hateley, S.L.; Ganusova, E.E.; Mudge, J.; Langley, R.J.; Zhang, L.; Lee, C.C.; Schilkey, F.D.; et al. Carrier Testing for Severe Childhood Recessive Diseases by Next-Generation Sequencing. Sci. Transl. Med. 2011, 3, 65ra4. [Google Scholar] [CrossRef] [PubMed]
  3. Kircher, M.; Kelso, J. High-throughput DNA sequencing-concepts and limitations. Bioessays 2010, 32, 524–536. [Google Scholar] [CrossRef] [PubMed]
  4. Sun, Y.V.; Hu, Y.-J. Integrative Analysis of Multi-omics Data for Discovery and Functional Studies of Complex Human Diseases. Adv. Genet. 2016, 93, 147–190. [Google Scholar] [CrossRef]
  5. Bunnik, E.M.; Le Roch, K.G. An Introduction to Functional Genomics and Systems Biology. Adv. Wound Care 2013, 2, 490–498. [Google Scholar] [CrossRef]
  6. Aoi, H.; Mizuguchi, T.; Ceroni, J.R.; Kim, V.E.H.; Furquim, I.; Honjo, R.S.; Iwaki, T.; Suzuki, T.; Sekiguchi, F.; Uchiyama, Y.; et al. Comprehensive genetic analysis of 57 families with clinically suspected Cornelia de Lange syndrome. J. Hum. Genet. 2019, 64, 967–978. [Google Scholar] [CrossRef]
  7. García-Gutiérrez, P.; García-Domínguez, M. BETting on a Transcriptional Deficit as the Main Cause for Cornelia de Lange Syndrome. Front. Mol. Biosci. 2021, 8, 709232. [Google Scholar] [CrossRef]
  8. Adegbola, A.; Musante, L.; Callewaert, B.; Maciel, P.; Hu, H.; Isidor, B.; Picker-Minh, S.; Le Caignec, C.; Chiaie, B.D.; Vanakker, O.; et al. Redefining the MED13L syndrome. Eur. J. Hum. Genet. 2015, 23, 1308–1317. [Google Scholar] [CrossRef]
  9. Muncke, N.; Jung, C.; Rüdiger, H.; Ulmer, H.; Roeth, R.; Hubert, A.; Goldmuntz, E.; Driscoll, D.; Goodship, J.; Schön, K.; et al. Missense Mutations and Gene Interruption in PROSIT240, a Novel TRAP240 -like Gene, in Patients with Congenital Heart Defect (Transposition of the Great Arteries). Circulation 2003, 108, 2843–2850. [Google Scholar] [CrossRef]
  10. Smol, T.; Petit, F.; Piton, A.; Keren, B.; Sanlaville, D.; Afenjar, A.; Baker, S.; Bedoukian, E.C.; Bhoj, E.J.; Bonneau, D.; et al. MED13L-related intellectual disability: Involvement of missense variants and delineation of the phenotype. Neurogenetics 2018, 19, 93–103. [Google Scholar] [CrossRef]
  11. Javadi, A.; Shamaei, M.; Ziazi, L.M.; Pourabdollah, M.; Dorudinia, A.; Seyedmehdi, S.M.; Karimi, S. Qualification Study of Two Genomic DNA Extraction Methods in Different Clinical Samples. Tanaffos 2014, 13, 41–47. [Google Scholar]
  12. Colella, S.; Yau, C.; Taylor, J.M.; Mirza, G.; Butler, H.; Clouston, P.; Bassett, A.S.; Seller, A.; Holmes, C.C.; Ragoussis, J. QuantiSNP: An Objective Bayes Hidden-Markov Model to detect and accurately map copy number variation using SNP genotyping data. Nucleic Acids Res. 2007, 35, 2013–2025. [Google Scholar] [CrossRef]
  13. Preikšaitienė, E.; Ambrozaitytė, L.; Maldžienė, Z.; Morkūnienė, A.; Cimbalistienė, L.; Rančelis, T.; Utkus, A.; Kučinskas, V. Identification of genetic causes of congenital neurodevelopmental disorders using genome wide molecular technologies. Acta Med. Litu. 2016, 23, 73–85. [Google Scholar] [CrossRef]
  14. Villegas, J.; McPhaul, M. Establishment and Culture of Human Skin Fibroblasts. Curr. Protoc. Mol. Biol. 2005, 71, 28.3.1–28.3.9. [Google Scholar] [CrossRef]
  15. Riggs, E.R.; Andersen, E.F.; Cherry, A.M.; Kantarci, S.; Kearney, H.; Patel, A.; Raca, G.; Ritter, D.I.; South, S.T.; Thorland, E.C.; et al. Technical standards for the interpretation and reporting of constitutional copy-number variants: A joint consensus recommendation of the American College of Medical Genetics and Genomics (ACMG) and the Clinical Genome Resource (ClinGen). Genet. Med. 2020, 22, 245–257. [Google Scholar] [CrossRef]
  16. Schwarz, J.M.; Cooper, D.N.; Schuelke, M.; Seelow, D. MutationTaster2: Mutation prediction for the deep-sequencing age. Nat. Methods 2014, 11, 361–362. [Google Scholar] [CrossRef]
  17. Gasteiger, E. ExPASy: The proteomics server for in-depth protein knowledge and analysis. Nucleic Acids Res. 2003, 31, 3784–3788. [Google Scholar] [CrossRef]
  18. Finn, R.D.; Bateman, A.; Clements, J.; Coggill, P.; Eberhardt, R.Y.; Eddy, S.R.; Heger, A.; Hetherington, K.; Holm, L.; Mistry, J.; et al. Pfam: The protein families database. Nucleic Acids Res. 2014, 42, D222–D230. [Google Scholar] [CrossRef]
  19. Asadollahi, R.; Zweier, M.; Gogoll, L.; Schiffmann, R.; Sticht, H.; Steindl, K.; Rauch, A. Genotype-phenotype evaluation of MED13L defects in the light of a novel truncating and a recurrent missense mutation. Eur. J. Med. Genet. 2017, 60, 451–464. [Google Scholar] [CrossRef]
  20. Tørring, P.M.; Larsen, M.J.; Brasch-Andersen, C.; Krogh, L.N.; Kibæk, M.; Laulund, L.; Illum, N.; Dunkhase-Heinl, U.; Wiesener, A.; Popp, B.; et al. Is MED13L-related intellectual disability a recognizable syndrome? Eur. J. Med. Genet. 2019, 62, 129–136. [Google Scholar] [CrossRef]
  21. Yi, Z.; Zhang, Y.; Song, Z.; Pan, H.; Yang, C.; Li, F.; Xue, J.; Qu, Z. Report of a de novo c.2605C > T (p.Pro869Ser) change in the MED13L gene and review of the literature for MED13L-related intellectual disability. Ital. J. Pediatr. 2020, 46, 95. [Google Scholar] [CrossRef] [PubMed]
  22. Romero, M.S.J.; Carrasco-Salas, P.; Benítez-Burraco, A. Language and Cognitive Impairment Associated with a Novel p.Cys63Arg Change in the MED13L Transcriptional Regulator. Mol. Syndr. 2018, 9, 83–91. [Google Scholar] [CrossRef] [PubMed]
  23. Carvalho, L.M.L.; Costa, S.S.; Campagnari, F.; Kaufman, A.; Bertola, D.R.; Silva, I.T.; Krepischi, A.C.V.; Koiffmann, C.P.; Rosenberg, C. Two novel pathogenic variants in MED13L: One familial and one isolated case. J. Intellect. Disabil. Res. 2021, 65, 1049–1057. [Google Scholar] [CrossRef] [PubMed]
  24. Sabo, A.; Murdock, D.; Dugan, S.; Meng, Q.; Gingras, M.; Hu, J.; Muzny, D.; Gibbs, R. Community-based recruitment and exome sequencing indicates high diagnostic yield in adults with intellectual disability. Mol. Genet. Genom. Med. 2020, 8, e1439. [Google Scholar] [CrossRef]
  25. Park, S.-J.; Lee, N.; Jeong, S.-H.; Jeong, M.-H.; Byun, S.-Y.; Park, K.-H. Genetic Aspects of Small for Gestational Age Infants Using Targeted-Exome Sequencing and Whole-Exome Sequencing: A Single Center Study. J. Clin. Med. 2022, 11, 3710. [Google Scholar] [CrossRef]
  26. Bessenyei, B.; Balogh, I.; Mokánszki, A.; Ujfalusi, A.; Pfundt, R.; Szakszon, K. MED13L-related intellectual disability due to paternal germinal mosaicism. Mol. Case Stud. 2022, 8, a006124. [Google Scholar] [CrossRef]
  27. Mainali, A.; Athey, T.; Bahl, S.; Hung, C.; Caluseriu, O.; Chan, A.; Eaton, A.; Ghai, S.J.; Kannu, P.; MacPherson, M.; et al. Diagnostic yield of clinical exome sequencing in adulthood in medical genetics clinics. Am. J. Med. Genet. Part A 2022, 191, 510–517. [Google Scholar] [CrossRef]
  28. Burroughs, A.M.; Iyer, L.M.; Aravind, L. Two novel PIWI families: Roles in inter-genomic conflicts in bacteria and Mediator-dependent modulation of transcription in eukaryotes. Biol. Direct 2013, 8, 13–15. [Google Scholar] [CrossRef]
  29. Soutourina, J. Transcription regulation by the Mediator complex. Nat. Rev. Mol. Cell Biol. 2018, 19, 262–274. [Google Scholar] [CrossRef]
  30. Verger, A.; Monté, D.; Villeret, V. Twenty years of Mediator complex structural studies. Biochem. Soc. Trans. 2019, 47, 399–410. [Google Scholar] [CrossRef]
  31. Yin, J.-W.; Wang, G. The Mediator complex: A master coordinator of transcription and cell lineage development. Development 2014, 141, 977–987. [Google Scholar] [CrossRef]
  32. Napoli, C.; Schiano, C.; Soricelli, A. Increasing evidence of pathogenic role of the Mediator (MED) complex in the development of cardiovascular diseases. Biochimie 2019, 165, 1–8. [Google Scholar] [CrossRef]
  33. Zhang, N.; Song, Y.; Xu, Y.; Liu, J.; Shen, Y.; Zhou, L.; Yu, J.; Yang, M. MED13L integrates Mediator-regulated epigenetic control into lung cancer radiosensitivity. Theranostics 2020, 10, 9378–9394. [Google Scholar] [CrossRef]
  34. Stieg, D.C.; Cooper, K.F.; Strich, R. The extent of cyclin C promoter occupancy directs changes in stress-dependent transcription. J. Biol. Chem. 2020, 295, 16280–16291. [Google Scholar] [CrossRef]
  35. Schiano, C.; Casamassimi, A.; Vietri, M.T.; Rienzo, M.; Napoli, C. The roles of Mediator complex in cardiovascular diseases. Biochim. Biophys. Acta-Gene Regul. Mech. 2014, 1839, 444–451. [Google Scholar] [CrossRef]
  36. Lonsdale, J.; Thomas, J.; Salvatore, M.; Phillips, R.; Lo, E.; Shad, S.; Hasz, R.; Walters, G.; Garcia, F.; Young, N.; et al. The Genotype-Tissue Expression (GTEx) project. Nat. Genet. 2013, 45, 580–585. [Google Scholar] [CrossRef]
  37. Hamada, N.; Iwamoto, I.; Nishikawa, M.; Nagata, K.-I. Expression Analyses of Mediator Complex Subunit 13-Like: A Responsible Gene for Neurodevelopmental Disorders during Mouse Brain Development. Dev. Neurosci. 2021, 43, 43–52. [Google Scholar] [CrossRef]
  38. Hamada, N.; Iwamoto, I.; Nagata, K. MED13L and its disease-associated variants influence the dendritic development of cerebral cortical neurons in the mammalian brain. J. Neurochem. 2023, 165, 334–347. [Google Scholar] [CrossRef]
  39. Utami, K.H.; Winata, C.L.; Hillmer, A.M.; Aksoy, I.; Long, H.T.; Liany, H.; Yan, E.C.G.; Mathavan, S.; Hong, S.T.K.; Korzh, V.; et al. Impaired Development of Neural-Crest Cell Derived Organs and Intellectual Disability Caused by MED13L haploinsufficiency. Hum. Mutat. 2014, 35, 1311–1320. [Google Scholar] [CrossRef]
  40. Chang, K.-T.; Jezek, J.; Campbell, A.N.; Stieg, D.C.; Kiss, Z.A.; Kemper, K.; Jiang, P.; Lee, H.-O.; Kruger, W.D.; van Hasselt, P.M.; et al. Aberrant cyclin C nuclear release induces mitochondrial fragmentation and dysfunction in MED13L syndrome fibroblasts. iScience 2022, 25, 103823. [Google Scholar] [CrossRef]
  41. Angus, S.; Nevins, J.R. A role for Mediator complex subunit MED13L in Rb/E2F-induced growth arrest. Oncogene 2012, 31, 4709–4717. [Google Scholar] [CrossRef] [PubMed]
  42. Harbour, J.W. The Rb/E2F pathway: Expanding roles and emerging paradigms. Genes Dev. 2000, 14, 2393–2409. [Google Scholar] [CrossRef] [PubMed]
  43. Fusco, C.; Morlino, S.; Micale, L.; Ferraris, A.; Grammatico, P.; Castori, M. Characterization of Two Novel Intronic Variants Affecting Splicing in FBN1-Related Disorders. Genes 2019, 10, 442. [Google Scholar] [CrossRef] [PubMed]
  44. Hug, N.; Longman, D.; Cáceres, J.F. Mechanism and regulation of the nonsense-mediated decay pathway. Nucleic Acids Res. 2016, 44, 1483–1495. [Google Scholar] [CrossRef] [PubMed]
  45. Raimondeau, E.; Bufton, J.C.; Berger-Schaffitzel, C.H. New insights into the interplay between the translation machinery and nonsense-mediated mRNA decay factors. Biochem. Soc. Trans. 2018, 46, 503–512. [Google Scholar] [CrossRef]
  46. Wagner, W.; Bork, S.; Lepperdinger, G.; Joussen, S.; Ma, N.; Strunk, D.; Koch, C. How to track cellular aging of mesenchymal stromal cells? Aging 2010, 2, 224–230. [Google Scholar] [CrossRef]
Figure 1. (A) MED13L gene expression analysis. The results indicate a mean fold change (FC) in target gene expression values of the control group (n = 3) versus our proband at three different locations along MED13L: exons 1–2 (marked as MED13L_1-2), exons 3–4 (MED13L_3-4), and exons 16–17 (MED13L_16-17). (B) Schematic representation of the gel electrophoresis of the proband’s cDNA synthesised from the RNA sample. Lanes 1, 3, and 5 show the results corresponding to amplicons #A, #B, and #C, respectively. Lanes 2, 4, and 6 correspond to PCR reaction products of the negative control. The green arrows indicate the wild-type alleles and the red arrow indicates the allele with the intragenic MED13L deletion. (C) The chromatogram represents the Sanger sequencing results of the MED13L coding sequence. (D) Model of the MED13L protein (UniProtKB: Q71F56) and its functional domains. (E) Results of the Western blot analysis.
Figure 1. (A) MED13L gene expression analysis. The results indicate a mean fold change (FC) in target gene expression values of the control group (n = 3) versus our proband at three different locations along MED13L: exons 1–2 (marked as MED13L_1-2), exons 3–4 (MED13L_3-4), and exons 16–17 (MED13L_16-17). (B) Schematic representation of the gel electrophoresis of the proband’s cDNA synthesised from the RNA sample. Lanes 1, 3, and 5 show the results corresponding to amplicons #A, #B, and #C, respectively. Lanes 2, 4, and 6 correspond to PCR reaction products of the negative control. The green arrows indicate the wild-type alleles and the red arrow indicates the allele with the intragenic MED13L deletion. (C) The chromatogram represents the Sanger sequencing results of the MED13L coding sequence. (D) Model of the MED13L protein (UniProtKB: Q71F56) and its functional domains. (E) Results of the Western blot analysis.
Medicina 59 01225 g001
Figure 2. The MED13L, RB1, E2F1, and CCNC gene expression analysis. The results indicate a mean fold change in the target gene expression values of the edited fibroblast clones (n = 2, #B and #C) of the control individual versus fold change values of the proband’s sample.
Figure 2. The MED13L, RB1, E2F1, and CCNC gene expression analysis. The results indicate a mean fold change in the target gene expression values of the edited fibroblast clones (n = 2, #B and #C) of the control individual versus fold change values of the proband’s sample.
Medicina 59 01225 g002
Figure 3. (AD) Morphology of cultured fibroblasts (original magnification ×4, scale of 500 μm): early passages (~3rd–4th) of a fibroblast culture of the proband (A) and control individual before the gene-editing experiment (B); late passages (~10th–15th) of a fibroblast culture of the proband (C) and control individual after the gene-editing experiment (D). (E,F) Senescence of cultured fibroblasts (original magnification ×40, scale of 100 μm): early passages (~3rd–4th) of the fibroblast culture of the proband (E) and control individual before the gene-editing experiment (F).
Figure 3. (AD) Morphology of cultured fibroblasts (original magnification ×4, scale of 500 μm): early passages (~3rd–4th) of a fibroblast culture of the proband (A) and control individual before the gene-editing experiment (B); late passages (~10th–15th) of a fibroblast culture of the proband (C) and control individual after the gene-editing experiment (D). (E,F) Senescence of cultured fibroblasts (original magnification ×40, scale of 100 μm): early passages (~3rd–4th) of the fibroblast culture of the proband (E) and control individual before the gene-editing experiment (F).
Medicina 59 01225 g003
Table 1. MED13L variants detected using Sanger sequencing after genome editing via CRISPR-Cas9 technology.
Table 1. MED13L variants detected using Sanger sequencing after genome editing via CRISPR-Cas9 technology.
Cell CultureGenotypeMED13L Variants Caused by CRISPR-Cas9In Silico Predicted Effect at the Protein Level
#AHeterozygousNG_023366.1(NM_015335.5):c.(72+1_73-1)_(310+1_311-1)delNP_056150.1:p.(Ala25Cysfs*13)
#BHeterozygousNG_023366.1(NM_015335.5):c.(72+1_73-1)_(310+1_311-1)delNP_056150.1:p.(Ala25Cysfs*13)
#CHeterozygousNG_023366.1(NM_015335.5):c.(72+1_73-1)_(310+1_311-1)delNP_056150.1:p.(Ala25Cysfs*13)
#DHeterozygousNM_015335.5:c.95_96delNP_056150.1:p.(Trp32Serfs*1)
Disclaimer/Publisher’s Note: The statements, opinions and data contained in all publications are solely those of the individual author(s) and contributor(s) and not of MDPI and/or the editor(s). MDPI and/or the editor(s) disclaim responsibility for any injury to people or property resulting from any ideas, methods, instructions or products referred to in the content.

Share and Cite

MDPI and ACS Style

Siavrienė, E.; Petraitytė, G.; Mikštienė, V.; Maldžienė, Ž.; Sasnauskienė, A.; Žitkutė, V.; Ambrozaitytė, L.; Rančelis, T.; Utkus, A.; Kučinskas, V.; et al. Molecular and Functional Characterisation of a Novel Intragenic 12q24.21 Deletion Resulting in MED13L Haploinsufficiency Syndrome. Medicina 2023, 59, 1225. https://doi.org/10.3390/medicina59071225

AMA Style

Siavrienė E, Petraitytė G, Mikštienė V, Maldžienė Ž, Sasnauskienė A, Žitkutė V, Ambrozaitytė L, Rančelis T, Utkus A, Kučinskas V, et al. Molecular and Functional Characterisation of a Novel Intragenic 12q24.21 Deletion Resulting in MED13L Haploinsufficiency Syndrome. Medicina. 2023; 59(7):1225. https://doi.org/10.3390/medicina59071225

Chicago/Turabian Style

Siavrienė, Evelina, Gunda Petraitytė, Violeta Mikštienė, Živilė Maldžienė, Aušra Sasnauskienė, Vilmantė Žitkutė, Laima Ambrozaitytė, Tautvydas Rančelis, Algirdas Utkus, Vaidutis Kučinskas, and et al. 2023. "Molecular and Functional Characterisation of a Novel Intragenic 12q24.21 Deletion Resulting in MED13L Haploinsufficiency Syndrome" Medicina 59, no. 7: 1225. https://doi.org/10.3390/medicina59071225

APA Style

Siavrienė, E., Petraitytė, G., Mikštienė, V., Maldžienė, Ž., Sasnauskienė, A., Žitkutė, V., Ambrozaitytė, L., Rančelis, T., Utkus, A., Kučinskas, V., & Preikšaitienė, E. (2023). Molecular and Functional Characterisation of a Novel Intragenic 12q24.21 Deletion Resulting in MED13L Haploinsufficiency Syndrome. Medicina, 59(7), 1225. https://doi.org/10.3390/medicina59071225

Article Metrics

Back to TopTop