Bioinformatics Prediction and Experimental Verification Identify CAB39L as a Diagnostic and Prognostic Biomarker of Kidney Renal Clear Cell Carcinoma
Abstract
1. Introduction
2. Materials and Methods
2.1. Data Resource and Processing
2.2. Comprehensive Analysis
2.3. Screening of Differentially Expressed Genes (DEGs) and Functional Enrichment Analysis
2.4. Interaction Analysis
2.5. Cell Culture and Transfection
2.6. In Vitro Functional Experiments
2.7. Western Blot (WB)
2.8. KIRC Tissue Samples and Immunohistochemistry (IHC)
2.9. Statistical Analysis
3. Results
3.1. Pan-Cancer Analysis of CAB39L Expression
3.2. Transcriptional Level of CAB39L in KIRC and Its Relationship with Clinical Features of KIRC Patients
3.3. Diagnostic Value of CAB39L Expression in KIRC
3.4. Prognostic Value of CAB39L Expression in KIRC
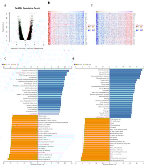
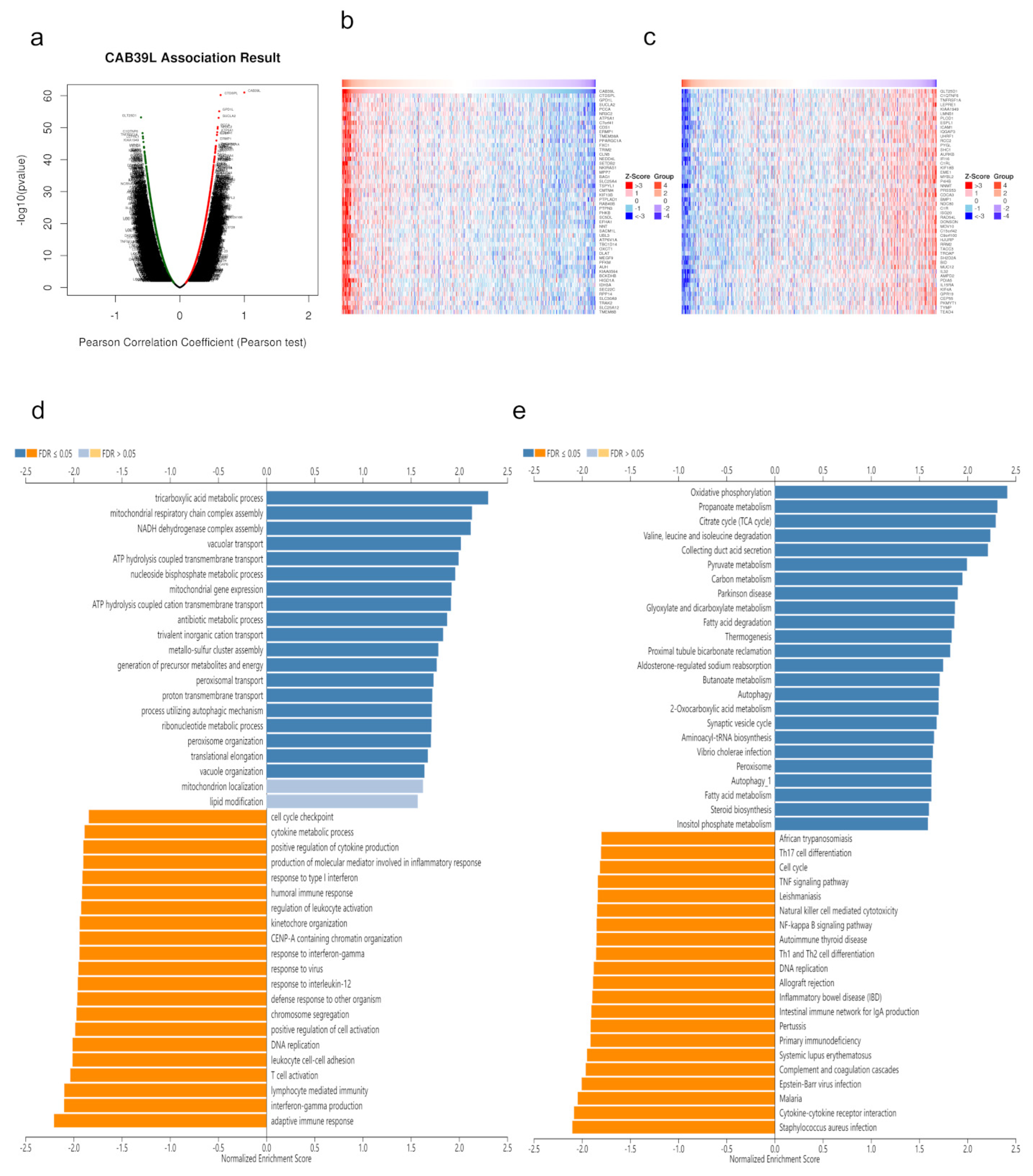
3.5. Construction of the PPI Network and Enrichment Analysis of CAB39L-Related Genes and DEGs
3.6. CAB39L Co-Expression Network in KIRC
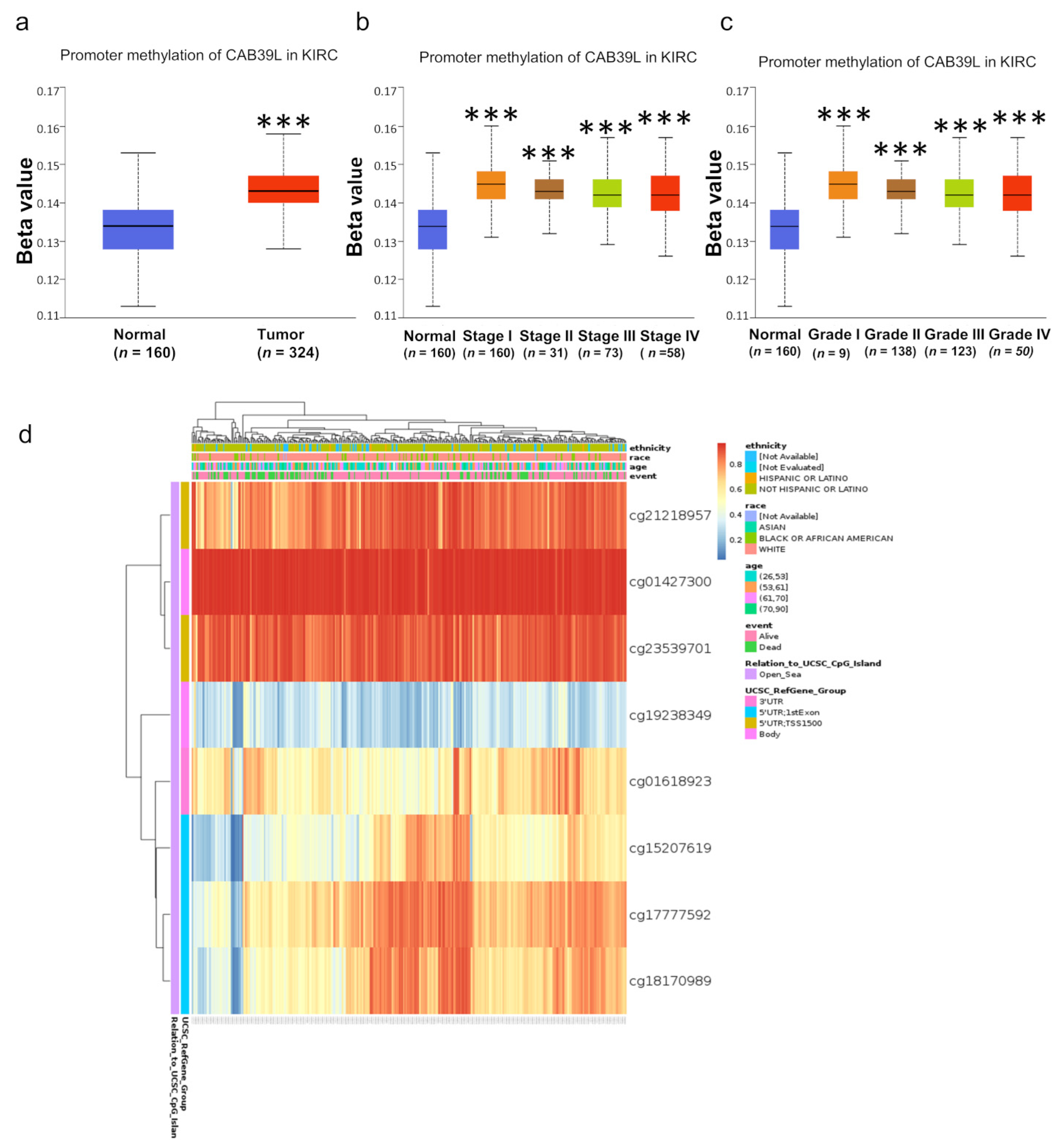
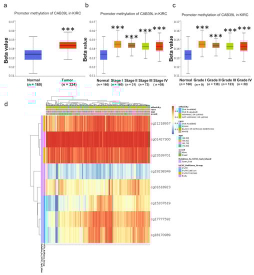
3.7. Methylation Level of CAB39L Gene Promoter Region in KIRC
3.8. CAB39L Protein Expression in Paired KIRC Samples
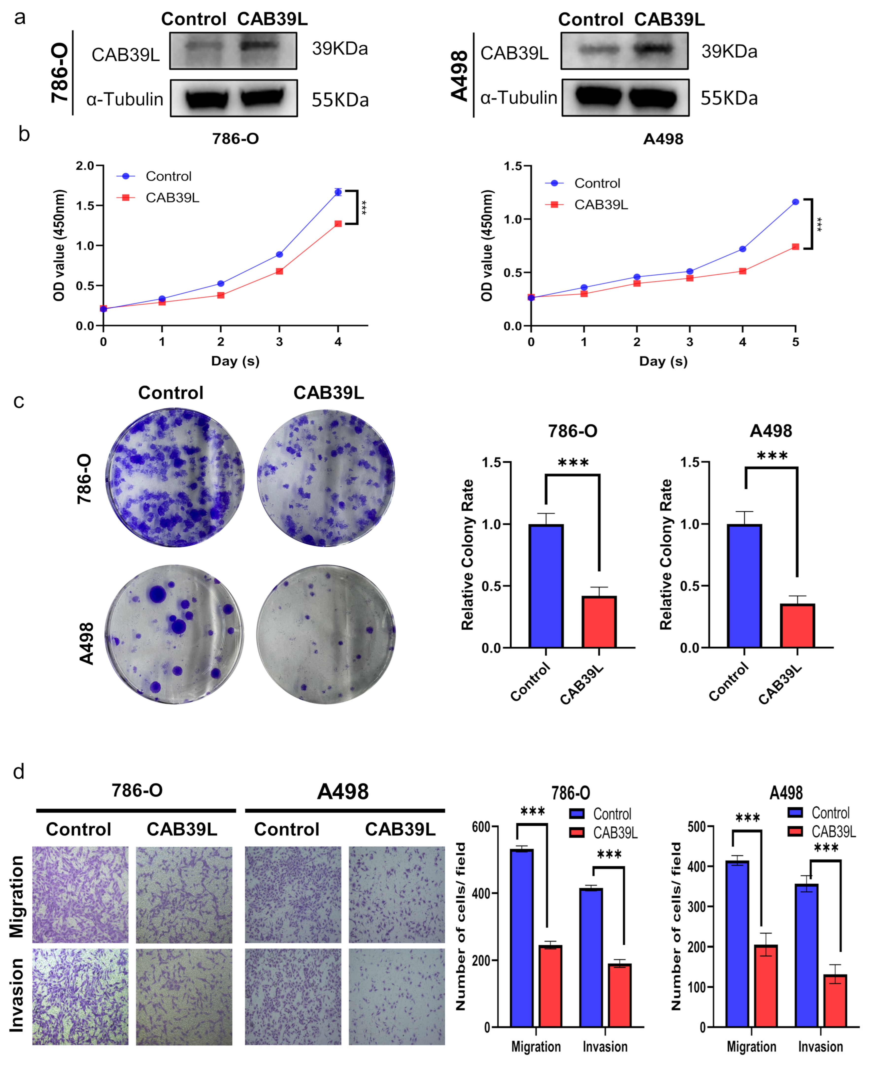
3.9. Overexpression of CAB39L Inhibited Tumorigenicity and Metastasis of KIRC Cells In Vitro
4. Discussion
5. Conclusions
Supplementary Materials
Author Contributions
Funding
Institutional Review Board Statement
Informed Consent Statement
Data Availability Statement
Acknowledgments
Conflicts of Interest
References
- Siegel, R.L.; Miller, K.D.; Fuchs, H.E.; Jemal, A. Cancer statistics, 2022. CA Cancer J. Clin. 2022, 72, 7–33. [Google Scholar] [CrossRef] [PubMed]
- Ljungberg, B.; Albiges, L.; Abu-Ghanem, Y.; Bensalah, K.; Dabestani, S.; Fernández-Pello, S.; Giles, R.H.; Hofmann, F.; Hora, M.; Kuczyk, M.A.; et al. European Association of Urology Guidelines on Renal Cell Carcinoma: The 2019 Update. Eur. Urol. 2019, 75, 799–810. [Google Scholar] [CrossRef] [PubMed]
- Mendoza-Alvarez, A.; Guillen-Guio, B.; Baez-Ortega, A.; Hernandez-Perez, C.; Lakhwani-Lakhwani, S.; Maeso, M.-D.-C.; Lorenzo-Salazar, J.M.; Morales, M.; Flores, C. Whole-Exome Sequencing Identifies Somatic Mutations Associated With Mortality in Metastatic Clear Cell Kidney Carcinoma. Front. Genet. 2019, 10, 439. [Google Scholar] [CrossRef] [PubMed]
- Hutson, T.E.; Figlin, R.A. Renal cell cancer. Cancer J. 2007, 13, 282–286. [Google Scholar] [CrossRef] [PubMed]
- Hsieh, J.J.; Purdue, M.P.; Signoretti, S.; Swanton, C.; Albiges, L.; Schmidinger, M.; Heng, D.Y.; Larkin, J.; Ficarra, V. Renal cell carcinoma. Nat. Rev. Dis. Prim. 2017, 3, 17009. [Google Scholar] [CrossRef]
- Garje, R.; An, J.; Greco, A.; Vaddepally, R.K.; Zakharia, Y. The Future of Immunotherapy-Based Combination Therapy in Metastatic Renal Cell Carcinoma. Cancers 2020, 12, 143. [Google Scholar] [CrossRef]
- Park, K.; Lee, J.-L.; Park, I.; Park, S.; Ahn, Y.; Ahn, J.-H.; Ahn, S.; Song, C.; Hong, J.H.; Kim, C.-S.; et al. Comparative efficacy of vascular endothelial growth factor (VEGF) tyrosine kinase inhibitor (TKI) and mammalian target of rapamycin (mTOR) inhibitor as second-line therapy in patients with metastatic renal cell carcinoma after the failure of first-line VEGF TKI. Med. Oncol. 2012, 29, 3291–3297. [Google Scholar] [CrossRef]
- Ascierto, M.L.; McMiller, T.L.; Berger, A.E.; Danilova, L.; Anders, R.A.; Netto, G.J.; Xu, H.; Pritchard, T.S.; Fan, J.; Cheadle, C.; et al. The Intratumoral Balance between Metabolic and Immunologic Gene Expression Is Associated with Anti-PD-1 Response in Patients with Renal Cell Carcinoma. Cancer Immunol. Res. 2016, 4, 726–733. [Google Scholar] [CrossRef]
- Hawley, S.A.; Boudeau, J.; Reid, J.L.; Mustard, K.J.; Udd, L.; Mäkelä, T.P.; Alessi, D.R.; Hardie, D.G. Complexes between the LKB1 tumor suppressor, STRAD alpha/beta and MO25 alpha/beta are upstream kinases in the AMP-activated protein kinase cascade. J. Biol. 2003, 2, 28. [Google Scholar] [CrossRef]
- Boudeau, J.; Baas, A.F.; Deak, M.; Morrice, N.A.; Kieloch, A.; Schutkowski, M.; Prescott, A.R.; Clevers, H.C.; Alessi, D.R. MO25alpha/beta interact with STRADalpha/beta enhancing their ability to bind, activate and localize LKB1 in the cytoplasm. EMBO J. 2003, 22, 5102–5114. [Google Scholar] [CrossRef]
- Li, W.; Wong, C.C.; Zhang, X.; Kang, W.; Nakatsu, G.; Zhao, Q.; Chen, H.; Go, M.Y.Y.; Chiu, P.W.Y.; Wang, X.; et al. CAB39L elicited an anti-Warburg effect via a LKB1-AMPK-PGC1α axis to inhibit gastric tumorigenesis. Oncogene 2018, 37, 6383–6398. [Google Scholar] [CrossRef] [PubMed]
- Pulito, C.; Mori, F.; Sacconi, A.; Goeman, F.; Ferraiuolo, M.; Pasanisi, P.; Campagnoli, C.; Berrino, F.; Fanciulli, M.; Ford, R.J.; et al. Metformin-induced ablation of microRNA 21-5p releases Sestrin-1 and CAB39L antitumoral activities. Cell Discov. 2017, 3, 17022. [Google Scholar] [CrossRef]
- Li, T.; Fan, J.; Wang, B.; Traugh, N.; Chen, Q.; Liu, J.S.; Li, B.; Liu, X.S. TIMER: A Web Server for Comprehensive Analysis of Tumor-Infiltrating Immune Cells. Cancer Res. 2017, 77, e108–e110. [Google Scholar] [CrossRef] [PubMed]
- Tang, Z.; Li, C.; Kang, B.; Gao, G.; Li, C.; Zhang, Z. GEPIA: A web server for cancer and normal gene expression profiling and interactive analyses. Nucleic Acids Res. 2017, 45, W98–W102. [Google Scholar] [CrossRef] [PubMed]
- Chandrashekar, D.S.; Bashel, B.; Balasubramanya, S.A.H.; Creighton, C.J.; Ponce-Rodriguez, I.; Chakravarthi, B.V.S.K.; Varambally, S. UALCAN: A Portal for Facilitating Tumor Subgroup Gene Expression and Survival Analyses. Neoplasia 2017, 19, 649–658. [Google Scholar] [CrossRef] [PubMed]
- Vasaikar, S.V.; Straub, P.; Wang, J.; Zhang, B. LinkedOmics: Analyzing multi-omics data within and across 32 cancer types. Nucleic Acids Res. 2018, 46, D956–D963. [Google Scholar] [CrossRef]
- Asplund, A.; Edqvist, P.-H.D.; Schwenk, J.M.; Pontén, F. Antibodies for profiling the human proteome-The Human Protein Atlas as a resource for cancer research. Proteomics 2012, 12, 2067–2077. [Google Scholar] [CrossRef]
- Modhukur, V.; Iljasenko, T.; Metsalu, T.; Lokk, K.; Laisk-Podar, T.; Vilo, J. MethSurv: A web tool to perform multivariable survival analysis using DNA methylation data. Epigenomics 2018, 10, 277–288. [Google Scholar] [CrossRef]
- Love, M.I.; Huber, W.; Anders, S. Moderated estimation of fold change and dispersion for RNA-seq data with DESeq2. Genome Biol. 2014, 15, 550. [Google Scholar] [CrossRef]
- Yu, G.; Wang, L.-G.; Han, Y.; He, Q.-Y. ClusterProfiler: An R package for comparing biological themes among gene clusters. OMICS J. Integr. Biol. 2012, 16, 284–287. [Google Scholar] [CrossRef]
- Szklarczyk, D.; Gable, A.L.; Lyon, D.; Junge, A.; Wyder, S.; Huerta-Cepas, J.; Simonovic, M.; Doncheva, N.T.; Morris, J.H.; Bork, P.; et al. STRING v11: Protein-protein association networks with increased coverage, supporting functional discovery in genome-wide experimental datasets. Nucleic Acids Res. 2019, 47, D607–D613. [Google Scholar] [CrossRef] [PubMed]
- Fu, G.; Xu, Z.; Chen, X.; Pan, H.; Wang, Y.; Jin, B. CDCA5 functions as a tumor promoter in bladder cancer by dysregulating mitochondria-mediated apoptosis, cell cycle regulation and PI3k/AKT/mTOR pathway activation. J. Cancer 2020, 11, 2408–2420. [Google Scholar] [CrossRef] [PubMed]
- Robin, X.; Turck, N.; Hainard, A.; Tiberti, N.; Lisacek, F.; Sanchez, J.-C.; Müller, M. pROC: An open-source package for R and S+ to analyze and compare ROC curves. BMC Bioinform. 2011, 12, 77. [Google Scholar] [CrossRef] [PubMed]
- Filippi, B.M.; de los Heros, P.; Mehellou, Y.; Navratilova, I.; Gourlay, R.; Deak, M.; Plater, L.; Toth, R.; Zeqiraj, E.; Alessi, D.R. MO25 is a master regulator of SPAK/OSR1 and MST3/MST4/YSK1 protein kinases. EMBO J. 2011, 30, 1730–1741. [Google Scholar] [CrossRef] [PubMed]
- Wu, J.; Huang, Y.; Yu, C.; Li, X.; Wang, L.; Hong, J.; Lin, D.; Han, X.; Guo, G.; Hu, T.; et al. The Key Gene Expression Patterns and Prognostic Factors in Malignant Transformation from Enchondroma to Chondrosarcoma. Front. Oncol. 2021, 11, 693034. [Google Scholar] [CrossRef]
- Shackelford, D.B.; Shaw, R.J. The LKB1-AMPK pathway: Metabolism and growth control in tumour suppression. Nat. Rev. Cancer 2009, 9, 563–575. [Google Scholar] [CrossRef] [PubMed]
- Hardie, D.G.; Ross, F.A.; Hawley, S.A. AMPK: A nutrient and energy sensor that maintains energy homeostasis. Nat. Rev. Mol. Cell Biol. 2012, 13, 251–262. [Google Scholar] [CrossRef]
- Xing, F.; Luan, Y.; Cai, J.; Wu, S.; Mai, J.; Gu, J.; Zhang, H.; Li, K.; Lin, Y.; Xiao, X.; et al. The Anti-Warburg Effect Elicited by the cAMP-PGC1α Pathway Drives Differentiation of Glioblastoma Cells into Astrocytes. Cell Rep. 2017, 18, 468–481. [Google Scholar] [CrossRef]
- Faubert, B.; Boily, G.; Izreig, S.; Griss, T.; Samborska, B.; Dong, Z.; Dupuy, F.; Chambers, C.; Fuerth, B.J.; Viollet, B.; et al. AMPK is a negative regulator of the Warburg effect and suppresses tumor growth in vivo. Cell Metab. 2013, 17, 113–124. [Google Scholar] [CrossRef]
- Wettersten, H.I.; Aboud, O.A.; Lara, P.N.; Weiss, R.H. Metabolic reprogramming in clear cell renal cell carcinoma. Nat. Rev. Nephrol. 2017, 13, 410–419. [Google Scholar] [CrossRef]
- Lu, J.; Tan, M.; Cai, Q. The Warburg effect in tumor progression: Mitochondrial oxidative metabolism as an anti-metastasis mechanism. Cancer Lett. 2015, 356, 156–164. [Google Scholar] [CrossRef] [PubMed]
- Liberti, M.V.; Locasale, J.W. The Warburg Effect: How Does it Benefit Cancer Cells? Trends Biochem. Sci. 2016, 41, 211–218. [Google Scholar] [CrossRef] [PubMed]
- Vander Heiden, M.G.; Cantley, L.C.; Thompson, C.B. Understanding the Warburg effect: The metabolic requirements of cell proliferation. Science 2009, 324, 1029–1033. [Google Scholar] [CrossRef] [PubMed]











| Characteristic | Low Expression of CAB39L (n = 269) | High Expression of CAB39L (n = 270) | p |
|---|---|---|---|
| Age, n (%) | 0.897 | ||
| <=60 | 133 (24.7%) | 136 (25.2%) | |
| >60 | 136 (25.2%) | 134 (24.9%) | |
| Gender, n (%) | 0.334 | ||
| Female | 87 (16.1%) | 99 (18.4%) | |
| Male | 182 (33.8%) | 171 (31.7%) | |
| T stage, n (%) | <0.001 | ||
| T1 | 111 (20.6%) | 167 (31%) | |
| T2 | 34 (6.3%) | 37 (6.9%) | |
| T3 | 117 (21.7%) | 62 (11.5%) | |
| T4 | 7 (1.3%) | 4 (0.7%) | |
| N stage, n (%) | 0.571 | ||
| N0 | 125 (48.6%) | 116 (45.1%) | |
| N1 | 10 (3.9%) | 6 (2.3%) | |
| M stage, n (%) | 0.005 | ||
| M0 | 203 (40.1%) | 225 (44.5%) | |
| M1 | 51 (10.1%) | 27 (5.3%) | |
| Histologic grade, n (%) | <0.001 | ||
| G1 | 5 (0.9%) | 9 (1.7%) | |
| G2 | 95 (17.9%) | 140 (26.4%) | |
| G3 | 112 (21.1%) | 95 (17.9%) | |
| G4 | 56 (10.5%) | 19 (3.6%) | |
| Pathologic stage, n (%) | <0.001 | ||
| Stage I | 108 (20.1%) | 164 (30.6%) | |
| Stage II | 25 (4.7%) | 34 (6.3%) | |
| Stage III | 79 (14.7%) | 44 (8.2%) | |
| Stage IV | 55 (10.3%) | 27 (5%) |
| Characteristics | Total (N) | Odds Ratio (OR) | p-Value |
|---|---|---|---|
| Age (>60 vs. ≤60) | 539 | 0.964 (0.687–1.351) | 0.829 |
| Gender (Male vs. Female) | 539 | 0.826 (0.578–1.178) | 0.291 |
| T stage (T3 and T4 vs. T1 and T2) | 539 | 0.378 (0.261–0.544) | <0.001 |
| N stage (N1 vs. N0) | 257 | 0.647 (0.214–1.797) | 0.413 |
| M stage (M1 vs. M0) | 506 | 0.478 (0.285–0.784) | 0.004 |
| Histologic grade (G3 and G4 vs. G1 and G2) | 531 | 0.455 (0.321–0.644) | <0.001 |
| Pathologic stage (Stage III and Stage IV vs. Stage I and Stage II) | 536 | 0.356 (0.247–0.510) | <0.001 |
| Characteristics | Total (N) | Univariate Analysis | Multivariate Analysis | ||
|---|---|---|---|---|---|
| Hazard Ratio (95% CI) | p-Value | Hazard Ratio (95% CI) | p-Value | ||
| Age | |||||
| ≤60 | 269 | Reference | |||
| >60 | 270 | 1.765 (1.298–2.398) | <0.001 | 1.617 (1.054–2.482) | 0.028 |
| Gender | |||||
| Female | 186 | Reference | |||
| Male | 353 | 0.930 (0.682–1.268) | 0.648 | ||
| T stage | |||||
| T1 and T2 | 349 | Reference | |||
| T3 and T4 | 190 | 3.228 (2.382–4.374) | <0.001 | 1.497 (0.658–3.406) | 0.336 |
| N stage | |||||
| N0 | 241 | Reference | |||
| N1 | 16 | 3.453 (1.832–6.508) | <0.001 | 1.602 (0.797–3.222) | 0.186 |
| M stage | |||||
| M0 | 428 | Reference | |||
| M1 | 78 | 4.389 (3.212–5.999) | <0.001 | 2.761 (1.632–4.671) | <0.001 |
| Histologic grade | |||||
| G1 and G2 | 249 | Reference | |||
| G3 and G4 | 282 | 2.702 (1.918–3.807) | <0.001 | 1.556 (0.937–2.583) | 0.088 |
| Pathologic stage | |||||
| Stage I and Stage II | 331 | Reference | |||
| Stage III and Stage IV | 205 | 3.946 (2.872–5.423) | <0.001 | 1.230 (0.487–3.104) | 0.662 |
| CAB39L | |||||
| Low | 270 | Reference | |||
| High | 269 | 0.415 (0.300–0.574) | <0.001 | 0.600 (0.375–0.962) | 0.034 |
Disclaimer/Publisher’s Note: The statements, opinions and data contained in all publications are solely those of the individual author(s) and contributor(s) and not of MDPI and/or the editor(s). MDPI and/or the editor(s) disclaim responsibility for any injury to people or property resulting from any ideas, methods, instructions or products referred to in the content. |
© 2023 by the authors. Licensee MDPI, Basel, Switzerland. This article is an open access article distributed under the terms and conditions of the Creative Commons Attribution (CC BY) license (https://creativecommons.org/licenses/by/4.0/).
Share and Cite
Wu, Y.; Xu, Z.; Chen, X.; Fu, G.; Tian, J.; Shi, Y.; Sun, J.; Jin, B. Bioinformatics Prediction and Experimental Verification Identify CAB39L as a Diagnostic and Prognostic Biomarker of Kidney Renal Clear Cell Carcinoma. Medicina 2023, 59, 716. https://doi.org/10.3390/medicina59040716
Wu Y, Xu Z, Chen X, Fu G, Tian J, Shi Y, Sun J, Jin B. Bioinformatics Prediction and Experimental Verification Identify CAB39L as a Diagnostic and Prognostic Biomarker of Kidney Renal Clear Cell Carcinoma. Medicina. 2023; 59(4):716. https://doi.org/10.3390/medicina59040716
Chicago/Turabian StyleWu, Yunfei, Zhijie Xu, Xiaoyi Chen, Guanghou Fu, Junjie Tian, Yue Shi, Junjie Sun, and Baiye Jin. 2023. "Bioinformatics Prediction and Experimental Verification Identify CAB39L as a Diagnostic and Prognostic Biomarker of Kidney Renal Clear Cell Carcinoma" Medicina 59, no. 4: 716. https://doi.org/10.3390/medicina59040716
APA StyleWu, Y., Xu, Z., Chen, X., Fu, G., Tian, J., Shi, Y., Sun, J., & Jin, B. (2023). Bioinformatics Prediction and Experimental Verification Identify CAB39L as a Diagnostic and Prognostic Biomarker of Kidney Renal Clear Cell Carcinoma. Medicina, 59(4), 716. https://doi.org/10.3390/medicina59040716

