A Novel Immune Gene-Related Prognostic Score Predicts Survival and Immunotherapy Response in Glioma
Abstract
1. Introduction
2. Materials and Methods
2.1. Patients and Datasets
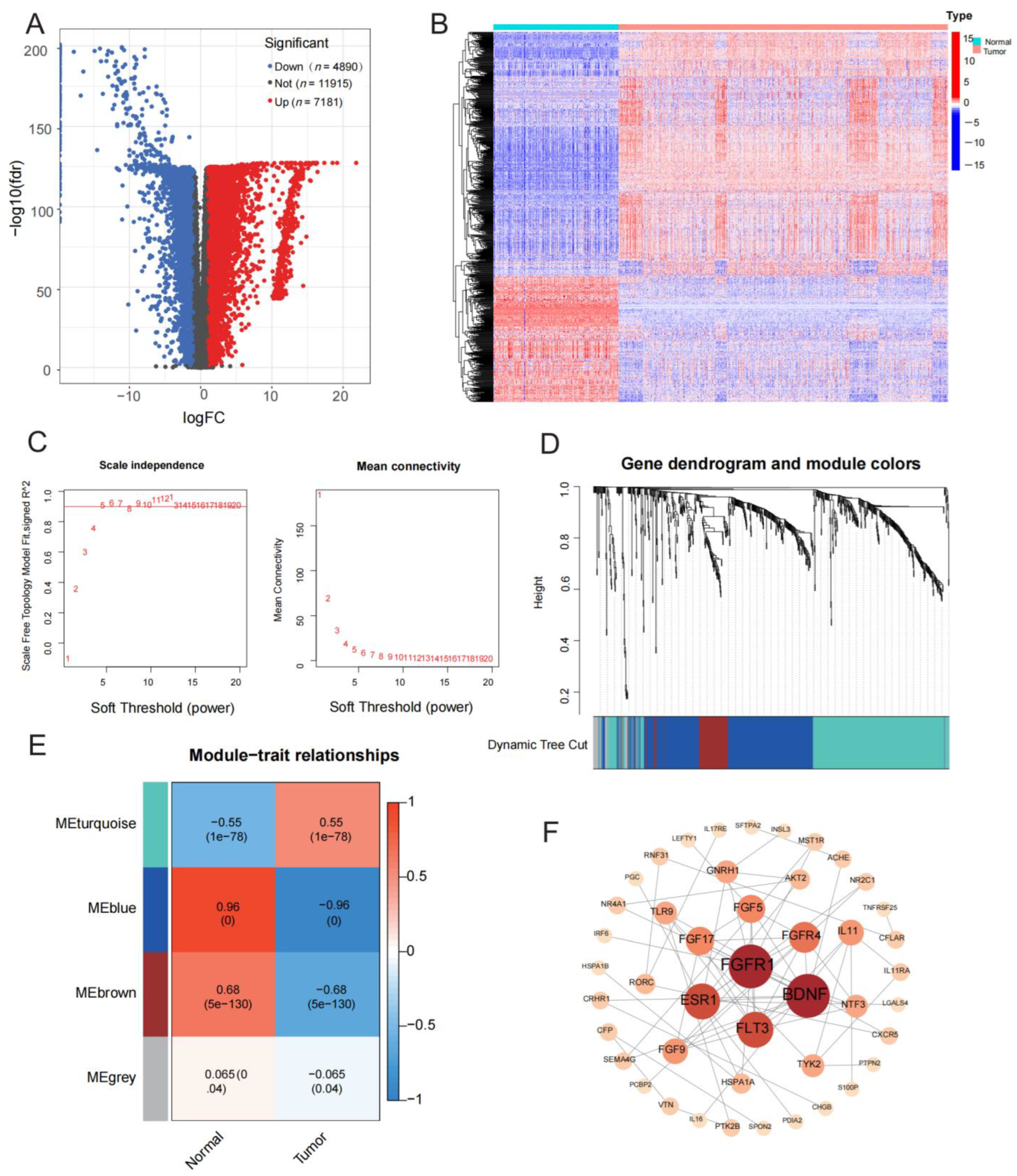
2.2. Screening of Immune-Related Differentially Expressed mRNAs in Glioma Patients
2.3. Identification of Prognostic Immune-Related Hub Genes
2.4. Construction and Validation of the Immune-Gene-Related Prognostic Score
2.5. Exploration of Tumor Immune Microenvironment in Different IGRPS Subgroups
2.6. The Contrast of the Clinicopathological Features in Different IGRPS Subgroups
2.7. Prediction of the Benefits of Immune Checkpoint Blockade Therapy in Different IGRPS Subgroups
2.8. Construction of the Nomogram
2.9. Statistical Analysis
3. Results
3.1. Identification of Prognostic Immune-Related mRNAs
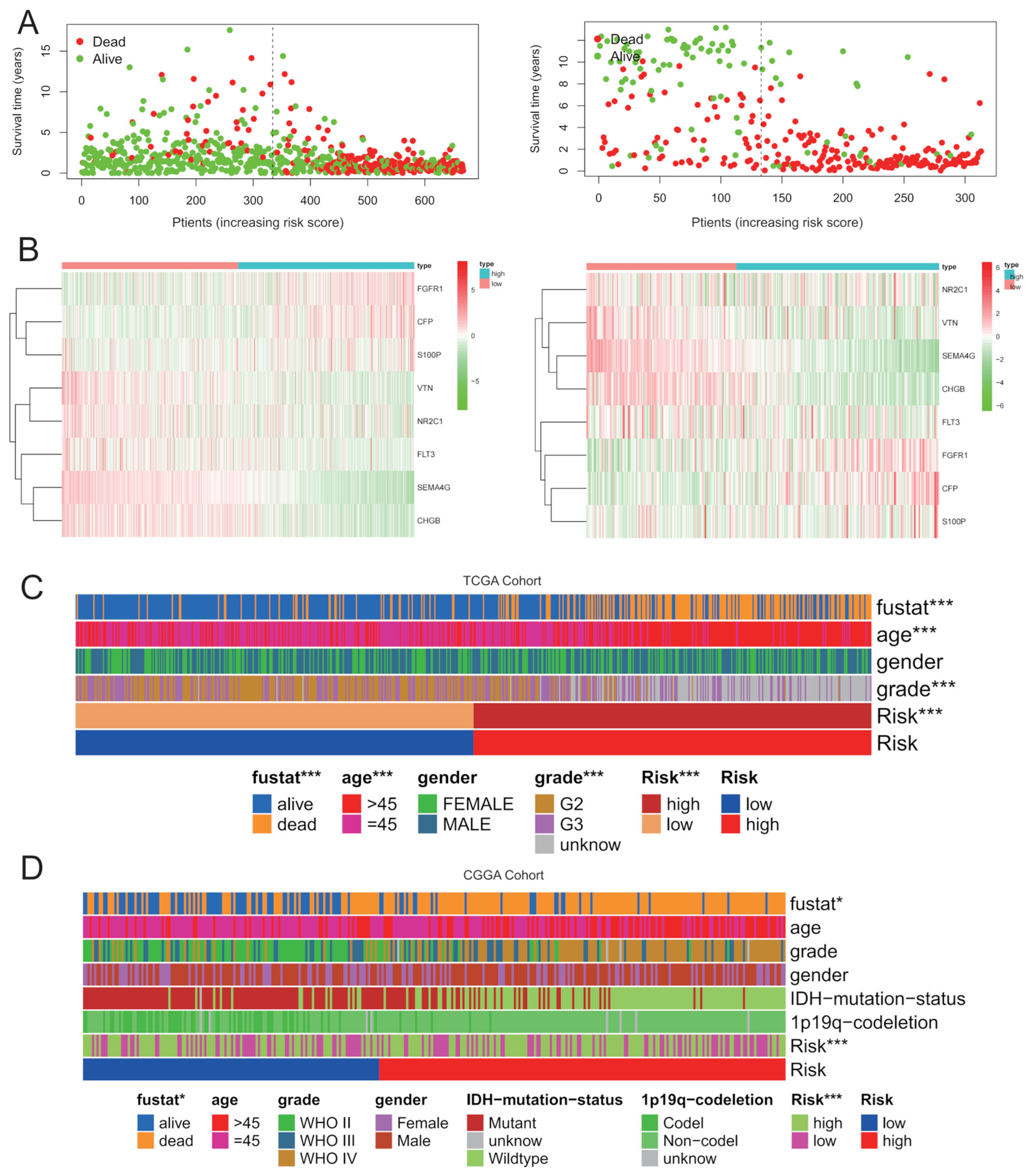
3.2. Survival Prognosis in Different IGRPS Subgroups
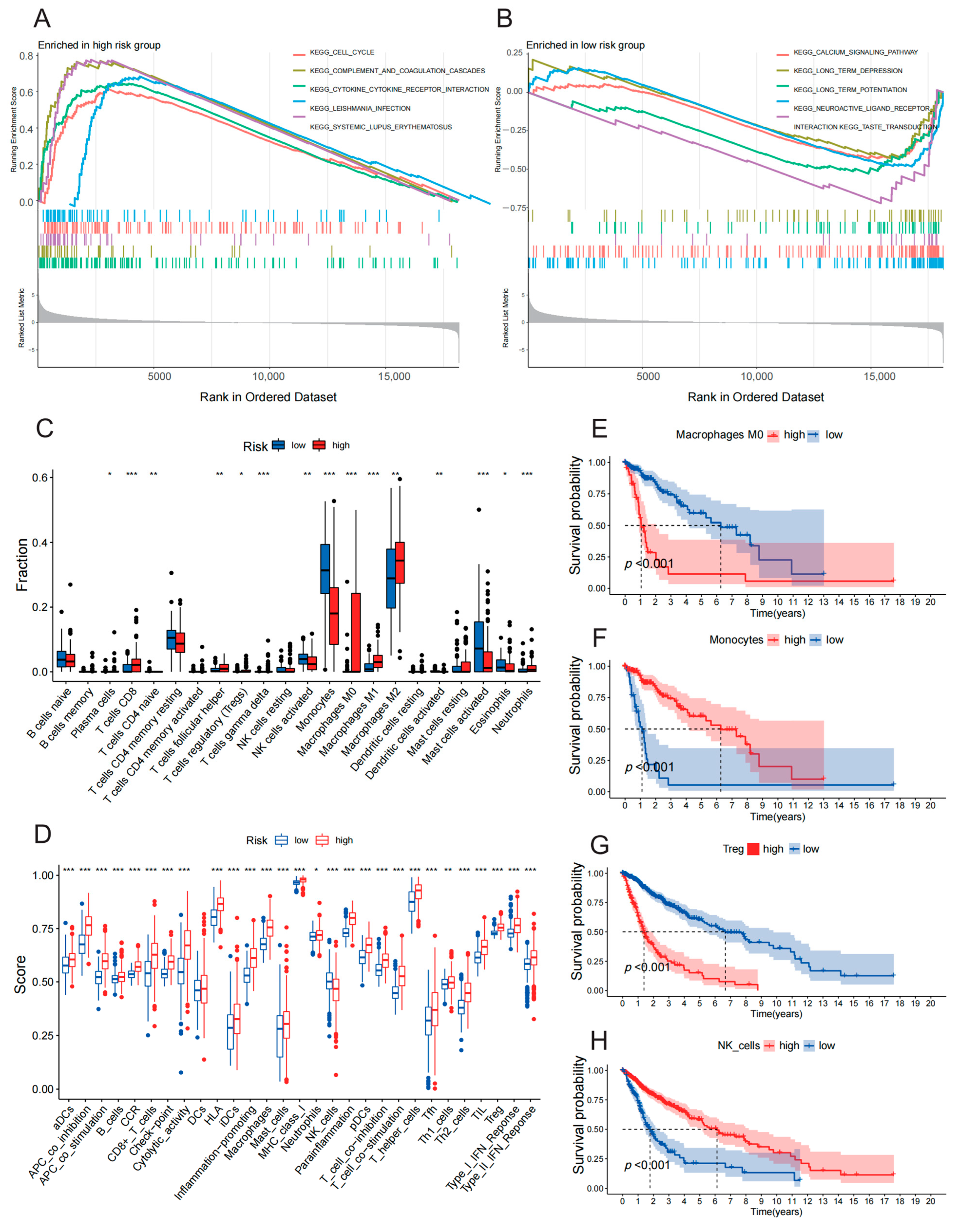
3.3. Landscapes of the Tumor Immune Microenvironment in Different IGRPS Subgroups
3.4. Characteristics of Clinicopathological Features in Different IGRPS Subgroups
3.5. Patients with Low IGRPS May Be a Higher Priority for ICB Treatment
3.6. Prognostic Value of IGRPS
4. Discussion
4.1. Limitations
4.2. Strengths
5. Conclusions
Author Contributions
Funding
Institutional Review Board Statement
Informed Consent Statement
Data Availability Statement
Acknowledgments
Conflicts of Interest
Abbreviations
| IRGs | immune-related genes |
| WGCNA | weighted gene co-expression network analysis |
| TIDE | Tumor Immune Dysfunction and Exclusion |
| ICB | immune checkpoint blockade |
| OS | overall survival |
| TIME | tumor immune microenvironment |
| TCGA | The Cancer Genome Atlas |
| GTEx | Genotype-Tissue Expression Project |
| CGGA | Chinese Glioma Genome Atlas |
| DEGs | differentially expressed genes |
| GO | Gene Ontology |
| KEGG | Kyoto Encyclopedia of Genes and Genomes |
| GSEA | gene set enrichment analysis |
| GSVA | gene set variation analysis |
| ssGSEA | single-sample gene set enrichment analysis |
| MMR | Mismatch Repair |
| MSI | Microsatellite Instability |
| PD-1 | Programmed Death Receptor 1 |
| TIS | The Tumor Inflammation Signature |
| ROC | receiver operating characteristic curve |
| AUC | area under the ROC curve |
| HR | Hazard Ratio |
| CI | Confidence Interval |
| TIICs | Tumor infiltrating immune cells |
| NK cells | natural killer cells |
| TAM | tumor-associated macrophage |
| Tregs | regulatory T cells |
Appendix A







| Variable | Number (N) | |
|---|---|---|
| TCGA Cohort (670 Patient) | CGGA325 Cohort (325 Patient) | |
| Age | ||
| ≤45 | 331 | 203 |
| 45–69 | 284 | 117 |
| >69 | 55 | 5 |
| Gender | ||
| Male | 386 | 203 |
| Female | 284 | 122 |
| Grade | ||
| G2 | 248 | 103 |
| G3 | 261 | 79 |
| G4 | 139 | |
| NA | 161 | 4 |
| Fustat | ||
| Alive | 450 | 96 |
| Dead | 220 | 220 |
| NA | 0 | 9 |
| Futime (in years) | ||
| <1 | 244 | 100 |
| 1~3 | 298 | 85 |
| 3~5 | 70 | 31 |
| >5 | 56 | 97 |
| NA | 2 | 12 |
| Characteristics | Entire TCGA Cohort | Risk Score | p-Value | |
|---|---|---|---|---|
| N (%) | Low | High | ||
| Age | <0.001 | |||
| <45 | (n = 331, 49%) | 224(67%) | 107(32%) | |
| 45–69 | (n = 284, 42%) | 103(31%) | 181(54%) | |
| >69 | (n = 55, 8%) | 8(2%) | 47(14%) | |
| Gender | 0.815 | |||
| Male | (n = 386, 58%) | 191(57%) | 195(58%) | |
| Female | (n = 284, 42%) | 144(43%) | 140(42%) | |
| Grade | <0.001 | |||
| G2 | (n = 247, 49%) | 194(59%) | 53(30%) | |
| G3 | (n = 261, 51%) | 137(41%) | 124(70%) | |
| NA | N = 162 | |||
| Fustat | <0.001 | |||
| alive = 0 | 450(67%) | 292(87%) | 158(47%) | |
| dead = 1 | 220(33%) | 43(13%) | 177(53%) | |
| Futime (in years) | <0.001 | |||
| <1 | (n = 244, 37%) | 84(25%) | 160(48%) | |
| 1~3 | (n = 298, 45%) | 84(25%) | 140(42%) | |
| 3~5 | (n = 70, 10%) | 50(15%) | 20(6%) | |
| >5 | (n = 56, 8%) | 42(13%) | 14(4%) | |
| NA | N = 2 | |||
References
- Ostrom, Q.T.; Bauchet, L.; Davis, F.G.; Deltour, I.; Fisher, J.L.; Langer, C.E.; Pekmezci, M.; Schwartzbaum, J.A.; Turner, M.C.; Walsh, K.M.; et al. The Epidemiology of Glioma in Adults: A “State of the Science” Review. Neuro Oncol. 2014, 16, 896–913. [Google Scholar] [CrossRef] [PubMed]
- Ostrom, Q.T.; Cioffi, G.; Waite, K.; Kruchko, C.; Barnholtz-Sloan, J.S. Cbtrus Statistical Report: Primary Brain and Other Central Nervous System Tumors Diagnosed in the United States in 2014–2018. Neuro Oncol. 2021, 23 (Suppl. 2), iii1–iii105. [Google Scholar] [CrossRef]
- Woehrer, A.; Bauchet, L.; Barnholtz-Sloan, J.S. Glioblastoma Survival: Has It Improved? Evidence from Population-Based Studies. Curr. Opin. Neurol. 2014, 27, 666–674. [Google Scholar] [CrossRef] [PubMed]
- Lim, M.; Xia, Y.; Bettegowda, C.; Weller, M. Current State of Immunotherapy for Glioblastoma. Nat. Rev. Clin. Oncol. 2018, 15, 422–442. [Google Scholar] [CrossRef] [PubMed]
- Garon, E.B.; Rizvi, N.A.; Hui, R.; Leighl, N.; Balmanoukian, A.S.; Eder, J.P.; Patnaik, A.; Aggarwal, C.; Gubens, M.; Horn, L.; et al. Pembrolizumab for the Treatment of Non-Small-Cell Lung Cancer. N. Engl. J. Med. 2015, 372, 2018–2028. [Google Scholar] [CrossRef]
- Topalian, S.L.; Hodi, F.S.; Brahmer, J.R.; Gettinger, S.N.; Smith, D.C.; McDermott, D.F.; Powderly, J.D.; Carvajal, R.D.; Sosman, J.A.; Atkins, M.B.; et al. Safety, Activity, and Immune Correlates of Anti-Pd-1 Antibody in Cancer. N. Engl. J. Med. 2012, 366, 2443–2454. [Google Scholar] [CrossRef]
- Burki, T.K. Pembrolizumab for Patients with Advanced Melanoma. Lancet Oncol. 2015, 16, e264. [Google Scholar] [CrossRef]
- Wang, H.; Xu, T.; Huang, Q.; Jin, W.; Chen, J. Immunotherapy for Malignant Glioma: Current Status and Future Directions. Trends Pharmacol. Sci. 2020, 41, 123–138. [Google Scholar] [CrossRef]
- Xu, S.; Tang, L.; Li, X.; Fan, F.; Liu, Z. Immunotherapy for Glioma: Current Management and Future Application. Cancer Lett. 2020, 476, 1–12. [Google Scholar] [CrossRef]
- Fecci, P.E.; Sampson, J.H. The Current State of Immunotherapy for Gliomas: An Eye toward the Future. J. Neurosurg. 2019, 131, 657–666. [Google Scholar] [CrossRef]
- Tan, A.C.; Ashley, D.M.; López, G.Y.; Malinzak, M.; Friedman, H.S.; Khasraw, M. Management of Glioblastoma: State of the Art and Future Directions. CA Cancer J. Clin. 2020, 70, 299–312. [Google Scholar] [CrossRef] [PubMed]
- Mildenberger, I.; Bunse, L.; Ochs, K.; Platten, M. The Promises of Immunotherapy in Gliomas. Curr. Opin. Neurol. 2017, 30, 650–658. [Google Scholar] [CrossRef] [PubMed]
- Borisov, K.E.; Sakaeva, D.D. The Immunosuppressive Microenvironment of Malignant Gliomas. Arkh. Patol. 2015, 77, 54–63. [Google Scholar] [CrossRef] [PubMed]
- Nduom, E.K.; Weller, M.; Heimberger, A.B. Immunosuppressive Mechanisms in Glioblastoma. Neuro Oncol. 2015, 17 (Suppl. 7), vii9–vii14. [Google Scholar] [CrossRef]
- Najima, Y.; Tomizawa-Murasawa, M.; Saito, Y.; Watanabe, T.; Ono, R.; Ochi, T.; Suzuki, N.; Fujiwara, H.; Ohara, O.; Shultz, L.D.; et al. Induction of Wt1-Specific Human Cd8+ T Cells from Human Hscs in Hla Class I Tg Nod/Scid/Il2rgko Mice. Blood 2016, 127, 722–734. [Google Scholar] [CrossRef]
- Thorsson, V.; Gibbs, D.L.; Brown, S.D.; Wolf, D.; Bortone, D.S.; Ou Yang, T.H.; Porta-Pardo, E.; Gao, G.F.; Plaisier, C.L.; Eddy, J.A.; et al. The Immune Landscape of Cancer. Immunity 2018, 48, 812–830.e14. [Google Scholar] [CrossRef]
- Akbani, R.; Akdemir, K.C.; Aksoy, B.A.; Albert, M.; Ally, A.; Amin, S.B.; Kwong, L.N. Genomic Classification of Cutaneous Melanoma. Cell 2015, 161, 1681–1696. [Google Scholar] [CrossRef]
- Cancer Genome Atlas Research Network. Integrated Genomic Analyses of Ovarian Carcinoma. Nature 2011, 474, 609–615. [Google Scholar] [CrossRef]
- Hugo, W.; Zaretsky, J.M.; Sun, L.; Song, C.; Moreno, B.H.; Hu-Lieskovan, S.; Berent-Maoz, B.; Pang, J.; Chmielowski, B.; Cherry, G.; et al. Genomic and Transcriptomic Features of Response to Anti-Pd-1 Therapy in Metastatic Melanoma. Cell 2016, 165, 35–44. [Google Scholar] [CrossRef]
- Şenbabaoğlu, Y.; Gejman, R.S.; Winer, A.G.; Liu, M.; Van Allen, E.M.; de Velasco, G.; Miao, D.; Ostrovnaya, I.; Drill, E.; Luna, A.; et al. Tumor Immune Microenvironment Characterization in Clear Cell Renal Cell Carcinoma Identifies Prognostic and Immunotherapeutically Relevant Messenger Rna Signatures. Genome Biol. 2016, 17, 231. [Google Scholar] [CrossRef]
- Liu, W.; Xie, X.; Qi, Y.; Wu, J. Exploration of Immune-Related Gene Expression in Osteosarcoma and Association with Outcomes. JAMA Netw. Open 2021, 4, e2119132. [Google Scholar] [CrossRef] [PubMed]
- Sun, S.; Guo, W.; Wang, Z.; Wang, X.; Zhang, G.; Zhang, H.; Li, R.; Gao, Y.; Qiu, B.; Tan, F.; et al. Development and Validation of an Immune-Related Prognostic Signature in Lung Adenocarcinoma. Cancer Med. 2020, 9, 5960–5975. [Google Scholar] [CrossRef] [PubMed]
- Chen, H.; Luo, J.; Guo, J. Development and Validation of a Five-Immune Gene Prognostic Risk Model in Colon Cancer. BMC Cancer 2020, 20, 395. [Google Scholar] [CrossRef] [PubMed]
- Ritchie, M.E.; Phipson, B.; Wu, D.; Hu, Y.; Law, C.W.; Shi, W.; Smyth, G.K. Limma Powers Differential Expression Analyses for Rna-Sequencing and Microarray Studies. Nucleic Acids Res. 2015, 43, e47. [Google Scholar] [CrossRef]
- Ashburner, M.; Ball, C.A.; Blake, J.A.; Botstein, D.; Butler, H.; Cherry, J.M.; Davis, A.P.; Dolinski, K.; Dwight, S.S.; Eppig, J.T.; et al. Gene Ontology: Tool for the Unification of Biology. The Gene Ontology Consortium. Nat. Genet. 2000, 25, 25–29. [Google Scholar] [CrossRef]
- Ogata, H.; Goto, S.; Sato, K.; Fujibuchi, W.; Bono, H.; Kanehisa, M. Kegg: Kyoto Encyclopedia of Genes and Genomes. Nucleic Acids Res. 1999, 27, 29–34. [Google Scholar] [CrossRef]
- Langfelder, P.; Horvath, S. Wgcna: An R Package for Weighted Correlation Network Analysis. BMC Bioinform. 2008, 9, 559. [Google Scholar] [CrossRef]
- Ding, C.; Shan, Z.; Li, M.; Chen, H.; Li, X.; Jin, Z. Characterization of the Fatty Acid Metabolism in Colorectal Cancer to Guide Clinical Therapy. Mol. Ther. Oncolytics 2021, 20, 532–544. [Google Scholar] [CrossRef]
- Shannon, P.; Markiel, A.; Ozier, O.; Baliga, N.S.; Wang, J.T.; Ramage, D.; Amin, N.; Schwikowski, B.; Ideker, T. Cytoscape: A Software Environment for Integrated Models of Biomolecular Interaction Networks. Genome Res. 2003, 13, 2498–2504. [Google Scholar] [CrossRef]
- Rui, X.; Shao, S.; Wang, L.; Leng, J. Identification of Recurrence Marker Associated with Immune Infiltration in Prostate Cancer with Radical Resection and Build Prognostic Nomogram. BMC Cancer 2019, 19, 1179. [Google Scholar] [CrossRef]
- Subramanian, A.; Tamayo, P.; Mootha, V.K.; Mukherjee, S.; Ebert, B.L.; Gillette, M.A.; Paulovich, A.; Pomeroy, S.L.; Golub, T.R.; Lander, E.S.; et al. Gene Set Enrichment Analysis: A Knowledge-Based Approach for Interpreting Genome-Wide Expression Profiles. Proc. Natl. Acad. Sci. USA 2005, 102, 15545–15550. [Google Scholar] [CrossRef] [PubMed]
- Newman, A.M.; Liu, C.L.; Green, M.R.; Gentles, A.J.; Feng, W.; Xu, Y.; Hoang, C.D.; Diehn, M.; Alizadeh, A.A. Robust Enumeration of Cell Subsets from Tissue Expression Profiles. Nat. Methods 2015, 12, 453–457. [Google Scholar] [CrossRef] [PubMed]
- Rohr-Udilova, N.; Klinglmüller, F.; Schulte-Hermann, R.; Stift, J.; Herac, M.; Salzmann, M.; Finotello, F.; Timelthaler, G.; Oberhuber, G.; Pinter, M.; et al. Deviations of the Immune Cell Landscape between Healthy Liver and Hepatocellular Carcinoma. Sci. Rep. 2018, 8, 6220. [Google Scholar] [CrossRef] [PubMed]
- Xiao, B.; Liu, L.; Li, A.; Xiang, C.; Wang, P.; Li, H.; Xiao, T. Identification and Verification of Immune-Related Gene Prognostic Signature Based on Ssgsea for Osteosarcoma. Front. Oncol. 2020, 10, 607622. [Google Scholar] [CrossRef] [PubMed]
- Barbie, D.A.; Tamayo, P.; Boehm, J.S.; Kim, S.Y.; Moody, S.E.; Dunn, I.F.; Schinzel, A.C.; Sandy, P.; Meylan, E.; Scholl, C.; et al. Systematic Rna Interference Reveals That Oncogenic Kras-Driven Cancers Require Tbk1. Nature 2009, 462, 108–112. [Google Scholar] [CrossRef]
- Finotello, F.; Trajanoski, Z. Quantifying Tumor-Infiltrating Immune Cells from Transcriptomics Data. Cancer Immunol. Immunother. 2018, 67, 1031–1040. [Google Scholar] [CrossRef]
- Hänzelmann, S.; Castelo, R.; Guinney, J. Gsva: Gene Set Variation Analysis for Microarray and Rna-Seq Data. BMC Bioinform. 2013, 14, 7. [Google Scholar] [CrossRef]
- Jiang, P.; Gu, S.; Pan, D.; Fu, J.; Sahu, A.; Hu, X.; Li, Z.; Traugh, N.; Bu, X.; Li, B.; et al. Signatures of T Cell Dysfunction and Exclusion Predict Cancer Immunotherapy Response. Nat. Med. 2018, 24, 1550–1558. [Google Scholar] [CrossRef]
- Yu, W.; Liu, F.; Lei, Q.; Wu, P.; Yang, L.; Zhang, Y. Identification of Key Pathways and Genes Related to Immunotherapy Resistance of Luad Based on Wgcna Analysis. Front. Oncol. 2021, 11, 814014. [Google Scholar] [CrossRef]
- Kloor, M.; von Knebel Doeberitz, M. The Immune Biology of Microsatellite-Unstable Cancer. Trends Cancer 2016, 2, 121–133. [Google Scholar] [CrossRef]
- Mandal, R.; Samstein, R.M.; Lee, K.W.; Havel, J.J.; Wang, H.; Krishna, C.; Sabio, E.Y.; Makarov, V.; Kuo, F.; Blecua, P.; et al. Genetic Diversity of Tumors with Mismatch Repair Deficiency Influences Anti-Pd-1 Immunotherapy Response. Science 2019, 364, 485–491. [Google Scholar] [CrossRef]
- Chang, L.; Chang, M.; Chang, H.M.; Chang, F. Microsatellite Instability: A Predictive Biomarker for Cancer Immunotherapy. Appl. Immunohistochem. Mol. Morphol. 2018, 26, e15–e21. [Google Scholar] [CrossRef] [PubMed]
- Louis, D.N.; Ohgaki, H.; Wiestler, O.D.; Cavenee, W.K.; Burger, P.C.; Jouvet, A.; Scheithauer, B.W.; Kleihues, P. The 2007 Who Classification of Tumours of the Central Nervous System. Acta Neuropathol. 2007, 114, 97–109. [Google Scholar] [CrossRef] [PubMed]
- Patel, A.P.; Tirosh, I.; Trombetta, J.J.; Shalek, A.K.; Gillespie, S.M.; Wakimoto, H.; Cahill, D.P.; Nahed, B.V.; Curry, W.T.; Martuza, R.L.; et al. Single-Cell Rna-Seq Highlights Intratumoral Heterogeneity in Primary Glioblastoma. Science 2014, 344, 1396–1401. [Google Scholar] [CrossRef]
- Tan, M.S.Y.; Sandanaraj, E.; Chong, Y.K.; Lim, S.W.; Koh, L.W.H.; Ng, W.H.; Tan, N.S.; Tan, P.; Ang, B.T.; Tang, C. A Stat3-Based Gene Signature Stratifies Glioma Patients for Targeted Therapy. Nat. Commun. 2019, 10, 3601. [Google Scholar] [CrossRef] [PubMed]
- Kim, K.T.; Lee, H.W.; Lee, H.O.; Song, H.J.; Jeong da, E.; Shin, S.; Kim, H.; Shin, Y.; Nam, D.H.; Jeong, B.C.; et al. Application of Single-Cell Rna Sequencing in Optimizing a Combinatorial Therapeutic Strategy in Metastatic Renal Cell Carcinoma. Genome Biol. 2016, 17, 80. [Google Scholar] [CrossRef] [PubMed]
- Katoh, M. Fibroblast Growth Factor Receptors as Treatment Targets in Clinical Oncology. Nat. Rev. Clin. Oncol. 2019, 16, 105–122. [Google Scholar] [CrossRef] [PubMed]
- Egbivwie, N.; Cockle, J.V.; Humphries, M.; Ismail, A.; Esteves, F.; Taylor, C.; Karakoula, K.; Morton, R.; Warr, T.; Short, S.C.; et al. Fgfr1 Expression and Role in Migration in Low and High Grade Pediatric Gliomas. Front. Oncol. 2019, 9, 103. [Google Scholar] [CrossRef]
- Yu, T.; Yang, Y.; Liu, Y.; Zhang, Y.; Xu, H.; Li, M.; Ponnusamy, M.; Wang, K.; Wang, J.X.; Li, P.F. A Fgfr1 Inhibitor Patent Review: Progress since 2010. Expert Opin. Ther. Pat. 2017, 27, 439–454. [Google Scholar] [CrossRef]
- Kong, S.; Cao, Y.; Li, X.; Li, Z.; Xin, Y.; Meng, Y. Mir-3116 Sensitizes Glioma Cells to Temozolomide by Targeting Fgfr1 and Regulating the Fgfr1/Pi3k/Akt Pathway. J. Cell Mol. Med. 2020, 24, 4677–4686. [Google Scholar] [CrossRef]
- Shee, K.; Chambers, M.; Hughes, E.G.; Almiron, D.A.; Deharvengt, S.J.; Green, D.; Lefferts, J.A.; Andrew, A.S.; Hickey, W.F.; Tsongalis, G.J. Molecular Genetic Profiling Reveals Novel Association between Flt3 Mutation and Survival in Glioma. J. Neurooncol. 2020, 148, 473–480. [Google Scholar] [CrossRef] [PubMed]
- Leavesley, D.I.; Kashyap, A.S.; Croll, T.; Sivaramakrishnan, M.; Shokoohmand, A.; Hollier, B.G.; Upton, Z. Vitronectin--Master Controller or Micromanager? IUBMB Life 2013, 65, 807–818. [Google Scholar] [CrossRef] [PubMed]
- Ortega-Martínez, I.; Gardeazabal, J.; Erramuzpe, A.; Sanchez-Diez, A.; Cortés, J.; García-Vázquez, M.D.; Pérez-Yarza, G.; Izu, R.; Luís Díaz-Ramón, J.; de la Fuente, I.M.; et al. Vitronectin and Dermcidin Serum Levels Predict the Metastatic Progression of Ajcc I-Ii Early-Stage Melanoma. Int. J. Cancer 2016, 139, 1598–1607. [Google Scholar] [CrossRef] [PubMed]
- Fukushima, Y.; Tamura, M.; Nakagawa, H.; Itoh, K. Induction of Glioma Cell Migration by Vitronectin in Human Serum and Cerebrospinal Fluid. J. Neurosurg. 2007, 107, 578–585. [Google Scholar] [CrossRef] [PubMed]
- Held-Feindt, J.; Hattermann, K.; Knerlich-Lukoschus, F.; Mehdorn, H.M.; Mentlein, R. Sp100 Reduces Malignancy of Human Glioma Cells. Int. J. Oncol. 2011, 38, 1023–1030. [Google Scholar] [CrossRef] [PubMed]
- Pitt, J.M.; Marabelle, A.; Eggermont, A.; Soria, J.C.; Kroemer, G.; Zitvogel, L. Targeting the Tumor Microenvironment: Removing Obstruction to Anticancer Immune Responses and Immunotherapy. Ann. Oncol. 2016, 27, 1482–1492. [Google Scholar] [CrossRef] [PubMed]
- Ma, X.L.; Shang, F.; Ni, W.; Zhu, J.; Luo, B.; Zhang, Y.Q. Microrna-338-5p Plays a Tumor Suppressor Role in Glioma through Inhibition of the Mapk-Signaling Pathway by Binding to Foxd1. J. Cancer Res. Clin. Oncol. 2018, 144, 2351–2366. [Google Scholar] [CrossRef]
- Zhang, H.; Luo, Y.B.; Wu, W.; Zhang, L.; Wang, Z.; Dai, Z.; Feng, S.; Cao, H.; Cheng, Q.; Liu, Z. The Molecular Feature of Macrophages in Tumor Immune Microenvironment of Glioma Patients. Comput. Struct. Biotechnol. J. 2021, 19, 4603–4618. [Google Scholar] [CrossRef]
- Mantovani, A.; Sozzani, S.; Locati, M.; Allavena, P.; Sica, A. Macrophage Polarization: Tumor-Associated Macrophages as a Paradigm for Polarized M2 Mononuclear Phagocytes. Trends Immunol. 2002, 23, 549–555. [Google Scholar] [CrossRef]
- Anagnostakis, F.; Piperi, C. argeting Options of Tumor-Associated Macrophages (Tam) Activity in Gliomas. Curr. Neuropharmacol. 2022. [Google Scholar] [CrossRef]
- Jin, Y.; Qin, X. Profiles of Immune Cell Infiltration and Their Clinical Significance in Head and Neck Squamous Cell Carcinoma. Int. Immunopharmacol. 2020, 82, 106364. [Google Scholar] [CrossRef]
- Morvan, M.G.; Lanier, L.L. Nk Cells and Cancer: You Can Teach Innate Cells New Tricks. Nat. Rev. Cancer 2016, 16, 7–19. [Google Scholar] [CrossRef] [PubMed]
- Krebs, P.; Barnes, M.J.; Lampe, K.; Whitley, K.; Bahjat, K.S.; Beutler, B.; Janssen, E.; Hoebe, K. Nk-Cell-Mediated Killing of Target Cells Triggers Robust Antigen-Specific T-Cell-Mediated and Humoral Responses. Blood 2009, 113, 6593–6602. [Google Scholar] [CrossRef]
- Pan, C.; Zhai, Y.; Li, G.; Jiang, T.; Zhang, W. Nk Cell-Based Immunotherapy and Therapeutic Perspective in Gliomas. Front. Oncol. 2021, 11, 751183. [Google Scholar] [CrossRef]
- Vandenberk, L.; Van Gool, S.W. Treg Infiltration in Glioma: A Hurdle for Antiglioma Immunotherapy. Immunotherapy 2012, 4, 675–678. [Google Scholar] [CrossRef] [PubMed]
- Curiel, T.J.; Coukos, G.; Zou, L.; Alvarez, X.; Cheng, P.; Mottram, P.; Evdemon-Hogan, M.; Conejo-Garcia, J.R.; Zhang, L.; Burow, M.; et al. Specific Recruitment of Regulatory T Cells in Ovarian Carcinoma Fosters Immune Privilege and Predicts Reduced Survival. Nat. Med. 2004, 10, 942–949. [Google Scholar] [CrossRef] [PubMed]
- Jordan, J.T.; Sun, W.; Hussain, S.F.; DeAngulo, G.; Prabhu, S.S.; Heimberger, A.B. Preferential Migration of Regulatory T Cells Mediated by Glioma-Secreted Chemokines Can Be Blocked with Chemotherapy. Cancer Immunol. Immunother. 2008, 57, 123–131. [Google Scholar] [CrossRef]
- Keenan, T.E.; Burke, K.P.; Van Allen, E.M. Genomic Correlates of Response to Immune Checkpoint Blockade. Nat. Med. 2019, 25, 389–402. [Google Scholar] [CrossRef]
- Wang, S.; He, Z.; Wang, X.; Li, H.; Liu, X.S. Antigen Presentation and Tumor Immunogenicity in Cancer Immunotherapy Response Prediction. Elife 2019, 8. [Google Scholar] [CrossRef]
- Wang, Q.; Li, M.; Yang, M.; Yang, Y.; Song, F.; Zhang, W.; Li, X.; Chen, K. Analysis of Immune-Related Signatures of Lung Adenocarcinoma Identified Two Distinct Subtypes: Implications for Immune Checkpoint Blockade Therapy. Aging (Albany NY) 2020, 12, 3312–3339. [Google Scholar] [CrossRef]







Disclaimer/Publisher’s Note: The statements, opinions and data contained in all publications are solely those of the individual author(s) and contributor(s) and not of MDPI and/or the editor(s). MDPI and/or the editor(s) disclaim responsibility for any injury to people or property resulting from any ideas, methods, instructions or products referred to in the content. |
© 2022 by the authors. Licensee MDPI, Basel, Switzerland. This article is an open access article distributed under the terms and conditions of the Creative Commons Attribution (CC BY) license (https://creativecommons.org/licenses/by/4.0/).
Share and Cite
Luo, X.; Wang, Q.; Tang, H.; Chen, Y.; Li, X.; Chen, J.; Zhang, X.; Li, Y.; Sun, J.; Han, S. A Novel Immune Gene-Related Prognostic Score Predicts Survival and Immunotherapy Response in Glioma. Medicina 2023, 59, 23. https://doi.org/10.3390/medicina59010023
Luo X, Wang Q, Tang H, Chen Y, Li X, Chen J, Zhang X, Li Y, Sun J, Han S. A Novel Immune Gene-Related Prognostic Score Predicts Survival and Immunotherapy Response in Glioma. Medicina. 2023; 59(1):23. https://doi.org/10.3390/medicina59010023
Chicago/Turabian StyleLuo, Xuehui, Qi Wang, Hanmin Tang, Yuetong Chen, Xinyue Li, Jie Chen, Xinyue Zhang, Yuesen Li, Jiahao Sun, and Suxia Han. 2023. "A Novel Immune Gene-Related Prognostic Score Predicts Survival and Immunotherapy Response in Glioma" Medicina 59, no. 1: 23. https://doi.org/10.3390/medicina59010023
APA StyleLuo, X., Wang, Q., Tang, H., Chen, Y., Li, X., Chen, J., Zhang, X., Li, Y., Sun, J., & Han, S. (2023). A Novel Immune Gene-Related Prognostic Score Predicts Survival and Immunotherapy Response in Glioma. Medicina, 59(1), 23. https://doi.org/10.3390/medicina59010023

