Endoscopic, Single-Session Management of Encrusted, Forgotten Ureteral Stents
Abstract
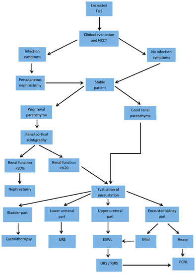
:1. Introduction
2. Materials and Methods
3. Results
4. Discussion
5. Conclusions
Author Contributions
Funding
Conflicts of Interest
References
- Lange, D.; Bidnur, S.; Hoag, N.; Chew, B.H. Ureteral stent-associated complications—Where we are and where we are going. Nat. Rev. Urol. 2014, 12, 17–25. [Google Scholar] [CrossRef] [PubMed]
- Divakaruni, N.; Palmer, C.J.; Tek, P.; Bjurlin, M.A.; Gage, M.K.; Robinson, J.; Lombardo, L.; Wille, M.A.; Hollowell, C.M. Forgotten Ureteral Stents: Who’s at Risk? J. Endourol. 2013, 27, 1051–1054. [Google Scholar] [CrossRef] [PubMed]
- Kawahara, T.; Ito, H.; Terao, H.; Yoshida, M.; Matsuzaki, J. Ureteral Stent Encrustation, Incrustation, and Coloring: Morbidity Related to Indwelling Times. J. Endourol. 2012, 26, 178–182. [Google Scholar] [CrossRef] [PubMed]
- Zahran, M.H.; Harraz, A.M.; Taha, D.E.; El-Nahas, A.R.; Elshal, A.; Shokeir, A.A. Studing the morbidity and renal function outcome of missed internal ureteral stents: A matched pair analysis. J. Endourol. 2015, 29, 1070–1075. [Google Scholar] [CrossRef] [PubMed]
- Singh, V.; Srinivastava, A.; Kapoor, R.; Kumar, A. Can the Complicated Forgotten Indwelling Ureteric Stents be Lethal? Int. Urol. Nephrol. 2005, 37, 541–546. [Google Scholar] [CrossRef] [PubMed]
- Bultitude, M.F.; Tiptaft, R.C.; Glass, J.M.; Dasgupta, P. Management of encrusted ureteral stents impacted in upper tract. Urology 2003, 62, 622–626. [Google Scholar] [CrossRef]
- Monga, M.; Klein, E.; Castañeda-Zuñiga, W.R.; Thomas, R. The Forgotten Indwelling Ureteral Stent: A Urological Dilemma. J. Urol. 1995, 153, 1817–1819. [Google Scholar] [CrossRef]
- Irkilata, L.; Özgür, B.C.; Sancaktutar, A.A.; Akdeniz, E.; Aydın, M.; Demirel, H.C.; Aydın, H.R.; Doluoglu, O.G.; Resorlu, B.; Atilla, M.K. Extracorporeal shock wave lithotripsy in the primary treatment of encrusted ureteral stents. Urolithiasis 2015, 43, 379–384. [Google Scholar] [CrossRef] [PubMed]
- Pais, V.M.; Chew, B.; Shaw, O.; Hyams, E.S.; Matlaga, B.; Venkatesh, R.; Page, J.; Paterson, R.F.; Arsovska, O.; Kurtz, M.; Eisner, B.H. Percutaneous Nephrolithotomy for Removal of Encrusted Ureteral Stents: A Multicenter Study. J. Endourol. 2014, 28, 1188–1191. [Google Scholar] [CrossRef] [PubMed]
- Aravantinos, E.; Gravas, S.; Karatzas, A.D.; Tzortzis, V.; Melekos, M. Forgotten, Encrusted Ureteral Stents: A Challenging Problem with an Endourologic Solution. J. Endourol. 2006, 20, 1045–1049. [Google Scholar] [CrossRef] [PubMed]
- Lam, J.S.; Gupta, M. Tips and Tricks for the Management of Retained Ureteral Stents. J. Endourol. 2002, 16, 733–741. [Google Scholar] [CrossRef] [PubMed]
- Acosta-Miranda, A.M.; Milner, J.; Turk, T.M. The FECal Double-J: A Simplified Approach in the Management of Encrusted and Retained Ureteral Stents. J. Endourol. 2009, 23, 409–415. [Google Scholar] [CrossRef] [PubMed]
- Dindo, D.; Demartines, N.; Clavien, P.-A. Classification of surgical complications: A new proposal with evaluation in a cohort of 6336 patients and results of a survey. Ann. Surg. 2004, 240, 205–213. [Google Scholar] [CrossRef] [PubMed]
- Jeong, H.; Kwak, C.; Lee, S. Ureteric stenting after ureteroscopy for ureteric stones: A prospective randomized study assessing symptoms and complications. BJU Int. 2004, 93, 1032–1034. [Google Scholar] [CrossRef] [PubMed]
- El-Faqih, S.; Shamsuddin, A.; Chakrabarti, A.; Atassi, R.; Kardar, A.; Osman, M.; Husain, I. Polyurethane Internal Ureteral Stents in Treatment of Stone Patients: Morbidity Related to Indwelling Times. J. Urol. 1991, 146, 1487–1491. [Google Scholar] [CrossRef]
- Rana, A.M.; Sabooh, A. Management Strategies and Results for Severely Encrusted Retained Ureteral Stents. J. Endourol. 2007, 21, 628–632. [Google Scholar] [CrossRef] [PubMed]
- Bouzidi, H.; Traxer, O.; Dore, B.; Amiel, J.; Hadjadj, H.; Conort, P.; Daudon, M. Characteristics of encrustation of ureteric stents in patients with urinary stones. Prog. Urol. 2008, 18, 230–237. [Google Scholar] [CrossRef] [PubMed]
- Borboroglu, P.G.; Kane, C.J. Current management of severely encrusted ureteral stents with a large associated stone burden. J. Urol. 2000, 164, 648–650. [Google Scholar] [CrossRef]
- Farsi, H.M.; Mosli, H.A.; Al-Zemaity, M.F.; Bahnassy, A.A.; Alvarez, M. Bacteriuria and Colonization of Double-Pigtail Ureteral Stents: Long-Term Experience with 237 Patients. J. Endourol 1995, 9, 469–472. [Google Scholar] [CrossRef] [PubMed]
- Riedl, C.R.; Plas, E.; Hübner, W.A.; Zimmerl, H.; Ulrich, W.; Pflüger, H. Bacterial Colonization of Ureteral Stents. Eur. Urol. 1999, 36, 53–59. [Google Scholar] [CrossRef] [PubMed]
- Zumstein, V.; Betschart, P.; Albrich, W.C.; Buhmann, M.T.; Ren, Q.; Schmid, H.-P.; Abt, D. Biofilm formation on ureteral stents—Incidence, clinical impact, and prevention. Swiss Med. Wkly. 2017, 147, 14408. [Google Scholar]
- Tunney, M.M.; Keane, P.F.; Jones, D.S.; Gorman, S.P. Comparative assessment of ureteral stent biomaterial encrustation. Biomaterials 1996, 17, 1541–1546. [Google Scholar] [CrossRef]
- Bostanci, Y.; Ozden, E.; Atac, F.; Yakupoglu, Y.K.; Yilmaz, A.F.; Sarikaya, S. Single session removal of forgotten encrusted ureteral stents: Combined endourological approach. Urol. Res. 2012, 40, 523–529. [Google Scholar] [CrossRef] [PubMed]
- Singh, I.; Gupta, N.; Hemal, A.; Dogra, P.; Aron, M.; Seth, A. Severely encrusted polyurethane ureteral stents: Management and analysis of potential risk factors. Urology 2001, 58, 526–531. [Google Scholar] [CrossRef]
- Arenas, J.L.; Shen, J.K.; Keheila, M.; Abourbih, S.R.; Lee, A.; Stokes, P.K.; Li, R.; Alsyouf, M.; Lightfoot, M.A.; Baldwin, D.D.; et al. Kidney, Ureter, and Bladder (KUB): A Novel Grading System for Encrusted Ureteral Stents. Urology 2016, 97, 51–55. [Google Scholar] [CrossRef] [PubMed]
- Bhansali, M.; Patankar, S.; Dobhada, S. Laparoscopic management of a retained heavily encrusted ureteral stent. Int. J. Urol. 2006, 13, 1141–1143. [Google Scholar] [CrossRef] [PubMed]
- Weedin, J.W.; Coburn, M.; Link, R.E. The Impact of Proximal Stone Burden on the Management of Encrusted and Retained Ureteral Stents. J. Urol. 2011, 185, 542–547. [Google Scholar] [CrossRef] [PubMed]
- Thomas, A.; Cloutier, J.; Villa, L.; Letendre, J.; Ploumidis, A.; Traxer, O. Prospective Analysis of a Complete Retrograde Ureteroscopic Technique with Holmium Laser Stent Cutting for Management of Encrusted Ureteral Stents. J. Endourol. 2017, 31, 476–481. [Google Scholar] [CrossRef] [PubMed]



| N | Age/Sex | Side | Reason for Stenting | Indwelling Time (months) | FECal Grade | Fragmentation | Treatment Modality | Operation Time (min) | Hospital Stay (days) |
|---|---|---|---|---|---|---|---|---|---|
| 1 | 50/M | L | Retroperitoneal fibrosis | 15 | III | − | CL + URS | 65 | 1 |
| 2 | 48/M | R | After URS | 8 | IV | − | ESWL + CL | 25 | 1 |
| 3 | 63/F | L | After URS | 12 | III | − | ESWL + URS | 35 | 1 |
| 4 | 55/M | R | Renal transplantation | 60 | III | CL + URS | 50 | 2 | |
| 5 | 41/F | L | Ureteral stone | 8 | III | − | URS | 40 | 1 |
| 6 | 34/F | L | After URS | 15 | V | + | CL + URS + RIRS | 130 | 1 |
| 7 | 32/M | L | After URS | 11 | III | − | CL + URS | 25 | 1 |
| 8 | 23/F | R | Hydronephrosis in pregnancy | 10 | IV | − | CL + RIRS | 100 | 2 |
| 9 | 54/M | R | After URS | 34 | V | − | CL + URS + PCNL | 155 | 3 |
| 10 | 61/M | L | After URS | 16 | III | − | ESWL + URS | 35 | 1 |
| 11 | 59/M | L | Ureteral stone | 9 | III | − | CL + URS | 50 | 2 |
| 12 | 72/F | R | After URS | 28 | V | + | CL + URS + PCNL | 120 | 4 |
| 13 | 68/M | R, L | After URS | 12 | III, III | − | CL + URS | 40 | 1 |
| 14 | 30/F | L | Hydronephrosis in pregnancy | 9 | IV | − | ESWL + CL | 20 | 1 |
| 15 | 33/M | R | After URS | 10 | III | − | CL + URS | 35 | 1 |
| 16 | 58/M | L | Retroperitonel fibrosis | 12 | III | − | ESWL + URS | 25 | 1 |
| 17 | 45/F | R (solitary) | After URS | 10 | III | − | CL + URS | 45 | 1 |
| Treatment Modality | n (%) |
|---|---|
| URS after ESWL | 3 (16.7) |
| Cystolithotripsy after ESWL | 2 (11.1) |
| URS alone | 1 (5.5) |
| Cystolithotripsy + URS | 7 (44.5) |
| Cystolithotripsy + URS + RIRS | 1 (5.5) |
| Cystolithotripsy + RIRS | 1 (5.5) |
| Cystolithotripsy + URS + PCNL | 2 (11.1) |
© 2019 by the authors. Licensee MDPI, Basel, Switzerland. This article is an open access article distributed under the terms and conditions of the Creative Commons Attribution (CC BY) license (http://creativecommons.org/licenses/by/4.0/).
Share and Cite
Ulker, V.; Celik, O. Endoscopic, Single-Session Management of Encrusted, Forgotten Ureteral Stents. Medicina 2019, 55, 58. https://doi.org/10.3390/medicina55030058
Ulker V, Celik O. Endoscopic, Single-Session Management of Encrusted, Forgotten Ureteral Stents. Medicina. 2019; 55(3):58. https://doi.org/10.3390/medicina55030058
Chicago/Turabian StyleUlker, Volkan, and Orcun Celik. 2019. "Endoscopic, Single-Session Management of Encrusted, Forgotten Ureteral Stents" Medicina 55, no. 3: 58. https://doi.org/10.3390/medicina55030058
APA StyleUlker, V., & Celik, O. (2019). Endoscopic, Single-Session Management of Encrusted, Forgotten Ureteral Stents. Medicina, 55(3), 58. https://doi.org/10.3390/medicina55030058

