Enocyanin Synergistically Enhances Sorafenib Sensitivity in Hepatocellular Carcinoma via Ferroptosis Induction Associated with p62/Keap1/Nrf2/HO-1 Pathway Inhibition
Abstract
1. Introduction
2. Materials and Methods
2.1. Reagents
2.2. Antibodies
2.3. Cell Culture and Treatment
2.4. Cell Viability Assay
2.5. Colony Formation Assay
2.6. Wound Healing Assay
2.7. Migration and Invasion Assays
2.8. Iron Assay
2.9. Intracellular GSH Measurement
2.10. Intracellular LPO Measurement
2.11. Quantitative Real-Time Polymerase Chain Reaction (qRT-PCR) Assay
2.12. Western Blot Assay
2.13. Animal Experiments
2.14. Hematoxylin–Eosin (H&E) Staining
2.15. Immunofluorescence Assays
2.16. Qualitative and Quantitative Analysis of the Main Active Components of Eno by UPLC-MS/MS
2.17. Statistical Analysis
3. Results
3.1. Eno Inhibits the Viability and Proliferation of HepG2 Cells
3.2. Eno Inhibits the Migration and Invasion of HepG2 Cells
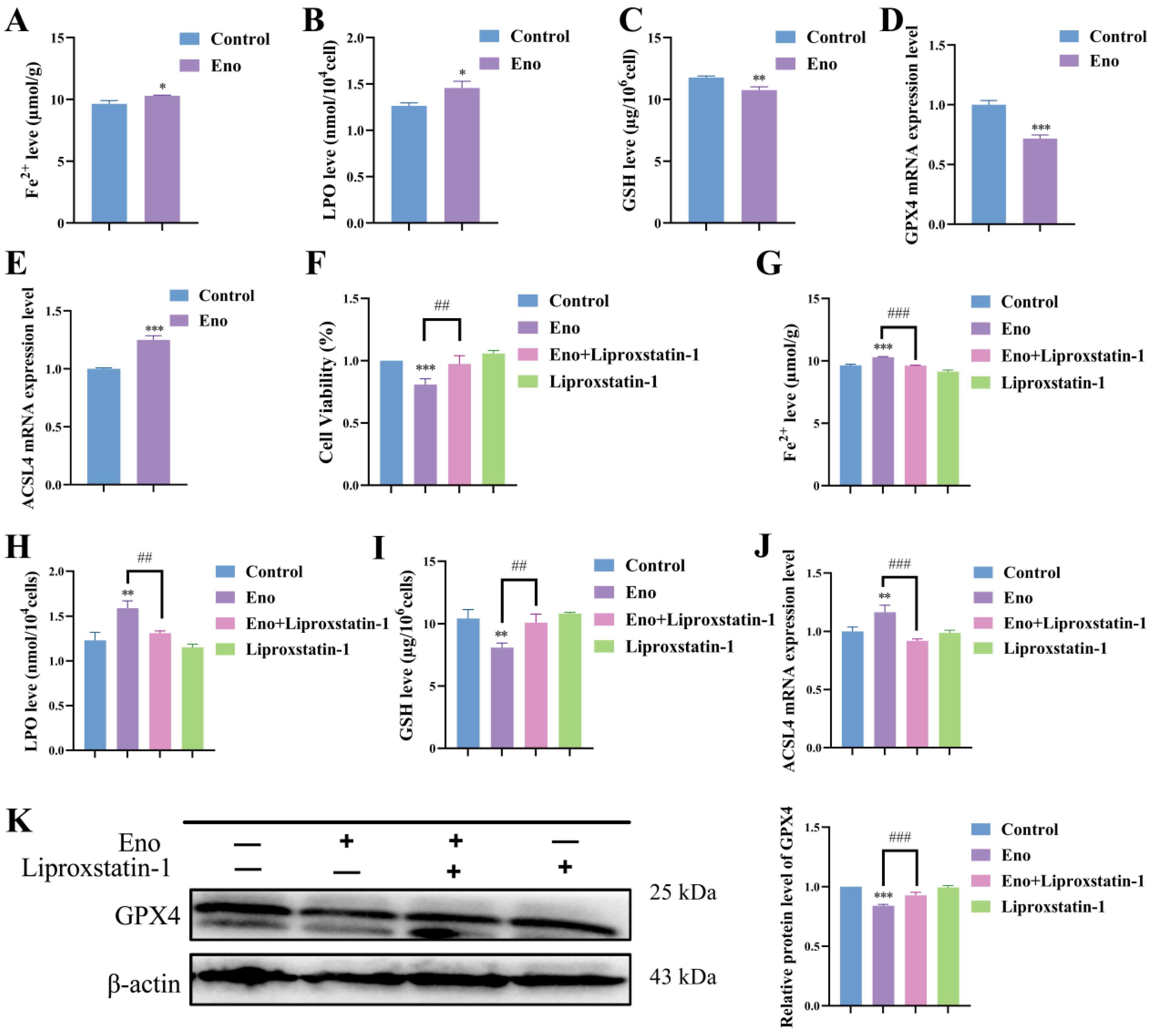
3.3. Eno Inhibits HepG2 Cell Function Through Ferroptosis
3.4. Eno-Induced Ferroptosis Is Associated with Suppression of the p62/Keap1/Nrf2/HO-1 Signaling Pathway in HepG2 Cells
3.5. Eno and Sorafenib Exhibit Synergistic Cytotoxicity to HepG2 Cells
3.6. Eno Synergistically Enhances the Inhibitory Effect of Sorafenib on the Proliferation and Metastasis of HepG2 Cells
3.7. Eno Synergistically Promotes Ferroptosis in HepG2 Cells with Sorafenib
3.8. Eno Enhances Sorafenib-Induced Ferroptosis Is Accompanied by a Synergistic Inhibition of the p62/Keap1/Nrf2/HO-1 Signaling Pathway in HepG2 Cells
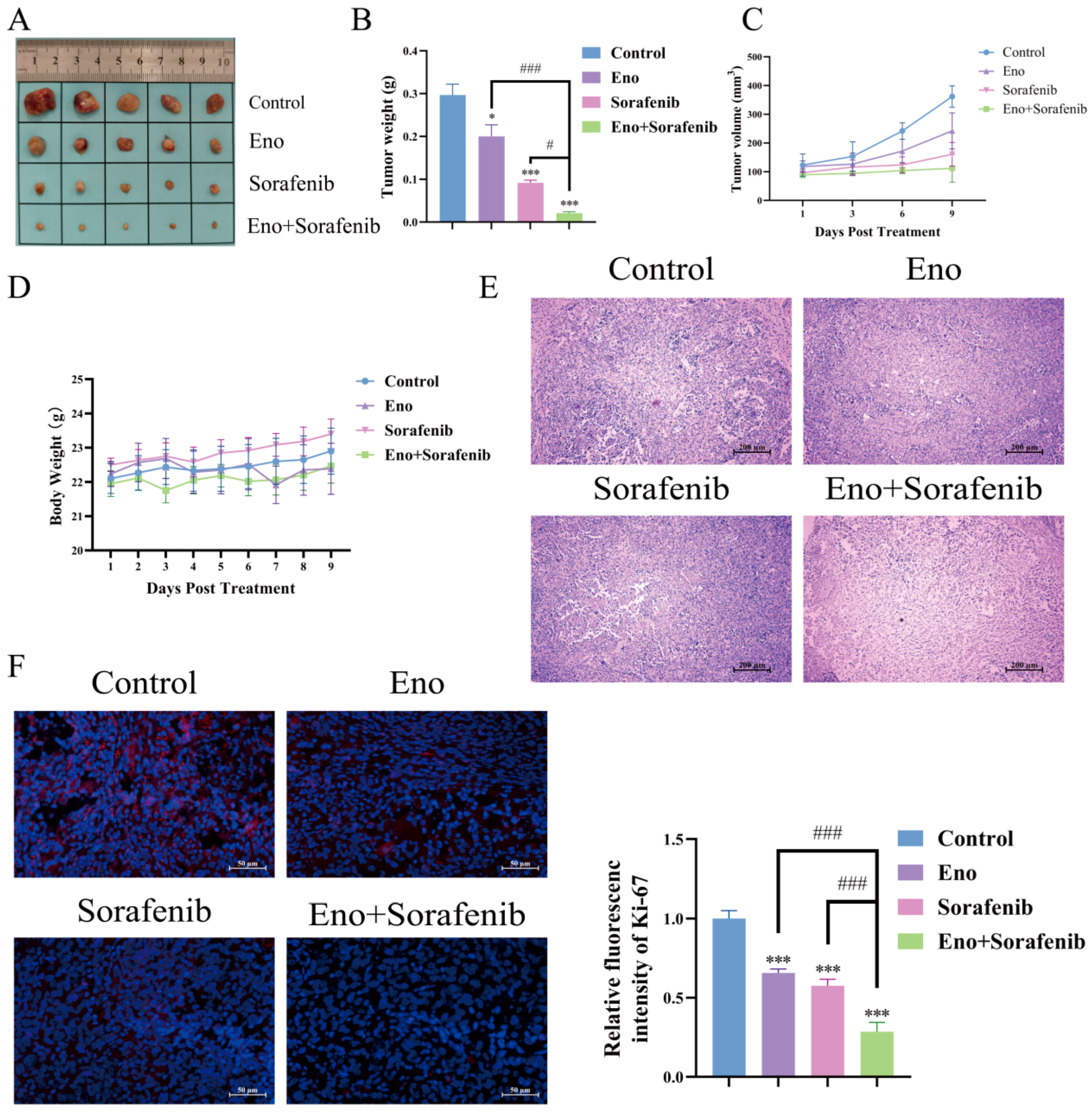
3.9. Eno Combined with Sorafenib Synergistically Inhibits the Growth of Subcutaneous HCC Xenografts in Mice
3.10. Eno Combined with Sorafenib Synergistically Inhibits the Progression of HCC Which Is Related to the Suppression of the p62/Keap1/Nrf2/HO-1 Signaling Pathway In Vivo
4. Discussion
Supplementary Materials
Author Contributions
Funding
Institutional Review Board Statement
Informed Consent Statement
Data Availability Statement
Conflicts of Interest
Abbreviations
| HCC | Hepatocellular carcinoma |
| Eno | Enocyanin |
| LPO | Lipid Peroxidation |
| ACSL4 | Acyl-CoA Synthetase Long Chain Family Member 4 |
| GSH | Glutathione |
| GPX4 | Glutathione Peroxidase 4 |
| p62 | Sequestosome 1 |
| Keap1 | Kelch-like ECH-associated protein 1 |
| Nrf2 | Nuclear factor erythroid 2-related factor 2 |
| HO-1 | Heme Oxygenase-1 |
| GAPDH | Glyceraldehyde-3-Phosphate Dehydrogenase |
| VEGFR | Vascular Endothelial Growth Factor Receptor |
| PDGFR | Platelet-Derived Growth Factor Receptor |
| SF | Sorafenib |
| NAD(P)H | Nicotinamide Adenine Dinucleotide (Phosphate) |
| NQO1 | NAD(P)H: Quinone Dehydrogenase 1 |
| FTH1 | Ferritin Heavy Chain 1 |
References
- Liu, J.X.; Zhang, X.; Xu, W.H.; Hao, X.D. The role of RNA modifications in hepatocellular carcinoma: Functional mechanism and potential applications. Front. Immunol. 2024, 15, 1439485. [Google Scholar] [CrossRef]
- Wasilewicz, M.P. Possible Therapies for Hepatocellular Carcinoma-Preparing for the Modern War with the Insidious Enemy. Int. J. Mol. Sci. 2023, 24, 12536. [Google Scholar] [CrossRef] [PubMed]
- Cho, Y.; Choi, J.W.; Kwon, H.; Kim, K.Y.; Lee, B.C.; Chu, H.H.; Lee, D.H.; Lee, H.A.; Kim, G.M.; Oh, J.S.; et al. Transarterial Chemoembolization for Hepatocellular Carcinoma: 2023 Expert Consensus-Based Practical Recommendations of the Korean Liver Cancer Association. Korean J. Radiol. 2023, 24, 606–625. [Google Scholar] [CrossRef]
- Shin, H.P.; Lee, M. Navigating the Therapeutic Pathway and Optimal First-Line Systemic Therapy for Hepatocellular Carcinoma in the Era of Immune Checkpoint Inhibitors. Medicina 2025, 61, 2164. [Google Scholar] [CrossRef]
- Masafumi, I. Recent advances in systemic therapy for hepatocellular carcinoma. Ann. Oncol. 2019, 30, vi53. [Google Scholar] [CrossRef]
- Vogel, A.; Meyer, T.; Sapisochin, G.; Salem, R.; Saborowski, A. Hepatocellular carcinoma. Lancet 2022, 400, 1345–1362. [Google Scholar] [CrossRef]
- Long, Z.; Wu, X.; Luo, T.; Chen, X.; Huang, J.; Zhang, S. Exploring the Molecular Mechanism of 1,25(OH)2D3 Reversal of Sorafenib Resistance in Hepatocellular Carcinoma Based on Network Pharmacology and Experimental Validation. Curr. Issues Mol. Biol. 2025, 47, 319. [Google Scholar] [CrossRef]
- Liu, X.; Wang, Y.; Wang, Y.; Bai, Y.; Kang, A.; Cai, Q.; Liu, H.; Zhang, M.; Xu, C.; Zhang, F. Sorafenib inhibits ovarian inflammation and fibrosis in polycystic ovary syndrome by targeting the PDGFA/PDGFRα/NF-κB pathway in granulosa cells. Biol. Reprod. 2025, 113, 423–435. [Google Scholar] [CrossRef]
- Kudo, M. Targeted and immune therapies for hepatocellular carcinoma: Predictions for 2019 and beyond. World J. Gastroenterol. 2019, 25, 789–807. [Google Scholar] [CrossRef] [PubMed]
- Sabir, K.; Sajid, J.; Butt, N.I.; Waris, B.; Zahra, A.; Shoaib, M. Clinical Profile and Outcome of Patients With Advanced Hepatocellular Carcinoma (HCC) Taking Sorafenib or Lenvatinib: Real-World Experience From a Low-Middle Resource Country. Cureus 2025, 17, e83681. [Google Scholar] [CrossRef] [PubMed]
- Guo, L.; Hu, C.; Yao, M.; Han, G. Mechanism of sorafenib resistance associated with ferroptosis in HCC. Front. Pharmacol. 2023, 14, 1207496. [Google Scholar] [CrossRef]
- Wang, Z.; Zhou, C.; Zhang, Y.; Tian, X.; Wang, H.; Wu, J.; Jiang, S. From synergy to resistance: Navigating the complex relationship between sorafenib and ferroptosis in hepatocellular carcinoma. Biomed. Pharmacother. 2024, 170, 116074. [Google Scholar] [CrossRef]
- Huang, W.; Chen, K.; Lu, Y.; Zhang, D.; Cheng, Y.; Li, L.; Huang, W.; He, G.; Liao, H.; Cai, L.; et al. ABCC5 facilitates the acquired resistance of sorafenib through the inhibition of SLC7A11-induced ferroptosis in hepatocellular carcinoma. Neoplasia 2021, 23, 1227–1239. [Google Scholar] [CrossRef]
- Tang, K.; Chen, Q.; Liu, Y.; Wang, L.; Lu, W. Combination of Metformin and Sorafenib Induces Ferroptosis of Hepatocellular Carcinoma Through p62-Keap1-Nrf2 Pathway. J. Cancer 2022, 13, 3234–3243. [Google Scholar] [CrossRef]
- Elkateb, A.S.; Nofal, S.; Ali, S.A.; Atya, H.B. Camptothecin Sensitizes Hepatocellular Carcinoma Cells to Sorafenib- Induced Ferroptosis Via Suppression of Nrf2. Inflammation 2023, 46, 1493–1511. [Google Scholar] [CrossRef]
- Wang, X.; Meng, F.; Mao, J. Progress of natural sesquiterpenoids in the treatment of hepatocellular carcinoma. Front. Oncol. 2024, 14, 1445222. [Google Scholar] [CrossRef] [PubMed]
- Li, Z.J.; Dai, H.Q.; Huang, X.W.; Feng, J.; Deng, J.H.; Wang, Z.X.; Yang, X.M.; Liu, Y.J.; Wu, Y.; Chen, P.H.; et al. Artesunate synergizes with sorafenib to induce ferroptosis in hepatocellular carcinoma. Acta Pharmacol. Sin. 2021, 42, 301–310. [Google Scholar] [CrossRef] [PubMed]
- Sadowska-Bartosz, I.; Bartosz, G. Antioxidant Activity of Anthocyanins and Anthocyanidins: A Critical Review. Int. J. Mol. Sci. 2024, 25, 12001. [Google Scholar] [CrossRef] [PubMed]
- Xue, H.; Sang, Y.; Gao, Y.; Zeng, Y.; Liao, J.; Tan, J. Research Progress on Absorption, Metabolism, and Biological Activities of Anthocyanins in Berries: A Review. Antioxidants 2022, 12, 3. [Google Scholar] [CrossRef]
- Cang, L.; Yu, H.; Meilin, Q.; Qian, H.; Zhuoyu, L.; Xiaojing, Z.; Hao, R.; Dan, X.; Xiaoping, L.; Yahong, L.; et al. Enocyanin alleviates experimental colitis and restores gut microbiota homeostasis as functional foods. Food Biosci. 2024, 57, 103546. [Google Scholar] [CrossRef]
- Mao, W.; Zheng, Y.; Zhang, W.; Yin, J.; Liu, Z.; He, P.; Hou, G.; Huang, G.; Chen, H.; Lin, J.; et al. Enocyanin promotes osteogenesis and bone regeneration by inhibiting MMP9. Int. J. Mol. Med. 2025, 55, 9. [Google Scholar] [CrossRef]
- Fei, G.; HuiYun, Z.; KeXi, C.; LingLing, D.; MeiSi, L.; HongLing, D. Mechanism of combined treatment of rhein and emodin in Rhubarb for ulcerative colitis. China J. Chin. Mater. Medica 2022, 47, 4148–4155. [Google Scholar] [CrossRef]
- Zaqout, S.; Becker, L.L.; Kaindl, A.M. Immunofluorescence Staining of Paraffin Sections Step by Step. Front. Neuroanat. 2020, 14, 582218. [Google Scholar] [CrossRef]
- Zhao, Y.; Lu, J.; Mao, A.; Zhang, R.; Guan, S. Autophagy Inhibition Plays a Protective Role in Ferroptosis Induced by Alcohol via the p62-Keap1-Nrf2 Pathway. J. Agric. Food Chem. 2021, 69, 9671–9683, Correction in J. Agric. Food Chem. 2023, 71, 985–989. https://doi.org/10.1021/acs.jafc.2c08490. [Google Scholar] [CrossRef] [PubMed]
- Nan, W.; Zhou, W.M.; Zi, J.L.; Shi, Y.Q.; Dong, Y.B.; Song, W.; Ma, Y.C.; Zhang, H.H. Ferroptosis and bone metabolic diseases: The dual regulatory role of the Nrf2/HO-1 signaling axis. Front. Cell Dev. Biol. 2025, 13, 1615197. [Google Scholar] [CrossRef]
- Jiang, Y.; Yu, Y.; Pan, Z.; Glandorff, C.; Sun, M. Ferroptosis: A new hunter of hepatocellular carcinoma. Cell Death Discov. 2024, 10, 136. [Google Scholar] [CrossRef] [PubMed]
- Xiang, Y.; Wu, J.; Qin, H. Advances in hepatocellular carcinoma drug resistance models. Front. Med. 2024, 11, 1437226. [Google Scholar] [CrossRef]
- Yonezawa, S.; Kanno, K.; Shiozaki, M.; Sugiyama, M.; Ito, M. Integrator Complex Subunit 6 Regulates Biological Nature of Hepatocellular Carcinoma by Modulating Epithelial-Mesenchymal Transition. Curr. Issues Mol. Biol. 2025, 47, 733. [Google Scholar] [CrossRef]
- Yang, Y.; Liu, Q.; Shi, X.; Zheng, Q.; Chen, L.; Sun, Y. Advances in plant-derived natural products for antitumor immunotherapy. Arch. Pharm. Res. 2021, 44, 987–1011. [Google Scholar] [CrossRef]
- Zhou, H.; Zhang, M.; Cao, H.; Du, X.; Zhang, X.; Wang, J.; Bi, X. Research Progress on the Synergistic Anti-Tumor Effect of Natural Anti-Tumor Components of Chinese Herbal Medicine Combined with Chemotherapy Drugs. Pharmaceuticals 2023, 16, 1734. [Google Scholar] [CrossRef]
- Luo, H.; Gao, M.; Lu, H.; Chen, Q.; Lian, X. Anthocyanins prevent the development and progression of urethane-induced lung cancer by regulating energy metabolism in mice. Food Nutr. Res. 2024, 68. [Google Scholar] [CrossRef] [PubMed Central]
- Pan, F.; Liu, Y.; Liu, J.; Wang, E. Stability of blueberry anthocyanin, anthocyanidin and pyranoanthocyanidin pigments and their inhibitory effects and mechanisms in human cervical cancer HeLa cells. RSC Adv. 2019, 9, 10842–10853. [Google Scholar] [CrossRef] [PubMed]
- Pu, F.; Chen, F.; Zhang, Z.; Shi, D.; Zhong, B.; Lv, X.; Tucker, A.B.; Fan, J.; Li, A.J.; Qin, K.; et al. Ferroptosis as a novel form of regulated cell death: Implications in the pathogenesis, oncometabolism and treatment of human cancer. Genes. Dis. 2022, 9, 347–357. [Google Scholar] [CrossRef]
- Liu, Y.; Fu, J.; Shi, L.; Chen, C.; Bao, T. Progress in targeted ferroptosis regulation and mechanism of action in hepatocellular carcinoma. Cell Signal. 2025, 138, 112283. [Google Scholar] [CrossRef]
- Huang, C.Y.; Chen, L.J.; Chen, C.S.; Wang, C.Y.; Hong, S.Y. MCL1 inhibition: A promising approach to augment the efficacy of sorafenib in NSCLC through ferroptosis induction. Cell Death Discov. 2024, 10, 137. [Google Scholar] [CrossRef]
- Li, Q.; Chen, K.; Zhang, T.; Jiang, D.; Chen, L.; Jiang, J.; Zhang, C.; Li, S. Understanding sorafenib-induced ferroptosis and resistance mechanisms: Implications for cancer therapy. Eur. J. Pharmacol. 2023, 955, 175913. [Google Scholar] [CrossRef]
- Hu, S.; Liu, Y.; Guan, S.; Qiu, Z.; Liu, D. Natural products exert anti-tumor effects by regulating exosomal ncRNA. Front. Oncol. 2022, 12, 1006114. [Google Scholar] [CrossRef] [PubMed]
- Wei, Q.; Ren, Y.; Zheng, X.; Yang, S.; Lu, T.; Ji, H.; Hua, H.; Shan, K. Ginsenoside Rg3 and sorafenib combination therapy relieves the hepatocellular carcinomaprogression through regulating the HK2-mediated glycolysis and PI3K/Akt signaling pathway. Bioengineered 2022, 13, 13919–13928. [Google Scholar] [CrossRef]
- Cui, Z.; Wang, H.; Li, S.; Qin, T.; Shi, H.; Ma, J.; Li, L.; Yu, G.; Jiang, T.; Li, C. Dihydroartemisinin enhances the inhibitory effect of sorafenib on HepG2 cells by inducing ferroptosis and inhibiting energy metabolism. J. Pharmacol. Sci. 2022, 148, 73–85. [Google Scholar] [CrossRef]
- Yang, G.; Yin, H.; Lin, F.; Gao, S.; Zhan, K.; Tong, H.; Tang, X.; Pan, Q.; Gou, X. Long noncoding RNA TUG1 regulates prostate cancer cell proliferation, invasion and migration via the Nrf2 signaling axis. Pathol. Res. Pract. 2020, 216, 152851. [Google Scholar] [CrossRef] [PubMed]











| Gene | Forward Primer | Reverse Primer |
|---|---|---|
| Human p62 | AATCAGCTTCTGGTCCATCG | TTCTTTTCCCTCCGTGCTC |
| Human Keap1 | AACAGAGACGTGGACTTTCG | GTGTCTGTATCTGGGTCGTAAC |
| Human Nrf2 | CAAAAGGAGCAAGAGAAAGCC | TCTGATTTGGGAATGTGGGC |
| Human HO-1 | TCAGGCAGAGGGTGATAGAAG | TTGGTGTCATGGGTCAGC |
| Human GPX4 | CGCTGTGGAAGTGGATGAAG | TTGTCGATGAGGAACTGTGG |
| Human ACSL4 | CCAAAGAACACCATTGCCATC | AGCCTCAGATTCATTTAGCCC |
| Human GAPDH | ACATCGCTCAGACACCATG | TGTAGTTGAGGTCAATGAAGGG |
Disclaimer/Publisher’s Note: The statements, opinions and data contained in all publications are solely those of the individual author(s) and contributor(s) and not of MDPI and/or the editor(s). MDPI and/or the editor(s) disclaim responsibility for any injury to people or property resulting from any ideas, methods, instructions or products referred to in the content. |
© 2026 by the authors. Licensee MDPI, Basel, Switzerland. This article is an open access article distributed under the terms and conditions of the Creative Commons Attribution (CC BY) license.
Share and Cite
Tian, M.; Ma, J.; Wei, T.; Meng, K.; Xia, Y.; Zong, X.; Bai, C.; Wang, Z. Enocyanin Synergistically Enhances Sorafenib Sensitivity in Hepatocellular Carcinoma via Ferroptosis Induction Associated with p62/Keap1/Nrf2/HO-1 Pathway Inhibition. Curr. Issues Mol. Biol. 2026, 48, 357. https://doi.org/10.3390/cimb48040357
Tian M, Ma J, Wei T, Meng K, Xia Y, Zong X, Bai C, Wang Z. Enocyanin Synergistically Enhances Sorafenib Sensitivity in Hepatocellular Carcinoma via Ferroptosis Induction Associated with p62/Keap1/Nrf2/HO-1 Pathway Inhibition. Current Issues in Molecular Biology. 2026; 48(4):357. https://doi.org/10.3390/cimb48040357
Chicago/Turabian StyleTian, Mengting, Jing Ma, Tingting Wei, Kunqi Meng, Yingmeng Xia, Xue Zong, Changcai Bai, and Zhisheng Wang. 2026. "Enocyanin Synergistically Enhances Sorafenib Sensitivity in Hepatocellular Carcinoma via Ferroptosis Induction Associated with p62/Keap1/Nrf2/HO-1 Pathway Inhibition" Current Issues in Molecular Biology 48, no. 4: 357. https://doi.org/10.3390/cimb48040357
APA StyleTian, M., Ma, J., Wei, T., Meng, K., Xia, Y., Zong, X., Bai, C., & Wang, Z. (2026). Enocyanin Synergistically Enhances Sorafenib Sensitivity in Hepatocellular Carcinoma via Ferroptosis Induction Associated with p62/Keap1/Nrf2/HO-1 Pathway Inhibition. Current Issues in Molecular Biology, 48(4), 357. https://doi.org/10.3390/cimb48040357

