S-Doped Carbon Dot Treatment Alters RNA Processing, Translation, and Protein Degradation Pathways in HeLa Cells
Abstract
1. Introduction
2. Materials and Methods
2.1. Reagents for Cell Culture Treatment
2.2. Synthesis and Characterization of S-CDs
2.3. Cell Culture and Viability Assay
2.4. Preparation of Cells for µ-FTIR Spectroscopy and Registration of Spectra
2.5. Sample Preparation for Proteomics Analysis
2.6. LC-MS/MS Acquisition and Data Processing
2.7. Bioinformatics Analysis of Proteomics Data
3. Results
3.1. Physico-Chemical and Biological Properties of S-CDs
3.2. SR FTIR Spectroscopical Analysis of Proteins in HeLa Cells
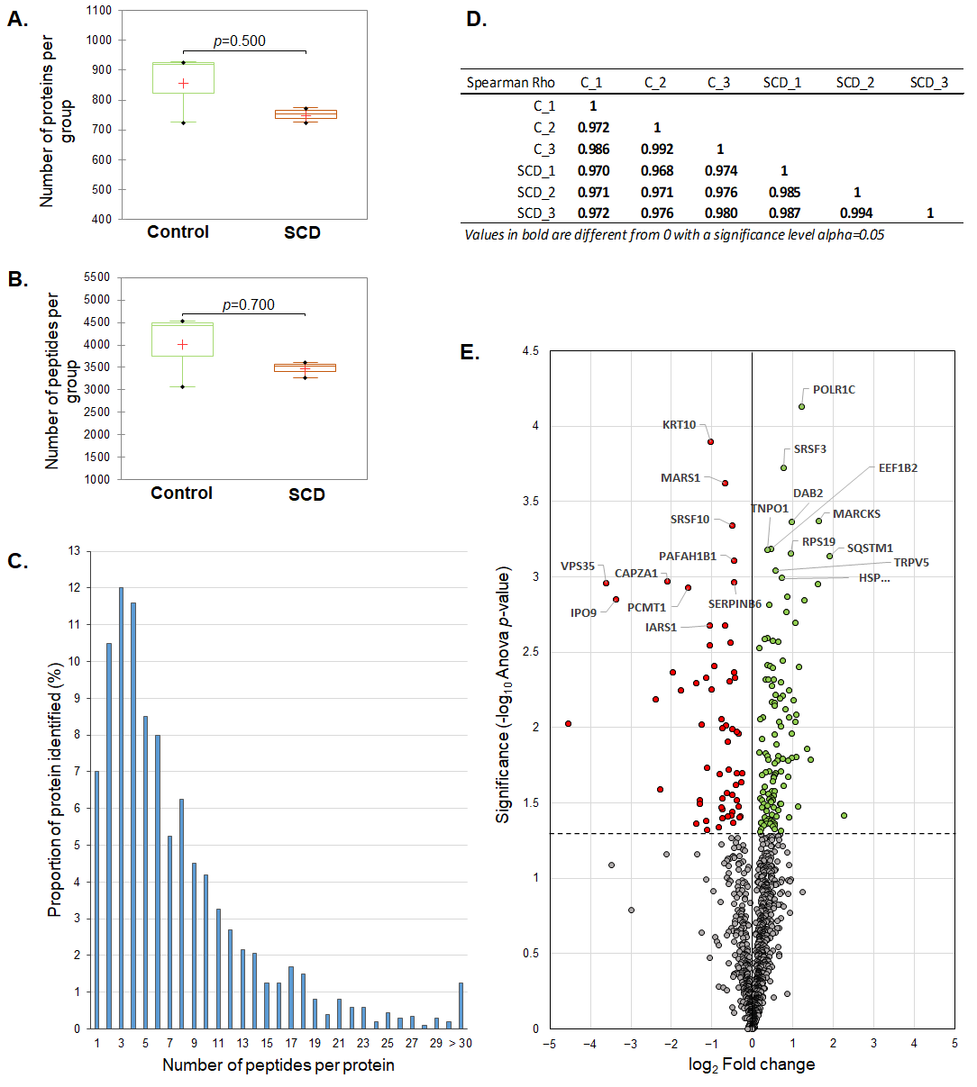
3.3. Comparative Proteomics Analysis
3.4. Bioinformatics Analysis of Proteomics Data
3.5. Computational Analysis of Secondary Structures of Differentially Abundant Proteins
4. Discussion
5. Conclusions
Supplementary Materials
Author Contributions
Funding
Institutional Review Board Statement
Informed Consent Statement
Data Availability Statement
Conflicts of Interest
References
- Ganguly, S.; Das, P.; Banerjee, S.; Das, N.C. Advancement in science and technology of carbon dot-polymer hybrid composites: A review. Funct. Compos. Struct. 2019, 1, 022001. [Google Scholar] [CrossRef]
- Boakye-Yiadom, K.O.; Kesse, S.; Opoku-Damoah, Y.; Filli, M.S.; Aquib, M.; Joelle, M.M.B.; Farooq, M.A.; Mavlyanova, R.; Raza, F.; Bavi, R.; et al. Carbon dots: Applications in bioimaging and theranostics. Int. J. Pharm. 2019, 564, 308–317. [Google Scholar] [CrossRef]
- Algarra, M.; Carrillo, C.; Nešić, M.D.; Tričković, J.F.; Žakula, J.; Korićanac, L.; Jiménez-Jiménez, J.; Rodriguez-Castellón, E.; Bandosz, T.J.; Petković, M.; et al. Testing of black-carrots-derived fluorescence imaging and anti-metastatic potential. J. Mol. Struct. 2024, 1300, 137245. [Google Scholar] [CrossRef]
- Havrdová, M.; Urbančič, I.; Bartoň Tománková, K.; Malina, L.; Štrancar, J.; Bourlinos, A.B. Self-Targeting of Carbon Dots into the Cell Nucleus: Diverse Mechanisms of Toxicity in NIH/3T3 and L929 Cells. Int. J. Mol. Sci. 2021, 22, 5608. [Google Scholar] [CrossRef] [PubMed]
- Maria Vitagliano, C.; Camilli, A.; Georgian Moldoveanu, V.; Di Sabato, A.; Feroci, M.; Sturabotti, E.; Scognamiglio, V.; Leonelli, F.; Masi, A.; Vetica, F. Selective Interaction of Chiral Carbon Dots with Nucleic Acids: A Promising Nanosensing Platform. Chem.–A Eur. J. 2024, 30, e202402787. [Google Scholar] [CrossRef] [PubMed]
- Algarra, M.; Soto, J.; Pino-González, M.S.; Gonzalez-Munoz, E.; Dučić, T. Multifunctionalized Carbon Dots as an Active Nanocarrier for Drug Delivery to the Glioblastoma Cell Line. ACS Omega 2024, 9, 13818–13830. [Google Scholar] [CrossRef]
- Dučić, T.; Alves, C.S.; Vučinić, Ž.; Lázaro-Martínez, J.M.; Petković, M.; Soto, J.; Mutavdžić, D.; Valle Martínez De Yuso, M.; Radotić, K.; Algarra, M. S, N-doped carbon dots-based cisplatin delivery system in adenocarcinoma cells: Spectroscopical and computational approach. J. Colloid. Interface Sci. 2022, 623, 226–237. [Google Scholar] [CrossRef]
- Strickland, S.; Jorns, M.; Fourroux, L.; Heyd, L.; Pappas, D. Cancer Cell Targeting Via Selective Transferrin Receptor Labeling Using Protein-Derived Carbon Dots. ACS Omega 2024, 9, 2707–2718. [Google Scholar] [CrossRef]
- Kunachowicz, D.; Ściskalska, M.; Jakubek, M.; Kizek, R.; Kepinska, M. Structural changes in selected human proteins induced by exposure to quantum dots, their biological relevance and possible biomedical applications. NanoImpact 2022, 26, 100405. [Google Scholar] [CrossRef]
- Nešić, M.D.; Dučić, T.; Gemović, B.; Senćanski, M.; Algarra, M.; Gonçalves, M.; Stepić, M.; Popović, I.A.; Kapuran, Đ.; Petković, M. Prediction of Protein Targets in Ovarian Cancer Using a Ru-Complex and Carbon Dot Drug Delivery Therapeutic Nanosystems: A Bioinformatics and µ-FTIR Spectroscopy Approach. Pharmaceutics 2024, 16, 997. [Google Scholar] [CrossRef]
- Jackson, M.; Mantsch, H.H. The Use and Misuse of FTIR Spectroscopy in the Determination of Protein Structure. Crit. Rev. Biochem. Mol. Biol. 1995, 30, 95–120. [Google Scholar] [CrossRef]
- Ralić, V.; Davalieva, K.; Gemović, B.; Senćanski, M.; Nešić, M.D.; Žakula, J.; Stepić, M.; Petković, M. [Pd(dach)Cl2] Complex Targets Proteins Involved in Ribosomal Biogenesis, and RNA Splicing in HeLa Cells. Inorganics 2025, 13, 215. [Google Scholar] [CrossRef]
- Travlou, N.A.; Giannakoudakis, D.A.; Algarra, M.; Labella, A.M.; Rodríguez-Castellón, E.; Bandosz, T.J. S- and N-doped carbon quantum dots: Surface chemistry dependent antibacterial activity. Carbon 2018, 135, 104–111. [Google Scholar] [CrossRef]
- Skehan, P.; Storeng, R.; Scudiero, D.; Monks, A.; McMahon, J.; Vistica, D.; Warren, J.T.; Bokesch, H.; Kenney, S.; Boyd, M.R. New Colorimetric Cytotoxicity Assay for Anticancer-Drug Screening. JNCI J. Natl. Cancer Ins. 1990, 82, 1107–1112. [Google Scholar] [CrossRef] [PubMed]
- Demšar, J.; Curk, T.; Erjavec, A.; Gorup, Č.; Hočevar, T.; Milutinovič, M.; Možina, M.; Polajnar, M.; Toplak, M.; Starič, A.; et al. Orange: Data Mining Toolbox in Python. J. Mach. Learn. Res. 2013, 14, 2349–2353. [Google Scholar]
- Toplak, M.; Birarda, G.; Read, S.; Sandt, C.; Rosendahl, S.M.; Vaccari, L.; Demšar, J.; Borondics, F. Infrared Orange: Connecting Hyperspectral Data with Machine Learning. Synchrotron Radiat. News 2017, 30, 40–45. [Google Scholar] [CrossRef]
- Bradford, M.M. A rapid and sensitive method for the quantitation of microgram quantities of protein utilizing the principle of protein-dye binding. Anal. Biochem. 1976, 72, 248–254. [Google Scholar] [CrossRef]
- Davalieva, K.; Rusevski, A.; Velkov, M.; Noveski, P.; Kubelka-Sabit, K.; Filipovski, V.; Plaseski, T.; Dimovski, A.; Plaseska-Karanfilska, D. Comparative proteomics analysis of human FFPE testicular tissues reveals new candidate biomarkers for distinction among azoospermia types and subtypes. J. Proteom. 2022, 267, 104686. [Google Scholar] [CrossRef]
- Distler, U.; Kuharev, J.; Navarro, P.; Levin, Y.; Schild, H.; Tenzer, S. Drift time-specific collision energies enable deep-coverage data-independent acquisition proteomics. Nat. Methods 2014, 11, 167–170. [Google Scholar] [CrossRef]
- Davalieva, K.; Kiprijanovska, S.; Dimovski, A.; Rosoklija, G.; Dwork, A.J. Comparative evaluation of two methods for LC-MS/MS proteomic analysis of formalin fixed and paraffin embedded tissues. J. Proteom. 2021, 235, 104117. [Google Scholar] [CrossRef]
- Mi, H.; Ebert, D.; Muruganujan, A.; Mills, C.; Albou, L.-P.; Mushayamaha, T.; Thomas, P.D. PANTHER version 16: A revised family classification, tree-based classification tool, enhancer regions and extensive API. Nucleic Acids Res. 2021, 49, D394–D403. [Google Scholar] [CrossRef]
- Bindea, G.; Mlecnik, B.; Hackl, H.; Charoentong, P.; Tosolini, M.; Kirilovsky, A.; Fridman, W.-H.; Pagès, F.; Trajanoski, Z.; Galon, J. ClueGO: A Cytoscape plug-in to decipher functionally grouped gene ontology and pathway annotation networks. Bioinformatics 2009, 25, 1091–1093. [Google Scholar] [CrossRef] [PubMed]
- Szklarczyk, D.; Gable, A.L.; Lyon, D.; Junge, A.; Wyder, S.; Huerta-Cepas, J.; Simonovic, M.; Doncheva, N.T.; Morris, J.H.; Bork, P.; et al. STRING v11: Protein–protein association networks with increased coverage, supporting functional discovery in genome-wide experimental datasets. Nucleic Acids Res. 2019, 47, D607–D613. [Google Scholar] [CrossRef] [PubMed]
- Chin, C.-H.; Chen, S.-H.; Wu, H.-H.; Ho, C.-W.; Ko, M.-T.; Lin, C.-Y. cytoHubba: Identifying hub objects and sub-networks from complex interactome. BMC Syst. Biol. 2014, 8, S11. [Google Scholar] [CrossRef] [PubMed]
- Abdel-Monem, M.M.; Walash, M.I.; El-Deen, A.K. Nature-driven blue-emissive N, S-CDs: Harnessing sequential “switch-off-on” fluorescence signals for detection of chrysin and Al3+ along with cellular imaging versatility. Talanta Open 2025, 11, 100466. [Google Scholar] [CrossRef]
- Sadat, A.; Joye, I.J. Peak Fitting Applied to Fourier Transform Infrared and Raman Spectroscopic Analysis of Proteins. Appl. Sci. 2020, 10, 5918. [Google Scholar] [CrossRef]
- Usoltsev, D.; Sitnikova, V.; Kajava, A.; Uspenskaya, M. FTIR Spectroscopy Study of the Secondary Structure Changes in Human Serum Albumin and Trypsin under Neutral Salts. Biomolecules 2020, 10, 606. [Google Scholar] [CrossRef]
- Laskowski, R.A.; Jabłońska, J.; Pravda, L.; Vařeková, R.S.; Thornton, J.M. PDBsum: Structural summaries of PDB entries. Protein Sci. 2018, 27, 129–134. [Google Scholar] [CrossRef]
- Jeon, S.; Clavadetscher, J.; Lee, D.-K.; Chankeshwara, S.V.; Bradley, M.; Cho, W.-S. Surface Charge-Dependent Cellular Uptake of Polystyrene Nanoparticles. Nanomaterials 2018, 8, 1028. [Google Scholar] [CrossRef]
- Venables, J.P.; Klinck, R.; Koh, C.; Gervais-Bird, J.; Bramard, A.; Inkel, L.; Durand, M.; Couture, S.; Froehlich, U.; Lapointe, E.; et al. Cancer-associated regulation of alternative splicing. Nat. Struct. Mol. Biol. 2009, 16, 670–676. [Google Scholar] [CrossRef]
- Higareda-Almaraz, J.C.; Valtierra-Gutiérrez, I.A.; Hernandez-Ortiz, M.; Contreras, S.; Hernandez, E.; Encarnacion, S. Analysis and Prediction of Pathways in HeLa Cells by Integrating Biological Levels of Organization with Systems-Biology Approaches. PLoS ONE 2013, 8, e65433, Correction in PLoS ONE 2013, 8. [Google Scholar] [CrossRef] [PubMed Central]
- Yin, A.; Zhu, Q.; Chen, Y.; Wang, J. Spliceosome protein EFTUD2: A potential pathogenetic factor in tumorigenesis and some developmental defects (Review). Mol. Med. Rep. 2025, 31, 134. [Google Scholar] [CrossRef] [PubMed]
- Twyffels, L.; Gueydan, C.; Kruys, V. Shuttling SR proteins: More than splicing factors. FEBS J. 2011, 278, 3246–3255. [Google Scholar] [CrossRef] [PubMed]
- Behan, F.M.; Iorio, F.; Picco, G.; Gonçalves, E.; Beaver, C.M.; Migliardi, G.; Santos, R.; Rao, Y.; Sassi, F.; Pinnelli, M.; et al. Prioritization of cancer therapeutic targets using CRISPR–Cas9 screens. Nature 2019, 568, 511–516. [Google Scholar] [CrossRef]
- Fu, Y.; Wang, Y. SRSF7 knockdown promotes apoptosis of colon and lung cancer cells. Oncol. Lett. 2018, 15, 5545–5552. [Google Scholar] [CrossRef]
- Shkreta, L.; Delannoy, A.; Salvetti, A.; Chabot, B. SRSF10: An atypical splicing regulator with critical roles in stress response, organ development, and viral replication. RNA 2021, 27, 1302–1317. [Google Scholar] [CrossRef]
- Lafontaine, D.L.J.; Tollervey, D. The function and synthesis of ribosomes. Nat. Rev. Mol. Cell Biol. 2001, 2, 514–520. [Google Scholar] [CrossRef]
- Zhou, X.; Liao, W.-J.; Liao, J.-M.; Liao, P.; Lu, H. Ribosomal proteins: Functions beyond the ribosome. J. Mol. Cell Biol. 2015, 7, 92–104. [Google Scholar] [CrossRef]
- El Khoury, W.; Nasr, Z. Deregulation of ribosomal proteins in human cancers. Biosci. Rep. 2021, 41, BSR20211577. [Google Scholar] [CrossRef]
- Jin, A.; Itahana, K.; O’Keefe, K.; Zhang, Y. Inhibition of HDM2 and Activation of p53 by Ribosomal Protein L23. Mol. Cell Biol. 2004, 24, 7669–7680. [Google Scholar] [CrossRef]
- Wang, C.-H.; Wang, L.-K.; Wu, C.-C.; Chen, M.-L.; Lee, M.-C.; Lin, Y.-Y.; Tsai, F.-M. The Ribosomal Protein RPLP0 Mediates PLAAT4-induced Cell Cycle Arrest and Cell Apoptosis. Cell Biochem. Biophys. 2019, 77, 253–260. [Google Scholar] [CrossRef]
- Huang, C.-J.; Yang, S.-H.; Lee, C.-L.; Cheng, Y.-C.; Tai, S.-Y.; Chien, C.-C. Ribosomal Protein S27-Like in Colorectal Cancer: A Candidate for Predicting Prognoses. PLoS ONE 2013, 8, e67043. [Google Scholar] [CrossRef] [PubMed]
- Xiong, X.; Liu, X.; Li, H.; He, H.; Sun, Y.; Zhao, Y. Ribosomal protein S27-like regulates autophagy via the β-TrCP-DEPTOR-mTORC1 axis. Cell Death Dis. 2018, 9, 1131. [Google Scholar] [CrossRef] [PubMed]
- Chien, C.-C.; Tu, T.-C.; Huang, C.-J.; Yang, S.-H.; Lee, C.-L. Lowly Expressed Ribosomal Protein S19 in the Feces of Patients with Colorectal Cancer. Int. Sch. Res. Not. 2012, 2012, 394545. [Google Scholar] [CrossRef] [PubMed]
- Bandrés, E.; Malumbres, R.; Cubedo, E.; Honorato, B.; Zarate, R.; Labarga, A.; Gabisu, U.; Sola, J.; García-Foncillas, J. A gene signature of 8 genes could identify the risk of recurrence and progression in Dukes’ B colon cancer patients. Oncol. Rep. 2007, 17, 1089–1094. [Google Scholar] [CrossRef][Green Version]
- De La Parra, C.; Walters, B.A.; Geter, P.; Schneider, R.J. Translation initiation factors and their relevance in cancer. Curr. Opin. Genet. Dev. 2018, 48, 82–88. [Google Scholar] [CrossRef]
- Mathews, M.B.; Hershey, J.W.B. The translation factor eIF5A and human cancer. Biochim. Biophys. Acta (BBA)-Gene Regul. Mech. 2015, 1849, 836–844. [Google Scholar] [CrossRef]
- Zhang, Y.; Wang, P.; Zhang, Q.; Yao, X.; Zhao, L.; Liu, Y.; Liu, X.; Tao, R.; Yu, C.; Li, Y.; et al. eIF3i activity is critical for endothelial cells in tumor induced angiogenesis through regulating VEGFR and ERK translation. Oncotarget 2017, 8, 19968–19979. [Google Scholar] [CrossRef][Green Version]
- Zhu, W.; Li, G.X.; Chen, H.L.; Liu, X.Y. The role of eukaryotic translation initiation factor 6 in tumors. Oncol. Lett. 2017, 14, 3–9. [Google Scholar] [CrossRef]
- Sangha, A.K.; Kantidakis, T. The Aminoacyl-tRNA Synthetase and tRNA Expression Levels Are Deregulated in Cancer and Correlate Independently with Patient Survival. Curr. Issues Mol. Biol. 2022, 44, 3001–3017. [Google Scholar] [CrossRef]
- Zhou, Z.; Sun, B.; Nie, A.; Yu, D.; Bian, M. Roles of Aminoacyl-tRNA Synthetases in Cancer. Front. Cell Dev. Biol. 2020, 8, 599765. [Google Scholar] [CrossRef]
- Hoeller, D.; Dikic, I. How the proteasome is degraded. Proc. Natl. Acad. Sci. USA 2016, 113, 13266–13268. [Google Scholar] [CrossRef]
- Yerlikaya, A.; Yontem, M. The Significance of Ubiquitin Proteasome Pathway in Cancer Development. Recent Pat. Anticancer Drug Discov. 2013, 8, 298–309. [Google Scholar] [CrossRef]
- Fararjeh, A.S.; Chen, L.-C.; Ho, Y.-S.; Cheng, T.-C.; Liu, Y.-R.; Chang, H.-L.; Chang, H.-W.; Wu, C.-H.; Tu, S.-H. Proteasome 26S Subunit, non-ATPase 3 (PSMD3) Regulates Breast Cancer by Stabilizing HER2 from Degradation. Cancers 2019, 11, 527. [Google Scholar] [CrossRef]
- Zhao, H.; Lu, G. Prognostic Implication and Immunological Role of PSMD2 in Lung Adenocarcinoma. Front. Genet. 2022, 13, 905581. [Google Scholar] [CrossRef]
- Xi, Y.; Zeng, J.; Zhou, Y.; Shen, W.; Taniguchi, H.; Rajandram, R.; Krishnasamy, S. Prognostic value and potential biological function of PMSD11 in lung adenocarcinoma. J. Thorac. Dis. 2024, 16, 7819–7835. [Google Scholar] [CrossRef]
- Sun, L.; Liu, Z.; Wu, Z.; Wu, Z.; Qiu, B.; Liu, S.; Hu, J.; Yin, X. PSMD11 promotes the proliferation of hepatocellular carcinoma by regulating the ubiquitination degradation of CDK4. Cell Signal. 2024, 121, 111279. [Google Scholar] [CrossRef]
- Sahni, S.; Krisp, C.; Molloy, M.P.; Nahm, C.; Maloney, S.; Gillson, J.; Gill, A.J.; Samra, J.; Mittal, A. PSMD11, PTPRM and PTPRB as novel biomarkers of pancreatic cancer progression. Biochim. Biophys. Acta (BBA)-Gen. Subj. 2020, 1864, 129682. [Google Scholar] [CrossRef] [PubMed]





| Pathway | p-Value * | Coverage (%) ** | Associated Proteins |
|---|---|---|---|
| KEGG pathway | |||
| Ribosome (hsa03010) | 7.04 × 10−4 | 8.40 | RPL26, RPLP0, RPLP2, RPS10, RPS12, RPS18, RPS19, RPS27L, RPS28, RPS3A, RPS5 |
| Parkinson disease (hsa05012) | 2.58 × 10−3 | 5.50 | ATP5F1C, ATP5PD, CAMK2B, GNAI3, GNAS, NDUFA13, PSMB1, PSMD11, PSMD2, PSMD3, TUBA4A, TUBB4B, TXN |
| Aminoacyl-tRNA biosynthesis (hsa00970) | 5.07 × 10−3 | 13.63 | FARSA, GARS1, IARS1, LARS1, MARS1, VARS1 |
| Spliceosome (hsa03040) | 4.97 × 10−2 | 7.57 | EFTUD2, HNRNPK, SF3A3, SNRPA, SNRPB, SRSF1, SRSF10, SRSF3, SRSF7, HSPA2 |
| WikiPathways | |||
| mRNA processing (WP411) | 7.95 × 10−8 | 12.00 | DHX9, EFTUD2, HNRNPA2B1, HNRNPAB, HNRNPD, HNRNPH1, HNRNPK, SF3A3, SNRPA, SNRPB, SRSF1, SRSF10, SRSF3, SRSF7, YBX1 |
| Cytoplasmic ribosomal proteins (WP:477) | 3.92 × 10−5 | 11.36 | RPL26, RPLP0, RPLP2, RPS10, RPS12, RPS18, RPS19, RPS28, RPS3A, RPS5 |
| Parkin-ubiquitin proteasomal system pathway (WP:2359) | 2.27 × 10−3 | 9.86 | HSPA2, HSPA9, PSMD11, PSMD2, PSMD3, TUBA4A, TUBB4B |
| Translation factors (WP:107) | 3.51 × 10−3 | 12.00 | EEF1B2, EIF3I, EIF4B, EIF5, EIF5A, EIF6 |
| Proteasome degradation (WP:183) | 8.20 × 10−3 | 9.68 | HLA-B, PSMB1, PSMD11, PSMD2, PSMD3, RPN2 |
| KEGG/WikiPathways | Protein | Part of the Protein with a Known Secondary Structure | Secondary Structure | Contribution of α-Helices and β-Sheets to the Protein Structure |
|---|---|---|---|---|
| Ribosome (hsa03010) Cytoplasmic ribosomal proteins (WP:477) | RPL26 | 2–134 (133aa) | 3 sheets | 24.1% |
| 5 helices | 33.1% | |||
| RPLP0 | 5–284 (280aa) | 3 sheets | 11.8% | |
| 12 helices | 39.3% | |||
| RPLP2 | 200–315 (116aa) | 4 helices | 31.9% | |
| RPS10 | 1–99 (99aa) | 1 sheet | 16.2% | |
| 4 helices | 38.4% | |||
| RPS12 | 10–132 (123aa) | 2 sheets | 9.8% | |
| 6 helices | 44.7% | |||
| RPS18 | 3–145 (143aa) | 1 sheet | 5.6% | |
| 9 helices | 35.0% | |||
| RPS19 | 2–145 (144aa) | 2 sheets | 8.3% | |
| 7 helices | 38.9% | |||
| RPS27L | / | / | / | |
| RPS28 | 8–68 (61aa) | 1 sheet | 47.5% | |
| RPS3A | 19–233 (215aa) | 1 sheet | 32.6% | |
| 6 helices | 26.0% | |||
| RPS5 | 16–204 (189aa) | 1 sheet | 4.8% | |
| 7 helices | 42.3% | |||
| Translation factors (WP:107) | EEF1B2 | 1–91 (91aa) | 1 sheet | 36.3% |
| 2 helices | 19.8% | |||
| EIF3I | 1–312 (312aa) | 7 sheets | 30.9% | |
| 2 helices | 2.0% | |||
| EIF4B | 1–81 (81aa) | 1 sheet | 19.8% | |
| 2 helices | 17.3% | |||
| EIF5 | 1–157 (157aa) | 3 sheets | 22.3% | |
| 4 helices | 24.8% | |||
| EIF5A | 15–150 (136aa) | 3 sheets | 37.5% | |
| 1 helix | 5.1% | |||
| EIF6 | / | / | / | |
| Parkin-ubiquitin proteasomal system pathway (WP:2359) Proteasome degradation (WP:183) | HSPA2 | / | / | / |
| HSPA9 | 46–639 (594aa) | 7 sheets | 24.4% | |
| 22 helices | 30.8% | |||
| PSMD11 | 1–422 (422aa) | 1 sheet | 1.7% | |
| 25 helices | 59.0% | |||
| PSMD2 | 1–889 (889aa) | 1 sheet | 0.9% | |
| 47 helices | 50.4% | |||
| PSMD3 | 18–525 (508aa) | 1 sheet | 1.2% | |
| 26 helices | 54.3% | |||
| TUBA4A | / | / | / | |
| TUBB4B | 1–426 (426aa) | 2 sheets | 18.1% | |
| 23 helices | 41.5% | |||
| HLA-B | 1–280 (280aa) | 3 sheets | 37.9% | |
| 8 helices | 23.9% | |||
| PSMB1 | 29–241 (213aa) | 3 sheets | 31.5% | |
| 4 helices | 31.5% | |||
| RPN2 | 21–630 (602aa) | 6 sheets | 22.1% | |
| 20 helices | 40.2% |
Disclaimer/Publisher’s Note: The statements, opinions and data contained in all publications are solely those of the individual author(s) and contributor(s) and not of MDPI and/or the editor(s). MDPI and/or the editor(s) disclaim responsibility for any injury to people or property resulting from any ideas, methods, instructions or products referred to in the content. |
© 2026 by the authors. Licensee MDPI, Basel, Switzerland. This article is an open access article distributed under the terms and conditions of the Creative Commons Attribution (CC BY) license.
Share and Cite
Davalieva, K.; Ralić, V.; Bozhinovski, G.; Gemović, B.; Nešić, M.D.; Korićanac, L.; Dučić, T.; Algarra, M.; Popović, I.A.; Stepić, M.; et al. S-Doped Carbon Dot Treatment Alters RNA Processing, Translation, and Protein Degradation Pathways in HeLa Cells. Curr. Issues Mol. Biol. 2026, 48, 349. https://doi.org/10.3390/cimb48040349
Davalieva K, Ralić V, Bozhinovski G, Gemović B, Nešić MD, Korićanac L, Dučić T, Algarra M, Popović IA, Stepić M, et al. S-Doped Carbon Dot Treatment Alters RNA Processing, Translation, and Protein Degradation Pathways in HeLa Cells. Current Issues in Molecular Biology. 2026; 48(4):349. https://doi.org/10.3390/cimb48040349
Chicago/Turabian StyleDavalieva, Katarina, Vanja Ralić, Gjorgji Bozhinovski, Branislava Gemović, Maja D. Nešić, Lela Korićanac, Tanja Dučić, Manuel Algarra, Iva A. Popović, Milutin Stepić, and et al. 2026. "S-Doped Carbon Dot Treatment Alters RNA Processing, Translation, and Protein Degradation Pathways in HeLa Cells" Current Issues in Molecular Biology 48, no. 4: 349. https://doi.org/10.3390/cimb48040349
APA StyleDavalieva, K., Ralić, V., Bozhinovski, G., Gemović, B., Nešić, M. D., Korićanac, L., Dučić, T., Algarra, M., Popović, I. A., Stepić, M., & Petković, M. (2026). S-Doped Carbon Dot Treatment Alters RNA Processing, Translation, and Protein Degradation Pathways in HeLa Cells. Current Issues in Molecular Biology, 48(4), 349. https://doi.org/10.3390/cimb48040349

