Next Article in Journal
Neuroprotective Potential of New Monoterpene-Adamatane Conjugates—A Pilot Study
Previous Article in Journal
Are Peripartum Changes in CCL2 Associated with Maternal Metabolic Status?
Previous Article in Special Issue
The SMIM25-COX-2 Axis Modulates the Immunosuppressive Tumor Microenvironment and Predicts Immunotherapy Response in Hepatocellular Carcinoma
 
 
Font Type:
Arial Georgia Verdana
Font Size:
Aa Aa Aa
Line Spacing:
Column Width:
Background:
Article

Construction of a Prognostic Model for Lung Adenocarcinoma Based on Necrosis by Sodium Overload-Related Genes and Identification of DENND1C as a New Prognostic Marker

1
Department of Respiratory Medicine, The Second Affiliated Hospital, Chongqing Medical University, Chongqing 400010, China
2
The Second Affiliated Hospital, Chongqing Medical University, Chongqing 400010, China
3
Key Laboratory of Respiratory Inflammatory Injury and Precision Diagnosis and Treatment, Chongqing Municipal Health Commission, Chongqing 400010, China
*
Author to whom correspondence should be addressed.
These authors contributed equally to this work.
Curr. Issues Mol. Biol. 2026, 48(2), 146; https://doi.org/10.3390/cimb48020146
Submission received: 23 December 2025 / Revised: 22 January 2026 / Accepted: 24 January 2026 / Published: 28 January 2026

Abstract

Background: Lung adenocarcinoma (LUAD) remains a leading cause of cancer-related mortality. The prognostic significance and functional role of sodium overload-induced necrosis (a novel form of regulated cell death driven by disrupted sodium homeostasis, hereafter abbreviated as NECSO) in LUAD are largely unexplored. Methods: A prognostic model was constructed utilizing the NECSO key gene TRPM4 and analyzed through Cox, LASSO, and multivariate Cox regression analyses. LUAD patients were stratified into high- and low-risk groups. The model’s predictive performance was evaluated using time-dependent ROC curves and nomograms. Functional enrichment analysis elucidated underlying biological disparities. The tumor immune microenvironment was characterized using ESTIMATE, ssGSEA, CIBERSORTx, and TIDE algorithms, with results corrected for multiple testing. Drug sensitivity to chemotherapeutic and targeted agents was predicted. The functional role of a key gene, DENND1C, was validated in vitro. Its association with immunotherapy survival outcomes was assessed in a real-world cohort. Results: The NECSO-based prognostic signature demonstrated robust performance in risk stratification across training and independent validation cohorts. Patients in the high-risk group exhibited significantly shorter overall survival. Functional enrichment revealed associations with processes related to plasma membrane integrity, cell death, metabolism, and immune response. Multi-algorithm immunogenomic analyses consistently identified an immunosuppressive microenvironment in high-risk patients. The risk score was predictive of differential sensitivity to therapeutics, including taxanes and EGFR inhibitors. In vitro experiments confirmed DENND1C as a tumor suppressor, inhibiting LUAD cell proliferation, invasion, and migration. Furthermore, high DENND1C expression was associated with improved survival in patients receiving immunotherapy. Conclusions: This study establishes and validates a novel NECSO-based prognostic model for LUAD. DENND1C is identified as a key tumor suppressor and a potential biomarker for immunotherapy, offering insights for personalized treatment strategies in LUAD.

1. Introduction

Lung adenocarcinoma (LUAD), the most prevalent histological subtype of lung cancer, is characterized by high incidence, frequently asymptomatic onset, and propensity for metastasis, which contribute to poor patient outcomes [1,2]. Although current treatment strategies, such as immune checkpoint inhibitors, have improved survival for some advanced patients, heterogeneous response rates and frequent acquired resistance remain major clinical hurdles [3,4]. Consequently, exploring underlying biological mechanisms and establishing robust prognostic models are crucial for advancing personalized therapy and optimizing immunotherapy strategies in LUAD. Notably, cell death has become a significant and critical area in tumorigenesis and cancer progression. Besides classical forms such as apoptosis, necroptosis, ferroptosis, and pyroptosis, a novel form of necrotic cell death triggered by dysregulated sodium homeostasis—necrotic cell death characterized by sodium overload (NECSO)—has garnered increasing attention due to its unique features, including osmotic imbalance, energy exhaustion, and immunogenic signaling [5,6]. According to a previous report, TRPM4 serves as a core effector of NECSO. In healthy tissues, it is vital for immune regulation, modulating the activation and migration of immune cells (e.g., T lymphocytes and dendritic cells) and participating in inflammatory processes of vascular endothelial cells [7,8,9,10,11]. Conversely, in cancer cells, the upregulation of TRPM4 promotes proliferation, migration, and invasion through the regulation of β-catenin signaling and the induction of epithelial–mesenchymal transition (EMT) [7,12]. However, the specific role and clinical relevance of NECSO in LUAD have not been elucidated. Herein, this study aims to systematically explore the prognostic value of NECSO-related genes in LUAD. The overall design of this integrative approach is summarized in Figure 1. Multi-omics data from public databases were integrated to construct a robust NECSO-related prognostic risk model. This model effectively stratified patients based on prognosis, immune microenvironment characteristics, and drug sensitivity in both training and validation cohorts. In terms of mechanistic investigations, through in vitro experiments, the key gene DENND1C, with low expression in LUAD, was identified as a tumor suppressor, and its overexpression significantly inhibited tumor cell proliferation, invasion, and migration. Further clinical translational analysis revealed that DENND1C expression levels could predict survival benefits from immunotherapy in a real-world cohort. These findings comprehensively demonstrated the significant role of NECSO signaling in LUAD, providing valuable biomarkers and a theoretical foundation for prognosis assessment and personalized treatment.

2. Materials and Methods

2.1. Data Collection and Analysis

Transcriptomic data and corresponding clinical information for LUAD were obtained from The Cancer Genome Atlas (TCGA) to serve as the training cohort. After excluding relapsed cases and duplicate samples, 464 patients with complete data were retained for model training. For external validation, two independent datasets were strategically selected from the Gene Expression Omnibus (GEO) to evaluate different aspects of model generalizability. GSE72094 (n = 386), encompassing a broad spectrum of disease stages (I–IV), was used to validate the overall prognostic performance. In parallel, GSE31210 (n = 226), which consists exclusively of stage I and II patients, provided a focused assessment of the model’s ability to stratify risk within the clinically crucial early-stage subgroup. To ensure data quality and analytical robustness, a uniform filter was applied across all cohorts: samples with an overall survival (OS) of less than 30 days or lacking essential clinical variables were excluded. The key characteristics of all cohorts are summarized in Supplementary Materials S1.

2.2. Screening of Sodium Overload-Associated Genes (Initial Candidate NRGs)

This study focuses on a novel form of necrotic cell death characterized by NECSO, for which TRPM4 has been reported as a key gene [5]. Based on transcriptomic data from the TCGA-LUAD cohort, genes significantly correlated with TRPM4 expression were screened using Pearson correlation analysis. To balance statistical stringency with biological relevance, genes with a p-value < 0.001 and an absolute correlation coefficient |cor| > 0.35 were selected. This correlation threshold represents a widely used empirical cutoff in transcriptomics for identifying potential co-functional gene modules. Genes meeting these criteria were designated as the ‘TRPM4-coexpressed gene set’. To evaluate whether this set extends beyond mere correlation to encompass functional relevance to sodium overload or associated cellular stress, Gene Set Enrichment Analysis (GSEA) of KEGG and GO terms was subsequently performed. Given that the functional enrichment results supported a plausible link to plasma membrane integrity—a key aspect of NECSO pathophysiology—this co-expressed gene set was thereafter defined and referred to as candidate Sodium Overload-Associated Necroptosis Genes (NRGs) for the purpose of subsequent prognostic model construction.

2.3. Prognostic Model Construction and Validation

To develop robust prognostic features derived from NRGs, we implemented a multi-step modeling approach, following a previously established methodology [13]. Initially, univariate Cox regression analysis was applied to assess the association of each NRG with overall survival (OS). Genes meeting a significance threshold of p < 0.05 were retained for further analysis. To mitigate overfitting and reduce dimensionality, Lasso-penalized regression was subsequently performed using the “glmnet” [14] package in R. Model stability was enhanced through 1000 repetitions of 10-fold cross-validation. Ultimately, a set of 20 genes was selected to construct the prognostic risk score, including LRP10, ORMDL3, PLEC, MAP2K3, DEDD2, AKT1S1, FAAH, EPN1, DENND1C, TLNRD1, TKFC, PGPEP1, SMG9, SDCBP2, ADCY9, SLC27A1, CACNB1, KLHDC7A, CASZ1, and NPAS2.
In the training set (TCGA cohort), LUAD patients were stratified into high-risk and low-risk groups using the median risk score of this cohort as the cutoff. Kaplan–Meier survival analysis with the log-rank test was used to compare OS differences between the two groups. The predictive accuracy of the model was evaluated using time-dependent receiver operating characteristic (ROC) curves (R package “timeROC”), and the area under the curve (AUC) was calculated. Additionally, calibration curves were plotted using the R package “rms” (version 6.7.1) [15] to assess the consistency between the model-predicted probabilities and the actual observed outcomes.

2.4. External Validation of the Prognostic Model

To evaluate the generalizability and robustness of the model, external validation was performed using the gene expression and clinical data from the GSE31210 and GSE72094 datasets. To ensure consistent and unbiased grouping across independent cohorts, patients in each validation dataset were stratified into high- and low-risk groups based on their cohort-specific median risk score [16]. Kaplan–Meier (KM) survival curves were then plotted to assess the impact of the risk score on patient survival time in the two independent validation cohorts. Time-dependent ROC curves for 1-, 3-, and 5-year survival were generated, and the AUC values were calculated to comprehensively evaluate the predictive reliability and accuracy of the model in the external datasets.

2.5. Correlation Analysis Between Risk Score and Clinical Characteristics

To investigate the association between the risk score and clinicopathological parameters, the Wilcoxon rank-sum test was employed to analyze the distribution differences in the risk score across various clinical characteristics (including age, gender, TNM stage, T stage, N stage, and M stage) in the TCGA-LUAD cohort. To mitigate the influence of differing numerical scales, all risk scores were log-transformed prior to analysis.

2.6. Construction and Evaluation of a Nomogram

To provide a personalized prognostic prediction tool, a prognostic nomogram integrating the risk score, age, gender, and TNM stage was constructed using the R package ‘rms’. Univariable and multivariable Cox regression analyses were performed to verify the value of the risk score as an independent prognostic factor (compared with other clinical variables such as age, gender, and stage). The results were visualized using a forest plot generated by the ‘forestplot’ R package. The discriminative ability of the nomogram was assessed by calculating the AUC values for predicting 1-, 3-, and 5-year survival rates. Its predictive accuracy was evaluated using calibration curves, and its clinical net benefit was assessed via decision curve analysis (DCA).

2.7. Functional Enrichment Analysis

After stratifying TCGA-LUAD samples into high-risk and low-risk groups based on the median risk score, differentially expressed gene (DEG) analysis between the two groups was performed using the R package “DESeq2” [17]. DEGs were identified using screening criteria of an adjusted p-value (adj. p) < 0.05 and an absolute log2 fold change (|log2FC|) > 1 and were visualized in a volcano plot using the “ggplot2” package. To gain deeper insights into the underlying biological mechanisms, Gene Ontology (GO) functional annotation and Kyoto Encyclopedia of Genes and Genomes (KEGG) pathway enrichment analyses were conducted on the identified DEGs. Gene Set Enrichment Analysis (GSEA) was also applied to reveal enrichment trends of gene sets at the phenotype level.

2.8. Assessment of Immune Cell Infiltration and Immune Response

To evaluate the tumor immune microenvironment, multiple computational methods were employed. First, the ESTIMATE algorithm was used to calculate the ESTIMATE score, immune score, stromal score, and tumor purity for each sample via the R package “estimate” (version ‘1.0.13’) [18]. Second, single-sample Gene Set Enrichment Analysis (ssGSEA) [19] was applied to quantify the relative abundance of 28 tumor-infiltrating immune cell subsets using the gene set “c7.immunesigdb.v2023.2.Hs.symbols.gmt”. Additionally, the CIBERSORTx deconvolution algorithm was employed to estimate the proportions of 22 immune cell types.
For ssGSEA and CIBERSORTx analyses, differences in immune cell infiltration between high- and low-risk groups were assessed using the Wilcoxon rank-sum test. To account for multiple hypothesis testing, p-values were adjusted using the Benjamini–Hochberg false discovery rate (FDR) correction across the 28 immune cell subsets for ssGSEA and 22 immune cell types for CIBERSORTx, respectively. Only results with an FDR-adjusted p-value < 0.05 were considered statistically significant. Furthermore, effect sizes (Hedges’ g) with 95% confidence intervals were calculated to quantify the magnitude of differences. Finally, the Tumor Immune Dysfunction and Exclusion (TIDE) tool [20] was utilized to predict the potential response of patients in both groups to immune checkpoint inhibitor therapy.

2.9. Prediction of Drug Sensitivity

To enable robust domain transfer from cell line models, patient expression profiles were preprocessed using a standardized pipeline comprising log2(TPM+1) normalization and ComBat-seq batch correction. Drug sensitivity scores (corresponding to the half-maximal inhibitory concentration, IC50) for 198 chemotherapeutic and targeted agents in the TCGA-LUAD cohort were then predicted using the R package “oncoPredict” [21] which was trained on the extensively curated Drug Sensitivity in Cancer (GDSC2, version 2.0) database. The analysis was based on 17,542 shared protein-coding genes (88.0% of the TCGA transcriptome), and resulting p-values were adjusted for multiple testing using the false discovery rate (FDR). Higher predicted scores indicate greater potential resistance, as they correlate positively with IC50.

2.10. Multi-Omics Assessment of DENND1C Expression and Prognosis

The expression profile and prognostic value of DENND1C were comprehensively evaluated using multi-omics data. Transcriptomic data from TCGA and GTEx databases, accessible via the GEPIA2 platform (http://gepia2.cancer-pku.cn/, accessed 4 October 2025), were utilized to assess DENND1C mRNA expression differences between LUAD and normal tissues. Protein-level expression was validated using the Human Protein Atlas (HPA) database (https://www.proteinatlas.org/, accessed 4 October 2025). The Kaplan–Meier (KM) plotter platform (https://kmplot.com/, accessed 4 October 2025) was subsequently employed to analyze the association between DENND1C expression and patient survival outcomes.

2.11. Cell Culture and Lentiviral Transfection

The human lung adenocarcinoma cell lines A549 and PC9 were obtained from the Cell Bank of the Chinese Academy of Sciences (Shanghai, China). Both are widely used, established research cell lines. A549 was originally derived from a lung adenocarcinoma patient. PC9 is a well-characterized, published cell line. A549 cells were cultured in F-12K medium (Gibco, Grand Island, NY, USA), supplemented with 10% fetal bovine serum (FBS; Gibco, Grand Island, NY, USA) and 1% antibiotics (Gibco, Grand Island, NY, USA). PC9 cells were maintained in RPMI-1640 medium (Gibco, Grand Island, NY, USA) supplemented with 10% FBS and 1% antibiotics. All cells were incubated at 37 °C in a humidified atmosphere containing 5% CO2. To establish stable DENND1C-overexpressing cell lines, lentiviral transduction was performed. The lentiviral particles were constructed and provided by OBiO Technology (Shanghai, China) Corp., Ltd. Viral genomic sequence was verified by Sanger sequencing using the forward primer CMV-F (5′-CGCAAATGGGCGGTAGGCGTG-3′) and the reverse primer WPRE-R (5′-CATAGCGTAAAAGGAGCAACA-3′). Following transduction, stable polyclonal cell populations were selected and maintained using puromycin.

2.12. Quantitative Real-Time PCR (qRT-PCR)

Total RNA was isolated from cells using the SteadyPure Rapid RNA Extraction Kit (AG21023, Changsha, Hunan, China). Genomic DNA was eliminated, and first-strand cDNA was synthesized from 1 µg of total RNA using the Evo M-MLV Reverse Transcription Premix Kit (with gDNA Cleaner; AG11728, Changsha, Hunan, China). Quantitative real-time PCR was then performed on a CFX96 Touch Real-Time PCR Detection System (Bio-Rad, Hercules, CA, USA) using the SYBR® Green Pro Taq HS Premixed qPCR Kit (AG11701, Accurate Biotechnology, Changsha, Hunan, China). Each reaction was set up in triplicate, and the amplification protocol consisted of an initial denaturation at 95 °C for 30 s, followed by 40 cycles of 95 °C for 5 s and 60 °C for 30 s. Melt curve analysis was conducted to verify the specificity of the amplification products. The relative expression level of the target gene was calculated using the comparative 2−ΔΔCt method, with GAPDH mRNA serving as the internal control.
The sequences of the gene-specific primers used for amplification are as follows: GAPDH: 5′-GGAGCGAGATCCCTCCAAAAT-3′ (Forward), 5′-GGCTGTTGTCATACTTCTCATGG-3′ (Reverse); DENND1C: 5′-CCTGAGACCGAGCCAGAGTT-3′ (Forward), 5′-GGCATCCAAAGACGAGGCAT-3′ (Reverse).

2.13. Western Blot Analysis

Total protein was extracted from tissues and cells using RIPA lysis buffer containing PMSF (Beyotime, Shanghai, China), with GAPDH serving as the internal control. Protein signals were detected using an ECL reagent. The primary antibodies used included anti-DENND1C (abmart, PHZ0272S, Shanghai, China) and anti-GAPDH (abclonal, AC001, Wuhan, China).

2.14. Colony Formation Assay

Cells were seeded into 6-well plates at a density of 5 × 103 cells per well for the colony formation assay. After visible colonies formed, cells were fixed with 4% paraformaldehyde for 15 min and then stained with crystal violet (Beyotime, Shanghai, China) for 30 min. The number of formed colonies was counted to assess colony-forming ability.

2.15. Cell Invasion Assay

Overexpressing and control cells were resuspended in serum-free medium and seeded into the upper chambers of Transwell inserts pre-coated with Matrigel. The lower chambers were filled with medium containing 2% FBS as a chemoattractant. After 48 h of incubation, cells that had invaded through the membrane to the lower side were fixed with 4% paraformaldehyde, stained with crystal violet, and non-invading cells on the upper surface were gently removed. Images were captured using an optical microscope, and invasive cells were counted using ImageJ software (version 1.54g).

2.16. Wound Healing Assay

Cells were seeded into 6-well plates and cultured until they reached 80–100% confluence. A sterile pipette tip was used to create a scratch wound, and the cells were washed twice with PBS. Microscopic images (Olympus, Tokyo, Japan) were captured at the same field of view at 0 h and 48 h. The wound closure area was quantified using ImageJ software to calculate the healing rate.

2.17. EdU Assay

Cells were seeded into 24-well plates at a density of 2 × 105 cells per well. After adherence, cells were treated with labeling medium containing 10 μM EdU (C0071S, Beyotime, Shanghai, China) for 6 h (37 °C, 5% CO2). Cells were fixed with 4% paraformaldehyde for 15 min, and the Click-iT reaction was performed according to the manufacturer’s instructions to detect EdU incorporation. Cell nuclei were counterstained with Hoechst 33342. Images were acquired using an inverted fluorescence microscope (Olympus, Tokyo, Japan).

2.18. Analysis of DENND1C and Immunotherapy Response

The Cancer Immunology Data Engine (CIDE, https://cide.ccr.cancer.gov, accessed 4 October 2025) integrates 90 omics datasets encompassing immunotherapy data from 8575 tumor samples across 17 solid tumor types [22]. This platform enables the systematic identification of genes associated with immunotherapy outcomes. Based on the CIDE platform, we further evaluated multiple real-world non-small cell lung cancer cohorts receiving immunotherapy, including Patil2022-OAK, Patil2022-POPLAR [23], and Ravi2023 [24], to analyze prognostic differences between groups with different DENND1C expression levels.

2.19. Statistical Analysis

Data processing and statistical analyses were performed using R software (version 4.3.1). For comparisons between two groups, Student’s t-test was used if the data followed a normal distribution with homogeneity of variances; otherwise, the Wilcoxon rank-sum test was employed. Statistical significance was defined as p < 0.05 and denoted as follows: ns (p > 0.05), * (p < 0.05), ** (p < 0.01), *** (p < 0.001), **** (p < 0.0001).

3. Results

3.1. Identification of a TRPM4-Correlated Gene Set and Its Functional Enrichment

Analysis of the TCGA-LUAD dataset identified 710 genes whose expression was significantly correlated with TRPM4 (p < 0.001, |cor| > 0.35), constituting the ‘TRPM4-coexpressed gene set’. To assess its biological coherence, functional enrichment analysis was conducted. Intriguingly, this gene set showed no significant enrichment in canonical ion transport or necroptosis pathways. Instead, it was robustly enriched in biological processes and pathways directly pertaining to plasma membrane integrity and function, including glycosphingolipid/O-glycan biosynthesis, myelination, and regulation of cell–matrix adhesion (Supplementary Materials S2).
Given that the terminal cytolytic event in NECSO is plasma membrane rupture triggered by osmotic stress from sodium overload, this enrichment pattern suggests a plausible functional link. We therefore hypothesize that this TRPM4-coexpressed gene set may influence LUAD biology by modulating tumor cell membrane stability, composition, and adhesive properties, thereby altering cellular susceptibility to sodium overload-induced stress. This establishes a ‘membrane-centric’ framework for understanding the potential role of these genes in the context of NECSO. Based on this functional premise, this gene set was carried forward as a candidate pool for constructing a prognostic signature related to sodium overload susceptibility.

3.2. Construction and Validation of the Prognostic Model

Univariable Cox regression analysis of the 710 candidate genes identified 120 with prognostic value. LASSO regression refined this to 20 genes with non-zero coefficients, which were used to construct a multivariable Cox regression model (Figure 2A). Notably, while not all these 20 genes are canonical regulators of necrosis or ion transport, their initial selection was grounded in their strong correlation with TRPM4—a key mediator of sodium overload. Furthermore, the broader 710-gene set, from which these prognostic genes were derived, is significantly enriched in biological processes pertaining to plasma membrane structure and function. We therefore posit that these model genes, including DENND1C and others, may influence patient prognosis by modulating tumor cell membrane properties, thereby affecting cellular susceptibility to sodium overload-induced stress consistent with the NECSO phenotype. A multivariable Cox regression model based on these 20 genes was constructed. The risk score for this model was calculated as follows: Risk score = (0.0866 × expr LRP10) + (−0.0034 × expr ORMDL3) + (0.0175 × expr PLEC) + (0.0235 × expr MAP2K3) + (0.0655 × expr DEDD2) + (0.1013 × expr AKT1S1) + (−0.0984 × expr FAAH) + (0.1431 × expr EPN1) + (−0.2623 × expr DENND1C) + (0.1670 × expr TLNRD1) + (0.1469 × expr TKFC) + (−0.0513 × expr PGPEP1) + (0.0172 × expr SMG9) + (0.0054 × expr SDCBP2) + (−0.0428 × expr ADCY9) + (−0.0013 × expr SLC27A1) + (−0.0201 × expr CACNB1) + (−0.0104 × expr KLHDC7A) + (−0.0457 × expr CASZ1) + (0.1557 × expr NPAS2).
Based on the median risk score, patients in the TCGA cohort were stratified into high-risk (n = 232) and low-risk (n = 232) groups. A forest plot from the univariable Cox analysis illustrates the specific impact of individual NRGs on survival time (Figure 2B). Kaplan–Meier survival curves demonstrated that the low-risk group had a significantly longer overall survival (OS) compared to the high-risk group (Figure 2C). The NRG signature exhibited good predictive ability for OS, with AUC values of 0.77, 0.74, and 0.75 for 1-, 3-, and 5-year survival, respectively (Figure 2D). Furthermore, calibration curves validated the efficacy of the NRG signature, showing a high degree of consistency between the observed outcomes and the predicted probabilities for 3- and 5-year survival rates (Figure 2E,F). These findings highlight the robustness of the constructed NRG signature in predicting adverse prognosis in LUAD patients.
External validation in two independent GEO datasets (GSE31210 and GSE72094) yielded results closely aligned with the TCGA cohort analysis. In both validation cohorts, the high-risk score groups demonstrated a significantly elevated mortality rate and poorer overall survival (Figure 3A,C). ROC curve analysis revealed that the prognostic signature consistently achieved average AUC values ranging between 0.7 and 0.8 for predicting 1-, 3-, and 5-year survival rates in both cohorts (Figure 3B,D). Hence, these results indicated that the NRG signature could be a robust prognostic biomarker for LUAD patients.

3.3. Correlation Analysis with Clinical Characteristics

A comparative analysis of various clinical characteristics was performed between the high-risk and low-risk groups within the TCGA cohort. No significant correlation was found between patient age and the risk score (Figure 4A). Male patients were associated with a significantly higher risk stratification compared to female patients (Figure 4B). Patients with T2, T3, and T4 stage tumors demonstrated significantly elevated risk scores compared to those with T1 stage tumors (Figure 4C). Furthermore, patients with lymph node involvement (N1-N3) exhibited significantly higher risk scores than those without nodal metastasis (N0) (Figure 4D). The risk score was also significantly higher in patients with distant metastasis (M1) compared to those without (M0) (Figure 4E). Notably, a statistically significant increasing trend in the risk score was observed with advancing clinical stage (Figure 4F). Comprehensive analysis indicates that while the risk score is independent of age, higher risk scores are significantly associated with male gender and more advanced pathological stages.

3.4. Construction and Evaluation of a Nomogram

To assess the clinical applicability of the risk model, a nomogram incorporating the risk score, age, gender, and clinical stage was constructed to predict 1-, 3-, and 5-year survival probabilities (Figure 5A). Univariate and multivariate Cox regression analyses confirmed that both the clinical stage and the risk score were independent predictors of prognosis in LUAD (Figure 5B,C). The predictive performance of the nomogram was quantified using time-dependent ROC analysis in the TCGA training set, which yielded AUC values of 0.76, 0.72, and 0.76 for predicting 1-, 3-, and 5-year survival, respectively (Figure 5D). The calibration curves for 3- and 5-year survival demonstrated high consistency between the nomogram-predicted probabilities and the actual observed outcomes, confirming the reliability of the nomogram for clinical prognostic prediction (Figure 5E,F). Decision curve analysis (DCA) further verified that this nomogram provided a superior clinical net benefit compared to relying on individual risk factors alone (Figure 5G).

3.5. Exploration of Biological Functions

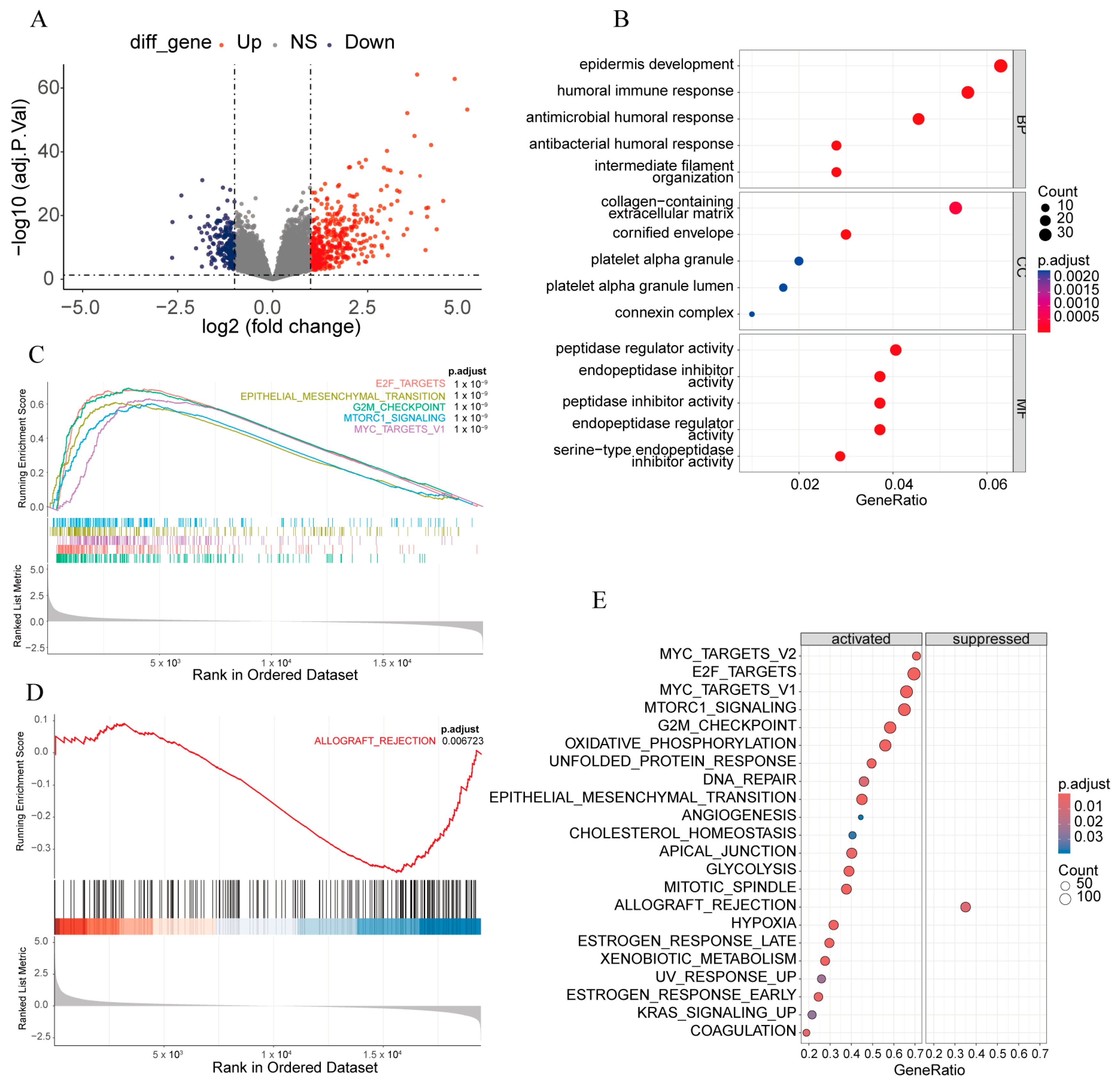
Differential expression analysis between the high- and low-risk groups identified a total of 660 differentially expressed genes (DEGs), comprising 430 upregulated and 230 downregulated genes (Figure 6A). Gene Ontology (GO) analysis indicated that these DEGs were primarily enriched in biological processes such as epidermis development, humoral immune response, and antimicrobial humoral response (Figure 6B). Gene Set Enrichment Analysis (GSEA) results (Figure 6E) revealed significant activation of several hallmark pathways in the high-risk group, including HALLMARK_E2F_TARGETS, HALLMARK_EPITHELIAL_MESENCHYMAL_TRANSITION, HALLMARK_G2M_CHECKPOINT, HALLMARK_MTORC1_SIGNALING, and HALLMARK_MYC_TARGETS_V1 (Figure 6C). Conversely, the HALLMARK_ALLOGRAFT_REJECTION pathway was notably suppressed (Figure 6D). Comprehensive analysis revealed marked disparities between the high- and low-risk groups in pathways associated with cell growth, programmed cell death, metabolic processes, and immune responses.

3.6. Investigation of the Tumor Immune Microenvironment

Comprehensive assessment of the tumor immune microenvironment revealed distinct immunophenotypes between risk groups. The ESTIMATE algorithm demonstrated that the high-risk group exhibited significantly lower ESTIMATE, stromal, and immune scores but higher tumor purity (Figure 7A–D), indicating an immunologically “cold” microenvironment.
Single-sample gene set enrichment analysis (ssGSEA) identified significant negative correlations between risk scores and multiple immune cell populations, including central memory CD4 T cells, type 1 T helper cells, activated B cells, and natural killer cells (Figure 7E), further supporting impaired adaptive and innate immunity in high-risk patients. Validation using CIBERSORTx deconvolution revealed both positive and negative associations: risk scores showed positive correlations with immunosuppressive populations (resting NK cells, macrophages M0/M1), while negatively correlating with immunologically active cells (memory B cells, monocytes, resting dendritic cells) (Figure 7F). These findings were consistent after rigorous false discovery rate correction. The TIDE analysis demonstrated significantly higher dysfunction and exclusion scores in the high-risk group (Figure 7G–I), suggesting both T cell dysfunction and physical exclusion of immune cells. Correspondingly, immunotherapy responders had significantly lower risk scores than non-responders (Figure 7J).
Collectively, these multi-dimensional analyses consistently characterize the high-risk group as having an immunosuppressive microenvironment with diminished immunogenic cell infiltration and increased barriers to immune cell function, potentially explaining their reduced benefit from immunotherapy.

3.7. Prediction of Drug Treatment Response

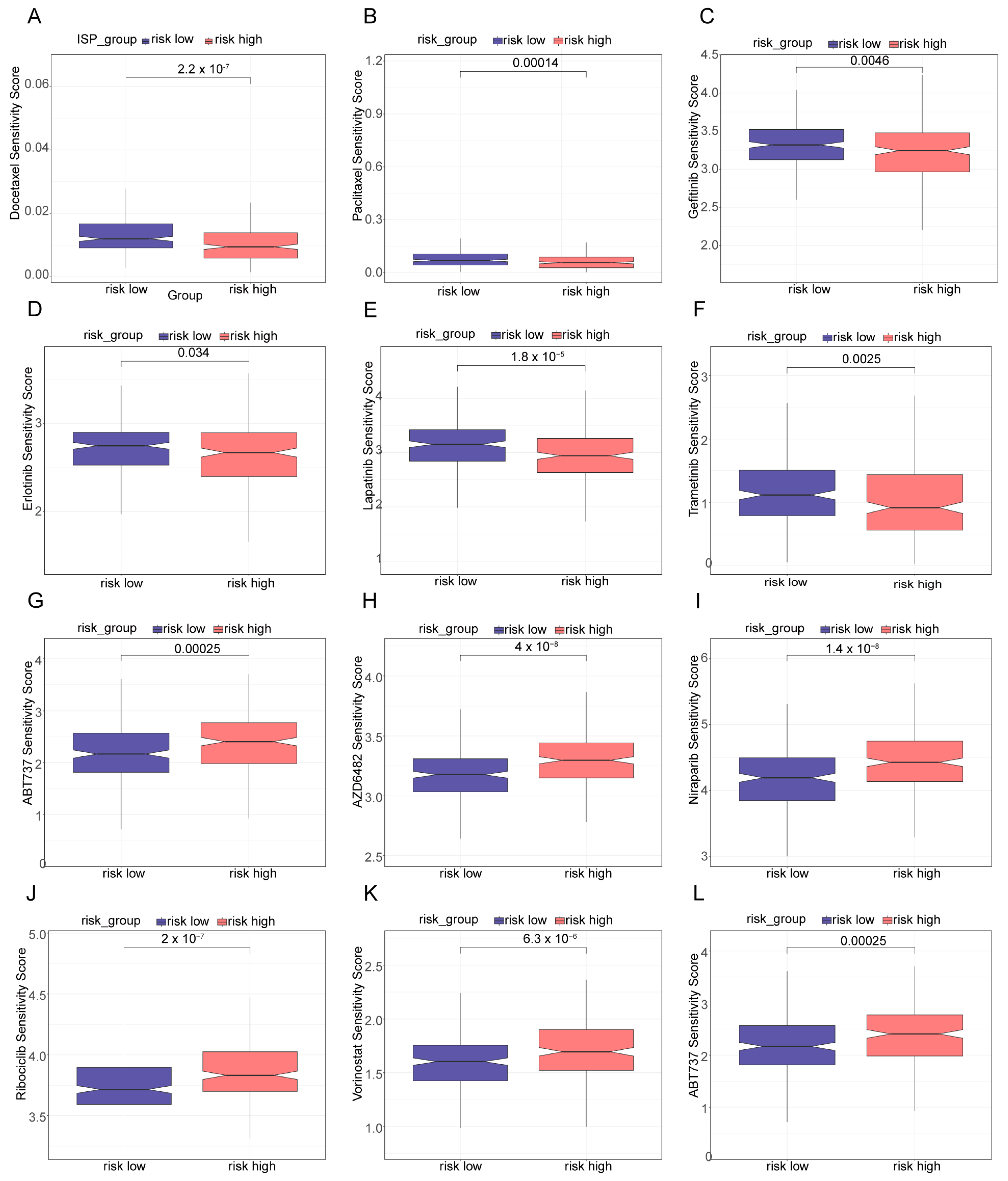
Drug sensitivity analysis was performed between the two risk groups (Figure 8). The results indicated that the high-risk group exhibited lower IC50 values for a subset of drugs, suggesting heightened sensitivity. These drugs included the taxane-based chemotherapeutic agents Docetaxel and Paclitaxel, the epidermal growth factor receptor tyrosine kinase (EGFR) inhibitors Gefitinib and Erlotinib, the EGFR/HER2 inhibitor Lapatinib, and the MEK inhibitor Trametinib (Figure 8A–F). This indicates that the risk score may predict enhanced sensitivity of LUAD to these specific agents.
Conversely, the high-risk group demonstrated higher IC50 values for another set of drugs, suggesting potential resistance. These included the KRAS (G12C) inhibitor, the PI3K/AKT/mTOR pathway inhibitor AZD6482, the PARP inhibitor Niraparib (Figure 8I), the CDK4/6 inhibitor Ribociclib, the epigenetic agent Vorinostat, and the apoptosis pathway inhibitor ABT-737 (Figure 8G–L). This implies that the risk score could predict inherent or potential resistance to these therapeutics.
In conclusion, this study demonstrates that predicting chemotherapeutic agent selection based on tumor heterogeneity, as stratified by the risk groups, can help inform more precise and personalized treatment strategies for patients.

3.8. Multi-Omics Profiling Reveals Downregulation of DENND1C and Its Association with Poor Prognosis in LUAD

After the establishment of the prognostic risk model, key biological drivers within the gene signature were investigated. DENND1C, which has not been studied in LUAD, was selected for in-depth validation. The multi-omics analysis revealed that DENND1C expression is significantly downregulated in LUAD. At the transcriptomic level, analysis of TCGA and GTEx data via GEPIA2 showed reduced DENND1C mRNA in tumor tissues compared to normal controls (Supplementary Materials S3A). This finding was corroborated at the protein level by immunohistochemistry data from the Human Protein Atlas (HPA), which displayed notably weaker staining intensity in LUAD specimens (Supplementary Materials S3C). Critically, survival analysis using the Kaplan–Meier plotter demonstrated that low DENND1C expression was significantly associated with poorer overall survival, underscoring its potential as a favorable prognostic factor (Supplementary Materials S3B).

3.9. Overexpression of DENND1C Suppresses Proliferation and Migration of LUAD Cells

Lentiviral transduction was utilized to specifically overexpress DENND1C in A549 and PC9 cells. The successful elevation of DENND1C expression was confirmed by quantitative PCR (qPCR) (Figure 9A) and Western blot (WB) analysis (Figure 9B). Whole membrane blot results are shown in Supplementary Material S4A,B. Colony formation assay demonstrated that DENND1C overexpression resulted in reduced colony formation (Figure 9C). Transwell assay indicated decreased cell invasion in both DENND1C-overexpressing cell lines (Figure 9D). Wound healing assay revealed a delayed wound closure in DENND1C-overexpressing cells (Figure 9E). EdU proliferation assay showed that DENND1C overexpression inhibited the proliferation of both A549 and PC9 cells (Figure 9F). In summary, DENND1C suppresses the proliferation and migration of LUAD cells, suggesting its potential as a therapeutic target in LUAD.

3.10. DENND1C Can Predict Immunotherapy Outcomes in Lung Cancer

Utilizing the CIDE platform, multiple real-world NSCLC cohorts receiving immunotherapy (Patil2022-OAK, Patil2022-POPLAR, Ravi2023) were analyzed. Results demonstrated that higher DENND1C expression was significantly associated with improved overall survival (OS) across all cohorts (Figure 10A,C,E). In the Patil2022-OAK cohort, elevated DENND1C expression was also significantly correlated with prolonged progression-free survival (PFS), supporting its potential role as a protective factor (Figure 10B). Although the association did not reach statistical significance in the Patil2022-POPLAR and Ravi2023 cohorts, consistently negative z-scores indicated an effect direction concordant with that observed in Patil2022-OAK (Figure 10D,F). Variations in statistical significance may stem from differences in sample sizes among the cohorts. Collectively, these findings suggest that high DENND1C expression could serve as a promising prognostic biomarker in NSCLC patients treated with immunotherapy.

4. Discussion

Lung adenocarcinoma is the most common subtype of lung cancer. Over the past several decades, the incidence and mortality rates of LUAD have remained persistently high worldwide [2,25]. Although treatment strategies have evolved, the prognosis, especially for advanced-stage patients, remains suboptimal due to limited options and drug resistance [26,27]. Therefore, identifying novel biomarkers and therapeutic targets is of critical importance. In this study, we introduced a novel form of programmed cell death—necrotic cell death characterized by sodium overload (NECSO) [5]—into LUAD research. We successfully constructed and validated a robust risk-scoring model based on NECSO-related genes, demonstrating stable prognostic predictive power across multiple independent cohorts, including TCGA and GEO datasets.
NECSO is characterized by intracellular sodium overload via TRPM4 channel activation, leading to membrane depolarization and necrotic death [5], but its role in LUAD was unexplored. Our study is the first to construct a prognostic model based on genes correlated with the key NECSO mediator TRPM4. Importantly, enrichment analysis revealed these genes are not linked to canonical necrosis pathways but are significantly associated with plasma membrane structure and function (e.g., glycosphingolipid biosynthesis, cell–matrix adhesion). This suggests a novel “membrane biology” framework for understanding NECSO susceptibility. Within this framework, individual genes in our signature may influence NECSO and LUAD progression through several interconnected mechanistic axes: (i) Modulating membrane integrity and composition: Key genes in our signature are directly implicated in maintaining plasma membrane architecture. For instance, PLEC encodes plectin, a critical cytoskeletal linker that anchors intermediate filaments to the plasma membrane, providing mechanical resilience against osmotic stress. Another gene, LRP10, is involved in the trafficking and recycling of membrane receptors, thereby influencing the protein composition and signaling landscape of the cell surface. By altering the mechanical stability and molecular composition of the plasma membrane, these genes could directly affect the propensity for sodium overload-induced membrane rupture. (ii) Regulating ion homeostasis: While TRPM4 mediates sodium influx, other correlated genes may encode or regulate auxiliary proteins (e.g., transporters, channels, or their modulators) that affect sodium extrusion, potassium balance, or cell volume regulation, collectively determining the net cellular response to sodium stress. (iii) Impacting vesicle trafficking and membrane repair: Components related to cell–matrix adhesion and intracellular trafficking (e.g., DENND1C, a Rab GEF) might influence the endocytosis of damaged membrane patches, exosome release, or the surface expression of death receptors, thereby modulating the execution or compensation of NECSO. This “membrane biology” framework posits that these genes collectively influence cellular susceptibility to sodium overload by modulating membrane stability and function, which aligns perfectly with the terminal event of NECSO—plasma membrane rupture.
Mechanistic investigations revealed fundamental differences in biological behavior between the high-risk and low-risk groups. Functional enrichment analysis demonstrated that the differentially expressed genes were significantly enriched in key pathways such as cell growth, programmed cell death, metabolism, and immune responses. Crucially, our study is the first to link NECSO with the LUAD immune microenvironment. Immune infiltration analysis, strengthened by employing multiple algorithms (ssGSEA, ESTIMATE, and CIBERSORTx) with FDR correction and effect size reporting, consistently demonstrated an immunosuppressive phenotype in the high-risk group. This may explain their poorer response to immune checkpoint inhibitors, as supported by TIDE analysis. Drug sensitivity analysis using the well-validated GDSC2 resource suggested high-risk patients might be more sensitive to agents like paclitaxel and gefitinib. Collectively, these findings indicate that this risk scoring model is not only a prognostic tool but also holds potential clinical translational value in guiding individualized treatment strategies, including immunotherapy and chemotherapy/targeted therapy.
Among model genes, we focused on DENND1C, previously uncharacterized in lung cancer. Although its direct link to sodium overload is not established, it was rigorously selected via multivariate analysis from the TRPM4-correlated membrane-associated gene set. This gene belongs to the DENN domain protein family [28]. Studies have shown that DENND1C acts as a guanine nucleotide exchange factor involved in the functions of Rab35 and Rab13 [28,29,30,31]. Building on this known molecular function, we propose a plausible mechanistic link to the “membrane biology” framework of NECSO susceptibility. As a GEF for Rab35—a key regulator of endocytic recycling and membrane repair—and Rab13, involved in tight junction assembly and polarized trafficking, DENND1C is positioned to critically influence plasma membrane homeostasis. We hypothesize that its downregulation in LUAD may impair Rab35/Rab13-mediated processes, potentially compromising: (1) the efficient removal or repair of membrane damage under osmotic stress; (2) the proper surface localization of adhesion molecules and ion channels that stabilize membrane integrity; and (3) the secretion of signals that modulate the cellular response to stress. This could collectively render tumor cells more vulnerable to sodium overload-induced membrane rupture, functionally linking DENND1C loss to NECSO-related pathogenesis. It has also attracted widespread attention for its important role in metabolic diseases [32]. We found DENND1C significantly downregulated in LUAD, and gain-of-function experiments confirmed its role in suppressing proliferation and migration, supporting its tumor-suppressive potential. Importantly, analysis of real-world data suggested high DENND1C expression correlates with better survival in NSCLC patients receiving immunotherapy, supporting its potential as a promising candidate biomarker that merits further investigation. However, it is important to note that these associations were derived from heterogeneous retrospective data, and progression-free survival benefits were not uniformly significant across all cohorts.
The strengths of our study include the first systematic exploration of NECSO’s clinical significance in LUAD, integration of multi-omics data—including genomic, transcriptomic, and real-world clinical cohorts—to build a robust model, and validation of its prognostic power in independent cohorts (GSE72094 for overall prognosis and GSE31210 specifically for early-stage stratification). This model successfully links a novel cell death mechanism with characteristics of the tumor immune microenvironment and predictions of therapy response. The multi-algorithm immune analysis (using CIBERSORTx alongside ssGSEA and ESTIMATE, with all comparisons FDR-corrected (Benjamini–Hochberg) and with effect sizes (Hedges’ g) and 95% CIs reported) enhances the reliability of the tumor microenvironment characterization. Experimental validation of DENND1C provides biological plausibility for a key model component.
Nevertheless, limitations exist. First, the retrospective nature of public cohorts (TCGA/GEO) and the general lack of key clinical variables (e.g., detailed treatment history) limit causal inference and clinical interpretability of our risk model. The association between the risk score and immunotherapy efficacy, while internally validated with multiple algorithms, warrants confirmation in prospective, large-scale clinical cohorts. Similarly, the observed link between DENND1C expression and immunotherapy outcome, although encouraging, requires validation in prospective studies to fully establish its predictive value. Second, our functional validation of the key model gene DENND1C is currently limited to in vitro assays; its precise molecular mechanisms and tumor-suppressive role require further elucidation through in-depth in vitro and, crucially, in vivo studies. Future studies are needed to directly confirm the presence and regulation of NECSO in LUAD using experimental approaches such as monitoring intracellular sodium concentration with fluorescent indicators, modulating the TRPM4 channel via electrophysiological or pharmacological tools, and observing cell death under controlled osmotic stress. Furthermore, functional gain- or loss-of-function experiments targeting genes like DENND1C under sodium stress conditions would more directly test their role in maintaining membrane homeostasis and resisting sodium overload-associated cell death. Third, regarding the drug sensitivity predictions, several factors necessitate cautious interpretation. The GDSC2 database is primarily derived from cancer cell lines, which may not fully recapitulate the tumor microenvironment or patient-specific pharmacokinetics in vivo. More importantly, LUAD is molecularly heterogeneous; key driver mutations such as EGFR or KRAS status can profoundly influence drug response and represent potential confounding factors. Our current analysis did not stratify predictions by these molecular subtypes, which is a critical step for future translational validation. Thus, while our findings suggest potential therapeutic avenues (e.g., paclitaxel, gefitinib), cross-validation with other pharmacogenomic resources and experimental validation in molecularly defined subgroups are essential future directions.

5. Conclusions

In summary, we developed and validated a novel prognostic model based on genes associated with the novel cell death modality NECSO. This model accurately stratifies LUAD patients, predicts survival outcomes, and shows associations with differential responses to immunotherapy and conventional chemotherapeutic agents. The study not only elucidates the potential significance of NECSO-related biology in LUAD, particularly within a “membrane stability” framework, but also identifies DENND1C as a key tumor suppressor and a potential predictive biomarker for immunotherapy. These findings provide new insights and promising targets for advancing precision medicine in LUAD.

Supplementary Materials

The following supporting information can be downloaded at: https://www.mdpi.com/article/10.3390/cimb48020146/s1.

Author Contributions

H.T.: Conceptualization, Methodology, Investigation, Formal Analysis, Writing—Original Draft, Writing—Review and Editing. Y.Z.: Methodology, Data Curation, Formal Analysis, Investigation, Writing—Original Draft, Writing—Review and Editing. M.T.: Investigation, Resources, Data Collection, Validation, Software. D.J.: Conceptualization, Supervision, Project Administration, Funding Acquisition, Writing—Review and Editing, Final Approval. All authors have read and agreed to the published version of the manuscript.

Funding

This work was supported by the Chongqing Technology Innovation and Application Development Special Key Project (Grant No. CSTB2025TIAD-KPX0099).

Institutional Review Board Statement

The established cell lines used are commercially available and previously published. The analysis of public data (e.g., from TCGA) involved only de-identified information. According to Article 32 of the ‘Measures for the Ethical Review of Life Science and Medical Research Involving Humans’ (China, 2023), this study was exempt from ethics committee review.

Informed Consent Statement

Patient consent was waived as the study used only publicly available and de-identified datasets.

Data Availability Statement

The original contributions presented in the study are included in the article/Supplementary Material. Further inquiries can be directed to the corresponding authors.

Conflicts of Interest

The authors declare no conflict of interest.

Abbreviations

The following abbreviations are used in this manuscript:
LUADLung adenocarcinoma
NECSOnecrotic cell death characterized by sodium overload
NRGssodium overload-associated necroptosis genes
LASSOLeast Absolute Shrinkage and Selection Operator
HPAHuman Protein Atlas
TCGAThe Cancer Genome Atlas
GEOGene Expression Omnibus
GSEAGene Set Enrichment Analysis
ROCReceiver Operating Characteristic
AUCArea Under the Curve
DCADecision Curve Analysis
DEGsDifferentially Expressed Genes
GOGene Ontology
KEGGKyoto Encyclopedia of Genes and Genomes
FDRFalse Discovery Rate
OSOverall Survival
IC50Half-maximal Inhibitory Concentration
FBSFetal Bovine Serum
qRT-PCRQuantitative Real-Time Polymerase Chain Reaction
cDNAComplementary DNA

References

  1. Bougot, K.R.; Horie, U.; Sokoloff, M.J. Survival in lung cancer. N. Engl. J. Med. 1959, 260, 742–746. [Google Scholar] [CrossRef]
  2. Baker, M.P.; Schulz, M.D. Adenocarcinoma of lung. N. Engl. J. Med. 1946, 234, 383–386. [Google Scholar] [PubMed]
  3. Thai, A.A.; Solomon, B.J.; Sequist, L.V.; Gainor, J.F.; Heist, R.S. Lung cancer. Lancet 2021, 398, 535–554. [Google Scholar] [CrossRef]
  4. Wang, M.; Herbst, R.S.; Boshoff, C. Toward personalized treatment approaches for non-small-cell lung cancer. Nat. Med. 2021, 27, 1345–1356. [Google Scholar] [CrossRef]
  5. Fu, W.; Wang, J.; Li, T.; Qiao, Y.; Zhang, Z.; Zhang, X.; He, M.; Su, Y.; Zhao, Z.; Li, C.; et al. Persistent activation of TRPM4 triggers necrotic cell death characterized by sodium overload. Nat. Chem. Biol. 2025, 21, 1238–1249. [Google Scholar] [CrossRef]
  6. Gao, Y.; Liao, P. TRPM4 channel and cancer. Cancer Lett. 2019, 454, 66–69. [Google Scholar] [CrossRef]
  7. Launay, P.; Cheng, H.; Srivatsan, S.; Penner, R.; Fleig, A.; Kinet, J.P. TRPM4 regulates calcium oscillations after T cell activation. Science 2004, 306, 1374–1377. [Google Scholar] [CrossRef]
  8. Vennekens, R.; Olausson, J.; Meissner, M.; Bloch, W.; Mathar, I.; Philipp, S.E.; Schmitz, F.; Weissgerber, P.; Nilius, B.; Flockerzi, V.; et al. Increased IgE-dependent mast cell activation and anaphylactic responses in mice lacking the calcium-activated nonselective cation channel TRPM4. Nat. Immunol. 2007, 8, 312–320. [Google Scholar] [CrossRef]
  9. Barbet, G.; Demion, M.; Moura, I.C.; Serafini, N.; Léger, T.; Vrtovsnik, F.; Monteiro, R.C.; Guinamard, R.; Kinet, J.-P.; Launay, P. The calcium-activated nonselective cation channel TRPM4 is essential for the migration but not the maturation of dendritic cells. Nat. Immunol. 2008, 9, 1148–1156. [Google Scholar] [CrossRef] [PubMed]
  10. Shimizu, T.; Owsianik, G.; Freichel, M.; Flockerzi, V.; Nilius, B.; Vennekens, R. TRPM4 regulates migration of mast cells in mice. Cell Calcium 2009, 45, 226–232. [Google Scholar] [CrossRef] [PubMed]
  11. Sarmiento, D.; Montorfano, I.; Cerda, O.; Cáceres, M.; Becerra, A.; Cabello-Verrugio, C.; Elorza, A.A.; Riedel, C.; Tapia, P.; Velásquez, L.A.; et al. Increases in reactive oxygen species enhance vascular endothelial cell migration through a mechanism dependent on the transient receptor potential melastatin 4 ion channel. Microvasc. Res. 2015, 98, 187–196. [Google Scholar] [CrossRef] [PubMed]
  12. Hong, X.; Yu, J.J. MicroRNA-150 suppresses epithelial-mesenchymal transition, invasion, and metastasis in prostate cancer through the TRPM4-mediated β-catenin signaling pathway. Am. J. Physiol. Cell Physiol. 2019, 316, C463–C480. [Google Scholar] [CrossRef] [PubMed]
  13. Xie, B.; Li, K.; Zhang, H.; Lai, G.; Li, D.; Zhong, X. Identification and validation of an immune-related gene pairs signature for three urologic cancers. Aging 2022, 14, 1429–1447. [Google Scholar] [CrossRef] [PubMed]
  14. Engebretsen, S.; Bohlin, J. Statistical predictions with glmnet. Clin. Epigenetics 2019, 11, 123. [Google Scholar] [CrossRef]
  15. Mogensen, U.B.; Ishwaran, H.; Gerds, T.A. Evaluating Random Forests for Survival Analysis using Prediction Error Curves. J. Stat. Softw. 2012, 50, 1–23. [Google Scholar] [CrossRef]
  16. Zhang, Z.; Lai, G.; Sun, L. Basement-Membrane-Related Gene Signature Predicts Prognosis in WHO Grade II/III Gliomas. Genes 2022, 13, 1810. [Google Scholar] [CrossRef]
  17. Schabath, M.B.; Welsh, E.A.; Fulp, W.J.; Chen, L.; Teer, J.K.; Thompson, Z.J.; Engel, B.E.; Xie, M.; Berglund, A.E.; Creelan, B.C.; et al. Differential association of STK11 and TP53 with KRAS mutation-associated gene expression, proliferation and immune surveillance in lung adenocarcinoma. Oncogene 2016, 35, 3209–3216. [Google Scholar] [CrossRef]
  18. Yoshihara, K.; Shahmoradgoli, M.; Martínez, E.; Vegesna, R.; Kim, H.; Torres-Garcia, W.; Treviño, V.; Shen, H.; Laird, P.W.; Levine, D.A.; et al. Inferring tumour purity and stromal and immune cell admixture from expression data. Nat. Commun. 2013, 4, 2612. [Google Scholar] [CrossRef]
  19. Charoentong, P.; Finotello, F.; Angelova, M.; Mayer, C.; Efremova, M.; Rieder, D.; Hackl, H.; Trajanoski, Z. Pan-cancer Immunogenomic Analyses Reveal Genotype-Immunophenotype Relationships and Predictors of Response to Checkpoint Blockade. Cell Rep. 2017, 18, 248–262. [Google Scholar] [CrossRef]
  20. Jiang, P.; Gu, S.; Pan, D.; Fu, J.; Sahu, A.; Hu, X.; Li, Z.; Traugh, N.; Bu, X.; Li, B.; et al. Signatures of T cell dysfunction and exclusion predict cancer immunotherapy response. Nat. Med. 2018, 24, 1550–1558. [Google Scholar] [CrossRef]
  21. Maeser, D.; Gruener, R.F.; Huang, R.S. oncoPredict: An R package for predicting in vivo or cancer patient drug response and biomarkers from cell line screening data. Brief. Bioinform. 2021, 22, bbab260. [Google Scholar] [CrossRef]
  22. Yan, Y.; Sun, D.; Hu, J.; Chen, Y.; Sun, L.; Yu, H.; Xiong, Y.; Huang, Z.; Xia, H.; Zhu, X.; et al. Multi-omic profiling highlights factors associated with resistance to immuno-chemotherapy in non-small-cell lung cancer. Nat. Genet. 2025, 57, 126–139. [Google Scholar] [CrossRef]
  23. Patil, N.S.; Nabet, B.Y.; Müller, S.; Koeppen, H.; Zou, W.; Giltnane, J.; Au-Yeung, A.; Srivats, S.; Cheng, J.H.; Takahashi, C.; et al. Intratumoral plasma cells predict outcomes to PD-L1 blockade in non-small cell lung cancer. Cancer Cell. 2022, 40, 289–300.e4. [Google Scholar] [CrossRef] [PubMed]
  24. Ravi, A.; Hellmann, M.D.; Arniella, M.B.; Holton, M.; Freeman, S.S.; Naranbhai, V.; Stewart, C.; Leshchiner, I.; Kim, J.; Akiyama, Y.; et al. Genomic and transcriptomic analysis of checkpoint blockade response in advanced non-small cell lung cancer. Nat. Genet. 2023, 55, 807–819. [Google Scholar] [CrossRef]
  25. Sung, H.; Ferlay, J.; Siegel, R.L.; Laversanne, M.; Soerjomataram, I.; Jemal, A.; Bray, F. Global Cancer Statistics 2020: GLOBOCAN Estimates of Incidence and Mortality Worldwide for 36 Cancers in 185 Countries. CA Cancer J. Clin. 2021, 71, 209–249. [Google Scholar] [CrossRef]
  26. Herbst, R.S.; Morgensztern, D.; Boshoff, C. The biology and management of non-small cell lung cancer. Nature 2018, 553, 446–454. [Google Scholar] [CrossRef]
  27. Schoenfeld, A.J.; Hellmann, M.D. Acquired Resistance to Immune Checkpoint Inhibitors. Cancer Cell 2020, 37, 443–455. [Google Scholar] [CrossRef]
  28. Yoshimura, S.-I.; Gerondopoulos, A.; Linford, A.; Rigden, D.J.; Barr, F.A. Family-wide characterization of the DENN domain Rab GDP-GTP exchange factors. J. Cell Biol. 2010, 191, 367–381. [Google Scholar] [CrossRef]
  29. Francis, C.R.; Kincross, H.; Kushner, E.J. Rab35 governs apicobasal polarity through regulation of actin dynamics during sprouting angiogenesis. Nat. Commun. 2025, 13, 5276. [Google Scholar] [CrossRef] [PubMed] [PubMed Central]
  30. Nishikimi, A.; Ishihara, S.; Ozawa, M.; Etoh, K.; Fukuda, M.; Kinashi, T.; Katagiri, K. Rab13 acts downstream of the kinase Mst1 to deliver the integrin LFA-1 to the cell surface for lymphocyte trafficking. Sci. Signal. 2014, 7, ra72. [Google Scholar] [CrossRef] [PubMed]
  31. Marat, A.L.; Ioannou, M.S.; McPherson, P.S. Connecdenn 3/DENND1C binds actin linking Rab35 activation to the actin cytoskeleton. Mol. Biol. Cell 2012, 23, 163–175. [Google Scholar] [CrossRef] [PubMed]
  32. Benton, M.C.; Johnstone, A.; Eccles, D.; Harmon, B.; Hayes, M.T.; Lea, R.A.; Griffiths, L.; Hoffman, E.P.; Stubbs, R.S.; Macartney-Coxson, D. An analysis of DNA methylation in human adipose tissue reveals differential modification of obesity genes before and after gastric bypass and weight loss. Genome Biol. 2015, 16, 8. [Google Scholar] [CrossRef] [PubMed]
Figure 1. A schematic workflow of the study. The process depicts the key stages, including data acquisition from TCGA, prognostic model construction, validation in GEO datasets and an immunotherapy cohort, and experimental validation of the core gene DENND1C in vitro. ** (p < 0.01), *** (p < 0.001), **** (p < 0.0001).
Figure 1. A schematic workflow of the study. The process depicts the key stages, including data acquisition from TCGA, prognostic model construction, validation in GEO datasets and an immunotherapy cohort, and experimental validation of the core gene DENND1C in vitro. ** (p < 0.01), *** (p < 0.001), **** (p < 0.0001).
Cimb 48 00146 g001
Figure 2. Prognostic risk score model established in the TCGA cohort and its validation. (A) LASSO coefficient profile analysis combined with cross-validation to identify the most influential prognostic genes. (B) Forest plot from the univariable COX regression analysis of the NRGs. (C) Kaplan–Meier curves for the TCGA cohort stratified by different risk scores. (D) Time-dependent receiver operating characteristic (ROC) curves for 1-, 3-, and 5-year overall survival in the TCGA dataset. (E,F) Calibration curves for the predictive model in the TCGA cohort at 3 and 5 years, respectively.
Figure 2. Prognostic risk score model established in the TCGA cohort and its validation. (A) LASSO coefficient profile analysis combined with cross-validation to identify the most influential prognostic genes. (B) Forest plot from the univariable COX regression analysis of the NRGs. (C) Kaplan–Meier curves for the TCGA cohort stratified by different risk scores. (D) Time-dependent receiver operating characteristic (ROC) curves for 1-, 3-, and 5-year overall survival in the TCGA dataset. (E,F) Calibration curves for the predictive model in the TCGA cohort at 3 and 5 years, respectively.
Cimb 48 00146 g002
Figure 3. Evaluation of the predictive performance of the risk score model in two independent validation cohorts. (A,B) Kaplan–Meier survival curves (A) and time-dependent ROC curves (B) for 1-, 3-, and 5-year overall survival based on the GSE31210 dataset. (C,D) Kaplan–Meier survival curves (C) and time-dependent ROC curves (D) for 1-, 3-, and 5-year overall survival based on the GSE72094 dataset.
Figure 3. Evaluation of the predictive performance of the risk score model in two independent validation cohorts. (A,B) Kaplan–Meier survival curves (A) and time-dependent ROC curves (B) for 1-, 3-, and 5-year overall survival based on the GSE31210 dataset. (C,D) Kaplan–Meier survival curves (C) and time-dependent ROC curves (D) for 1-, 3-, and 5-year overall survival based on the GSE72094 dataset.
Cimb 48 00146 g003
Figure 4. Differences in risk scores across subgroups based on clinical characteristics. The Wilcoxon rank-sum test was used to assess differences in risk scores among patients in the TCGA cohort stratified by age (A), gender (B), T stage (C), N stage (D), M stage (E), and pathological stage (F). ns (p > 0.05), * (p < 0.05), ** (p < 0.01), *** (p < 0.001), **** (p < 0.0001).
Figure 4. Differences in risk scores across subgroups based on clinical characteristics. The Wilcoxon rank-sum test was used to assess differences in risk scores among patients in the TCGA cohort stratified by age (A), gender (B), T stage (C), N stage (D), M stage (E), and pathological stage (F). ns (p > 0.05), * (p < 0.05), ** (p < 0.01), *** (p < 0.001), **** (p < 0.0001).
Cimb 48 00146 g004
Figure 5. Construction and validation of a nomogram incorporating the risk score in the TCGA cohort. (A) Nomogram model for predicting 1-, 3-, and 5-year overall survival. (B,C) Forest plots visually represent the results of univariable (B) and multivariable (C) Cox regression analyses. (D) Time-dependent ROC curves for 1-year, 3-year, and 5-year survival. (E,F) Calibration curves at 3 years (E) and 5 years (F). (G) Decision curve analysis.
Figure 5. Construction and validation of a nomogram incorporating the risk score in the TCGA cohort. (A) Nomogram model for predicting 1-, 3-, and 5-year overall survival. (B,C) Forest plots visually represent the results of univariable (B) and multivariable (C) Cox regression analyses. (D) Time-dependent ROC curves for 1-year, 3-year, and 5-year survival. (E,F) Calibration curves at 3 years (E) and 5 years (F). (G) Decision curve analysis.
Cimb 48 00146 g005
Figure 6. Analysis of biological functions in patients with high- and low-risk scores from the TCGA cohort. (A) Volcano plot of differentially expressed genes. (B) GO enrichment analysis. (C,D) Gene Set Enrichment Analysis (GSEA) (E) identifying a series of significantly activated (C) or suppressed (D) signaling pathways.
Figure 6. Analysis of biological functions in patients with high- and low-risk scores from the TCGA cohort. (A) Volcano plot of differentially expressed genes. (B) GO enrichment analysis. (C,D) Gene Set Enrichment Analysis (GSEA) (E) identifying a series of significantly activated (C) or suppressed (D) signaling pathways.
Cimb 48 00146 g006
Figure 7. Tumor microenvironment analysis based on differentially expressed genes associated with risk scores in the TCGA cohort. (A) ESTIMATE score. (B) Stromal score. (C) Immune score. (D) Tumor purity. (E) ssGSEA. (F) CIBERSORTx. (G) TIDE score. (H) Dysfunction score. (I) Exclusion score. (J) Immunotherapy response. ** (p < 0.01), **** (p < 0.0001).
Figure 7. Tumor microenvironment analysis based on differentially expressed genes associated with risk scores in the TCGA cohort. (A) ESTIMATE score. (B) Stromal score. (C) Immune score. (D) Tumor purity. (E) ssGSEA. (F) CIBERSORTx. (G) TIDE score. (H) Dysfunction score. (I) Exclusion score. (J) Immunotherapy response. ** (p < 0.01), **** (p < 0.0001).
Cimb 48 00146 g007
Figure 8. Evaluation of drug sensitivity based on risk stratification. (A) Docetaxel, (B) Paclitaxel, (C) Gefitinib, (D) Erlotinib, (E) Lapatinib, (F) Trametinib, (G) KRAS (G12C) Inhibitor, (H) AZD6482, (I) Niraparib, (J) Ribociclib, (K) Vorinostat, (L) ABT-737.
Figure 8. Evaluation of drug sensitivity based on risk stratification. (A) Docetaxel, (B) Paclitaxel, (C) Gefitinib, (D) Erlotinib, (E) Lapatinib, (F) Trametinib, (G) KRAS (G12C) Inhibitor, (H) AZD6482, (I) Niraparib, (J) Ribociclib, (K) Vorinostat, (L) ABT-737.
Cimb 48 00146 g008
Figure 9. Functional validation of DENND1C in suppressing proliferation and migration of LUAD cells. (A,B) Verification of DENND1C overexpression in A549 and PC9 cells by (A) qPCR and (B) Western blot analysis. (C) Colony formation assay demonstrating the effect of DENND1C overexpression on clonogenic survival. (D) Transwell invasion assay assessing the impact of DENND1C overexpression on cell invasiveness. (E) Wound healing assay evaluating cell migration capability. (F) EdU proliferation assay measuring DNA synthesis and cell proliferation. * (p < 0.05), ** (p < 0.01), *** (p < 0.001), **** (p < 0.0001).
Figure 9. Functional validation of DENND1C in suppressing proliferation and migration of LUAD cells. (A,B) Verification of DENND1C overexpression in A549 and PC9 cells by (A) qPCR and (B) Western blot analysis. (C) Colony formation assay demonstrating the effect of DENND1C overexpression on clonogenic survival. (D) Transwell invasion assay assessing the impact of DENND1C overexpression on cell invasiveness. (E) Wound healing assay evaluating cell migration capability. (F) EdU proliferation assay measuring DNA synthesis and cell proliferation. * (p < 0.05), ** (p < 0.01), *** (p < 0.001), **** (p < 0.0001).
Cimb 48 00146 g009
Figure 10. Association between DENND1C expression and survival outcomes in real-world NSCLC cohorts receiving immunotherapy. (A,C,E) Kaplan–Meier curves for overall survival (OS) in the (A) Patil2022-OAK, (C) Patil2022-POPLAR, and (E) Ravi2023 cohorts, stratified by high versus low DENND1C expression. Log-rank test p-values are shown. (B,D,F) Kaplan–Meier curves for progression-free survival (PFS) in the (B) Patil2022-OAK, (D) Patil2022-POPLAR, and (F) Ravi2023 cohorts, stratified by DENND1C expression. The consistent direction of effect for PFS across all cohorts is indicated by negative z-scores, with statistical significance achieved in the Patil2022-OAK cohort.
Figure 10. Association between DENND1C expression and survival outcomes in real-world NSCLC cohorts receiving immunotherapy. (A,C,E) Kaplan–Meier curves for overall survival (OS) in the (A) Patil2022-OAK, (C) Patil2022-POPLAR, and (E) Ravi2023 cohorts, stratified by high versus low DENND1C expression. Log-rank test p-values are shown. (B,D,F) Kaplan–Meier curves for progression-free survival (PFS) in the (B) Patil2022-OAK, (D) Patil2022-POPLAR, and (F) Ravi2023 cohorts, stratified by DENND1C expression. The consistent direction of effect for PFS across all cohorts is indicated by negative z-scores, with statistical significance achieved in the Patil2022-OAK cohort.
Cimb 48 00146 g010
Disclaimer/Publisher’s Note: The statements, opinions and data contained in all publications are solely those of the individual author(s) and contributor(s) and not of MDPI and/or the editor(s). MDPI and/or the editor(s) disclaim responsibility for any injury to people or property resulting from any ideas, methods, instructions or products referred to in the content.

Share and Cite

MDPI and ACS Style

Tan, H.; Zhang, Y.; Tan, M.; Jiang, D. Construction of a Prognostic Model for Lung Adenocarcinoma Based on Necrosis by Sodium Overload-Related Genes and Identification of DENND1C as a New Prognostic Marker. Curr. Issues Mol. Biol. 2026, 48, 146. https://doi.org/10.3390/cimb48020146

AMA Style

Tan H, Zhang Y, Tan M, Jiang D. Construction of a Prognostic Model for Lung Adenocarcinoma Based on Necrosis by Sodium Overload-Related Genes and Identification of DENND1C as a New Prognostic Marker. Current Issues in Molecular Biology. 2026; 48(2):146. https://doi.org/10.3390/cimb48020146

Chicago/Turabian Style

Tan, Huijun, Yang Zhang, Maoting Tan, and Depeng Jiang. 2026. "Construction of a Prognostic Model for Lung Adenocarcinoma Based on Necrosis by Sodium Overload-Related Genes and Identification of DENND1C as a New Prognostic Marker" Current Issues in Molecular Biology 48, no. 2: 146. https://doi.org/10.3390/cimb48020146

APA Style

Tan, H., Zhang, Y., Tan, M., & Jiang, D. (2026). Construction of a Prognostic Model for Lung Adenocarcinoma Based on Necrosis by Sodium Overload-Related Genes and Identification of DENND1C as a New Prognostic Marker. Current Issues in Molecular Biology, 48(2), 146. https://doi.org/10.3390/cimb48020146

Article Metrics

Back to TopTop