Abstract
Drought stress is a major constraint on plant photosynthesis, growth, and yield, particularly in the context of increasingly frequent and severe extreme weather events driven by global climate change. Enhancing photosynthetic efficiency and abiotic stress tolerance is therefore essential for sustaining crop productivity. In this study, we functionally characterized Kalanchoë fedtschenkoi NAC83 (KfNAC83), a transcription factor derived from a heat-tolerant obligate crassulacean acid metabolism (CAM) species, by constitutively overexpressing it in the C3 model plant Arabidopsis thaliana. Transgenic Arabidopsis lines overexpressing KfNAC83 exhibited significantly enhanced tolerance to water-deficit and NaCl stress, along with improved photosynthetic performance, biomass accumulation, and overall productivity. Transcriptomic analysis revealed that KfNAC83 overexpression increased key components of the jasmonate (JA) signaling pathway in both roots and shoots, suggesting a mechanistic link between KfNAC83 activity and enhanced abiotic stress responses. Additionally, the transgenic lines displayed increased nighttime decarboxylation activity, indicative of partial CAM-like metabolic traits. These findings demonstrate that KfNAC83 functions as a positive regulator of abiotic stress tolerance and growth, likely through modulation of jasmonate-mediated signaling and photosynthetic metabolism. This work highlights the potential of CAM-derived transcription factors for bioengineering abiotic stress-resilient crops in the face of climate change.
1. Introduction
Two pressing challenges confronting modern society are the growing global human population [1,2] and the increasing frequency and severity of drought events associated with global climate change [3]. Drought stress poses a significant threat to global agricultural productivity, jeopardizing the supply of food, fiber, and feed [4]. Addressing this challenge requires innovative strategies to enhance crop resilience and sustainability under environmental stress.
One promising approach involves bioengineering the crassulacean acid metabolism (CAM) pathway into C3 crops to improve water-use efficiency (WUE), particularly for cultivation on marginal lands [5,6,7]. However, due to the complexity of the CAM pathway, alternative strategies such as manipulating transcription factor (TF) expression offer a more tractable solution. This approach targets a small number of regulatory genes with broad downstream effects on abiotic stress-responsive networks [8,9].
Numerous studies have demonstrated the effectiveness of TF overexpression in enhancing abiotic stress tolerance. For example, overexpression of EcbHLH57 from Eleusine coracana in tobacco improved tolerance to salt, oxidative, and water-deficit stress [10]; AREB1, an ABA-dependent TF from Arabidopsis thaliana, enhanced water-deficit tolerance in soybean [11]; AtDREB1A conferred improved water-deficit tolerance in transgenic Indica rice [12]; and MYB37 increased ABA sensitivity and improved both water-deficit tolerance and seed productivity in Arabidopsis [13]. Additionally, members of the MYB, AP2/ERF, WRKY, NAC, and bZIP TF families have been implicated in adaptive responses to water-deficit stress [4,9,14,15].
An underexplored yet promising strategy is the identification of novel regulatory genes from extremophytes, plants adapted to extreme environments such as desiccation-tolerant species, resurrection plants, and CAM plants for use in bioengineering drought tolerance in crops [16]. CAM plants exhibit the highest WUE among all plant groups and possess exceptional tolerance to multiple abiotic stressors [17], making them ideal candidates for the discovery of abiotic stress-adaptive regulatory genes with translational potential [16]. To date, only a handful of studies have characterized such regulators from extremophytes for potential application in crop improvement [18,19,20,21].
NAC transcription factors (TFs) are plant-specific regulators known to play pivotal roles in abiotic stress responses [22,23]. However, NAC TFs from CAM species remain largely uncharacterized, despite the high abiotic stress resilience exhibited by these plants [17]. In this study, we investigated the function of Kalanchoë fedtschenkoi NAC83 (KfNAC83), a transcription factor from a heat-tolerant obligate CAM species [24,25], by constitutively overexpressing it in the C3 model plant Arabidopsis thaliana. Notably, KfNAC83 expression was previously shown to increase sevenfold during CAM induction in older leaf pairs of K. fedtschenkoi, relative to the C3 state [16]. Our earlier work also provided preliminary evidence that KfNAC83 enhances abiotic stress tolerance, WUE, and vegetative growth in Arabidopsis. These promising findings prompted a deeper investigation into the molecular mechanisms underlying these phenotypes, with the goal of identifying regulatory pathways that could be leveraged for crop improvement. Moreover, elucidating the function of KfNAC83 in a C3 background might offer insights into the regulatory transitions associated with the evolution of CAM photosynthesis.
2. Materials and Methods
2.1. Sequence Alignment and Phylogenetic Analysis
Protein sequences homologous to KfNAC83 were retrieved from the Plant Transcription Factor Database (PlantTFDB v4.0; http://planttfdb.cbi.pku.edu.cn/ accessed on 12 August 2025). A total of 62 NAC transcription factor protein sequences from various plant species were used to construct a phylogenetic tree. Initially, a Neighbor-Joining (NJ) tree was generated to provide a starting topology. This was followed by a heuristic search using the Nearest-Neighbor Interchange (NNI) algorithm to explore alternative topologies and identify the one with the highest likelihood. Maximum likelihood (ML) branch lengths were computed for each candidate topology, and the tree with the greatest overall likelihood was retained. Statistical support for the resulting tree was assessed using 1000 bootstrap replicates. Evolutionary distances were estimated using the Whelan and Goldman (WAG) model in MEGA12 software [26]. Multiple sequence alignment was performed using the MUSCLE algorithm, and conserved motifs were identified and analyzed within MEGA12. Nuclear localization signal (NLS) was predicted using cNLS mapper (https://nls-mapper.iab.keio.ac.jp/cgi-bin/NLS_Mapper_form.cgi accessed on 20 August 2025).
2.2. Plasmid Construction
The KfNAC83 transcription factor was cloned into the pENTR/D-TOPO entry vector via topoisomerase I mediated ligation. The resulting entry clone containing KfNAC83 with a stop codon was recombined into the binary vector pGWB415 (CaMV35S::3xHA-attR1-attR2-NOS terminator) using Gateway® LR Clonase™ II Enzyme Mix (Invitrogen, Carlsbad, CA, USA) [27]. For subcellular localization, KfNAC83 without a stop codon was cloned into the binary vector pGWB405 (CaMV35S::attR1-attR2-sGFP-NOS terminator), which contains a C-terminal synthetic green fluorescent protein (sGFP) tag, using the same recombination system. Recombinant plasmids (35S::3xHA-KfNAC83 and 35S::KfNAC83-sGFP) were transformed into Escherichia coli (NEB 10-beta competent cells, New England BioLabs, Ipswich, MA, USA), and plasmids were extracted using the QIAprep Spin Miniprep Kit (Qiagen, Hilden, Germany) according to the manufacturer’s instructions. All constructs were verified by Sanger sequencing (GENEWIZ, South Plainfield, NJ, USA).
2.3. Floral Dipping and Generation of Homozygous Transgenic Lines
Recombinant plasmids were introduced into Agrobacterium tumefaciens strain GV3101 using the freeze–thaw method [28]. Arabidopsis thaliana (Col-0) plants were transformed with 35S::3xHA-KfNAC83 and 35S::KfNAC83-sGFP constructs via the floral dip method [29]. T0 and T1 seeds were screened on full-strength Murashige and Skoog (MS) medium supplemented with 50 µg/mL kanamycin in a Percival LED-30HL1 growth chamber (Percival, Perry, IA, USA) at 22 °C under a 16/8 h light/dark cycle with 120–150 μmol m−2 s−1 light intensity. T2 lines were selected based on a 3:1 segregation ratio for kanamycin resistance. Four independent homozygous T3 lines overexpressing KfNAC83 (#6, #11, #23, and #24) were used for further experiments.
2.4. Subcellular Localization of 35S::KfNAC83-sGFP
Homozygous T3 seedlings expressing 35S::KfNAC83-sGFP and control seedlings expressing 35S::sGFP were used to determine subcellular localization. Ten-day-old roots and leaves were stained with Fluoroshield™ containing DAPI (Sigma-Aldrich, St. Louis, MO, USA) for 10 min (roots) or 30–45 min (leaves) at room temperature. Samples were imaged using a Nikon A1 confocal laser-scanning microscope (Nikon, Tokyo, Japan) with 60× and 40× oil immersion objectives for leaves and roots, respectively. GFP and DAPI were excited at 488 nm and 405 nm, respectively.
2.5. Quantitative Real-Time PCR (qRT-PCR) Analysis of OxKfNAC83 Lines
Total RNA was extracted from 100 mg of leaf, root, and stem tissues of OxKfNAC83 lines and WT using the RNeasy Plant Mini Kit (Qiagen, Hilden, Germany). qRT-PCR was performed using the Luna® Universal One-Step RT-qPCR Kit (New England Biolabs, Ipswich, MA, USA) following the manufacturer’s protocol on a QuantStudio 3 Real-Time PCR System (Applied Biosystems, Foster City, CA, USA). Expression levels of KfNAC83 were quantified using the primers 5′-CGGCATAGACCGCAAGATTA-3′ and 5′-CAGTCCTGGTTCCCTTGTTAG-3′. Expression was normalized to the reference gene ACT2 (At3G18780) using primers 5′-CTACGAGCAGGAGATGGAAAC-3′ and 5′-TCTGAATCTCTCAGCACCAATC-3′ [30], yielding amplicon sizes of 104 bp and 107 bp, respectively. Each reaction was performed with three biological replicates and three technical replicates. Relative expression was calculated using the 2−ΔΔCT method [31] with QuantStudio™ Design and Analysis Software v1.5.0. Selected OxKfNAC83 lines were used for downstream analyses.
2.6. Morphological Characterization of OxKfNAC83 Lines
OxKfNAC83 lines and WT were grown in soilless–perlite potting mixture (Scott, Miracle-Gro, Marysville, OH, USA) in 89 mm square pots (0.3 L rooting volume; Kord, Inc., Toronto, ON, Canada) under a 16/8 h light/dark photoperiod for four weeks. Rosette diameter was measured using a Vernier caliper. Detached rosettes were photographed with an Olympus TG-5 camera, and rosette area was quantified using ImageJ v1.51. Leaf number per rosette was also recorded.
For biomass measurements, sterilized seeds were sown on full-strength MS medium. After stratification, plates were transferred to a Percival LED-30HL1 growth chamber at 22 °C under a 16/8 h light/dark cycle with 120–150 μmol m−2 s−1 light intensity. Fresh weight was recorded for 3-week-old seedlings; dry weight was measured after drying at 60 °C for 24 h.
2.7. Water-Deficit Stress Assay
To assess water-deficit tolerance, OxKfNAC83 lines and WT were grown in soilless medium in 89 mm square pots under a 16/8 h light/dark photoperiod. After 14 days of well-watered growth, water was withheld for 15 and 20 days. Plants were then re-watered for 7 days, and survival rates were calculated based on the number of green, healthy plants. After two months of recovery, seed yield per surviving plant was measured. Experiment was repeated three times with 30 plants per genotype.
2.8. In Vitro Water-Deficit Assay Using PEG
Water-deficit tolerance was also evaluated in vitro using polyethylene glycol (PEG 8000) to simulate osmotic stress. Seeds of OxKfNAC83 lines (#6, #11, #23, and #24) and WT were surface sterilized using chlorine gas [32]. Seeds were sown on half-strength MS medium supplemented with 0%, 25%, 40%, or 55% PEG, corresponding to water potentials of −0.25 MPa (control), −0.5 MPa, −0.7 MPa, and −1.2 MPa, respectively [33]. Seeds were stratified in darkness at 4 °C for 3 days, then transferred to a Percival LED-30HL1 growth chamber at 22 °C under a 16/8 h light/dark cycle with 120–150 μmol m−2 s−1 light intensity. The experiment was repeated three times with 36 seedlings per genotype. Seed germination and green cotyledon emergence percentages were recorded.
2.9. Seed Yield Measurement of OxKfNAC83 Lines
For seed yield analysis, OxKfNAC83 lines and WT plants were grown under well-watered conditions in soilless medium in 89 mm square plastic pots (0.3 L rooting volume; Kord, Inc., Toronto, ON, Canada) for two months in a growth chamber under a 16/8 h light/dark photoperiod. After seed maturation, total seed weight per plant was measured for 30 plants per line. The experiment was repeated three times. Seed yield was also compared with that from plants subjected to acute water-deficit treatments.
2.10. Water-Use Efficiency Measurement
Water-use efficiency (WUE) was assessed using a closed system as described by Wituszynska and Karpiński [34] and Wituszynska et al. [35]. Briefly, 50 mL conical tubes were filled with a 1:1 soil-perlite mixture and 35 mL of water. Each tube was capped with a lid containing a central hole, into which 5–10 seeds were placed. Tubes were kept at 4 °C in a humid environment for 2 days, then transferred to a growth chamber under a 16/8 h light/dark photoperiod. After 5–7 days of germination, excess seedlings were removed, leaving one seedling per tube. Initial tube weight (W0) was recorded. After four weeks, rosettes were harvested and dried at 105 °C for 3 h to determine dry weight (DW). Final tube weight (W) was recorded, and water loss was calculated as W0 − W (g), assuming 1 g = 1 mL of water. WUE was calculated as DW (mg) per mL of water used.
2.11. In Vitro NaCl Stress Response
To assess salt stress tolerance, sterilized seeds of OxKfNAC83 lines (#6, #11, #23, and #24) and WT were sown on full-strength MS medium supplemented with 0 (control), 100, 150, 200, or 250 mM NaCl. After 14 days, seed germination and green cotyledon emergence rates were recorded. The experiment was repeated three times with 30 seeds per line per replicate.
For post-germination salt stress assays, seedlings were germinated on full-strength MS medium for 5 days, then transferred to MS medium supplemented with 100, 150, or 200 mM NaCl for 14 days. Survival rate, fresh biomass, and dry biomass were measured for 24 seedlings per line across three replicates.
For root growth assays, five-day-old seedlings grown vertically on MS medium were transferred to MS medium supplemented with 100, 150, or 200 mM NaCl. Root elongation was measured at 3-day intervals for 12 days. After 12 days, seedlings were photographed using an Olympus TG-5 camera, and root length and lateral root number were quantified using ImageJ. Each treatment included 20 seedlings per line across three replicates. All experiments were conducted under the same growth chamber conditions described above.
2.12. Titratable Acidity
OxKfNAC83 lines and WT were grown for four weeks in a Percival LED-30HL1 growth chamber (Perry, IA, USA) under a 12 h photoperiod at 120–150 μmol m−2 s−1 light intensity and 22 °C. Approximately 0.5 g of leaf tissue was collected at dawn and dusk from each line (n = 3 biological replicates). Samples were flash-frozen in liquid nitrogen and stored at −80 °C. Frozen tissue was ground in liquid nitrogen and extracted with 10 mL of 50% (v/v) methanol at 80 °C for 10 min. Extracts were brought to original volume with water and centrifuged at 4000× g for 20 min (Eppendorf 5430 R, Hamburg, Germany). Supernatants were titrated to pH 7.0 with 100 mM KOH using a calibrated pH meter. Titratable acidity was calculated as (mL KOH × 0.1 M)/g fresh weight and expressed as µmol H+ g−1 FW. Two-way ANOVA followed by Tukey’s HSE test was used to assess statistical significance between lines and time points.
2.13. Carbohydrate Analysis
Total soluble sugar content was quantified in OxKfNAC83 lines and WT grown in soilless medium for four weeks under a 12 h photoperiod at 120–150 μmol m−2 s−1 light intensity and 22 °C in a Percival LED-30HL1 growth chamber. The assay was performed as described by Fox and Robyt [36] and Lim et al. [37], with modifications. Briefly, 500 mg of leaf tissue was ground in liquid nitrogen and extracted with 10 mL of 50% (v/v) methanol at 80 °C for 30 min. After centrifugation at 3000× g for 10 min, 50 μL of 5% (v/v) phenol was added to an equal volume of supernatant. Samples were mixed gently and placed on ice. Then, 250 μL of concentrated sulfuric acid was added, and samples were incubated at 80 °C for 30 min. Absorbance was measured at 490 nm using a Multiskan™ GO microplate spectrophotometer (Thermo Scientific™, Waltham, MA, USA).
2.14. Photosynthetic and Carboxylation Efficiencies
OxKfNAC83-24 (Line #24) was selected for photosynthetic measurements due to its highest KfNAC83 expression in leaves and stems and its use in time-series RNA-Seq analysis. Light response (A/I) curves were measured using a LI-6800 portable gas-exchange system with a fluorometer head (LI-COR Biosciences, Lincoln, NE, USA). Plants were dark-adapted for 30 min prior to measurement. Measurements were conducted at a constant CO2 concentration of 400 μmol mol−1 using red-blue actinic light (90%/10%). Assimilation rate (A) and effective quantum yield of Photosystem II (ΦPSII) were recorded simultaneously using a rectangular saturating flash (8000 μmol m−2 s−1) under stepwise irradiance (I) increments from 0 to 2000 μmol m−2 s−1 at 2 min intervals. For each plant, three leaves were measured, and the average was used per replicate. Data were fitted to nine mathematical models, and the model with the lowest sum of squared errors (Equation (2) from Kaipiainen [38] was selected as the best fit [39].
The response of net photosynthesis (A) to intercellular CO2 concentration (Ci) was also measured using the LI-6800 system to determine carboxylation efficiency. Measurements were conducted at a saturating photosynthetic photon flux density (PPFD) of 200 μmol m−2 s−1. CO2 concentration (Ca) was initially set at 400 μmol mol−1, then decreased stepwise to 300, 200, 100, and 50 μmol mol−1, followed by increases to 100, 200, 300, 400, 500, 700, 900, 1000, and 1500 μmol mol−1. Three leaves per plant were measured, and the average was used per replicate. CO2 assimilation rate and Ci were calculated using the equations of von Caemmerer and Farquhar [40]. Maximum rates of Rubisco carboxylation (Vcmax), electron transport for RuBP regeneration (Jmax), and triose phosphate utilization (TPU) were estimated at 25 °C using equations from Sharkey et al. [41].
2.15. Statistical Analysis
All phenotypic and physiological data were analyzed using one-way or two-way analysis of variance (ANOVA), followed by Tukey’s honestly significant difference (HSE) test for multiple comparisons in RStudio (version 1.1383). Results are presented as mean ± standard deviation (SE) from at least three independent biological replicates. Statistical significance is indicated as *** p < 0.001, ** p < 0.01.
2.16. RNA Extraction for Water-Deficit and Time-Course Analyses
For water-deficit transcriptomic analysis, total RNA was extracted from 16 leaf samples (two genotypes: OxKfNAC83-24 and WT × two treatments: well-watered and water-deficit × four biological replicates) using the RNeasy Plant Mini Kit (Qiagen, Hilden, Germany).
For time-course analysis, total RNA was extracted from 32 leaf samples (two genotypes × four time points: 09:00, 15:00, 21:00, and 03:00 h × four biological replicates) using the same kit. RNA quantity and quality were assessed using a Nanophotometer (Implen Inc., Westlake Village, CA, USA) and an Agilent 2100 Bioanalyzer (Agilent Technologies, Santa Clara, CA, USA).
2.17. Illumina Sequencing and Data Quality Control
All RNA samples were processed using the Illumina TruSeq RNA Sample Prep Kit for cDNA library construction, including poly(A) RNA purification, fragmentation, cDNA synthesis, and adaptor/barcode ligation. Sixteen libraries were sequenced on the Illumina NovaSeq 6000 platform (Novogene Corporation Inc., Sacramento, CA, USA) to generate >20 million 150 bp paired-end reads per sample. Quality control included trimming, adapter removal, and filtering of low-quality reads. High-quality reads were mapped to the Arabidopsis thaliana reference genome using HISAT2 with default parameters. Mapping results were visualized using the Integrative Genomics Viewer (IGV).
For the time-course experiment, 32 libraries from OxKfNAC83-24 and WT across four time points were sequenced on the Illumina NovaSeq 6000 platform using 150-cycle paired-end sequencing. After filtering, >40 million paired-end reads were obtained per sample, with an average GC content of 45.91% and a sequencing error rate of 0.02%. Mapping rates ranged from 94.18% to 96.11%, with uniquely mapped reads ranging from 75.19% to 82.4%.
2.18. Identification of Differentially Expressed Genes (DEGs), Gene Ontology (GO), and Pathway Analysis
Normalized gene expression was calculated in fragments per kilobase of exon per million mapped reads (FPKM). Differential expression analysis was performed using DESeq2 v2_1.6.3. Genes with ≥2-fold change and FPKM ≥ 3 in at least one condition were considered differentially expressed. Volcano plots were generated to visualize DEG distributions.
Gene Ontology (GO) and Kyoto Encyclopedia of Genes and Genomes (KEGG) pathway enrichment analyses were conducted using the ClusterProfiler package to identify significantly enriched biological functions and pathways. Protein–protein interaction (PPI) enrichment analysis was performed using BioGRID (https://thebiogrid.org/ accessed on 30 July 2020). Networks containing 3–500 proteins were further analyzed using the Molecular Complex Detection (MCODE) algorithm via Metascape (https://metascape.org accessed on 30 July 2020). Resulting clusters were visualized in Cytoscape (v3.8.0).
3. Results
3.1. Phylogenetic Analysis of the KfNAC83 Gene
Phylogenetic analysis was performed using 62 NAC transcription factors (TFs) from various plant species to determine the evolutionary relationship of the KfNAC83 protein. The analysis revealed that KfNAC83 clusters closely with several known abiotic stress-responsive NAC proteins, including AtNAC35 which regulates cold stress response, OsNAC45 which is involved in drought and salt stress responses, and SlNAC2, which enhances abiotic stress tolerance through modulation of glutathione metabolism (Figure S1A). Multiple sequence alignment with characterized abiotic stress responsive NAC proteins, such as AaNAC1, AhNAC2, OsIGSNAC1, AmNAC1, BgNAC1, BnNAC1-1, CaNAC5, DgNAC1, GmNAC11 and HvNAC showed that these proteins share conserved motifs and contain a nuclear localization signal (NLS) within the A subdomain (Figure S1B).
3.2. KfNAC83 Localizes to the Nucleus in Root and Leaf Cells
To determine the subcellular localization of KfNAC83, Arabidopsis plants were transformed with a 35S::KfNAC83-sGFP construct and analyzed using confocal laser-scanning microscopy. The control 35S::sGFP protein localized to both the cytoplasm and nuclei of root and leaf cells, whereas the 35S::KfNAC83-sGFP fusion protein was exclusively localized to the nuclei (Figure S2).
3.3. KfNAC83 Is Highly Expressed in Leaf and Root Tissues
Four independent homozygous T3 transgenic lines overexpressing KfNAC83 (#6, #11, #23, and #24) under the CaMV 35S promoter were generated in Arabidopsis thaliana. Transcript levels of KfNAC83 were quantified in leaf, root, and stem tissues using qRT-PCR. Expression was significantly higher in both leaves and roots, with no significant difference between these two tissues (Figure S3). In contrast, expression in stems was significantly lower.
3.4. Overexpression of KfNAC83 Enhances Growth, Water-Deficit Tolerance, WUE, and Seed Yield
To assess the impact of KfNAC83 overexpression on growth, fresh and dry biomass were measured in OxKfNAC83 lines and WT plants grown on MS medium for three weeks. OxKfNAC83 lines exhibited a 2.5–3.0-fold increase in fresh biomass and a 3.3–3.9-fold increase in dry biomass compared to WT (Figure 1A–C). In four-week-old plants grown in soilless medium, rosette diameter and area were increased by 1.5–1.7-fold and 1.0–1.4-fold, respectively, in OxKfNAC83 lines relative to WT (Figure 1D–F). Additionally, the number of leaves per rosette was 1.4–1.7-fold higher in OxKfNAC83 lines (Figure 1G–H), indicating enhanced vegetative growth.
Figure 1.
Overexpression of KfNAC83 in Arabidopsis increases plant biomass. (A) T2 homozygous seeds of transgenic lines and wild type (WT) were grown on MS basal medium for three weeks. (B) Whole-plant fresh weight and (C) dry weight (n = 20) were measured after 21 days of growth. (D) Representative images of four-week-old, detached rosettes from transgenic lines and WT. (E) Rosette diameter and (F) rosette area were quantified using ImageJ (n = 20). (G) Representative image of detached leaves from a four-week-old rosette of KfNAC83-overexpressing line (#11) and WT. (H) Number of leaves per rosette in transgenic lines and WT (n = 20). Values represent means ± SE. *** p < 0.001. WT = wild type; #6, #11, #23, and #24 = independent transgenic lines.
To evaluate water-deficit tolerance, OxKfNAC83 transgenic lines and WT plants were subjected to acute water-deficit treatments lasting 15 and 20 days, following an initial 14 day period of well-watered growth. After a 7 day recovery period with re-watering, OxKfNAC83 lines exhibited over 90% survival, whereas only 4–6% of WT plants recovered under either the 15 day (Figure 2A) or 20 day (Figure 2B,C) treatment conditions. These results demonstrate that overexpression of KfNAC83 significantly enhances water-deficit tolerance in transgenic plants.
Figure 2.
KfNAC83-overexpressing lines exhibit enhanced water-deficit tolerance. (A) Survival percentages following the 15 day water-deficit treatment. (B) Survival percentages following the 20 day water-deficit treatment. (C) Representative image from the acute water-deficit treatment, illustrating phenotypic differences between genotypes under well-watered, water-deficit (no watering), and re-watered conditions. Error bars represent ± SE from three independent experiments (n = 90). *** p < 0.001. WT = wild type; #6, #11, #23, and #24 = independent transgenic lines.
In vitro water-deficit tolerance was further assessed using PEG8000 to simulate low water potential. Under control conditions (0% PEG), both OxKfNAC83 and WT seeds germinated at similar rates (Figure S4A). However, at 25% (−0.5 MPa) and 40% (−0.7 MPa) PEG, WT germination and green cotyledon emergence were significantly reduced compared to OxKfNAC83 lines (Figure S4A,B). No germination occurred at 55% PEG. These results indicate that OxKfNAC83 seeds exhibit enhanced tolerance to water-deficit stress during germination.
To determine whether water-deficit tolerance affected reproductive output, seed yield per plant was measured after two months of recovery from water-deficit stress. OxKfNAC83 lines produced significantly more seeds than WT under both water-deficit and well-watered conditions (Figure 3A), indicating that KfNAC83 enhances water-deficit resilience without compromising productivity.
Figure 3.
KfNAC83 overexpression improves seed yield and water-use efficiency (WUE). (A) Seed yield per plant was measured under normal conditions and after 15- and 20-day water-deficit stress treatments. (B) WUE was calculated from water loss and shoot dry weight in four-week-old plants (n = 25). Error bars represent ± SE from three independent experiments. Bars with the same letters are not significantly different (p < 0.001); different letters indicate significant differences. *** p < 0.001. WT = wild type; #6, #11, #23, and #24 = independent transgenic lines.
Water-use efficiency (WUE), defined as biomass produced per unit of water consumed, was also significantly higher in OxKfNAC83 lines—by 1.7–1.8-fold compared to WT (Figure 3B).
3.5. Overexpression of KfNAC83 Enhances NaCl Tolerance
To evaluate whether KfNAC83 overexpression confers salt stress tolerance, seed germination and green cotyledon emergence were assessed in OxKfNAC83 lines and WT under increasing NaCl concentrations. Under control conditions and 100 mM NaCl, no significant differences were observed between OxKfNAC83 lines and WT (Figure S5A–C). However, at 150, 200, and 250 mM NaCl, WT germination was significantly reduced (19–40%), while OxKfNAC83 lines maintained high germination rates (81–93%) (Figure S5B). Similarly, green cotyledon emergence in WT was severely impaired at 150 mM NaCl and completely absent at 200 and 250 mM, whereas OxKfNAC83 lines produced green cotyledons at 200 mM NaCl, though most became chlorotic by day 14 (<4% remained green) (Figure S5A,C). At 250 mM NaCl, none of the OxKfNAC83 seedlings remained green after 14 days. These results indicate that OxKfNAC83 lines exhibit enhanced salt tolerance during seed germination and early seedling development.
To assess salt tolerance at later developmental stages, five-day-old seedlings were transferred to MS medium supplemented with 100, 150, or 200 mM NaCl and grown for 14 days. On control medium, all lines showed 100% survival (Figure S6A,B). At 100 mM NaCl, survival rates were similar between OxKfNAC83 and WT. However, at 150 mM NaCl, OxKfNAC83 lines exhibited 93–97% survival, while WT survival dropped to 31%. At 200 mM NaCl, WT survival was <7%, whereas OxKfNAC83 lines maintained 19–26% survival (Figure S6A,B). Fresh and dry biomass were significantly higher in OxKfNAC83 lines than WT under all NaCl treatments (100–200 mM), while no differences were observed under control conditions (Figure S6C,D).
To further investigate root growth under salt stress, five-day-old seedlings were transferred to MS medium containing 0, 100, 150, 200, or 250 mM NaCl and grown vertically for 12 days. Root elongation was measured every 3 days. No significant differences were observed under control conditions, but root elongation was significantly less inhibited in OxKfNAC83 lines than in WT at all NaCl concentrations (Figure S7A–E). Additionally, OxKfNAC83 lines developed significantly more lateral roots than WT under control, 100 mM, and 150 mM NaCl conditions. At 200 mM NaCl, lateral root numbers were similar between genotypes (Figure S7F).
3.6. KfNAC83 Overexpression Increases Organic Acid and Carbohydrate Accumulation
To determine whether KfNAC83 overexpression induces CAM-like metabolic traits, titratable acidity (TA) and carbohydrate content were measured in OxKfNAC83 lines and WT. All OxKfNAC83 lines exhibited a significant 1.8–2.2-fold increase in nighttime organic acid accumulation compared to WT (Figure 4A). Conversely, daytime organic acid levels were significantly reduced (1.4–1.7-fold) in OxKfNAC83 lines relative to nighttime levels (Figure 4A). In WT, no significant diel fluctuation in organic acid content was observed. Total carbohydrate content was significantly higher in OxKfNAC83 lines than in WT at both daytime and nighttime (Figure 4B). Moreover, OxKfNAC83 lines showed a significant diel difference in carbohydrate levels, which was not observed in WT.
Figure 4.
OxKfNAC83 lines accumulate more organic acids and carbohydrates. T2 homozygous seeds of OxKfNAC83 lines and WT were grown on soilless medium for four weeks under a 12 h photoperiod. (A) Titratable acidity was measured to quantify organic acid content (n = 3). (B) Total soluble sugar concentration was measured at dawn and dusk (n = 3). Values represent means ± SE. Bars with the same letters are not significantly different (p < 0.001); different letters indicate significant differences. WT = wild type; #6, #11, #23, and #24 = independent transgenic lines.
3.7. KfNAC83 Enhances Photosynthetic and Carboxylation Efficiencies
To assess real-time photosynthetic performance, light response (A/I) curves were measured at a constant CO2 concentration of 400 μmol mol−1. OxKfNAC83-24 plants exhibited significantly higher CO2 assimilation rates than WT at irradiances above 50 μmol m−2 s−1 (Figure 5A). The initial slope of the A/I curve (quantum efficiency) was significantly steeper in OxKfNAC83 plants (0.019 ± 0.001) compared to WT (0.009 ± 0.003; p = 0.006). Maximum photosynthetic rate (Amax) was also significantly higher in OxKfNAC83 plants (3.7 ± 0.20 μmol CO2 m−2 s−1) than in WT (2.1 ± 0.41 μmol CO2 m−2 s−1; p = 0.005).
Figure 5.
Net photosynthetic light-response (A/I) analysis of OxKfNAC83 and WT plants. (A) Net CO2 assimilation rate (A), (B) Quantum yield of Photosystem II (ΦPSII), and (C) Quantum yield of CO2 (ΦCO2) were measured across a range of irradiance (I). Data are from T2 progeny of line #24 and WT (n = 3 per treatment). Solid lines: red = OxKfNAC83, blue = WT. Symbols: red squares = OxKfNAC83, blue circles = WT. Error bars represent standard error of the mean. * p < 0.05, ** p < 0.01.
Quantum yield of PSII (ΦPSII) was significantly higher in OxKfNAC83 plants across irradiances from 25 to 800 μmol m−2 s−1 (Figure 5B), indicating more efficient light utilization. Estimated quantum yield of CO2 at 200 μmol m−2 s−1 was also significantly higher in OxKfNAC83 plants (0.010 ± 0.00072) compared to WT (0.006 ± 0.00105; p = 0.004) (Figure 5C).
Carboxylation efficiency was assessed by measuring the response of net photosynthesis (A) to intercellular CO2 concentration (Ci) under saturating light (200 μmol m−2 s−1). OxKfNAC83 plants exhibited significantly higher values for Vcmax (26 vs. 19 μmol m−2 s−1; p = 0.03), Jmax (50 vs. 42 μmol m−2 s−1; p = 0.03), and TPU (3.6 vs. 3.1 μmol m−2 s−1; p = 0.04) compared to WT (Figure 6A,B).
Figure 6.
CO2-response (A/Ci) analysis of OxKfNAC83 and WT plants. (A) WT and (B) OxKfNAC83 plants were analyzed for net CO2 assimilation rate (A) in response to intercellular CO2 concentration (Ci). Data are from T2 progeny of line #24 and WT (n = 3 per treatment). Black circles represent observed A values.
3.8. Enhanced Water-Deficit Tolerance Involves Extensive Transcriptional Reprogramming
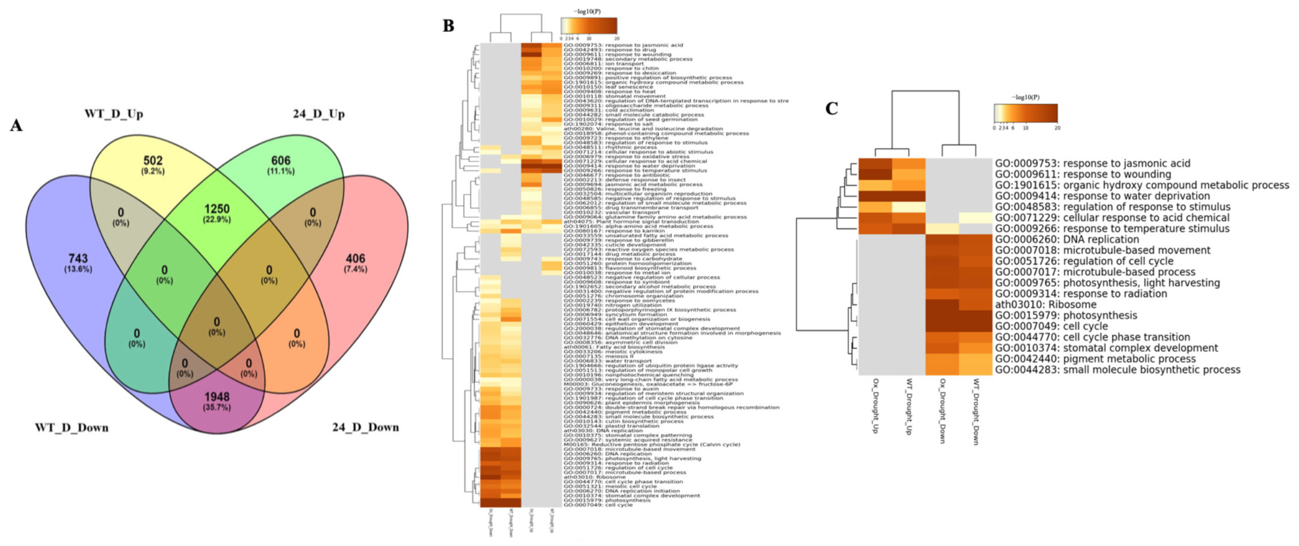
To investigate the transcriptional basis underlying the enhanced water-deficit tolerance in OxKfNAC83 plants, Illumina-based RNA-Seq was performed on leaf tissues. A total of 5455 differentially expressed genes (DEGs) were identified in water-deficit-treated samples compared to controls. Of these, 1012 and 1245 DEGs were unique to OxKfNAC83-24 (L24) and WT, respectively, while 3198 DEGs were shared between both genotypes. In L24 under water-deficit conditions, 606 genes (11.1%) were significantly increased, and 406 genes (7.4%) were decreased (Figure 6). In WT, 502 genes (9.2%) were increased, and 743 genes (13.6%) were decreased (Figure 6). Among the 3198 shared DEGs, 1250 (22.9%) were increased and 1948 (35.7%) were decreased (Figure 7).
Figure 7.
Differentially expressed genes (DEGs) and gene ontology (GO) enrichment in a OxKfNAC83 line. (A) Venn diagram showing increased and decreased DEGs in OxKfNAC83 line #24 compared to WT. (B) Top 100 and (C) top 20 enriched GO terms among DEGs, categorized by biological process, presented in hierarchical clusters.
Gene Ontology (GO) enrichment analysis was performed on the DEGs using a false discovery rate (FDR) threshold of <0.005. The top 100 and top 20 enriched GO terms were hierarchically clustered based on Kappa statistics (K = 0.3) (Figure 7B). The top 20 GO terms included “response to jasmonic acid (JA),” “response to water deprivation,” “regulation of response to stimulus,” and “cellular response to acid chemicals” (Figure 7C).
GO enrichment was also applied to the protein–protein interaction (PPI) network and its MCODE-derived modules to assign biological functions. In L24 under water-deficit stress, five major network hubs were identified: JA-mediated signaling, plant hormone signal tranSEuction, intracellular signal tranSEuction, response to wounding, and response to abscisic acid (ABA) (Figure S8A). One hub included highly expressed jasmonate signaling genes such as JAZ1, JAZ6, JAZ8, JAZ10, TIFY7, and TIFY10B. ABA-responsive genes including MYC2, JAZ5, JAZ11, and NAC032 were also increased in L24. Notably, Clade A protein phosphatase 2Cs (PP2Cs), including HAI1, a key regulator of ABA signaling, were highly expressed in L24 (Figure S8A).
In contrast, WT plants under water-deficit stress showed four major network hubs: JA-mediated signaling, response to water deprivation, response to ABA, and chlorophyll metabolic processes (Figure S8B). Although both genotypes shared JA and ABA-related hubs, the expression levels of associated DEGs were significantly higher in L24. Both L24 and WT also shared decreased hubs related to auxin-activated signaling, cell cycle regulation, and water transport (Figure S8C,D). Additionally, L24 uniquely exhibited decreased expression of seed germination-related genes such as PDF2, ATML1, and RGL2 (Figure S8C).
3.9. Diel Shifts in Transcript Abundance Reveal Enhanced Photosynthetic and CAM-like Functional Associations
To explore diel transcriptional dynamics associated with enhanced photosynthesis and growth, RNA-Seq was performed on leaf tissues collected at four time points: 03:00, 09:00, 15:00, and 21:00 h. Volcano plots revealed that L24 samples had 840, 2511, 1713, and 1161 increased DEGs at 03:00, 09:00, 15:00, and 21:00 h, respectively (Figure S9A–D). Corresponding decreased DEGs were 1058, 3061, 1897, and 1102, respectively (Figure S10A–D). Within L24, 9528 DEGs were identified between 03:00 and 15:00 h, with 4717 increased and 4811 decreased genes (Figure S9E). At 09:00 and 21:00 h, 5689 and 5594 DEGs were increased and decreased, respectively (Figure S9F). Among these DEGs, core CAM-related genes such as PEPCK and BCA were significantly increased in L24 compared to WT (Figure S10A,B). However, other CAM genes including PPC, PPCK, PPDK, and ALMT did not show significant differences (Figure S10C–F).
KEGG pathway enrichment analysis was performed to further characterize diel DEGs (Figure 8A–H). At 03:00 h, L24 showed enrichment in carbon metabolism and 2-oxocarboxylic acid metabolism, suggesting enhanced nocturnal CO2 fixation (Figure 8A). Additional enriched pathways included alanine, aspartate, and glutamate metabolism, glucosinolate biosynthesis, and glutathione metabolism. At 09:00 h, increased DEGs were associated with ribosome biogenesis, RNA transport, and DNA replication (Figure 8B). At 15:00 h, DEGs were enriched in abiotic stress-related pathways including plant hormone signal tranSEuction, arginine and proline metabolism, carotenoid and flavonoid biosynthesis, phenylpropanoid biosynthesis, and photosynthesis-antenna proteins (Figure 8C). At 21:00 h, DEGs were enriched in photosynthesis and antenna protein pathways (Figure 8D).

Figure 8.
KEGG pathway enrichment analysis of DEGs in a OxKfNAC83 line. KEGG pathway enrichment scatter plots for significantly increased genes in (A) L24_3A vs. WT_3A, (B) L24_9A vs. WT_9A, (C) L24_3P vs. WT_3P, and (D) L24_9P vs. WT_9P; and for decreased genes in (E) L24_3A vs. WT_3A, (F) L24_9A vs. WT_9A, (G) L24_3P vs. WT_3P, and (H) L24_9P vs. WT_9P. The x-axis indicates the rich factor; the y-axis lists KEGG pathway names. Dot size represents the number of genes; dot color indicates q-value. Top 20 enriched pathways are shown.
Conversely, carbon metabolism genes were significantly decreased at 15:00 h in L24 (Figure 8G). Plant hormone signaling and plant–pathogen interaction pathways were decreased at 03:00 and 09:00 h (Figure 8E,F). Additional abiotic stress-related pathways, including MAPK signaling, α-linolenic acid metabolism, and lipid metabolism, were also decreased at 09:00 h (Figure 8F).
3.10. Protein–Protein Interaction Enrichment Analysis During Diel Shifts Reveals Plant Defense and Growth Functions
To explore the functional significance of transcriptional reprogramming across diel time points, protein–protein interaction (PPI) networks were constructed for DEGs in OxKfNAC83-24 (L24) and WT using the BioGRID database [42]. DEGs at each time point were mapped to the global Arabidopsis protein association network, and the MCODE algorithm [43] was applied to identify densely connected network modules.
Interestingly, clusters of significantly increased genes at all time points, except L24 09:00 were enriched in regulatory interactions associated with jasmonic acid (JA) signaling, auxin-activated signaling, and plant hormone signal tranSEuction pathways (Figure S11A–D). In the L24 03:00 sample, one cluster included PAP2, IAA16, IAA18, and AXR3, all associated with the auxin-activated signaling pathway (Figure S11A). A second cluster at the same time point included JAZ3, JAZ10, TIFY7, and TIFY10B, key components of the JA signaling pathway (Figure S11A).
In contrast, the L24 09:00 sample revealed a distinct network structure. One cluster included SPA3, SPA4, COP1, and DDB1B, genes associated with cytidine-to-uridine RNA editing. Another cluster included CKS2, CKS, CDKD1, and CYCD2, which are involved in cell cycle regulation (Figure S11B).
At 15:00, a prominent auxin-related cluster was identified, consisting of IAA14, IAA16, IAA5, ARF6, ARF8, PAP2, and AXR3 (Figure S11C). Previous studies have shown that IAA14 regulates lateral root development [44], while IAA16 influences stem elongation and shoot apical dominance [45]. The auxin response factors ARF6 and ARF8 are known to promote JA biosynthesis and floral maturation [46].
4. Discussion
Collectively, our study demonstrates that overexpression of the CAM-derived transcription factor KfNAC83 in Arabidopsis enhances carbon assimilation, abiotic stress tolerance, growth, and productivity. While NAC proteins are well known to regulate plant development and responses to abiotic stress [47,48], our findings show that ectopic expression of KfNAC83, derived from a heat-tolerant obligate CAM species, not only improves water-deficit and NaCl tolerance but also enhances photosynthetic performance and yield in a C3 model plant.
KfNAC83 is a stress-responsive NAC (SNAC) transcription factor. The NAC superfamily is one of the largest transcription factor families in plants, comprising over 100 members involved in the regulation of both biotic and abiotic stress responses [22,49]. Members specifically associated with abiotic stress responses are classified as SNACs. Phylogenetic analysis revealed that KfNAC83 is closely related to other well-characterized SNACs from species such as Arabidopsis thaliana, Oryza sativa, and Solanum lycopersicum (Figure S1A). Overexpression of SNAC genes such as OsNAC2/6 and OsNAC10 has been shown to enhance tolerance to water-deficit and salt stress [49,50]. Similarly, ANAC019 and ANAC055 from Arabidopsis are implicated in both abscisic acid (ABA)- and jasmonic acid (JA)-mediated signaling pathways [49,51]. Like other SNACs, KfNAC83 contains a putative nuclear localization signal within the A subdomain (Figure S1B). Consistent with this, KfNAC83 expression was detected exclusively in the nuclei of root and leaf cells (Figure S2), confirming its nuclear localization. Moreover, KfNAC83 transcript levels were elevated in both leaves and roots of transgenic lines, although no significant difference was observed between these tissues (Figure S2). Collectively, these findings suggest that KfNAC83 plays a critical role in enhancing water-deficit stress tolerance in Arabidopsis, likely by increasing downstream abiotic stress-responsive genes in both leaves and roots, with a specific influence on the JA signaling pathway.
Functionally, OxKfNAC83 plants exhibited enhanced water-deficit tolerance, surviving up to 20 days under water-deficit conditions, whereas WT plants did not (Figure 2). Transcriptomic analysis of OxKfNAC83 plants under water-deficit stress revealed the activation of abiotic stress-responsive genes associated with the JA signaling pathway (Figure S8A). Abiotic stress is known to induce JA biosynthesis and accumulation, which in turn triggers the ubiquitin-mediated degradation of JASMONATE ZIM-DOMAIN (JAZ) proteins. This degradation relieves repression on MYC2, leading to the activation of JA-responsive gene expression [52,53]. JA-responsive genes are primarily involved in regulating plant defense mechanisms, including reactive oxygen species (ROS) scavenging and the production of osmoprotectants [53]. JA biosynthesis is regulated by several transcription factors (TFs), such as MYC2, JAZ, and WRKY [49,54]. However, the role of NAC TFs in JA biosynthesis and signaling under water-deficit conditions remains relatively unexplored [49,55].
Jasmonates and their derivatives are known to interact synergistically or antagonistically with other phytohormones, including auxin, ethylene, abscisic acid (ABA), salicylic acid, brassinosteroids, and gibberellins, to regulate plant growth, development, and responses to abiotic stresses such as cold, drought, salinity, heavy metals, and light [54,56,57]. Within this complex hormonal network, JA functions as a central signaling molecule [58], and its activity appears to be modulated by abiotic stress-responsive NAC TFs [59,60,61,62,63].
Although WT plants showed some induction of JAZ and MYC2 expression under water-deficit stress, only OxKfNAC83 plants survived prolonged water-deficit conditions. This suggests that KfNAC83 enhances water-deficit tolerance by regulating the expression of downstream genes involved in abiotic stress adaptation. In addition to JA-related genes, several ABA signaling components, including the ABA-inducible bHLH-type transcription factor (AIB), MYC2, PP2CA, and HAI1, were differentially expressed in water deficit stressed OxKfNAC83 plants (Figure S8A). AIB is known to play a positive role in ABA signaling in Arabidopsis, and MYC2 also functions as a transcriptional activator in the ABA signaling pathway [64]. These findings suggest that the improved abiotic stress resistance observed in OxKfNAC83 plants is mediated through transcriptional regulation of both JA and ABA signaling pathways.
Another key observation is the enhanced nighttime carbohydrate availability in OxKfNAC83 plants, likely due to increased organic acid accumulation and subsequent decarboxylation via the PEP carboxykinase (PEPCK) pathway (Figure 4A and Figure S10A). This metabolic shift supports greater nighttime energy reserves, contributing to improved growth and productivity [65,66]. Diel fluctuations in carbohydrate and organic acid levels are hallmark features of CAM-cycling plants, where carbohydrate accumulation typically occurs during the day [67]. Interestingly, C4 plants such as Saccharum spp. also utilize the PEPCK pathway under water-limited conditions [68], suggesting a convergent mechanism for abiotic stress adaptation. Our study further showed that KfNAC83 overexpression not only modulated the PEPCK pathway but also enhanced abiotic stress signaling, indicating a dual role in metabolic and hormonal regulation.
These findings are consistent with recent insights from Prusty and Sahoo [69], who reviewed the role of PEPCK in enhancing photosynthetic efficiency and salinity tolerance in rice. Their work highlights PEPCK as a central cytosolic decarboxylase involved in gluconeogenesis, malate metabolism, and the TCA cycle, with additional roles in regulating stomatal conductance, carbon assimilation, and energy metabolism under abiotic stress. They also emphasize PEPCK’s contribution to osmotic adjustment, ROS detoxification, and sugar accumulation, mechanisms that align with the physiological and transcriptomic responses observed in OxKfNAC83 plants. The increased expression of PEPCK and associated CAM-like traits in our transgenic lines suggests that KfNAC83 might regulate or interact with PEPCK-mediated pathways to confer enhanced photosynthetic capacity and abiotic stress resilience, mediated by the JA pathway [70]. The dual role of KfNAC83 in regulating the PEPCK pathway and abiotic stress-responsive signaling suggests that CAM plants likely have evolved through diel transcriptional rewiring of C3 regulatory networks [71,72,73]. These results underscore the potential of CAM-derived transcription factors to reprogram C3 metabolism toward more efficient, abiotic stress-adaptive states, with implications for bioengineering climate-resilient crops.
Future studies should explore the role of KfNAC83 and its downstream targets in other C3 species to assess its broader applicability in improving water-deficit tolerance, nighttime starch metabolism, and agricultural productivity. In particular, it would be valuable to investigate whether the dual role of KfNAC83 in regulating both the PEPCK pathway and abiotic stress-responsive signaling reflects a broader mechanism by which CAM plants evolved through diel transcriptional rewiring of ancestral C3 regulatory networks.
5. Conclusions
To our knowledge, this is the first study to functionally characterize an NAC83 transcription factor from the heat-tolerant obligate CAM species Kalanchoë fedtschenkoi. Our findings demonstrate that overexpression of KfNAC83 in Arabidopsis significantly enhances tolerance to water-deficit and NaCl stress, while also improving carbon assimilation, growth, and seed yield. These phenotypic improvements are underpinned by transcriptional reprogramming of key hormonal pathways, particularly JA and ABA signaling, as well as diel regulation of photosynthetic and metabolic genes.
Importantly, KfNAC83 overexpression also induced CAM-like traits, including nighttime organic acid accumulation and activation of the PEPCK pathway. These features are consistent with recent findings in rice, where PEPCK has been shown to enhance photosynthetic efficiency and confer salinity tolerance through its roles in gluconeogenesis, malate metabolism, and stomatal regulation [69]. The convergence of these metabolic and regulatory functions suggests that KfNAC83 might act upstream of or in coordination with PEPCK-mediated processes to promote abiotic stress resilience and metabolic flexibility. Collectively, our results highlight the potential of CAM-derived transcription factors such as KfNAC83 to reprogram C3 plant metabolism toward more efficient, abiotic stress-adaptive states, offering a promising strategy for bioengineering climate-resilient crops.
Supplementary Materials
The following supporting information can be downloaded at https://www.mdpi.com/article/10.3390/cimb47090736/s1.
Author Contributions
Conceptualization, B.W.M.W.; methodology, B.W.M.W. and K.N.R.; software, W.C.Y. and M.A.A.; validation, B.W., M.A.A. and B.W.M.W.; formal analysis, K.N.R., M.A.A. and B.W.M.W.; investigation, K.N.R., B.W. and B.W.M.W.; resources, B.W.M.W.; data curation, B.W.M.W.; writing—original draft preparation, K.N.R. and B.W.M.W.; writing—review and editing, B.W.M.W., K.N.R., W.C.Y., M.A.A. and B.W.; visualization, B.W.M.W. and B.W.; supervision, B.W.M.W.; project administration, B.W.M.W.; funding acquisition, B.W.M.W. All authors have read and agreed to the published version of the manuscript.
Funding
The work was supported by South Dakota Board of Regents Competitive Research Grant #A18-0015-001 to B.W.M. Wone.
Institutional Review Board Statement
Not applicable.
Informed Consent Statement
Not applicable.
Data Availability Statement
Data will be made available on request.
Acknowledgments
The authors gratefully acknowledge Annika Lilleberg, and David Melanson for helping with the study. We also thank Kelly Graber for assisting with confocal microscopy imaging. Special thanks to John C. Cushman for providing the KfNAC83 sequence.
Conflicts of Interest
The authors declare no conflicts of interest. The funders had no role in the design of the study; in the collection, analyses, or interpretation of data; in the writing of the manuscript; or in the decision to publish the results.
References
- Godfray, H.C.J.; Beddington, J.R.; Crute, I.R.; Haddad, L.; Lawrence, D.; Muir, J.F.; Pretty, J.; Robinson, S.; Thomas, S.M.; Toulmin, C. Food Security: The Challenge of Feeding 9 Billion People. Science 2010, 327, 812–818. [Google Scholar] [CrossRef] [PubMed]
- Gerland, P.; Raftery, A.E.; Ševčíková, H.; Li, N.; Gu, D.; Spoorenberg, T.; Alkema, L.; FoSEick, B.K.; Chunn, J.; Lalic, N.; et al. World population stabilization unlikely this century. Science 2014, 346, 234–237. [Google Scholar] [CrossRef]
- Williams, A.P.; Cook, E.R.; Smerdon, J.E.; Cook, B.I.; Abatzoglou, J.T.; Bolles, K.; Baek, S.H.; Badger, A.M.; Livneh, B. Large contribution from anthropogenic warming to an emerging North American megadrought. Science 2020, 368, 314–318, Erratum in Science 2020, 370, eabf3676. https://doi.org/10.1126/science.abf3676. [Google Scholar] [CrossRef] [PubMed]
- Wang, H.; Wang, H.; Shao, H.; Tang, X. Recent Advances in Utilizing Transcription Factors to Improve Plant Abiotic Stress Tolerance by Transgenic Technology. Front. Plant Sci. 2016, 7, 67. [Google Scholar] [CrossRef]
- Borland, A.M.; Hartwell, J.; Weston, D.J.; Schlauch, K.A.; Tschaplinski, T.J.; Tuskan, G.A.; Yang, X.; Cushman, J.C. Engineering crassulacean acid metabolism to improve water-use efficiency. Trends Plant Sci. 2014, 19, 327–338. [Google Scholar] [CrossRef]
- Yang, X.; Cushman, J.C.; Borland, A.M.; Edwards, E.J.; Wullschleger, S.D.; Tuskan, G.A.; Owen, N.A.; Griffiths, H.; Smith, J.A.; De Paoli, H.C.; et al. A roadmap for research on crassulacean acid metabolism (CAM) to enhance sustainable food and bioenergy production in a hotter, drier world. New Phytol. 2015, 207, 491–504. [Google Scholar] [CrossRef]
- Lim, S.D.; Lee, S.; Choi, W.G.; Yim, W.C.; Cushman, J.C. Laying the Foundation for Crassulacean Acid Metabolism (CAM) Biodesign: Expression of the C(4) Metabolism Cycle Genes of CAM in Arabidopsis. Front. Plant Sci. 2019, 10, 101. [Google Scholar] [CrossRef]
- Rabara, R.C.; Tripathi, P.; Rushton, P.J. The potential of transcription factor-based genetic engineering in improving crop tolerance to drought. Omics A J. Integr. Biol. 2014, 18, 601–614. [Google Scholar] [CrossRef]
- Joshi, R.; Wani, S.H.; Singh, B.; Bohra, A.; Dar, Z.A.; Lone, A.A.; Pareek, A.; Singla-Pareek, S.L. Transcription Factors and Plants Response to Drought Stress: Current Understanding and Future Directions. Front. Plant Sci. 2016, 7, 1029. [Google Scholar] [CrossRef] [PubMed]
- Babitha, K.C.; Vemanna, R.S.; Nataraja, K.N.; Udayakumar, M. Overexpression of EcbHLH57 Transcription Factor from Eleusine coracana L. in Tobacco Confers Tolerance to Salt, Oxidative and Drought Stress. PLoS ONE 2015, 10, e0137098. [Google Scholar] [CrossRef]
- Gargioni Grisoste Barbosa, E.; Leite, J.; Marin, S.; Marinho, J.; Carvalho, J.; Pagliarini, R.; Farias, J.; Neumaier, N.; Marcelino-Guimaraes, F.; Neves De Oliveira, M.; et al. Overexpression of the ABA-Dependent AREB1 Transcription Factor from Arabidopsis thaliana Improves Soybean Tolerance to Water Deficit. Plant Mol. Biol. Rep. 2012, 31, 719–730. [Google Scholar] [CrossRef]
- Ravikumar, G.; Manimaran, P.; Voleti, S.R.; Subrahmanyam, D.; Sundaram, R.M.; Bansal, K.C.; Viraktamath, B.C.; Balachandran, S.M. Stress-inducible expression of AtDREB1A transcription factor greatly improves drought stress tolerance in transgenic indica rice. Transgenic Res. 2014, 23, 421–439. [Google Scholar] [CrossRef]
- Yu, Y.-T.; Wu, Z.; Lu, K.; Bi, C.; Liang, S.; Wang, X.-F.; Zhang, D.-P. Overexpression of the MYB37 transcription factor enhances abscisic acid sensitivity, and improves both drought tolerance and seed productivity in Arabidopsis thaliana. Plant Mol. Biol. 2015, 90, 267–279. [Google Scholar] [CrossRef]
- Baldoni, E.; Genga, A.; Cominelli, E. Plant MYB Transcription Factors: Their Role in Drought Response Mechanisms. Int. J. Mol. Sci. 2015, 16, 15811–15851. [Google Scholar] [CrossRef]
- Roy, S. Function of MYB domain transcription factors in abiotic stress and epigenetic control of stress response in plant genome. Plant Signal. Behav. 2016, 11, e1117723. [Google Scholar] [CrossRef]
- Amin, A.B.; Rathnayake, K.N.; Yim, W.C.; Garcia, T.M.; Wone, B.; Cushman, J.C.; Wone, B.W.M. Crassulacean Acid Metabolism Abiotic Stress-Responsive Transcription Factors: A Potential Genetic Engineering Approach for Improving Crop Tolerance to Abiotic Stress. Front. Plant Sci. 2019, 10, 129. [Google Scholar] [CrossRef]
- Borland, A.M.; Griffiths, H.; Hartwell, J.; Smith, J.A.C. Exploiting the potential of plants with crassulacean acid metabolism for bioenergy production on marginal lands. J. Exp. Bot. 2009, 60, 2879–2896. [Google Scholar] [CrossRef]
- Villalobos, M.A.; Bartels, D.; Iturriaga, G. Stress Tolerance and Glucose Insensitive Phenotypes in Arabidopsis Overexpressing the CpMYB10 Transcription Factor Gene. Plant Physiol. 2004, 135, 309–324. [Google Scholar] [CrossRef] [PubMed]
- Ariyarathne, M.A.; Wone, B.W. Overexpression of the Selaginella lepidophylla bHLH transcription factor enhances water-use efficiency, growth, and development in Arabidopsis. Plant Sci. 2022, 315, 111129. [Google Scholar] [CrossRef] [PubMed]
- Liang, J.; Liu, X.; Xu, L.; Mu, R.; Shen, N.; Li, S.; Cheng, C.; Ren, Y.; Ma, L.; Wang, B.; et al. A novel NAC transcription factor from Haloxylon ammodendron promotes reproductive growth in Arabidopsis thaliana under drought stress. Environ. Exp. Bot. 2024, 228, 106043. [Google Scholar] [CrossRef]
- Malwattage, N.R.; Wone, B.; Wone, B.W. A CAM-Related NF-YB Transcription Factor Enhances Multiple Abiotic Stress Tolerance in Arabidopsis. Int. J. Mol. Sci. 2024, 25, 7107. [Google Scholar] [CrossRef]
- Nakashima, K.; Takasaki, H.; Mizoi, J.; Shinozaki, K.; Yamaguchi-Shinozaki, K. NAC transcription factors in plant abiotic stress responses. Biochim. Biophys. Acta 2012, 1819, 97–103. [Google Scholar] [CrossRef] [PubMed]
- Shao, H.; Wang, H.; Tang, X. NAC transcription factors in plant multiple abiotic stress responses: Progress and prospects. Front. Plant Sci. 2015, 6, 902. [Google Scholar] [CrossRef]
- Hu, R.; Zhang, J.; Jawdy, S.; Sreedasyam, A.; Lipzen, A.; Wang, M.; Ng, V.; Daum, C.; Keymanesh, K.; Liu, D.; et al. Comparative genomics analysis of drought response between obligate CAM and C3 photosynthesis plants. J. Plant Physiol. 2022, 277, 153791. [Google Scholar] [CrossRef] [PubMed]
- Hu, R.; Zhang, J.; Jawdy, S.; Sreedasyam, A.; Lipzen, A.; Wang, M.; Ng, V.; Daum, C.; Keymanesh, K.; Liu, D.; et al. Transcriptomic Analysis of the CAM Species Kalanchoë fedtschenkoi Under Low-and High-Temperature Regimes. Plants 2024, 13, 3444. [Google Scholar] [CrossRef] [PubMed]
- Kumar, S.; Stecher, G.; Suleski, M.; Sanderford, M.; Sharma, S.; Tamura, K. MEGA12: Molecular Evolutionary Genetic Analysis Version 12 for Adaptive and Green Computing. Mol. Biol. Evol. 2024, 41, msae263. [Google Scholar] [CrossRef]
- Nakagawa, T.; Suzuki, T.; Murata, S.; Nakamura, S.; Hino, T.; Maeo, K.; Tabata, R.; Kawai, T.; Tanaka, K.; Niwa, Y.; et al. Improved Gateway binary vectors: High-performance vectors for creation of fusion constructs in transgenic analysis of plants. Biosci. Biotechnol. Biochem. 2007, 71, 2095–2100. [Google Scholar] [CrossRef]
- Wise, A.A.; Liu, Z.; Binns, A.N. Three methods for the introduction of foreign DNA into Agrobacterium. Methods Mol. Biol. 2006, 343, 43–53. [Google Scholar]
- Zhang, X.; Henriques, R.; Lin, S.S.; Niu, Q.W.; Chua, N.H. Agrobacterium-mediated transformation of Arabidopsis thaliana using the floral dip method. Nat. Protoc. 2006, 1, 641–646. [Google Scholar] [CrossRef]
- Czechowski, T.; Stitt, M.; Altmann, T.; Udvardi, M.K.; Scheible, W.R. Genome-wide identification and testing of superior reference genes for transcript normalization in Arabidopsis. Plant Physiol. 2005, 139, 5–17. [Google Scholar] [CrossRef]
- Livak, K.J.; Schmittgen, T.D. Analysis of relative gene expression data using real-time quantitative PCR and the 2(-Delta Delta C(T)) Method. Methods 2001, 25, 402–408. [Google Scholar] [CrossRef]
- Lindsey, B.E.; Rivero, L., 3rd; Calhoun, C.S.; Grotewold, E.; Brkljacic, J. Standardized Method for High-throughput Sterilization of Arabidopsis Seeds. J. Vis. Exp. JoVE 2017, 56587. [Google Scholar]
- Verslues, P.E. Quantification of water stress-induced osmotic adjustment and proline accumulation for Arabidopsis thaliana molecular genetic studies. Methods Mol. Biol. 2010, 639, 301–315. [Google Scholar] [PubMed]
- Wituszynska, W.; Slesak, I.; Vanderauwera, S.; Szechynska-Hebda, M.; Kornas, A.; Van Der Kelen, K.; Muhlenbock, P.; Karpinska, B.; Mackowski, S.; Van Breusegem, F.; et al. Lesion simulating disease1, enhanced disease susceptibility1, and phytoalexin deficient4 conditionally regulate cellular signaling homeostasis, photosynthesis, water use efficiency, and seed yield in Arabidopsis. Plant Physiol. 2013, 161, 1795–1805. [Google Scholar] [CrossRef]
- Wituszynska, W.; Karpiński, S. Determination of Water Use Efficiency for Arabidopsis thaliana. Bio-Protoc. J. 2014, 4, e1041. [Google Scholar] [CrossRef][Green Version]
- Fox, J.D.; Robyt, J.F. Miniaturization of three carbohydrate analyses using a microsample plate reader. Anal. Biochem. 1991, 195, 93–96. [Google Scholar] [CrossRef] [PubMed]
- Lim, S.D.; Yim, W.C.; Liu, D.; Hu, R.; Yang, X.; Cushman, J.C. A Vitis vinifera basic helix-loop-helix transcription factor enhances plant cell size, vegetative biomass and reproductive yield. Plant Biotechnol. J. 2018, 16, 1595–1615. [Google Scholar] [CrossRef]
- Kaipiainen, E.L. Parameters of photosynthesis light curve in Salix dasyclados and their changes during the growth season. Russ. J. Plant Physiol. 2009, 56, 445–453. [Google Scholar] [CrossRef]
- Lobo, F.D.A.; De Barros, M.P.; Dalmagro, H.J.; Dalmolin, Â.C.; Pereira, W.E.; De Souza, E.C.; Vourlitis, G.L.; Rodríguez Ortíz, C.E. Fitting net photosynthetic light-response curves with Microsoft Excel—A critical look at the models. Photosynthetica 2013, 51, 445–456, Erratum in Photosynthetica 2014, 52, 479–480. https://doi.org/10.1007/s11099-014-0045-6. [Google Scholar] [CrossRef]
- Von Caemmerer, S.V.; Farquhar, G.D. Some relationships between the biochemistry of photosynthesis and the gas exchange of leaves. Planta 1981, 153, 376–387. [Google Scholar] [CrossRef]
- Sharkey, T.D. What gas exchange data can tell us about photosynthesis. Plant Cell Environ. 2015, 39, 1161–1163. [Google Scholar] [CrossRef] [PubMed]
- Chatr-Aryamontri, A.; Breitkreutz, B.J.; Oughtred, R.; Boucher, L.; Heinicke, S.; Chen, D.; Stark, C.; Breitkreutz, A.; Kolas, N.; O’Donnell, L.; et al. The BioGRID interaction database: 2015 update. Nucleic Acids Res. 2015, 43, D470–D478. [Google Scholar] [CrossRef]
- Bader, G.D.; Hogue, C.W.V. An automated method for finding molecular complexes in large protein interaction networks. BMC Bioinform. 2003, 4, 2. [Google Scholar] [CrossRef]
- Fukaki, H.; Nakao, Y.; Okushima, Y.; Theologis, A.; Tasaka, M. Tissue-specific expression of stabilized SOLITARY-ROOT/IAA14 alters lateral root development in Arabidopsis. Plant J. Cell Mol. Biol. 2005, 44, 382–395. [Google Scholar] [CrossRef] [PubMed]
- Li, H.; Wang, B.; Zhang, Q.; Wang, J.; King, G.J.; Liu, K. Genome-wide analysis of the auxin/indoleacetic acid (Aux/IAA) gene family in allotetraploid rapeseed (Brassica napus L.). BMC Plant Biol. 2017, 17, 204. [Google Scholar] [CrossRef]
- Nagpal, P.; Ellis, C.M.; Weber, H.; Ploense, S.E.; Barkawi, L.S.; Guilfoyle, T.J.; Hagen, G.; Alonso, J.M.; Cohen, J.D.; Farmer, E.E.; et al. Auxin response factors ARF6 and ARF8 promote jasmonic acid production and flower maturation. Development 2005, 132, 4107–4118. [Google Scholar] [CrossRef] [PubMed]
- Liu, C.; Wang, B.; Li, Z.; Peng, Z.; Zhang, J. TsNAC1 Is a Key Transcription Factor in Abiotic Stress Resistance and Growth. Plant Physiol. 2018, 176, 742–756. [Google Scholar] [CrossRef]
- Ali, M.S.; Baek, K.-H. Jasmonic Acid Signaling Pathway in Response to Abiotic Stresses in Plants. Int. J. Mol. Sci. 2020, 21, 621. [Google Scholar] [CrossRef]
- Nuruzzaman, M.; Sharoni, A.M.; Kikuchi, S. Roles of NAC transcription factors in the regulation of biotic and abiotic stress responses in plants. Front. Microbiol. 2013, 4, 248. [Google Scholar] [CrossRef]
- Jeong, J.S.; Kim, Y.S.; Baek, K.H.; Jung, H.; Ha, S.H.; Do Choi, Y.; Kim, M.; Reuzeau, C.; Kim, J.K. Root-specific expression of OsNAC10 improves drought tolerance and grain yield in rice under field drought conditions. Plant Physiol. 2010, 153, 185–197. [Google Scholar] [CrossRef]
- Bu, Q.; Jiang, H.; Li, C.B.; Zhai, Q.; Zhang, J.; Wu, X.; Sun, J.; Xie, Q.; Li, C. Role of the Arabidopsis thaliana NAC transcription factors ANAC019 and ANAC055 in regulating jasmonic acid-signaled defense responses. Cell Res. 2008, 18, 756–767. [Google Scholar] [CrossRef] [PubMed]
- Ruan, J.; Zhou, Y.; Zhou, M.; Yan, J.; Khurshid, M.; Weng, W.; Cheng, J.; Zhang, K. Jasmonic Acid Signaling Pathway in Plants. Int. J. Mol. Sci. 2019, 20, 2479. [Google Scholar] [CrossRef] [PubMed]
- Kim, H.; Seomun, S.; Yoon, Y.; Jang, G. Jasmonic Acid in Plant Abiotic Stress Tolerance and Interaction with Abscisic Acid. Agronomy 2021, 11, 1886. [Google Scholar] [CrossRef]
- Wasternack, C.; Hause, B. Jasmonates: Biosynthesis, perception, signal tranSEuction and action in plant stress response, growth and development. An update to the 2007 review in Annals of Botany. Ann. Bot. 2013, 111, 1021–1058. [Google Scholar] [CrossRef]
- Su, L.; Fang, L.; Zhu, Z.; Zhang, L.; Sun, X.; Wang, Y.; Wang, Q.; Li, S.; Xin, H. The transcription factor VaNAC17 from grapevine (Vitis amurensis) enhances drought tolerance by modulating jasmonic acid biosynthesis in transgenic Arabidopsis. Plant Cell Rep. 2020, 39, 621–634. [Google Scholar] [CrossRef]
- Huang, H.; Liu, B.; Liu, L.; Song, S. Jasmonate action in plant growth and development. J. Exp. Bot. 2017, 68, 1349–1359. [Google Scholar] [CrossRef]
- Wang, J.; Song, L.; Gong, X.; Xu, J.; Li, M. Functions of Jasmonic Acid in Plant Regulation and Response to Abiotic Stress. Int. J. Mol. Sci. 2020, 21, 1446. [Google Scholar] [CrossRef]
- Yang, X.; Kim, M.Y.; Ha, J.; Lee, S.-H. Overexpression of the Soybean NAC Gene GmNAC109 Increases Lateral Root Formation and Abiotic Stress Tolerance in Transgenic Arabidopsis Plants. Front. Plant Sci. 2019, 10, 1036. [Google Scholar] [CrossRef]
- Yoon, Y.; Seo, D.H.; Shin, H.; Kim, H.J.; Kim, C.M.; Jang, G. The Role of Stress-Responsive Transcription Factors in Modulating Abiotic Stress Tolerance in Plants. Agronomy 2020, 10, 788. [Google Scholar] [CrossRef]
- Ren, Y.; Huang, Z.; Jiang, H.; Wang, Z.; Wu, F.; Xiong, Y.; Yao, J. A heat stress responsive NAC transcription factor heterodimer plays key roles in rice grain filling. J. Exp. Bot. 2021, 72, 2947–2964. [Google Scholar] [CrossRef]
- Zhao, X.; Wu, T.; Guo, S.; Hu, J.; Zhan, Y. Ectopic expression of AeNAC83, a NAC transcription factor from Abelmoschus esculentus, inhibits growth and confers tolerance to salt stress in Arabidopsis. Int. J. Mol. Sci. 2022, 23, 10182. [Google Scholar] [CrossRef]
- Xu, Y.; Cheng, J.; Hu, H.; Yan, L.; Jia, J.; Wu, B. Genome-wide identification of NAC family genes in oat and functional characterization of AsNAC109 in abiotic stress tolerance. Plants 2024, 13, 1017. [Google Scholar] [CrossRef]
- Chen, Y.; Xia, P. NAC transcription factors as biological macromolecules responded to abiotic stress: A comprehensive review. Int. J. Biol. Macromol. 2025, 308, 142400. [Google Scholar] [CrossRef]
- Hao, Y.; Zong, X.; Ren, P.; Qian, Y.; Fu, A. Basic Helix-Loop-Helix (bHLH) Transcription Factors Regulate a Wide Range of Functions in Arabidopsis. Int. J. Mol. Sci. 2021, 22, 7152. [Google Scholar] [CrossRef]
- Graf, A.; Schlereth, A.; Stitt, M.; Smith, A.M. Circadian control of carbohydrate availability for growth in Arabidopsis plants at night. Proc. Natl. Acad. Sci. USA 2010, 107, 9458–9463. [Google Scholar] [CrossRef] [PubMed]
- Scialdone, A.; Howard, M. How plants manage food reserves at night: Quantitative models and open questions. Front. Plant Sci. 2015, 6, 204. [Google Scholar] [CrossRef] [PubMed]
- Kerbauy, G.B.; Takahashi, C.A.; Lopez, A.M.; Matsumura, A.T.; Hamachi, L.; Félix, L.M.; Pereira, P.N.; Freschi, L.; Mercier, H. Crassulacean Acid Metabolism in Epiphytic Orchids: Current Knowledge, Future Perspectives; InTechOpen: Rijeka, Croacia, 2012. [Google Scholar]
- Cacefo, V.; Ribas, A.F.; Zilliani, R.R.; Neris, D.M.; Domingues, D.S.; Moro, A.L.; Vieira, L.G.E. Decarboxylation mechanisms of C4 photosynthesis in Saccharum spp.: Increased PEPCK activity under water-limiting conditions. BMC Plant Biol. 2019, 19, 144. [Google Scholar] [CrossRef] [PubMed]
- Prusty, S.; Sahoo, R.K. PEPCK Gene for Enhanced Photosynthesis and Salinity Stress Tolerance in Rice: A Review. Agric. Rev. 2024, 45, 636. [Google Scholar] [CrossRef]
- Rahman, M.; Mostofa, M.G.; Keya, S.S.; Ghosh, P.K.; Abdelrahman, M.; Anik, T.R.; Gupta, A.; Tran, L.-S.P. Jasmonic acid priming augments antioxidant defense and photosynthesis in soybean to alleviate combined heat and drought stress effects. Plant Physiol. Biochem. 2024, 206, 108193. [Google Scholar] [CrossRef]
- Heyduk, K.; Ray, J.N.; Ayyampalayam, S.; Leebens-Mack, J. Shifts in gene expression profiles are associated with weak and strong Crassulacean acid metabolism. Am. J. Bot. 2018, 105, 587–601. [Google Scholar] [CrossRef] [PubMed]
- Moseley, R.C.; Mewalal, R.; Motta, F.; Tuskan, G.A.; Haase, S.; Yang, X. Conservation and Diversification of Circadian Rhythmicity Between a Model Crassulacean Acid Metabolism Plant Kalanchoë fedtschenkoi and a Model C3 Photosynthesis Plant Arabidopsis thaliana. Front. Plant Sci. 2018, 9, 1757. [Google Scholar] [CrossRef] [PubMed]
- Yin, H.; Guo, H.B.; Weston, D.J.; Borland, A.M.; Ranjan, P.; Abraham, P.E.; Jawdy, S.S.; Wachira, J.; Tuskan, G.A.; Tschaplinski, T.J.; et al. Diel rewiring and positive selection of ancient plant proteins enabled evolution of CAM photosynthesis in Agave. BMC Genom. 2018, 19, 588. [Google Scholar] [CrossRef] [PubMed]
Disclaimer/Publisher’s Note: The statements, opinions and data contained in all publications are solely those of the individual author(s) and contributor(s) and not of MDPI and/or the editor(s). MDPI and/or the editor(s) disclaim responsibility for any injury to people or property resulting from any ideas, methods, instructions or products referred to in the content. |
© 2025 by the authors. Licensee MDPI, Basel, Switzerland. This article is an open access article distributed under the terms and conditions of the Creative Commons Attribution (CC BY) license (https://creativecommons.org/licenses/by/4.0/).








