Molecular Subtypes and Biomarkers of Ulcerative Colitis Revealed by Sphingolipid Metabolism-Related Genes: Insights from Machine Learning and Molecular Dynamics
Abstract
1. Introduction
2. Methods
2.1. Raw Data Sources
2.2. Integrated Analysis of UC-Related SMGs
2.3. Functional Enrichment Analysis
2.4. Identification of Sphingolipid Metabolism-Related Molecular Subtypes in Patients with UC
2.5. Identifying the Best Model Genes of UC-Related SMGs
2.6. Gene Set Variation Analysis (GSVA) and Immunoinfiltration Analysis
2.7. Cell Culture and Quantitative Real-Time PCR Analysis
2.8. Prediction of Core Gene Transcription Factors (TFs), Cell Localization, and Single-Cell Profiling Analysis
2.9. Prediction of Potential Therapeutic Drugs for UC
3. Results
3.1. Identification of DEGs Associated with UC and SMGs
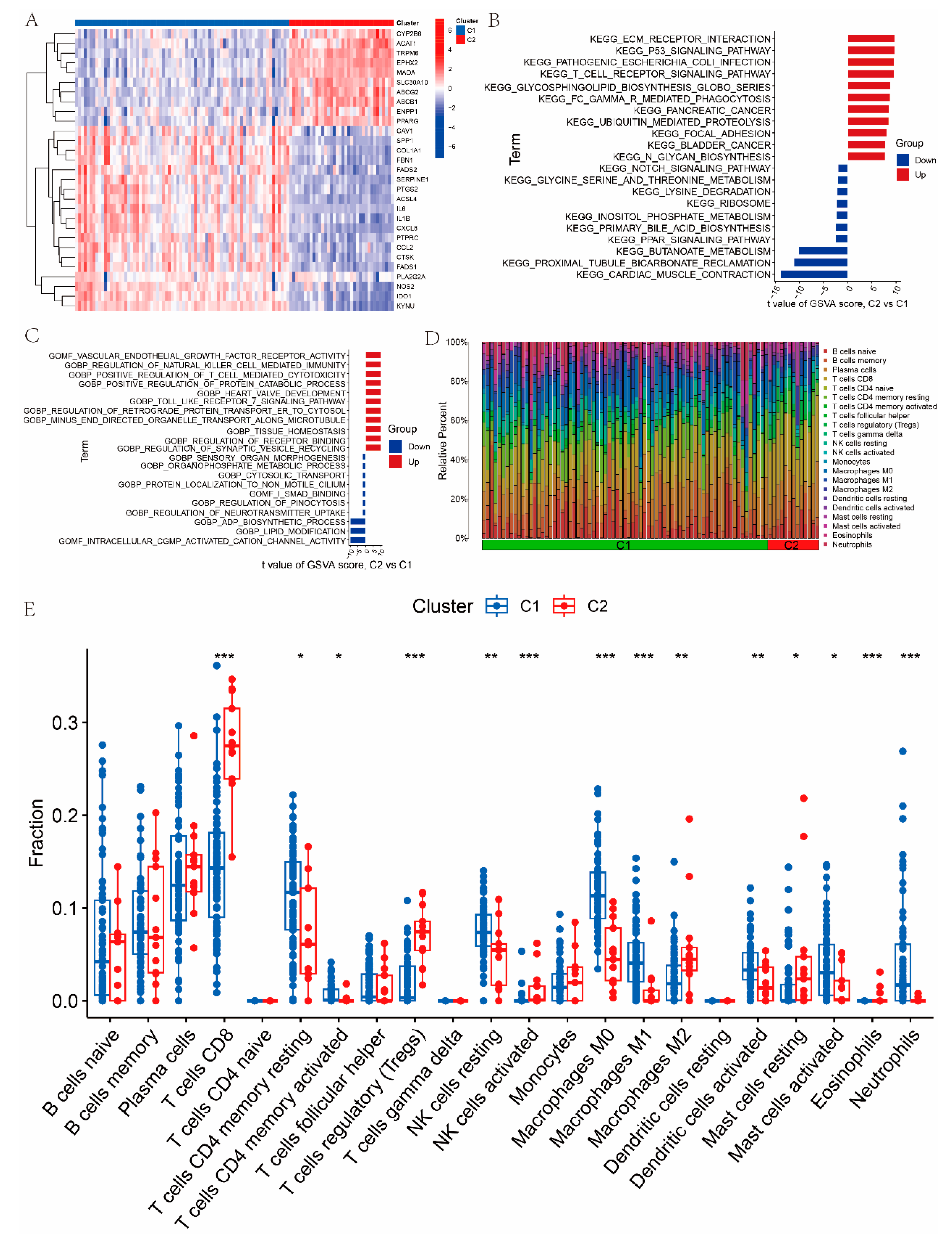
3.2. Identification of SMG-Related Clusters in UC
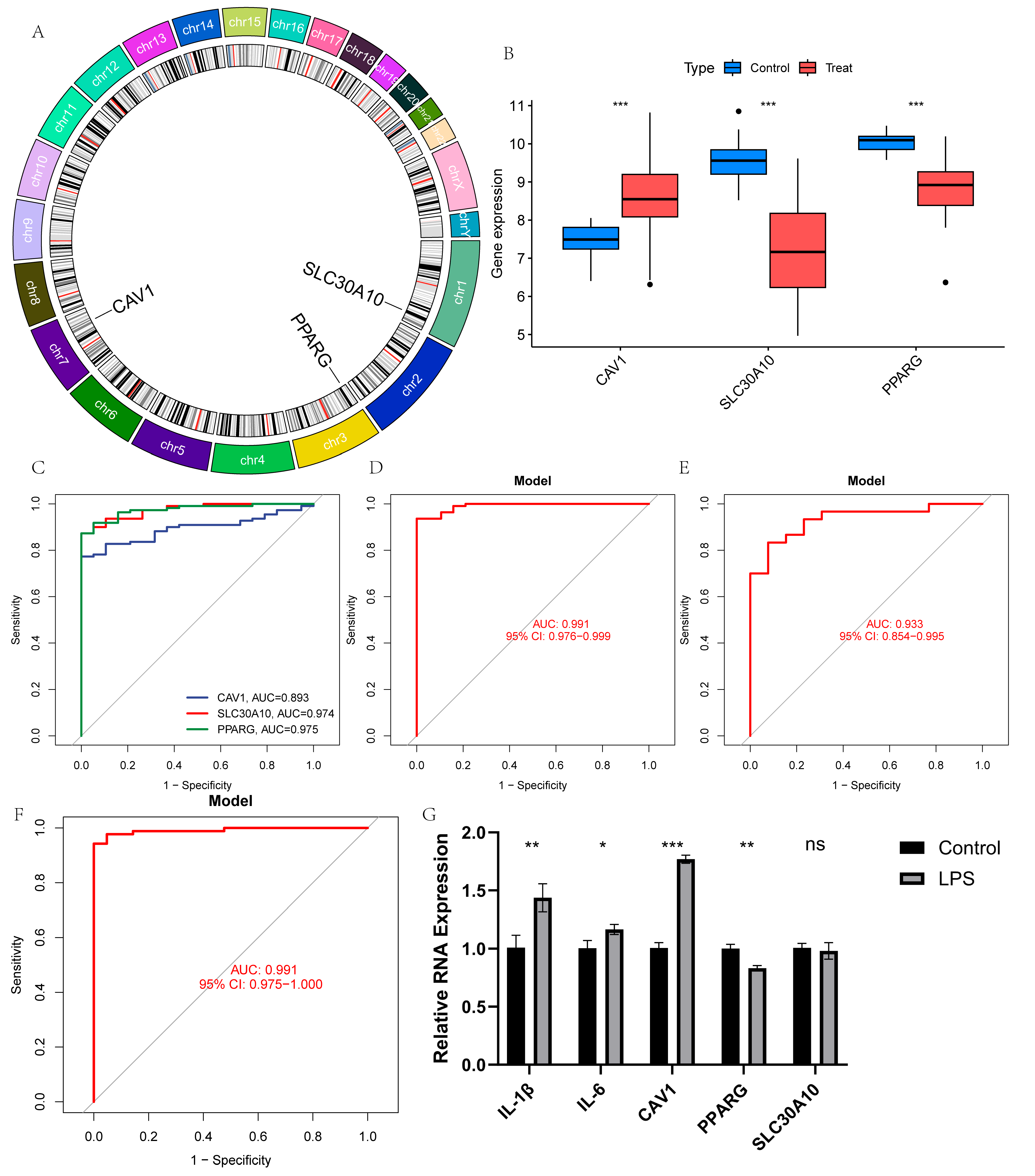
3.3. Construction of the Diagnostic Model for UC
3.4. Evaluation of the Diagnostic Model
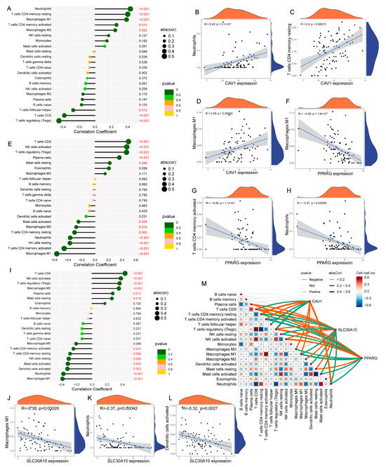
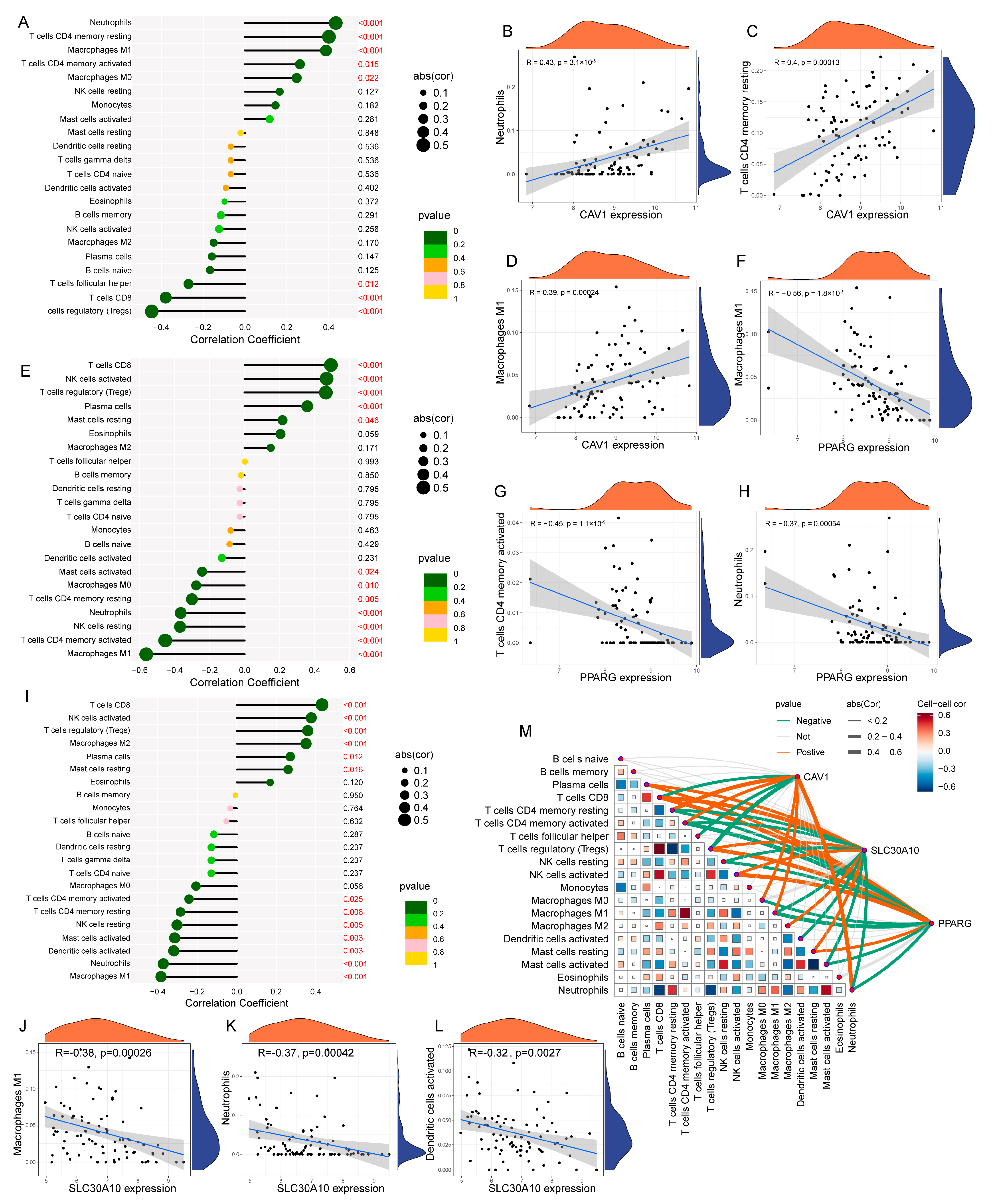
3.5. Analysis of the Functional Enrichment and Immune Infiltration of the Model Genes
3.6. Screening of Transcription Factor (TFs) of Model Genes and Single-Cell Expression Analysis
3.7. Screening of Potential Therapeutic Agents
4. Discussion
5. Conclusions
Supplementary Materials
Author Contributions
Funding
Institutional Review Board Statement
Informed Consent Statement
Data Availability Statement
Acknowledgments
Conflicts of Interest
References
- Krugliak Cleveland, N.; Torres, J.; Rubin, D.T. What Does Disease Progression Look Like in Ulcerative Colitis, and How Might It Be Prevented? Gastroenterology 2022, 162, 1396–1408. [Google Scholar] [CrossRef]
- Ding, X.; Yan, F.; Wang, W.; Qin, J.; Luo, L. Integration of transcriptomics and metabolomics identify biomarkers of aberrant lipid metabolism in ulcerative colitis. Int. Immunopharmacol. 2024, 131, 111865. [Google Scholar] [CrossRef]
- Kobayashi, T.; Siegmund, B.; Le Berre, C.; Wei, S.C.; Ferrante, M.; Shen, B.; Bernstein, C.N.; Danese, S.; Peyrin-Biroulet, L.; Hibi, T. Ulcerative colitis. Nat. Reviews. Dis. Primers 2020, 6, 74. [Google Scholar] [CrossRef]
- Adams, S.M.; Close, E.D.; Shreenath, A.P. Ulcerative Colitis: Rapid Evidence Review. Am. Fam. Physician 2022, 105, 406–411. [Google Scholar]
- Zheng, W.; Kollmeyer, J.; Symolon, H.; Momin, A.; Munter, E.; Wang, E.; Kelly, S.; Allegood, J.C.; Liu, Y.; Peng, Q.; et al. Ceramides and other bioactive sphingolipid backbones in health and disease: Lipidomic analysis, metabolism and roles in membrane structure, dynamics, signaling and autophagy. Biochim. Et Biophys. Acta 2006, 1758, 1864–1884. [Google Scholar] [CrossRef]
- Siow, D.; Sunkara, M.; Morris, A.; Wattenberg, B. Regulation of de novo sphingolipid biosynthesis by the ORMDL proteins and sphingosine kinase-1. Adv. Biol. Regul. 2015, 57, 42–54. [Google Scholar] [CrossRef] [PubMed]
- Kunkel, G.T.; Maceyka, M.; Milstien, S.; Spiegel, S. Targeting the sphingosine-1-phosphate axis in cancer, inflammation and beyond. Nat. Rev. Drug Discov. 2013, 12, 688–702. [Google Scholar] [CrossRef] [PubMed]
- Snider, A.J.; Orr Gandy, K.A.; Obeid, L.M. Sphingosine kinase: Role in regulation of bioactive sphingolipid mediators in inflammation. Biochimie 2010, 92, 707–715. [Google Scholar] [CrossRef] [PubMed]
- Levi, M.; Lazebnik, T.; Kushnir, S.; Yosef, N.; Shlomi, D. Machine learning computational model to predict lung cancer using electronic medical records. Cancer Epidemiol. 2024, 92, 102631. [Google Scholar] [CrossRef]
- Liu, Y.; Cai, C.; Xu, W.; Li, B.; Wang, L.; Peng, Y.; Yu, Y.; Liu, B.; Zhang, K. Interpretable Machine Learning-Aided Optical Deciphering of Serum Exosomes for Early Detection, Staging, and Subtyping of Lung Cancer. Anal. Chem. 2024, 96, 16227–16235. [Google Scholar] [CrossRef]
- Liu, J.; Li, Y.; Ma, J.; Wan, X.; Zhao, M.; Zhang, Y.; Shang, D. Identification and immunological characterization of lipid metabolism-related molecular clusters in nonalcoholic fatty liver disease. Lipids Health Dis. 2023, 22, 124. [Google Scholar] [CrossRef]
- Van der Goten, J.; Vanhove, W.; Lemaire, K.; Van Lommel, L.; Machiels, K.; Wollants, W.-J.; De Preter, V.; De Hertogh, G.; Ferrante, M.; Van Assche, G.; et al. Integrated miRNA and mRNA expression profiling in inflamed colon of patients with ulcerative colitis. PLoS ONE 2014, 9, e116117. [Google Scholar] [CrossRef] [PubMed]
- Vancamelbeke, M.; Vanuytsel, T.; Farré, R.; Verstockt, S.; Ferrante, M.; Van Assche, G.; Rutgeerts, P.; Schuit, F.; Vermeire, S.; Arijs, I.; et al. Genetic and Transcriptomic Bases of Intestinal Epithelial Barrier Dysfunction in Inflammatory Bowel Disease. Inflamm. Bowel Dis. 2017, 23, 1718–1729. [Google Scholar] [CrossRef] [PubMed]
- Planell, N.; Lozano, J.J.; Mora-Buch, R.; Masamunt, M.C.; Jimeno, M.; Ordás, I.; Esteller, M.; Ricart, E.; Piqué, J.M.; Panés, J.; et al. Transcriptional analysis of the intestinal mucosa of patients with ulcerative colitis in remission reveals lasting epithelial cell alterations. Gut 2013, 62, 967–976. [Google Scholar] [CrossRef] [PubMed]
- Li, K.; Strauss, R.; Ouahed, J.; Chan, D.; Telesco, S.E.; Shouval, D.S.; Canavan, J.B.; Brodmerkel, C.; Snapper, S.B.; Friedman, J.R. Molecular Comparison of Adult and Pediatric Ulcerative Colitis Indicates Broad Similarity of Molecular Pathways in Disease Tissue. J. Pediatr. Gastroenterol. Nutr. 2018, 67, 45–52. [Google Scholar] [CrossRef] [PubMed]
- Leek, J.T.; Johnson, W.E.; Parker, H.S.; Jaffe, A.E.; Storey, J.D. The sva package for removing batch effects and other unwanted variation in high-throughput experiments. Bioinformatics 2012, 28, 882–883. [Google Scholar] [CrossRef]
- Szklarczyk, D.; Kirsch, R.; Koutrouli, M.; Nastou, K.; Mehryary, F.; Hachilif, R.; Gable, A.L.; Fang, T.; Doncheva, N.T.; Pyysalo, S.; et al. The STRING database in 2023: Protein-protein association networks and functional enrichment analyses for any sequenced genome of interest. Nucleic Acids Res. 2023, 51, D638–D646. [Google Scholar] [CrossRef]
- Warde-Farley, D.; Donaldson, S.L.; Comes, O.; Zuberi, K.; Badrawi, R.; Chao, P.; Franz, M.; Grouios, C.; Kazi, F.; Lopes, C.T.; et al. The GeneMANIA prediction server: Biological network integration for gene prioritization and predicting gene function. Nucleic Acids Res. 2010, 38, W214–W220. [Google Scholar] [CrossRef]
- Zhou, Y.; Zhou, B.; Pache, L.; Chang, M.; Khodabakhshi, A.H.; Tanaseichuk, O.; Benner, C.; Chanda, S.K. Metascape provides a biologist-oriented resource for the analysis of systems-level datasets. Nat. Commun. 2019, 10, 1523. [Google Scholar] [CrossRef]
- Li, C.-L.; Wang, Q.; Wu, L.; Hu, J.-Y.; Gao, Q.-C.; Jiao, X.-L.; Zhang, Y.-X.; Tang, S.; Yu, Q.; He, P.-F. The PANoptosis-related hippocampal molecular subtypes and key biomarkers in Alzheimer’s disease patients. Sci. Rep. 2024, 14, 23851. [Google Scholar] [CrossRef]
- Bai, J.; Huang, J.H.; Price, C.P.E.; Schauer, J.M.; Suh, L.A.; Harmon, R.; Conley, D.B.; Welch, K.C.; Kern, R.C.; Shintani-Smith, S.; et al. Prognostic factors for polyp recurrence in chronic rhinosinusitis with nasal polyps. J. Allergy Clin. Immunol. 2022, 150, 352–361.e357. [Google Scholar] [CrossRef]
- Blanco, J.L.; Porto-Pazos, A.B.; Pazos, A.; Fernandez-Lozano, C. Prediction of high anti-angiogenic activity peptides in silico using a generalized linear model and feature selection. Sci. Rep. 2018, 8, 15688. [Google Scholar] [CrossRef]
- Rigatti, S.J. Random Forest. J. Insur. Med. 2017, 47, 31–39. [Google Scholar] [CrossRef]
- Yang, L.; Pan, X.; Zhang, Y.; Zhao, D.; Wang, L.; Yuan, G.; Zhou, C.; Li, T.; Li, W. Bioinformatics analysis to screen for genes related to myocardial infarction. Front. Genet. 2022, 13, 990888. [Google Scholar] [CrossRef]
- Hanzelmann, S.; Castelo, R.; Guinney, J. GSVA: Gene set variation analysis for microarray and RNA-seq data. BMC Bioinform. 2013, 14, 7. [Google Scholar] [CrossRef]
- Jiang, C.; Zhang, S.; Jiang, L.; Chen, Z.; Chen, H.; Huang, J.; Tang, J.; Luo, X.; Yang, G.; Liu, J.; et al. Precision unveiled: Synergistic genomic landscapes in breast cancer-Integrating single-cell analysis and decoding drug toxicity for elite prognostication and tailored therapeutics. Environ. Toxicol. 2024, 39, 3448–3472. [Google Scholar] [CrossRef]
- Li, J.; Chen, Y.; Yu, Q.; Li, S.; Zhang, X.; Cheng, Y.; Fu, X.; Li, J.; Zhu, L. Estrogen receptor β alleviates colitis in intestinal epithelial cells and activates HIF-1a and ATG-9a-mediated autophagy. Exp. Cell Res. 2025, 447, 114520. [Google Scholar] [CrossRef] [PubMed]
- Wang, Y.; Xu, T.; Wang, W. C9orf72 Alleviates DSS-Induced Ulcerative Colitis via the cGAS-STING Pathway. Immun. Inflamm. Dis. 2025, 13, e70139. [Google Scholar] [CrossRef] [PubMed]
- Wang, J. TFTF: An R-Based Integrative Tool for Decoding Human Transcription Factor-Target Interactions. Biomolecules 2024, 14, 749. [Google Scholar] [CrossRef]
- Rauluseviciute, I.; Riudavets-Puig, R.; Blanc-Mathieu, R.; Castro-Mondragon, J.A.; Ferenc, K.; Kumar, V.; Lemma, R.B.; Lucas, J.; Chèneby, J.; Baranasic, D.; et al. JASPAR 2024: 20th anniversary of the open-access database of transcription factor binding profiles. Nucleic Acids Res. 2024, 52, D174–D182. [Google Scholar] [CrossRef] [PubMed]
- Kolmykov, S.; Yevshin, I.; Kulyashov, M.; Sharipov, R.; Kondrakhin, Y.; Makeev, V.J.; Kulakovskiy, I.V.; Kel, A.; Kolpakov, F. GTRD: An integrated view of transcription regulation. Nucleic Acids Res. 2021, 49, D104–D111. [Google Scholar] [CrossRef] [PubMed]
- Zou, Z.; Ohta, T.; Miura, F.; Oki, S. ChIP-Atlas 2021 update: A data-mining suite for exploring epigenomic landscapes by fully integrating ChIP-seq, ATAC-seq and Bisulfite-seq data. Nucleic Acids Res. 2022, 50, W175–W182. [Google Scholar] [CrossRef]
- Subramanian, A.; Narayan, R.; Corsello, S.M.; Peck, D.D.; Natoli, T.E.; Lu, X.; Gould, J.; Davis, J.F.; Tubelli, A.A.; Asiedu, J.K.; et al. A Next Generation Connectivity Map: L1000 Platform and the First 1,000,000 Profiles. Cell 2017, 171, 1437–1452.e17. [Google Scholar] [CrossRef]
- Yang, C.; Zhang, H.; Chen, M.; Wang, S.; Qian, R.; Zhang, L.; Huang, X.; Wang, J.; Liu, Z.; Qin, W.; et al. A survey of optimal strategy for signature-based drug repositioning and an application to liver cancer. eLife 2022, 11, e71880. [Google Scholar] [CrossRef]
- Wangchuk, P.; Yeshi, K.; Loukas, A. Ulcerative colitis: Clinical biomarkers, therapeutic targets, and emerging treatments. Trends Pharmacol. Sci. 2024, 45, 892–903. [Google Scholar] [CrossRef]
- Pyne, N.J.; McNaughton, M.; Boomkamp, S.; MacRitchie, N.; Evangelisti, C.; Martelli, A.M.; Jiang, H.R.; Ubhi, S.; Pyne, S. Role of sphingosine 1-phosphate receptors, sphingosine kinases and sphingosine in cancer and inflammation. Adv. Biol. Regul. 2016, 60, 151–159. [Google Scholar] [CrossRef]
- Ni, K.; Wang, C.; Carnino, J.M.; Jin, Y. The Evolving Role of Caveolin-1: A Critical Regulator of Extracellular Vesicles. Med. Sci. 2020, 8, 46. [Google Scholar] [CrossRef] [PubMed]
- Razani, B.; Lisanti, M.P. Caveolins and caveolae: Molecular and functional relationships. Exp. Cell Res. 2001, 271, 36–44. [Google Scholar] [CrossRef] [PubMed]
- Wang, X.M.; Kim, H.P.; Song, R.; Choi, A.M. Caveolin-1 confers antiinflammatory effects in murine macrophages via the MKK3/p38 MAPK pathway. Am. J. Respir. Cell Mol. Biol. 2006, 34, 434–442. [Google Scholar] [CrossRef]
- Zuo, X.; Deguchi, Y.; Xu, W.; Liu, Y.; Li, H.S.; Wei, D.; Tian, R.; Chen, W.; Xu, M.; Yang, Y.; et al. PPARD and Interferon Gamma Promote Transformation of Gastric Progenitor Cells and Tumorigenesis in Mice. Gastroenterology 2019, 157, 163–178. [Google Scholar] [CrossRef] [PubMed]
- Claro da Silva, T.; Hiller, C.; Gai, Z.; Kullak-Ublick, G.A. Vitamin D3 transactivates the zinc and manganese transporter SLC30A10 via the Vitamin D receptor. J. Steroid Biochem. Mol. Biol. 2016, 163, 77–87. [Google Scholar] [CrossRef] [PubMed]
- Chen, L.; Jiao, T.; Liu, W.; Luo, Y.; Wang, J.; Guo, X.; Tong, X.; Lin, Z.; Sun, C.; Wang, K.; et al. Hepatic cytochrome P450 8B1 and cholic acid potentiate intestinal epithelial injury in colitis by suppressing intestinal stem cell renewal. Cell Stem Cell 2022, 29, 1366–1381.e1369. [Google Scholar] [CrossRef]
- Winslow, J.W.W.; Limesand, K.H.; Zhao, N. The Functions of ZIP8, ZIP14, and ZnT10 in the Regulation of Systemic Manganese Homeostasis. Int. J. Mol. Sci. 2020, 21, 3304. [Google Scholar] [CrossRef]
- van der Sluis, M.; Vincent, A.; Bouma, J.; Korteland-Van Male, A.; van Goudoever, J.B.; Renes, I.B.; Van Seuningen, I. Forkhead box transcription factors Foxa1 and Foxa2 are important regulators of Muc2 mucin expression in intestinal epithelial cells. Biochem. Biophys. Res. Commun. 2008, 369, 1108–1113. [Google Scholar] [CrossRef]
- Kerschner, J.L.; Gosalia, N.; Leir, S.H.; Harris, A. Chromatin remodeling mediated by the FOXA1/A2 transcription factors activates CFTR expression in intestinal epithelial cells. Epigenetics 2014, 9, 557–565. [Google Scholar] [CrossRef]
- Kerschner, J.L.; Harris, A. Transcriptional networks driving enhancer function in the CFTR gene. Biochem. J. 2012, 446, 203–212. [Google Scholar] [CrossRef]
- Gosalia, N.; Yang, R.; Kerschner, J.L.; Harris, A. FOXA2 regulates a network of genes involved in critical functions of human intestinal epithelial cells. Physiol. Genom. 2015, 47, 290–297. [Google Scholar] [CrossRef] [PubMed]
- Todorov, T.; Vutova, K.; Mechkov, G.; Georgiev, P.; Petkov, D.; Tonchev, Z.; Nedelkov, G. Chemotherapy of human cystic echinococcosis: Comparative efficacy of mebendazole and albendazole. Ann. Trop. Med. Parasitol. 1992, 86, 59–66. [Google Scholar] [CrossRef] [PubMed]
- Messaritakis, J.; Psychou, P.; Nicolaidou, P.; Karpathios, T.; Syriopoulou, B.; Fretzayas, A.; Krikos, F.; Matsaniotis, N. High mebendazole doses in pulmonary and hepatic hydatid disease. Arch. Dis. Child. 1991, 66, 532–533. [Google Scholar] [CrossRef]
- Simbulan-Rosenthal, C.M.; Dakshanamurthy, S.; Gaur, A.; Chen, Y.S.; Fang, H.B.; Abdussamad, M.; Zhou, H.; Zapas, J.; Calvert, V.; Petricoin, E.F.; et al. The repurposed anthelmintic mebendazole in combination with trametinib suppresses refractory NRASQ61K melanoma. Oncotarget 2017, 8, 12576–12595. [Google Scholar] [CrossRef] [PubMed]
- Younis, N.S.; Ghanim, A.M.H.; Saber, S. Mebendazole augments sensitivity to sorafenib by targeting MAPK and BCL-2 signalling in n-nitrosodiethylamine-induced murine hepatocellular carcinoma. Sci. Rep. 2019, 9, 19095. [Google Scholar] [CrossRef]
- Blom, K.; Senkowski, W.; Jarvius, M.; Berglund, M.; Rubin, J.; Lenhammar, L.; Parrow, V.; Andersson, C.; Loskog, A.; Fryknäs, M.; et al. The anticancer effect of mebendazole may be due to M1 monocyte/macrophage activation via ERK1/2 and TLR8-dependent inflammasome activation. Immunopharmacol. Immunotoxicol. 2017, 39, 199–210. [Google Scholar] [CrossRef]
- Williamson, T.; Bai, R.Y.; Staedtke, V.; Huso, D.; Riggins, G.J. Mebendazole and a non-steroidal anti-inflammatory combine to reduce tumor initiation in a colon cancer preclinical model. Oncotarget 2016, 7, 68571–68584. [Google Scholar] [CrossRef]
- Soto, H.; Massó, F.; Cano, S.; Díaz de León, L. Effects of mebendazole on protein biosynthesis and secretion in human-derived fibroblast cultures. Biochem. Pharmacol. 1996, 52, 289–299. [Google Scholar] [CrossRef]
- Eskandari, M.; Asgharzadeh, F.; Askarnia-Faal, M.M.; Naimi, H.; Avan, A.; Ahadi, M.; Vossoughinia, H.; Gharib, M.; Soleimani, A.; Naghibzadeh, N.; et al. Mebendazole, an anti-helminth drug, suppresses inflammation, oxidative stress and injury in a mouse model of ulcerative colitis. Sci. Rep. 2022, 12, 10249. [Google Scholar] [CrossRef]
- Wildenberg, M.E.; Levin, A.D.; Ceroni, A.; Guo, Z.; Koelink, P.J.; Hakvoort, T.B.M.; Westera, L.; Bloemendaal, F.M.; Brandse, J.F.; Simmons, A.; et al. Benzimidazoles Promote Anti-TNF Mediated Induction of Regulatory Macrophages and Enhance Therapeutic Efficacy in a Murine Model. J. Crohn’s Colitis 2017, 11, 1480–1490. [Google Scholar] [CrossRef]
- Eskandari, M.; Alkhafaji, A.H.; Al-Asady, A.M.; Naimi, H.; Ahmadzadeh, A.M.; Avan, A.; Vossoughinia, H.; Mehri, A.; Ryzhikov, M.; Khazaei, M.; et al. Mebendazole as an Adjunct Therapy with Mesalamine to Increase Efficacy and Maintenance Therapy for Ulcerative Colitis Patients: A Pilot Study. Curr. Pharm. Des. 2025. [Google Scholar] [CrossRef]
- Liu, T.J.; LaFortune, T.; Honda, T.; Ohmori, O.; Hatakeyama, S.; Meyer, T.; Jackson, D.; de Groot, J.; Yung, W.K. Inhibition of both focal adhesion kinase and insulin-like growth factor-I receptor kinase suppresses glioma proliferation in vitro and in vivo. Mol. Cancer Ther. 2007, 6, 1357–1367. [Google Scholar] [CrossRef]
- Zhang, J.; Gelman, I.H.; Qu, J.; Hochwald, S.N. Phosphohistidine signaling promotes FAK-RB1 interaction and growth factor-independent proliferation of esophageal squamous cell carcinoma. Oncogene 2023, 42, 449–460. [Google Scholar] [CrossRef]







| Pert_Iname | Moa | Target_Name | Norm_Cs | Free Binding Energy (Kcal/Mol) | ||
|---|---|---|---|---|---|---|
| CAV1 | PPARG | SLC30A10 | ||||
| vemurafenib | RAF inhibitor | BRAF|CYP2C19|CYP3A4|CYP3A5|RAF1 | −1.9033 | −7 | −8.7 | −8 |
| NVP-TAE226 | Protein tyrosine kinase inhibitor | IGF1R|PTK2 | −1.7499 | −6.2 | −8.7 | −9.1 |
| PD-160170 | Neuropeptide receptor antagonist | NPY1R | −1.7369 | −5.9 | −7.8 | −7.5 |
| U-0126 | MEK inhibitor | MAP2K1|MAP2K2|JAK2|AKT1|CHEK1|GSK3B|LCK|MAP2K7|MAPK1|MAPK11|MAPK12|MAPK14|MAPK8|PRKCA|RAF1|ROCK1|RPS6KB1|SGK1 | −1.733 | −6.2 | −7.3 | −6.9 |
| selumetinib | MEK inhibitor | MAP2K1|MAP2K2 | −1.7202 | −4.9 | −7.1 | −7.1 |
| amperozide | Dopamine receptor antagonist | HTR2A|DRD2|FAAH | −1.7026 | −7 | −8 | −7.4 |
| PD-158780 | EGFR inhibitor | EGFR | −1.6983 | −5.4 | −8.2 | −6.8 |
| UNC-0321 | Histone lysine methyltransferase inhibitor | EHMT2 | −1.6751 | −5.4 | −7.8 | −7 |
| mebendazole | Tubulin inhibitor | TUBA1A|TUBB|TUBB4B | −1.674 | −6.8 | −8.9 | −8 |
| PP-2 | Src inhibitor | SRC|LCK|ABL1|LYN|RIPK2 | −1.6735 | −5.3 | −8 | −7.2 |
Disclaimer/Publisher’s Note: The statements, opinions and data contained in all publications are solely those of the individual author(s) and contributor(s) and not of MDPI and/or the editor(s). MDPI and/or the editor(s) disclaim responsibility for any injury to people or property resulting from any ideas, methods, instructions or products referred to in the content. |
© 2025 by the authors. Licensee MDPI, Basel, Switzerland. This article is an open access article distributed under the terms and conditions of the Creative Commons Attribution (CC BY) license (https://creativecommons.org/licenses/by/4.0/).
Share and Cite
Li, Q.; Li, J.; Liu, S.; Zhang, Y.; Liu, J.; Wan, X.; Liang, G. Molecular Subtypes and Biomarkers of Ulcerative Colitis Revealed by Sphingolipid Metabolism-Related Genes: Insights from Machine Learning and Molecular Dynamics. Curr. Issues Mol. Biol. 2025, 47, 616. https://doi.org/10.3390/cimb47080616
Li Q, Li J, Liu S, Zhang Y, Liu J, Wan X, Liang G. Molecular Subtypes and Biomarkers of Ulcerative Colitis Revealed by Sphingolipid Metabolism-Related Genes: Insights from Machine Learning and Molecular Dynamics. Current Issues in Molecular Biology. 2025; 47(8):616. https://doi.org/10.3390/cimb47080616
Chicago/Turabian StyleLi, Quanwei, Junchen Li, Shuyuan Liu, Yunshu Zhang, Jifeng Liu, Xing Wan, and Guogang Liang. 2025. "Molecular Subtypes and Biomarkers of Ulcerative Colitis Revealed by Sphingolipid Metabolism-Related Genes: Insights from Machine Learning and Molecular Dynamics" Current Issues in Molecular Biology 47, no. 8: 616. https://doi.org/10.3390/cimb47080616
APA StyleLi, Q., Li, J., Liu, S., Zhang, Y., Liu, J., Wan, X., & Liang, G. (2025). Molecular Subtypes and Biomarkers of Ulcerative Colitis Revealed by Sphingolipid Metabolism-Related Genes: Insights from Machine Learning and Molecular Dynamics. Current Issues in Molecular Biology, 47(8), 616. https://doi.org/10.3390/cimb47080616
