Characterization and Analysis of the Complete Mitochondrial Genome of Platycrater arguta
Abstract
1. Introduction
2. Materials and Methods
2.1. Plant Materials and DNA Sequencing
2.2. Genome Assembly and Annotation
2.3. Relative Synonymous Codon Usage (RSCU) Analysis
2.4. Repeat Sequences Analysis
2.5. Identification of RNA Editing Sites
2.6. DNA Transfer Between the Chloroplast and Mitochondrion
2.7. Ka/Ks and Pi Analysis
2.8. Phylogenetic Analyses
3. Results
3.1. General Features of the P. arguta Mt Genome
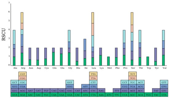
3.2. Codon Preference of the Mitogenome
3.3. Repeat Sequence Analysis of the Mitogenome
3.4. Analysis of Homologous Fragments of Mitochondria and Chloroplasts
3.5. The Prediction of RNA Editing Sites in PCGs
3.6. Ka/Ks and Pi Analysis Reveals Selection Pressures
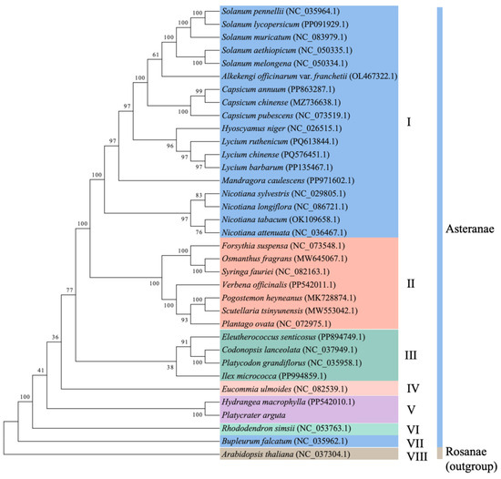
3.7. Phylogenetic Analysis
4. Discussion
4.1. Characterization of the P. arguta Mitogenome
4.2. Mitogenome Revealed Distinctive Molecular Evolutionary Features
4.3. Mitogenome-Based Phylogenetic Analysis
4.4. Inter-Organellar DNA Fragment Transfer Events
5. Conclusions
Supplementary Materials
Author Contributions
Funding
Institutional Review Board Statement
Informed Consent Statement
Data Availability Statement
Acknowledgments
Conflicts of Interest
References
- Sherwood, A.; Clark, M.D.; Hokanson, S.C. Oakleaf Hydrangea (Hydrangeaquercifolia Bartr.) Horticulture, Genetics, Breeding, and Conservation. Hortic. Rev. 2022, 49, 1–33. [Google Scholar]
- Wei, C.; Luo, G.; Jin, Z.; Li, J.; Li, Y. Physiological and Structural Changes in Leaves of Platycrater arguta Seedlings Exposed to Increasing Light Intensities. Plants 2024, 13, 1263. [Google Scholar] [CrossRef] [PubMed]
- Ge, L.-P.; Lu, A.-M.; Gong, C.-R. Ontogeny of the Fertile Flower in Platycrater arguta (Hydrangeaceae). Int. J. Plant Sci. 2007, 168, 835–844. [Google Scholar] [CrossRef]
- Qi, X.-S.; Yuan, N.; Comes, H.P.; Sakaguchi, S.; Qiu, Y.-X. A Strong ‘Filter’effect of the East China Sea Land Bridge for East Asia’s Temperate Plant Species: Inferences from Molecular Phylogeography and Ecological Niche Modelling of Platycrater arguta (Hydrangeaceae). BMC Evol. Biol. 2014, 14, 1–16. [Google Scholar] [CrossRef]
- Li, Y.-L.; Wei, C.-Y.; Chen, X.-Y.; Sun, Z.-S. Characterization of the Complete Chloroplast Genome Sequence of the Endangered Species Platycrater arguta (Hydrangeaceae). Mitochondrial DNA Part B 2020, 5, 3394–3396. [Google Scholar] [CrossRef] [PubMed]
- Zhou, Q.; Wang, L.-J.; Jiang, C.-X.; Li, Y.-L.; Sun, Z.-S.; Xiong, J.; Hu, J.-F. Phytochemical and Chemotaxonomic Studies on the Rare Cliff Plant Platycrater arguta (Hydrangeaceae). Biochem. Syst. Ecol. 2022, 105, 104517. [Google Scholar] [CrossRef]
- Tang, H.; Zhu, H. Specific Changes in Morphology and Dynamics of Plant Mitochondria under Abiotic Stress. Horticulturae 2022, 9, 11. [Google Scholar] [CrossRef]
- Gong, Y.; Xie, X.; Zhou, G.; Chen, M.; Chen, Z.; Li, P.; Huang, H. Assembly and Comparative Analysis of the Complete Mitochondrial Genome of Brassica rapa var. Purpuraria. BMC Genom. 2024, 25, 546. [Google Scholar] [CrossRef]
- Chu, L.; Du, Q.; Zuo, S.; Liu, G.; Wang, H.; Liu, G.; Zhao, L.; Xu, G. Assembly and Comparative Analysis of the Complete Mitochondrial Genome of Vaccinium Carlesii Dunn. Genomics 2024, 116, 110897. [Google Scholar] [CrossRef]
- Dereeper, A.; Allouch, N.; Guerlais, V.; Garnier, M.; Ma, L.; De Jonckheere, J.F.; Joseph, S.J.; Ali, I.K.M.; Talarmin, A.; Marcelino, I. Naegleria Genus Pangenome Reveals New Structural and Functional Insights into the Versatility of These Free-Living Amoebae. Front. Microbiol. 2023, 13, 1056418. [Google Scholar] [CrossRef]
- Hufford, L. A Phylogenetic Analysis of Hydrangeaceae Based on Morphological Data. Int. J. Plant Sci. 1997, 158, 652–672. [Google Scholar] [CrossRef]
- Kudo, G. Outcrossing Syndrome in Alpine Plants: Implications for Flowering Phenology and Pollination Success. Ecol. Res. 2022, 37, 288–300. [Google Scholar] [CrossRef]
- Rogo, U.; Fambrini, M.; Pugliesi, C. Embryo Rescue in Plant Breeding. Plants 2023, 12, 3106. [Google Scholar] [CrossRef]
- Cao, Y.; Yang, K.; Liu, W.; Feng, G.; Peng, Y.; Li, Z. Adaptive Responses of Common and Hybrid Bermudagrasses to Shade Stress Associated with Changes in Morphology, Photosynthesis, and Secondary Metabolites. Front. Plant Sci. 2022, 13, 817105. [Google Scholar] [CrossRef]
- Feng, C.; Xu, M.; Feng, C.; Von Wettberg, E.J.; Kang, M. The Complete Chloroplast Genome of Primulina and Two Novel Strategies for Development of High Polymorphic Loci for Population Genetic and Phylogenetic Studies. BMC Evol. Biol. 2017, 17, 1–16. [Google Scholar] [CrossRef] [PubMed]
- Wang, R.-H.; Yang, Z.-P.; Zhang, Z.-C.; Comes, H.P.; Qi, Z.-C.; Li, P.; Fu, C.-X. Plio-Pleistocene Climatic Change Drives Allopatric Speciation and Population Divergence within the Scrophularia Incisa Complex (Scrophulariaceae) of Desert and Steppe Subshrubs in Northwest China. Front. Plant Sci. 2022, 13, 985372. [Google Scholar] [CrossRef] [PubMed]
- Chan, P.P.; Lowe, T.M. Trnascan-Se: Searching for Trna Genes in Genomic Sequences. Methods Mol. Biol. 2019, 1962, 1–14. [Google Scholar]
- Benson, G. Tandem Repeats Finder: A Program to Analyze DNA Sequences. Nucleic Acids Res. 1999, 27, 573–580. [Google Scholar] [CrossRef]
- Mower, J.P. Prep-Mt: Predictive Rna Editor for Plant Mitochondrial Genes. BMC Bioinform. 2005, 6, 1–15. [Google Scholar] [CrossRef]
- Qiao, Y.; Zhang, X.; Li, Z.; Song, Y.; Sun, Z. Assembly and Comparative Analysis of the Complete Mitochondrial Genome of Bupleurum Chinense Dc. BMC Genom. 2022, 23, 664. [Google Scholar] [CrossRef]
- Yao, J.; Zhao, F.; Xu, Y.; Zhao, K.; Quan, H.; Su, Y.; Hao, P.; Liu, J.; Yu, B.; Yao, M. Complete Chloroplast Genome Sequencing and Phylogenetic Analysis of Two Dracocephalum Plants. BioMed Res. Int. 2020, 2020, 4374801. [Google Scholar] [CrossRef] [PubMed]
- Wendel, J.F.; Greilhuber, J.; Dolezel, J.; Leitch, I.J. Plant Genome Diversity, Volume 1, Plant Genomes, Their Residents, and Their Evolutionary Dynamics; Springer Vienna: Vienna, Austria, 2012. [Google Scholar]
- Smith, D.R.; Keeling, P.J. Mitochondrial and Plastid Genome Architecture: Reoccurring Themes, but Significant Differences at the Extremes. Proc. Natl. Acad. Sci. USA 2015, 112, 10177–10184. [Google Scholar] [CrossRef] [PubMed]
- Clark, J.W.; Hetherington, A.J.; Morris, J.L.; Pressel, S.; Duckett, J.G.; Puttick, M.N.; Schneider, H.; Kenrick, P.; Wellman, C.H.; Donoghue, P.C. Evolution of Phenotypic Disparity in the Plant Kingdom. Nat. Plants 2023, 9, 1618–1626. [Google Scholar] [CrossRef]
- Wang, Q.; Zhang, Z.; Tang, G. The Mitochondrial Genome of Atrijuglans Hetaohei Yang (Lepidoptera: Gelechioidea) and Related Phylogenetic Analyses. Gene 2016, 581, 66–74. [Google Scholar] [CrossRef]
- Bi, C.; Lu, N.; Xu, Y.; He, C.; Lu, Z. Characterization and Analysis of the Mitochondrial Genome of Common Bean (Phaseolus vulgaris) by Comparative Genomic Approaches. Int. J. Mol. Sci. 2020, 21, 3778. [Google Scholar] [CrossRef]
- Xu, K.; Tang, X.; Bi, G.; Cao, M.; Wang, L.; Mao, Y. The First Complete Organellar Genomes of an Antarctic Red Alga, Pyropia Endiviifolia: Insights into Its Genome Architecture and Phylogenetic Position within Genus Pyropia (Bangiales, Rhodophyta). J. Oceanol. Limnol. 2018, 36, 1315–1328. [Google Scholar] [CrossRef]
- Wang, Y.-R.; Chang, S.-M.; Lin, J.-J.; Chen, H.-C.; Lee, L.-T.; Tsai, D.-Y.; Lee, S.-D.; Lan, C.-Y.; Chang, C.-R.; Chen, C.-F. A Comprehensive Study of Z-DNA Density and Its Evolutionary Implications in Birds. BMC Genom. 2024, 25, 1123. [Google Scholar] [CrossRef]
- Mhiri, C.; Borges, F.; Grandbastien, M.-A. Specificities and Dynamics of Transposable Elements in Land Plants. Biology 2022, 11, 488. [Google Scholar] [CrossRef] [PubMed]
- Parvathy, S.T.; Udayasuriyan, V.; Bhadana, V. Codon Usage Bias. Mol. Biol. Rep. 2022, 49, 539–565. [Google Scholar] [CrossRef]
- Labella, A.L.; Opulente, D.A.; Steenwyk, J.L.; Hittinger, C.T.; Rokas, A. Variation and Selection on Codon Usage Bias across an Entire Subphylum. PLoS Genet. 2019, 15, e1008304. [Google Scholar] [CrossRef]
- Schmitz, J. Sines as Driving Forces in Genome Evolution. Genome Dyn. 2012, 7, 92–107. [Google Scholar]
- Brahimi, N.; Remougui, C.B.; Moumeni, H.; Nemamcha, A. Adsorption Elucidation of Amino Acids on Diamond-Like Carbon Coatings for Biomedical Applications Using Dispersion-Corrected Dft. Diam. Relat. Mater. 2023, 137, 110157. [Google Scholar] [CrossRef]
- Xiao, W.; Wu, X.; Zhou, X.; Zhang, J.; Huang, J.; Dai, X.; Ren, H.; Xu, D. Assembly and Comparative Analysis of the First Complete Mitochondrial Genome of Zicaitai (Brassica rapa var. Purpuraria): Insights into Its Genetic Architecture and Evolutionary Relationships. Front. Plant Sci. 2024, 15, 1475064. [Google Scholar] [CrossRef] [PubMed]
- Edera, A.A.; Gandini, C.L.; Sanchez-Puerta, M.V. Towards a Comprehensive Picture of C-to-U Rna Editing Sites in Angiosperm Mitochondria. Plant Mol. Biol. 2018, 97, 215–231. [Google Scholar] [CrossRef]
- Qiao, H.; Chen, Y.; Wang, R.; Zhang, W.; Zhang, Z.; Yu, F.; Yang, H.; Liu, G.; Zhang, J. Assembly and Comparative Analysis of the First Complete Mitochondrial Genome of Salix Psammophila, a Good Windbreak and Sand Fixation Shrub. Front. Plant Sci. 2024, 15, 1411289. [Google Scholar] [CrossRef]
- Wang, J.; Wu, L.; Pu, X.; Liu, B.; Cao, M. Evidence Supporting That C-to-U Rna Editing Is the Major Force That Drives Sars-Cov-2 Evolution. J. Mol. Evol. 2023, 91, 214–224. [Google Scholar] [CrossRef]
- Wang, J.; Liu, X.; Zhang, M.; Liu, R. The Mitochondrial Genome of Lavandula angustifolia Mill.(Lamiaceae) Sheds Light on Its Genome Structure and Gene Transfer between Organelles. BMC Genom. 2024, 25, 929. [Google Scholar] [CrossRef]
- Wang, J.; Kan, S.; Kong, J.; Nie, L.; Fan, W.; Ren, Y.; Reeve, W.; Mower, J.P.; Wu, Z. Accumulation of Large Lineage-Specific Repeats Coincides with Sequence Acceleration and Structural Rearrangement in Plantago Plastomes. Genome Biol. Evol. 2024, 16, evae177. [Google Scholar] [CrossRef] [PubMed]
- Jones, R.B.; Faragher, J.D.; Winkler, S. A Review of the Influence of Postharvest Treatments on Quality and Glucosinolate Content in Broccoli (Brassica oleracea var. Italica) Heads. Postharvest Biol. Technol. 2006, 41, 1–8. [Google Scholar] [CrossRef]
- Croll, D.; Lendenmann, M.H.; Stewart, E.; McDonald, B.A. The Impact of Recombination Hotspots on Genome Evolution of a Fungal Plant Pathogen. Genetics 2015, 201, 1213–1228. [Google Scholar] [CrossRef]
- Claverie, J.-M.; Ogata, H. The Insertion of Palindromic Repeats in the Evolution of Proteins. Trends Biochem. Sci. 2003, 28, 75–80. [Google Scholar] [CrossRef] [PubMed]
- Liu, J.; Zhang, Y.; Lei, X.; Zhang, Z. Natural Selection of Protein Structural and Functional Properties: A Single Nucleotide Polymorphism Perspective. Genome Biol. 2008, 9, 1–17. [Google Scholar] [CrossRef] [PubMed]
- Alverson, A.J.; Wei, X.; Rice, D.W.; Stern, D.B.; Barry, K.; Palmer, J.D. Insights into the Evolution of Mitochondrial Genome Size from Complete Sequences of Citrullus lanatus and Cucurbita pepo (Cucurbitaceae). Mol. Biol. Evol. 2010, 27, 1436–1448. [Google Scholar] [CrossRef]
- Xu, J.; Luo, H.; Nie, S.; Zhang, R.-G.; Mao, J.-F. The Complete Mitochondrial and Plastid Genomes of Rhododendron simsii, an Important Parent of Widely Cultivated Azaleas. Mitochondrial DNA Part B 2021, 6, 1197–1199. [Google Scholar] [CrossRef]
- Zuo, W.; Li, H. Assemble and Comparative Analysis of the Mitochondrial Genome of Rhododendron delavayi: Insights into Phylogenetic Relationships and Genomic Variations. Gene 2024, 927, 148741. [Google Scholar] [CrossRef] [PubMed]
- Yu, R.; Sun, C.; Zhong, Y.; Liu, Y.; Sanchez-Puerta, M.V.; Mower, J.P.; Zhou, R. The Minicircular and Extremely Heteroplasmic Mitogenome of the Holoparasitic Plant Rhopalocnemis Phalloides. Curr. Biol. 2022, 32, 470–479.e475. [Google Scholar] [CrossRef]
- Zeng, Z.; Zhang, Z.; Tso, N.; Zhang, S.; Chen, Y.; Shu, Q.; Li, J.; Liang, Z.; Wang, R.; Wang, J.; et al. Complete Mitochondrial Genome of Hippophae Tibetana: Insights into Adaptation to High-Altitude Environments. Front. Plant Sci. 2024, 15, 1449606. [Google Scholar] [CrossRef]







| Group of Genes | Gene Name | |
|---|---|---|
| Core genes | ATP synthase | atp1, atp4, atp6, atp8, atp9 |
| Cytochrome c biogenesis | ccmB, ccmC, ccmFc *, ccmFn | |
| Ubichinol cytochrome c reductase | Cob | |
| Cytochrome c oxidase | cox1, cox2 *, cox3 | |
| Maturase | matR | |
| Transport membrance protein | mttB | |
| NADH dehydrogenase | nad1 **, nad2 **, nad3, nad4 ***, nad4L, nad5 ***, nad6, nad7 ****, nad9 | |
| Variable genes | Large subunit of ribosome (LSU) | rpl2, rpl10, rpl5 |
| Small subunit of ribosome (SSU) | rps1, rps3 *, rps4, rps7, rps12, rps13, rps14, rps19 | |
| Succinate dehydrogenase | sdh3, sdh4 | |
| rRNA genes | Ribosomal RNAs | rrn5, rrn18, rrn26 |
| tRNA genes | Transfer RNAs | trnA-TGC, trnC-GCA, trnD-GTC, trnE-TTC, trnF-GAA (×2), trnG-GCC, trnH-GTG, trnI-GAT, trnK-TTT (×2), trnM-CAT (×4), trnN-GTT, trnP-TGG (×2), trnQ-TTG, trnR-ACG, trnS-GCT, trnS-TGA, trnT-TGT (×2), trnV-GAC, trnW-CCA, trnY-GTA |
| Motif Type | Number of Repeats | Total | Proportion (%) | ||||||||||||
|---|---|---|---|---|---|---|---|---|---|---|---|---|---|---|---|
| 3 | 4 | 5 | 6 | 7 | 8 | 9 | 10 | 11 | 12 | 13 | 14 | 15 | |||
| Monomer | - | - | - | - | - | - | - | 26 | 12 | 8 | 2 | 1 | 0 | 49 | 30.63 |
| Dimer | - | 0 | 33 | 2 | 3 | 0 | 0 | 0 | 0 | 0 | 0 | 0 | 0 | 38 | 23.75 |
| Trimer | - | 9 | 2 | 0 | 0 | 0 | 0 | 0 | 0 | 0 | 0 | 0 | 0 | 11 | 6.87 |
| Tetramer | 51 | 1 | 0 | 0 | 0 | 0 | 0 | 0 | 0 | 0 | 0 | 0 | 0 | 52 | 32.5 |
| Pentamer | 7 | 0 | 0 | 0 | 0 | 0 | 0 | 0 | 0 | 0 | 0 | 0 | 1 | 8 | 5 |
| Hexamer | 2 | 0 | 0 | 0 | 0 | 0 | 0 | 0 | 0 | 0 | 0 | 0 | 0 | 2 | 1.25 |
| Total | 60 | 10 | 35 | 2 | 3 | 0 | 0 | 26 | 12 | 8 | 2 | 1 | 1 | 160 | 100 |
| Type | RNA-Editing | Number | Percentage |
|---|---|---|---|
| hydrophilic–hydrophilic | CAC (H) => TAC (Y) | 9 | |
| CAT (H) => TAT (Y) | 22 | ||
| CGC (R) => TGC (C) | 12 | 10.77% | |
| CGT (R) => TGT (C) | 31 | ||
| hydrophilic–hydrophobic | ACA (T) => ATA (I) | 6 | |
| ACC (T) => ATC (I) | 6 | ||
| ACG (T) => ATG (M) | 8 | ||
| ACT (T) => ATT (I) | 8 | ||
| CGG (R) => TGG (W) | 34 | 46.87% | |
| TCA (S) => TTA (L) | 94 | ||
| TCC (S) => TTC (F) | 44 | ||
| TCG (S) => TTG (L) | 52 | ||
| TCT (S) => TTT (F) | 70 | ||
| hydrophilic–stop | CAA (Q) => TAA (X) | 3 | 0.87% |
| CGA (R) => TGA (X) | 3 | ||
| hydrophobic–hydrophilic | CCA (P) => TCA (S) | 13 | |
| CCC (P) => TCC (S) | 13 | ||
| CCG (P) => TCG (S) | 4 | 8.15% | |
| CCT (P) => TCT (S) | 26 | ||
| hydrophobic–hydrophobic | CCA (P) => CTA (L) | 52 | |
| CCC (P) => CTC (L) | 9 | ||
| CCC (P) => TTC (F) | 10 | ||
| CCG (P) => CTG (L) | 42 | ||
| CCT (P) => CTT (L) | 31 | ||
| CCT (P) => TTT (F) | 12 | ||
| CTC (L) => TTC (F) | 17 | ||
| CTT (L) => TTT (F) | 33 | ||
| GCA (A) => GTA (V) | 8 | ||
| GCC (A) => GTC (V) | 4 | ||
| GCG (A) => GTG (V) | 7 | ||
| GCT (A) => GTT (V) | 4 | ||
| Total | 687 | 100% |
Disclaimer/Publisher’s Note: The statements, opinions and data contained in all publications are solely those of the individual author(s) and contributor(s) and not of MDPI and/or the editor(s). MDPI and/or the editor(s) disclaim responsibility for any injury to people or property resulting from any ideas, methods, instructions or products referred to in the content. |
© 2025 by the authors. Licensee MDPI, Basel, Switzerland. This article is an open access article distributed under the terms and conditions of the Creative Commons Attribution (CC BY) license (https://creativecommons.org/licenses/by/4.0/).
Share and Cite
Zhang, X.; Feng, L.; Ma, X.; Hu, Q.; Hu, Y.; Zheng, J. Characterization and Analysis of the Complete Mitochondrial Genome of Platycrater arguta. Curr. Issues Mol. Biol. 2025, 47, 521. https://doi.org/10.3390/cimb47070521
Zhang X, Feng L, Ma X, Hu Q, Hu Y, Zheng J. Characterization and Analysis of the Complete Mitochondrial Genome of Platycrater arguta. Current Issues in Molecular Biology. 2025; 47(7):521. https://doi.org/10.3390/cimb47070521
Chicago/Turabian StyleZhang, Xule, Lei Feng, Xiaohua Ma, Qingdi Hu, Yaping Hu, and Jian Zheng. 2025. "Characterization and Analysis of the Complete Mitochondrial Genome of Platycrater arguta" Current Issues in Molecular Biology 47, no. 7: 521. https://doi.org/10.3390/cimb47070521
APA StyleZhang, X., Feng, L., Ma, X., Hu, Q., Hu, Y., & Zheng, J. (2025). Characterization and Analysis of the Complete Mitochondrial Genome of Platycrater arguta. Current Issues in Molecular Biology, 47(7), 521. https://doi.org/10.3390/cimb47070521

