Metabolomics and Transcriptome Analysis of Rapeseed Under Salt Stress at Germination Stage
Abstract
1. Introduction
2. Materials and Methods
2.1. Materials, Treatment Methods, and Sample Preparation
2.2. Metabolomic Analysis of Rapeseed Under Salt Stress
2.3. Transcriptome Analysis of Rapeseed Under Salt Stress
2.4. Correlation Analysis of Transcriptome and Metabolome
3. Results
3.1. Effects of Salt Stress Development of Rapeseed
3.2. Study on Metabolic Changes of Rape Under Salt Stress
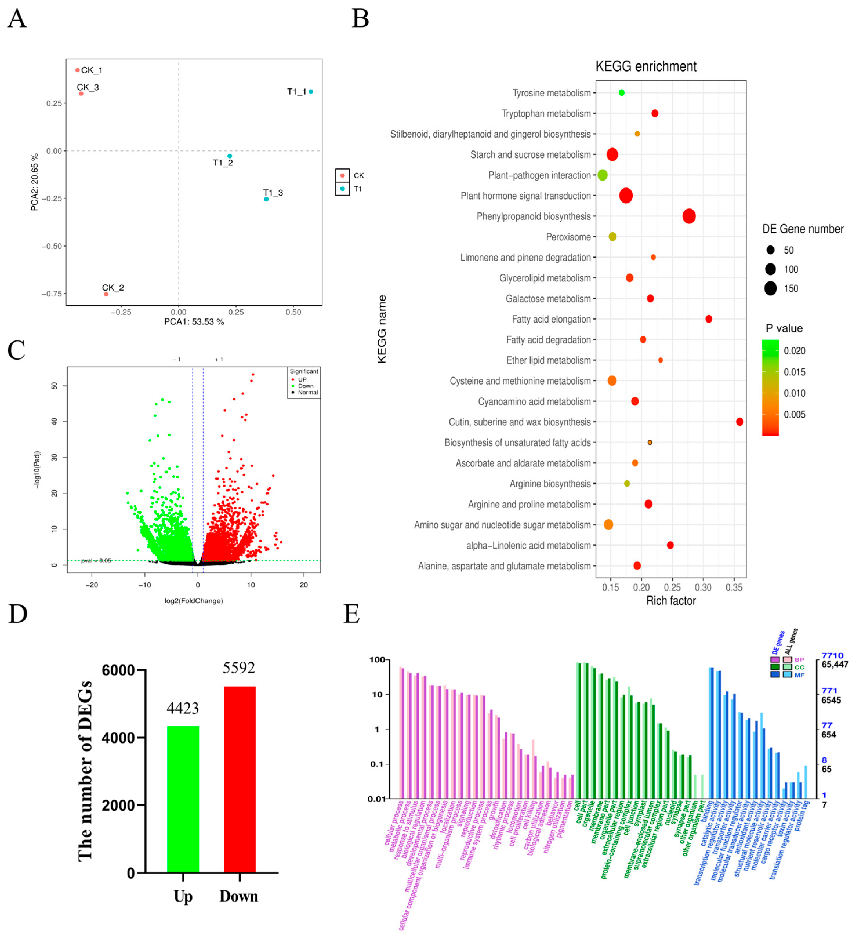
3.3. Transcriptome Identification of Salt Stress Response Genes
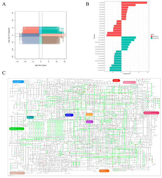
3.4. Joint Analysis of Metabolomics and Transcriptomics
4. Discussion
5. Conclusions
Supplementary Materials
Author Contributions
Funding
Institutional Review Board Statement
Informed Consent Statement
Data Availability Statement
Conflicts of Interest
References
- Xia, W.; Meng, W.; Peng, Y.; Qin, Y.; Zhang, L.; Zhu, N. Effects of Exogenous Isosteviol on the Physiological Characteristics of Brassica Napus Seedlings under Salt Stress. Plants 2024, 13, 217. [Google Scholar] [CrossRef]
- Hasanuzzaman, M.; Raihan, M.R.H.; Masud, A.A.C.; Rahman, K.; Nowroz, F.; Rahman, M.; Nahar, K.; Fujita, M. Regulation of Reactive Oxygen Species and Antioxidant Defense in Plants under Salinity. Int. J. Mol. Sci. 2021, 22, 9326. [Google Scholar] [CrossRef]
- Shahid, M.A.; Sarkhosh, A.; Khan, N.; Balal, R.M.; Ali, S.; Rossi, L.; Gómez, C.; Mattson, N.; Nasim, W.; Garcia-Sanchez, F. Insights into the Physiological and Biochemical Impacts of Salt Stress on Plant Growth and Development. Agronomy 2020, 10, 938. [Google Scholar] [CrossRef]
- Zhao, S.S.; Zhang, Q.K.; Liu, M.Y.; Zhou, H.P.; Ma, C.L.; Wang, P.P. Regulation of Plant Responses to Salt Stress. Int. J. Mol. Sci. 2021, 22, 4609. [Google Scholar] [CrossRef]
- Singh, A. Soil Salinization Management for Sustainable Development: A Review. J. Environ. Manag. 2021, 277, 111383. [Google Scholar] [CrossRef]
- Chahtane, H.; Kim, W.; Lopez-Molina, L. Primary Seed Dormancy: A Temporally Multilayered Riddle Waiting to Be Unlocked. J. Exp. Bot. 2017, 68, 857–869. [Google Scholar] [CrossRef]
- Fait, A.; Angelovici, R.; Less, H.; Ohad, I.; Urbanczyk-Wochniak, E.; Fernie, A.R.; Galili, G. Arabidopsis Seed Development and Germination Is Associated with Temporally Distinct Metabolic Switches. Plant Physiol. 2006, 142, 839–854. [Google Scholar] [CrossRef]
- Kanehisa, M.; Furumichi, M.; Sato, Y.; Kawashima, M.; Ishiguro-Watanabe, M. Kegg for Taxonomy-Based Analysis of Pathways and Genomes. Nucleic Acids Res. 2023, 51, D587–D592. [Google Scholar] [CrossRef]
- Pertea, M.; Pertea, G.M.; Antonescu, C.M.; Chang, T.-C.; Mendell, J.T.; Salzberg, S.L. Stringtie Enables Improved Reconstruction of a Transcriptome from Rna-Seq Reads. Nat. Biotechnol. 2015, 33, 290. [Google Scholar] [CrossRef]
- Stark, R.; Grzelak, M.; Hadfield, J. Rna Sequencing: The Teenage Years. Nat. Rev. Genet. 2019, 20, 631–656. [Google Scholar] [CrossRef]
- Xie, C.; Mao, X.; Huang, J.; Ding, Y.; Wu, J.; Dong, S.; Kong, L.; Gao, G.; Li, C.-Y.; Wei, L. Kobas 2.0: A Web Server for Annotation and Identification of Enriched Pathways and Diseases. Nucleic Acids Res. 2011, 39, W316–W322. [Google Scholar] [CrossRef]
- Shen, S.; Park, J.W.; Lu, Z.-X.; Lin, L.; Henry, M.D.; Wu, Y.N.; Zhou, Q.; Xing, Y. Rmats: Robust and Flexible Detection of Differential Alternative Splicing from Replicate Rna-Seq Data. Proc. Natl. Acad. Sci. USA 2014, 111, E5593–E5601. [Google Scholar] [CrossRef]
- Chen, Y.; Wu, J.; Ma, C.; Zhang, D.; Zhou, D.; Zhang, J.; Yan, M. Metabolome and Transcriptome Analyses Reveal Changes of Rapeseed in Response to Aba Signal During Early Seedling Development. BMC Plant Biol. 2024, 24, 245. [Google Scholar] [CrossRef]
- Jozefczuk, S.; Klie, S.; Catchpole, G.; Szymanski, J.; Cuadros-Inostroza, A.; Steinhauser, D.; Selbig, J.; Willmitzer, L. Metabolomic and Transcriptomic Stress Response of Escherichia Coli. Mol. Syst. Biol. 2010, 6, 364. [Google Scholar] [CrossRef]
- Bouhaddani, S.E.; Houwing-Duistermaat, J.; Salo, P.; Perola, M.; Jongbloed, G.; Uh, H.-W. Evaluation of O2pls in Omics Data Integration. BMC Bioinform. 2016, 17, 117–132. [Google Scholar] [CrossRef]
- Wan, H.; Qian, J.; Zhang, H.; Lu, H.; Li, O.; Li, R.; Yu, Y.; Wen, J.; Zhao, L.; Yi, B.; et al. Combined Transcriptomics and Metabolomics Analysis Reveals the Molecular Mechanism of Salt Tolerance of Huayouza 62, an Elite Cultivar in Rapeseed (Brassica Napus L.). Int. J. Mol. Sci. 2022, 23, 1279. [Google Scholar] [CrossRef]
- Zhang, J.; Zhang, Y.; Du, Y.; Chen, S.; Tang, H. Dynamic Metabonomic Responses of Tobacco (Nicotiana Tabacum) Plants to Salt Stress. J. Proteome Res. 2011, 10, 1904–1914. [Google Scholar] [CrossRef]
- Urano, K.; Kurihara, Y.; Seki, M.; Shinozaki, K. ‘Omics’ Analyses of Regulatory Networks in Plant Abiotic Stress Responses. Curr. Opin. Plant Biol. 2010, 13, 132–138. [Google Scholar] [CrossRef]
- Mohamed, I.A.A.; Shalby, N.; El-Badri, A.M.; Batool, M.; Wang, C.; Wang, Z.; Salah, A.; Rady, M.M.; Jie, K.; Wang, B.; et al. Rna-Seq Analysis Revealed Key Genes Associated with Salt Tolerance in Rapeseed Germination through Carbohydrate Metabolism, Hormone, and Mapk Signaling Pathways. Ind. Crops Prod. 2022, 176, 114262. [Google Scholar] [CrossRef]
- Wu, H.; Guo, J.R.; Wang, C.F.; Li, K.L.; Zhang, X.W.; Yang, Z.; Li, M.T.; Wang, B.S. An Effective Screening Method and a Reliable Screening Trait for Salt Tolerance of Brassica Napus at the Germination Stage. Front. Plant Sci. 2019, 10, 530. [Google Scholar] [CrossRef]
- Bakirov, A.; Zhang, Y.; Zhang, Q.; Seitahmetovna, S.A.; Yu, X.; Shi, Y.; Xu, Y.; Wang, K.; Qin, M.; Xu, A.; et al. Screening of Salt Tolerance Traits and the Salt Tolerance Evaluation Method in Brassica Napus at the Seed Germination Stage. Ital. J. Agron. 2022, 17, 2011. [Google Scholar] [CrossRef]
- Wan, H.P.; Wei, Y.K.; Qian, J.L.; Gao, Y.L.; Wen, J.; Yi, B.; Ma, C.Z.; Tu, J.X.; Fu, T.D.; Shen, J.X. Association Mapping of Salt Tolerance Traits at Germination Stage of Rapeseed (Brassica Napus L.). Euphytica 2018, 214, 190. [Google Scholar] [CrossRef]
- Khan, N.; Ali, S.; Zandi, P.; Mehmood, A.; Ullah, S.; Ikram, M.; Ismail; Shahid, M.A.; Babar, A. Role of Sugars, Amino Acids and Organic Acids in Improving Plant Abiotic Stress Tolerance. Pak. J. Bot. 2020, 52, 355–363. [Google Scholar] [CrossRef]
- Wang, W.; Pang, J.; Zhang, F.; Sun, L.; Yang, L.; Zhao, Y.; Yang, Y.; Wang, Y.; Siddique, K.H.M. Integrated Transcriptomics and Metabolomics Analysis to Characterize Alkali Stress Responses in Canola (Brassica Napus L.). Plant Physiol. Biochem. 2021, 166, 605–620. [Google Scholar] [CrossRef]
- Hildebrandt, T.M. Synthesis Versus Degradation: Directions of Amino Acid Metabolism During Arabidopsis Abiotic Stress Response. Plant Mol. Biol. 2018, 98, 121–135. [Google Scholar] [CrossRef]
- Sun, J.K.; He, L.; Li, T. Response of Seedling Growth and Physiology of Sorghum Bicolor (L.) Moench to Saline-Alkali Stress. PLoS ONE 2019, 14, e0220340. [Google Scholar] [CrossRef]
- Mechri, B.; Tekaya, M.; Cheheb, H.; Hammami, M. Determination of Mannitol Sorbitol and Myo-Inositol in Olive Tree Roots and Rhizospheric Soil by Gas Chromatography and Effect of Severe Drought Conditions on Their Profiles. J. Chromatogr. Sci. 2015, 53, 1631–1638. [Google Scholar] [CrossRef]
- Fang, S.; Hou, X.; Liang, X. Response Mechanisms of Plants under Saline-Alkali Stress. Front. Plant Sci. 2021, 12, 667458. [Google Scholar] [CrossRef]
- Wang, X.P.; Geng, S.J.; Ri, Y.J.; Cao, D.H.; Liu, J.; Shi, D.C.; Yang, C.W. Physiological Responses and Adaptive Strategies of Tomato Plants to Salt and Alkali Stresses. Sci. Hortic. 2011, 130, 248–255. [Google Scholar] [CrossRef]
- Sirin, S.; Aslim, B. Determination of Antioxidant Capacity, Phenolic Acid Composition and Antiproliferative Effect Associated with Phenylalanine Ammonia Lyase (Pal) Activity in Some Plants Naturally Growing under Salt Stress. Med. Chem. Res. 2019, 28, 229–238. [Google Scholar] [CrossRef]
- Benjamin, J.J.; Lucini, L.; Jothiramshekar, S.; Parida, A. Metabolomic Insights into the Mechanisms Underlying Tolerance to Salinity in Different Halophytes. Plant Physiol. Biochem. 2019, 135, 528–545. [Google Scholar] [CrossRef] [PubMed]
- Dey, S.; Raychaudhuri, S.S. Methyl Jasmonate Improves Selenium Tolerance Via Regulating Ros Signalling, Hormonal Crosstalk and Phenylpropanoid Pathway in Plantago Ovata. Plant Physiol. Biochem. 2024, 209, 108533. [Google Scholar] [CrossRef] [PubMed]
- Luo, J.J.; Yu, W.Y.; Xiao, Y.S.; Zhang, Y.F.; Peng, F.T. Strawberry Fasnrk1 A Regulates Anaerobic Respiratory Metabolism under Waterlogging. Int. J. Mol. Sci. 2022, 23, 4914. [Google Scholar] [CrossRef]
- Yang, X.; Nian, J.; Xie, Q.; Feng, J.; Zhang, F.; Jing, H.; Zhang, J.; Dong, G.; Liang, Y.; Peng, J.; et al. Rice Ferredoxin-Dependent Glutamate Synthase Regulates Nitrogen-Carbon Metabolomes and Is Genetically Differentiated between Japonica and Indica Subspecies. Mol. Plant 2016, 9, 1520–1534. [Google Scholar] [CrossRef] [PubMed]
- Sharma, A.; Shahzad, B.; Rehman, A.; Bhardwaj, R.; Landi, M.; Zheng, B.S. Response of Phenylpropanoid Pathway and the Role of Polyphenols in Plants under Abiotic Stress. Molecules 2019, 24, 2452. [Google Scholar] [CrossRef]
- Zhang, Q.; Wang, S.K.; Qin, B.; Sun, H.Y.; Yuan, X.K.; Wang, Q.; Xu, J.J.; Yin, Z.G.; Du, Y.L.; Du, J.D.; et al. Analysis of the Transcriptome and Metabolome Reveals Phenylpropanoid Mechanism in Common Bean (Phaseolus vulgaris) Responding to Salt Stress at Sprout Stage. Food Energy Secur. 2023, 12, e481. [Google Scholar] [CrossRef]
- Seok, H.Y.; Nguyen, L.V.; Nguyen, D.V.; Lee, S.Y.; Moon, Y.H. Investigation of a Novel Salt Stress-Responsive Pathway Mediated by Arabidopsis Dead-Box Rna Helicase Gene Atrh17 Using Rna-Seq Analysis. Int. J. Mol. Sci. 2020, 21, 1595. [Google Scholar] [CrossRef]
- Jin, J.; Wang, J.F.; Li, K.K.; Wang, S.W.; Qin, J.; Zhang, G.H.; Na, X.F.; Wang, X.M.; Bi, Y.R. Integrated Physiological, Transcriptomic, and Metabolomic Analyses Revealed Molecular Mechanism for Salt Resistance in Soybean Roots. Int. J. Mol. Sci. 2021, 22, 12848. [Google Scholar] [CrossRef]
- Vaseva, I.I.; Simova-Stoilova, L.; Kirova, E.; Mishev, K.; Depaepe, T.; Van Der Straeten, D.; Vassileva, V. Ethylene Signaling in Salt-Stressed Arabidopsis Thaliana Ein2-1 and Ctr1-1 Mutants—A Dissection of Molecular Mechanisms Involved in Acclimation. Plant Physiol. Biochem. 2021, 167, 999–1010. [Google Scholar] [CrossRef]
- Sarkar, A.K.; Sadhukhan, S. Imperative Role of Trehalose Metabolism and Trehalose-6-Phosphate Signaling on Salt Stress Responses in Plants. Physiol. Plant. 2022, 174, e13647. [Google Scholar] [CrossRef]
- Yang, Z.; Li, J.L.; Liu, L.N.; Xie, Q.; Sui, N. Photosynthetic Regulation under Salt Stress and Salt-Tolerance Mechanism of Sweet Sorghum. Front. Plant Sci. 2020, 10, 1722. [Google Scholar] [CrossRef] [PubMed]
- Liang, H.; Shi, Q.L.; Li, X.; Gao, P.P.; Feng, D.L.; Zhang, X.M.; Lu, Y.; Yan, J.S.; Shen, S.X.; Zhao, J.J.; et al. Synergistic Effects of Carbon Cycle Metabolism and Photosynthesis in Chinese Cabbage under Salt Stress. Hortic. Plant J. 2024, 10, 461–472. [Google Scholar] [CrossRef]
- Zhang, X.Y.; He, P.Y.; Guo, R.Y.; Huang, K.F.; Huang, X.Y. Effects of Salt Stress on Root Morphology, Carbon and Nitrogen Metabolism, and Yield of Tartary Buckwheat. Sci. Rep. 2023, 13, 12483. [Google Scholar] [CrossRef] [PubMed]
- Liu, J.; Shabala, S.; Shabala, L.; Zhou, M.; Meinke, H.; Venkataraman, G.; Chen, Z.; Zeng, F.; Zhao, Q. Tissue-Specific Regulation of Na+ and K+ Transporters Explains Genotypic Differences in Salinity Stress Tolerance in Rice. Front. Plant Sci. 2019, 10, 1361. [Google Scholar] [CrossRef]
- Mittler, R.; Zandalinas, S.I.; Fichman, Y.; Van Breusegem, F. Reactive Oxygen Species Signalling in Plant Stress Responses. Nat. Rev. Mol. Cell Biol. 2022, 23, 663–679. [Google Scholar] [CrossRef]
- Ul Mushtaq, N.; Saleem, S.; Tahir, I.; Seth, C.S.; Rehman, R.U. Crosstalk in Proline Biosynthesis Regulates Proline Augmentation and Resilience to Salt Stress in Panicum miliaceum L. Environ. Exp. Bot. 2024, 224, 105810. [Google Scholar] [CrossRef]
- Said, C.O.; Boulahia, K.; Eid, M.A.M.; Rady, M.M.; Djebbar, R.; Abrous-Belbachir, O. Exogenously Used Proline Offers Potent Antioxidative and Osmoprotective Strategies to Re-Balance Growth and Physio-Biochemical Attributes in Herbicide-Stressed Trigonella Foenum-Graecum. J. Soil Sci. Plant Nutr. 2021, 21, 3254–3268. [Google Scholar] [CrossRef]
- Halawani, R.F.; AbdElgawad, H.; Aloufi, F.A.; Balkhyour, M.A.; Zrig, A.; Hassan, A.H.A. Synergistic Effect of Carbon Nanoparticles with Mild Salinity for Improving Chemical Composition and Antioxidant Activities of Radish Sprouts. Front. Plant Sci. 2023, 14, 1158031. [Google Scholar] [CrossRef]
- Zeeshan, M.; Lu, M.Q.; Naz, S.; Sehar, S.; Cao, F.B.; Wu, F.B. Resemblance and Difference of Seedling Metabolic and Transporter Gene Expression in High Tolerance Wheat and Barley Cultivars in Response to Salinity Stress. Plants 2020, 9, 519. [Google Scholar] [CrossRef]





Disclaimer/Publisher’s Note: The statements, opinions and data contained in all publications are solely those of the individual author(s) and contributor(s) and not of MDPI and/or the editor(s). MDPI and/or the editor(s) disclaim responsibility for any injury to people or property resulting from any ideas, methods, instructions or products referred to in the content. |
© 2025 by the authors. Licensee MDPI, Basel, Switzerland. This article is an open access article distributed under the terms and conditions of the Creative Commons Attribution (CC BY) license (https://creativecommons.org/licenses/by/4.0/).
Share and Cite
Zhou, M.; Song, X.; Yu, Q.; Dai, B.; Zhou, W.; Zan, X.; Deng, W. Metabolomics and Transcriptome Analysis of Rapeseed Under Salt Stress at Germination Stage. Curr. Issues Mol. Biol. 2025, 47, 481. https://doi.org/10.3390/cimb47070481
Zhou M, Song X, Yu Q, Dai B, Zhou W, Zan X, Deng W. Metabolomics and Transcriptome Analysis of Rapeseed Under Salt Stress at Germination Stage. Current Issues in Molecular Biology. 2025; 47(7):481. https://doi.org/10.3390/cimb47070481
Chicago/Turabian StyleZhou, Menglin, Xi Song, Qingqing Yu, Bingbing Dai, Wei Zhou, Xiaofei Zan, and Wuming Deng. 2025. "Metabolomics and Transcriptome Analysis of Rapeseed Under Salt Stress at Germination Stage" Current Issues in Molecular Biology 47, no. 7: 481. https://doi.org/10.3390/cimb47070481
APA StyleZhou, M., Song, X., Yu, Q., Dai, B., Zhou, W., Zan, X., & Deng, W. (2025). Metabolomics and Transcriptome Analysis of Rapeseed Under Salt Stress at Germination Stage. Current Issues in Molecular Biology, 47(7), 481. https://doi.org/10.3390/cimb47070481

