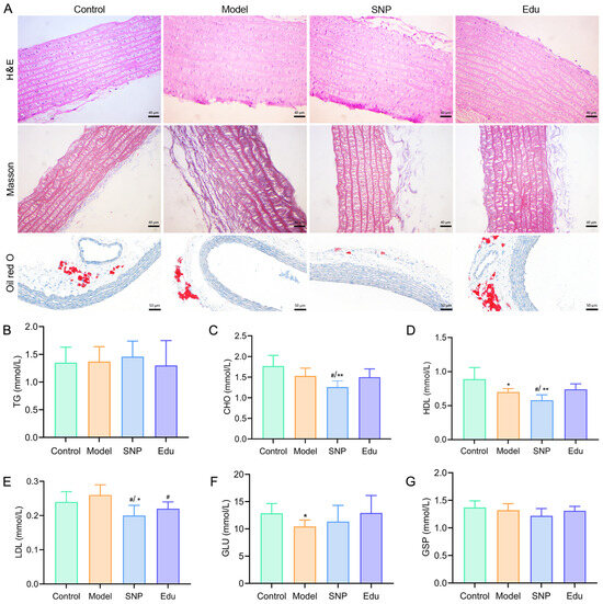
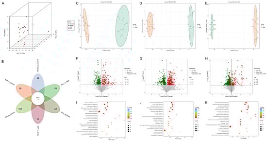
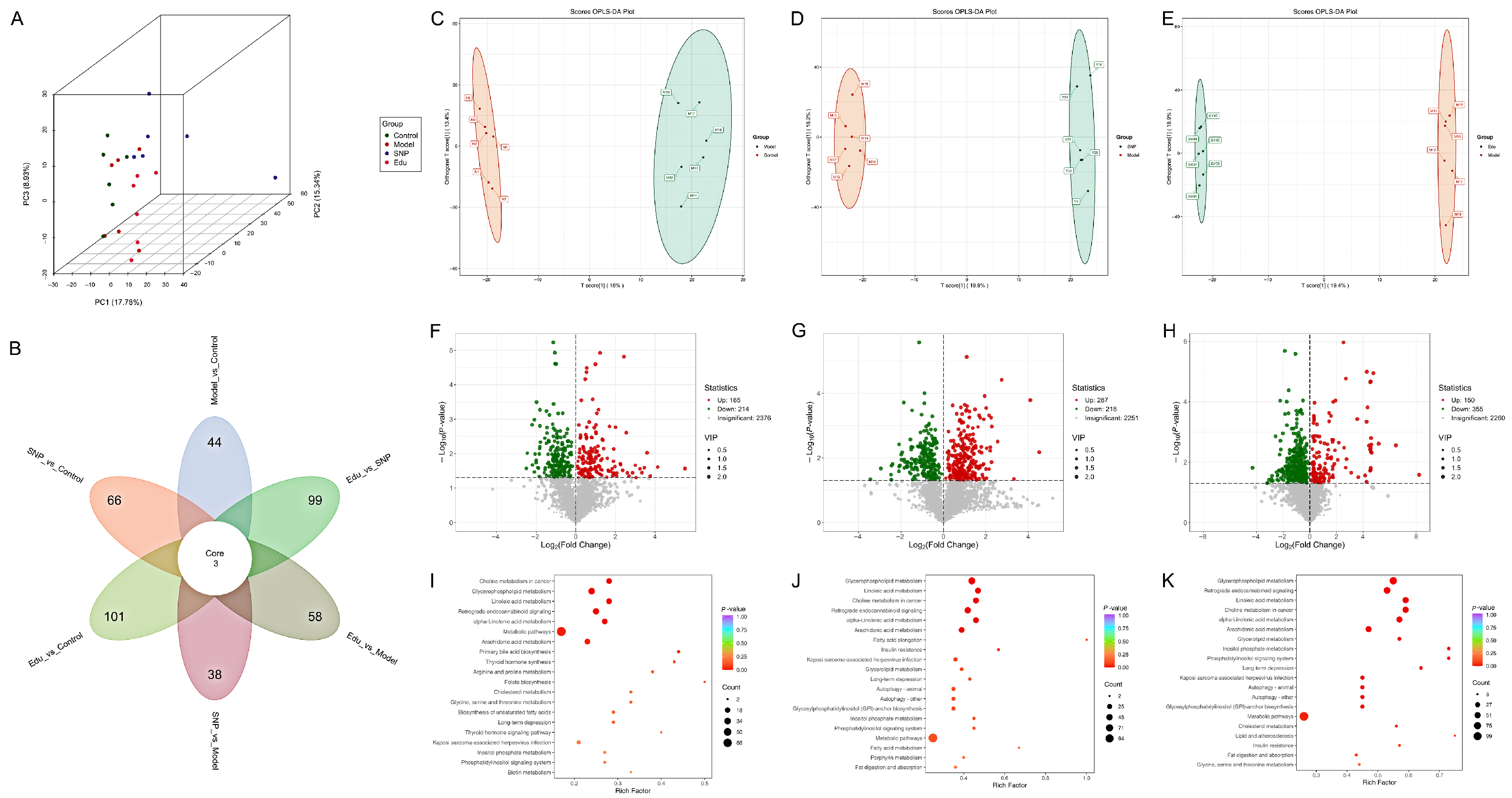
Multi-Omics Elucidation of Edulinine’s Intervention Mechanism in Hypertensive Rats
Abstract
Share and Cite
Tao, L.; Jian, J.; Chen, T.; Wu, X.; Jiang, F.; Ming, H.; Han, D.; Zhang, G.; Li, L.; Liu, S.; et al. Multi-Omics Elucidation of Edulinine’s Intervention Mechanism in Hypertensive Rats. Curr. Issues Mol. Biol. 2025, 47, 987. https://doi.org/10.3390/cimb47120987
Tao L, Jian J, Chen T, Wu X, Jiang F, Ming H, Han D, Zhang G, Li L, Liu S, et al. Multi-Omics Elucidation of Edulinine’s Intervention Mechanism in Hypertensive Rats. Current Issues in Molecular Biology. 2025; 47(12):987. https://doi.org/10.3390/cimb47120987
Chicago/Turabian StyleTao, Ling, Junyou Jian, Tingting Chen, Xingjie Wu, Fei Jiang, Huaiju Ming, Dayao Han, Guangqiong Zhang, Lingyan Li, Shaobo Liu, and et al. 2025. "Multi-Omics Elucidation of Edulinine’s Intervention Mechanism in Hypertensive Rats" Current Issues in Molecular Biology 47, no. 12: 987. https://doi.org/10.3390/cimb47120987
APA StyleTao, L., Jian, J., Chen, T., Wu, X., Jiang, F., Ming, H., Han, D., Zhang, G., Li, L., Liu, S., Yuan, C., Shen, X., & Hao, X. (2025). Multi-Omics Elucidation of Edulinine’s Intervention Mechanism in Hypertensive Rats. Current Issues in Molecular Biology, 47(12), 987. https://doi.org/10.3390/cimb47120987
