Evaluation of the Role of AID-Induced Mutagenesis in Resistance to B-Cell Receptor Pathway Inhibitors in Chronic Lymphocytic Leukemia
Abstract
1. Introduction
2. Materials and Methods
2.1. Samples from CLL Patients
2.2. Cell Lines and Reagents
2.3. Generation of AID-Knockout Cell Line Clones
2.4. Generation of Resistant Clones
2.5. Cell Viability Assay
2.6. IC50 Analysis
2.7. Idelalisib and Ibrutinib Treatment
2.8. Western Blot Analysis
2.9. Targeted DNA Sequencing
2.10. Whole Exome Sequencing (WES)
3. Results
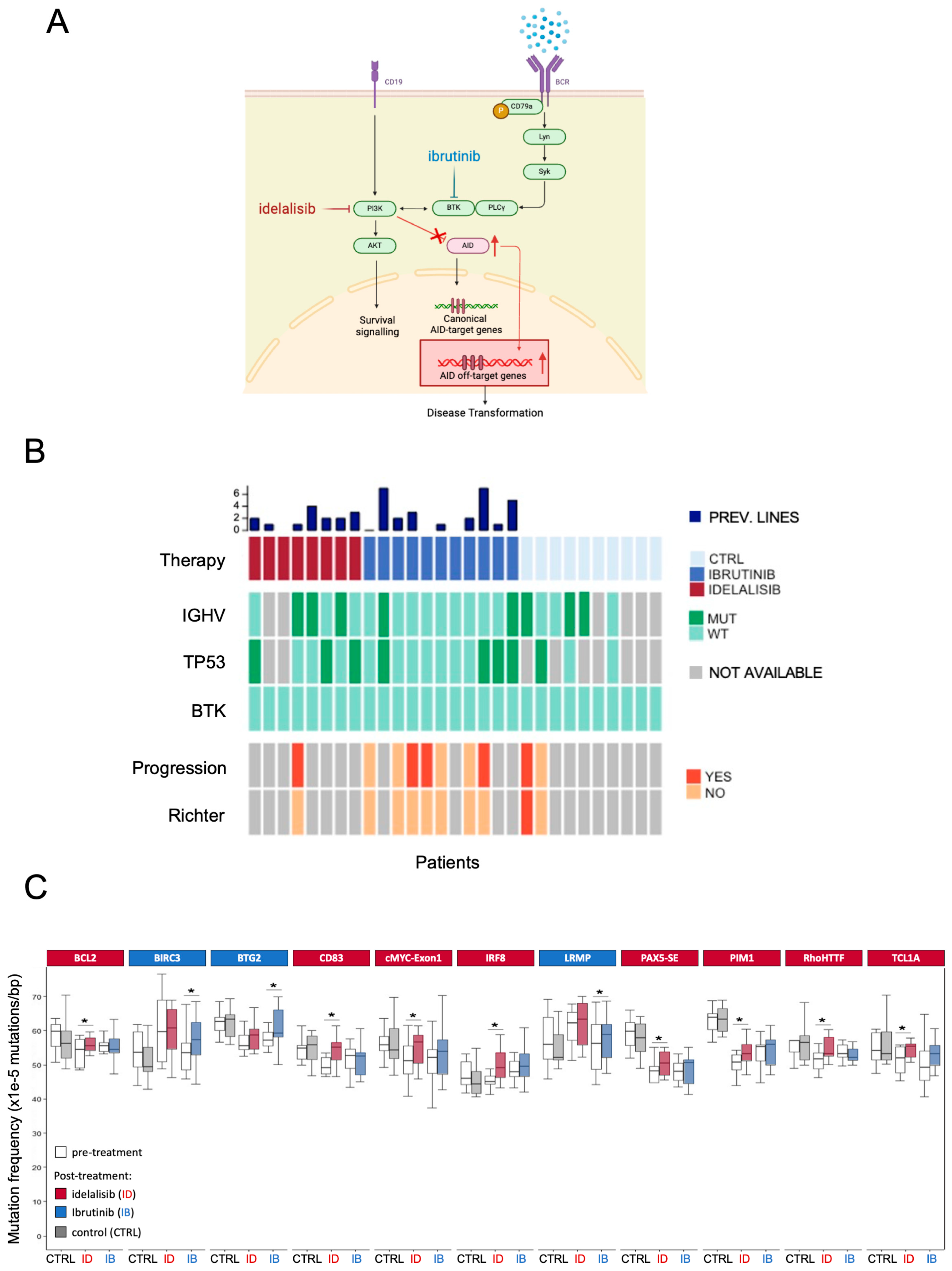
3.1. BCR Inhibition Increases AID-Mediated Mutations in Patients with CLL
3.2. Generation of AID-Knockout CLL Models to Study Resistance to BCR Inhibitors
3.3. AID-KO Does Not Prevent the Emergence of Resistance to BCR Pathway Inhibitors
4. Discussion
5. Conclusions
Supplementary Materials
Author Contributions
Funding
Institutional Review Board Statement
Informed Consent Statement
Data Availability Statement
Acknowledgments
Conflicts of Interest
References
- Skånland, S.S.; Mato, A.R. Overcoming Resistance to Targeted Therapies in Chronic Lymphocytic Leukemia. Blood Adv. 2021, 5, 334–343. [Google Scholar] [CrossRef] [PubMed]
- Eyre, T.A.; Lamanna, N.; Roeker, L.E.; Ujjani, C.S.; Hill, B.T.; Barr, P.M.; Lansigan, E.; Cheson, B.D.; Yazdy, M.; Allan, J.N.; et al. Comparative Analysis of Targeted Novel Therapies in Relapsed, Refractory Chronic Lymphocytic Leukemia. Haematologica 2020, 106, 284–287. [Google Scholar] [CrossRef]
- Ondrisova, L.; Mraz, M. Genetic and Non-Genetic Mechanisms of Resistance to BCR Signaling Inhibitors in B Cell Malignancies. Front. Oncol. 2020, 10, 591577. [Google Scholar] [CrossRef] [PubMed]
- Blombery, P.; Chatzikonstantinou, T.; Gerousi, M.; Rosenquist, R.; Gaidano, G.; Pospisilova, S.; Roberts, A.W.; Birkinshaw, R.W.; Rossi, D.; Scarfo, L.; et al. Resistance to Targeted Therapies in Chronic Lymphocytic Leukemia: Current Status and Perspectives for Clinical and Diagnostic Practice. Leukemia 2025, 39, 2049–2060. [Google Scholar] [CrossRef] [PubMed]
- Murali, I.; Kasar, S.; Naeem, A.; Tyekucheva, S.; Khalsa, J.K.; Thrash, E.M.; Itchaki, G.; Livitz, D.; Leshchiner, I.; Dong, S.; et al. Activation of the MAPK Pathway Mediates Resistance to PI3K Inhibitors in Chronic Lymphocytic Leukemia. Blood 2021, 138, 44–56. [Google Scholar] [CrossRef]
- Dadashian, E.L.; McAuley, E.M.; Liu, D.; Shaffer, A.L.; Young, R.M.; Iyer, J.R.; Kruhlak, M.J.; Staudt, L.M.; Wiestner, A.; Herman, S.E.M. TLR Signaling Is Activated in Lymph Node-Resident CLL Cells and Is Only Partially Inhibited by Ibrutinib. Cancer Res. 2019, 79, 360–371. [Google Scholar] [CrossRef]
- Kapoor, I.; Bodo, J.; Hill, B.T.; Almasan, A. Cooperative miRNA-Dependent PTEN Regulation Drives Resistance to BTK Inhibition in B-Cell Lymphoid Malignancies. Cell Death Dis. 2021, 12, 1061. [Google Scholar] [CrossRef]
- Wallner, J.; Gisslinger, H.; Gisslinger, B.; Gsur, A.; Götzl, M.; Zöchbauer, S.; Pirker, R. MDR1 Gene Expression in Chronic Lymphocytic Leukemia. Leuk. Lymphoma 1994, 13, 333–338. [Google Scholar] [CrossRef]
- Xu, Z.; Pone, E.J.; Al-Qahtani, A.; Park, S.R.; Zan, H.; Casali, P. Regulation of Aicda Expression and AID Activity: Relevance to Somatic Hypermutation and Class Switch DNA Recombination. Crit. Rev. Immunol. 2007, 27, 367. [Google Scholar] [CrossRef]
- Kasar, S.; Kim, J.; Improgo, R.; Tiao, G.; Polak, P.; Haradhvala, N.; Lawrence, M.S.; Kiezun, A.; Fernandes, S.M.; Bahl, S.; et al. Whole-Genome Sequencing Reveals Activation-Induced Cytidine Deaminase Signatures during Indolent Chronic Lymphocytic Leukaemia Evolution. Nat. Commun. 2015, 6, 8866. [Google Scholar] [CrossRef]
- Maura, F.; Degasperi, A.; Nadeu, F.; Leongamornlert, D.; Davies, H.; Moore, L.; Royo, R.; Ziccheddu, B.; Puente, X.S.; Avet-Loiseau, H.; et al. A Practical Guide for Mutational Signature Analysis in Hematological Malignancies. Nat. Commun. 2019, 10, 2969, Correction in Nat. Commun. 2019, 10, 3431. [Google Scholar]
- Robbiani, D.F.; Bunting, S.; Feldhahn, N.; Bothmer, A.; Camps, J.; Deroubaix, S.; McBride, K.M.; Klein, I.A.; Stone, G.; Eisenreich, T.R.; et al. AID Produces DNA Double-Strand Breaks in Non-Ig Genes and Mature B Cell Lymphomas with Reciprocal Chromosome Translocations. Mol. Cell 2009, 36, 631. [Google Scholar] [CrossRef]
- Tao, J.; Alessandri, L.; Gasparetto, A.; Zhao, L.; Zhang, X.; Alt, F.W.; Chiarle, R. Epigenetic Changes by EZH2 Inhibition Increase Translocations in B Cells with High AID Activity or DNA Repair Deficiency. Blood 2025, 146, 2203–2216. [Google Scholar] [CrossRef]
- Álvarez-Prado, Á.F.; Pérez-Durán, P.; Pérez-García, A.; Benguria, A.; Torroja, C.; de Yébenes, V.G.; Ramiro, A.R. A Broad Atlas of Somatic Hypermutation Allows Prediction of Activation-Induced Deaminase Targets. J. Exp. Med. 2018, 215, 761–771. [Google Scholar] [CrossRef]
- Rebhandl, S.; Huemer, M.; Greil, R.; Geisberger, R. AID/APOBEC Deaminases and Cancer. Oncoscience 2015, 2, 320–333. [Google Scholar] [CrossRef] [PubMed]
- Okazaki, I.; Hiai, H.; Kakazu, N.; Yamada, S.; Muramatsu, M.; Kinoshita, K.; Honjo, T. Constitutive Expression of AID Leads to Tumorigenesis. J. Exp. Med. 2003, 197, 1173–1181. [Google Scholar] [CrossRef]
- Compagno, M.; Wang, Q.; Pighi, C.; Cheong, T.-C.; Meng, F.-L.; Poggio, T.; Yeap, L.-S.; Karaca, E.; Blasco, R.; Langellotto, F.; et al. Phosphatidylinositol 3-Kinase δ Blockade Increases Genomic Instability in B Cells. Nature 2017, 542, 489–493. [Google Scholar] [CrossRef]
- Kotani, A.; Kakazu, N.; Tsuruyama, T.; Okazaki, I.; Muramatsu, M.; Kinoshita, K.; Nagaoka, H.; Yabe, D.; Honjo, T. Activation-Induced Cytidine Deaminase (AID) Promotes B Cell Lymphomagenesis in Emu-Cmyc Transgenic Mice. Proc. Natl. Acad. Sci. USA 2007, 104, 1616–1620. [Google Scholar] [CrossRef] [PubMed]
- Klemm, L.; Duy, C.; Iacobucci, I.; Kuchen, S.; Von Levetzow, G.; Feldhahn, N.; Henke, N.; Li, Z.; Hoffmann, T.K.; Kim, Y.; et al. The B Cell Mutator AID Promotes B Lymphoid Blast Crisis and Drug Resistance in Chronic Myeloid Leukemia. Cancer Cell 2009, 16, 232–245. [Google Scholar] [CrossRef] [PubMed]
- Godsmark, G.; De Souza Rios, L.A.; Mowla, S. Activation-Induced Cytidine Deaminase Promotes Proliferation and Enhances Chemoresistance and Migration in B-Cell Lymphoma. Anticancer Res. 2021, 41, 237–247. [Google Scholar] [CrossRef]
- Isozaki, H.; Sakhtemani, R.; Abbasi, A.; Nikpour, N.; Stanzione, M.; Oh, S.; Langenbucher, A.; Monroe, S.; Su, W.; Cabanos, H.F.; et al. Therapy-Induced APOBEC3A Drives Evolution of Persistent Cancer Cells. Nature 2023, 620, 393. [Google Scholar] [CrossRef]
- Sharma, S.; Galanina, N.; Guo, A.; Lee, J.; Kadri, S.; Van Slambrouck, C.; Long, B.; Wang, W.; Ming, M.; Furtado, L.V.; et al. Identification of a Structurally Novel BTK Mutation That Drives Ibrutinib Resistance in CLL. Oncotarget 2016, 7, 68833–68841. [Google Scholar] [CrossRef]
- Woyach, J.A.; Ghia, P.; Byrd, J.C.; Ahn, I.E.; Moreno, C.; O’Brien, S.M.; Jones, D.; Cheung, L.W.K.; Chong, E.; Kwei, K.; et al. B-Cell Receptor Pathway Mutations Are Infrequent in Patients with Chronic Lymphocytic Leukemia on Continuous Ibrutinib Therapy. Clin. Cancer Res. 2023, 29, 3065–3073. [Google Scholar] [CrossRef]
- Stacchini, A.; Aragno, M.; Vallario, A.; Alfarano, A.; Circosta, P.; Gottardi, D.; Faldella, A.; Rege-Cambrin, G.; Thunberg, U.; Nilsson, K.; et al. MEC1 and MEC2: Two New Cell Lines Derived from B-Chronic Lymphocytic Leukaemia in Prolymphocytoid Transformation. Leuk. Res. 1999, 23, 127–136. [Google Scholar] [CrossRef]
- Kohlhaas, V.; Blakemore, S.J.; Al-Maarri, M.; Nickel, N.; Pal, M.; Roth, A.; Hövelmeyer, N.; Schäfer, S.C.; Knittel, G.; Lohneis, P.; et al. Active Akt Signaling Triggers CLL toward Richter Transformation via Overactivation of Notch1. Blood 2021, 137, 646–660. [Google Scholar] [CrossRef]
- Arribas, A.J.; Napoli, S.; Cascione, L.; Barnabei, L.; Sartori, G.; Cannas, E.; Gaudio, E.; Tarantelli, C.; Mensah, A.A.; Spriano, F.; et al. ERBB4-Mediated Signaling Is a Mediator of Resistance to PI3K and BTK Inhibitors in B-Cell Lymphoid Neoplasms. Mol. Cancer Ther. 2024, 23, 368–380. [Google Scholar] [CrossRef]
- Bal, E.; Kumar, R.; Hadigol, M.; Holmes, A.B.; Hilton, L.K.; Loh, J.W.; Dreval, K.; Wong, J.C.H.; Vlasevska, S.; Corinaldesi, C.; et al. Super-Enhancer Hypermutation Alters Oncogene Expression in B Cell Lymphoma. Nature 2022, 607, 808–815, Correction in Nature 2022, 611, E2. [Google Scholar] [CrossRef]
- Niedermeier, M.; Hennessy, B.T.; Knight, Z.A.; Henneberg, M.; Hu, J.; Kurtova, A.V.; Wierda, W.G.; Keating, M.J.; Shokat, K.M.; Burger, J.A. Isoform-Selective Phosphoinositide 3′-Kinase Inhibitors Inhibit CXCR4 Signaling and Overcome Stromal Cell-Mediated Drug Resistance in Chronic Lymphocytic Leukemia: A Novel Therapeutic Approach. Blood 2009, 113, 5549–5557. [Google Scholar] [CrossRef]
- ten Hacken, E.; Burger, J.A. Microenvironment Interactions and B-Cell Receptor Signaling in Chronic Lymphocytic Leukemia: Implications for Disease Pathogenesis and Treatment. Biochim. Biophys. Acta—Mol. Cell Res. 2016, 1863, 401–413. [Google Scholar] [CrossRef]


Disclaimer/Publisher’s Note: The statements, opinions and data contained in all publications are solely those of the individual author(s) and contributor(s) and not of MDPI and/or the editor(s). MDPI and/or the editor(s) disclaim responsibility for any injury to people or property resulting from any ideas, methods, instructions or products referred to in the content. |
© 2025 by the authors. Licensee MDPI, Basel, Switzerland. This article is an open access article distributed under the terms and conditions of the Creative Commons Attribution (CC BY) license (https://creativecommons.org/licenses/by/4.0/).
Share and Cite
Pighi, C.; Gasparetto, A.; Genuardi, E.; Tao, J.; Wang, Q.; Vitale, C.; Griggio, V.; Piazza, R.; Ciavarella, S.; Coscia, M.; et al. Evaluation of the Role of AID-Induced Mutagenesis in Resistance to B-Cell Receptor Pathway Inhibitors in Chronic Lymphocytic Leukemia. Curr. Issues Mol. Biol. 2025, 47, 1031. https://doi.org/10.3390/cimb47121031
Pighi C, Gasparetto A, Genuardi E, Tao J, Wang Q, Vitale C, Griggio V, Piazza R, Ciavarella S, Coscia M, et al. Evaluation of the Role of AID-Induced Mutagenesis in Resistance to B-Cell Receptor Pathway Inhibitors in Chronic Lymphocytic Leukemia. Current Issues in Molecular Biology. 2025; 47(12):1031. https://doi.org/10.3390/cimb47121031
Chicago/Turabian StylePighi, Chiara, Alessandro Gasparetto, Elisa Genuardi, Jianli Tao, Qi Wang, Candida Vitale, Valentina Griggio, Rocco Piazza, Sabino Ciavarella, Marta Coscia, and et al. 2025. "Evaluation of the Role of AID-Induced Mutagenesis in Resistance to B-Cell Receptor Pathway Inhibitors in Chronic Lymphocytic Leukemia" Current Issues in Molecular Biology 47, no. 12: 1031. https://doi.org/10.3390/cimb47121031
APA StylePighi, C., Gasparetto, A., Genuardi, E., Tao, J., Wang, Q., Vitale, C., Griggio, V., Piazza, R., Ciavarella, S., Coscia, M., Ferrero, S., Zamò, A., Voena, C., & Chiarle, R. (2025). Evaluation of the Role of AID-Induced Mutagenesis in Resistance to B-Cell Receptor Pathway Inhibitors in Chronic Lymphocytic Leukemia. Current Issues in Molecular Biology, 47(12), 1031. https://doi.org/10.3390/cimb47121031

