Bioinformatics Analysis Reveals E6 and E7 of HPV 16 Regulate Metabolic Reprogramming in Cervical Cancer, Head and Neck Cancer, and Colorectal Cancer through the PHD2-VHL-CUL2-ELOC-HIF-1α Axis
Abstract
1. Introduction
2. Materials and Methods
2.1. Analysis of HIF1A, VHL, and PHD2 (EGLN1) Expression in Cervical Cancer Patient Samples Using TCGA, GTEx, GEO, and HPA Databases
2.2. Survival Analysis
2.3. Interactome Analysis of E6, E7, and HIF-1α
2.4. Interaction Sequence Analysis
2.5. PDZ Domain Search
2.6. Search for miRNAs
2.7. miRNA Expression Analysis
2.8. Function Analysis
2.9. Statistical Data
3. Results
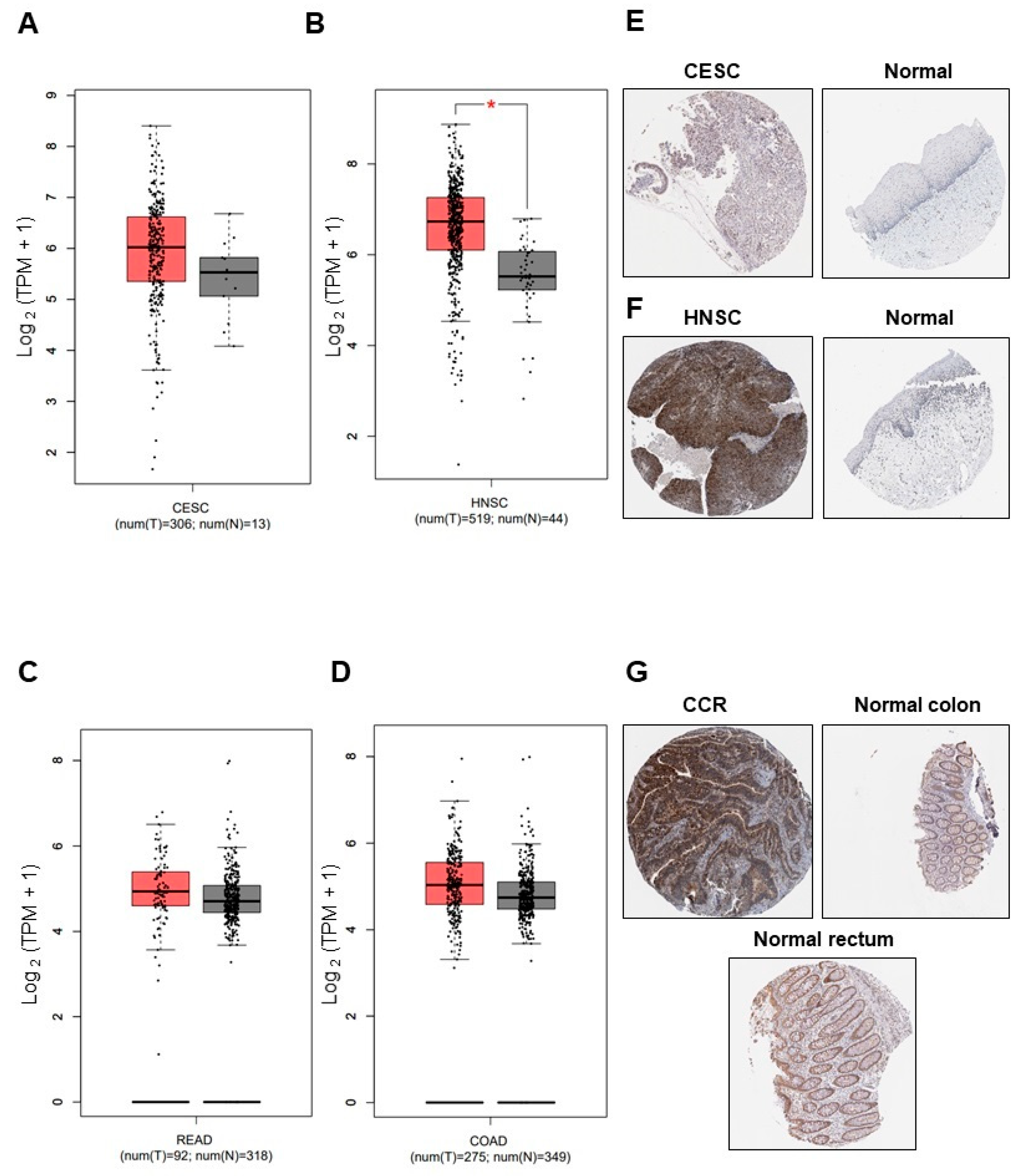
3.1. HIF1-α Expression in Cancer
3.2. HIF-1α Expression in HPV-Positive and HPV-Negative Cervical Cancer Samples
3.3. Analysis of the E6, E7, and HIF-1α Interactome and Target Functions of HIF-1α Targets
3.4. Interaction Sequence Analysis
3.5. PDZ Domain Analysis
3.6. Search for miRNAs That Regulate the Expression of the PHD2 (EGLN1), VHL, CUL2, and ELOC Axis
3.7. Function Enrichment Analysis
3.8. Metabolic Changes Mediated by E6 and E7 of HPV 16 through Its Interactors and VHL-CUL2-ELOC-ELOB
4. Discussion
5. Conclusions
Supplementary Materials
Author Contributions
Funding
Institutional Review Board Statement
Informed Consent Statement
Data Availability Statement
Acknowledgments
Conflicts of Interest
References
- Mesri, E.A.; Feitelson, M.A.; Munger, K. Human viral oncogenesis: A cancer hallmarks analysis. Cell Host Microbe 2014, 15, 266–282. [Google Scholar] [CrossRef]
- Kudela, E.; Holubekova, V.; Farkasova, A.; Danko, J. Determination of malignant potential of cervical intraepithelial neoplasia. Tumor Biol. 2016, 37, 1521–1525. [Google Scholar] [CrossRef]
- Queenie, F.; Gupta, I.; Murshed, K.; Samra, H.A.; Al-Thawadi, H.; Vranic, S.; Moustafa, A.E.A. Incidence and association of high-risk HPVs and EBV in patients with advanced stages of colorectal cancer from Qatar. Hum. Vaccines Immunother. 2023, 19, 2220626. [Google Scholar] [CrossRef]
- Fernandes, Q.; Gupta, I.; Vranic, S.; Al Moustafa, A.E. Human papillomaviruses and epstein–barr virus interactions in colorectal cancer: A brief review. Pathogens 2020, 9, 300. [Google Scholar] [CrossRef]
- Arbyn, M.; De Sanjosé, S.; Saraiya, M.; Sideri, M.; Palefsky, J.; Lacey, C.; Monsonego, J. EUROGIN 2011 roadmap on prevention and treatment of HPV-related disease. Int. J. Cancer 2012, 131, 1969–1982. [Google Scholar] [CrossRef]
- Li, Y.; Xu, C. Human Papillomavirus-Related Cancers; Springer Nature Singapore Pte Ltd.: Singapore, 2017; pp. 23–34. [Google Scholar] [CrossRef]
- Zhi, H.L.; Wright, J.D.; Belt, B.; Cardiff, R.D.; Arbeit, J.M. Hypoxia-inducible factor-1 facilitates cervical cancer progression in human papillomavirus type 16 transgenic mice. Am. J. Pathol. 2007, 171, 667–681. [Google Scholar] [CrossRef]
- Martínez-Ramírez, I.; Carrillo-García, A.; Contreras-Paredes, A.; Ortiz-Sánchez, E.; Cruz-Gregorio, A.; Lizano, M. Regulation of cellular metabolism by high-risk human papillomaviruses. Int. J. Mol. Sci. 2018, 19, 1839. [Google Scholar] [CrossRef]
- Hanahan, D.; Weinberg, R.A. Hallmarks of cancer: The next generation. Cell 2011, 144, 646–674. [Google Scholar] [CrossRef]
- DeBerardinis, R.J.; Lum, J.J.; Hatzivassiliou, G.; Thompson, C.B. The Biology of Cancer: Metabolic Reprogramming Fuels Cell Growth and Proliferation. Cell Metab. 2008, 7, 11–20. [Google Scholar] [CrossRef]
- Sonnenschein, C.; Soto, A.M. The aging of the 2000 and 2011 Hallmarks of Cancer reviews: A critique. J. Biosci. 2013, 38, 651–663. [Google Scholar] [CrossRef]
- Semenza, G.L.; Artemov, D.; Bedi, A.; Bhujwalla, Z.; Chiles, K.; Feldser, D.; Zhong, H. “The metabolism of tumours”: 70 years later. Novartis Found. Symp. 2001, 240, 251–260. [Google Scholar] [CrossRef]
- Lu, J. The Warburg metabolism fuels tumor metastasis. Cancer Metastasis Rev. 2019, 38, 157–164. [Google Scholar] [CrossRef]
- Vaupel, P.; Mayer, A.; Höckel, M. Tumor Hypoxia and Malignant Progression. Exp. Oncol. 2004, 381, 335–354. [Google Scholar] [CrossRef]
- Brizel, D.M.; Scully, S.P.; Harrelson, J.M.; Layfield, L.J.; Bean, J.M.; Prosnitz, L.R.; Dewhirst, M.W. Tumor oxygenation predicts for the likelihood of distant metastases in human soft tissue sarcoma. Cancer Res. 1996, 56, 941–943. [Google Scholar]
- Wang, G.L.; Jiang, B.H.; Rue, E.A.; Semenza, G.L. Hypoxia-inducible factor 1 is a basic-helix-loop-helix-PAS heterodimer regulated by cellular O2 tension. Proc. Natl. Acad. Sci. USA 1995, 92, 5510–5514. [Google Scholar] [CrossRef]
- Iommarini, L.; Porcelli, A.M.; Gasparre, G.; Kurelac, I. Non-Canonical Mechanisms Regulating Hypoxia-Inducible Factor 1 Alpha in Cancer. Front. Oncol. 2017, 7, 286. [Google Scholar] [CrossRef]
- Semenza, G.L. Regulation of cancer cell metabolism by hypoxia-inducible factor 1. Semin. Cancer Biol. 2009, 19, 12–16. [Google Scholar] [CrossRef]
- Ke, Q.; Costa, M. Hypoxia-Inducible Factor-1 (HIF-1). Mol. Pharmacol. 2006, 70, 1469–1480. [Google Scholar] [CrossRef]
- Soga, T. Cancer metabolism: Key players in metabolic reprogramming. Cancer Sci. 2013, 104, 275–281. [Google Scholar] [CrossRef]
- Banno, K.; Iida, M.; Yanokura, M.; Kisu, I.; Iwata, T.; Tominaga, E.; Aoki, D. MicroRNA in Cervical Cancer: OncomiRs and Tumor Suppressor miRs in Diagnosis and Treatment. Sci. World J. 2014, 2014, 178075. [Google Scholar] [CrossRef]
- Zheng, Z.M.; Wang, X. Regulation of cellular miRNA expression by human papillomaviruses. Biochim. Biophys. Acta-Gene Regul. Mech. 2011, 1809, 668–677. [Google Scholar] [CrossRef]
- Subramaniam, S.; Jeet, V.; Clements, J.A.; Gunter, J.H.; Batra, J. Emergence of microRNAs as key players in cancer cell metabolism. Clin. Chem. 2019, 65, 1090–1101. [Google Scholar] [CrossRef]
- Zou, W.; Cheng, J. MiR-887 Promotes the Progression of Hepatocellular Carcinoma via Targeting VHL. Technol. Cancer Res. Treat. 2020, 19, 1533033820940425. [Google Scholar] [CrossRef]
- Minatel, B.C.; Cohn, D.E.; Pewarchuk, M.E.; Barros-Filho, M.C.; Sage, A.P.; Stewart, G.L.; Lam, W.L. Genetic and Epigenetic Mechanisms Deregulate the CRL2pVHL Complex in Hepatocellular Carcinoma. Front. Genet. 2022, 13, 910221. [Google Scholar] [CrossRef]
- Serocki, M.; Bartoszewska, S.; Janaszak-Jasiecka, A.; Ochocka, R.J.; Collawn, J.F.; Bartoszewski, R. miRNAs regulate the HIF switch during hypoxia: A novel therapeutic target. Angiogenesis 2018, 21, 183–202. [Google Scholar] [CrossRef]
- Arizmendi-Izazaga, A.; Navarro-Tito, N.; Jiménez-Wences, H.; Mendoza-Catalán, M.A.; Martínez-Carrillo, D.N.; Zacapala-Gómez, A.E.; Ortiz-Ortiz, J. Metabolic reprogramming in cancer: Role of hpv 16 variants. Pathogens 2021, 10, 347. [Google Scholar] [CrossRef]
- Rodolico, V.; Arancio, W.; Amato, M.C.; Aragona, F.; Cappello, F.; Fede, O.D.; Campisi, G. Hypoxia inducible factor-1 alpha expression is increased in infected positive HPV16 DNA oral squamous cell carcinoma and positively associated with HPV16 E7 oncoprotein. Infect. Agents Cancer 2011, 6, 18. [Google Scholar] [CrossRef]
- Fan, R.; Hou, W.; Zhao, Y.; Liu, S.; Qiu, X. Overexpression of HPV16 E6/E7 mediated HIF-1 α upregulation of GLUT1 expression in lung cancer cells. Tumor Biol. 2015, 37, 4655–4663. [Google Scholar] [CrossRef]
- Shao, J.S.; Sun, J.; Wang, S.; Chung, K.; Du, J.T.; Wang, J.; Wu, G.P. HPV16 E6/E7 upregulates HIF-2α and VEGF by inhibiting LKB1 in lung cancer cells. Tumor Biol. 2017, 39, 1010428317717137. [Google Scholar] [CrossRef]
- Gu, N.J.; Wu, M.Z.; He, L.; Wang, X.B.; Wang, S.; Qiu, X.S.; Wu, G.P. HPV 16 E6/E7 up-regulate the expression of both HIF-1α and GLUT1 by inhibition of RRAD and activation of NF-κB in lung cancer cells. J. Cancer 2019, 10, 6903–6909. [Google Scholar] [CrossRef]
- Tang, Z.; Li, C.; Kang, B.; Gao, G.; Li, C.; Zhang, Z. GEPIA: A web server for cancer and normal gene expression profiling and interactive analyses. Nucleic Acids Res. 2017, 45, W98–W102. [Google Scholar] [CrossRef]
- Saha, S.S.; Chowdhury, R.R.; Mondal, N.R.; Roy, S.; Sengupta, S. Expression signatures of HOX cluster genes in cervical cancer pathogenesis: Impact of human papillomavirus type 16 oncoprotein E7. Oncotarget 2017, 8, 36591–36602. [Google Scholar] [CrossRef]
- Scotto, L.; Narayan, G.; Nandula, S.V.; Arias-Pulido, H.; Subramaniyam, S.; Schneider, A.; Kaufmann, A.M.; Wright, J.D.; Pothuri, B.; Mansukhani, M.; et al. Identification of Copy Number Gain and Overexpressed Genes on Chromosome Arm 20q by an Integrative Genomic Approach in Cervical Cancer: Potential Role in Progression. Genes Chromosomes Cancer 2008, 47, 755–765. [Google Scholar] [CrossRef]
- Edgar, R.; Domrachev, M.; Lash, A.E. Gene Expression Omnibus: NCBI gene expression and hybridization array data repository. Nucleic Acids Res. 2002, 30, 207–210. [Google Scholar] [CrossRef]
- Barrett, T.; Wilhite, S.E.; Ledoux, P.; Evangelista, C.; Kim, I.F.; Tomashevsky, M.; Soboleva, A. NCBI GEO: Archive for functional genomics data sets—Update. Nucleic Acids Res. 2013, 41, 991–995. [Google Scholar] [CrossRef]
- Zacapala-Gómez, A.E.; Del Moral-Hernández, O.; Villegas-Sepúlveda, N.; Hidalgo-Miranda, A.; Romero-Córdoba, S.L.; Beltrán-Anaya, F.O.; Illades-Aguiar, B. Changes in global gene expression profiles induced by HPV 16 E6 oncoprotein variants in cervical carcinoma C33-A cells. Virology 2016, 488, 187–195. [Google Scholar] [CrossRef]
- Uhlén, M.; Fagerberg, L.; Hallström, B.M.; Lindskog, C.; Oksvold, P.; Mardinoglu, A.; Pontén, F. Tissue-based map of the human proteome. Science 2015, 347, 1260419. [Google Scholar] [CrossRef]
- Lánczky, A.; Győrffy, B. Web-based survival analysis tool tailored for medical research (KMplot): Development and implementation. J. Med. Internet Res. 2021, 23, e27633. [Google Scholar] [CrossRef]
- Oughtred, R.; Stark, C.; Breitkreutz, B.J.; Rust, J.; Boucher, L.; Chang, C.; Tyers, M. The BioGRID interaction database: 2019 update. Nucleic Acids Res. 2019, 47, D529–D541. [Google Scholar] [CrossRef]
- Oughtred, R.; Rust, J.; Chang, C.; Breitkreutz, B.J.; Stark, C.; Willems, A.; Tyers, M. The BioGRID database: A comprehensive biomedical resource of curated protein, genetic, and chemical interactions. Protein Sci. 2021, 30, 187–200. [Google Scholar] [CrossRef]
- del Toro, N.; Shrivastava, A.; Ragueneau, E.; Meldal, B.; Combe, C.; Barrera, E.; Hermjakob, H. The IntAct database: Efficient access to fine-grained molecular interaction data. Nucleic Acids Res. 2022, 50, D648–D653. [Google Scholar] [CrossRef]
- Licata, L.; Orchard, S. The MintAct project and molecular interaction databases. Methods Mol. Biol. 2016, 1415, 55–69. [Google Scholar] [CrossRef]
- Blum, M.; Chang, H.; Chuguransky, S.; Grego, T.; Kandasaamy, S.; Mitchell, A.; Finn, R.D. The InterPro protein families and domains database: 20 years on. Nucleic Acids Res. 2020, 49, D344–D354. [Google Scholar] [CrossRef]
- Cantelli, G.; Bateman, A.; Brooksbank, C.; Petrov, A.I.; Malik-Sheriff, R.S.; Ide-Smith, M.; McEntyre, J. The European Bioinformatics Institute (EMBL-EBI) in 2021. Nucleic Acids Res. 2022, 50, D11–D19. [Google Scholar] [CrossRef]
- Doshi, J.; Kuppili, R.R.; Gurdasani, S.; Venkatakrishnan, N.; Saxena, A.; Bose, K. PDZscape: A comprehensive PDZ-protein database. BMC Bioinform. 2018, 19, 160. [Google Scholar] [CrossRef]
- Agarwal, V.; Bell, G.W.; Nam, J.W.; Bartel, D.P. Predicting effective microRNA target sites in mammalian mRNAs. eLife 2015, 4, e05005. [Google Scholar] [CrossRef]
- Chen, Y.; Wang, X. MiRDB: An online database for prediction of functional microRNA targets. Nucleic Acids Res. 2020, 48, D127–D131. [Google Scholar] [CrossRef]
- Tong, F.; Andress, A.; Tang, G.; Liu, P.; Wang, X. Comprehensive profiling of extracellular RNA in HPV-induced cancers using an improved pipeline for small RNA-seq analysis. Sci. Rep. 2020, 10, 19450. [Google Scholar] [CrossRef]
- The Gene Ontology Consortium. Gene Ontology: Tool for the unification of biology. Nat. Genet. 2000, 25, 25–29. [Google Scholar] [CrossRef]
- Mi, H.; Muruganujan, A.; Huang, X.; Ebert, D.; Mills, C.; Guo, X.; Thomas, P.D. Protocol Update for large-scale genome and gene function analysis with the PANTHER classification system (v.14.0). Nat. Protoc. 2019, 14, 703–721. [Google Scholar] [CrossRef]
- Boyle, E.I.; Weng, S.; Gollub, J.; Jin, H.; Botstein, D.; Cherry, J.M.; Sherlock, G. GO::TermFinder—Open source software for accessing Gene Ontology information and finding significantly enriched Gene Ontology terms associated with a list of genes. Bioinformatics 2004, 20, 3710–3715. [Google Scholar] [CrossRef]
- Zhou, Y.; Zhou, B.; Pache, L.; Chang, M.; Khodabakhshi, A.H.; Tanaseichuk, O.; Chanda, S.K. Metascape provides a biologist-oriented resource for the analysis of systems-level datasets. Nat. Commun. 2019, 10, 1523. [Google Scholar] [CrossRef]
- Poirson, J.; Biquand, E.; Straub, M.L.; Cassonnet, P.; Nominé, Y.; Jones, L.; Masson, M. Mapping the interactome of HPV E6 and E7 oncoproteins with the ubiquitin-proteasome system. FEBS J. 2017, 284, 3171–3201. [Google Scholar] [CrossRef]
- Westrich, J.A.; Warren, C.J.; Klausner, M.J.; Guo, K.; Liu, C. Human Papillomavirus 16 E7 Stabilizes APOBEC3A Protein by Inhibiting Cullin 2-Dependent Protein Degradation. J. Virol. 2018, 92, e01318-17. [Google Scholar] [CrossRef]
- Huh, K.; Zhou, X.; Hayakawa, H.; Cho, J.-Y.; Libermann, T.A.; Jin, J.; Munger, K. Human Papillomavirus Type 16 E7 Oncoprotein Associates with the Cullin 2 Ubiquitin Ligase Complex, Which Contributes to Degradation of the Retinoblastoma Tumor Suppressor. J. Virol. 2007, 81, 9737–9747. [Google Scholar] [CrossRef]
- Guo, Y.; Meng, X.; Ma, J.; Zheng, Y.; Wang, Q.; Wang, Y.; Shang, H. Human papillomavirus 16 E6 contributes HIF-1α induced warburg effect by attenuating the VHL-HIF-1α interaction. Int. J. Mol. Sci. 2014, 15, 7974–7986. [Google Scholar] [CrossRef]
- Nagasaka, K.; Kawana, K.; Osuga, Y.; Fujii, T. PDZ domains and viral infection: Versatile potentials of hpv-pdz interactions in relation to malignancy. BioMed Res. Int. 2013, 2013, 369712. [Google Scholar] [CrossRef]
- Laengsri, V.; Kerdpin, U.; Plabplueng, C.; Treeratanapiboon, L.; Nuchnoi, P. Cervical Cancer Markers: Epigenetics and microRNAs. Lab Med. 2018, 49, 97–111. [Google Scholar] [CrossRef]
- Poltronieri, P.; Sun, B.; Huang, K.-Y.; Chang, T.-H.; Lee, T.-Y. State-of-the-Art on Viral microRNAs in HPV Infection and Cancer Development. MicroRNA 2018, 7, 85–91. [Google Scholar] [CrossRef]
- Azimi, T.; Paryan, M.; Mondanizadeh, M.; Sarmadian, H.; Zamani, A. Pap Smear miR-92a-5p and miR-155-5p as Potential Diagnostic Biomarkers of Squamous Intraepithelial Cervical Cancer. Asian Pac. J. Cancer Prev. 2021, 22, 1271–1277. [Google Scholar] [CrossRef]
- Howard, J.D.; Cheng, H.; Perez, J.; Ratner, E.; Fertig, E.J.; Considine, M.; Ochs, M.F.; Slebos, R.J.; Weidhaas, J.; Chung, C.H. miRNA array analysis determines miR-205 is overexpressed in head and neck squamous cell carcinoma and enhances cellular proliferation. J. Cancer Res. Ther. 2013, 1, 153–162. [Google Scholar] [CrossRef][Green Version]
- Kovaříková, H.; Baranová, I.; Laco, J.; Rozkošová, K.; Vošmiková, H.; Vošmik, M.; Chmelařová, M. Deregulation of selected microRNAs in sinonasal squamous cell carcinoma: Searching for potential prognostic biomarkers. Folia Biol. 2019, 65, 142–151. [Google Scholar] [CrossRef]
- Chen, J.; Deng, Y.; Ao, L.; Song, Y.; Xu, Y.; Chiu, C. The high-risk HPV oncogene E7 upregulates miR-182 expression through the TGF-β/Smad pathway in cervical cancer. Cancer Lett. 2019, 460, 75–85. [Google Scholar] [CrossRef]
- Tang, T.; Wong Hoi, K.; Gu, W.; Yu, M.; To, K.; Wang Chi, C.; Choy Kwong, W. MicroRNA-182 plays an onco-miRNA role in cervical cancer. Gynecol. Oncol. 2013, 129, 199–208. [Google Scholar] [CrossRef]
- Pineda-Gómez, D.; Garrido, E.; Chávez, P.; Salcedo, M. Detection of microRNAs seed sequences within human papillomavirus genomes. Rev. Medica Inst. Mex. Seguro Soc. 2015, 53, S140–S153. [Google Scholar]
- Sannigrahi, M.K.; Sharma, R.; Singh, V.; Panda, N.K.; Rattan, V.; Khullar, M. DNA methylation regulated microRNAs in HPV-16-induced head and neck squamous cell carcinoma (HNSCC). Mol. Cell. Biochem. 2018, 448, 321–333. [Google Scholar] [CrossRef]
- Pinweha, P.; Rattanapornsompong, K.; Charoensawan, V.; Jitrapakdee, S. MicroRNAs and oncogenic transcriptional regulatory networks controlling metabolic reprogramming in cancers. Comput. Struct. Biotechnol. J. 2016, 14, 223–233. [Google Scholar] [CrossRef]
- Ke, X.; Fei, F.; Chen, Y.; Xu, L.; Zhang, Z.; Huang, Q.; Xing, J. Hypoxia upregulates CD147 through a combined effect of HIF-1α and Sp1 to promote glycolysis and tumor progression in epithelial solid tumors. Carcinogenesis 2012, 33, 1598–1607. [Google Scholar] [CrossRef]
- Al Tameemi, W.; Dale, T.P.; Al-Jumaily, R.M.K.; Forsyth, N.R. Hypoxia-Modified Cancer Cell Metabolism. Front. Cell Dev. Biol. 2019, 7, 4. [Google Scholar] [CrossRef]
- Semenza, G.L. HIF-1: Upstream and downstream of cancer metabolism. Curr. Opin. Genet. Dev. 2010, 20, 51–56. [Google Scholar] [CrossRef]
- Hoppe-Seyler, K.; Bossler, F.; Braun, J.A.; Herrmann, A.L.; Hoppe-Seyler, F. The HPV E6/E7 Oncogenes: Key Factors for Viral Carcinogenesis and Therapeutic Targets. Trends Microbiol. 2018, 26, 158–168. [Google Scholar] [CrossRef]
- Shanmugasundaram, S.; You, J. Targeting persistent human papillomavirus infection. Viruses 2017, 9, 229. [Google Scholar] [CrossRef]
- Senga, S.S.; Grose, R.P. Hallmarks of cancer—The new testament. Open Biol. 2021, 11, 200358. [Google Scholar] [CrossRef]
- Kroemer, G.; Pouyssegur, J. Tumor Cell Metabolism: Cancer’s Achilles’ Heel. Cancer Cell 2008, 13, 472–482. [Google Scholar] [CrossRef]
- Petry, K.U. HPV and cervical cancer. Scand. J. Clin. Lab. Investig. 2014, 74, 59–62. [Google Scholar] [CrossRef]
- Kobayashi, K.; Hisamatsu, K.; Suzui, N.; Hara, A.; Tomita, H.; Miyazaki, T. A review of HPV-related head and neck cancer. J. Clin. Med. 2018, 7, 241. [Google Scholar] [CrossRef]
- McGregor, B.; Byrne, P.; Kirgan, D.; Albright, J.; Manalo, P.; Hall, M. Confirmation of the association of human papillomavirus with human colon cancer. Am. J. Surg. 1993, 166, 738–742. [Google Scholar] [CrossRef]
- Ambrosio, M.R.; Niccolai, E.; Petrelli, F.; Di Gloria, L.; Bertacca, G.; Giusti, A.; Amedei, A. Immune landscape and oncobiota in HPV-Associated Colorectal Cancer: An explorative study. Clin. Exp. Med. 2023, 23, 5101–5112. [Google Scholar] [CrossRef]
- Lizano, M.; Berumen, J.; García-Carrancá, A. HPV-related Carcinogenesis: Basic Concepts, Viral Types and Variants. Arch. Med. Res. 2009, 40, 428–434. [Google Scholar] [CrossRef]
- Araldi, R.P.; Sant’Ana, T.A.; Módolo, D.G.; de Melo, T.C.; Spadacci-Morena, D.D.; de Cassia Stocco, R.; de Souza, E.B. The human papillomavirus (HPV)-related cancer biology: An overview. Biomed. Pharmacother. 2018, 106, 1537–1556. [Google Scholar] [CrossRef]
- Priego-Hernández, V.D.; Arizmendi-Izazaga, A.; Soto-Flores, D.G.; Santiago-Ramón, N.; Feria-Valadez, M.D.; Navarro-Tito, N.; Jiménez-Wences, H.; Martínez-Carrillo, D.N.; Salmerón-Bárcenas, E.G.; Leyva-Vázquez, M.A.; et al. Expression of HIF-1 α and Genes Involved in Glucose Metabolism Is Increased in Cervical Cancer and. Pathogens 2023, 16, 33. [Google Scholar] [CrossRef]
- Bai, H.; Ge, S.; Lu, J.; Qian, G.; Xu, R. Hypoxia inducible factor-1a-mediated activation of survivin in cervical cancer cells. J. Obstet. Gynaecol. Res. 2013, 39, 555–563. [Google Scholar] [CrossRef]
- Łuczak, M.W.; Roszak, A.; Pawlik, P.; Kȩdzia, H.; Lianeri, M.; Jagodziński, P.P. Increased expression of HIF-1A and its implication in the hypoxia pathway in primary advanced uterine cervical carcinoma. Oncol. Rep. 2011, 26, 1259–1264. [Google Scholar] [CrossRef]
- Haugland, H.K.; Vukovic, V.; Pintilie, M.; Fyles, A.W.; Milosevic, M.; Hill, R.P.; Hedley, D.W. Expression of hypoxia-inducible factor-1α in cervical carcinomas: Correlation with tumor oxygenation. Int. J. Radiat. Oncol. Biol. Phys. 2002, 53, 854–861. [Google Scholar] [CrossRef]
- Meyer, H.J.; Leifels, L.; Hamerla, G.; Höhn, A.K.; Surov, A. ADC-histogram analysis in head and neck squamous cell carcinoma. Associations with different histopathological features including expression of EGFR, VEGF, HIF-1α Her 2 and p53. A preliminary study. Magn. Reson. Imaging 2018, 54, 214–217. [Google Scholar] [CrossRef]
- Spirina, L.V.; Kondakova, I.V.; Choynzonov, E.L.; Chigevskaya, S.Y.; Shishkin, D.A.; Kulbakin, D.Y. Expression of vascular endothelial growth factor and transcription factors HIF-1, NF-kB expression in squamous cell carcinoma of head and neck; Association with proteasome and calpain activities. J. Cancer Res. Clin. Oncol. 2013, 139, 625–633. [Google Scholar] [CrossRef]
- Wu, X.-Y.; Fu, Z.-X.; Wang, X.-H. Effect of hypoxia-inducible factor 1-α on Survivin in colorectal cancer. Mol. Med. Rep. 2010, 3, 409–415. [Google Scholar] [CrossRef]
- Mansour, R.; Enderami, S.; Ardeshirylajimi, A.; Fooladsaz, K.; Fathi, M.; Ganji, S. Evaluation of hypoxia inducible factor-1 alpha gene expression in colorectal cancer stages of Iranian patients. J. Cancer Res. Ther. 2016, 12, 1313–1317. [Google Scholar] [CrossRef]
- Charbonnier, S.; Stier, G.; Orfanoudakis, G.; Kieffer, B.; Atkinson, R.A.; Travé, G. Defining the minimal interacting regions of the tight junction protein MAGI-1 and HPV16 E6 oncoprotein for solution structure studies. Protein Expr. Purif. 2008, 60, 64–73. [Google Scholar] [CrossRef]
- Du, M.; Fan, X.; Hong, E.; Chen, J.J. Interaction of oncogenic papillomavirus E6 proteins with fibulin-1. Biochem. Biophys. Res. Commun. 2002, 296, 962–969. [Google Scholar] [CrossRef]
- Gewin, L.; Myers, H.; Kiyono, T.; Galloway, D.A. Identification of a novel telomerase repressor that interacts with the human papillomavirus type-16 E6/E6-AP complex. Genes Dev. 2004, 18, 2269–2282. [Google Scholar] [CrossRef]
- Martinez-Zapien, D.; Ruiz, F.X.; Poirson, J.; Mitschler, A.; Ramirez, J.; Forster, A.; Zanier, K. Structure of the E6/E6AP/p53 complex required for HPV-mediated degradation of p53. Nature 2016, 529, 541–545. [Google Scholar] [CrossRef]
- Thomas, M.; Laura, R.; Hepner, K.; Guccione, E.; Sawyers, C.; Lasky, L.; Banks, L. Oncogenic human papillomavirus E6 proteins target the MAGI-2 and MAGI-3 proteins for degradation. Oncogene 2002, 21, 5088–5096. [Google Scholar] [CrossRef]
- Chellappan, S.; Kraus, V.B.; Kroger, B.; Munger, K.; Howley, P.M.; Phelps, W.C.; Nevins, J.R. Adeno virus E1A, simian virus 40 tumor antigen, and human papillomavirus E7 protein share the capacity to disrupt the interaction between transcription factor E2F and the retinoblastoma gene product. Proc. Natl. Acad. Sci. USA 1992, 89, 4549–4553. [Google Scholar] [CrossRef]
- Bernat, A.; Avvakumov, N.; Mymryk, J.S.; Banks, L. Interaction between the HPV E7 oncoprotein and the transcriptional coactivator p300. Oncogene 2003, 22, 7871–7881. [Google Scholar] [CrossRef]
- Brehm, A.; Nielsen, S.J.; Miska, E.A.; McCance, D.J.; Reid, J.L.; Bannister, A.J.; Kouzarides, T. The E7 oncoprotein associates with Mi2 and histone deacetylase activity to promote cell growth. EMBO J. 1999, 18, 2449–2458. [Google Scholar] [CrossRef]
- Ronco, L.V.; Karpova, A.Y.; Vidal, M.; Howley, P.M. Human papillomavirus 16 E6 oncoprotein binds to interferon regulatory factor-3 and inhibits its transcriptional activity. Genes Dev. 1998, 12, 2061–2072. [Google Scholar] [CrossRef]
- Chandel, V.; Raj, S.; Kumar, P.; Gupta, S.; Dhasmana, A.; Kesari, K.K.; Kumar, D. Metabolic regulation in HPV associated head and neck squamous cell carcinoma. Life Sci. 2020, 258, 118236. [Google Scholar] [CrossRef]
- Đukić, A.; Lulić, L.; Thomas, M.; Skelin, J.; Saidu, N.E.B.; Grce, M.; Tomaić, V. HPV oncoproteins and the ubiquitin proteasome system: A signature of malignancy? Pathogens 2020, 9, 133. [Google Scholar] [CrossRef]
- Cuninghame, S.; Jackson, R.; Lees, S.J.; Zehbe, I. Two common variants of human papillomavirus type 16 E6 differentially deregulate sugar metabolism and hypoxia signalling in permissive human keratinocytes. J. Gen. Virol. 2017, 98, 2310–2319. [Google Scholar] [CrossRef]
- Wise-Draper, T.M.; Wells, S.I. Papillomavirus E6 and E7 proteins and their cellular targets. Front. Biosci. 2008, 13, 1003–1017. [Google Scholar] [CrossRef]
- Pim, D.; Bergant, M.; Boon, S.S.; Ganti, K.; Kranjec, C.; Massimi, P.; Banks, L. Human papillomaviruses and the specificity of PDZ domain targeting. FEBS J. 2012, 279, 3530–3537. [Google Scholar] [CrossRef]
- Sharma, S.; Hussain, S.; Soni, K.; Singhal, P.; Tripathi, R.; Ramachandran, V.G.; Bharadwaj, M. Novel MicroRNA signatures in HPV-mediated cervical carcinogenesis in Indian women. Tumor Biol. 2016, 37, 4585–4595. [Google Scholar] [CrossRef]
- Harden, M.E.; Prasad, N.P.; Griffiths, A.; Munger, K. Modulation of microRNA-mRNA Target Pairs by Human Papillomavirus 16 Oncoproteins. mBio 2017, 8, e02170-16. [Google Scholar] [CrossRef]
- Benita, Y.; Kikuchi, H.; Smith, A.D.; Zhang, M.Q.; Chung, D.C.; Xavier, R.J. An integrative genomics approach identifies Hypoxia Inducible Factor-1 (HIF-1)-target genes that form the core response to hypoxia. Nucleic Acids Res. 2009, 37, 4587–4602. [Google Scholar] [CrossRef]
- Reyna-Hernández, M.A.; Alarcón-Romero, L.D.C.; Ortiz-Ortiz, J.; Illades-Aguiar, B.; Jiménez-López, M.A.; Ocampo-Bárcenas, A.; Torres-Rojas, F.I. GLUT1, LDHA, and MCT4 Expression Is Deregulated in Cervical Cancer and Precursor Lesions. J. Histochem. Cytochem. 2022, 70, 437–446. [Google Scholar] [CrossRef]
- Jiang, P.; Du, W.; Wu, M. Regulation of the pentose phosphate pathway in cancer. Protein Cell 2014, 5, 592–602. [Google Scholar] [CrossRef]
- Luo, X.; Cheng, C.; Tan, Z.; Li, N.; Tang, M.; Yang, L.; Cao, Y. Emerging roles of lipid metabolism in cancer metastasis. Mol. Cancer 2017, 16, 76. [Google Scholar] [CrossRef]
- Feng, S.; Wang, H.; Liu, J.; AA, J.; Zhou, F.; Wang, G. Multi-dimensional roles of ketone bodies in cancer biology: Opportunities for cancer therapy. Pharmacol. Res. 2019, 150, 104500. [Google Scholar] [CrossRef]
- Dmitrieva-Posocco, O.; Wong, A.C.; Lundgren, P.; Golos, A.M.; Descamps, H.C.; Dohnalová, L.; Levy, M. β-Hydroxybutyrate suppresses colorectal cancer. Nature 2022, 605, 160–165. [Google Scholar] [CrossRef]
- Semenza, G.L. Targeting HIF-1 for cancer therapy. Nat. Rev. Cancer 2003, 3, 721–732. [Google Scholar] [CrossRef]
- Cowman, S.J.; Fuja, D.G.; Liu, X.D.; Slack Tidwell, R.S.; Kandula, N.; Sirohi, D.; Koh, M.Y. Macrophage HIF-1a Is an Independent Prognostic Indicator in Kidney Cancer. Clin. Cancer Res. 2020, 26, 4970–4982. [Google Scholar] [CrossRef]
- Ioannou, M.; Paraskeva, E.; Baxevanidou, K.; Simos, G.; Papamichali, R.; Papacharalambous, C.; Koukoulis, G. HIF-1α in colorectal carcinoma: Review of the literature. J. Buon 2015, 20, 680–689. [Google Scholar]












| mARNs | miRNAs | Position in the UTR | Seed Match | Context Score Percentile |
|---|---|---|---|---|
| VHL | hsa-miR-4326 | 520–527 | 8mer | 97 |
| hsa-miR-155-3p | 646–653 | 97 | ||
| hsa-miR-143-3p | 27–34 | 98 | ||
| hsa-miR-4714-5p | 109–116 | 99 | ||
| hsa-miR-508-3p | 1540–1547 | 95 | ||
| hsa-miR-29b-2-5p | 3470–3477 | 99 | ||
| hsa-miR-186-3p | 421–428 | 66 | ||
| hsa-miR-7151-3p | 1838–1845 | 52 | ||
| PHD2 | hsa-miR-182-5p | 1644–1651 | 8mer | 98 |
| hsa-miR-7-2-3p | 48–55 | 87 | ||
| hsa-miR-3128 | 301–308 | 99 | ||
| hsa-miR-216a-5p | 1023–1030 | 62 | ||
| hsa-miR-6832-5p | 1968–1975 | 79 | ||
| CUL2 | hsa-miR-3179 | 278–285 | 8mer | 98 |
| hsa-miR-6129 | 1211–1218 | 94 | ||
| hsa-miR-6127 | 1211–1218 | 91 | ||
| hsa-miR-4510 | 1211–1218 | 91 | ||
| hsa-miR-297 | 1219–1226 | 92 | ||
| ELOC | hsa-miR-1251-3p | 120–127 | 8mer | 99 |
| hsa-miR-618 | 408–415 | 99 | ||
| hsa-miR-208a-5p | 836–843 | 97 | ||
| hsa-miR-6762-3p | 1044–1051 | 99 | ||
| hsa-miR-7151-3p | 1232–1239 | 95 | ||
| hsa-miR-4451 | 1325–1332 | 98 | ||
| hsa-miR-504-3p | 1458–1465 | 92 |
Disclaimer/Publisher’s Note: The statements, opinions and data contained in all publications are solely those of the individual author(s) and contributor(s) and not of MDPI and/or the editor(s). MDPI and/or the editor(s) disclaim responsibility for any injury to people or property resulting from any ideas, methods, instructions or products referred to in the content. |
© 2024 by the authors. Licensee MDPI, Basel, Switzerland. This article is an open access article distributed under the terms and conditions of the Creative Commons Attribution (CC BY) license (https://creativecommons.org/licenses/by/4.0/).
Share and Cite
Arizmendi-Izazaga, A.; Navarro-Tito, N.; Jiménez-Wences, H.; Evaristo-Priego, A.; Priego-Hernández, V.D.; Dircio-Maldonado, R.; Zacapala-Gómez, A.E.; Mendoza-Catalán, M.Á.; Illades-Aguiar, B.; De Nova Ocampo, M.A.; et al. Bioinformatics Analysis Reveals E6 and E7 of HPV 16 Regulate Metabolic Reprogramming in Cervical Cancer, Head and Neck Cancer, and Colorectal Cancer through the PHD2-VHL-CUL2-ELOC-HIF-1α Axis. Curr. Issues Mol. Biol. 2024, 46, 6199-6222. https://doi.org/10.3390/cimb46060370
Arizmendi-Izazaga A, Navarro-Tito N, Jiménez-Wences H, Evaristo-Priego A, Priego-Hernández VD, Dircio-Maldonado R, Zacapala-Gómez AE, Mendoza-Catalán MÁ, Illades-Aguiar B, De Nova Ocampo MA, et al. Bioinformatics Analysis Reveals E6 and E7 of HPV 16 Regulate Metabolic Reprogramming in Cervical Cancer, Head and Neck Cancer, and Colorectal Cancer through the PHD2-VHL-CUL2-ELOC-HIF-1α Axis. Current Issues in Molecular Biology. 2024; 46(6):6199-6222. https://doi.org/10.3390/cimb46060370
Chicago/Turabian StyleArizmendi-Izazaga, Adán, Napoleón Navarro-Tito, Hilda Jiménez-Wences, Adilene Evaristo-Priego, Víctor Daniel Priego-Hernández, Roberto Dircio-Maldonado, Ana Elvira Zacapala-Gómez, Miguel Ángel Mendoza-Catalán, Berenice Illades-Aguiar, Mónica Ascención De Nova Ocampo, and et al. 2024. "Bioinformatics Analysis Reveals E6 and E7 of HPV 16 Regulate Metabolic Reprogramming in Cervical Cancer, Head and Neck Cancer, and Colorectal Cancer through the PHD2-VHL-CUL2-ELOC-HIF-1α Axis" Current Issues in Molecular Biology 46, no. 6: 6199-6222. https://doi.org/10.3390/cimb46060370
APA StyleArizmendi-Izazaga, A., Navarro-Tito, N., Jiménez-Wences, H., Evaristo-Priego, A., Priego-Hernández, V. D., Dircio-Maldonado, R., Zacapala-Gómez, A. E., Mendoza-Catalán, M. Á., Illades-Aguiar, B., De Nova Ocampo, M. A., Salmerón-Bárcenas, E. G., Leyva-Vázquez, M. A., & Ortiz-Ortiz, J. (2024). Bioinformatics Analysis Reveals E6 and E7 of HPV 16 Regulate Metabolic Reprogramming in Cervical Cancer, Head and Neck Cancer, and Colorectal Cancer through the PHD2-VHL-CUL2-ELOC-HIF-1α Axis. Current Issues in Molecular Biology, 46(6), 6199-6222. https://doi.org/10.3390/cimb46060370

