Abstract
TFE3-rearranged Renal Cell Carcinoma (TFE3-RCC) is an aggressive subtype of RCC characterized by Xp11.2 rearrangement, leading to TFE3 fusion proteins with oncogenic potential. Despite advances in understanding its molecular biology, effective therapies for advanced cases remain elusive. This study investigates the role of ARID2, a component of the SWI/SNF chromatin remodeling complex, in TFE3-RCC. Through a series of in vitro and in vivo experiments, we confirmed that ARID2 acts as a tumor suppressor in TFE3-RCC. ARID2 knockout (KO) enhanced TFE3-RCC cell migration, proliferation, and tumor growth. Transcriptomic analysis revealed ERBB3 as a key target gene regulated by both PRCC-TFE3 and ARID2. Chromatin immunoprecipitation (ChIP) assays demonstrated that PRCC-TFE3 directly binds to and upregulates ERBB3 expression, with ARID2 KO further enhancing this effect. TFE3-RCC ARID2 KO cells exhibited significant gene expression enrichment in MAPK and ERBB3 signaling pathways. These cells also showed increased activation of ERBB3, EGFR, and selective activation of SRC and MAPK. TFE3-RCC ARID2 KO cells demonstrated heightened sensitivity to the ERBB3 inhibitor AZD8931 compared to their wild-type counterparts, exhibiting significantly reduced migration and proliferation rates. These findings suggest that the PRCC-TFE3-ARID2-ERBB3 axis plays a critical role in TFE3-RCC pathogenesis and highlights the potential of targeting ERBB3 in ARID2-deficient TFE3-RCC as a therapeutic strategy. This study provides new insights into the molecular mechanisms of TFE3-RCC and suggests avenues for precision treatment of this aggressive cancer.
1. Introduction
TFE3-rearranged Renal Cell Carcinoma (TFE3-RCC) is a distinct subset of RCC, defined in the 2022 WHO classification, characterized by Xp11.2 rearrangements that result in TFE3 gene fusions with various partner genes [1,2,3]. TFE3-RCC typically affects children and younger patients; however, it can also occur in middle-aged and older adults [4,5]. It often presents with aggressive features and a poor prognosis, with no standard effective therapy for advanced cases, highlighting the urgent need for a deeper understanding of its molecular pathogenesis and the development of targeted therapeutic strategies [6,7,8]. TFE3 is a transcription factor featuring a bHLH-Zip structure essential for dimerization and DNA binding. In TFE3-RCC, all identified TFE3 fusion genes encode chimeric proteins that preserve this critical bHLH-Zip domain [3,6,8,9]. These chimeric TFE3 proteins are thought to function as oncogenic drivers, exhibiting constitutive transcriptional activity [8,10,11,12,13,14]. Indeed, we have previously demonstrated that the expression of a chimeric TFE3, PRCC-TFE3, in mouse kidney epithelial cells leads to the development of RCC, proving the oncogenic function of PRCC-TFE3. Notably, this mouse model exhibits a variety of histologies in the kidney, including cysts, hyperplasia, adenoma, and RCC [8]. This histological heterogeneity suggests that PRCC-TFE3 may cooperate with additional genetic or epigenetic events in the development and progression of TFE3-RCC [8]. Recent genomic profiling studies have revealed a landscape of genetic alterations in TFE3-RCC, in addition to the TFE3 rearrangement [6,15,16]. However, none of the candidate driver genes have been functionally proven yet. Among the candidate genes identified, we have been particularly interested in mutations of AT-Rich Interaction Domain 2 (ARID2) and SMARCA4. Both of these genes encode components of the SWI/SNF chromatin remodeling complexes, which are implicated in various cancers, suggesting their potential importance in TFE3-RCC as well [17,18,19,20,21,22]. The SWI/SNF multi-subunit protein complex utilizes energy derived from ATP hydrolysis to remodel the chromatin structure, thereby regulating DNA accessibility for various cellular processes such as transcription, replication, and DNA repair [23,24]. This complex is composed of two distinct subtypes: BAF (BRG1/BRM-associated factor) and PBAF (polybromo-associated BAF) [25,26,27,28]. Mutations in the BAF or PBAF components are associated with various cancers, indicating their tumor suppressor function. PBRM1, a component of the PBAF complex, is highly mutated in approximately 40% of clear cell renal cell carcinoma (ccRCC) cases [29,30,31,32,33]. PBRM1 mutation is also found in many cancers including cholangiocarcinoma, lung adenocarcinoma (LUAD), bladder urothelial carcinoma (BLCA), skin cutaneous melanoma (SKCM), and non-small cell lung cancer (NSCLC) [30,34,35,36]. Another component of the PBAF complex, ARID2, is also frequently mutated in various types of cancers. Notably, ARID2 mutations are prevalent in hepatocellular carcinoma (HCC), melanoma, and NSCLC [18,37,38]. Of particular interest are ARID2 mutations in melanoma [37,39]. This is because microphthalmia-associated transcription factor (MITF), a member of the MiT/TFE family of transcription factors that includes TFE3, serves as a master regulator of melanocyte biology and acts as a lineage survival oncogene in melanoma [40,41]. ARID2 mutations in melanoma may alter chromatin accessibility, potentially leading to abnormal transcription by MITF and consequently contributing to melanoma development and progression [23]. In addition, the natural mutations of ARID2 further highlight its importance as a tumor suppressor in TFE3-RCC [16]. Therefore, we hypothesized that the loss of ARID2 function may synergize with the oncogenic fusion TFE3, contributing to the progression of TFE3-RCC. This study aims to elucidate the functional consequences of ARID2 deficiency in TFE3-RCC, investigating its impact on tumor biology, gene expression patterns, molecular mechanism, and potential therapeutic targets.
2. Materials and Methods
2.1. Cell Culture
The cell line used in this study included the renal cell carcinoma cell line UOK124 (gifts of Dr. W. Marston Linehan, National Cancer Institute, Bethesda, MD, USA). UOK124 cells and 293LTV cells were cultured in DMEM (Gibco, Grand Island, NY, USA) supplemented with 10% FBS (Gibco) and 1% penicillin/streptomycin (Invitrogen, Carlsbad, CA, USA). HK-2 cell lines which express HA-PRCC-TFE3 in a doxycycline-dependent manner were established using the Tet-On® 3G Inducible Expression System and cultured in Advanced DMEM/F-12 with 1.5% Tetracycline-Free Fetal Bovine Serum and selection antibiotics, 2 mg/mL Blasticidin S and 0.8 mg/mL Puromycin.
2.2. Plasmids, Lentiviral Vector Production, and Cell Transfection
The LentiCRISPRv2 plasmid (Addgene #52961) was employed to generate ARID2 KO in UOK124 cells. Initially, the LentiCRISPRv2 plasmid was subjected to BsmBI restriction enzyme digestion, followed by gel purification. Subsequently, ARID2-specific sgRNA sequences were designed and synthesized (sgRNA Sense #1: 5′-CACC GCCCTTTCTCCGCTCGTCCGG, sgRNA Antisense #1: 5′-AAACCCGGACGAGCGG AGAAAGGGC). These sgRNA oligonucleotides were then cloned into the BsmBI- digested LentiCRISPR v2 plasmid. The resulting constructs were verified through DNA sequencing analysis. Twenty-four hours after seeding 1 × 106 293LTV cells in a six-well plate, the cells were transfected with LentiCRISPR v2-ARID2 along with packaging vectors using PEI as the transfection reagent. The culture medium was replaced 24 h post-transfection. Subsequently, the supernatant was harvested 48 h after the initial transfection. The supernatant was filtered through a 0.45 μm PVDF membrane to remove cellular debris and subsequently stored for future use. Concurrently, UOK124 cells were seeded in 10 cm culture dishes at a density of 5.0 × 106 cells per dish. To transduce the cells, 2 mL of viral supernatant and polybrene at a concentration of 5 μg/mL were added to each dish. Forty-eight hours post-transduction, puromycin was introduced to the culture medium at a final concentration of 5 μg/mL to select for successfully transduced cells. This selection process was maintained for an additional 2–3 days.
2.3. Single-Cell Clones Isolation
Puromycin-selected cells were diluted to 0.5 cells/well in 96-well plates using limiting dilution. Single colonies were identified microscopically after 3–5 days. These were expanded sequentially in 24-well and 6-well plates over two weeks. ARID2 KO in individual clones was verified by Western blotting of total protein extracts from confluent cultures.
2.4. Antibodies
The antibodies utilized in this study are detailed in Table 1.
Table 1.
The antibodies used in this study.
2.5. Cell Proliferation Assay
UOK124 WT and ARID2 KO cells were cultured to near confluence, then harvested using Acutase and resuspended in fresh medium. Cells were quantified and seeded at a density of 2 × 104 cells per well in 6-well plates, with triplicate wells for each experimental condition. The study included groups treated with and without the AZD8931 inhibitor at a concentration of 20 ng/mL. Cell proliferation was assessed by performing cell counts on days 1, 3, 5, and 7 using a Bio-Rad TC20 automated cell counter (Hercules, CA, USA). Growth curves were subsequently generated based on these measurements.
2.6. Cell Scratch Assay
UOK124 WT and ARID2 KO cells were seeded at a density of 2 × 104 cells per well in 6-well plates, with triplicate wells for each experimental condition. Cultures were maintained at 37 °C. For the wound healing assay, UOK124 WT and ARID2 KO cells were treated with or without the AZD8931 inhibitor (20 ng/mL). Upon reaching confluence, a scratch was made using a sterile pipette tip to create a wound. The cells were then washed with PBS, and the medium was replaced with DMEM containing 2% serum. Wound healing progression was monitored using a Keyence BZ X800 imaging system (Osaka, Japan) (4X objective) at 0, 12, 24, 36, and 48 h post-wounding.
2.7. Plate Colony Formation Assay
UOK124 WT and ARID2 KO cells in the logarithmic growth phase were harvested using Accutase (Nakarai, Kyoto, Japan), resuspended, and quantified. The cells were then seeded at a density of 200 cells per well in 6-well plates. The plates were incubated at 37 °C in a 5% CO2 atmosphere for 2–3 weeks, with culture medium replenished every three days, until visible colonies formed. Upon colony formation, the cells were washed with PBS and fixed with 4% paraformaldehyde for 30 min. The colonies were then stained with 0.1% crystal violet solution for 30 min. After thorough rinsing and air-drying, the stained colonies were imaged using the Keyence BZ X800 imaging system.
2.8. Nude Mice Tumorigenicity Assay
Five-week-old BALB/c-nu/nu mice were utilized for the tumorigenicity assay. UOK124 WT and ARID2 KO cells were cultured to 80–90% confluence, then harvested using Accutase. The cells were resuspended in a 1:1 mixture of PBS and Matrigel at a concentration of 4 × 106 cells per 100 μL. Following ethanol disinfection of the injection sites, 100 μL of the cell suspension was injected subcutaneously into the bilateral flank areas of each mouse. Tumor growth was monitored at three-day intervals. Tumor volume was calculated using the formula V = 1/2(L × W × H), where L, W, and H represent length, width, and height, respectively. When tumors reached approximately 20 mm in diameter, final measurements were recorded. Subsequently, mice were euthanized using isoflurane anesthesia followed by cervical dislocation. Tumors were then excised and weighed.
2.9. RNA-Sequencing
Total RNA was extracted using TRIzol reagent, and its quality was assessed using a BioAnalyzer 2100 (Agilent Technologies, Santa Clara, CA, USA), with samples having an RNA Integrity Number (RIN) greater than 8 being selected for further processing. Library preparation was performed using the TruSeq Stranded mRNA Library Prep kit, following the manufacturer’s protocol. Sequencing was conducted on an Illumina NextSeq 500 platform using the NextSeq 500/550 High Output v2.5 Kit (Illumina, San Diego, CA, USA), generating single-end reads of 75 nucleotides in length. The resulting sequencing reads underwent initial processing using Trim Galore! (version 0.6.6, incorporating cutadapt version 2.5) to remove adapter sequences and trim low-quality ends. The trimmed reads were subsequently aligned to the human genome (UCSC hg38 assembly) using STAR (version 2.7.9a). Transcript quantification and differential expression analysis were performed using a combination of RSEM (version 1.3.3) for Transcripts Per Million (TPM) calculations and DESeq2 (version 1.42.1) for statistical analysis of differential expression. The gene transfer format (GTF) file used for annotation was obtained from the UCSC hg38 genome build.
2.10. Quantitative RT-PCR
Total RNA was extracted from UOK124 wild-type and ARID2 KO cells using TRIzol reagent (Invitrogen, Carlsbad, CA, USA) following the manufacturer’s protocol. The extracted RNA was then reverse-transcribed into cDNA using ReverTra Ace® qPCR RT Master Mix with gDNA Remover (TOYOBO, FSQ-301) (Osaka, Japan). Quantitative PCR (qPCR) was performed using THUNDERBIRD® SYBR™ qPCR Mix (TOYOBO, QPS-201, Osaka, Japan) according to the manufacturer’s instructions. The qPCR reactions were carried out on a LightCycler 96 system (Roche Diagnostics, Basel, Switzerland), with each sample analyzed in triplicate. Gene expression levels were quantified using the ΔΔCt method. The ribosomal protein S18 (Rps18) gene was used as an endogenous reference for normalization. The specific primers used for qPCR are listed in Table 2.
Table 2.
Gene primer information.
2.11. Gene Knockdown
PRCC-TFE3 knockdown was performed using the miRE-based RNAi system (Addgene, Watertown, MA, USA). The procedure involved cloning shRNA-miRE sequences into SGEP plasmid vectors (Addgene #111170). Subsequently, TFE3-RCC cell lines were transduced with the resulting viral supernatants, followed by selection using puromycin (Promega, Fitchburg, WI, USA). For the construction of miRE, two target sequences were employed: a control sequence (5′-TATTATTTTAATCACAAACCTA-3′) and a shPRCC-TFE3 sequence are as follows.
shTFE3#1 5-TCAGATAAACAAATGAGGGGGT-3;
shTFE3#3 5-TATTATTTTAATCACAAACCTA-3.
2.12. ChIP Sequencing Analyses
Doxycycline-inducible HA-TFE3 HK-2 cells were exposed to 200 ng/mL doxycycline for 24 h. The cells were then subjected to cross-linking using 1% formaldehyde for 5 min at room temperature, followed by a quenching step with 125 mM glycine. Subsequent steps, including nuclear extraction, chromatin fragmentation via micrococcal nuclease, immunoprecipitation using anti-HA antibody (3F10, Roche, Basel, Switzerland), and DNA isolation, were carried out using the SimpleChIP Plus Enzymatic Chromatin IP Kit (Cell Signaling Technology, Beverly, MA, USA) as per the manufacturer’s instructions. For next-generation sequencing, DNA libraries were constructed from the immunoprecipitated DNA using NEBNext Ultra DNA Library Prep Kit and NEBNext Multiplex Oligos for Illumina (New England BioLabs, Ipswich, MA, USA). These multiplexed libraries underwent cluster generation and sequencing on the NextSeq desktop platform (Illumina) using a NextSeq 500 Kit (75 cycles) (Illumina, San Diego, CA, USA). The MACS algorithm, implemented in Strand NGS software (Strand Life Sciences, Bengaluru, India), was employed for peak detection. HA-TFE3 binding sites were determined based on statistically significant enrichment of ChIP-seq signals compared to input DNA peaks, using a stringent p-value threshold of 5–10. The resulting ChIP-seq data were visualized and analyzed using the StrandNGS 3.4 software.
2.13. Chromatin Immunoprecipitation (ChIP) and Quantitative PCR Analysis
UOK124 WT, ARID2 KO, TFE3 vector, and shTFE3 cells were subjected to chromatin immunoprecipitation. Cells were cross-linked using 1% formaldehyde for 5 min at room temperature, followed by quenching with 125 mM glycine. Subsequent steps, including nuclear extraction, chromatin fragmentation via micrococcal nuclease digestion, immunoprecipitation using anti-TFE3 antibody (#81744, Rabbit mAb, CST) or IgG control (#2729, Rabbit mAb, CST), and DNA isolation, were performed using the SimpleChIP Plus Enzymatic Chromatin IP Kit (Cell Signaling Technology, Beverly, MA, USA) according to the manufacturer’s protocol.
Purified DNA from all cell types was analyzed by quantitative PCR using THUNDERBIRD Next SYBR qPCR Mix on a LightCycler 96 system (Roche Diagnostics, Basel, Switzerland). Primers specific for the promoter regions of target genes were designed. The primer sequences for the ERBB3 promoter were as follows:
Forward: 5′-GTGGCTCTTGCCTCGATGT-3′
Reverse: 5′-GCAGAGGGTGAAGGGAGC-3′
Each qPCR reaction was performed in triplicate. Data were analyzed using the ΔΔCt method. Enrichment of target sequences was normalized to input DNA and presented as fold enrichment over the IgG negative control. Statistical analysis was performed using GraphPad Prism 8.0 software. Data are presented as mean ± standard deviation from at least three independent experiments. Statistical significance was determined using a two-tailed unpaired t-test, with p < 0.05 considered statistically significant.
2.14. Protein Extraction and Western Blot Analysis
Total protein was extracted from cells after washing three times with PBS. Cells were lysed in ice-cold lysis buffer (50 mM Tris-HCl pH 7.4, 150 mM NaCl, 1% NP-40, 0.1% SDS) supplemented with PhosSTOP phosphatase inhibitor cocktail and cOmplete™ Mini protease inhibitor cocktail tablets (Roche Diagnostics, Basel, Switzerland). Whole cell lysates were centrifuged at 12,000× g at 4 °C, and the supernatant was retained. Protein concentration was determined using the BCA Protein Assay Kit and adjusted to 2 μg/μL with lysis buffer and 4X SDS sample buffer. Proteins were separated by SDS-PAGE and transferred to PVDF membranes (LI-COR Biosciences, Lincoln, NE, USA) following standard procedures. Membranes were blocked for 1 h at room temperature in Odyssey Blocking Buffer (LI-COR Biosciences, Lincoln, NE, USA). Primary antibodies were diluted in Tris-Buffered Saline with 0.1% Tween 20 (TBST) containing 0.1% BSA (Sigma Aldrich, St. Louis, MO, USA) and incubated with the membranes overnight at 4 °C. After washing three times with TBST (5 min each), membranes were incubated with IRDye® 680RD Goat anti-Rabbit IgG and IRDye® 800CW Goat anti-Mouse IgG secondary antibodies (LI-COR Biosciences, Lincoln, NE, USA) diluted in blocking buffer for 1 h at room temperature. Following three additional 5-min washes with TBST, protein bands were visualized using the ODYSSEY Fc imaging system (LI-COR Biosciences, Lincoln, NE, USA).
2.15. Statistical Analysis
All statistical tests were performed using GraphPad Prism 9 (GraphPad Prism 9.5.1). The statistical analysis details for each experiment can be found in figure legends and in the method details section.
3. Results
3.1. ARID2 KO Enhances Tumor Progression in TFE3-Rearranged Renal Cell Carcinoma
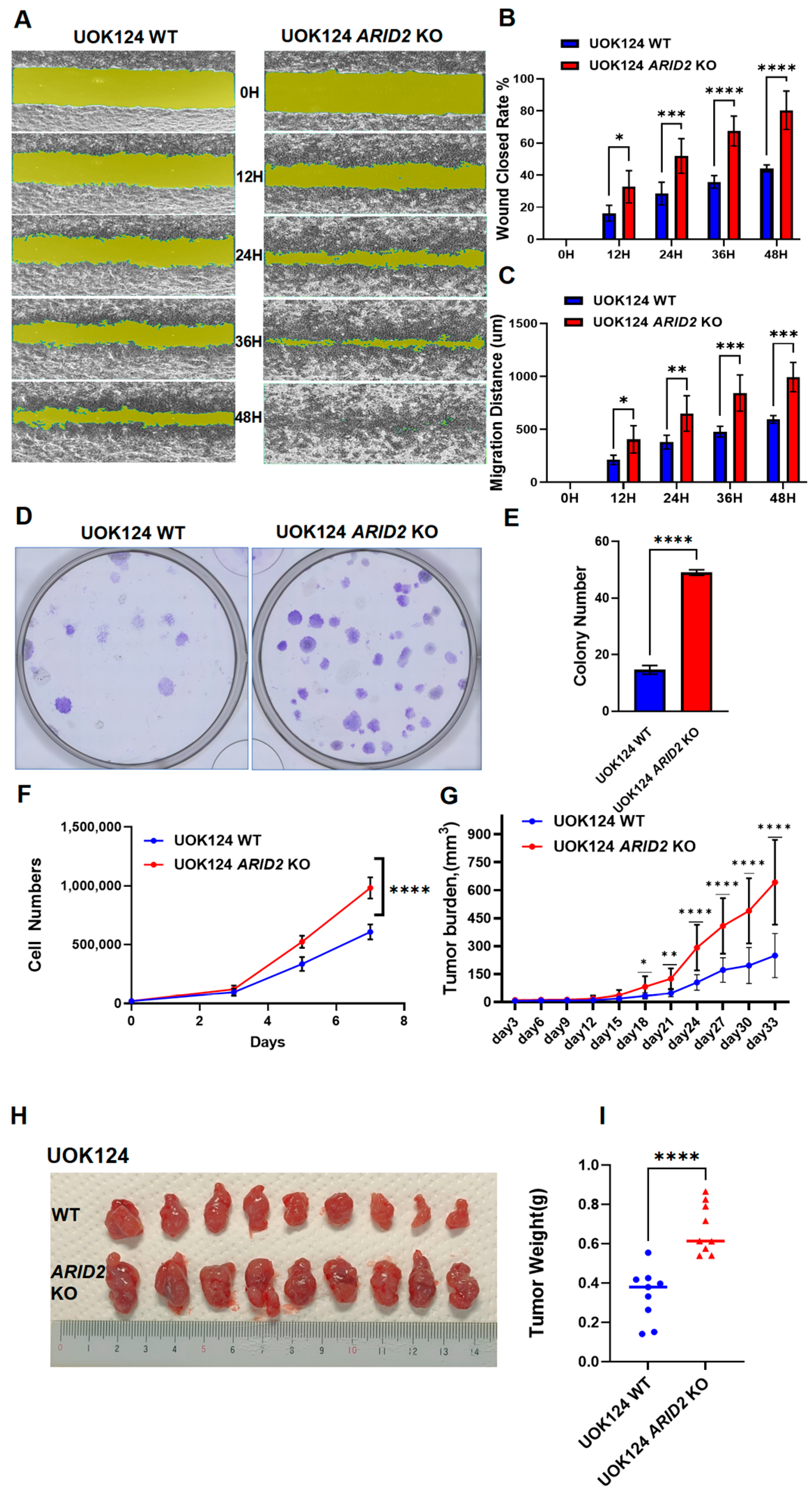
To thoroughly investigate the role of ARID2 in TFE3-rearranged renal cell carcinoma (TFE3-RCC) cells, we designed a series of in vitro and in vivo experiments. We selected the UOK124 cell line, which was established from human TFE3-RCC and contains the PRCC-TFE3 fusion gene. This cell line expresses ARID2 and exhibits aggressive behavior, allowing us to investigate how ARID2 loss might further enhance aggressiveness in TFE3-rearranged RCC. First, the ARID2 gene was knocked out in the UOK124 cell line, which was established from human TFE3-RCC and contains the PRCC-TFE3 fusion gene (Supplementary Figure S1). The effects of the ARID2 KO were then assessed using cell migration assays. The ARID2 KO group not only exhibited faster wound healing but also demonstrated significantly increased migration distances compared to the UOK124 ARID2 WT group (Figure 1A–C). This finding strongly suggests that ARID2 may play a crucial role in suppressing the migration of TFE3-RCC cells. Furthermore, we conducted cell colony formation and proliferation assays. The results revealed that the UOK124 ARID2 KO group not only formed significantly more colonies (Figure 1D, E) but also demonstrated a higher cell proliferation rate compared to the UOK124 WT group (Figure 1F). These in vitro experimental results consistently point to ARID2’s tumor-suppressive function. To verify whether this finding holds true in an in vivo environment, we injected UOK124 ARID2 KO cells and UOK124 ARID2 WT cells into nude mice. As the experiment progressed, the differences between the two groups became increasingly apparent, reaching statistical significance by day 18 (Figure 1G,H). Furthermore, the dissection results at the conclusion of the experiment (day 33) revealed that tumors in the UOK124 ARID2 KO group were significantly heavier than those in the UOK124 ARID2 WT group (Figure 1I). In conclusion, these multifaceted and mutually corroborating experimental results strongly support our hypothesis: ARID2 likely plays a key tumor-suppressive role in TFE3-RCC.
Figure 1.
ARID2 KO enhances tumor progression in TFE3-rearranged Renal Cell Carcinoma. (A) The effect of ARID2 KO on the migration of TFE3-RCC UOK124 cells. Determined by cell scratch assay are set at five time points: 0 h, 12 h, 24 h, 36 h, and 48 h. (B) Wound closure rate. (C) Migration distance. Data were presented as mean ± SEM of three individual experiments. p values were determined by multiple unpaired t-test. (D,E) Effect of ARID2 KO on colony formation of UOK124 cells. At least three biological replicates were performed for each condition. (F) Effect of ARID2 KO on the proliferation of TFE3-RCC UOK124 cells. Data were presented as mean ± SEM of three individual experiments. p values were determined by unpaired t-test. (G–I) The UOK124 and UOK124 ARID2 KO cells were injected into the subcutaneous tissue of nude mice. Starting on the third day after injection, tumor volume was measured every three days. Tumor volumes were measured and plotted as mean ± SEM (n = 5 animals per group). p values were determined by unpaired t-test (G). On the 33rd day, when the diameter of one of the tumors grew to nearly but not exceeding 20 mm, the tumors were harvested by sacrificing the mice. (H) Tumors were weighted and plotted as mean ± SEM (n = 5 animals per group). p values were determined by unpaired t-test. (I) p > 0.05; * p < 0.05; ** p < 0.01; *** p < 0.001; **** p < 0.0001.
3.2. ERBB3 Emerges as a Key Common Target for PRCC-TFE3 Chimeric Protein and ARID2
To thoroughly investigate the molecular mechanism by which ARID2 loss contributes to TFE3-RCC progression, we designed a series of experiments and conducted comprehensive gene expression analyses. First, we used a doxycycline (doxy) induction system to express the PRCC-TFE3 fusion gene in HK-2 human renal proximal tubule cells. RNA sequencing analysis identified 591 differentially expressed genes (DEGs) in PRCC-TFE3 non-induced (Doxy(−)) and induced (Doxy(+)) conditions (Figure 2A). This finding provides important clues for describing the target genes of the PRCC-TFE3 chimeric transcription factor. Next, to explore the impact of ARID2 KO, we referenced the study by Saul Carcamo et al. [23], which identified 447 DEGs in SKmel147 WT and SKmel147 ARID2 KO melanoma cells (Figure 2B). This comparison provides valuable insights into the transcriptional changes induced by ARID2 loss, which may be of relevance to our investigation of ARID2’s role in TFE3-RCC. To identify genes commonly regulated by PRCC-TFE3 and ARID2, we performed a Venn diagram analysis, which revealed 26 shared genes (Figure 2C–E). Among these 26 genes, 6 were commonly up-regulated in both PRCC-TFE3-induced HK-2 cells and ARID2 KO SKmel147 cells (Figure 2D,E). Of these six genes, the ERBB3 proto-oncogene emerged as a particularly noteworthy candidate potentially responsible for the oncogenic progression driven by ARID2 KO in TFE3-RCC. To further validate this hypothesis, we performed RNA sequencing on UOK124 WT and UOK124 ARID2 KO cells. The results revealed that ARID2 KO led to 2264 differentially expressed genes, with ERBB3 once again identified as a significantly up-regulated gene (Figure 2F). More significantly, our comprehensive analysis of DEGs across the three cell line groups identified nine shared genes, with ERBB3 among them. (Figure 2G). Finally, heatmap analysis and qPCR validation further confirmed the consistent up-regulation of ERBB3 in ARID2-deficient TFE3-RCC cells. (Figure 2H,I). Our study reveals the extensive impact of the PRCC-TFE3 fusion gene and ARID2 knockout on cellular gene expression. Additionally, it crucially identifies ERBB3 as a common downstream target of these genetic alterations.
Figure 2.
ERBB3 emerges as a key common target for PRCC-TFE3 chimeric protein and ARID2. (A) The volcano plot illustrates the distribution and expression of DEGs between PRCC-TFE3 doxycycline-inducible HK2 cells cultured without doxycycline and with doxycycline. The data processing was based on the criteria of log2(fold change) > 1 and p.adj-value < 0.05. (B) Volcano plot is derived from the differences between SKmel147 WT cells vs. SKmel147 ARID2 KO cells. The data processing was based on the criteria of log2(fold change) > 1 and p.adj-value < 0.05 (B). (C) A Venn diagram was used to analyze the intersection of two sets of DEGs (PRCC-TFE3 inducible HK2 without doxycycline vs. with doxycycline and SKmel147 WT vs. SKmel147 ARID2 KO), revealing 26 genes that are commonly regulated in PRCC-TFE3 expressing HK2 and SKmel147 ARID2 KO. (D) Heatmap of the commonly regulated 26 genes from the Venn data (C), based on PRCC-TFE3 non-induced HK2 vs. PRCC-TFE3 induced HK2. (E) Heatmap of the commonly regulated 26 genes from the Venn data (C), based on SKmel147 WT and SKmel147 ARID2 KO cells. (F) The volcano plot illustrates the distribution and expression of DEGs. The data are derived from the differences between UOK124 WT cells and UOK124 ARID2 KO cells. The data processing was based on the criteria of log2(fold change) > 1 and p.adj-value < 0.05. (G) The DEGs from the three groups: HK2 Doxy(−) vs. HK2 Doxy(+), SKmel147 WT vs. SKmel147 ARID2 KO, and UOK124 WT vs. UOK124 ARID2 KO, were analyzed using a Venn diagram. A total of nine DEGs were found to be commonly regulated among the three groups. (H) Heatmap of the commonly regulated nine genes from Venn data (G), based on UOK124 WT vs. UOK124 ARID2 KO. (I) RNA was extracted from UOK124 WT cells and UOK124 ARID2 KO cells, and qPCR analysis was performed on nine commonly regulated genes, revealing significant differences in ERBB3 expression. Ct values were analyzed using the 2−ΔΔCt method. Data were presented as mean ± SEM of three individual experiments, p values were determined by two tail unpaired t-test. ns, p > 0.05; * p < 0.05; ** p < 0.01; **** p < 0.0001.
3.3. PRCC-TFE3 Fusion Protein Expression and ARID2 Loss Synergistically Up-Regulate ERBB3 Expression
Next, we considered the possibility that ERBB3 is a direct transcriptional target of PRCC-TFE3. To investigate this, we analyzed our chromatin immunoprecipitation sequencing (ChIP-seq) data obtained from HK-2 cells expressing PRCC-TFE3. Distinct PRCC-TFE3 binding peaks were observed in the promoter region of ERBB3, suggesting that PRCC-TFE3 directly regulates ERBB3 expression (Figure 3A). To further validate PRCC-TFE3 binding to the ERBB3 gene at the endogenous protein level, we performed chromatin immunoprecipitation followed by quantitative PCR (ChIP-qPCR) on UOK124 cells and their TFE3-knockdown counterparts. The results confirmed the binding of endogenous PRCC-TFE3 to the ERBB3 gene (Figure 3B). Integrating these findings with the transcriptome data of HK-2 cells (Figure 2A), it is strongly suggested that the PRCC-TFE3 fusion protein directly binds to and up-regulates the expression of the proto-oncogene ERBB3 in TFE3-RCC. Furthermore, the up-regulation of ERBB3 expression observed in ARID2 KO cells (Figure 2B,F,I) suggests that ARID2 likely plays a role in regulating ERBB3 expression as well. The loss of ARID2 results in the complete dissolution of the PBAF chromatin-remodeling complex, potentially leading to alterations in chromatin accessibility around the ERBB3 gene. These changes may enhance the accessibility of the ERBB3 gene to PRCC-TFE3. To investigate this hypothesis, we compared endogenous PRCC-TFE3 binding to the ERBB3 gene using ChIP-qPCR in UOK124 WT cells and UOK124 ARID2 KO cells. As shown in Figure 3B, PRCC-TFE3 exhibits significant binding to the ERBB3 promoter in UOK124 WT cells. Notably, in UOK124 ARID2 KO cells, this binding is dramatically enhanced compared to UOK124 WT cells (Figure 3C). The loss of ARID2 significantly amplifies PRCC-TFE3’s affinity for the ERBB3 promoter, resulting in a marked increase in PRCC-TFE3 occupancy at this genomic locus. This enhanced binding suggests that ARID2 deficiency synergistically potentiates PRCC-TFE3-mediated ERBB3 expression by facilitating PRCC-TFE3 interactions with the ERBB3 gene regulatory region.
Figure 3.
PRCC-TFE3 fusion protein expression and ARID2 loss synergistically up-regulate ERBB3 expression. (A) Results from two biological replicates of HA-TFE3 ChIP-seq in PRCC-TFE3 doxycycline-inducible HK2 cells. PRCC-TFE3 binding is seen along the promoter regions of ERBB3 gene. Dashed box marks ERBB3 binding peaks. (B) ChIP-qPCR analysis demonstrates the binding of endogenous PRCC-TFE3 to the promoter region of ERBB3 in UOK124 vector cells, which was significantly abolished in PRCC-TFE3-knockdown UOK124 cells. (C) ChIP-qPCR analysis demonstrates the binding of endogenous PRCC-TFE3 to the promoter region of ERBB3 in UOK124 cells, which was significantly increased in ARID2 KO UOK124 cells. p values were determined by two-way ANOVA test. ns, p > 0.05; * p < 0.05; ** p < 0.01; *** p < 0.001; **** p < 0.0001.
3.4. ERBB3 Signaling Pathway Enrichment in ARID2-Deficient TFE3-Rearranged RCC
To better understand how ARID2 deficiency impacts these signaling pathways, RNA-seq data from UOK124 WT and UOK124 ARID2 KO cells were subjected to further bioinformatic analysis. Gene ontology (GO) analysis of DEGs between UOK124 WT and UOK124 ARID2 KO cells revealed significant enrichment in MAPK and ERBB3 signaling pathways, strongly indicating the pivotal role of these pathways in the context of ARID2 deficiency (Figure 4A). Furthermore, KEGG network analysis demonstrated that the ERBB3 gene is significantly enriched together in the gene sets of the PI3K-Akt and MAPK signaling pathways, as well as in the pathways related to EGFR tyrosine kinase inhibitor resistance. (Figure 4B).
Figure 4.
ERBB3 signaling pathway enrichment in ARID2-deficient TFE3-rearranged RCC. (A) GO functional enrichment analysis of DEGs in UOK124 WT cells and UOK124 ARID2 KO cells. (B) KEGG net pathway enrichment analysis of DEGs in UOK124 WT cells and UOK124 ARID2 KO cells. (C) Schematic illustration of ERBB signaling pathway.
ERBB3, a key member of the EGFR family, primarily functions by forming heterodimers with other EGFR family proteins. EGFR enhances signal transduction activity by forming heterodimers with ERBB3, and its activity level is higher than that of the ERBB3 homodimer [42,43,44]. Upon phosphorylation, ERBB3 provides optimal binding sites for SRC family kinases (SFKs), initiating a complex positive feedback loop that significantly amplifies signal strength, rather than merely facilitating a simple protein interaction. This signal amplification mechanism triggers two parallel yet interconnected signaling pathways. First, SRC kinases activate PI3K, leading to AKT activation, which plays a crucial role in regulating cell proliferation and survival. Second, ERBB3 and SRC synergistically activate RAS, initiating the RAF-MEK-ERK cascade. The coordinated action of these two pathways profoundly influences gene transcription and cellular phenotype, exemplifying the intricacy and precision of cellular signaling networks (Figure 4C). In subsequent investigations, we will explore the specific effects of ERBB3 in the context of ARID2 KO in TFE3-RCC and elucidate its regulatory mechanisms on key downstream target genes within these signaling pathways.
3.5. Selective ERBB3 Up-Regulation and Downstream Pathway Activation in ARID2-Deficient TFE3-RCC Cells
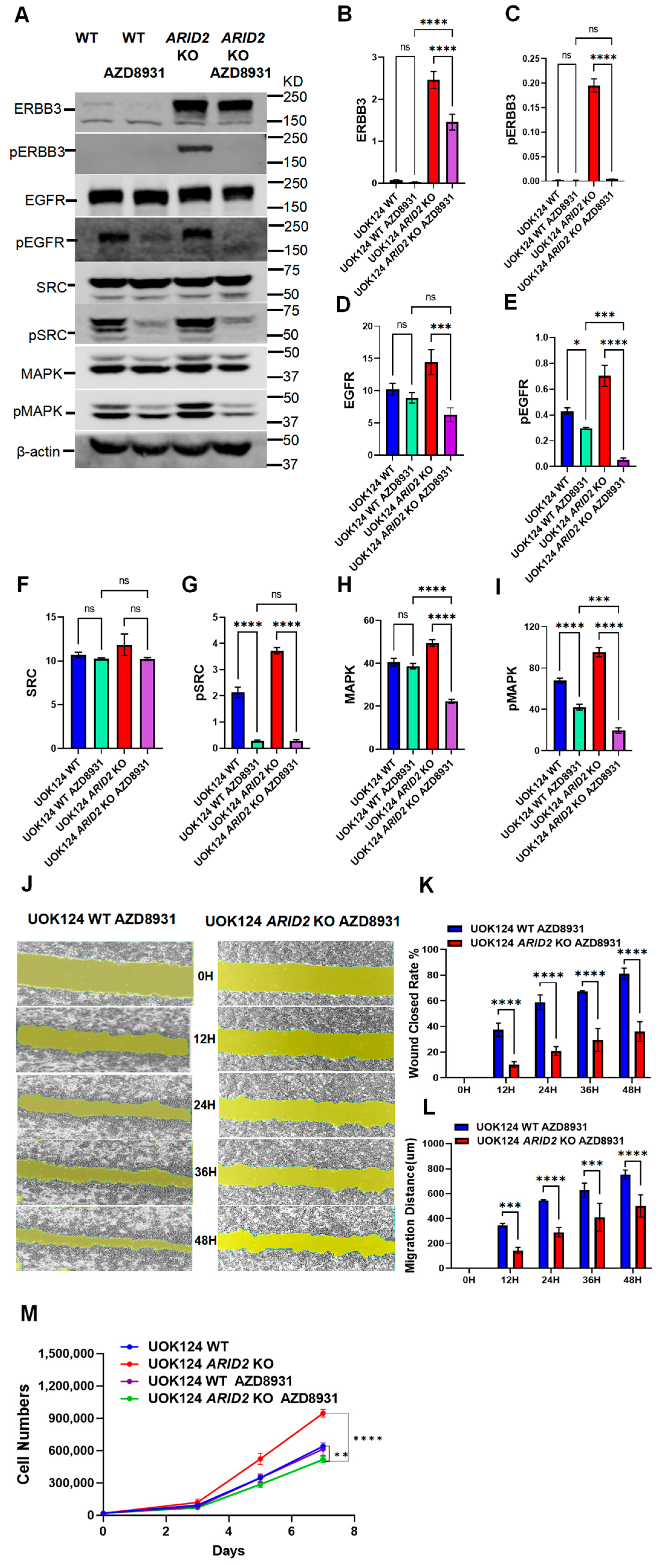
As the transcriptome data showed significant differences in ERBB3 gene expression, this prompted us to further explore changes at the protein level. Through systematic protein analysis, we found that both total ERBB3 and phosphorylated ERBB3 were significantly up-regulated in UOK124 ARID2 KO cells (Figure 5A–C). This result suggests that ERBB3 may play a crucial role in the phenotypic alterations observed in UOK124 cells as a consequence of ARID2 deficiency. To comprehensively understand the role of the ERBB family in this process, we simultaneously examined the expression of other ERBB members. Interestingly, while EGFR exhibited elevated protein and phosphorylation levels in UOK124 ARID2 KO cells (Figure 5A,D,E), no significant differences were observed in ERBB2/HER2 (Figure 5A,F,G) or ERBB4/HER4 (Figure 5A,H,I) levels. This selective alteration in expression further underscores the unique status of ERBB3 in the context of ARID2 deficiency in TFE3-RCC. Subsequently, we shifted our research focus to the downstream signaling pathways of ERBB3. Despite the up-regulation of ERBB3 expression, we observed no significant changes in the activity of PI3K (Figure 5J–L) or AKT (Figure 5J,M,N). In contrast, we detected a significant increase in the levels of phosphorylated SRC (pSRC; Figure 5J,O,P) and phosphorylated MAPK (pMAPK; Figure 5J,Q,R) in UOK124 ARID2 KO cells.
Figure 5.
Selective ERBB3 Up-regulation and Downstream Pathway Activation in ARID2-Deficient TFE3-RCC Cells. (A) Immunoblot of ERBB3, pERBB3, EGFR, pEGFR, ERBB2, pERBB2, ERBB4, pERBB4 in UOK124 WT and UOK124 ARID2 KO cells. β-actin was used as a loading control, (n = 3). (B–I) The protein expression levels of ERBB3, pERBB3, EGFR, pEGFR, ERBB2, pERBB2, ERBB4, and pERBB4 were quantified using Image Studio 6.0 software on Western blotting images obtained by Odyssey XF. Data were presented as mean ± SEM of three individual experiments, p values were determined by two-tail unpaired t-test. ns, p > 0.05; * p < 0.05; ** p < 0.01; *** p < 0.001; **** p < 0.0001. (J) Immunoblot of PI3K, pPI3K, AKT, pAKT, SRC, pSRC, MAPK, pMAPK in UOK124 WT, and UOK124 ARID2 KO cells. β-actin was used as a loading control, (n = 3). (K–R) The protein expression levels of PI3K, pPI3K, AKT, pAKT, SRC, pSRC, MAPK, pMAPK were quantified using Image Studio 6.0 software on Western blotting images obtained by Odyssey XF. Data were presented as mean ± SEM of three individual experiments, p values were determined by two-tail unpaired t-test. ns, p > 0.05; * p < 0.05; ** p < 0.01; *** p < 0.001; **** p < 0.0001.
3.6. Specific Effects of ERBB3 Inhibitors in the Context of UOK124 ARID2 Deficiency
To explore the therapeutic potential of ERBB3 inhibitor (AZD8931) in ARID2-deficient TFE3-RCC, we evaluated the effects of the AZD8931 through Western blot analysis. Our results demonstrate that while UOK124 WT cells showed no significant changes, ARID2 KO cells exhibited significant decreases in ERBB3, EGFR, and MAPK protein levels (with the exception of SRC) upon AZD8931 treatment (Figure 6A,B,D,F,H). Notably, the phosphorylated forms of ERBB3 and EGFR, along with their downstream targets pSRC and pMAPK, exhibited a more pronounced decrease in ARID2 KO cells (Figure 6A,C,E,G,I). These findings strongly suggest that ARID2-deficient cells demonstrate greater sensitivity to AZD8931 compared to WT cells.
Figure 6.
Specific Effects of ERBB3 Inhibitors in the Context of UOK124 ARID2 Deficiency. (A) Immunoblot of ERBB3, pERBB3, EGFR, pEGFR, SRC, pSRC, MAPK, pMAPK, in UOK124 WT and UOK124 ARID2 KO cells cultured with and without ERBB3 inhibitor (AZD8931, Cat. No. S2192). β-actin was used as a loading control, (n = 3). (B–I) The protein expression levels of ERBB3, pERBB3, EGFR, pEGFR, SRC, pSRC, MAPK, pMAPK were quantified using Image Studio 6.0 software on Western blotting images obtained by Odyssey XF. Data were presented as mean ± SEM of three individual experiments, p values were determined by two-tail unpaired t-test. ns, p > 0.05; * p < 0.05; *** p < 0.001; **** p < 0.0001. (J) The effect of an ERBB3 inhibitor on the migration of UOK124 WT and UOK124 ARID2 KO cells. Determined by cell scratch assays set at five time points: 0 h, 12 h, 24 h, 36 h, and 48 h. (K) Wound closure rate. (L) Migration distance. Data were presented as mean ± SEM of three individual experiments. p values were determined by multiple unpaired t-test, p > 0.05 is significant. *** p < 0.001; **** p < 0.0001. (M) Cell proliferation curves of UOK124 WT and UOK124 ARID2 KO cells cultured with or without an ERBB3 inhibitor. Data were presented as mean ± SEM of three individual experiments. p values were determined by unpaired t-test. ** p < 0.01; **** p < 0.0001.
To determine whether these molecular-level changes translate into functional differences, we conducted scratch wound healing assays. The results demonstrated that UOK124 ARID2 KO cells exhibited significant functional reversal following AZD8931 treatment (Figure 6J). This reversal was specifically manifested as lower wound closure rates (Figure 6K) and shorter migration distances (Figure 6L) compared to UOK124 WT cells. This finding strongly suggests that UOK124 ARID2 KO cells heavily rely on ERBB3 for their migratory capabilities.
Finally, cell proliferation studies provided decisive evidence for our conclusions. Compared to UOK124 wild type, the UOK124 ARID2 KO group proliferated faster (**** p < 0.0001). However, when treated with the inhibitor (AZD8931), the ARID2 KO group’s proliferation rate significantly slowed down (** p < 0.01), becoming the slowest among all experimental groups (Figure 6M). This result underscores the critical role of ERBB3 in the context of ARID2-deficient TFE3-RCC.
4. Discussion
Our study explored the functional consequence of ARID2 deficiency in TFE3-RCC through a series of in vitro and in vivo experiments. First, we confirmed the tumor-suppressive role of ARID2 in TFE3-RCC. ARID2 KO led to enhanced migration, increased colony formation, and accelerated proliferation of TFE3-RCC cells. In vivo experiments further validated that ARID2 KO promoted tumor growth. These findings strongly support the hypothesis that the loss of ARID2 function may synergize with the oncogenic fusion TFE3, contributing to the progression of TFE3-RCC. Comprehensive transcriptomic analysis revealed ERBB3 as a key target regulated by both the PRCC-TFE3 fusion gene and ARID2 KO. ChIP-seq and ChIP-qPCR experiments confirmed direct binding of PRCC-TFE3 to the ERBB3 regulatory region. Notably, ARID2 KO significantly increased PRCC-TFE3 binding to this region, indicating a synergistic regulatory mechanism between PRCC-TFE3 and ARID2 deficiency. These findings indicate that chromatin remodeling resulting from ARID2 loss likely alters DNA accessibility for PRCC-TFE3, leading to ERBB3 over-expression. Indeed, Carcamo et al. demonstrated that ARID2 depletion in melanoma cells leads to a complete loss of the PBAF complex, which may result in the redistribution of the remaining SWI/SNF core subunits to the BAF complex. This redistribution allows the BAF complex to relocate to regions of open chromatin, enhancing chromatin accessibility and facilitating transcription factor binding, including MITF [23]. We then investigated the changes in the ERBB3 signaling pathway in the context of ARID2 deficiency. RNA-seq analysis revealed significant enrichment of differentially expressed genes in the MAPK and ERBB3 signaling pathways when comparing ARID2-wild type and ARID2-KO TFE3-RCC cells. Western blot analysis revealed that ARID2 KO led to the up-regulation and activation of both ERBB3 and EGFR, a finding of particular significance. While ERBB3 itself possesses low intrinsic kinase activity, its signaling capacity is dramatically enhanced through heterodimerization with EGFR [42,43,44]. The observed up-regulation of both total EGFR and its phosphorylated form (pEGFR) in ERBB3-expressing, ARID2-KO TFE3-RCC cells strongly suggests the formation of ERBB3-EGFR heterodimers. This heterodimerization likely amplifies downstream signaling pathways, potentially contributing to the aggressive phenotype observed in ARID2-deficient TFE3-RCC cells. Regarding downstream signaling, selective activation of the MAPK and SRC pathways, rather than the canonical PI3K/AKT pathway, was observed in ARID2-KO TFE3-RCC cells. This unexpected pattern of pathway activation suggests a unique signaling profile in these cells, which may have important implications for understanding the disease mechanism and developing targeted therapies for ARID2-deficient TFE3-RCC.
Finally, we investigated the potential therapeutic efficacy of the ERBB3 inhibitor AZD8931 in ARID2 KO TFE3-RCC cells. Our experimental results revealed that ARID2 KO cells exhibited greater sensitivity to AZD8931 compared to ARID2 WT cells, demonstrated by significant reductions in protein levels associated with ERBB3 signaling, including phospho-EGFR and phospho-MAPK, along with a marked inhibition of cell migration and proliferation. These findings indicate that ARID2 KO TFE3-RCC cells are highly dependent on ERBB3 signaling, providing crucial experimental support for the potential use of targeted therapy in ARID2-deficient TFE3-RCC patients. In conclusion, this study reveals the mechanism by which ARID2 deficiency promotes TFE3-RCC progression through up-regulation of ERBB3 expression and selective activation of downstream signaling pathways. These findings not only deepen our understanding of the molecular mechanisms of TFE3-RCC but also provide new avenues for precision treatment of ARID2-deficient TFE3-RCC. Future research should focus on elucidating the molecular mechanisms by which fusion TFE3 and ARID2 loss synergistically contribute to the over-expression of ERBB3, and on exploring the clinical potential of these findings.
While our study provides valuable insights into ARID2’s role in TFE3-RCC, we acknowledge limitations, particularly in the context of using the UOK124 cell line. Although ARID2 is expressed in UOK124, which is a cell line with high malignancy, our experiment involved knocking out ARID2 in this cell line. For a more convincing evaluation of ARID2’s function as a tumor suppressor gene in the future, restoring ARID2 in ARID2-deficient TFE3-RCC cell lines would be more persuasive. Future studies should employ a broader panel of cell lines, including both ARID2-deficient and ARID2-positive TFE3-RCC cells, to offer a more comprehensive view of ARID2’s function across different stages of TFE3-RCC progression.
ARID2 mutations are observed in approximately 4.55% of TFE3-RCC cases [16]. Given this relatively low mutation frequency, we have acknowledged the limitations of our current study and outlined future research directions to further explore ARID2 expression in TFE3-RCC clinical samples. Although the sample size of TFE3-RCC (n = 15) in The Cancer Genome Atlas (TCGA) is small, there is a subtle trend indicating that lower ARID2 expression may be associated with poorer prognosis (Supplemental Figure S2). Conducting analyses with a larger cohort of TFE3-RCC samples remains an important task for future studies to draw statistically significant conclusions. Furthermore, assessing ARID2 expression at the protein level through immunohistochemistry in TFE3-RCC clinical samples would be a valuable future study to evaluate the significance of this research.
5. Conclusions
ARID2 plays a crucial tumor-suppressive role in TFE3-rearranged Renal Cell Carcinoma (TFE3-RCC). Our research highlights ERBB3 as a key target influenced by both the PRCC-TFE3 fusion protein and ARID2 loss. The up-regulation of ERBB3 in ARID2-deficient cells indicates that the absence of ARID2 promotes tumor progression through a critical pathway, underscoring its importance in maintaining cellular homeostasis and preventing tumorigenesis. Furthermore, our study demonstrates that the loss of ARID2, which is known to disrupt the PBAF chromatin remodeling complex, enhances PRCC-TFE3 binding to the ERBB3 promoter, thereby increasing ERBB3 expression mediated by PRCC-TFE3. This synergistic effect leads to significant activation of downstream signaling pathways such as MAPK and SRC, further promoting tumor growth and migration. The therapeutic potential of ERBB3 inhibitors, such as AZD8931, demonstrates that TFE3-RCC cells lacking ARID2 are more sensitive to this treatment, providing promising directions for improving outcomes for patients with this aggressive cancer subtype. These findings not only reveal the critical role of ARID2 in TFE3-RCC but also offer a potential basis for developing new targeted therapies.
Supplementary Materials
The following supporting information can be downloaded at: https://www.mdpi.com/article/10.3390/cimb46120817/s1, Figure S1: Validation of ARID2knockout in UOK124 cell lines by western blot analysis.; Figure S2: Kaplan-Meier analysis of overall survival based on ARID2 mRNA expression levels in TFE3-RCC patients from TCGA cohorts.
Author Contributions
J.T.: conceptualization, formal analysis, investigation, visualization, writing—original draft, S.F.: conceptualization, funding acquisition, H.N.: conceptualization, S.K.: conceptualization, T.M.: investigation, funding acquisition, C.W.: conceptualization, A.S.M.: conceptualization, Y.S.: data curation, formal analysis, Y.A.: project administration, H.H.: conceptualization, R.J.: formal analysis, K.M.: project administration, Y.O.: conceptualization, project administration, Y.T.: funding acquisition, project administration, M.B.: conceptualization, funding acquisition, project administration, supervision, writing—review and editing, T.K.: conceptualization, funding acquisition, project administration. All authors have read and agreed to the published version of the manuscript.
Funding
This research was funded by Japan Society for the Promotion of Science KAKENHI Grant-in-Aid for Scientific Research (B), grant number JP23K24474, JP23K27589, JP24K02578, KAKENHI Grant-in-Aid for Scientific Research (C), grant number JP21K06000, JP24K09315, JP20K09560, JP21K09374, and JST SPRING, Grant Number JPMJSP2127. This research was supported by MEXT Promotion of Distinctive Joint Usage/Research Center Support Program Grant Number JPMXP0618217493, JPMXP0622717006, and JPMXP0723833149 at the Advanced Medical Research Center, Yokohama City University. The APC was funded by KAKENHI Grant-in-Aid for Scientific Research (B) (JP23K24474).
Institutional Review Board Statement
The animal study protocol was approved by the Institutional Review Board of Kumamoto University (protocol code: A2022-114, 12 December 2022).
Informed Consent Statement
Not applicable.
Data Availability Statement
The original data presented in this study are publicly available in Gene Expression Omnibus with the accession numbers GSE278984, GSE279136, and GSE281281. RNA sequencing data of ARID2 KO versus WT SKmel147 cells (parent), presented in the study are openly available in GSE172383.
Acknowledgments
We thank W. Marston Linehan for UOK124 cell, Nobuko Irie for excellent technical support.
Conflicts of Interest
The authors declare no conflicts of interest.
Abbreviations
| TFE3-RCC | TFE3-rearranged Renal Cell Carcinoma |
| MITF | Microphthalmia-associated transcription factor |
| ChIP | Chromatin immunoprecipitation |
| BAF | BRG1/BRM-associated factor |
| PBAF | Polybromo-associated BAF |
| ccRCC | Clear cell Renal Cell Carcinoma |
| LUAD | Lung adenocarcinoma |
| BLCA | Bladder urothelial carcinoma |
| SKCM | Skin cutaneous melanoma |
| NSCLC | Non-small cell lung cancer |
| HCC | Hepatocellular carcinoma |
References
- Hes, O.; Michalová, K.; Pivovarčíková, K. New insights in the new WHO classification of adult renal tumors. Ceskoslovenska Patol. 2022, 67, 187–191. [Google Scholar]
- Rizzo, M.; Caliò, A.; Brunelli, M.; Pezzicoli, G.; Ganini, C.; Martignoni, G.; Camillo, P. Clinico-pathological implications of the 2022 WHO Renal Cell Carcinoma classification. Cancer Treat. Rev. 2023, 116, 102558. [Google Scholar] [CrossRef] [PubMed]
- Tang, J.; Baba, M. MiT/TFE Family Renal Cell Carcinoma. Genes 2023, 14, 151. [Google Scholar] [CrossRef] [PubMed]
- Cajaiba, M.M.; Dyer, L.M.; Geller, J.I.; Jennings, L.J.; George, D.; Kirschmann, D.; Rohan, S.M.; Cost, N.G.; Khanna, G.; Mullen, E.A.; et al. The classification of pediatric and young adult renal cell carcinomas registered on the children’s oncology group (COG) protocol AREN03B2 after focused genetic testing. Cancer 2018, 124, 3381–3389. [Google Scholar] [CrossRef]
- Komai, Y.; Fujiwara, M.; Fujii, Y.; Mukai, H.; Yonese, J.; Kawakami, S.; Yamamoto, S.; Migita, T.; Ishikawa, Y.; Kurata, M.; et al. Adult Xp11 translocation renal cell carcinoma diagnosed by cytogenetics and immunohistochemistry. Clin. Cancer Res. 2009, 15, 1170–1176. [Google Scholar] [CrossRef]
- Sun, G.; Chen, J.; Liang, J.; Yin, X.; Zhang, M.; Yao, J.; He, N.; Armstrong, C.M.; Zheng, L.; Zhang, X.; et al. Integrated exome and RNA sequencing of TFE3-translocation renal cell carcinoma. Nat. Commun. 2021, 12, 5262. [Google Scholar] [CrossRef]
- Simonaggio, A.; Ambrosetti, D.; Verkarre, V.; Auvray, M.; Oudard, S.; Vano, Y.A. MiTF/TFE Translocation Renal Cell Carcinomas: From Clinical Entities to Molecular Insights. Int. J. Mol. Sci. 2022, 23, 7649. [Google Scholar] [CrossRef]
- Baba, M.; Furuya, M.; Motoshima, T.; Lang, M.; Funasaki, S.; Ma, W.; Sun, H.W.; Hasumi, H.; Huang, Y.; Kato, I.; et al. TFE3 Xp11.2 Translocation Renal Cell Carcinoma Mouse Model Reveals Novel Therapeutic Targets and Identifies GPNMB as a Diagnostic Marker for Human Disease. Mol. Cancer Res. 2019, 17, 1613–1626. [Google Scholar] [CrossRef]
- Artandi, S.E.; Cooper, C.; Shrivastava, A.; Calame, K. The basic helix-loop-helix-zipper domain of TFE3 mediates enhancer-promoter interaction. Mol. Cell. Biol. 1994, 14, 7704–7716. [Google Scholar]
- Ge, Y.; Lin, X.; Zhang, Q.; Lin, D.; Luo, L.; Wang, H.; Li, Z. Xp11.2 Translocation Renal Cell Carcinoma with TFE3 Rearrangement: Distinct Morphological Features and Prognosis with Different Fusion Partners. Front. Oncol. 2021, 11, 784993. [Google Scholar] [CrossRef]
- Prakasam, G.; Mishra, A.; Christie, A.; Miyata, J.; Carrillo, D.; Tcheuyap, V.T.; Ye, H.; Do, Q.N.; Wang, Y.; Reig Torras, O.; et al. Comparative genomics incorporating translocation renal cell carcinoma mouse model reveals molecular mechanisms of tumorigenesis. J. Clin. Investig. 2024, 134, e170559. [Google Scholar] [CrossRef] [PubMed]
- Chen, Y.; Yang, L.; Lu, Y.; Liu, N.; Ma, W.; Fan, H.; Hu, Q.; Han, X.; Gan, W.; Li, D. Up-regulation of NMRK2 mediated by TFE3 fusions is the key for energy metabolism adaption of Xp11.2 translocation renal cell carcinoma. Cancer Lett. 2022, 538, 215689. [Google Scholar] [CrossRef] [PubMed]
- Kobos, R.; Nagai, M.; Tsuda, M.; Merl, M.Y.; Saito, T.; Laé, M.; Mo, Q.; Olshen, A.; Lianoglou, S.; Leslie, C.; et al. Combining integrated genomics and functional genomics to dissect the biology of a cancer-associated, aberrant transcription factor, the ASPSCR1-TFE3 fusion oncoprotein. J. Pathol. 2013, 229, 743–754. [Google Scholar] [CrossRef] [PubMed]
- Kurahashi, R.; Kadomatsu, T.; Baba, M.; Hara, C.; Itoh, H.; Miyata, K.; Endo, M.; Morinaga, J.; Terada, K.; Araki, K.; et al. MicroRNA-204-5p: A novel candidate urinary biomarker of Xp11.2 translocation renal cell carcinoma. Cancer Sci. 2019, 110, 1897–1908. [Google Scholar] [CrossRef]
- Bakouny, Z.; Sadagopan, A.; Ravi, P.; Metaferia, N.Y.; Li, J.; AbuHammad, S.; Tang, S.; Denize, T.; Garner, E.R.; Gao, X.; et al. Integrative clinical and molecular characterization of translocation renal cell carcinoma. Cell Rep. 2022, 38, 110190. [Google Scholar] [CrossRef]
- Marcon, J.; DiNatale, R.G.; Sanchez, A.; Kotecha, R.R.; Gupta, S.; Kuo, F.; Makarov, V.; Sandhu, A.; Mano, R.; Silagy, A.W.; et al. Comprehensive Genomic Analysis of Translocation Renal Cell Carcinoma Reveals Copy-Number Variations as Drivers of Disease Progression. Clin. Cancer Res. 2020, 26, 3629–3640. [Google Scholar] [CrossRef]
- Moreno, T.; Monterde, B.; González-Silva, L.; Betancor-Fernández, I.; Revilla, C.; Agraz-Doblas, A.; Freire, J.; Isidro, P.; Quevedo, L.; Blanco, R.; et al. ARID2 deficiency promotes tumor progression and is associated with higher sensitivity to chemotherapy in lung cancer. Oncogene 2021, 40, 2923–2935. [Google Scholar] [CrossRef]
- Li, M.; Zhao, H.; Zhang, X.; Wood, L.D.; Anders, R.A.; Choti, M.A.; Pawlik, T.M.; Daniel, H.D.; Kannangai, R.; Offerhaus, G.J.; et al. Inactivating mutations of the chromatin remodeling gene ARID2 in hepatocellular carcinoma. Nat. Genet. 2011, 43, 828–829. [Google Scholar] [CrossRef]
- Akinjiyan, F.A.; Nassief, G.; Phillipps, J.; Adeyelu, T.; Elliott, A.; Abdulla, F.; Zhou, A.Y.; Souroullas, G.; Kim, K.B.; Vanderwalde, A.; et al. ARID2 mutations may relay a distinct subset of cutaneous melanoma patients with different outcomes. Sci. Rep. 2024, 14, 3444. [Google Scholar] [CrossRef]
- Schoenfeld, A.J.; Bandlamudi, C.; Lavery, J.A.; Montecalvo, J.; Namakydoust, A.; Rizvi, H.; Egger, J.; Concepcion, C.P.; Paul, S.; Arcila, M.E.; et al. The Genomic Landscape of SMARCA4 Alterations and Associations with Outcomes in Patients with Lung Cancer. Clin. Cancer Res. 2020, 26, 5701–5708. [Google Scholar] [CrossRef]
- Mardinian, K.; Adashek, J.J.; Botta, G.P.; Kato, S.; Kurzrock, R. SMARCA4: Implications of an Altered Chromatin-Remodeling Gene for Cancer Development and Therapy. Mol. Cancer Ther. 2021, 20, 2341–2351. [Google Scholar] [CrossRef] [PubMed]
- Navickas, S.M.; Giles, K.A.; Brettingham-Moore, K.H.; Taberlay, P.C. The role of chromatin remodeler SMARCA4/BRG1 in brain cancers: A potential therapeutic target. Oncogene 2023, 42, 2363–2373. [Google Scholar] [CrossRef] [PubMed]
- Carcamo, S.; Nguyen, C.B.; Grossi, E.; Filipescu, D.; Alpsoy, A.; Dhiman, A.; Sun, D.; Narang, S.; Imig, J.; Martin, T.C.; et al. Altered BAF occupancy and transcription factor dynamics in PBAF-deficient melanoma. Cell Rep. 2022, 39, 110637. [Google Scholar] [CrossRef] [PubMed]
- de Castro, R.O.; Previato, L.; Goitea, V.; Felberg, A.; Guiraldelli, M.F.; Filiberti, A.; Pezza, R.J. The chromatin-remodeling subunit Baf200 promotes homology-directed DNA repair and regulates distinct chromatin-remodeling complexes. J. Biol. Chem. 2017, 292, 8459–8471. [Google Scholar] [CrossRef]
- Mashtalir, N.; D’Avino, A.R.; Michel, B.C.; Luo, J.; Pan, J.; Otto, J.E.; Zullow, H.J.; McKenzie, Z.M.; Kubiak, R.L.; St Pierre, R.; et al. Modular Organization and Assembly of SWI/SNF Family Chromatin Remodeling Complexes. Cell 2018, 175, 1272–1288.e20. [Google Scholar] [CrossRef]
- Wang, L.; Yu, J.; Yu, Z.; Wang, Q.; Li, W.; Ren, Y.; Chen, Z.; He, S.; Xu, Y. Structure of nucleosome-bound human PBAF complex. Nat. Commun. 2022, 13, 7644. [Google Scholar] [CrossRef]
- Yuan, J.; Chen, K.; Zhang, W.; Chen, Z. Structure of human chromatin-remodelling PBAF complex bound to a nucleosome. Nature 2022, 605, 166–171. [Google Scholar] [CrossRef]
- Wang, L.; Tang, J. SWI/SNF complexes and cancers. Gene 2023, 870, 147420. [Google Scholar] [CrossRef]
- Varela, I.; Tarpey, P.; Raine, K.; Huang, D.; Ong, C.K.; Stephens, P.; Davies, H.; Jones, D.; Lin, M.L.; Teague, J.; et al. Exome sequencing identifies frequent mutation of the SWI/SNF complex gene PBRM1 in renal carcinoma. Nature 2011, 469, 539–542. [Google Scholar] [CrossRef]
- Zhou, H.; Liu, J.; Zhang, Y.; Huang, Y.; Shen, J.; Yang, Y.; Fang, W.; Zhang, L. PBRM1 mutation and preliminary response to immune checkpoint blockade treatment in non-small cell lung cancer. NPJ Precis. Oncol. 2020, 4, 6. [Google Scholar] [CrossRef]
- Sato, Y.; Yoshizato, T.; Shiraishi, Y.; Maekawa, S.; Okuno, Y.; Kamura, T.; Shimamura, T.; Sato-Otsubo, A.; Nagae, G.; Suzuki, H.; et al. Integrated molecular analysis of clear-cell renal cell carcinoma. Nat. Genet. 2013, 45, 860–867. [Google Scholar] [CrossRef] [PubMed]
- Clark, D.J.; Dhanasekaran, S.M.; Petralia, F.; Pan, J.; Song, X.; Hu, Y.; da Veiga Leprevost, F.; Reva, B.; Lih, T.M.; Chang, H.Y.; et al. Integrated Proteogenomic Characterization of Clear Cell Renal Cell Carcinoma. Cell 2019, 179, 964–983.e31. [Google Scholar] [CrossRef] [PubMed]
- Comprehensive molecular characterization of clear cell renal cell carcinoma. Nature 2013, 499, 43–49. [CrossRef] [PubMed]
- Luchini, C.; Robertson, S.A.; Hong, S.M.; Felsenstein, M.; Anders, R.A.; Pea, A.; Nottegar, A.; Veronese, N.; He, J.; Weiss, M.J.; et al. PBRM1 loss is a late event during the development of cholangiocarcinoma. Histopathology 2017, 71, 375–382. [Google Scholar] [CrossRef] [PubMed]
- Yang, Q.; Shen, R.; Xu, H.; Shi, X.; Xu, L.; Zhang, L.; Fan, X.; Jin, X. Comprehensive analyses of PBRM1 in multiple cancer types and its association with clinical response to immunotherapy and immune infiltrates. Ann. Transl. Med. 2021, 9, 465. [Google Scholar] [CrossRef]
- Shi, Y.; Shin, D.S. Dysregulation of SWI/SNF Chromatin Remodelers in NSCLC: Its Influence on Cancer Therapies including Immunotherapy. Biomolecules 2023, 13, 984. [Google Scholar] [CrossRef]
- Hodis, E.; Watson, I.R.; Kryukov, G.V.; Arold, S.T.; Imielinski, M.; Theurillat, J.P.; Nickerson, E.; Auclair, D.; Li, L.; Place, C.; et al. A landscape of driver mutations in melanoma. Cell 2012, 150, 251–263. [Google Scholar] [CrossRef]
- Manceau, G.; Letouzé, E.; Guichard, C.; Didelot, A.; Cazes, A.; Corté, H.; Fabre, E.; Pallier, K.; Imbeaud, S.; Le Pimpec-Barthes, F.; et al. Recurrent inactivating mutations of ARID2 in non-small cell lung carcinoma. Int. J. Cancer 2013, 132, 2217–2221. [Google Scholar] [CrossRef]
- Fukumoto, T.; Lin, J.; Fatkhutdinov, N.; Liu, P.; Somasundaram, R.; Herlyn, M.; Zhang, R.; Nishigori, C. ARID2 Deficiency Correlates with the Response to Immune Checkpoint Blockade in Melanoma. J. Investig. Dermatol. 2021, 141, 1564–1572.e4. [Google Scholar] [CrossRef]
- Levy, C.; Khaled, M.; Fisher, D.E. MITF: Master regulator of melanocyte development and melanoma oncogene. Trends Mol. Med. 2006, 12, 406–414. [Google Scholar] [CrossRef]
- Vu, H.N.; Dilshat, R.; Fock, V.; Steingrímsson, E. User guide to MiT-TFE isoforms and post-translational modifications. Pigment. Cell Melanoma Res. 2021, 34, 13–27. [Google Scholar] [CrossRef] [PubMed]
- Yarden, Y.; Sliwkowski, M.X. Untangling the ErbB signalling network. Nat. Rev. Mol. Cell Biol. 2001, 2, 127–137. [Google Scholar] [CrossRef] [PubMed]
- Citri, A.; Yarden, Y. EGF-ERBB signalling: Towards the systems level. Nat. Rev. Mol. Cell Biol. 2006, 7, 505–516. [Google Scholar] [CrossRef] [PubMed]
- Baselga, J.; Swain, S.M. Novel anticancer targets: Revisiting ERBB2 and discovering ERBB3. Nat. Rev. Cancer 2009, 9, 463–475. [Google Scholar] [CrossRef]
Disclaimer/Publisher’s Note: The statements, opinions and data contained in all publications are solely those of the individual author(s) and contributor(s) and not of MDPI and/or the editor(s). MDPI and/or the editor(s) disclaim responsibility for any injury to people or property resulting from any ideas, methods, instructions or products referred to in the content. |
© 2024 by the authors. Licensee MDPI, Basel, Switzerland. This article is an open access article distributed under the terms and conditions of the Creative Commons Attribution (CC BY) license (https://creativecommons.org/licenses/by/4.0/).





