MicroRNA 320a and Membrane Antigens as Tools to Evaluate the Pathophysiology of Platelets Stored in Blood Banks
Abstract
1. Introduction
2. Materials and Methods
2.1. Collection and Processing of Platelet Samples
2.2. Ethical Statement
2.3. Experimental Design and miRNA Extraction
2.4. miRNA Expression
2.5. Flow Cytometry
2.6. Statistical Analysis
3. Results
3.1. Expression of the P2Y12 Purinergic Receptor on the Platelet Surface during Storage of Stored PCs for Different Storage Times
3.2. Expression of the CD62P Receptor and GPIIb (CD41) and -IIIa (CD61) in PCs with Different Conservation Times
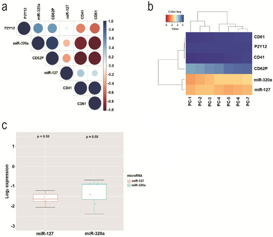
3.3. Expression of miR-127 and miR-320a miRNAs in PCs with Different Conservation Times
4. Discussion
5. Conclusions
Author Contributions
Funding
Institutional Review Board Statement
Informed Consent Statement
Conflicts of Interest
References
- Canault, M.; Duerschmied, D.; Brill, A.; Stefanini, L.; Schatzberg, D.; Cifuni, S.M.; Bergmeier, W.; Wagner, D.D. p38 mitogen-activated protein kinase activation during platelet storage: Consequences for platelet recovery and hemostatic function in vivo. Blood 2010, 115, 1835–1842. [Google Scholar] [CrossRef] [PubMed]
- Handigund, M.; Bae, T.W.; Lee, J.; Cho, Y.G. Evaluation of in vitro storage characteristics of cold stored platelet concentrates with N acetylcysteine (NAC). Transfus. Apher. Sci. 2016, 54, 127–138. [Google Scholar] [CrossRef] [PubMed]
- Pallotta, V.; Rinalducci, S.; Zolla, L. Red blood cell storage affects the stability of cytosolic native protein complexes. Transfusion 2015, 55, 1927–1936. [Google Scholar] [CrossRef] [PubMed]
- Slichter, S.J.; Corson, J.; Jones, M.K.; Christoffel, T.; Pellham, E.; Bailey, S.L.; Bolgiano, D. Exploratory studies of extended storage of apheresis platelets in a platelet additive solution (PAS). Blood 2014, 123, 271–280. [Google Scholar] [CrossRef] [PubMed][Green Version]
- Joanna, M.H.; Phipps, R.P.; Blumberg, N. One big unhappy family: Transfusion alloimmunization, thrombosis, and immune modulation/inflammation. Transfusion 2009, 49, 1032–1036. [Google Scholar] [CrossRef]
- Cho, J.; Kim, H.; Song, J.; Cheong, J.W.; Shin, J.W.; Yang, W.I.; Kim, H.O. Platelet storage induces accelerated desialylation of platelets and increases hepatic thrombopoietin production. J. Transl. Med. 2018, 16, 199. [Google Scholar] [CrossRef]
- Ignatova, A.A.; Karpova, O.V.; Trakhtman, P.E.; Rumiantsev, S.A.; Panteleev, M.A. Functional characteristics and clinical effectiveness of platelet concentrates treated with riboflavin and ultraviolet light in plasma and in platelet additive solution. Vox Sang. 2016, 110, 244–252. [Google Scholar] [CrossRef]
- Böck, M.; Gawaz, M.P.; Dietzler, A.; Heim, M.U.; Mempel, W. Single-donor platelet concentrates: Changes of surface glycoproteins during storage. Pathophysiol. Haemost. Thromb. 1994, 24, 230–235. [Google Scholar] [CrossRef]
- Wang, C.; Mody, M.; Herst, R.; Sher, G.; Freedman, J. Flow cytometric analysis of platelet function in stored platelet concentrates. Transfus. Sci. 1999, 20, 129–139. [Google Scholar] [CrossRef]
- Wang, J.; Yi, X.; Liu, M.; Zhou, Q.; Ren, S.; Wang, Y.; Yang, C.; Zhou, J.; Han, Y. Correlation between the In Vitro Functionality of Stored Platelets and the Cytosolic Esterase-Induced Fluorescence Intensity with CMFDA. PLoS ONE 2015, 10, e0138509. [Google Scholar] [CrossRef]
- Ghezelbash, B.; Amini Kafiabad, S.; Taher Hojjati, M.; Hamidpoor, M.; Vaeli, S.; Reza Tabtabae, M.; Gharehbaghian, A. In vitro assessment of platelet lesions during 5-day storage in iranian blood transfusion organization (Ibto) centers. Arch. Iran. Med. 2014, 18, 114–116. [Google Scholar]
- Landry, P.; Plante, I.; Ouellet, D.L.; Perron, M.P.; Rousseau, G.; Provost, P. Existence of a microRNA pathway in anucleate platelets. Nat. Struct. Mol. Biol. 2009, 16, 961–966. [Google Scholar] [CrossRef] [PubMed]
- Wicik, Z.; Czajka, P.; Eyileten, C.; Fitas, A.; Wolska, M.; Jakubik, D.; von Lewinski, D.; Sourij, H.; Siller-Matula, J.M.; Postula, M. The role of miRNAs in regulation of platelet activity and related diseases—A bioinformatic analysis. Platelets 2022, 14, 1–13. [Google Scholar] [CrossRef]
- Dahiya, N.; Sarachana, T.; Vu, L.; Becker, K.G.; Wood, W.H.; Zhang, Y.; Atreya, C.D. Platelet MicroRNAs: An Overview. Transfus. Med. Rev. 2015, 29, 215–219. [Google Scholar] [CrossRef] [PubMed]
- Pontes, T.B.; Moreira-Nunes, C.D.F.A.; Maués, J.H.D.S.; Lamarão, L.M.; De Lemos, J.A.R.; Montenegro, R.C.; Burbano, R.M.R. The miRNA Profile of Platelets Stored in a Blood Bank and Its Relation to Cellular Damage from Storage. PLoS ONE 2015, 10, e0129399. [Google Scholar] [CrossRef]
- Maués, J.H.d.S.; Moreira-Nunes, C.d.F.A.; Pontes, T.B.; Vieira, P.C.M.; Montenegro, R.C.; Lamarão, L.M.; Lima, E.M.; Burbano, R.M.R. Differential Expression Profile of MicroRNAs during Prolonged Storage of Platelet Concentrates as a Quality Measurement Tool in Blood Banks. OMICS J. Integr. Biol. 2018, 22, 653–664. [Google Scholar] [CrossRef]
- Maués, J.H.d.S.; Aquino Moreira-Nunes, C.d.F.; Rodriguez Burbano, R.M. MicroRNAs as a Potential Quality Measurement Tool of Platelet Concentrate Stored in Blood Banks—A Review. Cells 2019, 8, 1256. [Google Scholar] [CrossRef]
- Yu, S.; Deng, G.; Qian, D.; Xie, Z.; Sun, H.; Huang, D.; Li, Q. Detection of apoptosis-associated microRNA in human apheresis platelets during storage by quantitative real-time polymerase chain reaction analysis. Blood Transfus. 2014, 12, 541–547. [Google Scholar] [CrossRef]
- Kannan, M.; Mohan, K.V.K.; Kulkarni, S.; Atreya, C. Membrane array-based differential profiling of platelets during storage for 52 miRNAs associated with apoptosis. Transfusion 2009, 49, 1443–1450. [Google Scholar] [CrossRef]
- Rytkin, E.; Mirzaev, K.; Bure, I.; Akmalova, K.; Abdullaev, S.; Kachanova, A.; Smirnov, V.; Grishina, E.; Lyakhova, N.; Aleshkovich, E.; et al. MicroRNAs as Novel Biomarkers for P2Y12—Inhibitors Resistance Prediction. Pharm. Pers. Med. 2021, 14, 1575–1582. [Google Scholar] [CrossRef]
- Koessler, J.; Weber, K.; Koessler, A.; Yilmaz, P.; Boeck, M.; Kobsar, A. Expression and function of purinergic receptors in platelets from apheresis-derived platelet concentrates. Blood Transfus. 2016, 14, 545–551. [Google Scholar] [CrossRef] [PubMed]
- Bruil, A.; Beugeling, T.; Feijen, J.; van Aken, W.G. The mechanisms of leukocyte removal by filtration. Transfus. Med. Rev. 1995, 9, 145–166. [Google Scholar] [CrossRef]
- Bontekoe, I.J.; van der Meer, P.F.; Mast, G.; de Korte, D. Separation of centrifuged whole blood and pooled buffy coats using the new CompoMat G5: 3 years experience. Vox Sang. 2014, 107, 140–147. [Google Scholar] [CrossRef] [PubMed]
- Serinolli, M.I.; Novaretti, M.C.Z.; Dorlhiac-Lacer, P.E.; Chamone, D.A.F. Estudo do método da extração da camada leucoplaquetária na produção de hemocomponentes: Avaliação laboratorial. Rev. Bras. Hematol. Hemoter. 2004, 26, 167–176. [Google Scholar] [CrossRef]
- Ministério da Saúde Regulamento Técnico de Procedimentos Hemoterápicos. Available online: http://bvsms.saude.gov.br/bvs/saudelegis/gm/2016/prt0158_04_02_2016.html (accessed on 14 January 2022).
- Shrivastava, M. The platelet storage lesion. Transfus. Apher. Sci. 2009, 41, 105–113. [Google Scholar] [CrossRef]
- van der Meer, P.F. Platelet concentrates, from whole blood or collected by apheresis? Transfus. Apher. Sci. 2013, 48, 129–131. [Google Scholar] [CrossRef]
- Mittal, K.; Kaur, R. Platelet storage lesion: An update. Asian J. Transfus. Sci. 2015, 9, 1–3. [Google Scholar] [CrossRef]
- Albert, F.; Christopher, N.F. The platelet fibrinogen receptor: From megakaryocyte to the mortuary. JRSM Cardiovasc. Dis. 2012, 1, 1–13. [Google Scholar] [CrossRef]
- Reikvam, H.; Marschner, S.; Apelseth, T.O.; Goodrich, R.; Hervig, T. The Mirasol® Pathogen Reduction Technology system and quality of platelets stored in platelet additive solution. Blood Transfus. 2010, 8, 186–192. [Google Scholar] [CrossRef]
- Vucic, M.; Stanojkovic, Z.; Antic, A.; Vucic, J.; Pavlovic, V. Evaluation of platelet activation in leukocyte-depleted platelet concentrates during storage. Bosn. J. Basic Med. Sci. 2018, 18, 29–34. [Google Scholar] [CrossRef]
- Ohto, H.; Nollet, K.E. Overview on platelet preservation: Better controls over storage lesion. Transfus. Apher. Sci. 2011, 44, 321–325. [Google Scholar] [CrossRef] [PubMed]
- Nasiri, S.; Vaeli, S. Flow Cytometric Measurement of CD41/CD61 and CD42b Platelet Receptors and Clotting Assay of Platelet Factor 3 during Long Term-Storage of Platelet Concentrates. IJBC 2015, 7, 61–65. [Google Scholar]
- Mcshine, R.L.; Weggemans, M.; Das, P.C.; Sibinga, C.T.S.; Brozović, B. The use of fresh plasma and a plasma-free medium to enhance the aggregation response of stored platelets. Platelets 1993, 4, 338–340. [Google Scholar] [CrossRef] [PubMed]
- Shapira, S.; Friedman, Z.; Shapiro, H.; Presseizen, K.; Radnay, J.; Ellis, M.H. The effect of storage on the expression of platelet membrane phosphatidylserine and the subsequent impact on the coagulant function of stored platelets. Transfusion 2000, 40, 1257–1263. [Google Scholar] [CrossRef] [PubMed]
- Secco, G.G.; Parisi, R.; Mirabella, F.; Fattori, R.; Genoni, G.; Agostoni, P.; De Luca, G.; Marino, P.N.; Lupi, A.; Rognoni, A. P2Y12 Inhibitors: Pharmacologic Mechanism and Clinical Relevance. Cardiovasc. Hematol. Agents Med. Chem. 2013, 11, 101–105. [Google Scholar] [CrossRef]
- Cattaneo, M. The platelet P2Y12 receptor for adenosine diphosphate: Congenital and drug-induced defects. Blood 2011, 117, 2102–2112. [Google Scholar] [CrossRef]
- Högman, C.F. Immunologic transfusion reactions. Acta Anaesthesiol. Scand. 1988, 32, 4–12. [Google Scholar] [CrossRef]
- Rumjantseva, V.; Grewal, P.K.; Wandall, H.H.; Josefsson, E.C.; Sørensen, A.L.; Larson, G.; Marth, J.D.; Hartwig, J.H.; Hoffmeister, K.M. Dual roles for hepatic lectin receptors in the clearance of chilled platelets. Nat. Med. 2009, 15, 1273–1280. [Google Scholar] [CrossRef]
- Pope, C.A.; Hansen, M.L.; Long, R.W.; Nielsen, K.R.; Eatough, N.L.; Wilson, W.E.; Eatough, D.J. Ambient particulate air pollution, heart rate variability, and blood markers of inflammation in a panel of elderly subjects. Environ. Health Perspect. 2004, 112, 339–345. [Google Scholar] [CrossRef]
- Leytin, V. Apoptosis in the anucleate platelet. Blood Rev. 2012, 26, 51–63. [Google Scholar] [CrossRef]
- Schubert, P.; Devine, D.V. Towards targeting platelet storage lesion-related signaling pathways. Blood Transfus. 2010, 8, 69–72. [Google Scholar] [CrossRef]
- Thon, J.N.; Devine, D.V. Translation of glycoprotein IIIa in stored blood platelets. Transfusion 2007, 47, 2260–2270. [Google Scholar] [CrossRef] [PubMed]
- Nagalla, S.; Shaw, C.; Kong, X.; Kondkar, A.A.; Edelstein, L.C.; Ma, L.; Chen, J.; McKnight, G.S.; López, J.A.; Yang, L.; et al. Platelet microRNA-mRNA coexpression profiles correlate with platelet reactivity. Blood 2011, 117, 5189–5197. [Google Scholar] [CrossRef] [PubMed]
- Kato, M.; Slack, F.J. Ageing and the small, non-coding RNA world. Ageing Res. Rev. 2013, 12, 429–435. [Google Scholar] [CrossRef]
- Tang, H.; Lee, M.; Sharpe, O.; Salamone, L.; Noonan, E.J.; Hoang, C.D.; Levine, S.; Robinson, W.H.; Shrager, J.B. Oxidative stress-responsive microRNA-320 regulates glycolysis in diverse biological systems. FASEB J. 2012, 26, 4710–4721. [Google Scholar] [CrossRef]
- Linnstaedt, S.D.; Riker, K.D.; Walker, M.G.; Nyland, J.E.; Zimny, E.; Lewandowski, C.; Hendry, P.L.; Damiron, K.; Pearson, C.; Velilla, M.-A.; et al. MicroRNA 320a Predicts Chronic Axial and Widespread Pain Development Following Motor Vehicle Collision in a Stress-Dependent Manner. J. Orthop. Sport. Phys. Ther. 2016, 46, 911–919. [Google Scholar] [CrossRef]
- Lee, H.; Zhang, D.; Zhu, Z.; Dela Cruz, C.S.; Jin, Y. Epithelial cell-derived microvesicles activate macrophages and promote inflammation via microvesicle-containing microRNAs. Sci. Rep. 2016, 6, 35250. [Google Scholar] [CrossRef]
- Nikulin, S.V.; Gerasimenko, T.N.; Shilin, S.A.; Gazizov, I.N.; Kindeeva, O.V.; Sakharov, D.A. Comparison of Profiles of Extracellular MicroRNA Secreted by Caco-2 Cells from the Apical Side of the Membrane under Static and Microcirculation Conditions. Bull. Exp. Biol. Med. 2019, 166, 626–630. [Google Scholar] [CrossRef]
- Osman, A.; Hitzler, W.E.; Meyer, C.U.; Landry, P.; Corduan, A.; Laffont, B.; Boilard, E.; Hellstern, P.; Vamvakas, E.C.; Provost, P. Effects of pathogen reduction systems on platelet microRNAs, mRNAs, activation, and function. Platelets 2015, 26, 154–163. [Google Scholar] [CrossRef]
- Hussein, K.; Theophile, K.; Dralle, W.; Wiese, B.; Kreipe, H.; Bock, O. MicroRNA expression profiling of megakaryocytes in primary myelofibrosis and essential thrombocythemia. Platelets 2009, 20, 391–400. [Google Scholar] [CrossRef]
- Diallo, I.; Benmoussa, A.; Laugier, J.; Osman, A.; Hitzler, W.E.; Provost, P. Platelet Pathogen Reduction Technologies Alter the MicroRNA Profile of Platelet-Derived Microparticles. Front. Cardiovasc. Med. 2020, 7, 31. [Google Scholar] [CrossRef] [PubMed]
- Seghatchian, J.; Krailadsiri, P. The platelet storage lesion. Transfus. Med. Rev. 1997, 11, 130–144. [Google Scholar] [CrossRef] [PubMed]
- Isola, H.; Ravanat, C.; Rudwill, F.; Pongerard, A.; Haas, D.; Eckly, A.; Gachet, C.; Hechler, B. Removal of citrate from PAS-III additive solution improves functional and biochemical characteristics of buffy-coat platelet concentrates stored for 7 days, with or without INTERCEPT pathogen reduction. Transfusion 2021, 61, 919–930. [Google Scholar] [CrossRef] [PubMed]
- Vieira Corrêa, P.C.M.; Carneiro, D.M.; da Silva Valente, L.D.S.; Diogo, F.M.; Lamarão, L.M.; da Silva Maués, J.H.; Moreira-Nunes, C.A.; Burbano, R.M.R. Detection of Sepsis in Platelets Using MicroRNAs and Membrane Antigens. Genes 2021, 12, 1877. [Google Scholar] [CrossRef]



| Parameters | Day 1 | Day 2 | Day 3 | Day 4 | Day 5 | Day 6 | Day 7 |
|---|---|---|---|---|---|---|---|
| * Quality control | |||||||
| Swirling | Positive | Positive | Positive | Positive | Positive | Negative | Negative |
| PC volume | 3 mL | 3 mL | 3 mL | 3 mL | 3 mL | 3 mL | 3 mL |
| Leukocyte count (108/70 mL) | 0.51 ± 0.02 | 0.48 ± 0.02 | 0.42 ± 0.03 | 0.34 ± 0.03 | 0.25 ± 0.04 * | 0.18 ± 0.06 * | 0.12 ± 0.06 * |
| Platelet count (1010) | 7.3 ± 0.10 | 6.9 ± 0.11 | 6.7 ± 0.15 | 6.4 ± 0.18 | 6.1 ± 0.21 | 5.8 ± 0.24 | 5.5 ± 0.30 |
| pH | 7.2 ± 0.02 | 7.2 ± 0.03 | 7.2 ± 0.01 | 7.3 ± 0.01 | 7.3 ± 0.02 | 7.3 ± 0.01 | 7.4 ± 0.05 |
| miRNAs expression ** | |||||||
| miR-127 | 0.30 ± 0.12 | 0.41 ± 0.16 | 0.43 ± 0.19 | 0.32 ± 0.17 | 0.24 ± 0.23 | 0.29 ± 0.21 | 0.35 ± 0.25 |
| miR-320a | 0.19 ± 0.11 | 0.27 ± 0.13 | 0.37 ± 0.13 * | 0.53 ± 0.18 * | 0.54 ± 0.19 * | 0.56 ± 0.22 * | 0.62 ± 0.22 * |
| Membrane proteins’ expression + | |||||||
| P2Y12 | 39.57 ± 2.14 | 39.48 ± 1.73 | 40.56 ± 1.97 | 41.64 ± 1.56 | 41.19 ± 1.28 | 42.87 ± 1.80 | 42.69 ± 1.32 |
| CD62P | 11.45 ± 3.12 | 13.76 ± 4.61 | 18.96 ± 5.22 | 21.70 ± 6.22 * | 33.76 ± 6.25 * | 38.26 ± 7.11 * | 40.20 ± 7.17 * |
| CD41 | 94.32 ± 4.20 | 89.81 ± 2.81 | 87.54 ± 2.52 | 85.73 ± 1.98 | 80.11 ± 2.53 * | 78.81 ± 3.22 * | 75.54 ± 2.60 * |
| CD61 | 87.62 ± 3.43 | 83.51 ± 3.72 | 80.31 ± 3.53 | 78.13 ± 2.46 | 77.14 ± 3.25 * | 75.21 ± 3.27 * | 73.11 ± 4.10 * |
Publisher’s Note: MDPI stays neutral with regard to jurisdictional claims in published maps and institutional affiliations. |
© 2022 by the authors. Licensee MDPI, Basel, Switzerland. This article is an open access article distributed under the terms and conditions of the Creative Commons Attribution (CC BY) license (https://creativecommons.org/licenses/by/4.0/).
Share and Cite
Vieira, P.C.M.; Maués, J.H.d.S.; Lamarão, L.M.; Moreira-Nunes, C.A.; Burbano, R.M.R. MicroRNA 320a and Membrane Antigens as Tools to Evaluate the Pathophysiology of Platelets Stored in Blood Banks. Curr. Issues Mol. Biol. 2022, 44, 1838-1850. https://doi.org/10.3390/cimb44050126
Vieira PCM, Maués JHdS, Lamarão LM, Moreira-Nunes CA, Burbano RMR. MicroRNA 320a and Membrane Antigens as Tools to Evaluate the Pathophysiology of Platelets Stored in Blood Banks. Current Issues in Molecular Biology. 2022; 44(5):1838-1850. https://doi.org/10.3390/cimb44050126
Chicago/Turabian StyleVieira, Priscilla Cristina Moura, Jersey Heitor da Silva Maués, Letícia Martins Lamarão, Caroline Aquino Moreira-Nunes, and Rommel Mário Rodríguez Burbano. 2022. "MicroRNA 320a and Membrane Antigens as Tools to Evaluate the Pathophysiology of Platelets Stored in Blood Banks" Current Issues in Molecular Biology 44, no. 5: 1838-1850. https://doi.org/10.3390/cimb44050126
APA StyleVieira, P. C. M., Maués, J. H. d. S., Lamarão, L. M., Moreira-Nunes, C. A., & Burbano, R. M. R. (2022). MicroRNA 320a and Membrane Antigens as Tools to Evaluate the Pathophysiology of Platelets Stored in Blood Banks. Current Issues in Molecular Biology, 44(5), 1838-1850. https://doi.org/10.3390/cimb44050126

