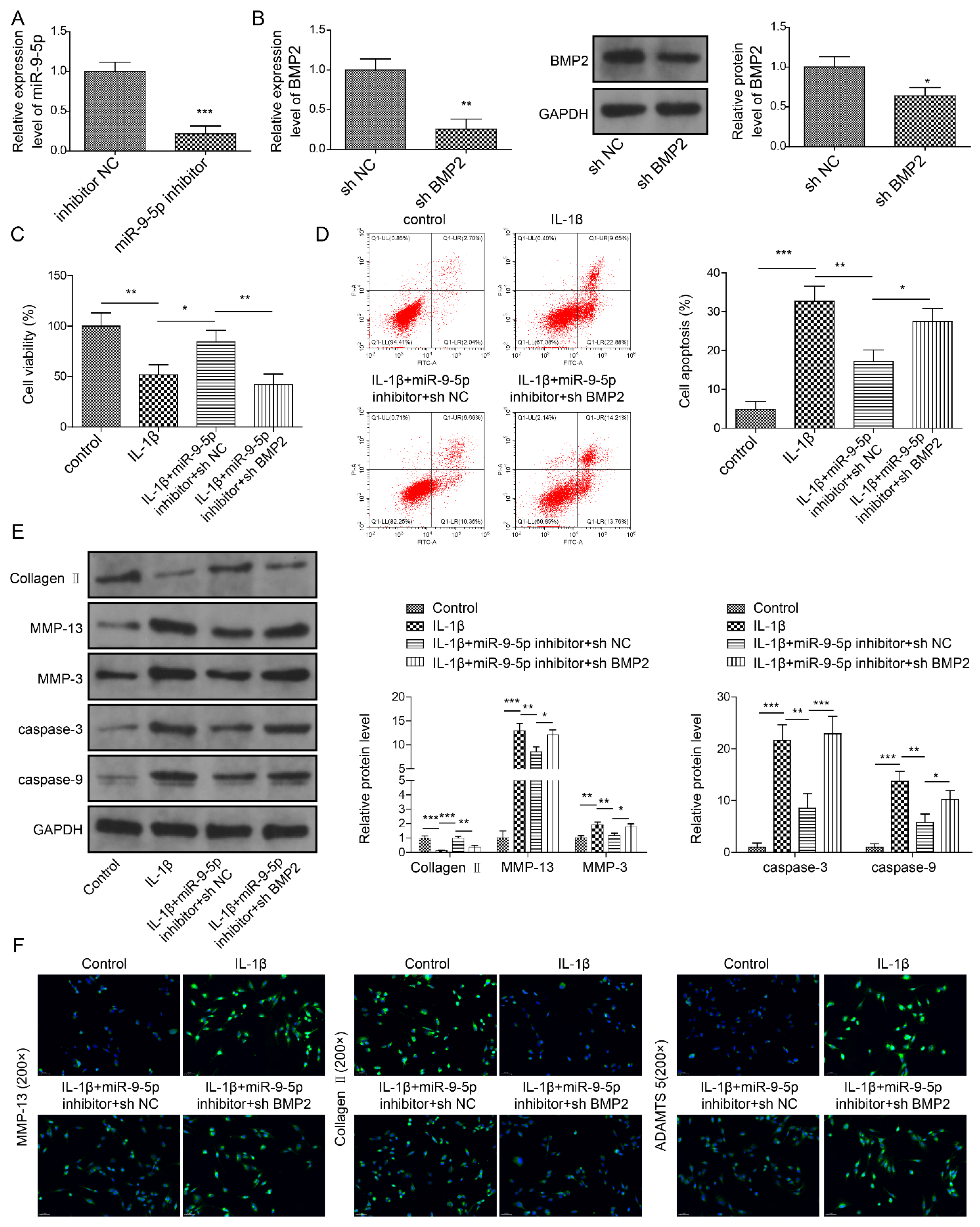
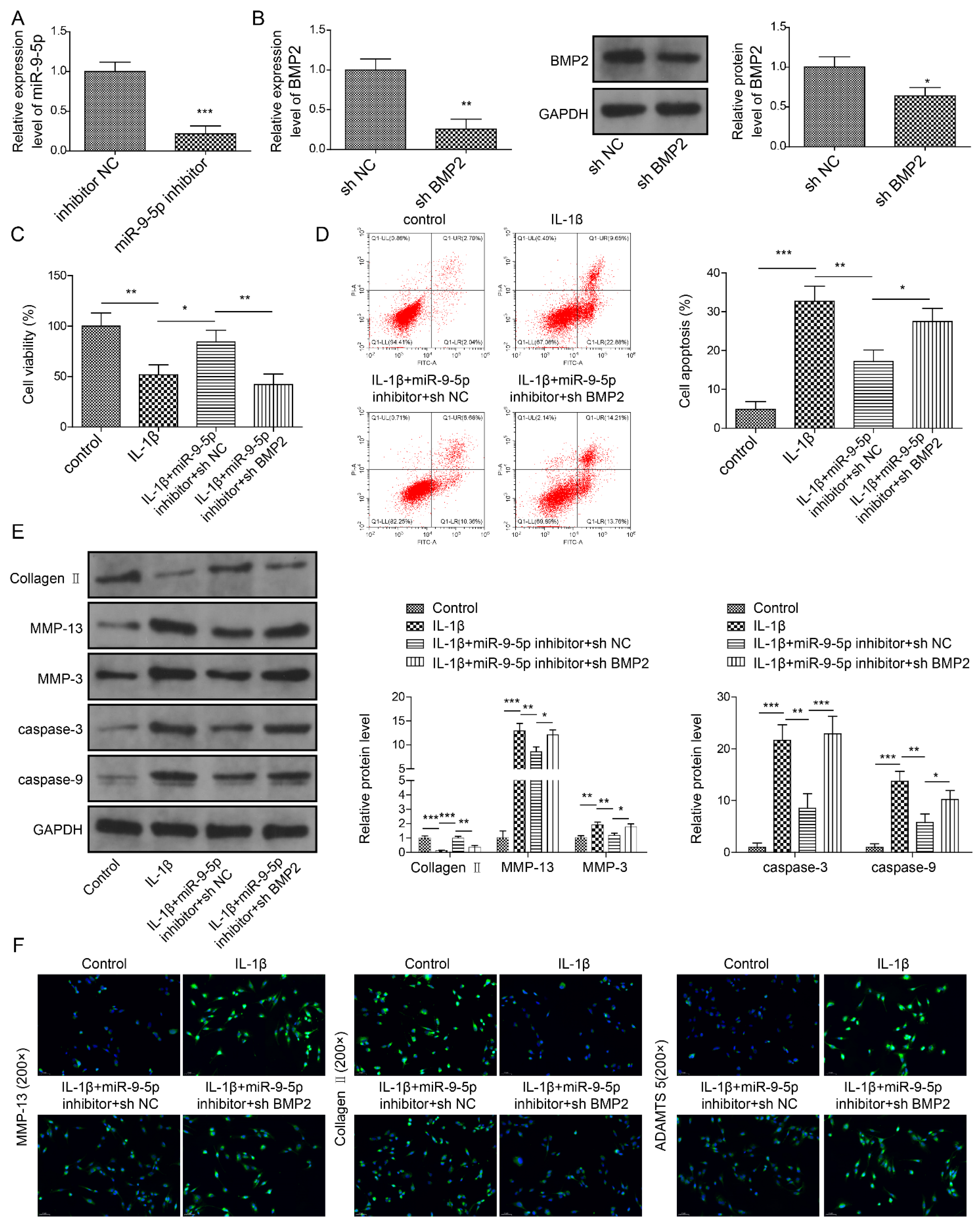
Correction: Tan et al. FOXO3-Activated circFGFBP1 Inhibits Extracellular Matrix Degradation and Nucleus Pulposus Cell Death via miR-9-5p/BMP2 Axis in Intervertebral Disc Degeneration In Vivo and In Vitro. Pharmaceuticals 2023, 16, 473
Error in Figure
References
- Tan, Y.; Wang, X.; Zhang, Y.; Dai, Z.; Li, J.; Dong, C.; Yao, X.; Lu, C.; Chen, F. FOXO3-Activated circFGFBP1 Inhibits Extracellular Matrix Degradation and Nucleus Pulposus Cell Death via miR-9-5p/BMP2 Axis in Intervertebral Disc Degeneration In Vivo and In Vitro. Pharmaceuticals 2023, 16, 473. [Google Scholar] [CrossRef]
- Wu, R.; Yun, Q.; Zhang, J.; Wang, Z.; Zhang, X.; Bao, J. Knockdown of circular RNA tousled-like kinase 1 relieves ischemic stroke in middle cerebral artery occlusion mice and oxygen-glucose deprivation and reoxygenation-induced N2a cell damage. Bioengineered 2022, 13, 3434–3449. [Google Scholar] [CrossRef] [PubMed]

Disclaimer/Publisher’s Note: The statements, opinions and data contained in all publications are solely those of the individual author(s) and contributor(s) and not of MDPI and/or the editor(s). MDPI and/or the editor(s) disclaim responsibility for any injury to people or property resulting from any ideas, methods, instructions or products referred to in the content. |
© 2025 by the authors. Licensee MDPI, Basel, Switzerland. This article is an open access article distributed under the terms and conditions of the Creative Commons Attribution (CC BY) license (https://creativecommons.org/licenses/by/4.0/).
Share and Cite
Tan, Y.; Wang, X.; Zhang, Y.; Dai, Z.; Li, J.; Dong, C.; Yao, X.; Lu, C.; Chen, F. Correction: Tan et al. FOXO3-Activated circFGFBP1 Inhibits Extracellular Matrix Degradation and Nucleus Pulposus Cell Death via miR-9-5p/BMP2 Axis in Intervertebral Disc Degeneration In Vivo and In Vitro. Pharmaceuticals 2023, 16, 473. Pharmaceuticals 2025, 18, 1367. https://doi.org/10.3390/ph18091367
Tan Y, Wang X, Zhang Y, Dai Z, Li J, Dong C, Yao X, Lu C, Chen F. Correction: Tan et al. FOXO3-Activated circFGFBP1 Inhibits Extracellular Matrix Degradation and Nucleus Pulposus Cell Death via miR-9-5p/BMP2 Axis in Intervertebral Disc Degeneration In Vivo and In Vitro. Pharmaceuticals 2023, 16, 473. Pharmaceuticals. 2025; 18(9):1367. https://doi.org/10.3390/ph18091367
Chicago/Turabian StyleTan, Yanlin, Xiaobin Wang, Yi Zhang, Zhehao Dai, Jing Li, Chuning Dong, Xingwang Yao, Chang Lu, and Fei Chen. 2025. "Correction: Tan et al. FOXO3-Activated circFGFBP1 Inhibits Extracellular Matrix Degradation and Nucleus Pulposus Cell Death via miR-9-5p/BMP2 Axis in Intervertebral Disc Degeneration In Vivo and In Vitro. Pharmaceuticals 2023, 16, 473" Pharmaceuticals 18, no. 9: 1367. https://doi.org/10.3390/ph18091367
APA StyleTan, Y., Wang, X., Zhang, Y., Dai, Z., Li, J., Dong, C., Yao, X., Lu, C., & Chen, F. (2025). Correction: Tan et al. FOXO3-Activated circFGFBP1 Inhibits Extracellular Matrix Degradation and Nucleus Pulposus Cell Death via miR-9-5p/BMP2 Axis in Intervertebral Disc Degeneration In Vivo and In Vitro. Pharmaceuticals 2023, 16, 473. Pharmaceuticals, 18(9), 1367. https://doi.org/10.3390/ph18091367
