Efficient Photosensitizer Delivery by Neutrophils for Targeted Photodynamic Therapy of Glioblastoma
Abstract
1. Introduction
2. Results
2.1. Preparation and Characterization of BNPD-Ce6@NE
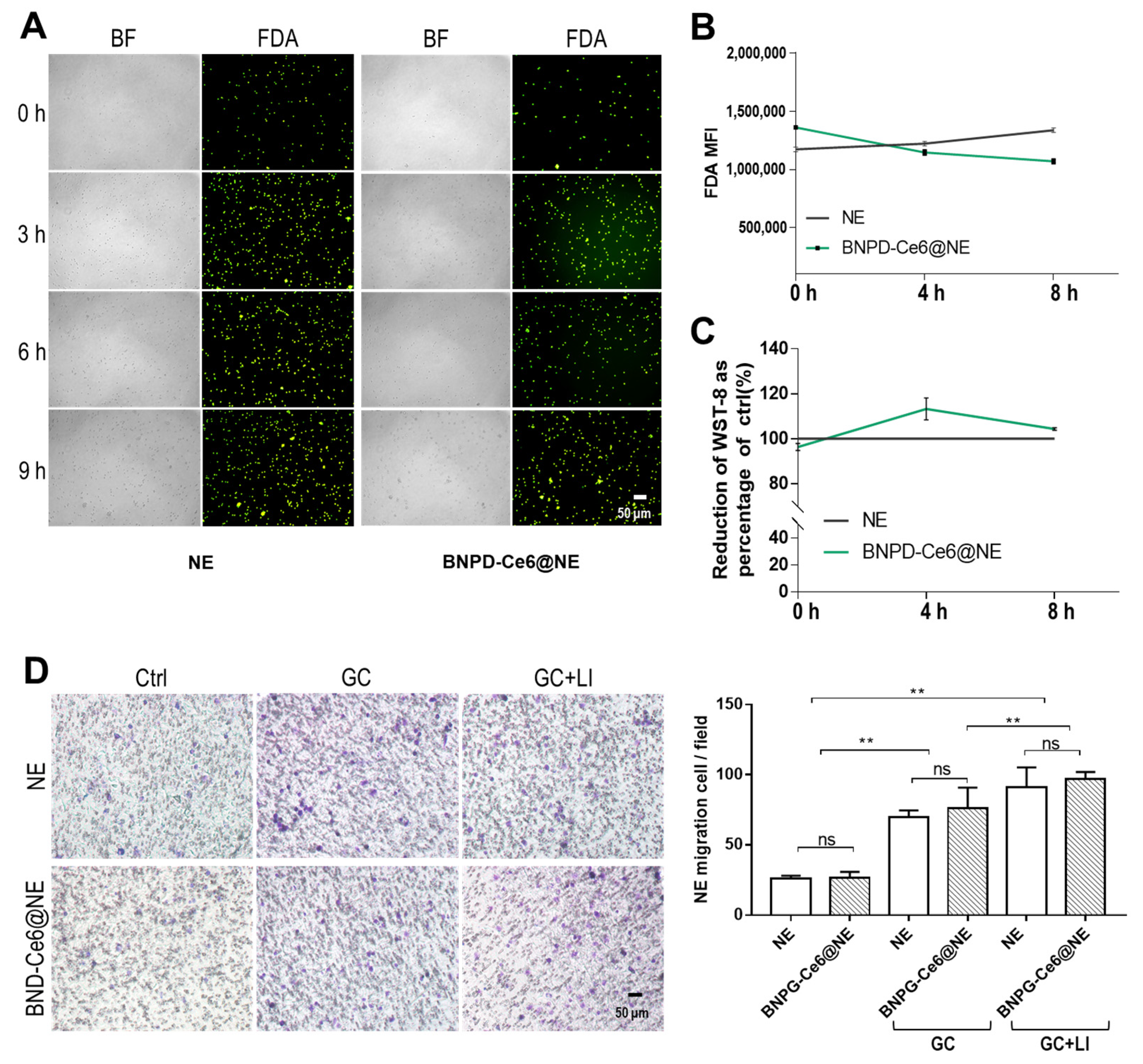
2.2. BNPD-Ce6@NE Efficiently Delivered Ce6 to In Vitro GCs, Which Exhibited Pronounced Photodamage After 808 nm LI
2.3. BNPD-Ce6@NE Efficiently Delivered Ce6 in Intracranial Graft GBMs
2.4. BNPD-Ce6@NE Combined with 808 nm LI Achieved Potent Anti-GBM Efficacy
3. Discussion
4. Materials and Methods
4.1. Materials
4.2. BNPD-Ce6
4.3. Cell Models
4.4. Animals
4.5. Preparation and Characterization of BNPD-Ce6@NE
4.6. BNPD-Ce6@NE Offloading to In Vitro GL261 Cells
4.7. BNPD-Ce6@NE-Mediated Phototocytoxicity of In Vitro GL261 Cells
4.8. Drug Delivery by BNPD-Ce6@NE to Intracranial Graft GBM in Mice
4.9. Anti-GBM PDT Mediated by BNPD-Ce6@NE
4.10. Statistical Analysis
5. Conclusions
Supplementary Materials
Author Contributions
Funding
Institutional Review Board Statement
Informed Consent Statement
Data Availability Statement
Conflicts of Interest
Abbreviations
| GBM | glioblastoma |
| PDT | photodynamic therapy |
| CARs | chimeric antigen receptors |
| Ce6 | chlorin e6 |
| LI | irradiation |
| ROS | reactive oxygen species |
| NE | neutrophils |
| BNPD-Ce6 | boron nitride (BN)-based nanoparticles carrying chlorin e6 |
| BNPD-Ce6@NE | BNPD-Ce6-loaded mouse NE |
| GCs | GBM cells |
| PDA | photodynamic action |
| Ce4 | chlorin e4 |
| hBN | hexagonal boron nitride |
| NPs | nanoparticles |
References
- Medscape. Available online: https://emedicine.medscape.com/article/283252-treatment (accessed on 7 March 2023).
- Nam, J.Y.; de Groot, J.F. Treatment of Glioblastoma. J. Oncol. Pract. 2017, 13, 629–638. [Google Scholar] [CrossRef]
- Obrador, E.; Moreno-Murciano, P.; Oriol-Caballo, M.; López-Blanch, R.; Pineda, B.; Gutiérrez-Arroyo, J.L.; Loras, A.; Gonzalez-Bonet, L.G.; Martinez-Cadenas, C.; Estrela, J.M.; et al. Glioblastoma Therapy: Past, Present and Future. Int. J. Mol. Sci. 2024, 25, 2529. [Google Scholar] [CrossRef]
- Rong, L.; Li, N.; Zhang, Z. Emerging therapies for glioblastoma: Current state and future directions. J. Exp. Clin. Cancer Res. 2022, 41, 142. [Google Scholar] [CrossRef] [PubMed]
- Neth, B.J.; Webb, M.J.; Parney, I.F.; Sener, U.T. The Current Status, Challenges, and Future Potential of Therapeutic Vaccination in Glioblastoma. Pharmaceutics 2023, 15, 1134. [Google Scholar] [CrossRef] [PubMed]
- National Cancer Institute. Available online: https://www.cancer.gov/about-cancer/treatment/types/photodynamic-therapy (accessed on 21 June 2023).
- Gunaydin, G.; Gedik, M.E.; Ayan, S. Photodynamic Therapy—Current Limitations and Novel Approaches. Front. Chem. 2021, 9, 691697. [Google Scholar] [CrossRef]
- Correia, J.H.; Rodrigues, J.A.; Pimenta, S.; Dong, T.; Yang, Z. Photodynamic Therapy Review: Principles, Photosensitizers, Applications, and Future Directions. Pharmaceutics 2021, 13, 1332. [Google Scholar] [CrossRef]
- Bartusik-Aebisher, D.; WoŸnicki, P.; Dynarowicz, K.; Aebisher, D. Photosensitizers for Photodynamic Therapy of Brain Cancers-A Review. Brain Sci. 2023, 13, 1299. [Google Scholar] [CrossRef] [PubMed]
- Lin, Y.J.; Wei, K.C.; Chen, P.Y.; Lim, M.; Hwang, T.L. Roles of Neutrophils in Glioma and Brain Metastases. Front. Immunol. 2021, 12, 701383. [Google Scholar] [CrossRef]
- Maas, R.R.; Soukup, K.; Fournier, N.; Massara, M.; Galland, S.; Kornete, M.; Wischnewski, V.; Lourenco, J.; Croci, D.; Álvarez-Prado, Á.F. The local microenvironment drives activation of neutrophils in human brain tumors. Cell 2023, 186, 4546–4566.e27. [Google Scholar] [CrossRef] [PubMed]
- Wang, G.; Wang, J.; Niu, C.; Zhao, Y.; Wu, P. Neutrophils: New Critical Regulators of Glioma. Front. Immunol. 2022, 13, 927233. [Google Scholar] [CrossRef]
- Massara, M.; Persico, P.; Bonavita, O.; Mollica Poeta, V.; Locati, M.; Simonelli, M.; Bonecchi, R. Neutrophils in Gliomas. Front. Immunol. 2017, 8, 1349. [Google Scholar] [CrossRef] [PubMed]
- Khan, S.; Mittal, S.; McGee, K.; Alfaro-Munoz, K.D.; Majd, N.; Balasubramaniyan, V.; de Groot, J.F. Role of Neutrophils and Myeloid-Derived Suppressor Cells in Glioma Progression and Treatment Resistance. Int. J. Mol. Sci. 2020, 21, 1954. [Google Scholar] [CrossRef]
- Villanueva, M.T. Anticancer therapy: Neutrophils deliver the goods. Nat. Rev. Drug Discov. 2017, 16, 528–529. [Google Scholar] [CrossRef]
- Xue, J.; Zhao, Z.; Zhang, L.; Xue, L.; Shen, S.; Wen, Y.; Wei, Z.; Wang, L.; Kong, L.; Sun, H.; et al. Neutrophil-mediated anticancer drug delivery for suppression of postoperative malignant glioma recurrence. Nat. Nanotechnol. 2017, 12, 692–700. [Google Scholar] [CrossRef] [PubMed]
- Yuan, S.; Hu, Q. Convergence of nanomedicine and neutrophils for drug delivery. Bioact. Mater. 2024, 35, 150–166. [Google Scholar] [CrossRef] [PubMed]
- Chang, Y.; Cai, X.; Syahirah, R.; Yao, Y.; Xu, Y.; Jin, G.; Bhute, V.J.; Torregrosa-Allen, S.; Elzey, B.D.; Won, Y.Y. CAR-neutrophil mediated delivery of tumor-microenvironment responsive nanodrugs for glioblastoma chemo-immunotherapy. Nat. Commun. 2023, 14, 2266. [Google Scholar] [CrossRef] [PubMed]
- Xu, H.Z.; Li, T.F.; Ma, Y.; Li, K.; Zhang, Q.; Xu, Y.H.; Zhang, Y.C.; Zhao, L.; Chen, X. Targeted photodynamic therapy of glioblastoma mediated by platelets with photo-controlled release property. Biomaterials 2022, 290, 121833. [Google Scholar] [CrossRef]
- Kim, N.D.; Chou, R.C.; Seung, E.; Tager, A.M.; Luster, A.D. A unique requirement for the leukotriene B4 receptor BLT1 for neutrophil recruitment in inflammatory arthritis. J. Exp. Med. 2006, 203, 829–835. [Google Scholar] [CrossRef]
- Wang, H.; Zang, J.; Zhao, Z.; Zhang, Q.; Chen, S. The Advances of Neutrophil-Derived Effective Drug Delivery Systems: A Key Review of Managing Tumors and Inflammation. Int. J. Nanomed. 2021, 16, 7663–7681. [Google Scholar] [CrossRef]
- Chen, P.; Zhao, P.D.; Guo, P.; Lin, L.; Liu, J.W.; Yu, Q. Two-photon excitation of chlorin-e6-C15 monomethyl ester for photodynamic therapy. In Proceedings of the Optics in Health Care and Biomedical Optics: Diagnostics and Treatment II SPIE Photonics Asia, Beijing, China, 8–11 November 2004. [Google Scholar]
- Gattuso, H.; Monari, A.; Marazzi, M. Photophysics of chlorin e6: From one- and two-photon absorption to fluorescence and phosphorescence. RSC Adv. 2017, 7, 10992–10999. [Google Scholar] [CrossRef]
- Chen, W.; Zhang, Y.; Li, Q.; Jiang, Y.; Zhou, H.; Liu, Y.; Miao, Q.; Gao, M. Near-Infrared afterglow luminescence of chlorin nanoparticles for ultrasensitive in vivo imaging. J. Am. Chem. Soc. 2022, 144, 6719–6726. [Google Scholar] [CrossRef]
- Roy, S.; Zhang, X.; Puthirath, A.B.; Meiyazhagan, A.; Bhattacharyya, S.; Rahman, M.M.; Babu, G.; Susarla, S.; Saju, S.K.; Tran, M.K.; et al. Structure, properties and applications of two-dimensional hexagonal boron nitride. Adv. Mater. 2021, 33, e2101589. [Google Scholar] [CrossRef]
- Chen, G.; Roy, I.; Yang, C.; Prasad, P.N. Nanochemistry and nanomedicine for nanoparticle-based diagnostics and therapy. Chem. Rev. 2016, 116, 2826–2885. [Google Scholar] [CrossRef] [PubMed]
- Liang, H.; Zhou, Z.; Luo, R.; Sang, M.; Liu, B.; Sun, M.; Qu, W.; Feng, F.; Liu, W. Tumor-specific activated photodynamic therapy with an oxidation-regulated strategy for enhancing anti-tumor efficacy. Theranostics 2018, 8, 5059–5071. [Google Scholar] [CrossRef]
- Zhang, K.; Meng, X.; Yang, Z.; Dong, H.; Zhang, X. Enhanced cancer therapy by hypoxia-responsive copper metal-organic frameworks nanosystem. Biomaterials 2020, 258, 120278. [Google Scholar] [CrossRef]









Disclaimer/Publisher’s Note: The statements, opinions and data contained in all publications are solely those of the individual author(s) and contributor(s) and not of MDPI and/or the editor(s). MDPI and/or the editor(s) disclaim responsibility for any injury to people or property resulting from any ideas, methods, instructions or products referred to in the content. |
© 2025 by the authors. Licensee MDPI, Basel, Switzerland. This article is an open access article distributed under the terms and conditions of the Creative Commons Attribution (CC BY) license (https://creativecommons.org/licenses/by/4.0/).
Share and Cite
Wen, R.; Liu, Y.; Tian, X.; Xu, Y.; Chen, X. Efficient Photosensitizer Delivery by Neutrophils for Targeted Photodynamic Therapy of Glioblastoma. Pharmaceuticals 2025, 18, 276. https://doi.org/10.3390/ph18020276
Wen R, Liu Y, Tian X, Xu Y, Chen X. Efficient Photosensitizer Delivery by Neutrophils for Targeted Photodynamic Therapy of Glioblastoma. Pharmaceuticals. 2025; 18(2):276. https://doi.org/10.3390/ph18020276
Chicago/Turabian StyleWen, Ruojian, Yuwei Liu, Xiang Tian, Yonghong Xu, and Xiao Chen. 2025. "Efficient Photosensitizer Delivery by Neutrophils for Targeted Photodynamic Therapy of Glioblastoma" Pharmaceuticals 18, no. 2: 276. https://doi.org/10.3390/ph18020276
APA StyleWen, R., Liu, Y., Tian, X., Xu, Y., & Chen, X. (2025). Efficient Photosensitizer Delivery by Neutrophils for Targeted Photodynamic Therapy of Glioblastoma. Pharmaceuticals, 18(2), 276. https://doi.org/10.3390/ph18020276

