Therapeutic Evaluation of Rosmarinic Acid in a Rat Model Combining Hypertension, Diabetes, and Nephrolithiasis
Abstract
1. Introduction
2. Results
2.1. Arterial Pressure Results
2.2. Fasting Glucose Results
2.3. Urine Results
2.3.1. Calcium Oxalate Crystals in Urine
2.3.2. Renal Function Markers in Urine
2.3.3. Electrolytes and Mineral Metabolism in Urine
2.4. Serum Results
2.4.1. Renal Function Markers and Electrolytes
2.4.2. Lipid Profile
2.4.3. Hepatic Markers
2.4.4. Inflammatory and Cardiac Markers
2.4.5. Metabolic Stress Indicators
2.5. Renal Oxidative Stress and Inflammatory Markers
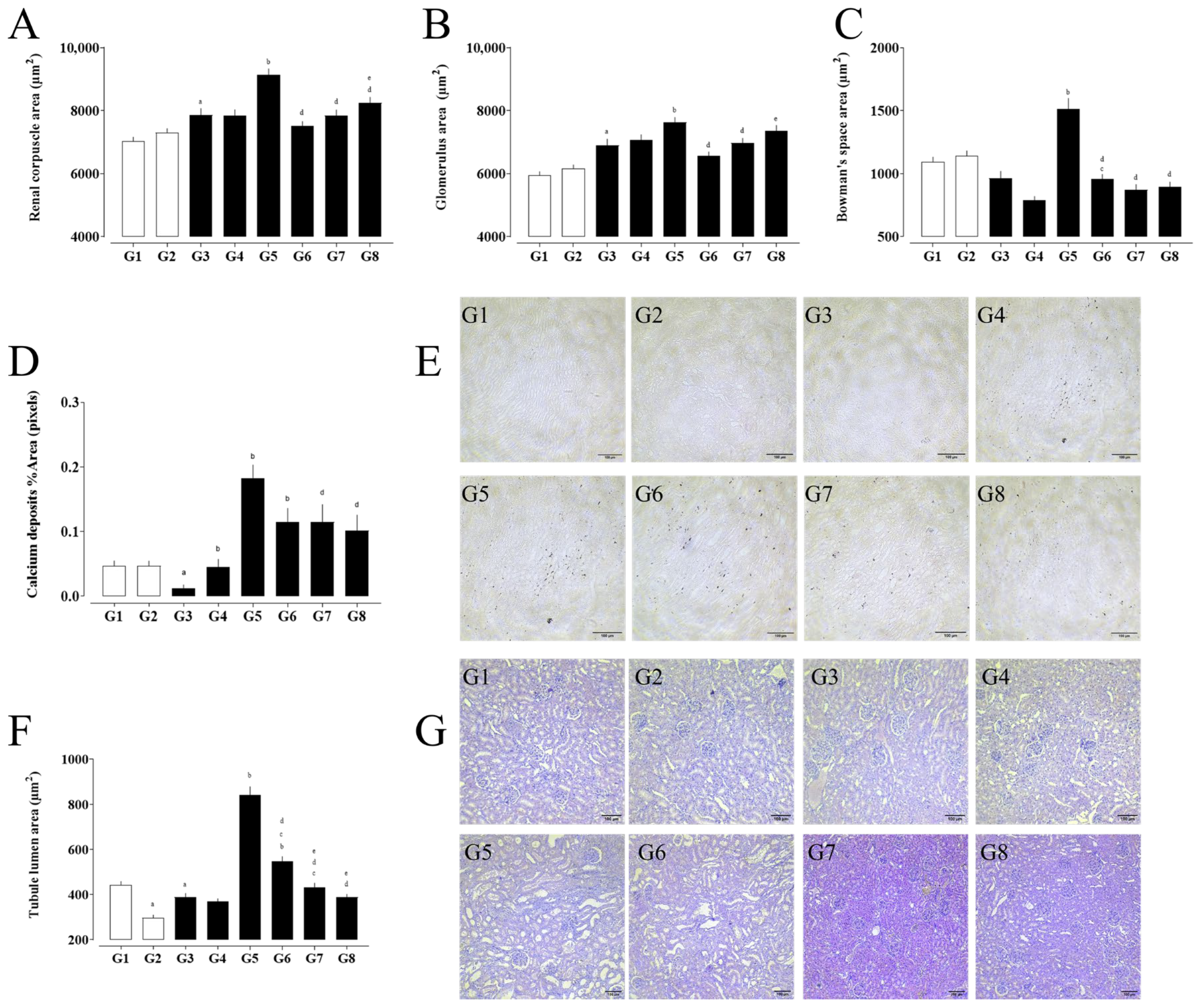
2.6. Histological Analysis
3. Discussion
4. Materials and Methods
4.1. Comorbidity Model
4.1.1. Animals and Experimental Groups
- G1—Wistar Control (Naïve): Non-treated normotensive Wistar rats.
- G2—Wistar + Diabetes mellitus (DM): Wistar rats with diabetes induced by a single intraperitoneal injection of streptozotocin (STZ).
- G3—SHR Control (Naïve): Untreated spontaneously hypertensive rats (SHR).
- G4—SHR + DM: SHR submitted to STZ-induced diabetes.
- G5—SHR + Nephrolithiasis: SHR with nephrolithiasis induced by administration of ethylene glycol and ammonium chloride.
- G6—SHR + DM + Nephrolithiasis: SHR presenting comorbid DM and nephrolithiasis.
- G7—SHR + Comorbidities + Rosmarinic Acid (RA) 10 mg/kg of body weight (b.w.) treatment: SHR with combined DM and nephrolithiasis, treated with rosmarinic acid.
- G8—SHR + Comorbidities + Hydrochlorothiazide (HCTZ) 5 mg/kg b.w. treatment: SHR with combined DM and nephrolithiasis, treated with hydrochlorothiazide.
4.1.2. Diabetes Mellitus Induction with STZ
4.1.3. Nephrolithiasis Induction with EG + AC
4.1.4. Arterial Pressure Measure
4.1.5. Glucose Measure
4.1.6. Urine Sample Collection and Analysis
4.1.7. Tissue Samples and Analysis
4.2. Statistical Analysis
5. Conclusions
Author Contributions
Funding
Institutional Review Board Statement
Informed Consent Statement
Data Availability Statement
Acknowledgments
Conflicts of Interest
References
- Mosenzon, O.; Alguwaihes, A.; Leon, J.L.A.; Bayram, F.; Darmon, P.; Davis, T.M.E.; Dieuzeide, G.; Eriksen, K.T.; Hong, T.; Kaltoft, M.S.; et al. CAPTURE: A Multinational, Cross-Sectional Study of Cardiovascular Disease Prevalence in Adults with Type 2 Diabetes across 13 Countries. Cardiovasc. Diabetol. 2021, 20, 154. [Google Scholar] [CrossRef]
- Barrett-Connor, E.; Wingard, D.; Wong, N.; Goldberg, R. Heart Disease and Diabetes. In Diabetes in America; National Institute of Diabetes and Digestive and Kidney Diseases: Phoenix, AZ, USA, 2018. [Google Scholar]
- Chen, H.-S.; Su, L.-T.; Lin, S.-Z.; Sung, F.-C.; Ko, M.-C.; Li, C.-Y. Increased Risk of Urinary Tract Calculi Among Patients with Diabetes Mellitus—A Population-Based Cohort Study. Urology 2012, 79, 86–92. [Google Scholar] [CrossRef]
- Davarci, M.; Helvaci, M.R.; Aydin, M. What Is the Relationship between Type 2 Diabetes Mellitus and Urolithiasis? Bratisl Lek Listy 2011, 112, 711–714. [Google Scholar] [PubMed]
- Malta, D.C.; Duncan, B.B.; Schmidt, M.I.; Machado, Í.E.; da Silva, A.G.; Bernal, R.T.I.; Pereira, C.A.; Damacena, G.N.; Stopa, S.R.; Rosenfeld, L.G.; et al. Prevalência de Diabetes Mellitus Determinada Pela Hemoglobina Glicada Na População Adulta Brasileira, Pesquisa Nacional de Saúde. Rev. Bras. Epidemiol. 2019, 22, E190006. [Google Scholar] [CrossRef]
- Mancia, G.; Kreutz, R.; Brunström, M.; Burnier, M.; Grassi, G.; Januszewicz, A.; Muiesan, M.L.; Tsioufis, K.; Agabiti-Rosei, E.; Algharably, E.A.E.; et al. 2023 ESH Guidelines for the Management of Arterial Hypertension The Task Force for the Management of Arterial Hypertension of the European Society of Hypertension. J. Hypertens. 2023, 41, 1874–2071. [Google Scholar] [CrossRef]
- de Sales, P.C.; McCarthy, M.M.; Dickson, V.V.; Sullivan-Bolyai, S.; Melkus, G.D.; Chyun, D. The Importance of Social Support in the Management of Hypertension in Brazil. J. Cardiovasc. Nurs. 2024, 40, 198–207. [Google Scholar] [CrossRef] [PubMed]
- Coutinho, W.F.; Silva Júnior, W.S. Diabetes Care in Brazil. Ann. Glob. Health 2015, 81, 735–741. [Google Scholar] [CrossRef]
- dos Reis, R.C.P.; Duncan, B.B.; Szwarcwald, C.L.; Malta, D.C.; Schmidt, M.I. Control of Glucose, Blood Pressure, and Cholesterol among Adults with Diabetes: The Brazilian National Health Survey. J. Clin. Med. 2021, 10, 3428. [Google Scholar] [CrossRef]
- Dhayat, N.A.; Bonny, O.; Roth, B.; Christe, A.; Ritter, A.; Mohebbi, N.; Faller, N.; Pellegrini, L.; Bedino, G.; Venzin, R.M.; et al. Hydrochlorothiazide and Prevention of Kidney-Stone Recurrence. N. Engl. J. Med. 2023, 388, 781–791. [Google Scholar] [CrossRef] [PubMed]
- Touiss, I.; Elfaky, M.A.; Ashour, M.L.; Harnafi, H. Insights into the Recent Application of Rosmarinic Acid in Therapy. In New Findings from Natural Substances; Bentham Science Publishers: Sharjah, United Arab Emirates, 2022; pp. 81–103. [Google Scholar]
- Hajimehdipoor, H.; Saeidnia, S.; Gohari, A.; Hamedani, M.; Shekarchi, M. Comparative Study of Rosmarinic Acid Content in Some Plants of Labiatae Family. Pharmacogn. Mag. 2012, 8, 37. [Google Scholar] [CrossRef]
- Felício Macarini, A.; Bolda Mariano, L.N.; de Cássia Vilhena da Silva, R.; Corrêa, R.; de Souza, P. Involvement of Cholinergic and Cyclooxygenase Pathways in the Diuretic Effects of Rosmarinic Acid. Chem. Biodivers. 2025, 22, e202401634. [Google Scholar] [CrossRef] [PubMed]
- Moser, J.C.; Cechinel-Zanchett, C.C.; Mariano, L.N.B.; Boeing, T.; da Silva, L.M.; de Souza, P. Diuretic, Natriuretic and Ca2+-Sparing Effects Induced by Rosmarinic and Caffeic Acids in Rats. Rev. Bras. Farmacogn. 2020, 30, 588–592. [Google Scholar] [CrossRef]
- Macarini, A.F.; Mariano, L.N.B.; Zanovello, M.; da Silva, R.d.C.V.; Corrêa, R.; de Souza, P. Protective Role of Rosmarinic Acid in Experimental Urolithiasis: Understanding Its Impact on Renal Parameters. Pharmaceuticals 2024, 17, 702. [Google Scholar] [CrossRef]
- Okamoto, K.; Aoki, K. Development of a Strain of Spontaneously Hypertensive Rats. Jpn. Circ. J. 1963, 27, 282–293. [Google Scholar] [CrossRef]
- Ghasemi, A.; Jeddi, S. Streptozotocin as a Tool for Induction of Rat Models of Diabetes: A Practical Guide. EXCLI J. 2023, 22, 274–294. [Google Scholar] [CrossRef]
- Khan, S.R. Animal Models of Kidney Stone Formation: An Analysis. World J. Urol. 1997, 15, 236–243. [Google Scholar] [CrossRef]
- Green, M.L.; Hatch, M.; Freel, R.W. Ethylene Glycol Induces Hyperoxaluria without Metabolic Acidosis in Rats. Am. J. Physiol. Ren. Physiol. 2005, 289, F536–F543. [Google Scholar] [CrossRef] [PubMed]
- Van Zwieten, P.A. Diabetes and Hypertension: Experimental Models for Pharmacological Studies. Clin. Exp. Hypertens. 1999, 21, 1–16. [Google Scholar] [CrossRef]
- Pravenec, M.; Křen, V.; Landa, V.; Mlejnek, P.; Musilová, A.; Šilhavý, J.; Šimáková, M.; Zídek, V. Recent Progress in the Genetics of Spontaneously Hypertensive Rats. Physiol. Res. 2014, 63, 932622. [Google Scholar] [CrossRef]
- Grisk, O.; Klöting, I.; Exner, J.; Spiess, S.; Schmidt, R.; Junghans, D.; Lorenz, G.; Rettig, R. Long-Term Arterial Pressure in Spontaneously Hypertensive Rats Is Set by the Kidney. J. Hypertens. 2002, 20, 131–138. [Google Scholar] [CrossRef] [PubMed]
- Carlberg, B. Proteinuria Early in the Development of Hypertension. J. Hypertens. 2014, 32, 2351–2352. [Google Scholar] [CrossRef]
- Lee, H.; Park, M.-S.; Kang, M.K.; Song, T.-J. Association between Proteinuria Status and Risk of Hypertension: A Nationwide Population-Based Cohort Study. J. Pers. Med. 2023, 13, 1414. [Google Scholar] [CrossRef]
- Nadeem, M.; Imran, M.; Aslam Gondal, T.; Imran, A.; Shahbaz, M.; Muhammad Amir, R.; Wasim Sajid, M.; Batool Qaisrani, T.; Atif, M.; Hussain, G.; et al. Therapeutic Potential of Rosmarinic Acid: A Comprehensive Review. Appl. Sci. 2019, 9, 3139. [Google Scholar] [CrossRef]
- Noor, S.; Mohammad, T.; Rub, M.A.; Raza, A.; Azum, N.; Yadav, D.K.; Hassan, M.I.; Asiri, A.M. Biomedical Features and Therapeutic Potential of Rosmarinic Acid. Arch. Pharm. Res. 2022, 45, 205–228. [Google Scholar] [CrossRef]
- Lutz, T.A. Mammalian Models of Diabetes Mellitus, with a Focus on Type 2 Diabetes Mellitus. Nat. Rev. Endocrinol. 2023, 19, 350–360. [Google Scholar] [CrossRef] [PubMed]
- Manunta, P.; Hamlyn, J.M.; Simonini, M.; Messaggio, E.; Lanzani, C.; Bracale, M.; Argiolas, G.; Casamassima, N.; Brioni, E.; Glorioso, N.; et al. Endogenous Ouabain and the Renin–Angiotensin–Aldosterone System: Distinct Effects on Na Handling and Blood Pressure in Human Hypertension. J. Hypertens. 2011, 29, 349–356. [Google Scholar] [CrossRef] [PubMed]
- Al-Waili, N.; Al-Waili, H.; Al-Waili, T.; Salom, K. Natural Antioxidants in the Treatment and Prevention of Diabetic Nephropathy; a Potential Approach That Warrants Clinical Trials. Redox Rep. 2017, 22, 99–118. [Google Scholar] [CrossRef]
- Bungău, S.; Vesa, C.; Bustea, C.; Purza, A.L.; Ţiț, D.M.; Brisc, M.C.; Radu, A. Antioxidant and Hypoglycemic Potential of Essential Oils in Diabetes Mellitus and Its Complications. Int. J. Mol. Sci. 2023, 24, 16501. [Google Scholar] [CrossRef]
- Ceban, E.; Banov, P.; Galescu, A.; Botnari, V. Oxidative Stress and Antioxidant Status in Patients with Complicated Urolithiasis. J. Med. Life 2016, 9, 259–262. [Google Scholar]
- Asgharpour, M.; Tolouian, A.; Bhaskar, L.; Tolouian, R.; Massoudi, N. Herbal Antioxidants and Renal Ischemic-Reperfusion Injury; an Updated Review. J. Nephropharmacol. 2020, 10, e03. [Google Scholar] [CrossRef]
- Khan, S.R.; Johnson, J.M.; Peck, A.B.; Cornelius, J.G.; Glenton, P.A. Expression of Osteopontin in Rat Kidneys: Induction during Ethylene Glycol Induced Calcium Oxalate Nephrolithiasis. J. Urol. 2002, 168, 1173–1181. [Google Scholar] [CrossRef]
- Boeing, T.; da Silva, L.M.; Mariott, M.; de Andrade, S.F.; de Souza, P. Diuretic and Natriuretic Effect of Luteolin in Normotensive and Hypertensive Rats: Role of Muscarinic Acetylcholine Receptors. Pharmacol. Rep. 2017, 69, 1121–1124. [Google Scholar] [CrossRef] [PubMed]
- Costa, P.; Somensi, L.B.; da Silva, R.d.C.M.V.d.A.; Mariano, L.N.B.; Boeing, T.; Longo, B.; Perfoll, E.; de Souza, P.; Gushiken, L.F.S.; Pellizzon, C.H.; et al. Role of the Antioxidant Properties in the Gastroprotective and Gastric Healing Activity Promoted by Brazilian Green Propolis and the Healing Efficacy of Artepillin C. Inflammopharmacology 2020, 28, 1009–1025. [Google Scholar] [CrossRef] [PubMed]
- Sedlak, J.; Lindsay, R.H. Estimation of Total, Protein-Bound, and Nonprotein Sulfhydryl Groups in Tissue with Ellman’s Reagent. Anal. Biochem. 1968, 25, 192–205. [Google Scholar] [CrossRef]
- Jiang, Z.; Woollard, A.C.S.; Wolff, S.P. Lipid Hydroperoxide Measurement by Oxidation of Fe2+ in the Presence of Xylenol Orange. Comparison with the TBA Assay and an Iodometric Method. Lipids 1991, 26, 853–856. [Google Scholar] [CrossRef]
- Jiang, Z.-Y.; Hunt, J.V.; Wolff, S.P. Ferrous Ion Oxidation in the Presence of Xylenol Orange for Detection of Lipid Hydroperoxide in Low Density Lipoprotein. Anal. Biochem. 1992, 202, 384–389. [Google Scholar] [CrossRef]
- Gao, R.; Yuan, Z.; Zhao, Z.; Gao, X. Mechanism of Pyrogallol Autoxidation and Determination of Superoxide Dismutase Enzyme Activity. Bioelectrochem. Bioenerg. 1998, 45, 41–45. [Google Scholar] [CrossRef]
- Marklund, S.; Marklund, G. Involvement of the Superoxide Anion Radical in the Autoxidation of Pyrogallol and a Convenient Assay for Superoxide Dismutase. Eur. J. Biochem. 1974, 47, 469–474. [Google Scholar] [CrossRef]
- Habig, W.H.; Pabst, M.J.; Jakoby, W.B. Glutathione S-Transferases. J. Biol. Chem. 1974, 249, 7130–7139. [Google Scholar] [CrossRef] [PubMed]
- Suzuki, K.; Ota, H.; Sasagawa, S.; Sakatani, T.; Fujikura, T. Assay Method for Myeloperoxidase in Human Polymorphonuclear Leukocytes. Anal. Biochem. 1983, 132, 345–352. [Google Scholar] [CrossRef]
- Horak, E.; Hopfer, S.M.; Sunderman, F.W. Spectrophotometric Assay for Urinary N-Acetyl-Beta-D-Glucosaminidase Activity. Clin. Chem. 1981, 27, 1180–1185. [Google Scholar] [CrossRef] [PubMed]
- Tsikas, D. Analysis of Nitrite and Nitrate in Biological Fluids by Assays Based on the Griess Reaction: Appraisal of the Griess Reaction in the l-Arginine/Nitric Oxide Area of Research. J. Chromatogr. B 2007, 851, 51–70. [Google Scholar] [CrossRef] [PubMed]
- Schneider, C.A.; Rasband, W.S.; Eliceiri, K.W. NIH Image to ImageJ: 25 Years of Image Analysis. Nat. Methods 2012, 9, 671–675. [Google Scholar] [CrossRef] [PubMed]



| G1 | G2 | G3 | G4 | G5 | G6 | G7 | G8 | |
|---|---|---|---|---|---|---|---|---|
| Urinary markers | ||||||||
| Creatinine (mg/dL) | 62.38 ± 4.38 | 41.83 ± 11.11 | 39.42 ± 5.75 | 24.77 ± 5.28 | 37.10 ± 4.64 | 20.22 ± 2.05 b,d | 19.91 ± 3.38 d | 14.23 ± 2.05 d |
| Total Urea (mg/mg Creatinine) | 52.63 ± 2.18 | 98.82 ± 12.55 a | 53.38 ± 2.31 | 118.80 ± 7.75 b | 39.50 ± 3.25 | 90.27 ± 15.70 b,d | 139.70 ± 16.00 d | 142.40 ± 12.11 d |
| Proteinuria (mg/dL) | 66.00 ± 5.64 | 44.33 ± 13.92 | 116.40 ± 15.46 a | 51.00 ± 28.86 b | 121.00 ± 14.12 | 57.88 ± 10.23 d | 44.86 ± 7.91 d | 30.67 ± 9.32 d |
| Glucose (mg/dL) | 55.29 ± 19.60 | 1172.00 ± 356.70 a | 39.08 ± 10.06 | 1735.00 ± 340.30 b | 38.53 ± 9.48 | 1039.00 ± 389.70 b | 1774.00 ± 294.00 d | 1228.00 ± 395.50 d |
| Sodium (mmol/L) | 51.25 ± 7.81 | 53.56 ± 7.32 | 23.29 ± 6.11 a | 38.67 ± 7.25 | 11.63 ± 2.27 | 9.88 ± 0.90 c | 13.71 ± 1.58 c | 27.83 ± 9.55 d,e |
| Potassium (mmol/L) | 140.30 ± 13.62 | 133.70 ± 26.22 | 79.43 ± 12.94 | 84.50 ± 14.75 | 18.38 ± 3.42 b | 19.88 ± 1.55 b,c | 50.00 ± 13.47 d,e | 47.67 ± 4.23 c,d |
| Chloride (mmol/L) | 46.75 ± 8.46 | 58.22 ± 10.48 | 16.71 ± 2.75 a | 26.50 ± 3.86 | 24.00 ± 4.64 | 66.00 ± 13.13 b | 44.71 ± 9.78 | 71.17 ± 24.85 |
| Total Calcium (mg/mg Creatinine) | 0.21 ± 0.04 | 1.13 ± 0.37 a | 0.08 ± 0.01 | 0.90 ± 0.19 b | 0.03 ± 0.01 | 0.44 ± 0.16 d | 0.46 ± 0.10 d | 0.38 ± 0.11 d |
| G1 | G2 | G3 | G4 | G5 | G6 | G7 | G8 | |
|---|---|---|---|---|---|---|---|---|
| Serum renal function markers | ||||||||
| Creatinine (mg/dL) | 0.39 ± 0.01 | 0.43 ± 0.02 | 0.43 ± 0.03 | 0.41 ± 0.01 | 0.89 ± 0.11 b | 1.02 ± 0.32 | 0.49 ± 0.04 | 0.63 ± 0.24 |
| Urea (mg/dL) | 49.23 ± 0.84 | 63.75 ± 3.05 a | 47.31 ± 2.02 | 63.95 ± 2.50 | 147.20 ± 30.20 b | 151.00 ± 40.90 b | 95.00 ± 10.13 | 176.20 ± 64.87 |
| Uric acid (mg/dL) | 2.06 ± 0.16 | 1.95 ± 0.11 | 2.11 ± 0.20 | 1.81 ± 0.23 | 3.98 ± 0.67 b | 1.25 ± 0.33 d | 1.34 ± 0.16 d | 1.61 ± 0.28 d |
| Albumin (g/dL) | 3.57 ± 0.02 | 3.36 ± 0.05 a | 3.47 ± 0.03 | 3.05 ± 0.06 b | 3.71 ± 0.02 | 3.15 ± 0.09 b,d | 2.90 ± 0.11 d | 3.09 ± 0.21 d |
| Electrolytes | ||||||||
| Sodium (mmol/L) | 138.90 ± 0.50 | 137.10 ± 0.68 a | 136.90 ± 0.22 a | 135.80 ± 0.39 | 141.30 ± 1.95 | 133.50 ± 1.85 d | 140.00 ± 0.62 e | 140.70 ± 1.76 e |
| Potassium (mmol/L) | 5.35 ± 0.12 | 5.63 ± 0.47 | 5.22 ± 0.06 | 5.71 ± 0.19 | 6.23 ± 0.36 b | 5.25 ± 0.21 d | 5.41 ± 0.25 | 5.75 ± 0.26 |
| Chloride (mmol/L) | 101.80 ± 0.63 | 97.33 ± 1.40 a | 100.80 ± 0.49 | 95.22 ± 1.41 b | 102.40 ± 1.50 | 104.00 ± 1.61 c | 98.17 ± 2.01 | 94.33 ± 4.29 e |
| Calcium (mmol/L) | 1.37 ± 0.01 | 1.42 ± 0.02 a | 1.31 ± 0.01 a | 1.41 ± 0.01 b | 1.33 ± 0.02 | 1.31 ± 0.03 c | 1.43 ± 0.02 d,e | 1.42 ± 0.03 e |
| Lipid profile | ||||||||
| HDL (mg/dL) | 25.50 ± 1.05 | 27.22 ± 0.83 | 19.00 ± 0.44 a | 24.50 ± 1.61 | 18.38 ± 0.98 | 23.75 ± 2.28 | 27.57 ± 1.65 d | 33.17 ± 3.70 d,e |
| Total Cholesterol (mg/dL) | 67.75 ± 4.51 | 95.00 ± 10.76 a | 49.86 ± 1.03 | 58.33 ± 3.15 | 52.88 ± 2.91 | 58.25 ± 2.70 | 55.71 ± 1.82 | 73.00 ± 8.65 d |
| Triglycerides (mg/dL) | 97.88 ± 12.19 | 714.30 ± 241.20 a | 48.00 ± 5.10 | 151.50 ± 37.18 b | 45.38 ± 7.80 | 79.50 ± 17.17 c | 70.57 ± 7.46 c | 118.20 ± 30.64 d |
| Hepatic markers | ||||||||
| AST (U/L) | 120.40 ± 8.22 | 179.40 ± 17.22 a | 157.00 ± 12.89 | 466.20 ± 113.10 b | 163.50 ± 19.85 | 126.70 ± 13.43 c | 283.80 ± 38.74 d,e | 236.60 ± 56.30 c |
| ALT (U/L) | 42.64 ± 1.88 | 84.79 ± 11.75 a | 75.07 ± 6.42 a | 260.80 ± 63.81 b | 56.71 ± 5.87 | 68.96 ± 8.42 c | 104.60 ± 13.86 c,d | 84.12 ± 16.38 c |
| Alkaline Phosphatase (U/L) | 77.83 ± 2.71 | 282.00 ± 84.99 a | 300.10 ± 9.11 a | 736.50 ± 84.00 b | 119.90 ± 7.37 | 473.90 ± 134.30 d | 682.60 ± 103.90 d | 545.70 ± 139.60 |
| Inflammation markers | ||||||||
| CK-MB (U/L) | 1243.00 ± 163.80 | 1449.00 ± 172.00 | 682.70 ± 58.28 a | 924.70 ± 116.70 | 610.70 ± 96.12 | 476.00 ± 45.93 c | 1042.00 ± 130.30 d,e | 482.70 ± 77.97 c |
| LDH (U/L) | 94.38 ± 11.02 | 384.90 ± 127.30 a | 300.10 ± 9.11 | 736.50 ± 84.00 b | 119.90 ± 7.37 | 473.90 ± 134.30 | 682.60 ± 103.90 d | 545.70 ± 139.60 d |
| hs-PCR (mg/L) | 0.02 ± 0.00 | 0.03 ± 0.00 | 0.05 ± 0.02 | 0.03 ± 0.01 | 0.03 ± 0.00 | 0.04 ± 0.00 | 0.03 ± 0.00 | 0.05 ± 0.00 |
| Metabolic stress indicators | ||||||||
| Glucose (mg/dL) | 269.70 ± 17.10 | 520.00 ± 70.48 a | 297.70 ± 10.00 | 666.90 ± 70.23 b | 188.70 ± 22.99 | 450.70 ± 100.70 | 652.40 ± 74.69 d | 586.30 ± 99.75 d |
| Latic acid (mg/dL) | 2.93 ± 0.27 | 3.34 ± 0.37 | 2.83 ± 0.47 | 5.30 ± 0.51 b | 4.88 ± 0.75 b | 2.55 ± 0.62 c,d | 2.54 ± 0.72 c,d | 5.52 ± 0.77 e |
| G1 | G2 | G3 | G4 | G5 | G6 | G7 | G8 | |
|---|---|---|---|---|---|---|---|---|
| LPO (µmol/mg of tissue) | 2.72 ± 0.25 | 1.99 ± 0.24 | 2.22 ± 0.24 | 1.67 ± 0.28 | 1.19 ± 0.10 b | 0.93 ± 0.11 b,c | 0.99 ± 0.15 c | 0.55 ± 0.09 c,d |
| GSH (µg/mL) | 4.54 ± 0.16 | 4.22 ± 0.20 | 4.28 ± 0.19 | 4.00 ± 0.42 | 5.49 ± 0.40 | 4.84 ± 0.56 | 4.17 ± 0.32 | 5.92 ± 0.84 |
| SOD (U/mg of protein) | 0.31 ± 0.02 | 0.28 ± 0.01 | 0.36 ± 0.01 a | 0.33 ± 0.03 | 0.32 ± 0.03 | 0.21 ± 0.02 b,c | 0.36 ± 0.04 e | 0.26 ± 0.03 |
| GST (mmol/min/mg of protein) | 0.94 ± 0.06 | 0.80 ± 0.05 | 0.81 ± 0.08 | 0.77 ± 0.10 | 0.91 ± 0.06 | 0.93 ± 0.06 | 0.76 ± 0.05 e | 0.60 ± 0.10 d,e |
| NAG (O.D./mg of protein) | 0.40 ± 0.02 | 0.37 ± 0.02 | 0.33 ± 0.02 a | 0.30 ± 0.00 | 0.28 ± 0.01 | 0.29 ± 0.01 | 0.35 ± 0.01 c,d,e | 0.33 ± 0.01 d,e |
| MPO (O.D./mg of protein) | 0.01 ± 0.00 | 0.01 ± 0.00 | 0.01 ± 0.00 | 0.01 ± 0.00 | 0.01 ± 0.00 | 0.02 ± 0.01 | 0.01 ± 0.00 | 0.02 ± 0.01 |
| Nitrite (µM) | 25.06 ± 0.81 | 23.64 ± 1.14 | 28.59 ± 2.38 | 26.80 ± 0.77 | 20.26 ± 1.42 b | 20.65 ± 1.61 b,c | 23.04 ± 1.59 | 18.87 ± 1.72 c |
Disclaimer/Publisher’s Note: The statements, opinions and data contained in all publications are solely those of the individual author(s) and contributor(s) and not of MDPI and/or the editor(s). MDPI and/or the editor(s) disclaim responsibility for any injury to people or property resulting from any ideas, methods, instructions or products referred to in the content. |
© 2025 by the authors. Licensee MDPI, Basel, Switzerland. This article is an open access article distributed under the terms and conditions of the Creative Commons Attribution (CC BY) license (https://creativecommons.org/licenses/by/4.0/).
Share and Cite
Macarini, A.F.; Zanovello, M.; Dada, A.; Vilhena da Silva, R.d.C.; Corrêa, R.; de Souza, P. Therapeutic Evaluation of Rosmarinic Acid in a Rat Model Combining Hypertension, Diabetes, and Nephrolithiasis. Pharmaceuticals 2025, 18, 1773. https://doi.org/10.3390/ph18121773
Macarini AF, Zanovello M, Dada A, Vilhena da Silva RdC, Corrêa R, de Souza P. Therapeutic Evaluation of Rosmarinic Acid in a Rat Model Combining Hypertension, Diabetes, and Nephrolithiasis. Pharmaceuticals. 2025; 18(12):1773. https://doi.org/10.3390/ph18121773
Chicago/Turabian StyleMacarini, Anelise Felício, Mariana Zanovello, Anelize Dada, Rita de Cássia Vilhena da Silva, Rogério Corrêa, and Priscila de Souza. 2025. "Therapeutic Evaluation of Rosmarinic Acid in a Rat Model Combining Hypertension, Diabetes, and Nephrolithiasis" Pharmaceuticals 18, no. 12: 1773. https://doi.org/10.3390/ph18121773
APA StyleMacarini, A. F., Zanovello, M., Dada, A., Vilhena da Silva, R. d. C., Corrêa, R., & de Souza, P. (2025). Therapeutic Evaluation of Rosmarinic Acid in a Rat Model Combining Hypertension, Diabetes, and Nephrolithiasis. Pharmaceuticals, 18(12), 1773. https://doi.org/10.3390/ph18121773

