Can Ganoderma Triterpenoids Exert Immunogenic Cell Death in Human Cancer Cells? A Systematic Review and Protein Network Analysis
Abstract
1. Introduction
2. Materials and Methods
2.1. Molecular Literature of Ganoderma Triterpenoids (GTs) vs. Human Cancer
2.1.1. Inclusion Criteria
2.1.2. Exclusion Criteria
2.2. Protein Libraries
2.2.1. GT Targets Against Human Cancer Cells
2.2.2. Molecular Participants of ICD
2.2.3. Intersection Between GTs Targets and ICD
2.3. Protein–Protein Interaction (PPI) Network Construction
2.4. GO and KEGG Enrichment Analyses
2.5. Data Visualization
3. Results
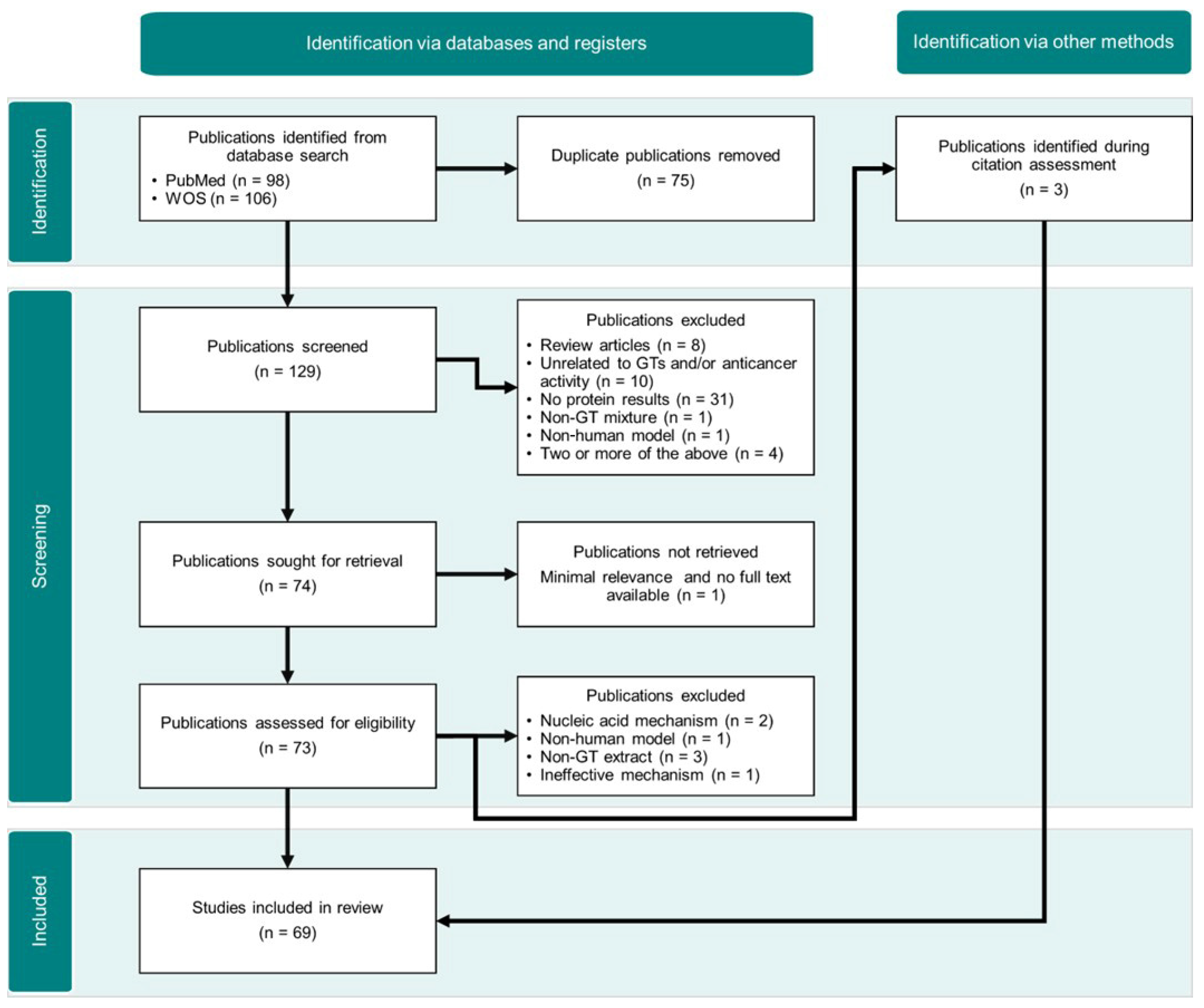
3.1. PRISMA
3.2. Overall Findings
3.3. Analysis of GT Protein Targets
3.4. Intersection of GT Targets and ICD-Related Proteins
4. Discussion
4.1. General (Non-Protein) Effects Observed After Treating Cancer Cells with GTs
4.2. Reported GT Protein Targets
4.3. GT Enrichment Analysis Suggests an Immunological Component
4.4. GTs and ICD Converge Mainly on Cancer Cell Stress, Perforation, and Impaired Proteostasis
4.5. Counterarguments Against the Possibility of a GT-ICD Connection
4.6. In Vivo Evidence for a Potential GT-ICD Relationship
4.7. Limitations and Future Prospects
5. Conclusions
Supplementary Materials
Author Contributions
Funding
Institutional Review Board Statement
Informed Consent Statement
Data Availability Statement
Acknowledgments
Conflicts of Interest
Abbreviations
| ANXA1 | annexin A1 |
| ATP | adenosine triphosphate |
| CALR | calreticulin |
| DAMP | damage-associated molecular pattern |
| DC | dendritic cell |
| ERS | endoplasmic reticulum stress |
| GA | ganoderic acid |
| GO:BP | gene ontology: biological process |
| GT | Ganoderma triterpenoid |
| HLA | human leukocyte antigen |
| HMGB1 | high-mobility group box 1 protein |
| HSP70/90 | heat shock protein 70/90 |
| KEGG | Kyoto Encyclopaedia of Genes and Genomes |
| MHC | major histocompatibility complex |
| PAMP | pathogen-associated molecular pattern |
| PRR | pattern recognition receptor |
| ROS | reactive oxygen species |
| ΔΨm | mitochondrial membrane potential |
References
- Newman, D.J.; Cragg, G.M. Natural products as sources of new drugs over the nearly four decades from 01/1981 to 09/2019. J. Nat. Prod. 2020, 83, 770–803. [Google Scholar] [CrossRef]
- Vranová, E.; Coman, D.; Gruissem, W. Network analysis of the MVA and MEP pathways for isoprenoid synthesis. Annu. Rev. Plant Biol. 2013, 64, 665–700. [Google Scholar] [CrossRef]
- Galappaththi, M.C.A.; Patabendige, N.M.; Premarathne, B.M.; Hapuarachchi, K.K.; Tibpromma, S.; Dai, D.-Q.; Suwannarach, N.; Rapior, S.; Karunarathna, S.C. A review of Ganoderma triterpenoids and their bioactivities. Biomolecules 2023, 13, 24. [Google Scholar] [CrossRef] [PubMed]
- Angulo-Sanchez, L.T.; Cruz-Félix, M.C.; Vidal-Gutiérrez, M.; Torres-Moreno, H.; Muñoz-Bernal, Ó.A.; Álvarez-Parrilla, E.; Robles-Zepeda, R.E.; Álvarez-Bajo, O.; Gutiérrez, A.; Esqueda, M. Ganoderma tuberculosum liquid culture with vineyard pruning extracts for bioactive composite production with antiproliferative activity. Adv. Pharmacol. Pharm. Sci. 2024, 2024, 5245451. [Google Scholar] [CrossRef] [PubMed]
- Gill, B.S.; Kumar, S. Differential algorithms-assisted molecular modeling-based identification of mechanistic binding of ganoderic acids. Med. Chem. Res. 2015, 24, 3483–3493. [Google Scholar] [CrossRef]
- Oliveira, J.A.C.; Negreiro, J.M.; Nunes, F.M.; Barbosa, F.G.; Mafezoli, J.; Mattos, M.C.; Fernandes, M.C.R.; Pessoa, C.; Furtado, C.L.M.; Zanatta, G.; et al. In silico study of the anti-MYC potential of lanostane-type triterpenes. ACS Omega 2024, 9, 50844–50858. [Google Scholar] [CrossRef]
- Sharma, K.K.; Singh, B.; Mujwar, S.; Bisen, P.S. Molecular docking based analysis to elucidate the DNA topoisomerase IIβ as the potential target for the ganoderic acid, a natural therapeutic agent in cancer therapy. Curr. Comput. Aided Drug Des. 2020, 16, 176–189. [Google Scholar] [CrossRef]
- Suarez-Medellin, J.; Meza-Menchaca, T.; Quiroz Carranza, J.A.; Trigos, A.; Vidal-Limon, A.M. In silico analysis of lanostanoids characterized in Ganoderma mushrooms (Agaricomycetes) as potential ligands of the vitamin D receptor. Int. J. Med. Mushrooms 2016, 18, 1037–1047. [Google Scholar] [CrossRef]
- Das, A.; Miller, R.; Lee, P.; Holden, C.A.; Lindhorst, S.M.; Jaboin, J.; Vandergrift, W.A.; Banik, N.L.; Giglio, P.; Varma, A.K.; et al. A novel component from citrus, ginger, and mushroom family exhibits antitumor activity on human meningioma cells through suppressing the Wnt/β-catenin signaling pathway. Tumor Biol. 2015, 36, 7027–7034. [Google Scholar] [CrossRef]
- Johnson, B.M.; Radwan, F.F.Y.; Hossain, A.; Doonan, B.P.; Hathaway-Schrader, J.D.; God, J.M.; Voelkel-Johnson, C.V.; Banik, N.L.; Reddy, S.V.; Haque, A. Endoplasmic reticulum stress, autophagic and apoptotic cell death, and immune activation by a natural triterpenoid in human prostate cancer cells. J. Cell. Biochem. 2019, 120, 6264–6276. [Google Scholar] [CrossRef]
- Kohno, T.; Hai-Bang, T.; Zhu, Q.; Amen, Y.; Sakamoto, S.; Tanaka, H.; Morimoto, S.; Shimizu, K. Tubulin polymerization-stimulating activity of Ganoderma triterpenoids. J. Nat. Med. 2017, 71, 457–462. [Google Scholar] [CrossRef] [PubMed]
- Mazandarani, A.; Taravati, A.; Mohammadnejad, J.; Yazdian, F. Targeted anticancer drug delivery using chitosan, carbon quantum dots, and aptamers to deliver ganoderic acid and 5-fluorouracil. Chem. Biodivers. 2023, 20, e202300659. [Google Scholar] [CrossRef] [PubMed]
- Mortazavie, F.; Taheri, S.; Tandel, P.; Zare, F.; Tamaddon, G. The effect of Ganoderic Acid A on miR-17-5p and miR-181b expression level and apoptosis induction in human leukemia Nalm-6 cells. Iran. J. Pediatr. Hematol. Oncol. 2022, 12, 152–163. [Google Scholar] [CrossRef]
- Chen, N.-H.; Liu, J.-W.; Zhong, J.-J. Ganoderic acid T inhibits tumor invasion in vitro and in vivo by inhibiting MMP expression. Pharmacol. Rep. 2010, 62, 150–163. [Google Scholar] [CrossRef]
- Gong, E.; Pan, J.; Ye, Z.; Cai, X.; Zheng, H.; Yin, Z.; Jiang, Y.; Wang, X.; Cao, Z. Ganoderic acid A suppresses autophagy by regulating the circFLNA/miR-486-3p/CYP1A1/XRCC1 axis to strengthen the sensitivity of lung cancer cells to cisplatin. J. Pharm. Pharmacol. 2024, 76, 354–367. [Google Scholar] [CrossRef]
- Li, Y.; Li, G.; Zuo, C.; Wang, X.; Han, F.; Jia, Y.; Shang, H.; Tian, Y. Discovery of ganoderic acid A (GAA) PROTACs as MDM2 protein degraders for the treatment of breast cancer. Eur. J. Med. Chem. 2024, 270, 116367. [Google Scholar] [CrossRef]
- Liu, Y.; Wen, H.-K.; Xu, R.-X.; Liu, C.; Li, X.-H.; Qin, X.-D.; Zhao, Y.-X.; Jia, Y.-X.; Luo, D.-Q. Semisynthesis and antitumor activity of endertiin B and related triterpenoids from Ganoderma lucidum. Org. Biomol. Chem. 2024, 22, 4978–4986. [Google Scholar] [CrossRef]
- Swallah, M.S.; Bondzie-Quaye, P.; Yu, X.; Fetisoa, M.R.; Shao, C.-S.; Huang, Q. Elucidating the protective mechanism of ganoderic acid DM on breast cancer based on network pharmacology and in vitro experimental validation. Biotechnol. Appl. Biochem. 2025, 72, 415–436. [Google Scholar] [CrossRef]
- Bashir, M.A.; Abdalla, M.; Shao, C.-S.; Wang, H.; Bondzie-Quaye, P.; Almahi, W.A.; Swallah, M.S.; Huang, Q. Dual inhibitory potential of ganoderic acid A on GLUT1/3: Computational and in vitro insights into targeting glucose metabolism in human lung cancer. RSC Adv. 2024, 14, 28569–28584. [Google Scholar] [CrossRef]
- Han, J.; Kim, D.; Park, H.J.; Park, H.-J.; Lee, S.K. Antiproliferative activity of gibbosic acid H through induction of G0/G1 cell cycle arrest and apoptosis in human lung cancer cells. J. Cancer Prev. 2023, 28, 201–211. [Google Scholar] [CrossRef]
- Yang, L.; Zhang, T.-T.; Ma, Q.-Y.; Xie, Q.-Y.; Guo, J.-C.; Lu, J.-J.; Yu, Z.-F.; Dai, H.-F.; Zhao, Y.-X. Lanostane triterpenoids with anti-proliferative and PTP1B/α-glucosidase inhibitory activities from the fruiting bodies of Ganoderma calidophilum. Phytochemistry 2023, 215, 113856. [Google Scholar] [CrossRef]
- Liu, Z.; Li, L.; Xue, B. Effect of ganoderic acid D on colon cancer Warburg effect: Role of SIRT3/cyclophilin D. Eur. J. Pharmacol. 2018, 824, 72–77. [Google Scholar] [CrossRef]
- Hossain, A.; Radwan, F.F.Y.; Doonan, B.P.; God, J.M.; Zhang, L.; Bell, D.P.; Haque, A. A possible cross-talk between autophagy and apoptosis in generating an immune response in melanoma. Apoptosis 2012, 17, 1066–1078. [Google Scholar] [CrossRef]
- Radwan, F.F.Y.; Hossain, A.; God, J.M.; Leaphart, N.; Elvington, M.; Nagarkatti, M.; Tomlinson, S.; Haque, A. Reduction of myeloid-derived suppressor cells and lymphoma growth by a natural triterpenoid. J. Cell Biochem. 2015, 116, 102–114. [Google Scholar] [CrossRef]
- Chen, S.; Chen, K.; Lin, Y.; Wang, S.; Yu, H.; Chang, C.; Cheng, T.; Hsieh, C.; Li, J.; Lai, H.; et al. Ganoderic acid T, a Ganoderma triterpenoid, modulates the tumor microenvironment and enhances the chemotherapy and immunotherapy efficacy through downregulating galectin-1 levels. Toxicol. Appl. Pharmacol. 2024, 491, 117069. [Google Scholar] [CrossRef]
- Lian, S.; Li, W.; Zhong, C.; Li, Y.; Wu, C.; Zhang, K.; Lin, J.; Wang, W.; Katanaev, V.; Xie, X.; et al. Ganoderma lucidum spore oil synergistically enhances the function of cyclophosphamide in the prevention of breast cancer metastasis. J. Chin. Med. Assoc. 2024, 87, 305. [Google Scholar] [CrossRef]
- Wang, G.; Zhao, J.; Liu, J.; Huang, Y.; Zhong, J.-J.; Tang, W. Enhancement of IL-2 and IFN-γ expression and NK cells activity involved in the anti-tumor effect of ganoderic acid Me in vivo. Int. Immunopharmacol. 2007, 7, 864–870. [Google Scholar] [CrossRef] [PubMed]
- Barnaba, V. T cell memory in infection, cancer, and autoimmunity. Front. Immunol. 2022, 12, 811968. [Google Scholar] [CrossRef] [PubMed]
- Srivastava, P.K. Cancer neoepitopes viewed through negative selection and peripheral tolerance: A new path to cancer vaccines. J. Clin. Invest. 2024, 134, e176740. [Google Scholar] [CrossRef] [PubMed]
- Belnoue, E.; Mayol, J.-F.; Carboni, S.; Di Berardino Besson, W.; Dupuychaffray, E.; Nelde, A.; Stevanovic, S.; Santiago-Raber, M.-L.; Walker, P.R.; Derouazi, M. Targeting self and neo-epitopes with a modular self-adjuvanting cancer vaccine. JCI Insight 2019, 5, e127305. [Google Scholar] [CrossRef]
- Lamberti, M.J.; Nigro, A.; Mentucci, F.M.; Rumie Vittar, N.B.; Casolaro, V.; Col, J.D. Dendritic cells and immunogenic cancer cell death: A combination for improving antitumor immunity. Pharmaceutics 2020, 12, 256. [Google Scholar] [CrossRef] [PubMed]
- Nava, S.; Lisini, D.; Frigerio, S.; Bersano, A. Dendritic Cells and Cancer Immunotherapy: The adjuvant effect. Int. J. Mol. Sci. 2021, 22, 12339. [Google Scholar] [CrossRef] [PubMed]
- Vénéreau, E.; Ceriotti, C.; Bianchi, M.E. DAMPs from cell death to new life. Front. Immunol. 2015, 6, 422. [Google Scholar] [CrossRef] [PubMed]
- Barrera-Avalos, C.; Briceño, P.; Valdés, D.; Imarai, M.; Leiva-Salcedo, E.; Rojo, L.E.; Milla, L.A.; Huidobro-Toro, J.P.; Robles-Planells, C.; Escobar, A.; et al. P2X7 receptor is essential for cross-dressing of bone marrow-derived dendritic cells. iScience 2021, 24, 103520. [Google Scholar] [CrossRef]
- Ghiringhelli, F.; Apetoh, L.; Tesniere, A.; Aymeric, L.; Ma, Y.; Ortiz, C.; Vermaelen, K.; Panaretakis, T.; Mignot, G.; Ullrich, E.; et al. Activation of the NLRP3 inflammasome in dendritic cells induces IL-1β–dependent adaptive immunity against tumors. Nat. Med. 2009, 15, 1170–1178. [Google Scholar] [CrossRef]
- Sáez, P.J.; Vargas, P.; Shoji, K.F.; Harcha, P.A.; Lennon-Duménil, A.-M.; Sáez, J.C. ATP promotes the fast migration of dendritic cells through the activity of pannexin one channels and P2X7 receptors. Sci. Signal. 2017, 10, eaah7107. [Google Scholar] [CrossRef]
- Marteau, F.; Communi, D.; Boeynaems, J.-M.; Suarez Gonzalez, N. Involvement of multiple P2Y receptors and signaling pathways in the action of adenine nucleotide diphosphates on human monocyte-derived dendritic cells. J. Leukoc. Biol. 2004, 76, 796–803. [Google Scholar] [CrossRef]
- Meis, S.; Hamacher, A.; Hongwiset, D.; Marzian, C.; Wiese, M.; Eckstein, N.; Royer, H.-D.; Communi, D.; Boeynaems, J.-M.; Hausmann, R.; et al. NF546 [4,4′-(carbonylbis(imino-3,1-phenylene-carbonylimino-3,1-(4-methyl-phenylene)-carbonylimino))-bis(1,3-xylene-α,α′-diphosphonic acid) tetrasodium salt] is a non-nucleotide P2Y11 agonist and stimulates release of interleukin-8 from human monocyte-derived dendritic cells. J. Pharmacol. Exp. Ther. 2010, 332, 238–247. [Google Scholar] [CrossRef]
- Wilkin, F.; Duhant, X.; Bruyns, C.; Suarez-Huerta, N.; Boeynaems, J.-M.; Robaye, B. The P2Y11 receptor mediates the ATP-induced maturation of human monocyte-derived dendritic cells. J. Immunol. 2001, 166, 7172–7177. [Google Scholar] [CrossRef]
- Basu, S.; Binder, R.J.; Ramalingam, T.; Srivastava, P.K. CD91 is a common receptor for heat shock proteins gp96, hsp90, hsp70, and calreticulin. Immunity 2001, 14, 303–313. [Google Scholar] [CrossRef]
- Gardai, S.J.; McPhillips, K.A.; Frasch, S.C.; Janssen, W.J.; Starefeldt, A.; Murphy-Ullrich, J.E.; Bratton, D.L.; Oldenborg, P.-A.; Michalak, M.; Henson, P.M. Cell-surface calreticulin initiates clearance of viable or apoptotic cells through trans-activation of LRP on the phagocyte. Cell 2005, 123, 321–334. [Google Scholar] [CrossRef]
- Garg, A.D.; Krysko, D.V.; Verfaillie, T.; Kaczmarek, A.; Ferreira, G.B.; Marysael, T.; Rubio, N.; Firczuk, M.; Mathieu, C.; Roebroek, A.J.M.; et al. A novel pathway combining calreticulin exposure and ATP secretion in immunogenic cancer cell death. EMBO J. 2012, 31, 1062–1079. [Google Scholar] [CrossRef]
- Berwin, B.; Delneste, Y.; Lovingood, R.V.; Post, S.R.; Pizzo, S.V. SREC-I, a type F scavenger receptor, is an endocytic receptor for calreticulin. J. Biol. Chem. 2004, 279, 51250–51257. [Google Scholar] [CrossRef]
- Wicker-Planquart, C.; Dufour, S.; Tacnet-Delorme, P.; Bally, I.; Delneste, Y.; Frachet, P.; Housset, D.; Thielens, N.M. Molecular and cellular interactions of scavenger receptor SR-F1 with complement C1q provide insights into its role in the clearance of apoptotic cells. Front. Immunol. 2020, 11, 544. [Google Scholar] [CrossRef] [PubMed]
- Chen, G.-Y.; Tang, J.; Zheng, P.; Liu, Y. CD24 and siglec-10 selectively repress tissue damage–induced immune responses. Science 2009, 323, 1722–1725. [Google Scholar] [CrossRef] [PubMed]
- Kim, T.S.; Gorski, S.A.; Hahn, S.; Murphy, K.; Braciale, T.J. Distinct Dendritic Cell Subsets dictate the Fate Decision Between Effector and Memory CD8+ T Cell Differentiation by a CD24-dependent mechanism. Immunity 2014, 40, 400–413. [Google Scholar] [CrossRef] [PubMed]
- Campana, L.; Bosurgi, L.; Bianchi, M.E.; Manfredi, A.A.; Rovere–Querini, P. Requirement of HMGB1 for stromal cell–derived factor–1/CXCL12–dependent migration of macrophages and dendritic cells. J. Leukoc. Biol. 2009, 86, 609–615. [Google Scholar] [CrossRef]
- Dumitriu, I.E.; Bianchi, M.E.; Bacci, M.; Manfredi, A.A.; Rovere-Querini, P. The secretion of HMGB1 is required for the migration of maturing dendritic cells. J. Leukoc. Biol. 2007, 81, 84–91. [Google Scholar] [CrossRef]
- LeBlanc, P.M.; Doggett, T.A.; Choi, J.; Hancock, M.A.; Durocher, Y.; Frank, F.; Nagar, B.; Ferguson, T.A.; Saleh, M. An immunogenic peptide in the A-box of HMGB1 protein reverses apoptosis-induced tolerance through RAGE receptor. J. Biol. Chem. 2014, 289, 7777–7786. [Google Scholar] [CrossRef]
- Manfredi, A.A.; Capobianco, A.; Esposito, A.; De Cobelli, F.; Canu, T.; Monno, A.; Raucci, A.; Sanvito, F.; Doglioni, C.; Nawroth, P.P.; et al. Maturing dendritic cells depend on RAGE for in vivo homing to lymph nodes. J. Immunol. 2008, 180, 2270–2275. [Google Scholar] [CrossRef]
- Yang, D.; Chen, Q.; Yang, H.; Tracey, K.J.; Bustin, M.; Oppenheim, J.J. High mobility group box-1 protein induces the migration and activation of human dendritic cells and acts as an alarmin. J. Leukoc. Biol. 2007, 81, 59–66. [Google Scholar] [CrossRef]
- Curtin, J.F.; Liu, N.; Candolfi, M.; Xiong, W.; Assi, H.; Yagiz, K.; Edwards, M.R.; Michelsen, K.S.; Kroeger, K.M.; Liu, C.; et al. HMGB1 mediates endogenous TLR2 activation and brain tumor regression. PLoS Med. 2009, 6, e1000010. [Google Scholar] [CrossRef]
- Huang, K.C.-Y.; Ke, T.-W.; Chen, J.-Y.; Hong, W.-Z.; Chiang, S.-F.; Lai, C.-Y.; Chen, T.-W.; Yang, P.-C.; Chen, L.-C.; Liang, J.-A.; et al. Dysfunctional TLR1 reduces the therapeutic efficacy of chemotherapy by attenuating HMGB1-mediated antitumor immunity in locally advanced colorectal cancer. Sci. Rep. 2023, 13, 19440. [Google Scholar] [CrossRef] [PubMed]
- Apetoh, L.; Ghiringhelli, F.; Tesniere, A.; Criollo, A.; Ortiz, C.; Lidereau, R.; Mariette, C.; Chaput, N.; Mira, J.-P.; Delaloge, S.; et al. The interaction between HMGB1 and TLR4 dictates the outcome of anticancer chemotherapy and radiotherapy. Immunol. Rev. 2007, 220, 47–59. [Google Scholar] [CrossRef] [PubMed]
- Fang, H.; Ang, B.; Xu, X.; Huang, X.; Wu, Y.; Sun, Y.; Wang, W.; Li, N.; Cao, X.; Wan, T. TLR4 is essential for dendritic cell activation and anti-tumor T-cell response enhancement by DAMPs released from chemically stressed cancer cells. Cell. Mol. Immunol. 2014, 11, 150–159. [Google Scholar] [CrossRef] [PubMed]
- Moriya, T.; Kitagawa, K.; Hayakawa, Y.; Hemmi, H.; Kaisho, T.; Ueha, S.; Ikebuchi, R.; Yasuda, I.; Nakanishi, Y.; Honda, T.; et al. Immunogenic tumor cell death promotes dendritic cell migration and inhibits tumor growth via enhanced T cell immunity. iScience 2021, 24, 102424. [Google Scholar] [CrossRef]
- Ivanov, S.; Dragoi, A.-M.; Wang, X.; Dallacosta, C.; Louten, J.; Musco, G.; Sitia, G.; Yap, G.S.; Wan, Y.; Biron, C.A.; et al. A novel role for HMGB1 in TLR9-mediated inflammatory responses to CpG-DNA. Blood 2007, 110, 1970–1981. [Google Scholar] [CrossRef]
- Becker, T.; Hartl, F.-U.; Wieland, F. CD40, an extracellular receptor for binding and uptake of Hsp70–peptide complexes. J. Cell Biol. 2002, 158, 1277–1285. [Google Scholar] [CrossRef]
- Chang, C.-L.; Tsai, Y.-C.; He, L.; Wu, T.-C.; Hung, C.-F. Cancer immunotherapy using irradiated tumor cells secreting heat shock protein 70. Cancer Res. 2007, 67, 10047–10057. [Google Scholar] [CrossRef]
- Wang, X.-H.; Qin, Y.; Hu, M.-H.; Xie, Y. Dendritic cells pulsed with hsp70-peptide complexes derived from human hepatocellular carcinoma induce specific anti-tumor immune responses. World J. Gastroenterol. 2005, 11, 5614–5620. [Google Scholar] [CrossRef]
- Binder, R.J.; Han, D.K.; Srivastava, P.K. CD91: A receptor for heat shock protein gp96. Nat. Immunol. 2000, 1, 151–155. [Google Scholar] [CrossRef] [PubMed]
- Fischer, N.; Haug, M.; Kwok, W.W.; Kalbacher, H.; Wernet, D.; Dannecker, G.E.; Holzer, U. Involvement of CD91 and scavenger receptors in Hsp70-facilitated activation of human antigen-specific CD4+ memory T cells. Eur. J. Immunol. 2010, 40, 986–997. [Google Scholar] [CrossRef] [PubMed]
- Harkness, J.T.F.; Nayak, D.A.; Sedlacek, A.L.; Cattley, R.; Hawse, W.F.; Watkins, S.C.; Binder, R.J. CD91-mediated reprogramming of DCs by immunogenic heat shock proteins requires the kinases AXL and Fgr. Cell Commun. Signal 2024, 22, 598. [Google Scholar] [CrossRef] [PubMed]
- Delneste, Y. Scavenger receptors and heat-shock protein-mediated antigen cross-presentation. Biochem. Soc. Trans. 2004, 32, 633–635. [Google Scholar] [CrossRef][Green Version]
- Delneste, Y.; Magistrelli, G.; Gauchat, J.; Haeuw, J.; Aubry, J.; Nakamura, K.; Kawakami-Honda, N.; Goetsch, L.; Sawamura, T.; Bonnefoy, J.; et al. Involvement of LOX-1 in dendritic cell-mediated antigen cross-presentation. Immunity 2002, 17, 353–362. [Google Scholar] [CrossRef]
- Matsutake, T.; Sawamura, T.; Srivastava, P.K. High efficiency CD91- and LOX-1-mediated re-presentation of gp96-chaperoned peptides by MHC II molecules. Cancer Immun. 2010, 10, 7. [Google Scholar]
- Gong, J.; Zhu, B.; Murshid, A.; Adachi, H.; Song, B.; Lee, A.; Liu, C.; Calderwood, S.K. T cell activation by HSP70 vaccine requires TLR signaling and scavenger receptor SREC-1. J. Immunol. 2009, 183, 3092–3098. [Google Scholar] [CrossRef]
- Thériault, J.R.; Adachi, H.; Calderwood, S.K. Role of scavenger receptors in the binding and internalization of heat shock protein 70. J. Immunol. 2006, 177, 8604–8611. [Google Scholar] [CrossRef]
- Asea, A.; Rehli, M.; Kabingu, E.; Boch, J.A.; Bare, O.; Auron, P.E.; Stevenson, M.A.; Calderwood, S.K. Novel signal transduction pathway utilized by extracellular HSP70: Role of toll-like receptor (TLR) 2 and TLR4. J. Biol. Chem. 2002, 277, 15028–15034. [Google Scholar] [CrossRef]
- Chen, T.; Guo, J.; Han, C.; Yang, M.; Cao, X. Heat shock protein 70, released from heat-stressed tumor cells, initiates antitumor immunity by inducing tumor cell chemokine production and activating dendritic cells via the TLR4 pathway. J. Immunol. 2009, 182, 1449–1459. [Google Scholar] [CrossRef]
- Vabulas, R.M.; Ahmad-Nejad, P.; Ghose, S.; Kirschning, C.J.; Issels, R.D.; Wagner, H. HSP70 as endogenous stimulus of the Toll/Interleukin-1 receptor signal pathway. J. Biol. Chem. 2002, 277, 15107–15112. [Google Scholar] [CrossRef] [PubMed]
- Sedlacek, A.L.; Younker, T.P.; Zhou, Y.J.; Borghesi, L.; Shcheglova, T.; Mandoiu, I.I.; Binder, R.J. CD91 on dendritic cells governs immunosurveillance of nascent, emerging tumors. JCI Insight 2019, 4, e127239. [Google Scholar] [CrossRef] [PubMed]
- Zhou, Y.J.; Messmer, M.N.; Binder, R.J. Establishment of tumor-associated immunity requires interaction of Heat Shock Proteins with CD91. Cancer Immunol. Res. 2014, 2, 217–228. [Google Scholar] [CrossRef] [PubMed]
- Murshid, A.; Gong, J.; Calderwood, S.K. Hsp90 mediates efficient antigen cross presentation through the scavenger receptor SREC-I. J. Immunol. 2010, 185, 2903–2917. [Google Scholar] [CrossRef]
- Murshid, A.; Gong, J.; Calderwood, S.K. Hsp90-peptide complexes stimulate antigen presentation through the class II pathway after binding scavenger receptor SREC-I. Immunobiology 2014, 219, 924–931. [Google Scholar] [CrossRef]
- Vabulas, R.M.; Braedel, S.; Hilf, N.; Singh-Jasuja, H.; Herter, S.; Ahmad-Nejad, P.; Kirschning, C.J.; Da Costa, C.; Rammensee, H.-G.; Wagner, H.; et al. The endoplasmic reticulum-resident heat shock protein Gp96 activates dendritic cells via the Toll-like receptor 2/4 pathway. J. Biol. Chem. 2002, 277, 20847–20853. [Google Scholar] [CrossRef]
- Warger, T.; Hilf, N.; Rechtsteiner, G.; Haselmayer, P.; Carrick, D.M.; Jonuleit, H.; von Landenberg, P.; Rammensee, H.-G.; Nicchitta, C.V.; Radsak, M.P.; et al. Interaction of TLR2 and TLR4 ligands with the N-terminal domain of Gp96 amplifies innate and adaptive immune responses. J. Biol. Chem. 2006, 281, 22545–22553. [Google Scholar] [CrossRef]
- Okuya, K.; Tamura, Y.; Saito, K.; Kutomi, G.; Torigoe, T.; Hirata, K.; Sato, N. Spatiotemporal regulation of heat shock protein 90-chaperoned self-DNA and CpG-oligodeoxynucleotide for type I IFN induction via targeting to static early endosome. J. Immunol. 2010, 184, 7092–7099. [Google Scholar] [CrossRef]
- Pan, L.; Chen, J.; Lai, Y.; Du, G.; Wang, H.; Sun, L.; Tang, G.; Wang, Y. HSP90 complex from OLP lesion induces T-cell polarization via activation of dendritic cells. Oral Dis. 2025, 31, 1228–1236. [Google Scholar] [CrossRef]
- Roh, J.S.; Sohn, D.H. Damage-associated molecular patterns in inflammatory diseases. Immune Netw. 2018, 18, e27. [Google Scholar] [CrossRef]
- Worbs, T.; Hammerschmidt, S.I.; Förster, R. Dendritic cell migration in health and disease. Nat. Rev. Immunol. 2017, 17, 30–48. [Google Scholar] [CrossRef]
- Galluzzi, L.; Vitale, I.; Warren, S.; Adjemian, S.; Agostinis, P.; Martinez, A.B.; Chan, T.A.; Coukos, G.; Demaria, S.; Deutsch, E.; et al. Consensus guidelines for the definition, detection, and interpretation of immunogenic cell death. J. Immunother. Cancer 2020, 8, e000337. [Google Scholar] [CrossRef]
- Kroemer, G.; Galassi, C.; Zitvogel, L.; Galluzzi, L. Immunogenic cell stress and death. Nat. Immunol. 2022, 23, 487–500. [Google Scholar] [CrossRef] [PubMed]
- Arimoto, K.; Miyauchi, S.; Liu, M.; Zhang, D.-E. Emerging role of immunogenic cell death in cancer immunotherapy. Front. Immunol. 2024, 15, 1390263. [Google Scholar] [CrossRef] [PubMed]
- Page, M.J.; McKenzie, J.E.; Bossuyt, P.M.; Boutron, I.; Hoffmann, T.C.; Mulrow, C.D.; Shamseer, L.; Tetzlaff, J.M.; Akl, E.A.; Brennan, S.E.; et al. The PRISMA 2020 statement: An updated guideline for reporting systematic reviews. BMJ 2021, 372, n71. [Google Scholar] [CrossRef] [PubMed]
- UniProt Consortium. The UniProt: The Universal Protein Knowledgebase in 2025. Nucleic Acids Res. 2025, 53, D609–D617. [Google Scholar] [CrossRef]
- OMIM. The Online Mendelian Inheritance in Man Database. Available online: https://www.omim.org/ (accessed on 14 April 2025).
- GeneCards. Genecards Database. Available online: https://www.genecards.org/ (accessed on 14 December 2024).
- Kepp, O.; Senovilla, L.; Vitale, I.; Vacchelli, E.; Adjemian, S.; Agostinis, P.; Apetoh, L.; Aranda, F.; Barnaba, V.; Bloy, N.; et al. Consensus guidelines for the detection of immunogenic cell death. Oncoimmunology 2014, 3, e955691. [Google Scholar] [CrossRef]
- Szklarczyk, D.; Nastou, K.; Koutrouli, M.; Kirsch, R.; Mehryary, F.; Hachilif, R.; Hu, D.; Peluso, M.E.; Huang, Q.; Fang, T.; et al. The STRING database in 2025: Protein networks with directionality of regulation. Nucleic Acids Res. 2025, 53, D730–D737. [Google Scholar] [CrossRef]
- Oliveros-Collazos, J.C. Venny: An Interactive Tool for Comparing Lists with Venn’s Diagrams. Available online: https://bioinfogp.cnb.csic.es/tools/venny/index2.0.2.html (accessed on 12 March 2025).
- Doncheva, N.T.; Morris, J.H.; Holze, H.; Kirsch, R.; Nastou, K.C.; Cuesta-Astroz, Y.; Rattei, T.; Szklarczyk, D.; von Mering, C.; Jensen, L.J. Cytoscape stringApp 2.0: Analysis and visualization of heterogeneous biological networks. J. Proteome Res. 2023, 22, 637–646. [Google Scholar] [CrossRef]
- Shannon, P.; Markiel, A.; Ozier, O.; Baliga, N.S.; Wang, J.T.; Ramage, D.; Amin, N.; Schwikowski, B.; Ideker, T. Cytoscape: A software environment for integrated models of biomolecular interaction networks. Genome Res. 2003, 13, 2498–2504. [Google Scholar] [CrossRef]
- Fan, J.; Han, X.; Gu, W. Estimating false discovery proportion under arbitrary covariance dependence. J. Am. Stat. Assoc. 2012, 107, 1019–1035. [Google Scholar] [CrossRef]
- Qu, L.; Li, S.; Zhuo, Y.; Chen, J.; Qin, X.; Guo, G. Anticancer effect of triterpenes from Ganoderma lucidum in human prostate cancer cells. Oncol. Lett. 2017, 14, 7467–7472. [Google Scholar] [CrossRef]
- Weng, C.-J.; Fang, P.-S.; Chen, D.-H.; Chen, K.-D.; Yen, G.-C. Anti-invasive effect of a rare mushroom, Ganoderma colossum, on human hepatoma cells. J. Agric. Food Chem. 2010, 58, 7657–7663. [Google Scholar] [CrossRef]
- Xu, K.; Liang, X.; Gao, F.; Zhong, J.; Liu, J. Antimetastatic effect of ganoderic acid T in vitro through inhibition of cancer cell invasion. Process Biochem. 2010, 45, 1261–1267. [Google Scholar] [CrossRef]
- Gill, B.S.; Navgeet; Kumar, S. Antioxidant potential of ganoderic acid in Notch-1 protein in neuroblastoma. Mol. Cell. Biochem. 2019, 456, 1–14. [Google Scholar] [CrossRef]
- Liu, R.-M.; Li, Y.; Zhong, J.-J. Anti-proliferation and induced mitochondria-mediated apoptosis of ganoderic acid Mk from Ganoderma lucidum mycelia in cervical cancer HeLa cells. Lat. Am. J. Pharm. 2012, 31, 43–50. [Google Scholar]
- Liu, R.-M.; Li, Y.-B.; Zhong, J.-J. Cytotoxic and pro-apoptotic effects of novel ganoderic acid derivatives on human cervical cancer cells in vitro. Eur. J. Pharmacol. 2012, 681, 23–33. [Google Scholar] [CrossRef] [PubMed]
- Chen, S.; Li, X.; Yong, T.; Wang, Z.; Su, J.; Jiao, C.; Xie, Y.; Yang, B.B. Cytotoxic lanostane-type triterpenoids from the fruiting bodies of Ganoderma lucidum and their structure-activity relationships. Oncotarget 2017, 8, 10071–10084. [Google Scholar] [CrossRef] [PubMed]
- Jiang, Z.; Jin, T.; Gao, F.; Liu, J.; Zhong, J.; Zhao, H. Effects of Ganoderic acid Me on inhibiting multidrug resistance and inducing apoptosis in multidrug resistant colon cancer cells. Process Biochem. 2011, 46, 1307–1314. [Google Scholar] [CrossRef]
- Yue, Q.-X.; Song, X.-Y.; Ma, C.; Feng, L.-X.; Guan, S.-H.; Wu, W.-Y.; Yang, M.; Jiang, B.-H.; Liu, X.; Cui, Y.-J.; et al. Effects of triterpenes from Ganoderma lucidum on protein expression profile of HeLa cells. Phytomedicine 2010, 17, 606–613. [Google Scholar] [CrossRef]
- Gill, B.S.; Kumar, S.; Navgeet. Evaluating anti-oxidant potential of ganoderic acid A in STAT3 pathway in prostate cancer. Mol. Biol. Rep. 2016, 43, 1411–1422. [Google Scholar] [CrossRef]
- Lin, W.; Gu, L.; Zhu, L.-Y.; Zhou, S.; Lian, D.; Xu, Y.; Zheng, L.; Liu, X.; Li, L. Extract of Ganoderma sinensis spores induces cell cycle arrest of hepatoma cells via endoplasmic reticulum stress. Pharm. Biol. 2021, 59, 704–714. [Google Scholar] [CrossRef] [PubMed]
- Jia, Y.; Li, Y.; Shang, H.; Luo, Y.; Tian, Y. Ganoderic acid A and its amide derivatives as potential anti-cancer agents by regulating the p53-MDM2 pathway: Synthesis and biological evaluation. Molecules 2023, 28, 2374. [Google Scholar] [CrossRef]
- Yang, Y.; Zhou, H.; Liu, W.; Wu, J.; Yue, X.; Wang, J.; Quan, L.; Liu, H.; Guo, L.; Wang, Z.; et al. Ganoderic acid A exerts antitumor activity against MDA-MB-231 human breast cancer cells by inhibiting the Janus kinase 2/signal transducer and activator of transcription 3 signaling pathway. Oncol. Lett. 2018, 16, 6515–6521. [Google Scholar] [CrossRef] [PubMed]
- Cheng, Y.; Xie, P. Ganoderic acid A holds promising cytotoxicity on human glioblastoma mediated by incurring apoptosis and autophagy and inactivating PI3K/AKT signaling pathway. J. Biochem. Mol. Toxicol. 2019, 33, e22392. [Google Scholar] [CrossRef] [PubMed]
- Wang, X.; Sun, D.; Tai, J.; Wang, L. Ganoderic acid A inhibits proliferation and invasion, and promotes apoptosis in human hepatocellular carcinoma cells. Mol. Med. Rep. 2017, 16, 3894–3900. [Google Scholar] [CrossRef]
- Shao, J.; Li, Z.; Jiao, G.; Sun, G.; Zhou, Z. Ganoderic acid A suppresses proliferation and invasion and induces apoptosis in human osteosarcoma cells. Nan Fang Yi Ke Da Xue Xue Bao 2015, 35, 619–624. [Google Scholar] [CrossRef]
- Bashir, M.A.; Shao, C.-S.; Abdalla, M.; Lin, X.; Li, L.; Wu, Y.; Huang, Q. Ganoderic acid A targets IL-1R1 and disrupts IL-1β binding in human cancer cells. J. Mol. Struct. 2024, 1301, 137431. [Google Scholar] [CrossRef]
- Shao, C.-S.; Zhou, X.-H.; Zheng, X.-X.; Huang, Q. Ganoderic acid D induces synergistic autophagic cell death except for apoptosis in ESCC cells. J. Ethnopharmacol. 2020, 262, 113213. [Google Scholar] [CrossRef]
- Xia, J.; Dai, L.; Wang, L.; Zhu, J. Ganoderic acid DM induces autophagic apoptosis in non-small cell lung cancer cells by inhibiting the PI3K/Akt/mTOR activity. Chem. Biol. Interact. 2020, 316, 108932. [Google Scholar] [CrossRef]
- Wu, G.-S.; Lu, J.-J.; Guo, J.-J.; Li, Y.-B.; Tan, W.; Dang, Y.-Y.; Zhong, Z.-F.; Xu, Z.-T.; Chen, X.-P.; Wang, Y.-T. Ganoderic acid DM, a natural triterpenoid, induces DNA damage, G1 cell cycle arrest and apoptosis in human breast cancer cells. Fitoterapia 2012, 83, 408–414. [Google Scholar] [CrossRef]
- Liu, J.; Shiono, J.; Shimizu, K.; Kukita, A.; Kukita, T.; Kondo, R. Ganoderic acid DM: Anti-androgenic osteoclastogenesis inhibitor. Bioorg. Med. Chem. Lett. 2009, 19, 2154–2157. [Google Scholar] [CrossRef]
- Zhou, L.; Shi, P.; Chen, N.-H.; Zhong, J.-J. Ganoderic acid Me induces apoptosis through mitochondria dysfunctions in human colon carcinoma cells. Process Biochem. 2011, 46, 219–225. [Google Scholar] [CrossRef]
- Chen, N.-H.; Zhong, J.-J. Ganoderic acid Me induces G1 arrest in wild-type p53 human tumor cells while G1/S transition arrest in p53-null cells. Process Biochem. 2009, 44, 928–933. [Google Scholar] [CrossRef]
- Chen, N.-H.; Liu, J.-W.; Zhong, J.-J. Ganoderic acid Me inhibits tumor invasion through down-regulating matrix metalloproteinases 2/9 gene expression. J. Pharmacol. Sci. 2008, 108, 212–216. [Google Scholar] [CrossRef]
- Liu, R.-M.; Zhong, J.-J. Ganoderic acid Mf and S induce mitochondria mediated apoptosis in human cervical carcinoma HeLa cells. Phytomedicine 2011, 18, 349–355. [Google Scholar] [CrossRef] [PubMed]
- Gill, B.S.; Navgeet; Kumar, S. Ganoderic acid modulating TNF and its receptors: In silico and in vitro study. Med. Chem. Res. 2017, 26, 1336–1348. [Google Scholar] [CrossRef]
- Shao, C.-S.; Feng, N.; Zhou, S.; Zheng, X.-X.; Wang, P.; Zhang, J.-S.; Huang, Q. Ganoderic acid T improves the radiosensitivity of HeLa cells via converting apoptosis to necroptosis. Toxicol. Res. 2021, 10, 531–541. [Google Scholar] [CrossRef]
- Gill, B.S.; Navgeet; Kumar, S. Ganoderic acid targeting multiple receptors in cancer: In silico and in vitro study. Tumour Biol. 2016, 37, 14271–14290. [Google Scholar] [CrossRef]
- Gill, B.S.; Kumar, S.; Navgeet. Ganoderic acid targeting nuclear factor erythroid 2-related factor 2 in lung cancer. Tumour Biol. 2017, 39, 1010428317695530. [Google Scholar] [CrossRef]
- Li, C.-H.; Chen, P.-Y.; Chang, U.-M.; Kan, L.-S.; Fang, W.-H.; Tsai, K.-S.; Lin, S.-B. Ganoderic acid X, a lanostanoid triterpene, inhibits topoisomerases and induces apoptosis of cancer cells. Life Sci. 2005, 77, 252–265. [Google Scholar] [CrossRef]
- Li, F.; Wang, Y.; Wang, X.; Li, J.; Cui, H.; Niu, M. Ganoderic acids suppress growth and angiogenesis by modulating the NF-κB signaling pathway in breast cancer cells. Int. J. Clin. Pharmacol. Ther. 2012, 50, 712–721. [Google Scholar] [CrossRef]
- Jiang, J.; Grieb, B.; Thyagarajan, A.; Sliva, D. Ganoderic acids suppress growth and invasive behavior of breast cancer cells by modulating AP-1 and NF-κB signaling. Int. J. Mol. Med. 2008, 21, 577–584. [Google Scholar] [CrossRef] [PubMed]
- Chang, U.-M.; Li, C.-H.; Lin, L.-I.; Huang, C.-P.; Kan, L.-S.; Lin, S.-B. Ganoderiol F, a ganoderma triterpene, induces senescence in hepatoma HepG2 cells. Life Sci. 2006, 79, 1129–1139. [Google Scholar] [CrossRef] [PubMed]
- Liu, D.-L.; Li, Y.-J.; Yang, D.-H.; Wang, C.-R.; Xu, J.; Yao, N.; Zhang, X.-Q.; Chen, Z.-S.; Ye, W.-C.; Zhang, D.-M. Ganoderma lucidum derived ganoderenic acid B reverses ABCB1-mediated multidrug resistance in HepG2/ADM cells. Int. J. Oncol. 2015, 46, 2029–2038. [Google Scholar] [CrossRef] [PubMed]
- Jiang, J.; Jedinak, A.; Sliva, D. Ganodermanontriol (GDNT) exerts its effect on growth and invasiveness of breast cancer cells through the down-regulation of CDC20 and uPA. Biochem. Biophys. Res. Commun. 2011, 415, 325–329. [Google Scholar] [CrossRef]
- Yao, X.; Li, G.; Xu, H.; Lü, C. Inhibition of the JAK-STAT3 signaling pathway by ganoderic acid A enhances chemosensitivity of HepG2 cells to cisplatin. Planta Med. 2012, 78, 1740–1748. [Google Scholar] [CrossRef]
- Chen, N.; Wan, G.; Zeng, X. Integrated whole-transcriptome profiling and bioinformatics analysis of the polypharmacological effects of ganoderic acid Me in colorectal cancer treatment. Front. Oncol. 2022, 12, 833375. [Google Scholar] [CrossRef]
- Yue, Q.-X.; Xie, F.-B.; Guan, S.-H.; Ma, C.; Yang, M.; Jiang, B.-H.; Liu, X.; Guo, D.-A. Interaction of Ganoderma triterpenes with doxorubicin and proteomic characterization of the possible molecular targets of Ganoderma triterpenes. Cancer Sci. 2008, 99, 1461–1470. [Google Scholar] [CrossRef]
- Chen, C.; Xu, R.; Guo, C.; Li, X.; Zhao, Y.; Luo, D. Lanostane triterpenoids from Ganoderma calidophilum exhibit potent anti-tumor activity by inhibiting PTP1B. Chem. Biol. Interact. 2024, 403, 111253. [Google Scholar] [CrossRef]
- Weng, C.-J.; Chau, C.-F.; Hsieh, Y.-S.; Yang, S.-F.; Yen, G.-C. Lucidenic acid inhibits PMA-induced invasion of human hepatoma cells through inactivating MAPK/ERK signal transduction pathway and reducing binding activities of NF-κB and AP-1. Carcinogenesis 2008, 29, 147–156. [Google Scholar] [CrossRef]
- Lee, S.; Park, S.; Oh, J.-W.; Yang, C. Natural inhibitors for protein prenyltransferase. Planta Med. 1998, 64, 303–308. [Google Scholar] [CrossRef] [PubMed]
- Chen, N.-H.; Zhong, J.-J. p53 is important for the anti-invasion of ganoderic acid T in human carcinoma cells. Phytomedicine 2011, 18, 719–725. [Google Scholar] [CrossRef]
- Amen, Y.; Zhu, Q.; Tran, H.-B.; Afifi, M.S.; Halim, A.F.; Ashour, A.; Shimizu, K. Partial contribution of Rho-kinase inhibition to the bioactivity of Ganoderma lingzhi and its isolated compounds: Insights on discovery of natural Rho-kinase inhibitors. J. Nat. Med. 2017, 71, 380–388. [Google Scholar] [CrossRef] [PubMed]
- Yue, Q.-X.; Cao, Z.-W.; Guan, S.-H.; Liu, X.-H.; Tao, L.; Wu, W.-Y.; Li, Y.-X.; Yang, P.-Y.; Liu, X.; Guo, D.-A. Proteomics characterization of the cytotoxicity mechanism of ganoderic acid D and computer-automated estimation of the possible drug target network. Mol. Cell. Proteom. 2008, 7, 949–961. [Google Scholar] [CrossRef] [PubMed]
- Cen, K.; Chen, M.; He, M.; Li, Z.; Song, Y.; Liu, P.; Jiang, Q.; Xu, S.; Jia, Y.; Shen, P. Sporoderm-broken spores of Ganoderma lucidum sensitizes ovarian cancer to cisplatin by ROS/ERK signaling and attenuates chemotherapy-related toxicity. Front. Pharmacol. 2022, 13, 826716. [Google Scholar] [CrossRef]
- Grienke, U.; Kaserer, T.; Kirchweger, B.; Lambrinidis, G.; Kandel, R.T.; Foster, P.A.; Schuster, D.; Mikros, E.; Rollinger, J.M. Steroid sulfatase inhibiting lanostane triterpenes—Structure activity relationship and in silico insights. Bioorg. Chem. 2020, 95, 103495. [Google Scholar] [CrossRef]
- Liu, R.-M.; Li, Y.-B.; Liang, X.-F.; Liu, H.-Z.; Xiao, J.-H.; Zhong, J.-J. Structurally related ganoderic acids induce apoptosis in human cervical cancer HeLa cells: Involvement of oxidative stress and antioxidant protective system. Chem. Biol. Interact. 2015, 240, 134–144. [Google Scholar] [CrossRef]
- Shao, Y.; Qiao, L.; Wu, L.; Sun, X.; Zhu, D.; Yang, G.; Zhang, X.; Mao, X.; Chen, W.; Liang, W.; et al. Structure identification and anti-cancer pharmacological prediction of triterpenes from Ganoderma lucidum. Molecules 2016, 21, 678. [Google Scholar] [CrossRef]
- Weng, C.-J.; Chau, C.-F.; Chen, K.-D.; Chen, D.-H.; Yen, G.-C. The anti-invasive effect of lucidenic acids isolated from a new Ganoderma lucidum strain. Mol. Nutr. Food Res. 2007, 51, 1472–1477. [Google Scholar] [CrossRef]
- Lin, S.-B.; Li, C.-H.; Lee, S.-S.; Kan, L.-S. Triterpene-enriched extracts from Ganoderma lucidum inhibit growth of hepatoma cells via suppressing protein kinase C, activating mitogen-activated protein kinases and G2-phase cell cycle arrest. Life Sci. 2003, 72, 2381–2390. [Google Scholar] [CrossRef]
- Froufe, H.J.C.; Abreu, R.M.V.; Ferreira, I.C.F.R. Virtual screening of low molecular weight mushrooms compounds as potential Mdm2 inhibitors. J. Enzym. Inhib. Med. Chem. 2013, 28, 569–575. [Google Scholar] [CrossRef] [PubMed]
- Lin, X.; Kang, K.; Chen, P.; Zeng, Z.; Li, G.; Xiong, W.; Yi, M.; Xiang, B. Regulatory mechanisms of PD-1/PD-L1 in cancers. Mol. Cancer 2024, 23, 108. [Google Scholar] [CrossRef] [PubMed]
- Shi, F.; Huang, X.; Hong, Z.; Lu, N.; Huang, X.; Liu, L.; Liang, T.; Bai, X. Improvement strategy for immune checkpoint blockade: A focus on the combination with immunogenic cell death inducers. Cancer Lett. 2023, 562, 216167. [Google Scholar] [CrossRef] [PubMed]
- Gameiro, S.R.; Jammeh, M.L.; Wattenberg, M.M.; Tsang, K.Y.; Ferrone, S.; Hodge, J.W. Radiation-induced immunogenic modulation of tumor enhances antigen processing and calreticulin exposure, resulting in enhanced T-cell killing. Oncotarget 2014, 5, 403–416. [Google Scholar] [CrossRef]
- Golden, E.B.; Pellicciotta, I.; Demaria, S.; Barcellos-Hoff, M.H.; Formenti, S.C. The convergence of radiation and immunogenic cell death signaling pathways. Front. Oncol. 2012, 2, 88. [Google Scholar] [CrossRef]
- Casares, N.; Pequignot, M.O.; Tesniere, A.; Ghiringhelli, F.; Roux, S.; Chaput, N.; Schmitt, E.; Hamai, A.; Hervas-Stubbs, S.; Obeid, M.; et al. Caspase-dependent immunogenicity of doxorubicin-induced tumor cell death. J. Exp. Med. 2005, 202, 1691–1701. [Google Scholar] [CrossRef]
- Fredly, H.; Ersvær, E.; Gjertsen, B.-T.; Bruserud, O. Immunogenic apoptosis in human acute myeloid leukemia (AML): Primary human AML cells expose calreticulin and release heat shock protein (HSP) 70 and HSP90 during apoptosis. Oncol. Rep. 2011, 25, 1549–1556. [Google Scholar] [CrossRef]
- Fang, X.; Dai, E.; Bai, L.; Liu, J.; Kang, R.; Zhao, Y.; Han, L.; Tang, D. The HMGB1-AGER-STING1 pathway mediates the sterile inflammatory response to alkaliptosis. Biochem. Biophys. Res. Commun. 2021, 560, 165–171. [Google Scholar] [CrossRef]
- Han, Y.; Tian, X.; Zhai, J.; Zhang, Z. Clinical application of immunogenic cell death inducers in cancer immunotherapy: Turning cold tumors hot. Front. Cell Dev. Biol. 2024, 12, 1363121. [Google Scholar] [CrossRef]
- Hernández, Á.-P.; Juanes-Velasco, P.; Landeira-Viñuela, A.; Bareke, H.; Montalvillo, E.; Góngora, R.; Fuentes, M. Restoring the immunity in the tumor microenvironment: Insights into immunogenic cell death in onco-therapies. Cancers 2021, 13, 2821. [Google Scholar] [CrossRef]
- Panaretakis, T.; Kepp, O.; Brockmeier, U.; Tesniere, A.; Bjorklund, A.-C.; Chapman, D.C.; Durchschlag, M.; Joza, N.; Pierron, G.; van Endert, P.; et al. Mechanisms of pre-apoptotic calreticulin exposure in immunogenic cell death. EMBO J. 2009, 28, 578–590. [Google Scholar] [CrossRef] [PubMed]
- Popgeorgiev, N.; Gil, C.; Berthenet, K.; Bertolin, G.; Ichim, G. Shedding light on mitochondrial outer-membrane permeabilization and membrane potential: State of the art methods and biosensors. Semin. Cell Dev. Biol. 2024, 156, 58–65. [Google Scholar] [CrossRef] [PubMed]
- McArthur, K.; Whitehead, L.W.; Heddleston, J.M.; Li, L.; Padman, B.S.; Oorschot, V.; Geoghegan, N.D.; Chappaz, S.; Davidson, S.; San Chin, H.; et al. BAK/BAX macropores facilitate mitochondrial herniation and mtDNA efflux during apoptosis. Science 2018, 359, eaao6047. [Google Scholar] [CrossRef] [PubMed]
- Vringer, E.; Tait, S.W.G. Mitochondria and cell death-associated inflammation. Cell Death Differ. 2023, 30, 304–312. [Google Scholar] [CrossRef]
- Nicola, N.A. Cytokine pleiotropy and redundancy: A view from the receptor. Stem Cells 1994, 12 (Suppl. S1), 3–12. [Google Scholar]
- Choo, M.Z.Y.; Chai, C.L.L. Chapter Two—The polypharmacology of natural products in drug discovery and development. In Annual Reports in Medicinal Chemistry; Altmann, K.-H., Ed.; Volume 61: Natural Products; Academic Press: Kolkata, India, 2023; Volume 61, pp. 55–100. [Google Scholar] [CrossRef]
- Kabir, A.; Muth, A. Polypharmacology: The science of multi-targeting molecules. Pharmacol. Res. 2022, 176, 106055. [Google Scholar] [CrossRef]
- Galluzzi, L.; Guilbaud, E.; Schmidt, D.; Kroemer, G.; Marincola, F.M. Targeting immunogenic cell stress and death for cancer therapy. Nat. Rev. Drug Discov. 2024, 23, 445–460. [Google Scholar] [CrossRef]
- Gillespie, K.P.; Pirnie, R.; Mesaros, C.; Blair, I.A. Cisplatin dependent secretion of immunomodulatory high mobility group box 1 (HMGB1) protein from lung cancer cells. Biomolecules 2023, 13, 1335. [Google Scholar] [CrossRef]
- Fan, J.; Gillespie, K.P.; Mesaros, C.; Blair, I.A. HMGB2-induced calreticulin translocation required for immunogenic cell death and ferroptosis of cancer cells are controlled by the nuclear exporter XPO1. Commun. Biol. 2024, 7, 1234. [Google Scholar] [CrossRef]
- Ao, L.; Zou, N.; Cleveland, J.C.; Fullerton, D.A.; Meng, X. Myocardial TLR4 is a determinant of neutrophil infiltration after global myocardial ischemia: Mediating KC and MCP-1 expression induced by extracellular HSC70. Am. J. Physiol. Heart Circ. Physiol. 2009, 297, H21–H28. [Google Scholar] [CrossRef]
- Zhang, M.; Guo, Y.; Fu, H.; Hu, S.; Pan, J.; Wang, Y.; Cheng, J.; Song, J.; Yu, Q.; Zhang, S.; et al. Chop deficiency prevents UUO-induced renal fibrosis by attenuating fibrotic signals originating from Hmgb1/TLR4/NFκB/IL-1β signaling. Cell Death Dis. 2015, 6, e1847. [Google Scholar] [CrossRef]
- Bezu, L.; Sauvat, A.; Humeau, J.; Gomes-da-Silva, L.C.; Iribarren, K.; Forveille, S.; Garcia, P.; Zhao, L.; Liu, P.; Zitvogel, L.; et al. eIF2α phosphorylation is pathognomonic for immunogenic cell death. Cell Death Differ. 2018, 25, 1375–1393. [Google Scholar] [CrossRef] [PubMed]
- Yang, H.; Niemeijer, M.; van de Water, B.; Beltman, J.B. ATF6 is a critical determinant of CHOP dynamics during the unfolded protein response. iScience 2020, 23, 100860. [Google Scholar] [CrossRef] [PubMed]
- Zhou, W.; Fang, H.; Wu, Q.; Wang, X.; Liu, R.; Li, F.; Xiao, J.; Yuan, L.; Zhou, Z.; Ma, J.; et al. Ilamycin E, a natural product of marine actinomycete, inhibits triple-negative breast cancer partially through ER stress-CHOP-Bcl-2. Int. J. Biol. Sci. 2019, 15, 1723–1732. [Google Scholar] [CrossRef] [PubMed]
- Shields, N.J.; Peyroux, E.M.; Campbell, K.; Mehta, S.; Woolley, A.G.; Counoupas, C.; Neumann, S.; Young, S.L. Calpains released from necrotic tumor cells enhance antigen cross-presentation to activate CD8+ T cells in vitro. J. Immunol. 2022, 209, 1635–1651. [Google Scholar] [CrossRef]
- Adkins, I.; Sadilkova, L.; Hradilova, N.; Tomala, J.; Kovar, M.; Spisek, R. Severe, but not mild heat-shock treatment induces immunogenic cell death in cancer cells. Oncoimmunology 2017, 6, e1311433. [Google Scholar] [CrossRef]
- Han, Y.; Liu, D.; Li, L. PD-1/PD-L1 pathway: Current researches in cancer. Am. J. Cancer Res. 2020, 10, 727–742. [Google Scholar]
- Catanzaro, E.; Beltrán-Visiedo, M.; Galluzzi, L.; Krysko, D.V. Immunogenicity of cell death and cancer immunotherapy with immune checkpoint inhibitors. Cell. Mol. Immunol. 2025, 22, 24–39. [Google Scholar] [CrossRef]
- Kepp, O.; Zitvogel, L.; Kroemer, G. Clinical evidence that immunogenic cell death sensitizes to PD-1/PD-L1 blockade. Oncoimmunology 2019, 8, e1637188. [Google Scholar] [CrossRef]
- Buytaert, E.; Callewaert, G.; Hendrickx, N.; Scorrano, L.; Hartmann, D.; Missiaen, L.; Vandenheede, J.R.; Heirman, I.; Grooten, J.; Agostinis, P. Role of endoplasmic reticulum depletion and multidomain proapoptotic BAX and BAK proteins in shaping cell death after hypericin-mediated photodynamic therapy. FASEB J. 2006, 20, 756–758. [Google Scholar] [CrossRef]
- Mathai, J.P.; Germain, M.; Shore, G.C. BH3-only BIK regulates BAX,BAK-dependent release of Ca2+ from endoplasmic reticulum stores and mitochondrial apoptosis during stress-induced cell death. J. Biol. Chem. 2005, 280, 23829–23836. [Google Scholar] [CrossRef] [PubMed]
- Tufi, R.; Panaretakis, T.; Bianchi, K.; Criollo, A.; Fazi, B.; Di Sano, F.; Tesniere, A.; Kepp, O.; Paterlini-Brechot, P.; Zitvogel, L.; et al. Reduction of endoplasmic reticulum Ca2+ levels favors plasma membrane surface exposure of calreticulin. Cell Death Differ. 2008, 15, 274–282. [Google Scholar] [CrossRef] [PubMed]
- Baldwin, J.G.; Heuser-Loy, C.; Saha, T.; Schelker, R.C.; Slavkovic-Lukic, D.; Strieder, N.; Hernandez-Lopez, I.; Rana, N.; Barden, M.; Mastrogiovanni, F.; et al. Intercellular nanotube-mediated mitochondrial transfer enhances T cell metabolic fitness and antitumor efficacy. Cell 2024, 187, 6614–6630. [Google Scholar] [CrossRef] [PubMed]
- Mekers, V.E.; Kho, V.M.; Ansems, M.; Adema, G.J. cGAS/cGAMP/STING signal propagation in the tumor microenvironment: Key role for myeloid cells in antitumor immunity. Radiother. Oncol. 2022, 174, 158–167. [Google Scholar] [CrossRef]
- Jaime-Sanchez, P.; Uranga-Murillo, I.; Aguilo, N.; Khouili, S.C.; Arias, M.A.; Sancho, D.; Pardo, J. Cell death induced by cytotoxic CD8+ T cells is immunogenic and primes caspase-3–dependent spread immunity against endogenous tumor antigens. J. Immunother. Cancer 2020, 8, e000528. [Google Scholar] [CrossRef]
- Arimoto, K.; Miyauchi, S.; Troutman, T.D.; Zhang, Y.; Liu, M.; Stoner, S.A.; Davis, A.G.; Fan, J.-B.; Huang, Y.-J.; Yan, M.; et al. Expansion of interferon inducible gene pool via USP18 inhibition promotes cancer cell pyroptosis. Nat. Commun. 2023, 14, 251. [Google Scholar] [CrossRef]
- Jiang, M.; Qi, L.; Li, L.; Li, Y. The caspase-3/GSDME signal pathway as a switch between apoptosis and pyroptosis in cancer. Cell Death Discov. 2020, 6, 112. [Google Scholar] [CrossRef]
- Rogers, C.; Erkes, D.A.; Nardone, A.; Aplin, A.E.; Fernandes-Alnemri, T.; Alnemri, E.S. Gasdermin pores permeabilize mitochondria to augment caspase-3 activation during apoptosis and inflammasome activation. Nat. Commun. 2019, 10, 1689. [Google Scholar] [CrossRef]
- Rogers, C.; Fernandes-Alnemri, T.; Mayes, L.; Alnemri, D.; Cingolani, G.; Alnemri, E.S. Cleavage of DFNA5 by caspase-3 during apoptosis mediates progression to secondary necrotic/pyroptotic cell death. Nat. Commun. 2017, 8, 14128. [Google Scholar] [CrossRef]
- Hou, J.; Zhao, R.; Xia, W.; Chang, C.-W.; You, Y.; Hsu, J.-M.; Nie, L.; Chen, Y.; Wang, Y.-C.; Liu, C.; et al. PD-L1-mediated gasdermin C expression switches apoptosis to pyroptosis in cancer cells and facilitates tumour necrosis. Nat. Cell Biol. 2020, 22, 1264–1275. [Google Scholar] [CrossRef] [PubMed]
- Chen, K.W.; Demarco, B.; Heilig, R.; Shkarina, K.; Boettcher, A.; Farady, C.J.; Pelczar, P.; Broz, P. Extrinsic and intrinsic apoptosis activate pannexin-1 to drive NLRP3 inflammasome assembly. EMBO J. 2019, 38, e101638. [Google Scholar] [CrossRef] [PubMed]
- Gong, Z.; Jia, Q.; Guo, J.; Li, C.; Xu, S.; Jin, Z.; Chu, H.; Wan, Y.Y.; Zhu, B.; Zhou, Y. Caspase-8 contributes to an immuno-hot microenvironment by promoting phagocytosis via an ecto-calreticulin-dependent mechanism. Exp. Hematol. Oncol. 2023, 12, 7. [Google Scholar] [CrossRef] [PubMed]
- Ramirez, M.U.; Hernandez, S.R.; Soto-Pantoja, D.R.; Cook, K.L. Endoplasmic reticulum stress pathway, the unfolded protein response, modulates immune function in the tumor microenvironment to impact tumor progression and therapeutic response. Int. J. Mol. Sci. 2020, 21, 169. [Google Scholar] [CrossRef]
- Rufo, N.; Yang, Y.; De Vleeschouwer, S.; Agostinis, P. The “yin and yang” of unfolded protein response in cancer and immunogenic cell death. Cells 2022, 11, 2899. [Google Scholar] [CrossRef]
- Glaviano, A.; Foo, A.S.C.; Lam, H.Y.; Yap, K.C.H.; Jacot, W.; Jones, R.H.; Eng, H.; Nair, M.G.; Makvandi, P.; Geoerger, B.; et al. PI3K/AKT/mTOR signaling transduction pathway and targeted therapies in cancer. Mol. Cancer 2023, 22, 138. [Google Scholar] [CrossRef]
- Gupta, G.; Borglum, K.; Chen, H. Immunogenic Cell Death: A Step Ahead of Autophagy in Cancer Therapy. J. Cancer Immunol. 2021, 3, 47–59. [Google Scholar] [CrossRef]
- Terraza-Silvestre, E.; Villamuera, R.; Bandera-Linero, J.; Letek, M.; Oña-Sánchez, D.; Ramón-Barros, C.; Moyano-Jimeno, C.; Pimentel-Muiños, F.X. An unconventional autophagic pathway that inhibits ATP secretion during apoptotic cell death. Nat. Commun. 2025, 16, 3409. [Google Scholar] [CrossRef]
- Song, J.; Jing, Z.; Zang, X. Autophagy manipulation augments programmed cell death-induced immune responses against tumor. Chem. Eng. J. 2024, 495, 153092. [Google Scholar] [CrossRef]
- Eek Mariampillai, A.; Hauge, S.; Kongsrud, K.; Syljuåsen, R.G. Immunogenic cell death after combined treatment with radiation and ATR inhibitors is dually regulated by apoptotic caspases. Front. Immunol. 2023, 14, 1138920. [Google Scholar] [CrossRef]
- Janssens, S.; Rennen, S.; Agostinis, P. Decoding immunogenic cell death from a dendritic cell perspective. Immunol. Rev. 2024, 321, 350–370. [Google Scholar] [CrossRef]
- Chappell, W.H.; Lehmann, B.D.; Terrian, D.M.; Abrams, S.L.; Steelman, L.S.; McCubrey, J.A. P53 Expression controls prostate cancer sensitivity to chemotherapy and the MDM2 inhibitor nutlin-3. Cell Cycle 2012, 11, 4579–4588. [Google Scholar] [CrossRef]
- Hui, L.; Zheng, Y.; Yan, Y.; Bargonetti, J.; Foster, D.A. Mutant P53 in MDA-MB-231 breast cancer cells is stabilized by elevated phospholipase D activity and contributes to survival signals generated by phospholipase D. Oncogene 2006, 25, 7305–7310. [Google Scholar] [CrossRef]
- Wolf, D.; Rotter, V. Major deletions in the gene encoding the P53 tumor antigen cause lack of P53 expression in HL-60 cells. Proc. Natl. Acad. Sci. USA 1985, 82, 790–794. [Google Scholar] [CrossRef]
- Jin, X.; Beguerie, J.R.; Sze, D.M.; Chan, G.C. Ganoderma lucidum (Reishi mushroom) for cancer treatment. Cochrane Database Syst. Rev. 2016, 4, cd007731. [Google Scholar] [CrossRef] [PubMed]
- Li, X.; Sun, L.; Chimonas, S.; Li, S.Q.; Feng, P.; Yang, Y.; Mao, J.J. Symptom improvements and adverse effects with reishi mushroom use: A cross-sectional survey of cancer patients. Integr. Med. Res. 2024, 13, 101089. [Google Scholar] [CrossRef] [PubMed]
- Zhao, H.; Zhang, Q.; Zhao, L.; Huang, X.; Wang, J.; Kang, X. Spore powder of Ganoderma lucidum improves cancer-related fatigue in breast cancer patients undergoing endocrine therapy: A pilot clinical trial. Evid. Based Complement. Altern. Med. 2012, 2012, 809614. [Google Scholar] [CrossRef] [PubMed]
- Luo, B.; Song, L.; Chen, L.; Cai, Y.; Zhang, M.; Wang, S. Ganoderic acid D attenuates gemcitabine resistance of triple-negative breast cancer cells by inhibiting glycolysis via HIF-1α destabilization. Phytomedicine 2024, 129, 155675. [Google Scholar] [CrossRef]
- Li, K.; Na, K.; Sang, T.; Wu, K.; Wang, Y.; Wang, X. The ethanol extracts of sporoderm-broken spores of Ganoderma lucidum inhibit colorectal cancer in vitro and in vivo. Oncol. Rep. 2017, 38, 2803–2813. [Google Scholar] [CrossRef]
- Ye, T.; Gao, H.; Ge, Y.; Shen, R.; Yu, H.-Y.; Chen, F.-Y.; Song, H. Mechanism of ganoderic acid X in treating hepatoblastoma based on proteomics. Zhongguo Zhong Yao Za Zhi 2024, 49, 4158–4166. [Google Scholar] [CrossRef]
- Zhao, R.; Zhang, C.; Tang, C.; Wu, X.; Hu, S.; Luo, Q.; Jia, N.; Fan, L.; Wang, Y.; Jiang, W.; et al. Triterpenes from Ganoderma lucidum inhibit hepatocellular carcinoma by regulating enhancer-associated lncRNA in vivo. J. Ethnopharmacol. 2025, 336, 118706. [Google Scholar] [CrossRef]
- Kimura, Y.; Taniguchi, M.; Baba, K. Antitumor and antimetastatic effects on liver of triterpenoid fractions of Ganoderma lucidum: Mechanism of action and isolation of an active substance. Anticancer. Res. 2002, 22, 3309–3318. [Google Scholar]
- Lin, X.; Chen, D.; Chen, S.; Peng, H.; Cheng, Q.; Chen, J.; Xu, C.; Pan, H.; Li, Z.; Wang, X. UPLC-Q-TOF/MS-based study on chemical composition, in vivo metabolites, and tissue distribution of ethanol extract of Ganoderma lucidum. J. Pharm. Biomed. Anal. 2025, 263, 116886. [Google Scholar] [CrossRef] [PubMed]
- Tang, W.; Liu, J.-W.; Zhao, W.-M.; Wei, D.-Z.; Zhong, J.-J. Ganoderic acid T from Ganoderma lucidum mycelia induces mitochondria mediated apoptosis in lung cancer cells. Life Sci. 2006, 80, 205–211. [Google Scholar] [CrossRef] [PubMed]
- Wang, X.-L.; Ding, Z.-Y.; Liu, G.-Q.; Yang, H.; Zhou, G.-Y. Improved production and antitumor properties of triterpene acids from submerged culture of Ganoderma lingzhi. Molecules 2016, 21, 1395. [Google Scholar] [CrossRef] [PubMed]






| DAMP | PRR Activated | Effect on DCs | Reference |
|---|---|---|---|
| ATP | P2X7 | NLRP3 inflammasome activation Migration Cross-dressing presentation | [34,35,36] |
| P2Y11 | Activation and maturation Modulation of inflammation Thrombospondin-1 secretion | [37,38,39] | |
| CALR | CD91 (LRP1) | MHC-I and -II antigen presentation Activation and maturation Pro-phagocytic | [40,41,42] |
| SREC-1 (SCARF1, SR-F1) | Apoptotic cell clearance C1q binding | [43,44] | |
| HMGB1 | CD24 | Discrimination between DAMP and PAMP contexts Captures and presents HMGB1 to CD8+ cells’ RAGE receptor | [45,46] |
| CXCR4 | Migration | [47] | |
| RAGE | Regulation of homing receptors CCR7 and CXCR4 Chemotaxis Maturation Blocking of apoptotic tolerance | [48,49,50,51] | |
| TLR2 | Activation Antigen presentation Maturation | [52,53] | |
| TLR4 | Licensing Antigen presentation Migration | [54,55,56] | |
| TLR9 | Increases CpG-DNA sensing Activation | [57] | |
| HSP70 | CD40 | Antigen uptake | [58,59,60] |
| CD91 (LRP1) | Antigen internalization MHC-I and MHC-II presentation Memory T cell generation | [40,61,62,63] | |
| LOX-1 | Antigen uptake MCH-I and MHC-II presentation | [64,65,66] | |
| SREC-1 (SCARF1, SR-F1) | Antigen internalization Cross-presentation | [67,68] | |
| TLR2 | Activation Maturation MyD88 signalling Increased expression of SREC-1 | [67,69] | |
| TLR4 | Activation Maturation Chemotaxis MyD88 signalling TH1 response | [55,69,70,71] | |
| HSP90 | CD91 (LRP1) | Antigen internalization Immunosurveillance MHC-I and MHC-II presentation | [40,66,72,73] |
| LOX-1 | Cross-priming MHC-I and MHC-II presentation Antigen uptake | [65,66,74] | |
| SREC-1 (SCARF1, SR-F1) | Cross-priming MHC-I and MHC-II presentation Antigen uptake | [65,74,75] | |
| TLR2 and TLR4 | Activation Innate and adaptive immune response amplification | [76,77] | |
| TLR9 | TH17 T cell polarization MHC upregulation Increases CpG-DNA sensing | [78,79] |
| Study | Ganoderma Species | Compounds | Essay Type | Cancer Cell Lines | Affected Targets | Other Observed Effects | Safer for Non-Cancerous Cells |
|---|---|---|---|---|---|---|---|
| [9] | None | GA-A, GA-DM | in vitro | CH157MN, IOMM-Lee | ↑ Bax, ↓ Bcl-XL, ↓ Mcl-1, ↓ c-myc, ↑ caspase-3, ↓ Cyclin D1, ↑ Frizzled-4 (CD344), ↑ GSK3β, ↑ LRP5, ↓ Akt, ↓ TSPAN12, ↓ VEGF, ↓ Wnt/β-catenin pathway | DNA fragmentation, apoptosis | Yes, healthy neurons |
| [95] | G. lucidum | GTs | in vitro | DU-145 | ↓ MMP2/9 | N/R | N/R |
| [96] | G. colossum | Lucidenic Acid mixture | in vitro | HepG2 | ↓ AP-1, ↓ ERK1/2, ↓ MMP9, ↓ NF-κB, ↓ Akt | N/R | N/R |
| [97] | G. lucidum | GA-T | in vitro | 95-D | ↓ MMP2/9, ↓ NF-κB | N/R | Yes, HEK293 and LO2 |
| [98] | G. lucidum | GA-A | in vitro, in silico | IMR-32 | docks and ↓ Notch-1 mRNA | N/R | N/R |
| [99] | G. lucidum | GA-Mk | in vitro | HeLa | ↑ caspase-3, ↑ caspase-9 | ↑ ROS, ↓ ΔΨm, apoptosis | N/R |
| [20] | G. gibbosum | Gibbosic Acid H | in vitro | MDA-MB-231, SNU638, SK-Hep-1, A549, H1299 | ↑ ACC (Acetyl-CoA carboxylase), ↑ AMPK, ↑ Bax, ↓ Bcl-2, ↑ Beclin 1, ↑ caspase-3, ↑ caspase-8, ↓ CDK22, ↓ Cyclin D1, ↓ Cyclin E1, ↑ LC3B, ↓ Sequestosome-1, ↑ p21 (CDKN1A), ↑ p53, ↑ ULK1 | Autophagy, G0/G1 cell cycle arrest, apoptosis | N/R |
| [100] | G. lucidum | GA-T | in vitro | HeLa | ↑ caspase-3, ↑ caspase-9 | G1 cell cycle arrest, ↓ DNA synthesis, ↓ ΔΨm, apoptosis | Yes, for “non tumour” MCF |
| [101] | G. lucidum | 12α-MeO-Ganodermanondiol | in vitro, in silico | MDA-MB-231, HepG2 | docks TNF | N/R | N/R |
| [5] | None | GA-A, GA-H | in silico | n/a | docks NEMO (IKK-γ) | ||
| [16] | None | GA-A, PROTACs C1–C10 and V1–V10 | in vitro, in silico | SJSA-1, MCF7, MDA-MB-231, HepG2 | ↑ Bax, ↓ Bcl-2, ↓ Cyclin D1, ↑ p21 (CDKN1A), ↑ p53; docks and ↓ MDM2 protein | N/R | N/R |
| [19] | None | GA-A | in vitro, in silico | A549 | docking and thermal shifting of ↓ GLUT1/3 | N/R | N/R |
| [22] | None | GA-D | in vitro | HT29, SW620 | ↓ Peptidylprolyl isomerase D (cyclophilin D), ↑ SIRT3 | Inhibits the Warburg effect | N/R |
| [102] | G. lucidum | GA-Me | in vitro | HCT8, HCT116 | ↓ ABCB1 (MDR1), ↑ Bax, ↓ Bcl-2, ↑ caspase-3, ↑ caspase-9, cytochrome-c release, ↓ MRP1/2 (ABCC1/2), ↑ p53 | Reversed multidrug resistance, ↓ ΔΨm | N/R |
| [103] | G. lucidum | GA-F, GA-K, GA-B, GA-D and GA-AM1 | in vitro | HeLa | ↑ 14-3-3, ↑ TPM4-ALK fusion oncoprotein type 2, ↓ chain A of DJ-1, ↓ eIF5A, ↓ HNRNPK (Heterogeneous nuclear ribonucleoprotein K), ↓ IL-17E, ↓ Nucleobindin 1, ↓ Peroxiredoxin 2, ↓ PPP2R1A, ↓ Reticulocalbin-1, ↓ SOD1, ↓ Ubiquilin-2 | N/R | N/R |
| [18] | None | Various GTs in silico, GA-DM in vitro | in vitro, in silico | MCF7, MDA-MB-231 | docks STAT1 and AKT1; docks and ↓ β-catenin, ↓ PIK3CA, ↑ EGFR mRNA; ↓ PIK3CA protein | N/R | N/R |
| [10] | None | GA-DM | in vitro | LNCaP, PC-3 | ↑ Atg5, ↑ Bax, ↓ Bcl-2, ↑ Beclin 1, ↑ calpain 2, ↑ calpain 8, ↑ caspase-3, ↑ CHOP (DDIT3), ↑ GRP78 (BiP), ↑ HLA-DR, ↑ HSP70, ↑ LC3-II | Autophagy, G2 cell cycle arrest, ER stress, DNA fragmentation; ↓ ΔΨm, apoptosis; coculture with T cells: ↑ IFNγ | N/R |
| [104] | G. lucidum | GA-A | in vitro | PC-3 | docks SH2 domain of STAT3 | ↓ total mRNA | N/R |
| [105] | G. sinense | Sporoderm extract contains GA-A, GA-B, GA-D, LA-D, ganolucidate F | in vitro | HepG2 | ↓ CDC25C, ↓ CDK1, ↑ CHOP (DDIT3), ↓ Cyclin A2 (CCNA2), ↑ eIF2α (EIF2S1), ↑ GRP78 (BiP), ↑ PERK (EIF2AK3), ↑ XBP1s/XBP1u ratio | G2/M cell cycle arrest, dilation of the ER, ER stress and UPR activation | N/R |
| [106] | G. lucidum | GA-A, amide derivative | in vitro, in silico | SJSA-1, MCF7, HepG2 | ↑ Bax, ↓ Bcl-2, ↑ p53; binds to ↓ MDM2 and interaction with p53 | N/R | Moderately with HK-2 |
| [107] | None | GA-A | in vitro | MDA-MB-231 | ↑ Bax, ↑ Bak, ↓ Bcl-XL, ↓ Mcl-1, ↓ Cyclin D1, cytochrome-c release, ↓ JAK2, ↓ STAT3, ↑ p21 (CDKN1A), ↑ p27 (CDKN1B) | G0-G1 cell cycle arrest, ↑ ROS | N/R |
| [108] | G. lucidum | GA-A | in vitro | U251 | ↑ Bax, ↓ Bcl-2, ↑ Beclin 1, ↑ caspase-3, ↓ Cyclin D1, ↑ LC3-II, ↓ Sequestosome-1, ↓ Akt, ↓ mTOR, ↓ RPS6KB1 | Autophagy | N/R |
| [109] | None | GA-A | in vitro | SMMC7721, HepG2 | ↑ caspase-3, ↓ Cyclin D1, ↑ p21 (CDKN1A) | G0/G1 cell cycle arrest | N/R |
| [15] | None | GA-A | in vitro | A549 | ↓ Beclin 1, ↓ LC3II/LC3I, ↑ Sequestosome-1 | Anti-autophagy, reversal of cisplatin resistance | N/R |
| [110] | None | GA-A | in vitro | HOS, MG63 | ↓ STAT3, ↑ NF-κB1, ↑ p38 (MAPK14/11) | N/R | N/R |
| [111] | None | GA-A | in vitro, in silico | HeLa, A549 | ↑ caspase-3; docks and ↓ IL-1R1 | ↓ ΔΨm, apoptosis | N/R |
| [112] | None | GA-D | in vitro | EC9706, Eca109 | ↑ Beclin 1, ↑ caspase-3, ↑ caspase-7, ↑ Cyclin B12, cytochrome-c release, ↓ LAMP2, ↑ GFP-LC3, ↑ LC3B, ↑ LC3-II, ↑ Sequestosome-1, ↑ p53, ↑ PARP1, ↓ PI3K-AKT pathway | Autophagy, G2/M cell cycle arrest, ↑ ROS, destruction of autophagic flux, ↓ ΔΨm, apoptosis | N/R |
| [113] | None | GA-DM | in vitro | A549, NCI-H460 | ↑ Bax, ↓ Bcl-2, ↑ caspase-3, ↑ LC3B-I, ↑ LC3B-II, ↑ PARP1, ↓ PI3K-AKT pathway | Autophagy, apoptosis | N/R |
| [114] | G. lucidum | GA-DM | in vitro | MCF7 | ↓ c-myc, ↓ CDK22, ↓ CDK6, ↓ Cyclin D1, ↑ γH2AX, ↑ PARP1 | G1 cell cycle arrest, DNA damage, ↓ ΔΨm | N/R |
| [115] | G. lucidum | GA-DM | in vitro | LNCaP, PC-3 | ↓ 5α-Reductase, ↓ AR (androgen receptor) | N/R | N/R |
| [116] | G. lucidum | GA-Me | in vitro | HCT116 | ↑ Bax, ↓ Bcl-2, ↑ caspase-3, cytochrome-c release | p53-G1 cell cycle arrest, ↓ ΔΨm, apoptosis | N/R |
| [117] | G. lucidum | GA-Me | in vitro | HeLa, HCT116, 95-D, H1299 | ↑ p53 | p53-G1 cell cycle arrest | Yes, LO2 and HFL-1 |
| [118] | G. lucidum | GA-Me | in vitro | 95-D | ↓ MMP2/9 | N/R | N/R |
| [119] | G. lucidum | GA-Mf, GA-S | in vitro | HeLa, 95-D, HO-8910PM, SW1990 | ↑ Bax, ↓ Bcl-2, ↑ caspase-3, ↑ caspase-9, cytochrome-c release | G1 and S cell cycle arrest, ↓ ΔΨm, apoptosis | Yes, fibroblasts and LO2 |
| [120] | None | GA-A | in vitro, in silico | MDA-MB-231, T-47D | docks and ↓ TNF, ↓ DR5 (TRAILR2) | N/R | N/R |
| [121] | G. lucidum | GA-T | in vitro | HeLa | ↑ caspase-8, cytochrome-c release, ↑ γH2AX, ↑ TP53BP1 | G1 cell cycle arrest, ↑ ROS, ↓ intracellular ATP, double-strand breaks, ↓ ΔΨm, necroptosis | N/R |
| [14] | G. lucidum | GA-T | in vitro | HCT116 | ↑ IκBα, ↓ iNOS, ↓ MMP2/9, ↓ p65 (RELA), ↓ TNF, ↓ uPA (PLAU) | N/R | N/R |
| [122] | None | GA-A, GA-C2, GA-C6 | in vitro, in silico | HepG2 | docks estrogen receptor, IGFR, insulin receptor, VEGR-1 and VEGR-2 | N/R | N/R |
| [123] | None | GA-A | in vitro, in silico | H460 | docks and ↓ Nrf2 | ↓ total mRNA | N/R |
| [124] | G. amboinense | GA-X | in vitro | HCT116, HL-60, Raiji (Burkitt’s lymphoma), HuH-7 | ↓ Bcl-XL, ↑ caspase-3, cytochrome-c release, ↑ ERK, ↑ JNK1/2, ↑ PARP1, ↓ DNA topoisomerase 1 and 2a | inhibition of DNA synthesis, cell shrinkage, degradation of chromosomal DNA, ↓ ΔΨm, apoptosis | N/R |
| [125] | None | GA-Me | in vitro | MDA-MB-231 | ↓ Bcl-2, ↓ c-myc, ↓ Cyclin D1, ↓ IL-6, ↓ IL-8, ↓ MMP9, ↓ NF-κB, ↓ VEGF | N/R | N/R |
| [126] | G. lucidum | GA-A, GA-H | in vitro | MDA-MB-231 | ↓ AP-1, ↓ CDK3, ↓ NF-κB, ↓ uPA (PLAU) | N/R | N/R |
| [127] | G. amboinense | Ganoderiol F (Gol-F) | in vitro | K562, HepG2, HuH-7 | mild ERK phosphorylation, ↑ p16 (CDKN2A), ↓ p21 (CDKN1A), ↓ DNA topoisomerase 1 and 2 | G1 cell cycle arrest, inhibition of DNA synthesis | Yes, MC5 and PBMC |
| [128] | G. lucidum | GA-B | in vitro, in silico | MCF7, HepG2 | docks and ↓ ABCB1 (MDR1) | reversed multidrug resistance, efflux inhibition | N/R |
| [4] | G. lucidum, G. tuberculosum | GA-C2, GA-I, Ganodermenonol | in vitro, in silico | C-33A, A549 | docks TNF | N/R | Yes, ARPE-19 |
| [129] | G. lucidum | Ganodermanontriol (GDNT) | in vitro | MCF7, MDA-MB-231 | ↓ CDC20, ↓ uPA (PLAU), ↓ uPAR | N/R | N/R |
| [8] | None | 30 lanostanoids | in silico | n/a | docks VDR ligand-binding pocket, in silico competition vs. calcitriol | N/R | N/R |
| [6] | None | GA-E, GA-Df, GA-XL4, mariesiic acid A | in silico | n/a | docks c-myc | N/R | N/R |
| [130] | G. lucidum | GA-A | in vitro | HepG2 | ↓ Bcl-2, ↓ Mcl-1, ↑ caspase-3, ↓ Cyclin D1, ↓ ERK1/2, ↓ JAK1, ↓ JAK2, ↓ STAT3, ↑ PARP1 | G1 cell cycle arrest, apoptosis | N/R |
| [131] | G. lucidum | GA-Me | in vitro, in silico | HCT116, 95-D | ↓ Bax, ↓ Bcl-2, ↑ caspase-3, ↓ caspase-8, ↑ caspase-9, ↓ CDK6, ↓ Cyclin E1, ↓ IFNAR1, ↓ UPS3; docks and ↓ MMP2/9 | DNA fragmentation, apoptosis | N/R |
| [132] | None | GTs, LA-N | in vitro | HeLa | ↓ 14-3-3 β/α, ↓ eIF5A, ↓ Ku80, ↓ Peroxiredoxin 2 | Weak G0/G1 phase arrest, DNA damage, ↑ ROS | N/R |
| [133] | G. calidophilum | Ganoderic aldehyde A | in vitro, in silico | MCF7, MDA-MB-231, C-33A | ↑ caspases, ↑ p38 (MAPK14/11), ↓ PI3K-AKT pathway; docks and ↓ PTP1B | Apoptosis | N/R |
| [21] | G. calidophilum | Ganodecalones | in vitro, in silico | HeLa, SGC-7901, K562 | docks and ↓ α-glucosidase, ↓ PTP1B | N/R | N/R |
| [134] | G. lucidum | LA-B | in vitro | HepG2 | ↓ AP-1, ↓ c-fos, ↓ c-jun, ↓ ERK1/2, ↑ IκBα, ↓ MMP9, ↓ NF-κB | N/R | N/R |
| [7] | None | GS-1, GA-A, and GA-DM | in silico | n/a | ↓ DNA Topoisomerase 2-beta | N/R | N/R |
| [135] | G. lucidum | GA-A, GA-C, methyl-ganoderate-A | in vitro | n/a | ↓ farnesyl protein transferase | N/R | N/R |
| [136] | G. lucidum | GA-T | in vitro | HCT116 | ↑ IκBα, ↓ iNOS, ↓ MMP2/9, ↓ NF-κB, ↑ p53, ↓ p65 (RELA), ↓ TNF, ↓ uPA (PLAU) | N/R | N/R |
| [137] | G. sichuanense (lingzhi) | Various. Mainly GA-TN, GA-TQ, GA-TR; Ganoderols; Lucidumols | in vitro, in silico | n/a | docks and ↓ ROCK1, ↓ ROCK2 | N/R | N/R |
| [138] | None | GA-D | in vitro, in silico | HeLa | ↑ 14-3-3E, ↓ eIF5A, ↓ MAPRE1 (EB1), ↑ PRDX3 expression; docks six isoforms of 14-3-3 protein family, aminopeptidase B, annexin V; in silico interaction with HSPA70, HSP90AA1, and XPO1 | G2/M cell cycle arrest, DNA fragmentation | N/R |
| [17] | G. lucidum | endertiin B | in vitro | MCF7, MDA-MB-231 | ↑ Bax, ↑ Bak, ↓ Bcl-2, ↓ Cyclin D1, ↑ p21 (CDKN1A), ↑ p27 (CDKN1B), ↓ PI3K-AKT pathway | G0/G1 cell cycle arrest | N/R |
| [139] | G. lucidum | GA-D | in vitro | SKOV-3 | ↓ ERK | ↑ ROS | N/R |
| [140] | G. lucidum | Lanostane triterpenes, namely Ganoderol A | in vitro | n/a | docks and ↓ Steroid Sulfatase | N/R | N/R |
| [141] | G. lucidum | GA-Mk, GA-T, GA-T1, GA-T2 | in vitro | HeLa | ↑ caspase-3, ↑ caspase-9, ↓ GPX, and glutathione, ↓ SOD | ↑ ROS, ↓ antioxidant capacity, ↓ ΔΨm | N/R |
| [142] | G. lucidum | GTs | in silico | n/a | docks CDK22 and PPAR-γ | Histone acetylation | N/R |
| [12] | None | 5-FU with GA Nanoparticle | in vitro | MCF7 | ↓ Bcl-2, ↑ caspase-9 | Apoptosis | N/R |
| [143] | G. lucidum | Lucidenic Acids A, B, C, and N | in vitro | HepG2 | ↓ MMP9 | N/R | N/R |
| [144] | G. lucidum | Triterpene-enriched fraction | in vitro | HuH-7 | ↑ Cyclin B12, ↑ JNK, ↑ p38 (MAPK14/11) | G2 cell cycle arrest | N/R |
| [11] | G. sichuanense (lingzhi) | GA-S, GA-T-Q, GA-TR, Ganoderiol F, Ganodermanontriol | in vitro | n/a | Tubulin-β polymer stabilization (like paclitaxel) | N/R | N/R |
| [145] | None | GA-F, GA-X, GA-Y | in silico | n/a | docks MDM2 | N/R | N/R |
| Name | Description | UniProt Accession Number | Reported In Vitro | Reported In Silico |
|---|---|---|---|---|
| ABCB1 | ATP-binding cassette subfamily B member 1 | P08183 | * | * |
| ABCC1 | ATP-binding cassette subfamily C member 1 | P33527 | * | |
| ABCC2 | ATP-binding cassette subfamily C member 2 | Q92887 | * | |
| ACACA | acetyl-CoA carboxylase alpha | Q13085 | * | |
| AKT1 | AKT serine/threonine kinase 1 | P31749 | * | |
| ALK | ALK receptor tyrosine kinase | Q9UM73 | * | |
| ANXA5 | annexin A5 | P08758 | * | * |
| AR | androgen receptor | P10275 | * | |
| ATG5 | autophagy-related 5 | Q9H1Y0 | * | |
| BAK1 | BCL2 antagonist/killer 1 | Q16611 | * | |
| BAX | BCL2-associated X, apoptosis regulator | Q07812 | * | |
| BCL2 | BCL2 apoptosis regulator | P10415 | * | |
| BCL2L1 | BCL2-like 1 | Q07817 | * | |
| BECN1 | beclin 1 | Q14457 | * | |
| CAPN2 | calpain 2 | P17655 | * | |
| CAPN8 | calpain 8 | A6NHC0 | * | |
| CASP3 | caspase 3 | P42574 | * | |
| CASP7 | caspase 7 | P55210 | * | |
| CASP8 | caspase 8 | Q14790 | * | |
| CASP9 | caspase 9 | P55211 | * | |
| CCNA2 | cyclin A2 | P20248 | * | |
| CCNB1 | cyclin B1 | P14635 | * | |
| CCND1 | cyclin D1 | P24385 | * | |
| CCNE1 | cyclin E1 | P24864 | * | |
| CDC20 | cell division cycle 20 | Q12834 | * | |
| CDC25C | cell division cycle 25C | P30307 | * | |
| CDK1 | cyclin-dependent kinase 1 | P06493 | * | |
| CDK2 | cyclin-dependent kinase 2 | P24941 | * | * |
| CDK3 | cyclin-dependent kinase 3 | Q00526 | * | |
| CDK6 | cyclin-dependent kinase 6 | Q00534 | * | |
| CDKN1A | cyclin-dependent kinase inhibitor 1A | P38936 | * | |
| CDKN1B | cyclin-dependent kinase inhibitor 1B | P46527 | * | |
| CDKN2A | cyclin-dependent kinase inhibitor 2A | P42771 | * | |
| CTNNB1 | catenin beta 1 | P35222 | * | * |
| CXCL8 | C-X-C motif chemokine ligand 8 | P10145 | * | |
| CYCS | cytochrome c, somatic | P99999 | * | |
| DDIT3 | DNA damage inducible transcript 3 | P35638 | * | |
| EGFR | epidermal growth factor receptor | P00533 | * | * |
| EIF2AK3 | eukaryotic translation initiation factor 2 alpha kinase 3 | Q9NZJ5 | * | |
| EIF2S1 | eukaryotic translation initiation factor 2 subunit alpha | P05198 | * | |
| EIF5A | eukaryotic translation initiation factor 5A | P63241 | * | |
| ESR1 | estrogen receptor 1 | P03372 | * | |
| FLT1 | fms-related receptor tyrosine kinase 1 | P17948 | * | |
| FNTA | farnesyltransferase, CAAX box, subunit alpha | P49354 | * | |
| FOS | Fos proto-oncogene, AP-1 transcription factor subunit | P01100 | * | |
| FZD4 | frizzled class receptor 4 | Q9ULV1 | * | |
| GAA | alpha glucosidase | P10253 | * | * |
| GPX2 | glutathione peroxidase 1 | P18283 | * | |
| GSK3B | glycogen synthase kinase 3 beta | P49841 | * | |
| H2AX | H2A.X variant histone | P16104 | * | |
| HLA-DRA | major histocompatibility complex, class II, DR alpha | P01903 | * | |
| HNRNPK | heterogeneous nuclear ribonucleoprotein K | P61978 | * | |
| HSP90AA1 | heat shock protein 90 alpha family class A member 1 | P07900 | * | |
| HSPA1A | heat shock protein family A (Hsp70) member 1A | P0DMV8 | * | * |
| HSPA4 | heat shock protein family A (Hsp70) member 4 | P34932 | * | |
| HSPA5 | heat shock protein family A (Hsp70) member 5 | P11021 | * | |
| IFNAR1 | interferon alpha and beta receptor subunit 1 | P17181 | * | |
| IGF1R | insulin-like growth factor 1 receptor | P08069 | * | |
| IKBKG | inhibitor of nuclear factor kappa B kinase regulatory subunit gamma | Q9Y6K9 | * | |
| IL1R1 | interleukin 1 receptor type 1 | P14778 | * | * |
| IL25 | interleukin 25 | Q9H293 | * | |
| IL6 | interleukin 6 | P05231 | * | |
| INSR | insulin receptor | P06213 | * | |
| JAK1 | Janus kinase 1 | P23458 | * | |
| JAK2 | Janus kinase 2 | O60674 | * | |
| JUN | Jun proto-oncogene, AP-1 transcription factor subunit | P05412 | * | |
| KDR | kinase insert domain receptor | P35968 | * | |
| LAMP2 | lysosomal-associated membrane protein 2 | P13473 | * | |
| LRP5 | LDL receptor-related protein 5 | O75197 | * | |
| MAP1LC3A | microtubule-associated protein 1 light chain 3 alpha | Q9H492 | * | |
| MAP1LC3B | microtubule-associated protein 1 light chain 3 beta | Q9GZQ8 | * | |
| MAPK1 | mitogen-activated protein kinase 1 | P28482 | * | |
| MAPK11 | mitogen-activated protein kinase 11 | Q15759 | * | |
| MAPK14 | mitogen-activated protein kinase 14 | Q16539 | * | |
| MAPK3 | mitogen-activated protein kinase 3 | P27361 | * | |
| MAPK8 | mitogen-activated protein kinase 8 | P45983 | * | |
| MAPK9 | mitogen-activated protein kinase 9 | P45984 | * | |
| MAPRE1 | microtubule-associated protein RP/EB family member 1 | Q15691 | * | |
| MCL1 | MCL1 apoptosis regulator, BCL2 family member | Q07820 | * | |
| MDM2 | MDM2 proto-oncogene | Q00987 | * | * |
| MMP2 | matrix metallopeptidase 2 | P08253 | * | * |
| MMP9 | matrix metallopeptidase 9 | P14780 | * | * |
| MTOR | mechanistic target of rapamycin kinase | P42345 | * | |
| MYC | MYC proto-oncogene, bHLH transcription factor | P01106 | * | * |
| NFE2L2 | Nuclear factor erythroid 2-related factor 2 | Q16236 | * | * |
| NFKB1 | nuclear factor kappa B subunit 1 | P19838 | * | |
| NFKBIA | NFKB inhibitor alpha | P25963 | * | |
| NOS2 | nitric oxide synthase 2 | P35228 | * | |
| NOTCH1 | notch receptor 1 | P46531 | * | * |
| NUCB1 | nucleobindin 1 | Q02818 | * | |
| PARK7 | Parkinsonism-associated deglycase | Q99497 | * | |
| PARP1 | poly(ADP-ribose) polymerase 1 | P09874 | * | |
| PGGT1B | protein geranylgeranyltransferase type I subunit beta | P53609 | * | |
| PIK3CA | phosphatidylinositol-4,5-bisphosphate 3-kinase catalytic subunit alpha | P42336 | * | * |
| PLAU | plasminogen activator, urokinase | P00749 | * | |
| PPARG | peroxisome proliferator-activated receptor gamma | P37231 | * | |
| PPID | peptidylprolyl isomerase D | Q08752 | * | |
| PPP2R1A | protein phosphatase 2 scaffold subunit A alpha | P30153 | * | |
| PRDX2 | peroxiredoxin 2 | P32119 | * | |
| PRDX3 | peroxiredoxin 3 | P30048 | * | |
| PRKAA1 | protein kinase AMP-activated catalytic subunit alpha 1 | Q13131 | * | |
| PRKAA2 | protein kinase AMP-activated catalytic subunit alpha 2 | P54646 | * | |
| PTPN1 | protein tyrosine phosphatase non-receptor type 1 | P18031 | * | * |
| RCN1 | reticulocalbin 1 | Q15293 | * | |
| RELA | RELA proto-oncogene, NF-κB subunit | Q04206 | * | |
| RNPEP | arginyl aminopeptidase | Q9H4A4 | * | * |
| ROCK1 | Rho-associated coiled-coil-containing protein kinase 1 | Q13464 | * | * |
| ROCK2 | Rho-associated coiled-coil-containing protein kinase 2 | O75116 | * | * |
| RPS6KB1 | ribosomal protein S6 kinase B1 | P23443 | * | |
| SIRT3 | sirtuin 3 | Q9NTG7 | * | |
| SLC2A1 | solute carrier family 2 member 1 | P11166 | * | * |
| SLC2A3 | solute carrier family 2 member 3 | P11169 | * | * |
| SOD1 | superoxide dismutase 1 | P00441 | * | |
| SQSTM1 | sequestosome 1 | Q13501 | * | |
| SRD5A1 | steroid 5 alpha-reductase 1 | P18405 | * | |
| STAT1 | signal transducer and activator of transcription 1 | P42224 | * | |
| STAT3 | signal transducer and activator of transcription 3 | P40763 | * | * |
| STS | steroid sulfatase | P08842 | * | * |
| TNF | tumour necrosis factor | P01375 | * | * |
| TNFRSF10B | TNF receptor superfamily member 10b | O14763 | * | * |
| TOP1 | DNA topoisomerase I | P11387 | * | |
| TOP2A | DNA topoisomerase II alpha | P11388 | * | * |
| TP53 | tumour protein p53 | P04637 | * | |
| TP53BP1 | tumour protein p53 binding protein 1 | Q12888 | * | |
| TSPAN12 | tetraspanin 12 | O95859 | * | |
| TUBA1B | tubulin alpha 1b | P68363 | * | |
| UBQLN2 | ubiquilin 2 | Q9UHD9 | * | |
| ULK1 | unc-51-like autophagy activating kinase 1 | O75385 | * | |
| USP2 | ubiquitin-specific peptidase 2 | O75604 | * | |
| VDR | vitamin D receptor | P11473 | * | |
| VEGFA | vascular endothelial growth factor A | P15692 | * | * |
| WNT5A | Wnt family member 5A | P41221 | * | |
| XBP1 | X-box binding protein 1 | P17861 | * | |
| XPO1 | exportin 1 | O14980 | * | |
| XRCC5 | X-ray repair cross-complementing 5 | P13010 | * | |
| YWHAB | 14-3-3 beta/alpha | P31946 | * | * |
Disclaimer/Publisher’s Note: The statements, opinions and data contained in all publications are solely those of the individual author(s) and contributor(s) and not of MDPI and/or the editor(s). MDPI and/or the editor(s) disclaim responsibility for any injury to people or property resulting from any ideas, methods, instructions or products referred to in the content. |
© 2025 by the authors. Licensee MDPI, Basel, Switzerland. This article is an open access article distributed under the terms and conditions of the Creative Commons Attribution (CC BY) license (https://creativecommons.org/licenses/by/4.0/).
Share and Cite
Ramírez-Gutiérrez, J.C.; Ayala-Zavala, J.F.; Torres-Moreno, H.; Vidal-Gutiérrez, M.; Esqueda, M. Can Ganoderma Triterpenoids Exert Immunogenic Cell Death in Human Cancer Cells? A Systematic Review and Protein Network Analysis. Pharmaceuticals 2025, 18, 1641. https://doi.org/10.3390/ph18111641
Ramírez-Gutiérrez JC, Ayala-Zavala JF, Torres-Moreno H, Vidal-Gutiérrez M, Esqueda M. Can Ganoderma Triterpenoids Exert Immunogenic Cell Death in Human Cancer Cells? A Systematic Review and Protein Network Analysis. Pharmaceuticals. 2025; 18(11):1641. https://doi.org/10.3390/ph18111641
Chicago/Turabian StyleRamírez-Gutiérrez, Jorge C., J. Fernando Ayala-Zavala, Heriberto Torres-Moreno, Max Vidal-Gutiérrez, and Martín Esqueda. 2025. "Can Ganoderma Triterpenoids Exert Immunogenic Cell Death in Human Cancer Cells? A Systematic Review and Protein Network Analysis" Pharmaceuticals 18, no. 11: 1641. https://doi.org/10.3390/ph18111641
APA StyleRamírez-Gutiérrez, J. C., Ayala-Zavala, J. F., Torres-Moreno, H., Vidal-Gutiérrez, M., & Esqueda, M. (2025). Can Ganoderma Triterpenoids Exert Immunogenic Cell Death in Human Cancer Cells? A Systematic Review and Protein Network Analysis. Pharmaceuticals, 18(11), 1641. https://doi.org/10.3390/ph18111641

