Steroid-Induced Thrombosis: A Comprehensive Analysis Using the FAERS Database
Abstract
1. Introduction
2. Results
2.1. Creation of the Data Table
2.2. Steroid Drugs That Induce Thrombosis
2.3. Relationship Between Patient Age and Sex and Thrombosis Induced by Steroids
2.4. Relationship Between Administration Route and Thrombosis Induced by Steroids
2.5. Classification of Steroid Drugs and Their Relationships to Thrombogenesis
2.6. Principal Component Analysis
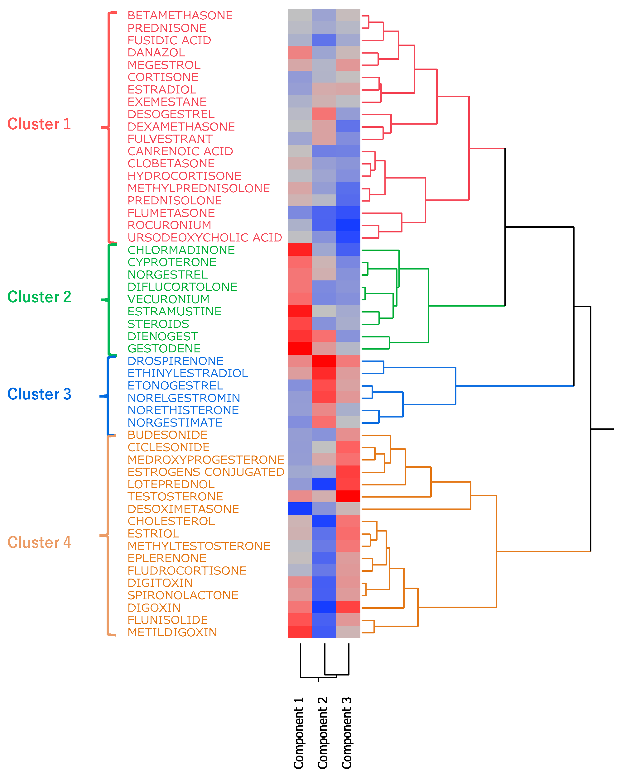
2.7. Hierarchical Cluster Analysis
3. Discussion
3.1. Characteristics of Patients with Thrombosis and Steroids
3.2. Impact of the Route of Steroid Administration on Thrombotic Risk
3.3. Classification of Steroid Drugs with a High Thrombogenic Potential
3.4. Principal Component Analysis
3.5. Cluster Analysis
3.6. Study Limitations
4. Materials and Methods
4.1. FAERS Database
4.2. Selection of Target Drugs and Control of Adverse Events
4.3. Calculation of RORs
4.4. Creation of Scatter Plots
4.5. Classification of Steroid Drugs with High Potential for Inducing Thrombosis
4.6. Principal Component Analysis
4.7. Hierarchical Cluster Analysis
4.8. Statistical Analysis
5. Conclusions
Supplementary Materials
Author Contributions
Funding
Institutional Review Board Statement
Informed Consent Statement
Data Availability Statement
Conflicts of Interest
References
- Ryken, T.C.; McDermott, M.; Robinson, P.D.; Ammirati, M.; Andrews, D.W.; Asher, A.L.; Burri, S.H.; Cobbs, C.S.; Gaspar, L.E.; Kondziolka, D.; et al. The role of steroids in the management of brain metastases: A systematic review and evidence-based clinical practice guideline. J. Neuro-Oncol. 2010, 96, 103–114. [Google Scholar] [CrossRef] [PubMed]
- Möhlmann, J.E.; Ezzafzafi, S.; Lindemans, C.A.; Jansen, M.H.A.; Nierkens, S.; Huitema, A.D.R.; van Luin, M. Pharmacokinetics and pharmacodynamics of systemic corticosteroids in autoimmune and inflammatory diseases: A review of current evidence. Clin. Pharmacokinet. 2024, 63, 1251–1270. [Google Scholar] [CrossRef] [PubMed]
- Shagufta; Ahmad, I.; Panda, G. Quest for steroidomimetics: Amino acids derived steroidal and nonsteroidal architectures. Eur. J. Med. Chem. 2017, 133, 139–151. [Google Scholar] [CrossRef]
- Ronchetti, S.; Ayroldi, E.; Ricci, E.; Gentili, M.; Migilorati, G.; Riccardi, C. A glance at the use of glucocorticoids in rare inflammatory and autoimmune diseases: Still an indispensable pharmacological tool? Front. Immunol. 2021, 11, 613435. [Google Scholar] [CrossRef]
- Sugiura, K.; Kobayashi, T.; Ojima, T. Symposium S-2: The current status of thromboembolism caused by use of female sex hormones in Japan. Shinzo 2016, 48, 826–831. [Google Scholar]
- Zhang, G.-Q.; Chen, J.-L.; Luo, Y.; Mathur, M.B.; Anagnostis, P.; Nurmatov, U.; Talibov, M.; Zhang, J.; Hawrylowicz, C.M.; Lumsden, M.A.; et al. Menopausal hormone therapy and women’s health: An umbrella review. PLoS Med. 2021, 18, e1003731. [Google Scholar] [CrossRef] [PubMed]
- Pan, M.; Pan, X.; Zhou, J.; Wang, J.; Qi, Q.; Wang, L. Update on hormone therapy for the management of postmenopausal women. Biosci. Trends 2022, 16, 46–57. [Google Scholar] [CrossRef]
- Nelson, H.D. Postmenopausal Osteoporosis and Estrogen. Am. Fam. Physician 2003, 68, 606–612. [Google Scholar]
- Khosla, S.; Monroe, D.G. Regulation of bone metabolism by sex steroids. Cold Spring Harb. Perspect. Med. 2018, 8, a031211. [Google Scholar] [CrossRef]
- Timmermans, S.; Souffriau, J.; Libert, C. A general introduction to glucocorticoid biology. Front. Immunol. 2019, 10, 1545. [Google Scholar] [CrossRef]
- Bond, P.; Smit, D.L.; Ronde, W.D. Anabolic–androgenic steroids: How do they work and what are the risks? Front. Endocrinol. 2022, 13, 1059473. [Google Scholar] [CrossRef]
- Wenbo, Z.; Yan, Z. The uses of anabolic androgenic steroids among athletes; its positive and negative aspects-a literature review. J. Multidiscip. Healthc. 2023, 16, 4293–4305. [Google Scholar] [CrossRef] [PubMed]
- Waljee, A.K.; Rogers, M.A.M.; Lin, P.; Singal, A.G.; Stein, J.S.; Marks, R.M.; Ayanian, J.Z.; Nallamothu, B.K. Short term use of oral corticosteroids and related harms among adults in the United States: Population based cohort study. BMJ 2017, 357, j1415. [Google Scholar] [CrossRef] [PubMed]
- Ministry of Health, Labour and Welfare of Japan. Manual for Serious Adverse Drug Reactions by Disease: Thrombosis (Thrombo-embolism, Embolism, Infarction); Ministry of Health, Labour and Welfare: Tokyo, Japan, 2007. [Google Scholar]
- Ayyoub, S.; Orriols, R.; Oliver, E.; Ceide, O.T. Thrombosis models: An overview of common in vivo and in vitro models of thrombosis. Int. J. Mol. Sci. 2023, 24, 2569. [Google Scholar] [CrossRef] [PubMed]
- Delluc, A.; Lacut, K.; Rodger, M.A. Arterial and venous thrombosis: What’s the link? A narrative review. Thromb. Res. 2020, 191, 97–102. [Google Scholar] [CrossRef]
- Donadini, M.P.; Calcaterra, F.; Romualdi, E.; Ciceri, R.; Cancellara, A.; Lodigiani, C.; Bacci, M.; Bella, S.D.; Ageno, W.; Mavilio, D. The link between venous and arterial thrombosis: Is there a role for endothelial dysfunction? Cells 2025, 14, 144. [Google Scholar] [CrossRef]
- Macleod, C.; Hadoke, P.W.F.; Nixon, M. Glucocorticoids: Fuelling the fire of atherosclerosis or therapeutic extinguishers? Int. J. Mol. Sci. 2021, 22, 7622. [Google Scholar] [CrossRef]
- FDA. FDA Adverse Event Reporting System (FAERS). Available online: https://www.fda.gov/drugs/fdas-adverse-event-reporting-system-faers/fda-adverse-event-reporting-system-faers-public-dashboard (accessed on 2 September 2025).
- Girolami, A.; Spiezia, L.; Girolami, B.; Zocca, N.; Luzzatto, G. Effect of age on oral contraceptive–induced venous thrombosis. Clin. Appl. Thromb. Hemost. 2004, 10, 259–263. [Google Scholar] [CrossRef]
- Ridker, P.M.; Glynn, R.J.; Miletich, J.P.; Goldhaber, S.Z.; Stampfer, M.J.; Hennekens, C.H. Age-specific incidence rates of venous thromboembolism among heterozygous carriers of factor V Leiden mutation. Ann. Intern. Med. 1997, 126, 528–531. [Google Scholar] [CrossRef]
- Van Hylckama Vlieg, A.; Helmerhorst, F.M.; Vandenbroucke, J.P.; Doggen, C.J.M.; Rosendaal, F.R. The venous thrombotic risk of oral contraceptives, effects of oestrogen dose and progestogen type: Results of the MEGA case-control study. BMJ 2009, 339, b2921. [Google Scholar] [CrossRef]
- Mohammed, K.; Abu Dabrh, A.M.; Benkhadra, K.; Al Nofal, A.; Carranza Leon, B.G.; Prokop, L.J.; Faubion, S.S.; Murad, M.H. Oral vs Transdermal Estrogen Therapy and Vascular Events: A Systematic Review and Meta-Analysis. J. Clin. Endocrinol. Metab. 2015, 100, 4012–4020. [Google Scholar] [CrossRef]
- Abou-Ismail, M.Y.; Citla Sridhar, D.; Nayak, L. Estrogen and thrombosis: A bench to bedside review. Thromb. Res. 2020, 192, 40–51. [Google Scholar] [CrossRef]
- Dupuis, M.; Severin, S.; Noirrit-Esclassan, E.; Arnal, J.-F.; Payrastre, B.; Valéra, M.-C. Effects of Estrogens on Platelets and Megakaryocytes. Int. J. Mol. Sci. 2019, 20, 3111. [Google Scholar] [CrossRef]
- Medscape. Menopause and Hormone Therapy. Available online: https://emedicine.medscape.com/article/276107-overview (accessed on 2 September 2025).
- Inayama, Y.; Mizuno, K.; Egawa, M.; Yamaguchi, K.; Hamanishi, J.; Takeuchi, M.; Mandai, M.; Kawakami, K. Real-world practice of estrogen and progestogen prescriptions in menopausal women in Japan: A descriptive study using a Japanese claims database. J. Obstet. Gynaecol. Res. 2023, 49, 2952–2961. [Google Scholar] [CrossRef]
- Ruan, X.; Mueck, A.O. Systemic progesterone therapy—Oral, vaginal, injections and even transdermal? Maturitas 2014, 79, 248–255. [Google Scholar] [CrossRef] [PubMed]
- Shoskes, J.J.; Wilson, M.K.; Spinner, M.L. Pharmacology of testosterone replacement therapy preparations. Transl. Androl. Urol. 2016, 5, 834–843. [Google Scholar] [CrossRef] [PubMed]
- Ericson-Neilsen, W.; Kaye, A.D. Steroids: Pharmacology, complications, and practice delivery issues. Ochsner J. 2014, 14, 203–207. [Google Scholar]
- Glueck, C.J.; Goldenberg, N.; Wang, P. Testosterone therapy, thrombophilia, venous thromboembolism, and thrombotic events. J. Clin. Med. 2018, 8, 11. [Google Scholar] [CrossRef]
- Jolliffe, I.T.; Cadima, J. Principal component analysis: A review and recent developments. Philos. Trans. R. Soc. A 2016, 374, 20150202. [Google Scholar] [CrossRef] [PubMed]
- Chao, T.F.; Liu, C.J.; Chen, S.J.; Wang, K.L.; Lin, Y.J.; Chang, S.L.; Lo, L.W.; Tuan, T.C.; Chen, T.J.; Chiang, C.E.; et al. Does digoxin increase the risk of ischemic stroke and mortality in atrial fibrillation? A nationwide population-based cohort study. Can. J. Cardiol. 2014, 30, 1190–1195. [Google Scholar] [CrossRef]
- Lai, K.-C.; Chen, S.-J.; Lin, C.-S.; Yang, F.-C.; Lin, C.-L.; Hsu, C.-W.; Huang, W.-C.; Kao, C.-H. Digoxin and amiodarone on the risk of ischemic stroke in atrial fibrillation: An observational study. Front. Pharmacol. 2018, 9, 448. [Google Scholar] [CrossRef]
- Bavishi, C.; Khan, A.R.; Ather, S. Digoxin in patients with atrial fibrillation and heart failure: A meta-analysis. Int. J. Cardiol. 2015, 188, 99–101. [Google Scholar] [CrossRef] [PubMed]
- Everitt, B.S.; Landau, S.; Leese, M.; Stahl, D. Cluster Analysis, 5th ed.; Wiley-Blackwell: Hoboken, NJ, USA, 2011. [Google Scholar]
- Blackwell, K.; Blackwell, M.; Blackwell, T. Testosterone replacement therapy and cardiovascular disease: Balancing safety and risks in hypogonadal men. Curr. Cardiol. Rep. 2023, 25, 1157–1163. [Google Scholar] [CrossRef]
- Nagai, N.; Otake, H. Novel drug delivery systems for the management of dry eye. Adv. Drug Deliv. Rev. 2022, 191, 114582. [Google Scholar] [CrossRef] [PubMed]
- Pariente, A.; Avillach, P.; Salvo, F.; Thiessard, F.; Salamé, G.M.; Reglat, A.F.; Haramburu, F.; Bégaud, B.; Moore, N. Effect of competition bias in safety signal generation: Analysis of a research database of spontaneous reports in France. Drug Saf. 2012, 35, 855–864. [Google Scholar] [CrossRef]
- PubChemPy. Available online: https://github.com/mcs07/pubchempy (accessed on 2 September 2025).
- Molecular Operating Environment. Available online: https://www.chemcomp.com/en/Products.htm (accessed on 2 September 2025).
- National Library of Medicine. DailyMed. Available online: https://dailymed.nlm.nih.gov/dailymed/ (accessed on 18 June 2025).
- Introductory Guide for Standardised MedDRA Queries (SMQs) Version 27.1. 9 2024. Available online: https://www.jmo.pmrj.jp/download/2361 (accessed on 2 September 2025).
- Introductory Guide MedDRA Version 27.1. 9 2024. Available online: https://www.jmo.pmrj.jp/download/2360 (accessed on 2 September 2025).
- Haldane, J.B.S. The estimation and significance of the logarithm of a ratio of frequencies. Ann. Hum. Genet. 1956, 20, 309–311. [Google Scholar] [CrossRef]
- Anscombe, F.J. On estimating binomial response relations. Biometrika 1956, 43, 461–464. [Google Scholar] [CrossRef]
- Zink, R.C.; Wolfinger, R.D.; Mann, G. Summarizing the Incidence of Adverse Events Using Volcano Plots and Time Intervals. Clin. Trials 2013, 10, 398–406. [Google Scholar] [CrossRef]
- Kan, Y.; Nagai, J.; Uesawa, Y. Evaluation of antibiotic-induced taste and smell disorders using the FDA adverse event reporting system database. Sci. Rep. 2025, 11, 413. [Google Scholar] [CrossRef]
- Qi, Y.; Li, J.; Lin, S.; Wu, S.; Chai, K.; Jiang, X.; Qian, J.; Jiang, C. A real-world pharmacovigilance study of FDA adverse event reporting system events for Capmatinib. Sci. Rep. 2024, 14, 11388. [Google Scholar] [CrossRef]
- Duan, Y.; Wang, Y.; Lu, S.; Zeng, M.; Liu, L.; Dai, Q.; Yin, R. Adverse event profile of albumin-bound paclitaxel: A real-world pharmacovigilance analysis. Front. Pharmacol. 2024, 15, 1448144. [Google Scholar] [CrossRef] [PubMed]
- Liu, Q.; Cui, Z.; Deng, C.; Yang, C.; Shi, T. A real-world pharmacovigilance analysis of adverse events associated with irbesartan using the FAERS and JADER databases. Front. Pharmacol. 2024, 15, 1485190. [Google Scholar] [CrossRef] [PubMed]
- Everitt, B.S. Unresolved problems in cluster analysis. Biometrics 1979, 35, 169–181. [Google Scholar] [CrossRef]






| EPRISTERIDE | MEPROSCILLARIN | DIFLUPREDNATE | ORYZANOL |
| BOLDENONE | PENGITOXIN | FLUCLOROLONE ACETONIDE | GUGGULSTERONE |
| CHLORODEHYDROMETHYLTESTOSTERONE | STROPHANTHIN-K | FLUDROXYCORTIDE | WITHANIA SOMNIFERA |
| CLOSTEBOL | ACETYLDIGITOXIN | FLUMETASONE | BETA-SITOSTEROL |
| DROSTANOLONE | ACETYLDIGOXIN | FLUOCINOLONE ACETONIDE | BRASSICASTEROL |
| MESTANOLONE | DESLANOSIDE | FLUOCINONIDE | CAMPESTEROL |
| METHANDRIOL | DIGITOXIN | FLUOCORTIN | SITOSTEROLS |
| METHASTERONE | DIGOXIN | FLUOROMETHOLONE | STIGMASTANOL |
| METRIBOLONE | LANATOSIDE C | FLUPREDNIDENE | STIGMASTEROL |
| OXYMESTERONE | METILDIGOXIN | FLUTICASONE | EMERGENCY CONTRACEPTIVES |
| TRENBOLONE | OUABAIN | HALCINONIDE | ALGESTONE |
| ETHYLESTRENOL | PROSCILLARIDIN | HALOMETASONE | DIMETHISTERONE |
| METANDIENONE | IODINE (131 I) NORCHOLESTEROL | METHYLPREDNISOLONE | GESTODENE |
| METENOLONE | VAMOROLONE | MOMETASONE | NORELGESTROMIN |
| NANDROLONE | 20-HYDROXYECDYSONE | PREDNICARBATE | NORETYNODREL |
| NORETHANDROLONE | COLLAGENASE | TRIAMCINOLONE | NORGESTIMATE |
| OXYMETHOLONE | EQUILIN | ULOBETASOL | NORGESTREL |
| QUINBOLONE | ESTETROL | CLOPREDNOL | SEGESTERONE |
| STANOZOLOL | ESTROGENS | CORTISONE | TRIMEGESTONE |
| FLUOXYMESTERONE | MESTRANOL | CORTIVAZOL | ALLYLESTRENOL |
| NORMETHANDRONE | METHYLESTRADIOL | DEFLAZACORT | CHLORMADINONE |
| ANDROSTANOLONE | QUINESTRADOL | FLUOCORTOLONE | DESOGESTREL |
| DANAZOL | QUINESTROL | HYDROCORTISONE | DIENOGEST |
| MESTEROLONE | EPIMESTROL | MEPREDNISONE | DROSPIRENONE |
| METHYLTESTOSTERONE | ESTRADIOL | PARAMETHASONE | DYDROGESTERONE |
| PRASTERONE | ESTRIOL | PREDNISOLONE | ETHISTERONE |
| TESTOSTERONE | ESTROGENS CONJUGATED | PREDNISONE | ETONOGESTREL |
| 7-KETO-DEHYDROEPIANDROSTERONE | ESTRONE | PREDNYLIDENE | ETYNODIOL |
| ANDROSTENEDIOL | ESTROPIPATE | RIMEXOLONE | GESTONORONE |
| ANDROSTENEDIONE | ETHINYLESTRADIOL | PREDNIMUSTINE | HYDROXYPROGESTERONE |
| ANECORTAVE | MOXESTROL | FLUMEDROXONE | LEVONORGESTREL |
| GALETERONE | PROMESTRIENE | CICLESONIDE | LYNESTRENOL |
| MEPITIOSTANE | 2-METHOXYESTRADIOL | FLUNISOLIDE | MEDROGESTONE |
| CLASCOTERONE | ESTRAMUSTINE | TIXOCORTOL | MEDROXYPROGESTERONE |
| CYPROTERONE | CIPROCINONIDE | FORMOCORTAL | MEGESTROL |
| ABIRATERONE | DEPRODONE | LOTEPREDNOL | NOMEGESTROL |
| FULVESTRANT | DEXBUDESONIDE | MEDRYSONE | NORETHISTERONE |
| ONAPRISTONE | ETIPREDNOL DICLOACETATE | ORIC 101 | NORGESTRIENONE |
| TELAPRISTONE | FLUOCORTIN BUTYL | ALDOSTERONE | PROGESTERONE |
| GESTRINONE | FLUPAMESONE | DESOXYCORTONE | PROMEGESTONE |
| MIFEPRISTONE | FLUPREDNISOLONE | FLUDROCORTISONE | TIBOLONE |
| DEHYDROCHOLIC ACID | HALOPREDONE | CANRENOIC ACID | PREGNANDIOL |
| HYODEOXYCHOLIC ACID | MAZIPREDONE | CANRENONE | GINSENOSIDE RG3 |
| NORUCHOLIC ACID | PREDNAZOLINE | EPLERENONE | ULIPRISTAL |
| CHENODEOXYCHOLIC ACID | PREDNISOLAMATE | SPIRONOLACTONE | STEROIDS |
| CHOLIC ACID | PROCINONIDE | ALFADOLONE | FUSIDIC ACID |
| OBETICHOLIC ACID | ALCLOMETASONE | ALORADINE | ATAMESTANE |
| URSODEOXYCHOLIC ACID | AMCINONIDE | MINAXOLONE | EXEMESTANE |
| DEOXYCHOLIC ACID | BECLOMETASONE | PREGNENOLONE | FORMESTANE |
| SODIUM TAUROCHOLATE | BETAMETHASONE | ZURANOLONE | RUSCOGENIN |
| TAUROSELCHOLIC ACID | BUDESONIDE | ALFAXALONE | TRILOSTANE |
| URSODOXICOLTAURINE | CLOBETASOL | GANAXOLONE | CHOLESTEROL |
| BETA-ACETYLDIGOXIN | CLOBETASONE | BREXANOLONE | EPICHOLESTANOL |
| CINOBUFAGIN | CLOCORTOLONE | RAPACURONIUM BROMIDE | NORCHOLESTENOL IODOMETHYL |
| CINOBUFOTALIN | DESONIDE | PANCURONIUM | SELENONORCHOLESTEROL (75 SE) |
| CONVALLATOXIN | DESOXIMETASONE | PIPECURONIUM | CHOLESTERYL BENZOATE |
| DIGITALIN | DEXAMETHASONE | ROCURONIUM | VITAMIN D1 |
| GITALOXIN | DIFLORASONE | VECURONIUM | |
| LANATOSIDES | DIFLUCORTOLONE |
| Thrombosis | Non-Thrombosis | ROR | 95%Cl | p-Value | ||
|---|---|---|---|---|---|---|
| sex | Female | 18,120 (3.56%) | 338,603 (55.3%) | 1.201 | 1.176−1.225 | <0.001 |
| Male | 21,806 (2.96%) | 234,331 (38.2%) | ||||
| age (median) | 61.46 | 59.9 | <0.001 | |||
| Route | Thrombosis | Non-Thrombosis | ROR | 95%CI | p-Value |
|---|---|---|---|---|---|
| ORAL | 39,238 | 457,022 | 1.3723 | 1.3563–1.3885 | <0.0001 |
| RESPIRATORY (INHALATION) | 6420 | 165,336 | 0.5659 | 0.5517–0.5805 | <0.0001 |
| INTRA-UTERINE | 1227 | 134,234 | 0.1308 | 0.1236–0.1384 | <0.0001 |
| INTRAVENOUS | 7282 | 92,632 | 1.1865 | 1.1580–1.2158 | <0.0001 |
| TOPICAL | 7271 | 61,065 | 1.8200 | 1.7753–1.8657 | <0.0001 |
| TRANSDERMAL | 4959 | 40,806 | 1.8465 | 1.7921–1.9025 | <0.0001 |
| VAGINAL | 5508 | 26,604 | 3.1739 | 3.0818–3.2687 | <0.0001 |
| SUBDERMAL | 475 | 38,715 | 0.1816 | 0.1659–0.1989 | <0.0001 |
| NASAL | 1758 | 35,644 | 0.7368 | 0.7021–0.7731 | <0.0001 |
| INTRAMUSCULAR | 1952 | 29,763 | 0.9831 | 0.9389–1.0295 | 0.4768 |
| Steroid Classification | Steroids Likely to Induce Thromboses *# | Number of All Steroids by Drug Class * | Steroids Likely to Induce Thromboses/Number of All Steroids by Steroid Class (%) | ROR | 95%Cl | p-Value |
|---|---|---|---|---|---|---|
| Androgen | 3 | 4 | 75.0 | 5.305 | 5.203−5.408 | <0.0001 |
| Antiandrogen | 1 | 2 | 50.0 | 2.651 | 2.363−2.973 | <0.0001 |
| Antiestrogen | 1 | 1 | 100.0 | 1.151 | 1.090−1.214 | <0.0001 |
| Antiprogestogen | 0 | 1 | 0.0 | − | − | − |
| Bile Acid | 1 | 3 | 33.3 | 1.679 | 1.612−1.748 | <0.0001 |
| Cardiac Glycoside | 3 | 3 | 100.0 | 2.532 | 2.476−2.589 | <0.0001 |
| Enzyme | 0 | 1 | 0.0 | − | − | − |
| Estrogen | 5 | 7 | 71.4 | 3.327 | 3.292−3.360 | <0.0001 |
| Glucocorticoid | 15 | 27 | 55.6 | 1.510 | 1.500−1.519 | <0.0001 |
| Mineralocorticoid | 1 | 1 | 100.0 | 1.543 | 1.432−1.661 | <0.0001 |
| Mineralocorticoid Receptor Antagonist | 3 | 3 | 100.0 | 1.746 | 1.713−1.780 | <0.0001 |
| Non-steroidal Neuromuscular Blocker | 2 | 2 | 100.0 | 1.353 | 1.261−1.450 | <0.0001 |
| Phytosteroid | 0 | 1 | 0.0 | − | − | − |
| Progestogen | 12 | 17 | 70.6 | 3.572 | 3.533−3.610 | <0.0001 |
| Steroid (General) | 1 | 1 | 100.0 | 2.375 | 2.153−2.618 | <0.0001 |
| Steroidal Antibiotic | 1 | 1 | 100.0 | 1.198 | 1.051−1.365 | 0.0092 |
| Steroidal Aromatase Inhibitor | 1 | 1 | 100.0 | 1.525 | 1.442−1.611 | <0.0001 |
| Sterol | 1 | 1 | 100.0 | 1.536 | 1.336−1.765 | <0.0001 |
| Cluster 1 | Cluster 2 | Cluster 3 | Cluster 4 | ||||
|---|---|---|---|---|---|---|---|
| DANAZOL | Androgen | CYPROTERONE | Antiandrogen | ETHINYLESTRADIOL | Estrogen | METHYLTESTOSTERONE | Androgen |
| FULVESTRANT | Antiestrogen | ESTRAMUSTINE | Estrogen | NORELGESTROMIN | Progestogen | TESTOSTERONE | |
| URSODEOXYCHOLIC ACID | Bile Acid | DIFLUCORTOLONE | Glucocorticoid | NORGESTIMATE | DIGITOXIN | Cardiac Glycoside | |
| ESTRADIOL | Estrogen | VECURONIUM | Non-steroidal Neuromuscular Blocker | DROSPIRENONE | DIGOXIN | ||
| BETAMETHASONE | Glucocorticoid | GESTODENE | Progestogen | ETONOGESTREL | METILDIGOXIN | ||
| CLOBETASONE | NORGESTREL | NORETHISTERONE | ESTRIOL | Estrogen | |||
| DEXAMETHASONE | CHLORMADINONE | ESTROGENS CONJUGATED | |||||
| FLUMETASONE | DIENOGEST | BUDESONIDE | Glucocorticoid | ||||
| METHYLPREDNISOLONE | STEROIDS | Steroid (General) | DESOXIMETASONE | ||||
| CORTISONE | CICLESONIDE | ||||||
| HYDROCORTISONE | FLUNISOLIDE | ||||||
| PREDNISOLONE | LOTEPREDNOL | ||||||
| PREDNISONE | FLUDROCORTISONE | Mineralocorticoid | |||||
| CANRENOIC ACID | Mineralocorticoid Receptor Antagonist | EPLERENONE | Mineralocorticoid Receptor Antagonist | ||||
| ROCURONIUM | Non-steroidal Neuromuscular Blocker | SPIRONOLACTONE | |||||
| DESOGESTREL | Progestogen | MEDROXYPROGESTERONE | Progestogen | ||||
| MEGESTROL | CHOLESTEROL | Sterol | |||||
| FUSIDIC ACID | Steroidal Antibioteic | ||||||
| EXEMESTANE | Steroidal Aromatase Inhibitor | ||||||
| Thromboses | Non-Thromboses Disorders | |
|---|---|---|
| Reports with the suspected drug | a | b |
| All other reports | c | d |
| ABIRATERONE | DEXAMETHASONE | FLUMETASONE | MOMETASONE |
| BECLOMETASONE | DIENOGEST | FLUNISOLIDE | NORELGESTROMIN |
| BETAMETHASONE | DIFLUCORTOLONE | FLUOCINOLONE ACETONIDE | NORETHISTERONE |
| BUDESONIDE | DIFLUPREDNATE | FLUOCINONIDE | NORGESTIMATE |
| CANRENOIC ACID | DIGITOXIN | FLUOROMETHOLONE | NORGESTREL |
| CHLORMADINONE | DIGOXIN | FLUTICASONE | OBETICHOLIC ACID |
| CHOLESTEROL | DROSPIRENONE | FULVESTRANT | PRASTERONE |
| CICLESONIDE | DYDROGESTERONE | FUSIDIC ACID | PREDNISOLONE |
| CLOBETASOL | EPLERENONE | GESTODENE | PREDNISONE |
| CLOBETASONE | ESTRADIOL | HYDROCORTISONE | PROGESTERONE |
| COLLAGENASE | ESTRAMUSTINE | HYDROXYPROGESTERONE | ROCURONIUM |
| CORTISONE | ESTRIOL | LEVONORGESTREL | SPIRONOLACTONE |
| CYPROTERONE | ESTROGENS | LOTEPREDNOL | STEROIDS |
| DANAZOL | ESTROGENS CONJUGATED | MEDROXYPROGESTERONE | TESTOSTERONE |
| DEFLAZACORT | ESTROPIPATE | MEGESTROL | TIBOLONE |
| DEOXYCHOLIC ACID | ETHINYLESTRADIOL | METHYLPREDNISOLONE | TRIAMCINOLONE |
| DESOGESTREL | ETONOGESTREL | METHYLTESTOSTERONE | ULOBETASOL |
| DESONIDE | EXEMESTANE | METILDIGOXIN | URSODEOXYCHOLIC ACID |
| DESOXIMETASONE | FLUDROCORTISONE | MIFEPRISTONE | VECURONIUM |
| WITHANIA SOMNIFERA |
| PT | ||
|---|---|---|
| ACUTE CORONARY SYNDROME | EMBOLIC STROKE | PULMONARY INFARCTION |
| ACUTE MYOCARDIAL INFARCTION | EMBOLISM | PULMONARY THROMBOSIS |
| ARTERIAL OCCLUSIVE DISEASE | EMBOLISM VENOUS | RETINAL ARTERY OCCLUSION |
| BLINDNESS TRANSIENT | HAEMORRHAGIC STROKE | RETINAL VEIN OCCLUSION |
| CARDIAC VENTRICULAR THROMBOSIS | HEMIPARESIS | STRESS CARDIOMYOPATHY |
| CAROTID ARTERY OCCLUSION | HEMIPLEGIA | SUPERFICIAL VEIN THROMBOSIS |
| CENTRAL VENOUS CATHETERISATION | HEPARIN-INDUCED THROMBOCYTOPENIA | THROMBOPHLEBITIS |
| CEREBRAL INFARCTION | INFARCTION | THROMBOSIS |
| CEREBRAL ISCHAEMIA | ISCHAEMIC STROKE | THROMBOSIS IN DEVICE |
| CEREBRAL THROMBOSIS | LACUNAR INFARCTION | THROMBOTIC MICROANGIOPATHY |
| CEREBROVASCULAR ACCIDENT | MONOPLEGIA | THROMBOTIC THROMBOCYTOPENIC PURPURA |
| CEREBROVASCULAR DISORDER | MYOCARDIAL INFARCTION | TRANSIENT ISCHAEMIC ATTACK |
| CORONARY ARTERIAL STENT INSERTION | PARAPLEGIA | VASCULAR GRAFT |
| CORONARY ARTERY BYPASS | PARESIS | VENOOCCLUSIVE DISEASE |
| CORONARY ARTERY OCCLUSION | PERIPHERAL ARTERIAL OCCLUSIVE DISEASE | VENOOCCLUSIVE LIVER DISEASE |
| DEEP VEIN THROMBOSIS | PORTAL VEIN THROMBOSIS | VENOUS THROMBOSIS |
| DEVICE OCCLUSION | PULMONARY EMBOLISM | VENOUS THROMBOSIS LIMB |
| DISSEMINATED INTRAVASCULAR COAGULATION | ||
| Steroid Classification | |
|---|---|
| Androgen | Mineralocorticoid |
| Antiandrogen | Mineralocorticoid Receptor Antagonist |
| Antiestrogen | Non-steroidal Neuromuscular Blocker |
| Antiprogestogen | Phytosteroid |
| Bile Acid | Progestogen |
| Cardiac Glycoside | Steroid (General) |
| Enzyme | Steroidal Antibiotic |
| Estrogen | Steroidal Aromatase Inhibitor |
| Glucocorticoid | Sterol |
Disclaimer/Publisher’s Note: The statements, opinions and data contained in all publications are solely those of the individual author(s) and contributor(s) and not of MDPI and/or the editor(s). MDPI and/or the editor(s) disclaim responsibility for any injury to people or property resulting from any ideas, methods, instructions or products referred to in the content. |
© 2025 by the authors. Licensee MDPI, Basel, Switzerland. This article is an open access article distributed under the terms and conditions of the Creative Commons Attribution (CC BY) license (https://creativecommons.org/licenses/by/4.0/).
Share and Cite
Watanabe, A.; Uesawa, Y. Steroid-Induced Thrombosis: A Comprehensive Analysis Using the FAERS Database. Pharmaceuticals 2025, 18, 1463. https://doi.org/10.3390/ph18101463
Watanabe A, Uesawa Y. Steroid-Induced Thrombosis: A Comprehensive Analysis Using the FAERS Database. Pharmaceuticals. 2025; 18(10):1463. https://doi.org/10.3390/ph18101463
Chicago/Turabian StyleWatanabe, Ayame, and Yoshihiro Uesawa. 2025. "Steroid-Induced Thrombosis: A Comprehensive Analysis Using the FAERS Database" Pharmaceuticals 18, no. 10: 1463. https://doi.org/10.3390/ph18101463
APA StyleWatanabe, A., & Uesawa, Y. (2025). Steroid-Induced Thrombosis: A Comprehensive Analysis Using the FAERS Database. Pharmaceuticals, 18(10), 1463. https://doi.org/10.3390/ph18101463

