Progress and Innovative Combination Therapies in Trop-2-Targeted ADCs
Abstract
1. Introduction
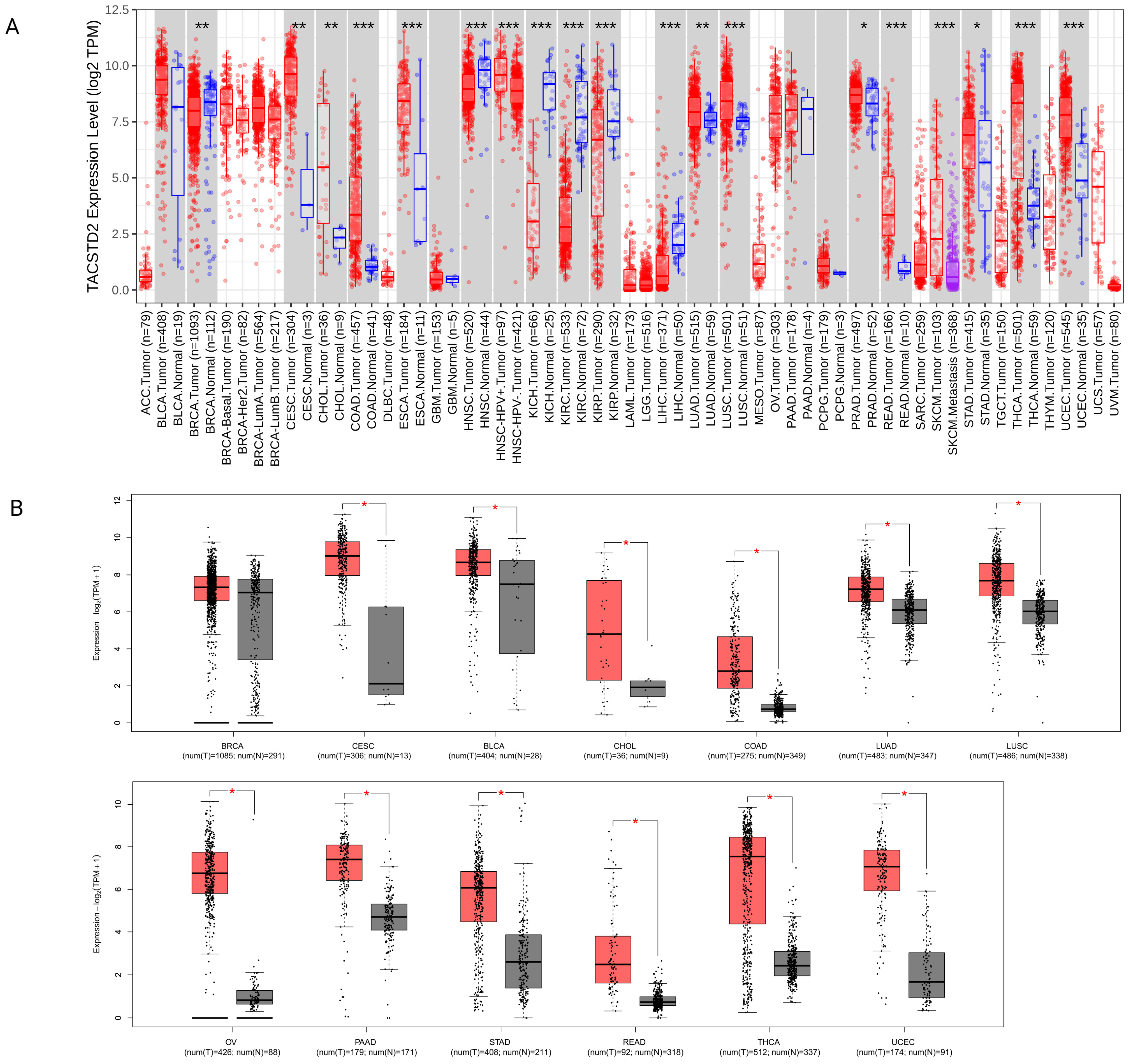
2. Trop-2
3. Trop-2-Targeted ADC
3.1. Development of Trop-2-Targeted ADCs
3.1.1. Sacituzumab Govitecan
3.1.2. Datopotamab Deruxtecan
3.1.3. SKB264
3.1.4. SHR-A1921
3.2. Drug Combination Therapy
3.2.1. Combination with Chemotherapy
3.2.2. Combination with Molecular-Targeted Drugs
3.2.3. Combination with Immunotherapy
3.2.4. Combination with Other ADCs
3.2.5. Other Potential Combination Strategies
4. Limitations
4.1. The variability in Trop-2 Expression
4.2. The Stability of and Resistance to ADCs
4.3. Lack of Predictive Biomarkers of Efficacy
5. Future Direction
5.1. Antibody Design
5.2. Influence of Extracellular Vesicles on ADCs
5.3. Multi-Target Combination Therapy
5.4. Personalized Treatment
6. Discussion
Author Contributions
Funding
Conflicts of Interest
References
- Bray, F.; Laversanne, M.; Sung, H.; Ferlay, J.; Siegel, R.L.; Soerjomataram, I.; Jemal, A. Global cancer statistics 2022: GLOBOCAN estimates of incidence and mortality worldwide for 36 cancers in 185 countries. CA Cancer J. Clin. 2024, 74, 229–263. [Google Scholar] [CrossRef]
- Ismael, G.F.; Rosa, D.D.; Mano, M.S.; Awada, A. Novel cytotoxic drugs: Old challenges, new solutions. Cancer Treat. Rev. 2008, 34, 81–91. [Google Scholar] [CrossRef] [PubMed]
- Boakes, R.A.; Tarrier, N.; Barnes, B.W.; Tattersall, M.H. Prevalence of anticipatory nausea and other side-effects in cancer patients receiving chemotherapy. Eur. J. Cancer 1993, 29, 866–870. [Google Scholar] [CrossRef] [PubMed]
- Green, M.R. Targeting Targeted Therapy. N. Engl. J. Med. 2004, 350, 2191–2193. [Google Scholar] [CrossRef]
- Birrer, M.J.; Moore, K.N.; Betella, I.; Bates, R.C. Antibody-Drug Conjugate-Based Therapeutics: State of the Science. JNCI J. Natl. Cancer Inst. 2019, 111, 538–549. [Google Scholar] [CrossRef]
- Li, W.Q.; Guo, H.-F.; Li, L.-Y.; Zhang, Y.-F.; Cui, J.-W. The promising role of antibody drug conjugate in cancer therapy: Combining targeting ability with cytotoxicity effectively. Cancer Med. 2021, 10, 4677–4696. [Google Scholar] [CrossRef]
- Drago, J.Z.; Modi, S.; Chandarlapaty, S. Unlocking the potential of antibody-drug conjugates for cancer therapy. Nat. Rev. Clin. Oncol. 2021, 18, 327–344. [Google Scholar] [CrossRef] [PubMed]
- Guerra, E.; Trerotola, M.; Alberti, S. Targeting Trop-2 as a Cancer Driver. J. Clin. Oncol. 2023, 41, 4688–4692. [Google Scholar] [CrossRef]
- Syed, Y.Y. Sacituzumab Govitecan: First Approval. Drugs 2020, 80, 1019–1025. [Google Scholar] [CrossRef]
- Fornaro, M.; Dell’ Arciprete, R.; Stella, M.; Bucci, C.; Nutini, M.; Capri, M.G.; Alberti, S. Cloning of the gene encoding Trop-2, a cell-surface glycoprotein expressed by human carcinomas. Int. J. Cancer 1995, 62, 610–618. [Google Scholar] [CrossRef]
- Calabrese, G.; Crescenzi, C.; Morizio, E.; Palka, G.; Guerra, E.; Alberti, S. Assignment of TACSTD1 (alias TROP1, M4S1) to human chromosome 2p21 and refinement of mapping of TACSTD2 (alias TROP2, M1S1) to human chromosome 1p32 by in situ hybridization. Cytogenet. Cell Genet. 2001, 92, 164–165. [Google Scholar] [CrossRef]
- Vidmar, T.; Pavšič, M.; Lenarčič, B. Biochemical and preliminary X-ray characterization of the tumor-associated calcium signal transducer 2 (Trop2) ectodomain. Protein Expr. Purif. 2013, 91, 69–76. [Google Scholar] [CrossRef]
- Goldenberg, D.M.; Stein, R.; Sharkey, R.M. The emergence of trophoblast cell-surface antigen 2 (TROP-2) as a novel cancer target. Oncotarget 2018, 9, 28989–29006. [Google Scholar] [CrossRef]
- Lenárt, S.; Lenárt, P.; Šmarda, J.; Remšík, J.; Souček, K.; Beneš, P. Trop2: Jack of All Trades, Master of None. Cancers 2020, 12, 3328. [Google Scholar] [CrossRef]
- Tsuchikama, K.; An, Z. Antibody-drug conjugates: Recent advances in conjugation and linker chemistries. Protein Cell 2018, 9, 33–46. [Google Scholar] [CrossRef]
- Bardia, A.; Hurvitz, S.A.; Tolaney, S.M.; Loirat, D.; Punie, K.; Oliveira, M.; Brufsky, A.; Sardesai, S.D.; Kalinsky, K.; Zelnak, A.B.; et al. Sacituzumab Govitecan in Metastatic Triple-Negative Breast Cancer. N. Engl. J. Med. 2021, 384, 1529–1541. [Google Scholar] [CrossRef]
- Okajima, D.; Yasuda, S.; Maejima, T.; Karibe, T.; Sakurai, K.; Aida, T.; Toki, T.; Yamaguchi, J.; Kitamura, M.; Kamei, R.; et al. Datopotamab Deruxtecan, a Novel TROP2-directed Antibody–drug Conjugate, Demonstrates Potent Antitumor Activity by Efficient Drug Delivery to Tumor Cells. Mol. Cancer Ther. 2021, 20, 2329–2340. [Google Scholar] [CrossRef]
- Fang, W.; Cheng, Y.; Chen, Z.; Wang, W.; Yin, Y.; Li, Y.; Xu, H.; Li, X.; Wainberg, Z.A.; Yu, G.; et al. SKB264 (TROP2-ADC) for the treatment of patients with advanced NSCLC: Efficacy and safety data from a phase 2 study. J. Clin. Oncol. 2023, 41, 9114. [Google Scholar] [CrossRef]
- He, N.; Yang, C.; Yang, Y.; Xue, Z.; Xu, J.; Zhao, L.; Feng, J.; Ye, X.; Zhang, Z.; He, F. Abstract LB030: SHR-A1921, a novel TROP-2 ADC with an optimized design and well-balanced profile between efficacy and safety. Cancer Res. 2023, 83 (Suppl. S8), LB030. [Google Scholar] [CrossRef]
- Cardillo, T.M.; Govindan, S.V.; Sharkey, R.M.; Trisal, P.; Arrojo, R.; Liu, D.; Rossi, E.A.; Chang, C.H.; Goldenberg, D.M. Sacituzumab Govitecan (IMMU-132), an Anti-Trop-2/SN-38 Antibody–Drug Conjugate: Characterization and Efficacy in Pancreatic, Gastric, and Other Cancers. Bioconjug. Chem. 2015, 26, 919–931. [Google Scholar] [CrossRef]
- Gradishar, W.J.; Moran, M.S.; Abraham, J.; Abramson, V.; Aft, R.; Agnese, D.; Allison, K.H.; Anderson, B.; Burstein, H.J.; Chew, H.; et al. NCCN Guidelines® Insights: Breast Cancer, Version 4.2023: Featured Updates to the NCCN Guidelines. J. Natl. Compr. Cancer Netw. 2023, 21, 594–608. [Google Scholar] [CrossRef]
- Tagawa, S.T.; Balar, A.V.; Petrylak, D.P.; Kalebasty, A.R.; Loriot, Y.; Fléchon, A.; Jain, R.K.; Agarwal, N.; Bupathi, M.; Barthelemy, P.; et al. TROPHY-U-01: A Phase II Open-Label Study of Sacituzumab Govitecan in Patients With Metastatic Urothelial Carcinoma Progressing After Platinum-Based Chemotherapy and Checkpoint Inhibitors. J. Clin. Oncol. 2021, 39, 2474–2485. [Google Scholar] [CrossRef] [PubMed]
- Goldenberg, D.M.; Cardillo, T.M.; Govindan, S.V.; Rossi, E.A.; Sharkey, R.M. Trop-2 is a novel target for solid cancer therapy with sacituzumab govitecan (IMMU-132), an antibody-drug conjugate (ADC). Oncotarget 2015, 6, 22496–22512. [Google Scholar] [CrossRef] [PubMed]
- Saxena, A.; Michel, L.S.; Hong, Q.; Hilsinger, K.; Kanwal, C.; Pichardo, C.; Goswami, T.; Santin, A. TROPiCS–03: A phase II open-label study of sacituzumab govitecan (SG) in patients with metastatic solid tumors. J. Clin. Oncol. 2020, 38, TPS3648. [Google Scholar] [CrossRef]
- Michel, L.; Jimeno, A.; Sukari, A.; Beck, T.; Chiu, J.; Ahern, E.; Hilton, J.; Hollebecque, A.; Zanetta, S.; Patel, J.; et al. 859MO Sacituzumab govitecan (SG) in patients (pts) with relapsed/refractory (R/R) advanced head and neck squamous cell carcinoma (HNSCC): Results from the phase II TROPiCS-03 basket trial. Ann. Oncol. 2023, 34, S558. [Google Scholar] [CrossRef]
- Dowlati, A.; Cervantes, A.; Babu, S.; Hamilton, E.; Wong, S.; Tazbirkova, A.; Sullivan, I.; de Lummen, C.V.M.; Italiano, A.; Patel, J.; et al. 1990MO Sacituzumab govitecan (SG) as second-line (2L) treatment for extensive stage small cell lung cancer (ES-SCLC): Preliminary results from the phase II TROPiCS-03 basket trial. Ann. Oncol. 2023, 34, S1061–S1062. [Google Scholar] [CrossRef]
- Rugo, H.S.; Bardia, A.; Marmé, F.; Cortés, J.; Schmid, P.; Loirat, D.; Trédan, O.; Ciruelos, E.; Dalenc, F.; Pardo, P.G.; et al. Overall survival with sacituzumab govitecan in hormone receptor-positive and human epidermal growth factor receptor 2-negative metastatic breast cancer (TROPiCS-02): A randomised, open-label, multicentre, phase 3 trial. Lancet 2023, 402, 1423–1433. [Google Scholar] [CrossRef]
- Ogitani, Y.; Hagihara, K.; Oitate, M.; Naito, H.; Agatsuma, T. Bystander killing effect of DS-8201a, a novel anti-human epidermal growth factor receptor 2 antibody–drug conjugate, in tumors with human epidermal growth factor receptor 2 heterogeneity. Cancer Sci. 2016, 107, 1039–1046. [Google Scholar] [CrossRef]
- Ahn, M.J.; Lisberg, A.; Paz-Ares, L.; Cornelissen, R.; Girard, N.; Pons-Tostivint, E.; Baz, D.V.; Sugawara, S.; Dols, M.C.; Pérol, M.; et al. 509MO Datopotamab deruxtecan (Dato-DXd) vs docetaxel in previously treated advanced/metastatic (adv/met) non-small cell lung cancer (NSCLC): Results of the randomized phase III study TROPION-Lung01. Ann. Oncol. 2023, 34, S1665–S1666. [Google Scholar] [CrossRef]
- Kitazono, S.; Paz-Ares, L.; Ahn, M.J.; Lisberg, A.E.; Cho, B.C.; Blumenschein, G.; Shum, E.; Pons-Tostivint, E.; Goto, Y.; Yoh, K.; et al. 518MO TROPION-Lung05: Datopotamab deruxtecan (Dato-DXd) in previously treated non-small cell lung cancer (NSCLC) with actionable genomic alterations (AGAs). Ann. Oncol. 2023, 34, S1671–S1672. [Google Scholar] [CrossRef]
- Ahn, M.J.; Cho, B.; Goto, Y.; Yoh, K.; Su, W.-C.; Shimizu, J.; Lee, J.-S.; Oizumi, S.; Yang, J.-H.; Hayashi, H.; et al. 552P TROPION-Lung05: Datopotamab deruxtecan (Dato-DXd) in Asian patients (pts) with previously treated non-small cell lung cancer (NSCLC) with actionable genomic alterations (AGAs). Ann. Oncol. 2023, 34, S1684–S1685. [Google Scholar] [CrossRef]
- Bardia, A.; Krop, I.; Meric-Bernstam, F.; Tolcher, A.W.; Mukohara, T.; Lisberg, A.; Shimizu, T.; Hamilton, E.; Spira, A.I.; Papadopoulos, K.P.; et al. Abstract P6-10-03: Datopotamab Deruxtecan (Dato-DXd) in Advanced Triple-Negative Breast Cancer (TNBC): Updated Results From the Phase 1 TROPION-PanTumor01 Study. Cancer Res. 2023, 83 (Suppl. S5), P6-10-03. [Google Scholar] [CrossRef]
- Meric-Bernstam, F.; Krop, I.; Juric, D.; Kogawa, T.; Hamilton, E.; Spira, A.I.; Mukohara, T.; Tsunoda, T.; Damodaran, S.; Greenberg, J.; et al. Abstract PD13-08: PD13-08 Phase 1 TROPION-PanTumor01 Study Evaluating Datopotamab Deruxtecan (Dato-DXd) in Unresectable or Metastatic Hormone Receptor–Positive/HER2–Negative Breast Cancer (BC). Cancer Res. 2023, 83 (Suppl. S5), PD13-08. [Google Scholar] [CrossRef]
- Bardia, A.; Jhaveri, K.; Im, S.-A.; Simon, S.P.; De Laurentiis, M.; Wang, S.; Martinez, N.; Borges, G.S.; Cescon, D.; Hattori, M.; et al. LBA11 Datopotamab deruxtecan (Dato-DXd) vs chemotherapy in previously-treated inoperable or metastatic hormone receptor-positive, HER2-negative (HR+/HER2–) breast cancer (BC): Primary results from the randomised phase III TROPION-Breast01 trial. Ann. Oncol. 2023, 34, S1264–S1265. [Google Scholar] [CrossRef]
- Dent, R.; Cescon, D.W.; Bachelot, T.; Jung, K.H.; Shao, Z.-M.; Saji, S.; Traina, T.A.; Vuković, P.; Mapiye, D.; Maxwell, M.; et al. Abstract OT1-03-05: TROPION-Breast02: Phase 3, open-label, randomized study of first-line datopotamab deruxtecan versus chemotherapy in patients with locally recurrent inoperable or metastatic TNBC who are not candidates for anti-PD-(L)1 therapy. Cancer Res. 2023, 83 (Suppl. S5), OT1-03-05. [Google Scholar] [CrossRef]
- Liu, Y.; Lian, W.; Zhao, X.; Diao, Y.; Xu, J.; Xiao, L.; Qing, Y.; Xue, T.; Wang, J. SKB264 ADC: A first-in-human study of SKB264 in patients with locally advanced unresectable/metastatic solid tumors who are refractory to available standard therapies. J. Clin. Oncol. 2020, 38, TPS3659. [Google Scholar] [CrossRef]
- Cheng, Y.; Yuan, X.; Tian, Q.; Huang, X.; Chen, Y.; Pu, Y.; Long, H.; Xu, M.; Ji, Y.; Xie, J.; et al. Preclinical profiles of SKB264, a novel anti-TROP2 antibody conjugated to topoisomerase inhibitor, demonstrated promising antitumor efficacy compared to IMMU-132. Front. Oncol. 2022, 12, 951589. [Google Scholar] [CrossRef] [PubMed]
- Goto, Y.; Su, W.C.; Levy, B.P.; Rixe, O.; Yang, T.Y.; Tolcher, A.W.; Lou, Y.; Zenke, Y.; Savvides, P.; Felip, E.; et al. TROPION-Lung02: Datopotamab deruxtecan (Dato-DXd) plus pembrolizumab (pembro) with or without platinum chemotherapy (Pt-CT) in advanced non-small cell lung cancer (aNSCLC). J. Clin. Oncol. 2023, 41 (Suppl. S16), 9004. [Google Scholar] [CrossRef]
- Okamoto, I.; Kuyama, S.; Girard, N.; Lu, S.; Franke, F.; Pan, E.; Ren, N.; Chen, A.; Oputa, E.; Lisberg, A. 1505TiP TROPION-Lung07: A phase III trial of datopotamab deruxtecan (Dato-DXd) plus pembrolizumab (pembro) with or without platinum chemotherapy (Pt-CT) as first-line (1L) therapy in advanced/metastatic (adv/met) non-small cell lung cancer (NSCLC) with PD-L1 expression. Ann. Oncol. 2023, 34, S847–S848. [Google Scholar]
- Aggarwal, C.; Cheema, P.; Arrieta, O.; Bonanno, L.; Borghaei, H.; Hu, Y.; Kim, D.-W.; Junior, G.d.C.; Hepner, A.; Deng, C.; et al. P2.04-02 AVANZAR: Phase III Study of Datopotamab Deruxtecan (Dato-DXd) + Durvalumab + Carboplatin as 1L Treatment of Advanced/mNSCLC. J. Thorac. Oncol. 2023, 18, S305–S306. [Google Scholar] [CrossRef]
- Yap, T.; Hamilton, E.; Bauer, T.; Dumbrava, E.I.; Jeselsohn, R.; Enke, A.; Hurley, S.; Lin, K.; Wride, K.; Giordano, H.; et al. 547P Rucaparib+ sacituzumab govitecan (SG): Initial data from the phase Ib/II SEASTAR study (NCT03992131). Ann. Oncol. 2020, 31, S476–S477. [Google Scholar] [CrossRef]
- Abel, M.L.; Takahashi, N.; Peer, C.; Redon, C.E.; Nichols, S.; Vilimas, R.; Lee, M.-J.; Lee, S.; Shelat, M.; Kattappuram, R.; et al. Targeting Replication Stress and Chemotherapy Resistance with a Combination of Sacituzumab Govitecan and Berzosertib: A Phase I Clinical Trial. Clin. Cancer Res. 2023, 29, 3603–3611. [Google Scholar] [CrossRef] [PubMed]
- Pelosci, A. Trilaciclib Prior to Sacituzumab Govitecan-hziy Appeared to Reduce AEs in Advanced TNBC; Cancer Network, 2022. Available online: https://www.cancernetwork.com/view/trilaciclib-prior-to-sacituzumab-govitecan-hziy-appeared-to-reduce-aes-in-advanced-tnbc (accessed on 20 April 2024).
- Przybyla, A.; Rane, C.; Patel, G.; Bhavsar, D.; Wen, S.; Clark, D.; Kim, Y.J.; Lau, A.; Wallez, Y.; Mettetal, J.; et al. Abstract LB227: Leveraging novel Dato-DXd resistance models to inform biomarker discovery and rational combinations to combat drug resistance. Cancer Res. 2023, 83 (Suppl. S8), LB227. [Google Scholar] [CrossRef]
- Qiu, S.; Zhang, J.; Wang, Z.; Lan, H.; Hou, J.; Zhang, N.; Wang, X.; Lu, H. Targeting Trop-2 in cancer: Recent research progress and clinical application. Biochim. Biophys. Acta (BBA) Rev. Cancer 2023, 1878, 188902. [Google Scholar] [CrossRef]
- Jain, R.; Chahoud, J.; Chatwal, M.; Kim, Y.; Dhillon, J.; Vosoughi, A.; Araujo, C.; Li, R.; Zhang, J.; Sonpavde, G. 720TiP Phase I/II study of ipilimumab plus nivolumab (IPI-NIVO) combined with sacituzumab govitecan in patients with metastatic cisplatin-ineligible urothelial carcinoma. Ann. Oncol. 2021, 32, S724. [Google Scholar] [CrossRef]
- Grivas, P.; Pouessel, D.; Park, C.H.; Barthelemy, P.; Bupathi, M.; Petrylak, D.P.; Agarwal, N.; Gupta, S.; Flechon, A.; Ramamurthy, C.; et al. Primary analysis of TROPHY-U-01 cohort 3, a phase 2 study of sacituzumab govitecan (SG) in combination with pembrolizumab (Pembro) in patients (pts) with metastatic urothelial cancer (mUC) that progressed after platinum (PT)-based therapy. J. Clin. Oncol. 2023, 41, 518. [Google Scholar] [CrossRef]
- Tagawa, S.T.; Grivas, P.; Petrylak, D.P.; Sternberg, C.N.; Swami, U.; Bhatia, A.; Pichardo, C.; Goswami, T.; Loriot, Y. TROPHY-U-01 cohort 4: Sacituzumab govitecan (SG) in combination with cisplatin (Cis) in platinum (PLT)-naïve patients (pts) with metastatic urothelial cancer (mUC). J. Clin. Oncol. 2022, 40, TPS581. [Google Scholar] [CrossRef]
- Duran, I.; Necchi, A.; Powles, T.; Loriot, Y.; Ramamurthy, C.; Recio-Boiles, A.; Sweis, R.F.; Bedke, J.; Tonelli, J.; Sierecki, M.; et al. TROPHY-U-01 cohort 6: Sacituzumab govitecan (SG), SG plus zimberelimab (ZIM), SG plus ZIM plus domvanalimab (DOM), or carboplatin (CARBO)+ gemcitabine (GEM) in cisplatin-ineligible patients (pts) with treatment-naive metastatic urothelial cancer (mUC). J. Clin. Oncol. 2023, 41, TPS59. [Google Scholar] [CrossRef]
- Gerber, H.P.; Sapra, P.; Loganzo, F.; May, C. Combining antibody–drug conjugates and immune-mediated cancer therapy: What to expect? Biochem. Pharmacol. 2016, 102, 1–6. [Google Scholar] [CrossRef]
- Iwata, T.N.; Ishii, C.; Ishida, S.; Ogitani, Y.; Wada, T.; Agatsuma, T. A HER2-Targeting Antibody–Drug Conjugate, Trastuzumab Deruxtecan (DS-8201a), Enhances Antitumor Immunity in a Mouse Model. Mol. Cancer Ther. 2018, 17, 1494–1503. [Google Scholar] [CrossRef]
- Petrylak, D.P.; Tagawa, S.T.; Jain, R.K.; Bupathi, M.; Balar, A.V.; Rezazadeh, A.; George, S.; Palmbos, P.L.; Nordquist, L.T.; Davis, N.B.; et al. Primary analysis of TROPHY-U-01 cohort 2, a phase 2 study of sacituzumab govitecan (SG) in platinum (PT)-ineligible patients (pts) with metastatic urothelial cancer (mUC) that progressed after prior checkpoint inhibitor (CPI) therapy. J. Clin. Oncol. 2023, 41, 520. [Google Scholar] [CrossRef]
- Schmid, P.; Wysocki, P.; Ma, C.; Park, Y.; Fernandes, R.; Lord, S.; Baird, R.; Prady, C.; Jung, K.; Asselah, J.; et al. 379MO Datopotamab deruxtecan (Dato-DXd) + durvalumab (D) as first-line (1L) treatment for unresectable locally advanced/metastatic triple-negative breast cancer (a/mTNBC): Updated results from BEGONIA, a phase Ib/II study. Ann. Oncol. 2023, 34, S337. [Google Scholar] [CrossRef]
- Bosi, C.; Bartha, Á.; Galbardi, B.; Notini, G.; Naldini, M.M.; Licata, L.; Viale, G.; Mariani, M.; Pistilli, B.; Ali, H.R.; et al. Pan-cancer analysis of antibody-drug conjugate targets and putative predictors of treatment response. Eur. J. Cancer 2023, 195, 113379. [Google Scholar] [CrossRef]
- McGregor, B.A.; Sonpavde, G.; Kwak, L.; Regan, M.; Gao, X.; Hvidsten, H.; Mantia, C.; Wei, X.; Berchuck, J.; Berg, S.; et al. The Double Antibody Drug Conjugate (DAD) phase I trial: Sacituzumab govitecan plus enfortumab vedotin for metastatic urothelial carcinoma. Ann. Oncol. 2024, 35, 91–97. [Google Scholar] [CrossRef]
- Lussier, D.M.; Alspach, E.; Ward, J.P.; Miceli, A.P.; Runci, D.; White, J.M.; Mpoy, C.; Arthur, C.D.; Kohlmiller, H.N.; Jacks, T.; et al. Radiation-induced neoantigens broaden the immunotherapeutic window of cancers with low mutational loads. Proc. Natl. Acad. Sci. USA 2021, 118, e2102611118. [Google Scholar] [CrossRef] [PubMed]
- Xu, M.; Kong, Y.; Xing, P.; Chen, R.; Ma, Y.; Shan, C.; LiYuan, Z. A Multicenter, Single-Arm, Phase II Trial of RC48-ADC Combined with Radiotherapy, PD-1/PD-L1 Inhibitor Sequential GM-CSF and IL-2 (PRaG3. 0 regimen) for the Treatment of HER2-Expressing Advanced Solid Tumors. Int. J. Radiat. Oncol. Biol. Phys. 2022, 114, e428. [Google Scholar] [CrossRef]
- Fischer, L. Neoadjuvant Trastuzumab Deruxtecan ± Endocrine Therapy Demonstrates Promise in HR+ HER2-Low Breast Cancer; Cancer Network, 2022. Available online: https://www.cancernetwork.com/view/neoadjuvant-trastuzumab-deruxtecan-endocrine-therapy-demonstrates-promise-in-hr-her2-low-breast-cancer (accessed on 20 April 2024).
- Erber, R.; Spoerl, S.; Mamilos, A.; Krupar, R.; Hartmann, A.; Ruebner, M.; Taxis, J.; Wittenberg, M.; Reichert, T.E.; Spanier, G.; et al. Impact of Spatially Heterogeneous Trop-2 Expression on Prognosis in Oral Squamous Cell Carcinoma. Int. J. Mol. Sci. 2021, 23, 87. [Google Scholar] [CrossRef]
- Toda, S.; Sato, S.; Saito, N.; Sekihara, K.; Matsui, A.; Murayama, D.; Nakayama, H.; Suganuma, N.; Okubo, Y.; Hayashi, H.; et al. TROP-2, Nectin-4, GPNMB, and B7-H3 Are Potentially Therapeutic Targets for Anaplastic Thyroid Carcinoma. Cancers 2022, 14, 579. [Google Scholar] [CrossRef] [PubMed]
- Sperger, J.M.; Helzer, K.T.; Stahlfeld, C.N.; Jiang, D.; Singh, A.; Kaufmann, K.R.; Niles, D.J.; Heninger, E.; Rydzewski, N.R.; Wang, L.; et al. Expression and Therapeutic Targeting of TROP-2 in Treatment-Resistant Prostate Cancer. Clin. Cancer Res. 2023, 29, 2324–2335. [Google Scholar] [CrossRef]
- Guerra, E.; Relli, V.; Ceci, M.; Tripaldi, R.; Simeone, P.; Aloisi, A.L.; Pantalone, L.; La Sorda, R.; Lattanzio, R.; Sacchetti, A.; et al. Trop-2, Na+/K+ ATPase, CD9, PKCα, cofilin assemble a membrane signaling super-complex that drives colorectal cancer growth and invasion. Oncogene 2022, 41, 1795–1808. [Google Scholar] [CrossRef]
- Moretto, R.; Germani, M.M.; Giordano, M.; Conca, V.; Proietti, A.; Niccoli, C.; Pietrantonio, F.; Lonardi, S.; Tamburini, E.; Zaniboni, A.; et al. Trop-2 and Nectin-4 immunohistochemical expression in metastatic colorectal cancer: Searching for the right population for drugs’ development. Br. J. Cancer 2023, 128, 1391–1399. [Google Scholar] [CrossRef] [PubMed]
- Izci, H.; Punie, K.; Waumans, L.; Laenen, A.; Wildiers, H.; Verdoodt, F.; Desmedt, C.; Ardui, J.; Smeets, A.; Han, S.N.; et al. Correlation of TROP-2 expression with clinical-pathological characteristics and outcome in triple-negative breast cancer. Sci. Rep. 2022, 12, 22498. [Google Scholar] [CrossRef]
- Saber, H.; Leighton, J.K. An FDA oncology analysis of antibody-drug conjugates. Regul. Toxicol. Pharmacol. 2015, 71, 444–452. [Google Scholar] [CrossRef]
- Nguyen, T.D.; Bordeau, B.M.; Balthasar, J.P. Mechanisms of ADC Toxicity and Strategies to Increase ADC Tolerability. Cancers 2023, 15, 713. [Google Scholar] [CrossRef]
- Bardia, A.; Messersmith, W.; Kio, E.; Berlin, J.; Vahdat, L.; Masters, G.; Moroose, R.; Santin, A.; Kalinsky, K.; Picozzi, V.; et al. Sacituzumab govitecan, a Trop-2-directed antibody-drug conjugate, for patients with epithelial cancer: Final safety and efficacy results from the phase I/II IMMU-132-01 basket trial. Ann. Oncol. 2021, 32, 746–756. [Google Scholar] [CrossRef]
- Hafeez, U.; Parakh, S.; Gan, H.K.; Scott, A.M. Antibody–drug conjugates for cancer therapy. Molecules 2020, 25, 4764. [Google Scholar] [CrossRef]
- Bardia, A.; Tolaney, S.M.; Punie, K.; Loirat, D.; Oliveira, M.; Kalinsky, K.; Zelnak, A.; Aftimos, P.; Dalenc, F.; Sardesai, S.; et al. Biomarker analyses in the phase III ASCENT study of sacituzumab govitecan versus chemotherapy in patients with metastatic triple-negative breast cancer. Ann. Oncol. 2021, 32, 1148–1156. [Google Scholar] [CrossRef]
- Loriot, Y.; Balar, A.V.; Petrylak, D.P.; Rezazadeh, A.; Grivas, P.; Flechon, A.; Jain, R.K.; Agarwal, N.; Bupathi, M.; Barthelemy, P.; et al. Efficacy of sacituzumab govitecan (SG) in locally advanced (LA) or metastatic urothelial cancer (mUC) by trophoblast cell surface antigen 2 (Trop-2) expression. J. Clin. Oncol. 2023, 41, 4579. [Google Scholar] [CrossRef]
- Rugo, H.; Bardia, A.; Marmé, F.; Cortés, J.; Schmid, P.; Loirat, D.; Trédan, O.; Ciruelos, E.; Dalenc, F.; Pardo, P.G.; et al. Abstract GS1-11: Sacituzumab Govitecan (SG) vs Treatment of Physician’s Choice (TPC): Efficacy by Trop-2 Expression in the TROPiCS-02 Study of Patients (Pts) With HR+/HER2– Metastatic Breast Cancer (mBC). Cancer Res. 2023, 83 (Suppl. S5), GS1-11. [Google Scholar] [CrossRef]
- Shimizu, T.; Sands, J.; Yoh, K.; Spira, A.; Garon, E.B.; Kitazono, S.; Johnson, M.L.; Meric-Bernstam, F.; Tolcher, A.W.; Yamamoto, N.; et al. First-in-Human, Phase I Dose-Escalation and Dose-Expansion Study of Trophoblast Cell-Surface Antigen 2-Directed Antibody-Drug Conjugate Datopotamab Deruxtecan in Non-Small-Cell Lung Cancer: TROPION-PanTumor01. J. Clin. Oncol. 2023, 41, 4678–4687. [Google Scholar] [CrossRef]
- Cardillo, T.M.; Rossi, D.L.; Zalath, M.B.; Liu, D.; Arrojo, R.; Sharkey, R.M.; Chang, C.-H.; Goldenberg, D.M. Predictive biomarkers for sacituzumab govitecan efficacy in Trop-2-expressing triple-negative breast cancer. Oncotarget 2020, 11, 3849–3862. [Google Scholar] [CrossRef]
- Trerotola, M.; Guerra, E.; Ali, Z.; Aloisi, A.L.; Ceci, M.; Simeone, P.; Acciarito, A.; Zanna, P.; Vacca, G.; D’Amore, A.; et al. Trop-2 cleavage by ADAM10 is an activator switch for cancer growth and metastasis. Neoplasia 2021, 23, 415–428. [Google Scholar] [CrossRef] [PubMed]
- Guerra, E.; Trerotola, M.; Relli, V.; Lattanzio, R.; Tripaldi, R.; Vacca, G.; Ceci, M.; Boujnah, K.; Garbo, V.; Moschella, A.; et al. Trop-2 induces ADAM10-mediated cleavage of E-cadherin and drives EMT-less metastasis in colon cancer. Neoplasia 2021, 23, 898–911. [Google Scholar] [CrossRef]
- Alberti, S.; Trerotola, M.; Guerra, E. The Hu2G10 mAb targets the cleaved-activated form of Trop-2 and exploits vulnerability of multiple human cancers. J. Clin. Oncol. 2022, 40 (Suppl. S16), e14548. [Google Scholar] [CrossRef]
- Alberti, S.; Trerotola, M.; Guerra, E. Abstract 340: The Hu2G10 tumor-selective anti-Trop-2 monoclonal antibody targets the cleaved-activated Trop-2 and shows therapeutic efficacy against multiple human cancers. Cancer Res. 2022, 82 (Suppl. S12), 340. [Google Scholar] [CrossRef]
- Kim, H.; Guerra, E.; Baek, E.; Jeong, Y.; You, H.; Yu, B.; Jang, T.; Saverio, A.; Chung, C.-W.; Park, C. Abstract 328: LCB84, a TROP2-targeted ADC, for treatment of solid tumors that express TROP-2 using the hu2G10 tumor-selective anti-TROP2 monoclonal antibody, a proprietary site-directed conjugation technology and plasma-stable tumor-selective linker chemistry. Cancer Res. 2022, 82 (Suppl. S12), 328. [Google Scholar]
- Guerra, E.; Trerotola, M.; Relli, V.; Lattanzio, R.; Tripaldi, R.; Ceci, M.; Boujnah, K.; Pantalone, L.; Sacchetti, A.; Havas, K.M.; et al. 3D-Informed Targeting of the Trop-2 Signal-Activation Site Drives Selective Cancer Vulnerability. Mol. Cancer Ther. 2023, 22, 790–804. [Google Scholar] [CrossRef]
- Guerra, E.; Trerotola, M.; Relli, V.; Lattanzio, R.; Ceci, M.; Boujnah, K.; Pantalone, L.; Di Pietro, R.; Iezzi, M.; Tinari, N.; et al. The 2EF Antibody Targets a Unique N-Terminal Epitope of Trop-2 and Enhances the In Vivo Activity of the Cancer-Selective 2G10 Antibody. Cancers 2023, 15, 3721. [Google Scholar] [CrossRef]
- van Niel, G.; D’Angelo, G.; Raposo, G. Shedding light on the cell biology of extracellular vesicles. Nat. Rev. Mol. Cell Biol. 2018, 19, 213–228. [Google Scholar] [CrossRef]
- Kumar, M.A.; Baba, S.K.; Sadida, H.Q.; Marzooqi, S.A.; Jerobin, J.; Altemani, F.H.; Algehainy, N.; Alanazi, M.A.; Abou-Samra, A.-B.; Kumar, R.; et al. Extracellular vesicles as tools and targets in therapy for diseases. Signal Transduct. Target. Ther. 2024, 9, 27. [Google Scholar]
- Elsharkasy, O.M.; Nordin, J.Z.; Hagey, D.W.; de Jong, O.G.; Schiffelers, R.M.; Andaloussi, S.E.; Vader, P. Extracellular vesicles as drug delivery systems: Why and how? Adv. Drug Deliv. Rev. 2020, 159, 332–343. [Google Scholar] [CrossRef]
- Wei, H.; Chen, J.; Wang, S.; Fu, F.; Zhu, X.; Wu, C.; Liu, Z.; Zhong, G.; Lin, J. A Nanodrug Consisting Of Doxorubicin And Exosome Derived From Mesenchymal Stem Cells For Osteosarcoma Treatment In Vitro. Int. J. Nanomed. 2019, 14, 8603–8610. [Google Scholar] [CrossRef] [PubMed]
- Altanerova, U.; Jakubechova, J.; Benejova, K.; Priscakova, P.; Pesta, M.; Pitule, P.; Topolcan, O.; Kausitz, J.; Zduriencikova, M.; Repiska, V.; et al. Prodrug suicide gene therapy for cancer targeted intracellular by mesenchymal stem cell exosomes. Int. J. Cancer 2019, 144, 897–908. [Google Scholar] [CrossRef]
- Wu, A.; Han, M.; Ni, Z.; Li, H.; Chen, Y.; Yang, Z.; Feng, Y.; He, Z.; Zhen, H.; Wang, X. Multifunctional Sr/Se co-doped ZIF-8 nanozyme for chemo/chemodynamic synergistic tumor therapy via apoptosis and ferroptosis. Theranostics 2024, 14, 1939–1955. [Google Scholar] [CrossRef]
- Yong, T.; Zhang, X.; Bie, N.; Zhang, H.; Zhang, X.; Li, F.; Hakeem, A.; Hu, J.; Gan, L.; Santos, H.A.; et al. Tumor exosome-based nanoparticles are efficient drug carriers for chemotherapy. Nat. Commun. 2019, 10, 3838. [Google Scholar] [CrossRef]
- Li, Y.; Gao, Y.; Gong, C.; Wang, Z.; Xia, Q.; Gu, F.; Hu, C.; Zhang, L.; Guo, H.; Gao, S. A33 antibody-functionalized exosomes for targeted delivery of doxorubicin against colorectal cancer. Nanomedicine 2018, 14, 1973–1985. [Google Scholar] [CrossRef] [PubMed]
- Saari, H.; Saari, H.; Lázaro-Ibáñez, E.; Viitala, T.; Vuorimaa-Laukkanen, E.; Siljander, P.; Yliperttula, M. Microvesicle- and exosome-mediated drug delivery enhances the cytotoxicity of Paclitaxel in autologous prostate cancer cells. J. Control. Release 2015, 220 Pt B, 727–737. [Google Scholar] [CrossRef]
- Niu, W.; Xiao, Q.; Wang, X.; Zhu, J.; Li, J.; Liang, X.; Peng, Y.; Wu, C.; Lu, R.; Pan, Y.; et al. A Biomimetic Drug Delivery System by Integrating Grapefruit Extracellular Vesicles and Doxorubicin-Loaded Heparin-Based Nanoparticles for Glioma Therapy. Nano Lett. 2021, 21, 1484–1492. [Google Scholar] [CrossRef] [PubMed]
- Zhang, Z.; Cao, W.; Xing, H.; Guo, S.; Huang, L.; Wang, L.; Sui, X.; Lu, K.; Luo, Y.; Wang, Y.; et al. A mix & act liposomes of phospholipase A2-phosphatidylserine for acute brain detoxification by blood–brain barrier selective-opening. Acta Pharm. Sin. B 2024, 14, 1827–1844. [Google Scholar]
- Feng, C.; Xiong, Z.; Wang, C.; Xiao, W.; Xiao, H.; Xie, K.; Chen, K.; Liang, H.; Zhang, X.; Yang, H. Folic acid-modified Exosome-PH20 enhances the efficiency of therapy via modulation of the tumor microenvironment and directly inhibits tumor cell metastasis. Bioact. Mater. 2021, 6, 963–974. [Google Scholar] [CrossRef]
- Hansen, H.P.; Trad, A.; Dams, M.; Zigrino, P.; Moss, M.; Tator, M.; Schön, G.; Grenzi, P.C.; Bachurski, D.; Aquino, B.; et al. CD30 on extracellular vesicles from malignant Hodgkin cells supports damaging of CD30 ligand-expressing bystander cells with Brentuximab-Vedotin, in vitro. Oncotarget 2016, 7, 30523–30535. [Google Scholar] [CrossRef]
- Barok, M.; Le Joncour, V.; Martins, A.; Isola, J.; Salmikangas, M.; Laakkonen, P.; Joensuu, H. ARX788, a novel anti-HER2 antibody-drug conjugate, shows anti-tumor effects in preclinical models of trastuzumab emtansine-resistant HER2-positive breast cancer and gastric cancer. Cancer Lett. 2020, 473, 156–163. [Google Scholar] [CrossRef]
- Andre, F.; Schartz, N.E.; Movassagh, M.; Flament, C.; Pautier, P.; Morice, P.; Pomel, C.; Lhomme, C.; Escudier, B.; Le Chevalier, T.; et al. Malignant effusions and immunogenic tumour-derived exosomes. Lancet 2002, 360, 295–305. [Google Scholar] [CrossRef]
- Trerotola, M.; Ganguly, K.K.; Fazli, L.; Fedele, C.; Lu, H.; Dutta, A.; Liu, Q.; De Angelis, T.; Riddell, L.W.; Riobo, N.A.; et al. Trop-2 is up-regulated in invasive prostate cancer and displaces FAK from focal contacts. Oncotarget 2015, 6, 14318–14328. [Google Scholar] [CrossRef] [PubMed]
- Barok, M.; Puhka, M.; Yazdi, N.; Joensuu, H. Extracellular vesicles as modifiers of antibody-drug conjugate efficacy. J. Extracell. Vesicles 2021, 10, e12070. [Google Scholar] [CrossRef] [PubMed]
- Wang, X.; Zhang, H.; Bai, M.; Ning, T.; Ge, S.; Deng, T.; Liu, R.; Zhang, L.; Ying, G.; Ba, Y. Exosomes Serve as Nanoparticles to Deliver Anti-miR-214 to Reverse Chemoresistance to Cisplatin in Gastric Cancer. Mol. Ther. 2018, 26, 774–783. [Google Scholar] [CrossRef]
- Liang, G.; Zhu, Y.; Ali, D.J.; Tian, T.; Xu, H.; Si, K.; Sun, B.; Chen, B.; Xiao, Z. Engineered exosomes for targeted co-delivery of miR-21 inhibitor and chemotherapeutics to reverse drug resistance in colon cancer. J. Nanobiotechnol. 2020, 18, 10. [Google Scholar] [CrossRef] [PubMed]
- Nandi, I.; Smith, H.W.; Sanguin-Gendreau, V.; Ji, L.; Pacis, A.; Papavasiliou, V.; Zuo, D.; Nam, S.; Attalla, S.S.; Kim, S.H.; et al. Coordinated activation of c-Src and FOXM1 drives tumor cell proliferation and breast cancer progression. J. Clin. Investig. 2023, 133, e162324. [Google Scholar] [CrossRef] [PubMed]
- Bankhead, A.; McMaster, T.; Wang, Y.; Boonstra, P.S.; Palmbos, P.L. TP63 isoform expression is linked with distinct clinical outcomes in cancer. EBioMedicine 2020, 51, 102561. [Google Scholar] [CrossRef]
- Zhang, Y.; Yan, W.T.; Yang, Z.Y.; Li, Y.L.; Tan, X.N.; Jiang, J.; Zhang, Y.; Qi, X.W. The role of WT1 in breast cancer: Clinical implications, biological effects and molecular mechanism. Int. J. Biol. Sci. 2020, 16, 1474–1480. [Google Scholar] [CrossRef]
- Zhao, M.; DiPeri, T.P.; Raso, M.G.; Zheng, X.; Rizvi, Y.Q.; Evans, K.W.; Yang, F.; Akcakanat, A.; Estecio, M.R.; Tripathy, D.; et al. Epigenetically upregulating TROP2 and SLFN11 enhances therapeutic efficacy of TROP2 antibody drug conjugate sacitizumab govitecan. NPJ Breast Cancer 2023, 9, 66. [Google Scholar] [CrossRef] [PubMed]
- Fu, C.; Yu, L.; Miao, Y.; Liu, X.; Yu, Z.; Wei, M. Peptide-drug conjugates (PDCs): A novel trend of research and development on targeted therapy, hype or hope? Acta Pharm. Sin. B 2023, 13, 498–516. [Google Scholar] [CrossRef] [PubMed]


| Combination Therapy | Identifier | Combine | Phase | Recruitment Status | Cancer Type |
|---|---|---|---|---|---|
| Chemotherapy | NCT06040970 | SG + cisplatin | Phase 1/2 | Recruiting | Ovarian and endometrial cancer |
| NCT06065371 | SG + capecitabine | Phase 1 | Not yet recruiting | Gastrointestinal cancers | |
| NCT05089734 | SG + docetaxel | Phase 3 | Active, not recruiting | NSCLC * | |
| NCT05555732 | Dato-DXd + pembrolizumab + platinum | Phase 3 | Recruiting | NSCLC | |
| Molecularly targeted drugs | NCT04039230 | SG + talazoparib | Phase 1/2 | Recruiting | Breast cancer |
| NCT05113966 | SG + talazoparib | Phase 2 | Active, not recruiting | TNBC * | |
| NCT05143229 | SG + alpelisib | Phase 1 | Recruiting | Breast cancer | |
| NCT04826341 | SG + berzosertib | Phase 1 | Recruiting | Solid tumor | |
| NCT03992131 | SG + rucaparib | Phase 1/2 | Terminated | Solid tumor | |
| NCT05006794 | SG + GS-9716 | Phase 1 | Recruiting | Solid tumor | |
| NCT05675579 | Dato-DXd + osimertinib | Phase 3 | Not yet recruiting | NSCLC | |
| NCT03944772 | Dato-DXd + osimertinib | Phase 2 | Not yet recruiting | NSCLC | |
| NCT05417594 | Dato-DXd + AZD9574 | Phase 1/2 | Recruiting | Solid tumor | |
| Immunotherapy | NCT05675579 | SG + pembrolizumab | Phase 2 | Recruiting | TNBC |
| NCT06055465 | SG + pembrolizumab | Phase 2 | Recruiting | NSCLC | |
| NCT05633654 | SG + pembrolizumab | Phase 3 | Recruiting | TNBC | |
| NCT04468061 | SG + pembrolizumab | Phase 2 | Recruiting | TNBC | |
| NCT05609968 | SG + pembrolizumab | Phase 3 | Recruiting | NSCLC | |
| NCT05382286 | SG + pembrolizumab | Phase 3 | Recruiting | TNBC | |
| NCT06081244 | SG + pembrolizumab | Phase 2 | Recruiting | TNBC | |
| NCT03869190 | SG + atezolizumab | Phase 1/2 | Recruiting | Bladder cancer | |
| NCT04434040 | SG + atezolizumab | Phase 2 | Active, not recruiting | TNBC | |
| NCT03424005 | SG + atezolizumab | Phase 1/2 | Recruiting | Breast cancer | |
| NCT06133517 | SG + zimberelimab (ZIM) + domvanalimab (DOM) | Phase 2 | Not yet recruiting | MIBC * | |
| NCT05535218 | SG + pembrolizumab | Phase 2 | Enrolling by invitation | MIBC | |
| NCT06161532 | SG + atezolizumab | Phase 2 | Not yet recruiting | Rare genitourinary tumors | |
| NCT04863885 | SG + ipilimumab + nivolumab | Phase 1/2 | Active, not recruiting | Urothelial cancer | |
| NCT03337698 | SG + atezolizumab | Phase 1/2 | Recruiting | NSCLC | |
| NCT03971409 | SG + avelumab | Phase 2 | Recruiting | TNBC | |
| NCT04143711 | SG + DF1001 | Phase 1/2 | Recruiting | Solid tumor | |
| NCT05633667 | SG + zimberelimab (ZIM) + domvanalimab (DOM) | Phase 2 | Recruiting | NSCLC | |
| NCT06103864 | Dato-DXd + durvalumab | Phase 3 | Recruiting | TNBC | |
| NCT05215340 | Dato-DXd + pembrolizumab | Phase 3 | Recruiting | NSCLC | |
| NCT05629585 | Dato-DXd + durvalumab | Phase 3 | Recruiting | TNBC | |
| NCT06112379 | Dato-DXd + durvalumab | Phase 3 | Recruiting | Breast cancer | |
| NCT06357533 | Dato-DXd + rilvegostomig | Phase 3 | Not yet recruiting | NSCLC | |
| NCT03742102 | Dato-DXd + durvalumab | Phase 1/2 | Recruiting | TNBC | |
| NCT06328387 | SG + hydroxychloroquine | Phase 1/2 | Recruiting | Breast cancer | |
| Chemoimmunotherapy | NCT05555732 | Dato-DXd + pembrolizumab + platinum | Phase 3 | Recruiting | 1L NSCLC |
| NCT05489211 | Dato-DXd + saruparib (AZD5305) + carboplatin | Phase 2 | Recruiting | Solid tumors | |
| NCT04526691 | Dato-DXd + pembrolizumab + platinum | Phase 1 | Recruiting | Advanced or metastatic NSCLC | |
| NCT04612751 | DatoDXd + durvalumab + carboplatin | Phase 1 | Recruiting | Advanced or metastatic NSCLC | |
| NCT05687266 | DatoDXd + durvalumab + carboplatin | Phase 3 | Recruiting | Advanced NSCLC without AGAs * | |
| NCT05061550 | Dato-DXd + durvalumab + platinum | Phase 2 | Recruiting | NSCLC | |
| Others | NCT06328387 | SG + hydroxychloroquine | Phase 1/2 | Recruiting | Breast cancer |
| NCT06100874 | SG + trastuzumab | Phase 2 | Recruiting | Breast cancer | |
| NCT06244485 | SG + valemetostat tosylate | Phase 1 | Recruiting | Solid tumor | |
| NCT04724018 | SG + EV | Phase 1 | Active, not recruiting | Urothelial cancer | |
| NCT03725761 | SG + enzalutamide/abiraterone/ARN-509 | Phase 2 | Recruiting | Prostate cancer | |
| NCT06238921 | SG + zimberelimab with SRS * | Phase 1/2 | Not yet recruiting | mTNBC * with brain metastases | |
| NCT05833867 | SG + adaptive radiation therapy | Phase 1 | Recruiting | MIBC | |
| NCT05520723 | SG + loperamide + G-CSF | Phase 2 | Active, not recruiting | TNBC | |
| NCT06167317 | SG + GS-0201 | Phase 1 | Recruiting | Solid tumor |
| Identifier | Study Type | Conditions | Status |
|---|---|---|---|
| NCT06240195 | Observational | TNBC | Recruiting |
| NCT06341478 | Interventional | MIBC | Recruiting |
| NCT05097599 | Interventional | Solid tumor | Recruiting |
| NCT05770531 | Interventional | Breast cancer | Suspended |
| NCT05332561 | Interventional | Breast cancer | Recruiting |
| NCT06311214 | Interventional | Solid tumor | Not yet recruiting |
| NCT06178588 | Interventional | Cholangiocarcinoma | Recruiting |
Disclaimer/Publisher’s Note: The statements, opinions and data contained in all publications are solely those of the individual author(s) and contributor(s) and not of MDPI and/or the editor(s). MDPI and/or the editor(s) disclaim responsibility for any injury to people or property resulting from any ideas, methods, instructions or products referred to in the content. |
© 2024 by the authors. Licensee MDPI, Basel, Switzerland. This article is an open access article distributed under the terms and conditions of the Creative Commons Attribution (CC BY) license (https://creativecommons.org/licenses/by/4.0/).
Share and Cite
Jiang, Y.; Zhou, H.; Liu, J.; Ha, W.; Xia, X.; Li, J.; Chao, T.; Xiong, H. Progress and Innovative Combination Therapies in Trop-2-Targeted ADCs. Pharmaceuticals 2024, 17, 652. https://doi.org/10.3390/ph17050652
Jiang Y, Zhou H, Liu J, Ha W, Xia X, Li J, Chao T, Xiong H. Progress and Innovative Combination Therapies in Trop-2-Targeted ADCs. Pharmaceuticals. 2024; 17(5):652. https://doi.org/10.3390/ph17050652
Chicago/Turabian StyleJiang, Yizhi, Haiting Zhou, Junxia Liu, Wentao Ha, Xiaohui Xia, Jiahao Li, Tengfei Chao, and Huihua Xiong. 2024. "Progress and Innovative Combination Therapies in Trop-2-Targeted ADCs" Pharmaceuticals 17, no. 5: 652. https://doi.org/10.3390/ph17050652
APA StyleJiang, Y., Zhou, H., Liu, J., Ha, W., Xia, X., Li, J., Chao, T., & Xiong, H. (2024). Progress and Innovative Combination Therapies in Trop-2-Targeted ADCs. Pharmaceuticals, 17(5), 652. https://doi.org/10.3390/ph17050652

