Cuban Policosanol (Raydel®) Exerts Higher Antioxidant and Anti-Glycation Activities than Chinese Policosanol (BOC Sciences) in Reconstituted High-Density Lipoproteins: In Vivo Anti-Inflammatory Activities in Zebrafish and Its Embryos
Abstract
1. Introduction
2. Results
2.1. Analysis of Ingredient Composition
2.2. Synthesis of rHDL with Policosanol
2.3. Analysis of the Structure of rHDL Particle
2.4. Inhibition of LDL Oxidation
2.5. Inhibition of HDL Glycation
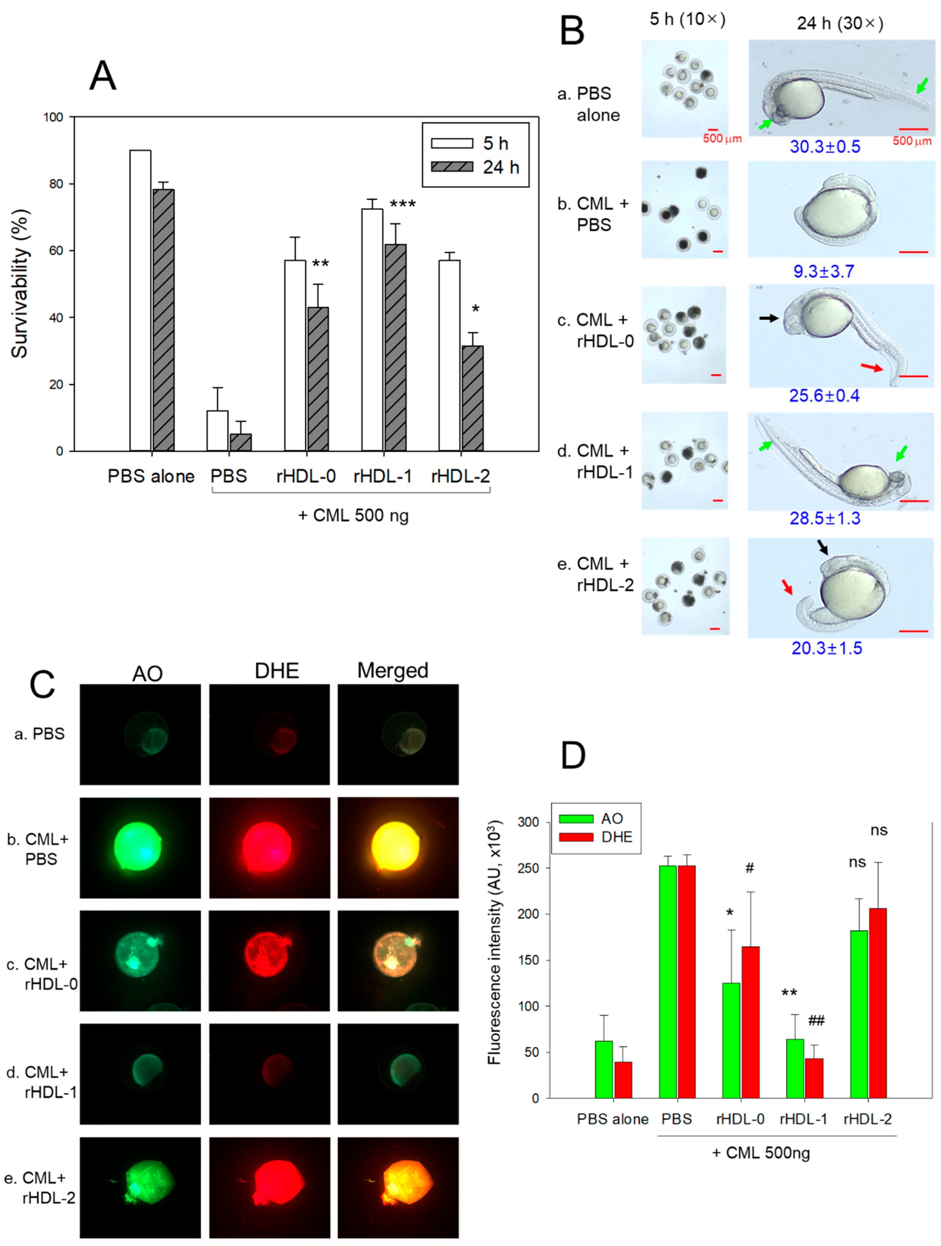
2.6. Protection of CML-Induced Embryo Death
2.7. Comparison of Wound-Healing Activity
2.8. Anti-Inflammatory Activity against Neurotoxicity of CML
2.9. Alteration in Lipid Profile following CML Injection and rHDL
2.10. Change in the Serum AST and ALT Levels after Injection of CML and Each rHDL
2.11. Hepatoprotective Effect against CML-Induced Toxicity
2.12. Production of IL-6 in Liver
2.13. Assessment of Kidney Section
3. Discussion
4. Methods and Materials
4.1. Materials
4.2. Lipoproteins Purification
4.3. Human apoA-I Purification
4.4. Synthesis of Reconstituted HDL
4.5. Tryptophan Fluorescence, Agarose Gel Electrophoresis, and Electron Microscopy Examination of rHDL
4.6. Assessment of LDL Oxidation
4.7. HDL Glycation in the Presence of rHDL
4.8. Zebrafish Husbandry
4.9. Microinjection of Zebrafish Embryos
4.10. Dermal Wound Formation in Adult Zebrafish
4.11. Recovery Observation of the Wounded Area
4.12. Acute Inflammation in Adult Zebrafish
4.13. Collection and Analysis of Blood Samples
4.14. Histological Evaluation
4.15. Statistical Analysis
5. Conclusions
Supplementary Materials
Author Contributions
Funding
Institutional Review Board Statement
Informed Consent Statement
Data Availability Statement
Conflicts of Interest
References
- Yang, Y.; Han, K.; Park, S.H.; Kim, M.K.; Yoon, K.-H.; Lee, S.-H. High-density lipoprotein cholesterol and the risk of myocardial infarction, stroke, and cause-specific mortality: A nationwide cohort study in Korea. J. Lipid Atheroscler. 2021, 10, 74. [Google Scholar] [CrossRef] [PubMed]
- Zuliani, G.; Cavalieri, M.; Galvani, M.; Volpato, S.; Cherubini, A.; Bandinelli, S.; Corsi, A.; Lauretani, F.; Guralnik, J.; Fellin, R. Relationship between low levels of high-density lipoprotein cholesterol and dementia in the elderly. The InChianti study. J. Gerontol. B-Psychol. 2010, 65, 559–564. [Google Scholar] [CrossRef] [PubMed]
- Hamer, M.; O’Donovan, G.; Stamatakis, E. High-density lipoprotein cholesterol and mortality: Too much of a good thing? Arterioscler. Thromb. Vasc. Biol. 2018, 38, 669–672. [Google Scholar] [CrossRef]
- Cho, Y.K.; Jung, C.H. HDL-C and cardiovascular risk: You don’t need to worry about extremely high HDL-C levels. J. Lipid Atheroscler. 2021, 10, 57. [Google Scholar] [CrossRef]
- Bonizzi, A.; Piuri, G.; Corsi, F.; Cazzola, R.; Mazzucchelli, S. HDL dysfunctionality: Clinical relevance of quality rather than quantity. Biomedicines 2021, 9, 729. [Google Scholar] [CrossRef] [PubMed]
- Lim, S.-M.; Yoo, J.-A.; Lee, E.-Y.; Cho, K.-H. Enhancement of high-density lipoprotein cholesterol functions by encapsulation of policosanol exerts anti-senescence and tissue regeneration effects via improvement of anti-glycation, anti-apoptosis, and cholesteryl ester transfer inhibition. Rejuvenation Res. 2016, 19, 59–70. [Google Scholar] [CrossRef]
- Lee, E.-Y.; Yoo, J.-A.; Lim, S.-M.; Cho, K.-H. Anti-aging and tissue regeneration ability of policosanol along with lipid-lowering effect in hyperlipidemic zebrafish via enhancement of high-density lipoprotein functionality. Rejuvenation Res. 2016, 19, 149–158. [Google Scholar] [CrossRef]
- Cho, K.-H.; Yadav, D.; Kim, S.-J.; Kim, J.-R. Blood pressure lowering effect of cuban policosanol is accompanied by improvement of hepatic inflammation, lipoprotein profile, and HDL quality in spontaneously hypertensive rats. Molecules 2018, 23, 1080. [Google Scholar] [CrossRef]
- Park, H.-J.; Yadav, D.; Jeong, D.-J.; Kim, S.-J.; Bae, M.-A.; Kim, J.-R.; Cho, K.-H. Short-term consumption of Cuban policosanol lowers aortic and peripheral blood pressure and ameliorates serum lipid parameters in healthy Korean participants: Randomized, double-blinded, and placebo-controlled study. Int. J. Environ. Res. Public Health 2019, 16, 809. [Google Scholar] [CrossRef]
- Cho, K.-H.; Nam, H.-S.; Baek, S.-H.; Kang, D.-J.; Na, H.; Komatsu, T.; Uehara, Y. Beneficial Effect of Cuban Policosanol on Blood Pressure and Serum Lipoproteins Accompanied with Lowered Glycated Hemoglobin and Enhanced High-Density Lipoprotein Functionalities in a Randomized, Placebo-Controlled, and Double-Blinded Trial with Healthy Japanese. Int. J. Mol. Sci. 2023, 24, 5185. [Google Scholar] [CrossRef]
- Cho, K.-H.; Kim, J.-E.; Komatsu, T.; Uehara, Y. Protection of Liver Functions and Improvement of Kidney Functions by Twelve Weeks Consumption of Cuban Policosanol (Raydel®) with a Decrease of Glycated Hemoglobin and Blood Pressure from a Randomized, Placebo-Controlled, and Double-Blinded Study with Healthy and Middle-Aged Japanese Participants. Life 2023, 13, 1319. [Google Scholar] [CrossRef]
- Sharma, R.; Matsuzaka, T.; Kaushik, M.K.; Sugasawa, T.; Ohno, H.; Wang, Y.; Motomura, K.; Shimura, T.; Okajima, Y.; Mizunoe, Y. Octacosanol and policosanol prevent high-fat diet-induced obesity and metabolic disorders by activating brown adipose tissue and improving liver metabolism. Sci. Rep. 2019, 9, 5169. [Google Scholar] [CrossRef] [PubMed]
- Cho, K.-H.; Kim, J.-E.; Nam, H.-S.; Kang, D.-J.; Baek, S.-H. Comparison of Policosanols via Incorporation into Reconstituted High-Density Lipoproteins: Cuban Policosanol (Raydel®) Exerts the Highest Antioxidant, Anti-Glycation, and Anti-Inflammatory Activity. Molecules 2023, 28, 6715. [Google Scholar] [CrossRef] [PubMed]
- Cho, K.-H.; Baek, S.H.; Nam, H.-S.; Kim, J.-E.; Kang, D.-J.; Na, H.; Zee, S. Cuban Sugar Cane Wax Alcohol Exhibited Enhanced Antioxidant, Anti-Glycation and Anti-Inflammatory Activity in Reconstituted High-Density Lipoprotein (rHDL) with Improved Structural and Functional Correlations: Comparison of Various Policosanols. Int. J. Mol. Sci. 2023, 24, 3186. [Google Scholar] [CrossRef] [PubMed]
- Cho, K.-H.; Kim, J.-E.; Baek, S.H. Cuban Policosanol (Raydel®) Potently Protects the Liver, Ovary, and Testis with an Improvement in Dyslipidemia in Hyperlipidemic Zebrafish: A Comparative Study with Three Chinese Policosanols. Molecules 2023, 28, 6609. [Google Scholar] [CrossRef] [PubMed]
- Cho, K.-H.; Kim, J.-E.; Nam, H.-S.; Baek, S.-H.; Bahuguna, A. Consumption of Policosanol (Raydel®) Improves Hepatic, Renal, and Reproductive Functions in Zebrafish: In Vivo Comparison Study among Cuban, Chinese, and American Policosanol. Pharmaceuticals 2023, 17, 66. [Google Scholar] [CrossRef] [PubMed]
- Kim, K.-M.; Lim, Y.-J.; Jang, W.-G. Policosanol stimulates osteoblast differentiation via adenosine monophosphate-activated protein kinase-mediated expression of insulin-induced genes 1 and 2. Cells 2023, 12, 1863. [Google Scholar] [CrossRef] [PubMed]
- Kim, K.M.; Kim, C.H.; Cho, K.-H.; Jang, W.G. Policosanol attenuates Pi-induced calcification via AMPK-mediated INSIGs expression in rat VSMCs. Clin. Exp. Pharmacol. Physiol. 2021, 48, 1336–1345. [Google Scholar] [CrossRef] [PubMed]
- Zheng, W.; Li, H.; Go, Y.; Chan, X.H.; Huang, Q.; Wu, J. Research Advances on the Damage Mechanism of Skin Glycation and Related Inhibitors. Nutrients 2022, 14, 4588. [Google Scholar] [CrossRef]
- Trede, N.S.; Zapata, A.; Zon, L.I. Fishing for lymphoid genes. Trends Immunol. 2001, 22, 302–307. [Google Scholar] [CrossRef]
- Novoa, B.; Bowman, T.; Zon, L.; Figueras, A. LPS response and tolerance in the zebrafish (Danio rerio). Fish Shellfish Iimmunol. 2009, 26, 326–331. [Google Scholar] [CrossRef]
- Kim, J.; Kim, S.; Choi, W.J. Non-Invasive Monitoring of Cutaneous Wound Healing in Non-Diabetic and Diabetic Model of Adult Zebrafish Using OCT Angiography. Bioengineering 2023, 10, 538. [Google Scholar] [CrossRef]
- Gemberling, M.; Bailey, T.J.; Hyde, D.R.; Poss, K.D. The zebrafish as a model for complex tissue regeneration. Trends Genet. 2013, 29, 611–620. [Google Scholar] [CrossRef] [PubMed]
- Zanandrea, R.; Bonan, C.D.; Campos, M.M. Zebrafish as a model for inflammation and drug discovery. Drug Discov. Today 2020, 25, 2201–2211. [Google Scholar] [CrossRef] [PubMed]
- Belo, M.A.; Oliveira, M.F.; Oliveira, S.L.; Aracati, M.F.; Rodrigues, L.F.; Costa, C.C.; Conde, G.; Gomes, J.M.; Prata, M.N.; Barra, A. Zebrafish as a model to study inflammation: A tool for drug discovery. Biomed. Pharmacother. 2021, 144, 112310. [Google Scholar] [CrossRef] [PubMed]
- Canavaciolo, V.L.G.; Gómez, C.V. “Copycat-policosanols” versus genuine policosanol. Rev. CENIC Cienc. Químicas 2007, 38, 207–213. [Google Scholar]
- Liu, L.; Li, X.; Dong, G.; Zhang, H.; Tao, Y.-F.; He, R.; Xu, J.; Ma, J.; Tang, B.; Zhou, B. Bioinspired Natural Shellac Dressing for Rapid Wound Sealing and Healing. ACS Appl. Mater. Interfaces 2023, 15, 43294–43308. [Google Scholar] [CrossRef] [PubMed]
- Lin, Y.; Rudrum, M.; van der Wielen, R.P.; Trautwein, E.A.; McNeill, G.; Sierksma, A.; Meijer, G.W. Wheat germ policosanol failed to lower plasma cholesterol in subjects with normal to mildly elevated cholesterol concentrations. Metabolism 2004, 53, 1309–1314. [Google Scholar] [CrossRef] [PubMed]
- Harrabi, S.; Ferchichi, A.; Fellah, H.; Feki, M.; Hosseinian, F. Chemical composition and in vitro anti-inflammatory activity of wheat germ oil depending on the extraction procedure. J. Oleo Sci. 2021, 70, 1051–1058. [Google Scholar] [CrossRef]
- Harrabi, S.; Ferchichi, A.; Bacheli, A.; Fellah, H. Policosanol composition, antioxidant and anti-arthritic activities of milk thistle (Silybium marianum L.) oil at different seed maturity stages. Lipids Health Dis. 2018, 17, 82. [Google Scholar] [CrossRef]
- Giuffrè, A.M.; Capocasale, M. Policosanol in tomato (Solanum lycopersicum L.) seed oil: The effect of cultivar. J. Oleo Sci. 2015, 64, 625–631. [Google Scholar] [CrossRef]
- Johns, D.G.; Duffy, J.; Fisher, T.; Hubbard, B.K.; Forrest, M.J. On-and off-target pharmacology of torcetrapib: Current understanding and implications for the structure activity relationships (SAR), discovery and development of cholesteryl ester-transfer protein (CETP) inhibitors. Drugs 2012, 72, 491–507. [Google Scholar] [CrossRef]
- Tall, A.R.; Rader, D.J. Trials and tribulations of CETP inhibitors. Circ. Res. 2018, 122, 106–112. [Google Scholar] [CrossRef]
- Gholamrezayi, A.; Amini, M.R.; Rasaei, N.; Akhgarjand, C.; Kalantar, Z.; Askari, G.; Hekmatdoost, A. What is the influence of policosanol supplementation on liver enzymes? A systematic review and dose-response meta-analysis of randomized controlled trials. Complement. Ther. Med. 2024, 80, 103018. [Google Scholar] [CrossRef]
- Havel, R.J.; Eder, H.A.; Bragdon, J.H. The distribution and chemical composition of ultracentrifugally separated lipoproteins in human serum. J. Clin. Investig. 1955, 34, 1345–1353. [Google Scholar] [CrossRef]
- Markwell, M.A.K.; Haas, S.M.; Bieber, L.; Tolbert, N. A modification of the Lowry procedure to simplify protein determination in membrane and lipoprotein samples. Anal. Biochem. 1978, 87, 206–210. [Google Scholar] [CrossRef]
- Brewer, H.B., Jr.; Ronan, R.; Meng, M.; Bishop, C. [10] Isolation and characterization of apolipoproteins AI, A-II, and A-IV. In Methods in Enzymology; Elsevier: Amsterdam, The Netherlands, 1986; Volume 128, pp. 223–246. [Google Scholar] [CrossRef]
- Matz, C.E.; Jonas, A. Micellar complexes of human apolipoprotein AI with phosphatidylcholines and cholesterol prepared from cholate-lipid dispersions. J. Biol. Chem. 1982, 257, 4535–4540. [Google Scholar] [CrossRef] [PubMed]
- Davidson, W.S.; Hazlett, T.; Mantulin, W.W.; Jonas, A. The role of apolipoprotein AI domains in lipid binding. Proc. Natl. Acad. Sci. USA 1996, 93, 13605–13610. [Google Scholar] [CrossRef] [PubMed]
- Noble, R.P. Electrophoretic separation of plasma lipoproteins in agarose gel. J. Lipid Res. 1968, 9, 693–700. [Google Scholar] [CrossRef] [PubMed]
- Zhang, L.; Song, J.; Cavigiolio, G.; Ishida, B.Y.; Zhang, S.; Kane, J.P.; Weisgraber, K.H.; Oda, M.N.; Rye, K.-A.; Pownall, H.J. Morphology and structure of lipoproteins revealed by an optimized negative-staining protocol of electron microscopy [S]. J. Lipid Res. 2011, 52, 175–184. [Google Scholar] [CrossRef] [PubMed]
- Blois, M.S. Antioxidant determinations by the use of a stable free radical. Nature 1958, 181, 1199–1200. [Google Scholar] [CrossRef]
- McPherson, J.D.; Shilton, B.H.; Walton, D.J. Role of fructose in glycation and cross-linking of proteins. Biochemistry 1988, 27, 1901–1907. [Google Scholar] [CrossRef] [PubMed]
- Nusslein-Volhard, C.; Dahm, R. Zebrafish; Oxford University Press: Oxford, UK, 2002. [Google Scholar]
- Percie du Sert, N.; Hurst, V.; Ahluwalia, A.; Alam, S.; Avey, M.T.; Baker, M.; Browne, W.J.; Clark, A.; Cuthill, I.C.; Dirnagl, U. The ARRIVE guidelines 2.0: Updated guidelines for reporting animal research. J. Cereb. Blood Flow Metab. 2020, 40, 1769–1777. [Google Scholar] [CrossRef]
- Naomi, R.; Bahari, H.; Yazid, M.D.; Embong, H.; Othman, F. Zebrafish as a model system to study the mechanism of cutaneous wound healing and drug discovery: Advantages and challenges. Pharmaceuticals 2021, 14, 1058. [Google Scholar] [CrossRef] [PubMed]
- Richardson, R.J. Parallels between vertebrate cardiac and cutaneous wound healing and regeneration. NPJ Regen. Med. 2018, 3, 21. [Google Scholar] [CrossRef] [PubMed]
- Burris, B.; Jensen, N.; Mokalled, M.H. Assessment of swim endurance and swim behavior in adult zebrafish. J. Vis. Exp. 2021, 177, e63240. [Google Scholar] [CrossRef]
- OECD. Test No. 203: Fish, Acute Toxicity Testing. In OECD Guidelines for the Testing of Chemicals, Section 2; OECD Publishing: Paris, France, 2019. [Google Scholar]
- Gewiese-Rabsch, J.; Drucker, C.; Malchow, S.; Scheller, J.; Rose-John, S. Role of IL-6 trans-signaling in CCl4 induced liver damage. Biochim. Biophys. Acta. Mol. Basis Dis. 2010, 1802, 1054–1061. [Google Scholar] [CrossRef][Green Version]
- Owusu-Ansah, E.; Yavari, A.; Mandal, S.; Banerjee, U. Distinct mitochondrial retrograde signals control the G1-S cell cycle checkpoint. Nat. Genet. 2008, 40, 356–361. [Google Scholar] [CrossRef]
- Hayashi, M.; Sofuni, T.; Ishidate, M., Jr. An application of acridine orange fluorescent staining to the micronucleus test. Mutat. Res. Lett. 1983, 120, 241–247. [Google Scholar] [CrossRef]
















| Product Name/Description | Sugarcane Wax Alcohol, Policosanol 1 (PCL-1) | Policosanol 2 (PCL-2) | |
|---|---|---|---|
| Origin of country | Cuba | China | |
| Manufacturer | CNIC 1 | BOC Sciences 2 | |
| Source | Sugarcane Wax | Sugarcane Wax | |
| Ingredients of Long-Chain Aliphatic Alcohols | Desirable Range 3 (mg/g) | Determined Amount (mg/g) (%) 4 | Determined Amount (mg/g) (%) 5 |
| Average molecular weight | 418 | 411 | |
| Powder image | ![]() | ![]() | |
| Total amount on the label | >900 | 982 | ≥900 |
| 1-tetracosanol (C24) | 0.1–20 | 0.3 (0) 6 | 4 (0.5) |
| 1-hexacosanol (C26) | 30–100 | 38 (3.9) | 11 (1.2) |
| 1-heptacosanol (C27) | 1–30 | 9 (0.9) | 21 (2.3) |
| 1-octacosanol (C28) | 600–700 | 692 (70.5) | 819 (90.5) |
| 1-nonacosanol (C29) | 1–20 | 6 (0.6) | 12 (1.4) |
| 1-triacotanol (C30) | 100–150 | 139 (14.2) | 24 (2.7) |
| 1-dotriacotanol (C32) | 50–100 | 78 (7.9) | 2 (0.2) |
| 1-tetratriacotanol (C34) | 1–50 | 20 (2.0) | (0.0) |
| Determined final total amount (mg) | more than 900 | 982 (100) | 902 (100) |
| Name | Description | MW of PCL (Averaged) | Molar Ratio POPC:FC:apoA-I:PCL | WMF (nm) | Diameter (nm) |
|---|---|---|---|---|---|
| apoA-I | lipid-free | - | - | 333.8 ± 0.3 | - |
| rHDL-0 | rHDL alone | - | 95:5:1:0 | 330.7 ± 0.1 | 58.2 ± 3.0 |
| rHDL-1 | PCL-1-rHDL | 417.9 | 95:5:1:1 | 329.5 ± 0.1 * | 78.0 ± 2.6 *** |
| rHDL-2 | PCL-2-rHDL | 410.7 | 95:5:1:1 | 330.5 ± 0.1 | 61.6 ± 2.4 |
Disclaimer/Publisher’s Note: The statements, opinions and data contained in all publications are solely those of the individual author(s) and contributor(s) and not of MDPI and/or the editor(s). MDPI and/or the editor(s) disclaim responsibility for any injury to people or property resulting from any ideas, methods, instructions or products referred to in the content. |
© 2024 by the authors. Licensee MDPI, Basel, Switzerland. This article is an open access article distributed under the terms and conditions of the Creative Commons Attribution (CC BY) license (https://creativecommons.org/licenses/by/4.0/).
Share and Cite
Cho, K.-H.; Kim, J.-E.; Lee, M.-S.; Bahuguna, A. Cuban Policosanol (Raydel®) Exerts Higher Antioxidant and Anti-Glycation Activities than Chinese Policosanol (BOC Sciences) in Reconstituted High-Density Lipoproteins: In Vivo Anti-Inflammatory Activities in Zebrafish and Its Embryos. Pharmaceuticals 2024, 17, 406. https://doi.org/10.3390/ph17040406
Cho K-H, Kim J-E, Lee M-S, Bahuguna A. Cuban Policosanol (Raydel®) Exerts Higher Antioxidant and Anti-Glycation Activities than Chinese Policosanol (BOC Sciences) in Reconstituted High-Density Lipoproteins: In Vivo Anti-Inflammatory Activities in Zebrafish and Its Embryos. Pharmaceuticals. 2024; 17(4):406. https://doi.org/10.3390/ph17040406
Chicago/Turabian StyleCho, Kyung-Hyun, Ji-Eun Kim, Myeong-Sung Lee, and Ashutosh Bahuguna. 2024. "Cuban Policosanol (Raydel®) Exerts Higher Antioxidant and Anti-Glycation Activities than Chinese Policosanol (BOC Sciences) in Reconstituted High-Density Lipoproteins: In Vivo Anti-Inflammatory Activities in Zebrafish and Its Embryos" Pharmaceuticals 17, no. 4: 406. https://doi.org/10.3390/ph17040406
APA StyleCho, K.-H., Kim, J.-E., Lee, M.-S., & Bahuguna, A. (2024). Cuban Policosanol (Raydel®) Exerts Higher Antioxidant and Anti-Glycation Activities than Chinese Policosanol (BOC Sciences) in Reconstituted High-Density Lipoproteins: In Vivo Anti-Inflammatory Activities in Zebrafish and Its Embryos. Pharmaceuticals, 17(4), 406. https://doi.org/10.3390/ph17040406



