Breath and Beyond: Advances in Nanomedicine for Oral and Intranasal Aerosol Drug Delivery
Abstract
1. Introduction
2. OIADD in the Treatment of Diseases
2.1. Disorders of the Respiratory System
2.1.1. Nasal Disorders
2.1.2. Lung Disorders
2.2. Brain Disorders
2.3. Other Disorders
3. NDDS Overcoming OIADD Limitations
3.1. Overcoming Barriers
3.1.1. Penetrating the Mucus Barrier
3.1.2. Penetration of Cell Membrane Barriers
3.1.3. Crossing Multiple Barriers
3.2. Prolonged Retention
3.2.1. Avoidance of Clearance
3.2.2. Modulating Interactions with the Extracellular Barrier
3.2.3. Modulating Carrier Properties
3.3. Modulated Release
3.3.1. Physicochemical Stimulus-Responsive Release
3.3.2. Sustained Release and Controlled Release
3.3.3. Sequential Release
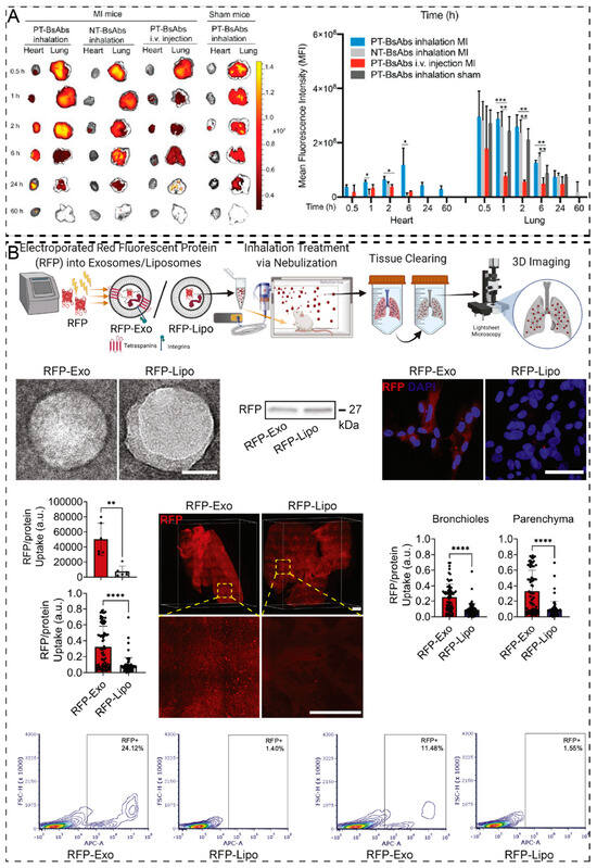
3.4. Targeted Action
| Disease | Receptor | Preparation Method and NDDS Type, Size | Mode of Administration | Animal Model | Application Outcomes | Ref. |
|---|---|---|---|---|---|---|
| Lung Cancer | Epidermal growth factor receptor (EGFR) | Modification of gelatin nanoparticles with biotin-labeled epidermal growth factor (EGF), 220 nm | Oral inhalation | Nude mice, in situ lung cancer model constructed with A549 cells | Fluorescence signal analysis showed that the nanoparticles were able to penetrate the tumor; the concentration in the lungs after 1 h and 6 h was 7 and 32 times higher than that of the free drug, respectively. | [126] |
| Folate receptor | The solid lipid nanoparticles were formed by encapsulating folic acid and paclitaxel on deacetylated chitosan through PEG grafting, 249 ± 36 nm | Endotracheal | Balb/c mice, in situ lung cancer model constructed with Madison109 cells | The fluorescent signal demonstrated the nanoparticles’ effective tumor infiltration capability. After 1 h and 6 h, the concentration in the lungs was found to be 7 and 32 times higher than that of free drugs, respectively. | [127] | |
| Transferrin receptor (TfR) | Chemical bonding of adriamycin and PEG to the outer side of a ferritin nanocage (FTn) formed by self-assembly of 24 ferritin heavy chains (FTn/FTn-PEG 2k/DOX), 15.3 ± 3.2 | Endotracheal | Balb/c mice, in situ lung cancer model constructed with 3LL cells | The free drug stayed predominantly at the margins of the spheroids, whereas FTn/FTn-PEG 2k/DOX was evenly distributed throughout the tumor spheroids. The median survival of mice treated with free drug was 18 days, while mice treated with FTn/FTn-PEG 2k/DOX had a 60% progression-free survival rate within 60 days. | [128] | |
| Bronchitis | Immunoglobulin Fc fragment receptor | Dexamethasone (Dex) was added to a lipid solution containing the Fc-targeting peptide (FcBP), followed by hydration and the addition of PLGA nanoparticles to form hydrophobic layer-loaded Dex, LNPs with a PLGA core and FcBP modification on the surface (FcBP-NP@Dex), 115–145 nm | Intranasal drip | Balb/c mice, ovalbumin-induced asthma model | Pro-inflammatory cytokine levels (TNF-α, IL-13, IL-4) were significantly lower in the FcBP-NP@Dex group compared to nanoparticles not modified with Fc. | [129] |
| Cerebral Hemorrhage | Late glycosylation end product receptor | miRNA coupled to cholesterol was loaded onto the surface of RAGE-specific binding peptide (RBP)-modified exosomes by hydrophobic interaction (RBP-Exo/AMO181a-chol), <50 nm | Intranasal drip | SD rats with middle cerebral artery occlusion induced by neck surgery | Infarct volume was quantified by TTC staining; after 24 h, the infarct volume in the unmodified exosome-treated group was approximately 1.6 times that of the RBP-Exo/AMO181a-chol group. | [130] |
| PD | Acetylcholine receptor (AChE) | Propylene sulfide-polyethylene glycol (PPS-PEG) self-assembled to load curcumin and superparamagnetic iron oxide nanoparticles to form micelles. Octadecyl chains modified with penetrating peptide and acetylcholine receptor protein–rabies virus glycoprotein (RVG29) were embedded in exosomes. The micelles were mixed with exosomes and extruded through an extruder to form exosomes encapsulating micelles, 194.9 nm | Intranasal drip | C57BL/6 mouse, 1-methyl-4-phenyl-1,2,3,6-tetrahydropyridine induced PD model | Within 2–12 h, RVG29-modified exosomes accumulated approximately 1.4 to 2 times higher in the brains of PD mice compared to unmodified exosomes. | [131] |
| AD | Acetylcholine receptor (AChE) | Co-loading of both siRNAs into MSC-derived exosomes and modification of the exosome surface with a stearylamine-RVG29 peptide conjugate (REXO/BAP@siRNAs NPs), 167.6 nm | Intranasal drip | C57BL/6 mice, triple transgenic AD mouse model | Behavioral observations showed that REXO/BAP@siRNAs NPs were more effective in improving memory in mice compared to exosomes unmodified with peptides. | [132] |
| Glioma | Transferrin receptor (TfR) | Self-assembly of TfR-targeted T7 peptide coupled to cholesterol into micelles by electrostatic adsorption with siRNA binding in aqueous solution, 56.39 ± 2.44 nm | Intranasal drip | C57BL/6J mice, GL261 cells were used to construct an in situ model of glioma. | Quantitative fluorescence assay for ex vivo imaging of brain tissue in mice 2 h after nasal administration of the micelles showed fluorescence intensity at the tumor site 3.3 times higher than that of free siRNA. | [133] |

4. The Formulation Process and Aerosolization Device of NDDS
4.1. Formulation Process
4.1.1. Stabilization
Stabilizers
Core Gelation
Protective Layer
Dry Powderization
4.1.2. Optimization of Deposition and Redispersion

4.2. Aerosolization Devices
4.2.1. Stability
4.2.2. Optimization of Deposition and Redispersion

5. Summary and Prospect
Funding
Informed Consent Statement
Conflicts of Interest
References
- Sanders, M. Inhalation therapy: An historical review. Prim. Care Respir. J. 2007, 16, 71–81. [Google Scholar] [CrossRef] [PubMed]
- Marx, D.; Williams, G.; Birkhoff, M. Intranasal Drug Administration—An Attractive Delivery Route for Some Drugs. In Drug Discovery and Development From Molecules to Medicine; Vallisuta, O., Olimat, S., Eds.; InTech: Rijeka, Croatia, 2015; pp. 299–320. [Google Scholar] [CrossRef]
- Aggarwal, R.; Cardozo, A.; Homer, J.J. The assessment of topical nasal drug distribution. Clin. Otolaryngol. Allied Sci. 2004, 29, 201–205. [Google Scholar] [CrossRef]
- Foo, M.Y.; Cheng, Y.S.; Su, W.C.; Donovan, M.D. The Influence of Spray Properties on Intranasal Deposition. J. Aerosol Med. 2007, 20, 495–508. [Google Scholar] [CrossRef] [PubMed]
- Kayarkar, R.; Clifton, N.J.; Woolford, T.J. An evaluation of the best head position for instillation of steroid nose drops. Clin. Otolaryngol. Allied Sci. 2002, 27, 18–21. [Google Scholar] [CrossRef] [PubMed]
- Vasudev, M.; Torabi, S.J.; Michelle, L.; Meller, L.L.T.; Birkenbeuel, J.L.; Roman, K.M.; Nguyen, T.V.; Kuan, E.C. The rising cost of rhinologic medications. Ann. Allergy Asthma Immunol. 2023, 131, 327–332. [Google Scholar] [CrossRef]
- Global Initiative for Chronic Obstructive Lung Disease, Global Strategy for the Diagnosis, Management and Prevention of Chronic Obstructive Pulmonary Disease. 2023. Available online: https://goldcopd.org/2023-gold-report-2 (accessed on 15 October 2023).
- Global Initiative for Asthma, Global Strategy for Asthma Management and Prevention. 2023. Available online: https://ginasthma.org/ (accessed on 15 October 2023).
- Ferguson, G.T.; Rabe, K.F.; Martinez, F.J.; Fabbri, L.M.; Wang, C.; Ichinose, M.; Bourne, E.; Ballal, S.; Darken, P.; DeAngelis, K. Triple therapy with budesonide/glycopyrrolate/formoterol fumarate with co-suspension delivery technology versus dual therapies in chronic obstructive pulmonary disease (KRONOS): A double-blind, parallel-group, multicentre, phase 3 randomised controlled trial. Lancet Respir. Med. 2018, 6, 747–758. [Google Scholar] [CrossRef] [PubMed]
- Milara, J.; Navarro, A.; Almudever, P.; Lluch, J.; Morcillo, E.; Cortijo, J. Oxidative stress-induced glucocorticoid resistance is prevented by dual PDE3/PDE4 inhibition in human alveolar macrophages. Clin. Exp. Allergy 2011, 41, 535–546. [Google Scholar] [CrossRef]
- Kuhn, R.J. Formulation of Aerosolized Therapeutics. Chest 2001, 120, 94S–98S. [Google Scholar] [CrossRef] [PubMed]
- Vazquez-Espinosa, E.; Marcos, C.; Alonso, T.; Giron, R.; Gomez-Punter, R.; Garcia-Castillo, E.; Zamora, E.; Cisneros, C.; Garcia, J.; Valenzuela, C. Tobramycin inhalation powder (TOBI Podhaler®®) for the treatment of lung infection in patients with cystic fibrosis. Expert Rev. Anti-Infect. Ther. 2016, 14, 9–17. [Google Scholar] [CrossRef] [PubMed]
- Parkins, M.D.; Elborn, J.S. Aztreonam lysine: A novel inhalational antibiotic for cystic fibrosis. Expert Rev. Respir. Med. 2010, 4, 435–444. [Google Scholar] [CrossRef] [PubMed]
- Sandifer, B.L.; Brigham, K.L.; Lawrence, E.C.; Mottola, D.; Cuppels, C.; Parker, R.E. Potent effects of aerosol compared with intravenous treprostinil on the pulmonary circulation. J. Appl. Physiol. 2005, 99, 2363–2368. [Google Scholar] [CrossRef][Green Version]
- Horie, S.; McNicholas, B.; Rezoagli, E.; Pham, T.; Curley, G.; McAuley, D.; O’Kane, C.; Nichol, A.; Santos, C.D.; Rocco, P.R.M.; et al. Emerging pharmacological therapies for ARDS: COVID-19 and beyond. Intensive Care Med. 2020, 46, 2265–2283. [Google Scholar] [CrossRef] [PubMed]
- Battaglini, D.; Fazzini, B.; Silva, P.L.; Cruz, F.F.; Ball, L.; Robba, C.; Rocco, P.R.M.; Pelosi, P. Challenges in ARDS Definition, Management, and Identification of Effective Personalized Therapies. J. Clin. Med. 2023, 12, 1381. [Google Scholar] [CrossRef]
- Beitler, J.R.; Thompson, B.T.; Baron, R.M.; Bastarache, J.A.; Denlinger, L.C.; Esserman, L.; Gong, M.N.; Lavange, L.M.; Lewis, R.J.; Marshall, J.C.; et al. Advancing precision medicine for acute respiratory distress syndrome. Lancet Respir. Med. 2022, 10, 107–120. [Google Scholar] [CrossRef]
- Bos, L.D.J.; Ware, L.B. Acute respiratory distress syndrome: Causes, pathophysiology, and phenotypes. Lancet 2022, 400, 1145–1156. [Google Scholar] [CrossRef]
- Wu, T.; Zuo, Z.H.; Kang, S.T.; Jiang, L.P.; Luo, X.; Xia, Z.X.; Liu, J.; Xiao, X.J.; Ye, M.; Deng, M.C. Multi-organ Dysfunction in Patients with COVID-19: A Systematic Review and Meta-analysis. Aging Dis. 2020, 11, 874. [Google Scholar] [CrossRef] [PubMed]
- Liu, C.; Ma, Y.; Su, Z.L.; Zhao, R.Z.; Zhao, X.L.; Nie, H.G.; Xu, P.; Zhu, L.L.; Zhang, M.; Li, X.M.; et al. Meta-analysis of preclinical studies of fibrinolytic therapy for acute lung injury. Front. Immunol. 2018, 9, 374246. [Google Scholar] [CrossRef] [PubMed]
- Bando, M.; Homma, S.; Date, H.; Kishi, K.; Yamauchi, H.; Sakamoto, S.; Miyamoto, A.; Goto, Y.; Nakayama, T.; Azuma, A. Japanese guidelines for the treatment of idiopathic pulmonary fibrosis 2023: Revised edition. Respir. Investig. 2024, 62, 402–418. [Google Scholar] [CrossRef] [PubMed]
- Dheda, K.; Lange, C. A revolution in the management of multidrug-resistant tuberculosis. Lancet 2022, 400, 1823–1825. [Google Scholar] [CrossRef]
- Hirsch, F.R.; Scagliotti, G.V.; Mulshine, J.L.; Kwon, R.; Curran, W.J.; Wu, Y.L.; Paz-Ares, L. Lung cancer: Current therapies and new targeted treatments. Lancet 2017, 389, 299–311. [Google Scholar] [CrossRef] [PubMed]
- Wang, M.; Herbst, R.S.; Boshoff, C. Toward personalized treatment approaches for non-small-cell lung cancer. Nat. Med. 2021, 27, 1345–1356. [Google Scholar] [CrossRef] [PubMed]
- Nguyen, L.; Hindiyeh, N.; Ray, S.; Vann, R.E.; Aurora, S.K. The Gut-brain Connection and Episodic Migraine: An Update. Curr. Pain Headache Rep. 2023, 27, 765–774. [Google Scholar] [CrossRef] [PubMed]
- Aurora, S.K.; Shrewsbury, S.B.; Ray, S.; Hindiyeh, N.; Nguyen, L. A link between gastrointestinal disorders and migraine: Insights into the gut–brain connection. J. Headache Pain 2021, 61, 576–589. [Google Scholar] [CrossRef] [PubMed]
- Lipp, M.M.; Hickey, A.J.; Langer, R.; LeWitt, P.A. A technology evaluation of CVT-301 (Inbrija): An inhalable therapy for treatment of Parkinson’s disease. Expert Opin. Drug Deliv. 2021, 18, 1559–1569. [Google Scholar] [CrossRef]
- Paul, M.; Lau, R. Potentials and challenges of Levodopa particle formulation for treatment of Parkinson’s disease through intranasal and pulmonary delivery. Adv. Powder Technol. 2020, 31, 2357–2365. [Google Scholar] [CrossRef]
- Schaefer, B.B.M.L.; Silver, W.L.; Finger, T.E. Trigeminal collaterals in the nasal epithelium and olfactory bulb: A potential route for direct modulation of olfactory information by trigeminal stimuli. J. Comp. Neurol. 2002, 444, 221–226. [Google Scholar] [CrossRef]
- Thorne, R.G.; Pronk, G.J.; Padmanabhan, V.; Frey, W.H., II. Delivery of insulin-like growth factor-I to the rat brain and spinal cord along olfactory and trigeminal pathways following intranasal administration. Neuroscience 2004, 127, 481–496. [Google Scholar] [CrossRef]
- Lochhead, J.J.; Wolak, D.J.; Pizzo, M.E.; Thorne, R.G. Rapid Transport within Cerebral Perivascular Spaces Underlies Widespread Tracer Distribution in the Brain after Intranasal Administration. J. Cereb. Blood Flow Metab. 2015, 35, 371–381. [Google Scholar] [CrossRef]
- Lochhead, J.J.; Thorne, R.G. Intranasal delivery of biologics to the central nervous system. Adv. Drug Deliv. Rev. 2012, 64, 614–628. [Google Scholar] [CrossRef] [PubMed]
- Safirstein, B.E.; Ellenbogen, A.; Zhao, P.; Henney, H.R., III.; Kegler-Ebo, D.M.; Oh, C. Pharmacokinetics of inhaled levodopa administered with oral carbidopa in the fed state in patients with Parkinson’s disease. Clin. Ther. 2020, 42, 1034–1046. [Google Scholar] [CrossRef] [PubMed]
- Yang, C.P.; Liang, C.S.; Chang, C.M.; Yang, C.C.; Shih, P.H.; Yau, Y.C.; Tang, K.T.; Wang, S.J. Comparison of New Pharmacologic Agents With Triptans for Treatment of Migraine: A Systematic Review and Meta-analysis. JAMA Netw. Open 2021, 4, e2128544. [Google Scholar] [CrossRef]
- Munjal, S.; Brand-Schieber, E.; Allenby, K.; Spierings, E.L.H.; Cady, R.K.; Rapoport, A.M. A multicenter, open-label, long-term safety and tolerability study of DFN-02, an intranasal spray of sumatriptan 10 mg plus permeation enhancer DDM, for the acute treatment of episodic migraine. J. Headache Pain 2017, 18, 31. [Google Scholar] [CrossRef][Green Version]
- Munjal, S.; Gautam, A.; Offman, E.; Brand-Schieber, E.; Allenby, K.; Fisher, D.M. A Randomized Trial Comparing the Pharmacokinetics, Safety, and Tolerability of DFN-02, an Intranasal Sumatriptan Spray Containing a Permeation Enhancer, With Intranasal and Subcutaneous Sumatriptan in Healthy Adults. Headache 2016, 56, 1455–1465. [Google Scholar] [CrossRef] [PubMed]
- Lipton, R.B.; Croop, R.; Stock, D.A.; Madonia, J.; Forshaw, M.; Lovegren, M.; Mosher, L.; Coric, V.; Goadsby, P.J. Safety, tolerability, and efficacy of zavegepant 10 mg nasal spray for the acute treatment of migraine in the USA: A phase 3, double-blind, randomised, placebo-controlled multicentre trial. Lancet Neurol. 2023, 22, 209–217. [Google Scholar] [CrossRef]
- Larik, M.O.; Iftekhar, M.A.; Syed, B.U.; Ansari, O.; Ansari, M. Nasal spray (Zavegepant) for migraines: A mini-review. Ann. Med. Surg. 2023, 85, 2787–2790. [Google Scholar] [CrossRef]
- Bouw, M.R.; Chung, S.S.; Gidal, B.; King, A.; Tomasovic, J.; Wheless, J.W.; Ess, P.J.V. Clinical pharmacokinetic and pharmacodynamic profile of midazolam nasal spray. Epilepsy Res. 2021, 171, 106567. [Google Scholar] [CrossRef] [PubMed]
- Henney, H.R.; Sperling, M.R.; Rabinowicz, A.L.; Bream, G.; Carrazana, E.J. Assessment of pharmacokinetics and tolerability of intranasal diazepam relative to rectal gel in healthy adults. Epilepsy Res. 2014, 108, 1204–1211. [Google Scholar] [CrossRef] [PubMed]
- Wei, Y.; Feng, Y.; Yazdi, M.D.; Yin, K.; Castro, E.; Shtein, A.; Qiu, X.; Peralta, A.A.; Coull, B.A.; Dominici, F.; et al. Exposure-response associations between chronic exposure to fine particulate matter and risks of hospital admission for major cardiovascular diseases: Population based cohort study. BMJ 2024, 384, e076939. [Google Scholar] [CrossRef] [PubMed]
- Rajagopalan, S.; Al-Kindi, S.G.; Brook, R.D. Air pollution and cardiovascular disease: JACC state-of-the-art review. J. Am. Coll. Cardiol. 2018, 72, 2054–2070. [Google Scholar] [CrossRef] [PubMed]
- Li, C.C.; Naveed, M.; Dar, K.; Liu, Z.W.; Baig, M.M.F.A.; Lv, R.D.; Saeed, M.; Chen, D.D.; Yu, F.; Zhou, X.H. Therapeutic advances in cardiac targeted drug delivery: From theory to practice. J. Drug Target. 2021, 29, 235–248. [Google Scholar] [CrossRef] [PubMed]
- Miragoli, M.; Ceriotti, P.; Iafisco, M.; Vacchiano, M.; Salvarani, N.; Alogna, A.; Carullo, P.; Ramirez-Rodríguez, G.B.; Patrício, T.; Esposti, L.D.; et al. Inhalation of peptide-loaded nanoparticles improves heart failure. Sci. Transl. Med. 2018, 10, eaan6205. [Google Scholar] [CrossRef] [PubMed]
- Liu, C.; Chen, L.Y.; Ma, Y.C.; Hu, K.Y.; Wu, P.; Pan, L.N.; Chen, H.Y.; Li, L.L.; Hu, H.Y.; Zhang, J.X. Pulmonary circulation-mediated heart targeting for the prevention of heart failure by inhalation of intrinsically bioactive nanoparticles. Theranostics 2021, 11, 8550–8569. [Google Scholar] [CrossRef]
- Kreyling, W.G.; Semmler-Behnke, M.; Takenaka, S.; Mo, W. Differences in the biokinetics of inhaled nano-versus micrometer-sized particles. Acc. Chem. Res. 2013, 46, 714–722. [Google Scholar] [CrossRef] [PubMed]
- Gizurarson, S. The Effect of Cilia and the Mucociliary Clearance on Successful Drug Delivery. Biol. Pharm. Bull. 2015, 38, 497–506. [Google Scholar] [CrossRef]
- Cohen, N.A. Sinonasal Mucociliary Clearance in Health and Disease. Ann. Otol. Rhinol. Laryngol. 2006, 115, 20–26. [Google Scholar] [CrossRef] [PubMed]
- Sahin-Yilmaz, A.; Naclerio, R.M. Anatomy and Physiology of the Upper Airway. Proc. Am. Thorac. Soc. 2011, 8, 31–39. [Google Scholar] [CrossRef] [PubMed]
- Chater, P.I.; Wilcox, M.D.; Pearson, J.P. Efficacy and safety concerns over the use of mucus modulating agents for drug delivery using nanoscale systems. Adv. Drug Deliv. Rev. 2018, 124, 184–192. [Google Scholar] [CrossRef] [PubMed]
- Mastorakos, P.; Da Silva, A.L.; Chisholm, J.; Song, E.; Choi, W.K.; Boyle, M.P.; Morales, M.M.; Hanes, J.; Suk, J.S. Highly compacted biodegradable DNA nanoparticles capable of overcoming the mucus barrier for inhaled lung gene therapy. Proc. Natl. Acad. Sci. USA 2015, 112, 8720–8725. [Google Scholar] [CrossRef]
- Bansil, R.; Turner, B.S. Mucin structure, aggregation, physiological functions and biomedical applications. Curr. Opin. Colloid Interface Sci. 2006, 11, 164–170. [Google Scholar] [CrossRef]
- Mansfield, E.D.; de la Rosa, V.R.; Kowalczyk, R.M.; Grillo, I.; Hoogenboom, R.; Sillence, K.; Hole, P.; Williams, A.C.; Khutoryanskiy, V.V. Side chain variations radically alter the diffusion of poly(2-alkyl-2-oxazoline) functionalised nanoparticles through a mucosal barrier. Biomater. Sci. 2016, 4, 1318–1327. [Google Scholar] [CrossRef]
- Ma, Y.B.; Guo, Y.Y.; Liu, S.; Hu, Y.; Yang, C.; Cheng, G.; Xue, C.Y.; Zuo, Y.Y.; Sun, B.B. pH-Mediated mucus penetration of zwitterionic polydopamine-modified silica nanoparticles. Nano Lett. 2023, 23, 7552–7560. [Google Scholar] [CrossRef] [PubMed]
- Yang, M.; Lai, S.K.; Yu, T.; Wang, Y.Y.; Happe, C.; Zhong, W.; Zhang, M.; Anonuevo, A.; Fridley, C.; Hung, A. Nanoparticle penetration of human cervicovaginal mucus: The effect of polyvinyl alcohol. J. Control. Release 2014, 192, 202–208. [Google Scholar] [CrossRef]
- Yang, M.; Lai, S.K.; Wang, Y.Y.; Zhong, W.; Happe, C.; Zhang, M.; Fu, J.; Hanes, J. Biodegradable Nanoparticles Composed Entirely of Safe Materials that Rapidly Penetrate Human Mucus. Angew. Chem. Int. Ed. 2011, 50, 2597–2600. [Google Scholar] [CrossRef] [PubMed]
- Luo, T.; Loira-Pastoriza, C.; Patil, H.P.; Ucakar, B.; Muccioli, G.G.; Bosquillon, C.; Vanbever, R. PEGylation of paclitaxel largely improves its safety and anti-tumor efficacy following pulmonary delivery in a mouse model of lung carcinoma. J. Control. Release 2016, 239, 62–71. [Google Scholar] [CrossRef]
- Mitchell, M.J.; Billingsley, M.M.; Haley, R.M.; Wechsler, M.E.; Peppas, N.A.; Langer, R. Engineering precision nanoparticles for drug delivery. Nat. Rev. Drug Discov. 2021, 20, 101–124. [Google Scholar] [CrossRef]
- Wu, J.; Zhai, T.S.; Sun, J.; Yu, Q.S.; Feng, Y.C.; Li, R.W.; Wang, H.; Ouyang, Q.H.; Yang, T.T.; Zhan, Q.Y.; et al. Mucus-permeable polymyxin B-hyaluronic acid/poly(lactic-co-glycolic acid) nanoparticle platform for the nebulized treatment of lung infections. J. Colloid Interface Sci. 2022, 624, 307–319. [Google Scholar] [CrossRef]
- Li, D.J.; Zhao, A.; Zhu, J.F.; Wang, C.J.; Shen, J.J.; Zheng, Z.X.; Pan, F.; Liu, Z.; Chen, Q.; Yang, Y. Inhaled Lipid Nanoparticles Alleviate Established Pulmonary Fibrosis. Small 2023, 19, 2300545. [Google Scholar] [CrossRef] [PubMed]
- Laffleur, F.; Hintzen, F.; Shahnaz, G.; Rahmat, D.; Leithner, K.; Bernkop-Schnürch, A. Development and in vitro evaluation of slippery nanoparticles for enhanced diffusion through native mucus. Nanomedicine 2014, 9, 387–396. [Google Scholar] [CrossRef] [PubMed]
- Schuster, B.S.; Suk, J.S.; Woodworth, G.F.; Hanes, J. Nanoparticle diffusion in respiratory mucus from humans without lung disease. Biomaterials 2013, 34, 3439–3446. [Google Scholar] [CrossRef]
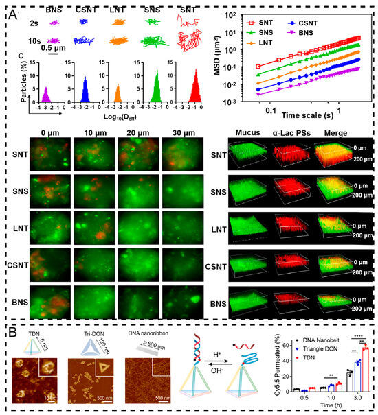
- Bao, C.; Liu, B.; Li, B.; Chai, J.J.; Zhang, L.W.; Jiao, L.L.; Li, D.; Yu, Z.Q.; Ren, F.Z.; Shi, X.H.; et al. Enhanced Transport of Shape and Rigidity-Tuned α-Lactalbumin Nanotubes across Intestinal Mucus and Cellular Barriers. Nano Lett. 2020, 20, 1352–1361. [Google Scholar] [CrossRef]
- Fan, Q.; Li, Z.H.; Yin, J.; Xie, M.; Cui, M.R.; Fan, C.H.; Wang, L.H.; Chao, J. Inhalable pH-responsive DNA tetrahedron nanoplatform for boosting anti-tumor immune responses against metastatic lung cancer. Biomaterials 2023, 301, 122283. [Google Scholar] [CrossRef] [PubMed]
- Garcia-Mouton, C.; Hidalgo, A.; Cruz, A.; Pérez-Gil, J. The Lord of the Lungs: The essential role of pulmonary surfactant upon inhalation of nanoparticles. Eur. J. Pharm. Biopharm. 2019, 144, 230–243. [Google Scholar] [CrossRef] [PubMed]
- Leo, V.D.; Ruscigno, S.; Trapani, A.; Gioia, S.D.; Milano, F.; Mandracchia, D.; Comparelli, R.; Castellani, S.; Agostiano, A.; Trapani, G.; et al. Preparation of drug-loaded small unilamellar liposomes and evaluation of their potential for the treatment of chronic respiratory diseases. Int. J. Pharm. 2018, 545, 378–388. [Google Scholar] [CrossRef] [PubMed]
- Nafee, N.; Husari, A.; Maurer, C.K.; Lu, C.; Rossi, C.; Steinbach, A.; Hartmann, R.W.; Lehr, C.M.; Schneider, M. Antibiotic-free nanotherapeutics: Ultra-small, mucus-penetrating solid lipid nanoparticles enhance the pulmonary delivery and anti-virulence efficacy of novel quorum sensing inhibitors. J. Control. Release 2014, 192, 131–140. [Google Scholar] [CrossRef]
- Wang, B.H.; Gao, Y.W.; Sun, L.L.; Xue, M.; Wang, M.J.; Zhang, Z.Z.; Zhang, L.R.; Zhang, H.L. Inhaled pulmonary surfactant biomimetic liposomes for reversing idiopathic pulmonary fibrosis through synergistic therapeutic strategy. Biomaterials 2023, 303, 122404. [Google Scholar] [CrossRef]
- Hoy, S.M. Amikacin liposome inhalation suspension in refractory Mycobacterium avium complex lung disease: A profile of its use. Clin. Drug Investig. 2021, 41, 405–412. [Google Scholar] [CrossRef]
- Martini, L.B.; Sulmona, C.; Brambilla, L.; Rossi, D. Cell-Penetrating Peptides as Valuable Tools for Nose-to-Brain Delivery of Biological Drugs. Cells 2023, 12, 1643. [Google Scholar] [CrossRef] [PubMed]
- Khalil, I.A.; Kimura, S.; Sato, Y.; Harashima, H. Synergism between a cell penetrating peptide and a pH-sensitive cationic lipid in efficient gene delivery based on double-coated nanoparticles. J. Control. Release 2018, 275, 107–116. [Google Scholar] [CrossRef] [PubMed]
- Yan, X.X.; Lin, L.; Li, S.R.; Wang, W.L.; Chen, B.G.; Jiang, S.N.; Liu, S.R.; Ma, X.J.; Yu, X.F. Arginine-rich peptide based nanoparticles with bridge-like structure: Enhanced cell penetration and tumor therapy effect. Chem. Eng. J. 2020, 395, 125171. [Google Scholar] [CrossRef]
- Torchilin, V.P.; Levchenko, T.S.; Rammohan, R.; Volodina, N.; Papahadjopoulos-Sternberg, B.; D’Souza, G.G.M. Cell transfection in vitro and in vivo with nontoxic TAT peptide-liposome–DNA complexes. Proc. Natl. Acad. Sci. USA 2003, 100, 1972–1977. [Google Scholar] [CrossRef]
- Kleemann, E.; Neu, M.; Jekel, N.; Fink, L.; Schmehl, T.; Gessler, T.; Seeger, W.; Kissel, T. Nano-carriers for DNA delivery to the lung based upon a TAT-derived peptide covalently coupled to PEG-PEI. J. Control. Release 2005, 109, 299–316. [Google Scholar] [CrossRef] [PubMed]
- Mahri, S.; Hardy, E.; Wilms, T.; De Keersmaecker, H.; Braeckmans, K.; De Smedt, S.; Bosquillon, C.; Vanbever, R. PEGylation of recombinant human deoxyribonuclease I decreases its transport across lung epithelial cells and uptake by macrophages. Int. J. Pharm. 2021, 593, 120107. [Google Scholar] [CrossRef] [PubMed]
- Osman, G.; Rodriguez, J.; Chan, S.Y.; Chisholm, J.; Duncan, G.; Kim, N.; Tatler, A.L.; Shakesheff, K.M.; Hanes, J.; Suk, J.S.; et al. PEGylated enhanced cell penetrating peptide nanoparticles for lung gene therapy. J. Control. Release 2018, 285, 35–45. [Google Scholar] [CrossRef] [PubMed]
- Leal, J.; Peng, X.J.; Liu, X.Q.; Arasappan, D.; Wylie, D.C.; Schwartz, S.H.; Fullmer, J.J.; McWilliams, B.C.; Smyth, H.D.C.; Ghosh, D. Peptides as surface coatings of nanoparticles that penetrate human cystic fibrosis sputum and uniformly distribute in vivo following pulmonary delivery. J. Control. Release 2020, 322, 457–469. [Google Scholar] [CrossRef] [PubMed]
- Yang, M.Y.; Han, M.M.; Tang, L.; Bi, Y.Y.; Li, X.N.; Jeong, J.H.; Wang, Y.; Jiang, H.L. Dual Barrier-Penetrating Inhaled Nanoparticles for Enhanced Idiopathic Pulmonary Fibrosis Therapy. Adv. Funct. Mater. 2024, 34, 2315128. [Google Scholar] [CrossRef]
- Shi, T.; Denney, L.; An, H.; Ho, L.P.; Zheng, Y. Alveolar and lung interstitial macrophages: Definitions, functions, and roles in lung fibrosis. J. Leukoc. Biol. 2021, 110, 107–114. [Google Scholar] [CrossRef] [PubMed]
- Jahnsen, F.L.; Gran, E.; Haye, R.; Brandtzaeg, P. Human Nasal Mucosa Contains Antigen-Presenting Cells of Strikingly Different Functional Phenotypes. Am. J. Respir. Cell Mol. Biol. 2004, 30, 31–37. [Google Scholar] [CrossRef] [PubMed]
- Patel, B.; Gupta, N.; Ahsan, F. Particle engineering to enhance or lessen particle uptake by alveolar macrophages and to influence the therapeutic outcome. Eur. J. Pharm. Biopharm. 2015, 89, 163–174. [Google Scholar] [CrossRef]
- Anselmo, A.C.; Zhang, M.W.; Kumar, S.; Vogus, D.R.; Menegatti, S.; Helgeson, M.E.; Mitragotri, S. Elasticity of Nanoparticles Influences Their Blood Circulation, Phagocytosis, Endocytosis, and Targeting. ACS Nano 2015, 9, 3169–3177. [Google Scholar] [CrossRef] [PubMed]
- Mejías, J.C.; Roy, K. In-vitro and in-vivo characterization of a multi-stage enzyme-responsive nanoparticle-in-microgel pulmonary drug delivery system. J. Control. Release 2019, 316, 393–403. [Google Scholar] [CrossRef] [PubMed]
- Teng, Z.; Yang, J.K.; Chen, X.G.; Liu, Y. Intranasal Morphology Transformation Nanomedicines for Long-Term Intervention of Allergic Rhinitis. ACS Nano 2023, 17, 25322–25334. [Google Scholar] [CrossRef] [PubMed]
- Chen, Y.R.; Chen, W.; Xiang, X.W.; Deng, L.F.; Qian, J.H.; Cui, W.G.; Chen, H. Pollen-Inspired Shell–Core Aerosol Particles Capable of Brownian Motion for Pulmonary Vascularization. Adv. Mater. 2023, 35, 2207744. [Google Scholar] [CrossRef]
- Krishnamurthy, S.; Muthukumaran, P.; Jayakumar, M.K.G.; Lisse, D.; Masurkar, N.D.; Xu, C.; Chan, J.M.; Drum, C.L. Surface protein engineering increases the circulation time of a cell membrane-based nanotherapeutic. Nanomedicine 2019, 18, 169–178. [Google Scholar] [CrossRef]
- Duan, Y.; Zhou, J.; Zhou, Z.; Zhang, E.; Yu, Y.; Krishnan, N.; Silva-Ayala, D.; Fang, R.H.; Griffiths, A.; Gao, W. Extending the in vivo residence time of macrophage membrane-coated nanoparticles through genetic modification. Small 2023, 19, 2305551. [Google Scholar] [CrossRef] [PubMed]
- Thakkar, H.; Vaghela, D.; Patel, B.P. Brain targeted intranasal in-situ gelling spray of paroxetine: Formulation, characterization and in-vivo evaluation. J. Drug Deliv. Sci. Technol. 2021, 62, 102317. [Google Scholar] [CrossRef]
- Bakshi, S.; Pandey, P.; Mohammed, Y.; Wang, J.; Sailor, M.J.; Popat, A.; Parekh, H.S.; Kumeria, T. Porous silicon embedded in a thermoresponsive hydrogel for intranasal delivery of lipophilic drugs to treat rhinosinusitis. J. Control. Release 2023, 363, 452–463. [Google Scholar] [CrossRef]
- Cunha, S.; Swedrowska, M.; Bellahnid, Y.; Xu, Z.; Lobo, J.M.S.; Forbes, B.; Silva, A.C. Thermosensitive in situ hydrogels of rivastigmine-loaded lipid-based nanosystems for nose-to-brain delivery: Characterisation, biocompatibility, and drug deposition studies. Int. J. Pharm. 2022, 620, 121720. [Google Scholar] [CrossRef] [PubMed]
- Knockenhauer, K.E.; Copeland, R.A. The importance of binding kinetics and drug–target residence time in pharmacology. Br. J. Pharmacol. 2023, 181, 4103–4116. [Google Scholar] [CrossRef] [PubMed]
- Wang, H.R.; Luo, S.; Xie, M.X.; Chen, Z.; Zhang, Y.M.; Xie, Z.Q.; Zhang, Y.S.; Zhang, Y.; Yang, L.; Wu, F.H.; et al. ACE2 Receptor-Targeted Inhaled Nanoemulsions Inhibit SARS-CoV-2 and Attenuate Inflammatory Responses. Adv. Mater. 2024, 36, 2311537. [Google Scholar] [CrossRef]
- Ryan, G.M.; Kaminskas, L.M.; Kelly, B.D.; Owen, D.J.; McIntosh, M.P.; Porter, C.J. Pulmonary administration of PEGylated polylysine dendrimers: Absorption from the lung versus retention within the lung is highly size-dependent. Mol. Pharm. 2013, 10, 2986–2995. [Google Scholar] [CrossRef] [PubMed]
- Anusha, V.; Umashankar, M.S.; Kumar, Y.G. Pulsatile drug delivery system—An innovative method to treat chronotherapeutic diseases by synchronizing drug delivery with circadian rhythm. J. Appl. Pharm. Sci. 2023, 13, 066–078. [Google Scholar] [CrossRef]
- Mura, S.; Nicolas, J.; Couvreur, P. Couvreur, Stimuli-responsive nanocarriers for drug delivery. Nat. Mater. 2013, 12, 991–1003. [Google Scholar] [CrossRef] [PubMed]
- Wang, X.H.; Wang, X.Y.; Jin, S.X.; Muhammad, N.; Guo, Z.J. Stimuli-Responsive Therapeutic Metallodrugs. Chem. Rev. 2019, 119, 1138–1192. [Google Scholar] [CrossRef]
- Ferreira, A.J.; Cemlyn-Jones, J.; Cordeiro, C.R. Nanoparticles, nanotechnology and pulmonary nanotoxicology. Rev. Port. Pneumol. 2013, 19, 28–37. [Google Scholar] [CrossRef] [PubMed]
- Stewart, P.S.; Franklin, M.J. Physiological heterogeneity in biofilms. Nat. Rev. Microbiol. 2008, 6, 199–210. [Google Scholar] [CrossRef]
- Robba, C.; Siwicka-Gieroba, D.; Sikter, A.; Battaglini, D.; Dąbrowski, W.; Schultz, M.J.; De Jonge, E.; Grim, C.; Rocco, P.R.; Pelosi, P. Pathophysiology and clinical consequences of arterial blood gases and pH after cardiac arrest. Intensive Care Med. Exp. 2020, 8, 19. [Google Scholar] [CrossRef] [PubMed]
- Boedtkjer, E.; Pedersen, S.F. The Acidic Tumor Microenvironment as a Driver of Cancer. Annu. Rev. Physiol. 2020, 82, 103–126. [Google Scholar] [CrossRef]
- Hu, Y.; Ying, J.Y. Reconfigurable A-motif, i-motif and triplex nucleic acids for smart pH-responsive DNA hydrogels. Mater. Today 2023, 63, 188–209. [Google Scholar] [CrossRef]
- Chen, M.M.; Hu, J.X.; Wang, L.J.; Li, Y.R.; Zhu, C.H.; Chen, C.; Shi, M.; Ju, Z.C.; Cao, X.C.; Zhang, Z.Q. Targeted and redox-responsive drug delivery systems based on carbonic anhydrase IX-decorated mesoporous silica nanoparticles for cancer therapy. Sci. Rep. 2020, 10, 14447. [Google Scholar] [CrossRef] [PubMed]
- Karimi, M.; Ignasiak, M.T.; Chan, B.; Croft, A.K.; Radom, L.; Schiesser, C.H.; Pattison, D.I.; Davies, M.J. Reactivity of disulfide bonds is markedly affected by structure and environment: Implications for protein modification and stability. Sci. Rep. 2016, 6, 38572. [Google Scholar] [CrossRef]
- Wang, P.F.; Gong, Q.J.; Hu, J.B.; Li, X.; Zhang, X.J. Reactive Oxygen Species (ROS)-Responsive Prodrugs, Probes, and Theranostic Prodrugs: Applications in the ROS-Related Diseases. J. Med. Chem. 2021, 64, 298–325. [Google Scholar] [CrossRef] [PubMed]
- Chung, T.D.; Linville, R.M.; Guo, Z.; Ye, R.; Jha, R.; Grifno, G.N.; Searson, P.C. Effects of acute and chronic oxidative stress on the blood-brain barrier in 2D and 3D in vitro models. Fluids Barriers CNS 2022, 19, 33. [Google Scholar] [CrossRef] [PubMed]
- Liu, Y.Q.; Mao, Y.; Xu, E.; Jia, H.; Zhang, S.; Dawson, V.L.; Dawson, T.M.; Li, Y.M.; Zheng, Z.; He, W. Nanozyme scavenging ROS for prevention of pathologic α-synuclein transmission in Parkinson’s disease. Nano Today 2021, 36, 101027. [Google Scholar] [CrossRef]
- Xu, S.T.; Yang, P.; Qian, K.; Li, Y.X.; Guo, Q.; Wang, P.Z.; Meng, R.; Wu, J.; Cao, J.X.; Cheng, Y.L.; et al. Modulating autophagic flux via ROS-responsive targeted micelles to restore neuronal proteostasis in Alzheimer’s disease. Bioact. Mater. 2022, 11, 300–316. [Google Scholar] [CrossRef]
- Liu, L.; Liu, M.; Xiu, J.Y.; Zhang, B.W.; Hu, H.Y.; Qiao, M.X.; Chen, D.W.; Zhang, J.L.; Zhao, X.L. Stimuli-responsive nanoparticles delivered by a nasal-brain pathway alleviate depression-like behavior through extensively scavenging ROS. Acta Biomater. 2023, 171, 451–465. [Google Scholar] [CrossRef] [PubMed]
- Andresen, T.L.; Thompson, D.H.; Kaasgaard, T. Enzyme-triggered nanomedicine: Drug release strategies in cancer therapy (Invited Review). Mol. Membr. Biol. 2010, 27, 353–363. [Google Scholar] [CrossRef]
- Zhang, R.; Jing, W.Q.; Chen, C.; Zhang, S.C.; Abdalla, M.; Sun, P.; Wang, G.Y.; You, W.J.; Yang, Z.M.; Zhang, J.; et al. Inhaled mRNA Nanoformulation with Biogenic Ribosomal Protein Reverses Established Pulmonary Fibrosis in a Bleomycin-Induced Murine Model. Adv. Mater. 2022, 34, e2107506. [Google Scholar] [CrossRef] [PubMed]
- Dadmehr, M.; Mortezaei, M.; Korouzhdehi, B. Dual mode fluorometric and colorimetric detection of matrix metalloproteinase MMP-9 as a cancer biomarker based on AuNPs@gelatin/AuNCs nanocomposite. Biosens. Bioelectron. 2023, 220, 114889. [Google Scholar] [CrossRef] [PubMed]
- Gou, S.Q.; Wang, G.Y.; Zou, Y.N.; Geng, W.B.; He, T.T.; Qin, Z.Z.; Che, L.B.; Feng, Q.; Cai, K.Y. Non-Pore Dependent and MMP-9 Responsive Gelatin/Silk Fibroin Composite Microparticles as Universal Delivery Platform for Inhaled Treatment of Lung Cancer. Adv. Mater. 2023, 35, e2303718. [Google Scholar] [CrossRef] [PubMed]
- Liu, C.; Xi, L.; Liu, Y.H.; Mak, J.C.W.; Mao, S.R.; Wang, Z.P.; Zheng, Y. An Inhalable Hybrid Biomimetic Nanoplatform for Sequential Drug Release and Remodeling Lung Immune Homeostasis in Acute Lung Injury Treatment. ACS Nano 2023, 17, 11626–11644. [Google Scholar] [CrossRef] [PubMed]
- Driscoll, K.E.; Costa, D.L.; Hatch, G.; Henderson, R.; Oberdorster, G.; Salem, H.; Schlesinger, R.B. Intratracheal Instillation as an Exposure Technique for the Evaluation of Respiratory Tract Toxicity: Uses and Limitations. Toxicol. Sci. 2000, 55, 24–35. [Google Scholar] [CrossRef] [PubMed]
- Gungor, S.; Okyar, A.; Erturk-Toker, S.; Baktir, G.; Ozsoy, Y. Ondansetron-loaded biodegradable microspheres as a nasal sustained delivery system: In vitro/in vivo studies. Pharm. Dev. Technol. 2010, 15, 258–265. [Google Scholar] [CrossRef]
- Shringirishi, M.; Prajapati, S.K.; Mahor, A.; Alok, S.; Yadav, P.; Verma, A. Nanosponges: A potential nanocarrier for novel drug delivery—A review. Asian Pac. J. Trop. Dis. 2014, 4, S519–S526. [Google Scholar] [CrossRef]
- Salem, Y.Y.; Hoti, G.; Sammour, R.M.F.; Caldera, F.; Cecone, C.; Matencio, A.; Shahiwala, A.F.; Trotta, F. Preparation and evaluation of βcyclodextrin-based nanosponges loaded with Budesonide for pulmonary delivery. Int. J. Pharm. 2023, 647, 123529. [Google Scholar] [CrossRef]
- Nikolaou, M.; Avraam, K.; Kolokithas-Ntoukas, A.; Bakandritsos, A.; Lizal, F.; Misik, O.; Maly, M.; Jedelsky, J.; Savva, I.; Balanean, F.; et al. Superparamagnetic electrospun microrods for magnetically-guided pulmonary drug delivery with magnetic heating. Mater. Sci. Eng. C 2021, 126, 112117. [Google Scholar] [CrossRef]
- Wang, M.; Hou, J.; Yu, D.G.; Li, S.; Zhu, J.; Chen, Z. Electrospun tri-layer nanodepots for sustained release of acyclovir. J. Alloys Compd. 2020, 846, 156471. [Google Scholar] [CrossRef]
- Wang, Y.; Yu, D.G.; Liu, Y.; Liu, Y.N. Progress of Electrospun Nanofibrous Carriers for Modifications to Drug Release Profiles. J. Funct. Biomater. 2022, 13, 289. [Google Scholar] [CrossRef]
- Narayanan, S.; Pavithran, M.; Viswanath, A.; Narayanan, D.; Mohan, C.C.; Manzoor, K.; Menon, D. Sequentially releasing dual-drug-loaded PLGA–casein core/shell nanomedicine: Design, synthesis, biocompatibility and pharmacokinetics. Acta Biomater. 2014, 10, 2112–2124. [Google Scholar] [CrossRef]
- Velusamy, A.; Sharma, R.; Rashid, S.A.; Ogasawara, H.; Salaita, K. DNA mechanocapsules for programmable piconewton responsive drug delivery. Nat. Commun. 2024, 15, 704. [Google Scholar] [CrossRef]
- Oh, J.Y.; Kim, H.S.; Palanikumar, L.; Go, E.M.; Jana, B.; Park, S.A.; Kim, H.Y.; Kim, K.; Seo, J.K.; Kwak, S.K. Cloaking nanoparticles with protein corona shield for targeted drug delivery. Nat. Commun. 2018, 9, 4548. [Google Scholar] [CrossRef]
- Srinivasarao, M.; Low, P.S. Ligand-Targeted Drug Delivery. Chem. Rev. 2017, 117, 12133–12164. [Google Scholar] [CrossRef] [PubMed]
- Liu, M.R.; Lutz, H.; Zhu, D.; Huang, K.; Li, Z.H.; Dinh, P.U.C.; Gao, J.Q.; Zhang, Y.; Cheng, K. Bispecific Antibody Inhalation Therapy for Redirecting Stem Cells from the Lungs to Repair Heart Injury. Adv. Sci. 2021, 8, 2002127. [Google Scholar] [CrossRef] [PubMed]
- Tseng, C.L.; Wu, S.Y.H.; Wang, W.H.; Peng, C.L.; Lin, F.H.; Lin, C.C.; Young, T.H.; Shieh, M.J. Targeting efficiency and biodistribution of biotinylated-EGF-conjugated gelatin nanoparticles administered via aerosol delivery in nude mice with lung cancer. Biomaterials 2008, 29, 3014–3022. [Google Scholar] [CrossRef]
- Rosière, R.; Van Woensel, M.; Gelbcke, M.; Mathieu, V.; Hecq, J.; Mathivet, T.; Vermeersch, M.; Van Antwerpen, P.; Amighi, K.; Wauthoz, N. New Folate-Grafted Chitosan Derivative To Improve Delivery of Paclitaxel-Loaded Solid Lipid Nanoparticles for Lung Tumor Therapy by Inhalation. Mol. Pharm. 2018, 15, 899–910. [Google Scholar] [CrossRef] [PubMed]
- Huang, X.; Chisholm, J.; Zhuang, J.; Xiao, Y.; Duncan, G.; Chen, X.; Suk, J.S.; Hanes, J. Protein nanocages that penetrate airway mucus and tumor tissue. Proc. Natl. Acad. Sci. USA 2017, 114, E6595–E6602. [Google Scholar] [CrossRef] [PubMed]
- Yu, Y.L.; Ni, M.J.; Zheng, Y.X.; Huang, Y. Airway epithelial-targeted nanoparticle reverses asthma in inhalation therapy. J. Control. Release 2024, 367, 223–234. [Google Scholar] [CrossRef] [PubMed]
- Kim, M.K.; Lee, Y.K.; Lee, M.H. Hypoxia-specific anti-RAGE exosomes for nose-to-brain delivery of anti-miR-181a oligonucleotide in an ischemic stroke model. Nanoscale 2021, 13, 14166–14178. [Google Scholar] [CrossRef]
- Peng, H.; Li, Y.; Ji, W.H.; Zhao, R.C.; Lu, Z.G.; Shen, J.; Wu, Y.Y.; Wang, J.Z.; Hao, Q.L.; Wang, J.W.; et al. Intranasal Administration of Self-Oriented Nanocarriers Based on Therapeutic Exosomes for Synergistic Treatment of Parkinson’s Disease. ACS Nano 2022, 16, 869–884. [Google Scholar] [CrossRef] [PubMed]
- Li, J.X.; Peng, H.; Zhang, W.; Li, M.Z.; Wang, N.; Peng, C.; Zhang, X.Y.; Li, Y. Enhanced Nose-to-Brain Delivery of Combined Small Interfering RNAs Using Lesion-Recognizing Nanoparticles for the Synergistic Therapy of Alzheimer’s Disease. ACS Appl. Mater. Interfaces 2023, 15, 53177–53188. [Google Scholar] [CrossRef] [PubMed]
- Tang, L.; Zhang, R.; Wang, Y.S.; Zhang, X.Y.; Yang, Y.L.; Zhao, B.Y.; Yang, L. A simple self-assembly nanomicelle based on brain tumor-targeting peptide-mediated siRNA delivery for glioma immunotherapy via intranasal administration. Acta Biomater. 2023, 155, 521–537. [Google Scholar] [CrossRef]
- Thanuja, M.Y.; Anupama, C.; Ranganath, S.H. Bioengineered cellular and cell membrane-derived vehicles for actively targeted drug delivery: So near and yet so far. Adv. Drug Deliv. Rev. 2018, 132, 57–80. [Google Scholar] [CrossRef] [PubMed]
- Wang, Q.; Li, T.; Yang, J.; Zhao, Z.N.; Tan, K.Y.; Tang, S.W.; Wan, M.M.; Mao, C. Engineered Exosomes with Independent Module/Cascading Function for Therapy of Parkinson’s Disease by Multistep Targeting and Multistage Intervention Method. Adv. Mater. 2022, 34, 2201406. [Google Scholar] [CrossRef]
- Pan, J.M.; Wang, Z.H.; Huang, X.H.; Xue, J.; Zhang, S.L.; Guo, X.; Zhou, S.B. Bacteria-Derived Outer-Membrane Vesicles Hitchhike Neutrophils to Enhance Ischemic Stroke Therapy. Adv. Mater. 2023, 35, 2301799. [Google Scholar] [CrossRef] [PubMed]
- Wang, S.Y.; Yang, L.F.; He, W.Y.; Zheng, M.; Zou, Y. Cell Membrane Camouflaged Biomimetic Nanoparticles as a Versatile Platform for Brain Diseases Treatment. Small Methods 2024, 240096. [Google Scholar] [CrossRef]
- Zhang, K.; Long, Y.Y.; Li, S.T.; Zhao, Y.L.; Han, H.Y. Inhalable biomimetic nanomotor for pulmonary thrombus therapy. Nano Today 2024, 55, 102171. [Google Scholar] [CrossRef]
- Popowski, K.D.; Moatti, A.; Scull, G.; Silkstone, D.; Lutz, H.; Abad, B.L.J.; George, A.; Belcher, E.; Zhu, D.; Mei, X. Inhalable dry powder mRNA vaccines based on extracellular vesicles. Matter 2022, 5, 2960–2974. [Google Scholar] [CrossRef] [PubMed]
- Zheng, B.; Peng, W.C.; Guo, M.M.; Huang, M.Q.; Gu, Y.X.; Wang, T.; Ni, G.J.; Ming, D. Inhalable nanovaccine with biomimetic coronavirus structure to trigger mucosal immunity of respiratory tract against COVID-19. Chem. Eng. J. 2021, 418, 129392. [Google Scholar] [CrossRef]
- D’Addio, S.M.; Prud’Homme, R.K. Controlling drug nanoparticle formation by rapid precipitation. Adv. Drug Deliv. Rev. 2011, 63, 417–426. [Google Scholar] [CrossRef]
- Abdelwahed, W.; Degobert, G.; Stainmesse, S.; Fessi, H. Freeze-drying of nanoparticles: Formulation, process and storage considerations. Adv. Drug Deliv. Rev. 2006, 58, 1688–1713. [Google Scholar] [CrossRef]
- Komalla, V.; Wong, C.Y.J.; Sibum, I.; Muellinger, B.; Nijdam, W.; Chaugule, V.; Soria, J.; Ong, H.X.; Buchmann, N.A.; Traini, D. Advances in soft mist inhalers. Expert Opin. Drug Deliv. 2023, 20, 1055–1070. [Google Scholar] [CrossRef] [PubMed]
- Wang, X.; Gadhave, D.; Chauhan, G.; Gupta, V. Development and characterization of inhaled nintedanib-loaded PLGA nanoparticles using scalable high-pressure homogenization technique. J. Drug Deliv. Sci. Technol. 2024, 91, 105233. [Google Scholar] [CrossRef]
- Solé-Porta, A.; Areny-Balagueró, A.; Camprubí-Rimblas, M.; Fernández, E.F.; O’Sullivan, A.; Giannoccari, R.; MacLoughlin, R.; Closa, D.; Artigas, A.; Roig, A. Efficient Nebulization and Pulmonary Biodistribution of Polymeric Nanocarriers in an Acute Lung Injury Preclinical Model. Small Sci. 2024, 4, 2400066. [Google Scholar] [CrossRef]
- Paunovska, K.; Gil, C.J.; Lokugamage, M.P.; Sago, C.D.; Sato, M.; Lando, G.N.; Castro, M.G.; Bryksin, A.V.; Dahlman, J.E. Analyzing 2000 in vivo drug delivery data points reveals cholesterol structure impacts nanoparticle delivery. ACS Nano 2018, 12, 8341–8349. [Google Scholar] [CrossRef] [PubMed]
- Ball, R.L.; Hajj, K.A.; Vizelman, J.; Bajaj, P.; Whitehead, K.A. Lipid nanoparticle formulations for enhanced co-delivery of siRNA and mRNA. Nano Lett. 2018, 18, 3814–3822. [Google Scholar] [CrossRef] [PubMed]
- Lokugamage, M.P.; Vanover, D.; Beyersdorf, J.; Hatit, M.Z.C.; Rotolo, L.; Echeverri, E.S.; Peck, H.E.; Ni, H.; Yoon, J.-K.; Kim, Y.; et al. Optimization of lipid nanoparticles for the delivery of nebulized therapeutic mRNA to the lungs. Nat. Biomed. Eng. 2021, 5, 1059–1068. [Google Scholar] [CrossRef]
- Szabová, J.; Mišík, O.; Havlíková, M.; Lízal, F.; Mravec, F. Influence of liposomes composition on their stability during the nebulization process by vibrating mesh nebulizer. Colloids Surf. B Biointerfaces 2021, 204, 111793. [Google Scholar] [CrossRef] [PubMed]
- Jiang, A.Y.; Witten, J.; Raji, I.O.; Eweje, F.; Macisaac, C.; Meng, S.; Oladimeji, F.A.; Hu, Y.; Manan, R.S.; Langer, R.; et al. Combinatorial development of nebulized mRNA delivery formulations for the lungs. Nat. Nanotechnol. 2024, 19, 364–375. [Google Scholar] [CrossRef]
- Zhang, H.; Leal, J.; Soto, M.R.; Smyth, H.D.; Ghosh, D. Aerosolizable lipid nanoparticles for pulmonary delivery of mRNA through design of experiments. Pharmaceutics 2020, 12, 1042. [Google Scholar] [CrossRef] [PubMed]
- Malamatari, M.; Charisi, A.; Malamataris, S.; Kachrimanis, K.; Nikolakakis, I. Spray Drying for the Preparation of Nanoparticle-Based Drug Formulations as Dry Powders for Inhalation. Processes 2020, 8, 788. [Google Scholar] [CrossRef]
- Chang, Z.Y.; Wang, W.H.; Huang, Z.W.; Huang, Y.; Wu, C.B.; Pan, X. Lecithin Reverse Micelle System is Promising in Constructing Carrier Particles for Protein Drugs Encapsulated Pressurized Metered-Dose Inhalers. Adv. Ther. 2023, 6, 2300046. [Google Scholar] [CrossRef]
- Lockhart, J.N.; Beezer, D.B.; Stevens, D.M.; Spears, B.R.; Harth, E. One-pot polyglycidol nanogels via liposome master templates for dual drug delivery. J. Control. Release 2016, 244, 366–374. [Google Scholar] [CrossRef] [PubMed]
- Nele, V.; Schutt, C.E.; Wojciechowski, J.P.; Kit-Anan, W.; Doutch, J.J.; Armstrong, J.P.K.; Stevens, M.M. Ultrasound-Triggered Enzymatic Gelation. Adv. Mater. 2020, 32, 1905914. [Google Scholar] [CrossRef] [PubMed]
- Liao, S.C.; Ting, C.W.; Chiang, W.H. Functionalized polymeric nanogels with pH-sensitive benzoic-imine cross-linkages designed as vehicles for indocyanine green delivery. J. Colloid Interface Sci. 2020, 561, 11–22. [Google Scholar] [CrossRef] [PubMed]
- Szebeni, J.; Kiss, B.; Bozó, T.; Turjeman, K.; Levi-Kalisman, Y.; Barenholz, Y.; Kellermayer, M. Insights into the Structure of Comirnaty Covid-19 Vaccine: A Theory on Soft, Partially Bilayer-Covered Nanoparticles with Hydrogen Bond-Stabilized mRNA–Lipid Complexes. ACS Nano 2023, 17, 13147–13157. [Google Scholar] [CrossRef]
- Petralito, S.; Paolicelli, P.; Nardoni, M.; Trilli, J.; Di Muzio, L.; Cesa, S.; Relucenti, M.; Matassa, R.; Vitalone, A.; Adrover, A.; et al. Gelation of the internal core of liposomes as a strategy for stabilization and modified drug delivery I. Physico-chemistry study. Int. J. Pharm. 2020, 585, 119467. [Google Scholar] [CrossRef] [PubMed]
- Yuan, T.Y.; Shao, Y.; Zhou, X.; Liu, Q.; Zhu, Z.C.; Zhou, B.N.; Dong, Y.C.; Stephanopoulos, N.; Gui, S.; Yan, H.; et al. Highly permeable DNA supramolecular hydrogel promotes neurogenesis and functional recovery after completely transected spinal cord injury. Adv. Mater. 2021, 33, 2102428. [Google Scholar] [CrossRef] [PubMed]
- Wei, X.N.; Li, Y.J.; Cheng, X.D.; Wen, Y.X.; Yuan, W.; Chen, R.F.; Meng, S.W.; Lu, X.G.; Yu, Z.Y.; Xu, L.J.; et al. Increase Nebulization Stability of Lipid Nanoparticles by Integrating a DNA Supramolecular Hydrogel. ACS Macro Lett. 2023, 12, 745–750. [Google Scholar] [CrossRef]
- Manconi, M.; Manca, M.L.; Valenti, D.; Escribano, E.; Hillaireau, H.; Fadda, A.M.; Fattal, E. Chitosan and hyaluronan coated liposomes for pulmonary administration of curcumin. Int. J. Pharm. 2017, 525, 203–210. [Google Scholar] [CrossRef] [PubMed]
- Wang, H.Z.; Yuan, Y.; Qin, L.; Yue, M.M.; Xue, J.W.; Cui, Z.X.; Zhan, X.G.; Gai, J.Y.; Zhang, X.; Guan, J.; et al. Tunable rigidity of PLGA shell-lipid core nanoparticles for enhanced pulmonary siRNA delivery in 2D and 3D lung cancer cell models. J. Control. Release 2024, 366, 746–760. [Google Scholar] [CrossRef]
- Dhayanandamoorthy, Y.; Antoniraj, M.G.; Kandregula, C.A.B.; Kandasamy, R. Aerosolized hyaluronic acid decorated, ferulic acid loaded chitosan nanoparticle: A promising asthma control strategy. Int. J. Pharm. 2020, 591, 119958. [Google Scholar] [CrossRef]
- Thakur, A.; Ingvarsson, P.T.; Schmidt, S.T.; Rose, F.; Andersen, P.; Christensen, D.; Foged, C. Immunological and physical evaluation of the multistage tuberculosis subunit vaccine candidate H56/CAF01 formulated as a spray-dried powder. Vaccine 2018, 36, 3331–3339. [Google Scholar] [CrossRef]
- Ye, T.; Jiao, Z.G.; Li, X.; He, Z.L.; Li, Y.Y.; Yang, F.M.; Zhao, X.; Wang, Y.C.; Huang, W.J.; Qin, M.; et al. Inhaled SARS-CoV-2 vaccine for single-dose dry powder aerosol immunization. Nature 2023, 624, 630–638. [Google Scholar] [CrossRef]
- Van Holsbeke, C.; Marshall, J.; De Backer, J.; Vos, W. Median mass aerodynamic diameter (MMAD) and fine particle fraction (FPF): Influence on lung deposition? Eur. Respir. J. 2014, 44, 912. Available online: https://hdl.handle.net/1854/LU-5687879 (accessed on 15 March 2024).
- Hickey, A.J.; Stewart, I.E. Inhaled antibodies: Quality and performance considerations. Hum. Vaccin. Immunother. 2022, 18, 1940650. [Google Scholar] [CrossRef] [PubMed]
- Jones, N. The nose and paranasal sinuses physiology and anatomy. Adv. Drug Deliv. Rev. 2001, 51, 5–19. [Google Scholar] [CrossRef] [PubMed]
- The Food and Drug Administration. Bioavailability and Bioequivalence Studies for Nasal Aerosols and Nasal Sprays for Local Action. 2003. Available online: https://www.fda.gov/regulatory-information/search-fda-guidance-documents/bioavailability-and-bioequivalence-studies-nasal-aerosols-and-nasal-sprays-local-action (accessed on 15 July 2024).
- Grmaš, J.; Stare, K.; Božič, D.; Injac, R.; Dreu, R. Elucidation of Formulation and Delivery Device-Related Effects on In Vitro Performance of Nasal Spray with Implication to Rational Product Specification Identification. J. Aerosol Med. Pulm. Drug Deliv. 2017, 30, 230–246. [Google Scholar] [CrossRef]
- Edwards, D.A.; Hanes, J.; Caponetti, G.; Hrkach, J.; Ben-Jebria, A.; Eskew, M.L.; Mintzes, J.; Deaver, D.; Lotan, N.; Langer, R. Large porous particles for pulmonary drug delivery. Science 1997, 276, 1868–1872. [Google Scholar] [CrossRef]
- Zhu, L.F.; Li, M.; Liu, X.Y.; Du, L.N.; Jin, Y.G. Inhalable oridonin-loaded poly(lactic-co-glycolic) acid large porous microparticles for in situ treatment of primary non-small cell lung cancer. Acta Pharm. Sin. B 2017, 7, 80–90. [Google Scholar] [CrossRef]
- Pacheco, J.E.C.; Yalovenko, T.; Riaz, A.; Kotov, N.; Davids, C.; Persson, A.; Falkman, P.; Feiler, A.; Godaly, G.; Johnson, C.M.; et al. Inhalable porous particles as dual micro-nano carriers demonstrating efficient lung drug delivery for treatment of tuberculosis. J. Control. Release 2024, 369, 231–250. [Google Scholar] [CrossRef]
- Zhang, L.; Yang, L.; Zhang, X.; Jiaqi, L.; Fan, L.; Beck-Broichsitter, M.; Zhang, X.; Muenster, U.; Wang, X.; Zhao, J.; et al. Sustained therapeutic efficacy of budesonide-loaded chitosan swellable microparticles after lung delivery: Influence of in vitro release, treatment interval and dose. J. Control. Release 2018, 283, 163–174. [Google Scholar] [CrossRef]
- Behrend-Keim, B.; Castro-Muñoz, A.; Monrreal-Ortega, L.; Ávalos-León, B.; Campos-Estrada, C.; Smyth, H.D.C.; Bahamondez-Canas, T.F.; Moraga-Espinoza, D. The forgotten material: Highly dispersible and swellable gelatin-based microspheres for pulmonary drug delivery of cromolyn sodium and ipratropium bromide. Int. J. Pharm. 2023, 644, 123331. [Google Scholar] [CrossRef]
- Pablo, E.; Fernández-García, R.; Ballesteros, M.P.; Torrado, J.J.; Serrano, D.R. Nebulised antibiotherapy: Conventional versus nanotechnology-based approaches, is targeting at a nano scale a difficult subject? Ann. Transl. Med. 2017, 5, 448. [Google Scholar] [CrossRef] [PubMed]
- Cao, J.; Xu, Y.; Zhang, J.; Fang, T.; Wu, F.; Zhen, Y.; Yu, X.; Liu, Y.; Li, J.; Wang, D. “Nano-in-Micro” Structured Dry Powder Inhalers for pulmonary delivery: Advances and challenges. J. Drug Deliv. Sci. Technol. 2024, 96, 105648. [Google Scholar] [CrossRef]
- Wang, Q.Y.; Shen, Y.; Mi, G.J.; He, D.S.; Zhang, Y.; Xiong, Y.R.; Webster, T.J.; Tu, J.S. Fumaryl diketopiperazine based effervescent microparticles to escape macrophage phagocytosis for enhanced treatment of pneumonia via pulmonary delivery. Biomaterials 2020, 228, 119575. [Google Scholar] [CrossRef]
- Zhang, X.; Zhao, Z.; Cui, Y.; Liu, F.; Huang, Z.; Huang, Y.; Zhang, R.; Freeman, T.; Lu, X.; Pan, X.; et al. Effect of powder properties on the aerosolization performance of nanoporous mannitol particles as dry powder inhalation carriers. Powder Technol. 2019, 358, 46–54. [Google Scholar] [CrossRef]
- Abdelaziz, H.M.; Elzoghby, A.O.; Helmy, M.W.; Abdelfattah, E.-Z.A.; Fang, J.-Y.; Samaha, M.W.; Freag, M.S. Inhalable Lactoferrin/Chondroitin-Functionalized Monoolein Nanocomposites for Localized Lung Cancer Targeting. ACS Biomater. Sci. Eng. 2020, 6, 1030–1042. [Google Scholar] [CrossRef] [PubMed]
- Fernández-Paz, E.; Fernández-Paz, C.; Barrios-Esteban, S.; Santalices, I.; Csaba, N.; Remuñán-López, C. Dry powders containing chitosan-based nanocapsules for pulmonary administration: Adjustment of spray-drying process and in vitro evaluation in A549 cells. Powder Technol. 2022, 399, 117149. [Google Scholar] [CrossRef]
- Zhang, X.J.; Zhou, Y.; Wang, G.L.; Zhao, Z.Y.; Jiang, Z.X.; Cui, Y.T.; Yue, X.; Huang, Z.W.; Huang, Y.; Pan, X.; et al. Co-spray-dried poly-L-lysine with L-leucine as dry powder inhalations for the treatment of pulmonary infection: Moisture-resistance and desirable aerosolization performance. Int. J. Pharm. 2022, 624, 122011. [Google Scholar] [CrossRef] [PubMed]
- Ali, M.E.; Lamprecht, A. Spray freeze drying as an alternative technique for lyophilization of polymeric and lipid-based nanoparticles. Int. J. Pharm. 2017, 516, 170–177. [Google Scholar] [CrossRef]
- Fukushige, K.; Tagami, T.; Naito, M.; Goto, E.; Hirai, S.; Hatayama, N.; Yokota, H.; Yasui, T.; Baba, Y.; Ozeki, T. Developing spray-freeze-dried particles containing a hyaluronic acid-coated liposome–protamine–DNA complex for pulmonary inhalation. Int. J. Pharm. 2020, 583, 119338. [Google Scholar] [CrossRef]
- Rospond, B.; Krakowska, A.; Muszyńska, B.; Opoka, W. The history, current state and perspectives of aerosol therapy. Acta Pharm. 2022, 72, 225–243. [Google Scholar] [CrossRef]
- Häußermann, S.; Arendsen, L.J.; Pritchard, J.N. Smart dry powder inhalers and intelligent adherence management. Adv. Drug Deliv. Rev. 2022, 191, 114580. [Google Scholar] [CrossRef] [PubMed]
- Shirley, M. Amikacin Liposome Inhalation Suspension: A Review in Mycobacterium avium Complex Lung Disease. Drugs 2019, 79, 555–562. [Google Scholar] [CrossRef] [PubMed]
- Kim, J.; Jozić, A.; Bloom, E.; Jones, B.; Marra, M.; Murthy, N.T.V.; Eygeris, Y.; Sahay, G. Microfluidic Platform Enables Shearless Aerosolization of Lipid Nanoparticles for mRNA Inhalation. ACS Nano 2024, 18, 11335–11348. [Google Scholar] [CrossRef]
- Cees, J.M.; Kilian, V.E.; Rob, J.D.; Albert, P.; Timo, B.; Selina, L.; Wim, A.E.; van Wijnbergen, K.; van Hamme, J.L.; Daniel, B.; et al. Low energy nebulization preserves integrity of SARS-CoV-2 mRNA vaccines for respiratory delivery. Sci. Rep. 2023, 13, 8851. [Google Scholar] [CrossRef]
- Yeo, L.Y.; Friend, J.R.; McIntosh, M.P.; Meeusen, E.N.; Morton, D.A. Ultrasonic nebulization platforms for pulmonary drug delivery. Expert Opin. Drug Deliv. 2010, 7, 663–679. [Google Scholar] [CrossRef]
- Cortez-Jugo, C.; Masoumi, S.; Chan, P.P.Y.; Friend, J.; Yeo, L. Nebulization of siRNA for inhalation therapy based on a microfluidic surface acoustic wave platform. Ultrason. Sonochem. 2022, 88, 106088. [Google Scholar] [CrossRef] [PubMed]
- Klein, D.M.; Poortinga, A.; Verhoeven, F.M.; Bonn, D.; Bonnet, S.; van Rijn, C.J. Degradation of lipid based drug delivery formulations during nebulization. Chem. Phys. 2021, 547, 111192. [Google Scholar] [CrossRef]
- Farnoud, A.; Baumann, I.; Rashidi, M.M.; Schmid, O.; Gutheil, E. Simulation of patient-specific bi-directional pulsating nasal aerosol dispersion and deposition with clockwise 45°and 90°nosepieces. Comput. Biol. Med. 2020, 123, 103816. [Google Scholar] [CrossRef] [PubMed]
- Le Guellec, S.; Ehrmann, S.; Vecellio, L. In vitro–in vivo correlation of intranasal drug deposition. Adv. Drug Deliv. Rev. 2021, 170, 340–352. [Google Scholar] [CrossRef]
- Pina Costa, C.; Nodilo, L.N.; Silva, R.; Martins, E.; Zadravec, D.; Kalogjera, L.; Moreira, J.N.; Lobo, J.M.S.; Hafner, A.; Silva, A.C. In situ hydrogel containing diazepam-loaded nanostructured lipid carriers (DZP-NLC) for nose-to-brain delivery: Development, characterization and deposition studies in a 3D-printed human nasal cavity model. Int. J. Pharm. 2023, 644, 123345. [Google Scholar] [CrossRef]
- Maaz, A.; Blagbrough, I.S.; De Bank, P.A. A Cell-Based Nasal Model for Screening the Deposition, Biocompatibility, and Transport of Aerosolized PLGA Nanoparticles. Mol. Pharm. 2024, 21, 1108–1124. [Google Scholar] [CrossRef] [PubMed]
- Djupesland, P.G.; Skretting, A. Nasal Deposition and Clearance in Man: Comparison of a Bidirectional Powder Device and a Traditional Liquid Spray Pump. J. Aerosol Med. Pulm. Drug Deliv. 2012, 25, 280–289. [Google Scholar] [CrossRef] [PubMed]
- Vu, H.D.; Vu, T.H.; Mai, N.L.; Pande, D.C.; Dao, D.V.; Rehm, B.H.; Nguyen, N.T.; Grant, G.D.; Tran, C.D.; Zhu, Y. In-flight electro-neutralisation electrospray for pulmonary drug delivery. Nano Today 2024, 55, 102217. [Google Scholar] [CrossRef]
- Chaugule, V.; Reis, L.G.D.; Fletcher, D.F.; Young, P.M.; Traini, D.; Soria, J. A counter-swirl design concept for dry powder inhalers. Int. J. Pharm. 2024, 650, 123694. [Google Scholar] [CrossRef]
- Lee, H.J.; Kwon, I.H.; Lee, H.G.; Kwon, Y.B.; Woo, H.M.; Cho, S.M.; Choi, Y.W.; Chon, J.; Kim, K.; Kim, D.W.; et al. Spiral mouthpiece design in a dry powder inhaler to improve aerosolization. Int. J. Pharm. 2018, 553, 149–156. [Google Scholar] [CrossRef] [PubMed]




| Indications | Brand | API | Dosage Form | Company | Market Launch |
|---|---|---|---|---|---|
| Endometriosis | Synarel® | Nafarelin | Nasal Spray | Pfizer | 1990 |
| Pain Relief | Sprix® | Ketorolac Tromethamine | Nasal Spray | Roxro | 2010 |
| Type II Diabetes | Afrezza® | Insulin | Inhalation Powder | Mannkind | 2014 |
| Opioid Overdose | Narcan® | Naloxone | Nasal Spray | Adapt Pharma | 2015 |
| Dental Anesthesia | Kovanaze® | Tetracaine/Oxymetazoline | Nasal Spray | St. Renatus | 2016 |
| Hypoglycemia | Baqsimi® | Glucagon | Nasal Powder | Amphastar | 2019 |
| Diabetic Gastroparesis | Gimoti® | Metoclopramide | Nasal Spray | Evoke Pharma | 2020 |
| Xerophthalmia | Tyrvaya® | Varenicline | Nasal Spray | Oyster Point Pharma | 2021 |
| Radiographic Examination | Xenoview® | Xenon Xe 129 Hyperpolarized | Inhalation Gas | Polarean | 2022 |
Disclaimer/Publisher’s Note: The statements, opinions and data contained in all publications are solely those of the individual author(s) and contributor(s) and not of MDPI and/or the editor(s). MDPI and/or the editor(s) disclaim responsibility for any injury to people or property resulting from any ideas, methods, instructions or products referred to in the content. |
© 2024 by the authors. Licensee MDPI, Basel, Switzerland. This article is an open access article distributed under the terms and conditions of the Creative Commons Attribution (CC BY) license (https://creativecommons.org/licenses/by/4.0/).
Share and Cite
Du, S.; Wen, Z.; Yu, J.; Meng, Y.; Liu, Y.; Xia, X. Breath and Beyond: Advances in Nanomedicine for Oral and Intranasal Aerosol Drug Delivery. Pharmaceuticals 2024, 17, 1742. https://doi.org/10.3390/ph17121742
Du S, Wen Z, Yu J, Meng Y, Liu Y, Xia X. Breath and Beyond: Advances in Nanomedicine for Oral and Intranasal Aerosol Drug Delivery. Pharmaceuticals. 2024; 17(12):1742. https://doi.org/10.3390/ph17121742
Chicago/Turabian StyleDu, Simeng, Zhiyang Wen, Jinghan Yu, Yingying Meng, Yuling Liu, and Xuejun Xia. 2024. "Breath and Beyond: Advances in Nanomedicine for Oral and Intranasal Aerosol Drug Delivery" Pharmaceuticals 17, no. 12: 1742. https://doi.org/10.3390/ph17121742
APA StyleDu, S., Wen, Z., Yu, J., Meng, Y., Liu, Y., & Xia, X. (2024). Breath and Beyond: Advances in Nanomedicine for Oral and Intranasal Aerosol Drug Delivery. Pharmaceuticals, 17(12), 1742. https://doi.org/10.3390/ph17121742
