Boronic Acid-Containing 3H- pyrazolo[4,3-f]quinoline Compounds as Dual CLK/ROCK Inhibitors with Anticancer Properties
Abstract
1. Introduction
2. Results and Discussion
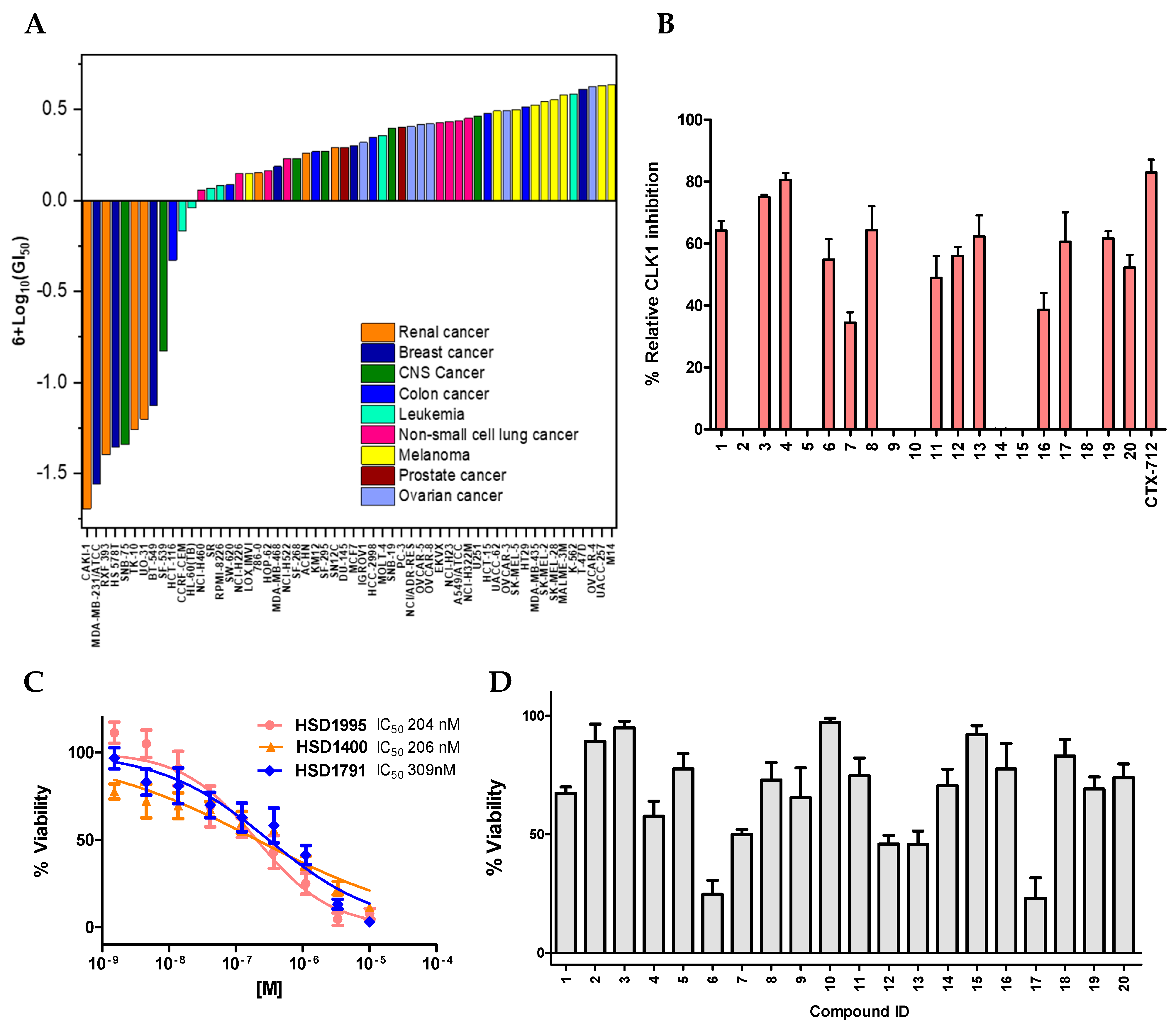
2.1. Structure–Activity Relationship (SAR) Study of the In-House Boronic Acid Compounds with Respect to Kinase Inhibition and Growth Suppression in Caki-1
2.2. Novel Pyrazolo Quinoline-Based Compounds HSD1400 and HSD1791 Are Dual CLK/ROCKi
2.3. HSD1400 Analogs Promote DNA Damage in Caki-1 Cells
2.4. HSD1400 and HSD1791 Induce Cell Cycle Arrest and Have Additional Antiproliferative Activity Against Leukemia Cell Lines
3. Discussion
4. Materials and Methods
4.1. General Synthetic Information
General Procedure for the Synthesis of Analogs
4.2. Cell Culture and Viability Assay
4.3. Kinase Assay
4.4. Docking Analysis
4.5. Western Analysis
4.6. qPCR Assay
4.7. Flow Cytometry Assay
5. Conclusions
Supplementary Materials
Author Contributions
Funding
Institutional Review Board Statement
Informed Consent Statement
Data Availability Statement
Conflicts of Interest
References
- Lennox, A.J.J.; Lloyd-Jones, G.C. Selection of boron reagents for Suzuki–Miyaura coupling. Chem. Soc. Rev. 2014, 43, 412–443. [Google Scholar] [CrossRef] [PubMed]
- Brooks, W.L.A.; Sumerlin, B.S. Synthesis and Applications of Boronic Acid-Containing Polymers: From Materials to Medicine. Chem. Rev. 2016, 116, 1375–1397. [Google Scholar] [CrossRef] [PubMed]
- Pillitteri, S.; Ranjan, P.; Van der Eycken, E.V.; Sharma, U.K. Uncovering the Potential of Boronic Acid and Derivatives as Radical Source in Photo(electro)chemical Reactions. Adv. Synth. Catal. 2022, 364, 1643–1665. [Google Scholar] [CrossRef]
- Sawamura, M.; Shimizu, Y. Boron Catalysis in the Transformation of Carboxylic Acids and Carboxylic Acid Derivatives. Eur. J. Org. Chem. 2023, 26, e202201249. [Google Scholar] [CrossRef]
- Matteson, D.S. Boronic Esters in Asymmetric Synthesis. J. Org. Chem. 2013, 78, 10009–10023. [Google Scholar] [CrossRef] [PubMed]
- Devi, P.S.; Saranya, S.; Anilkumar, G. Recent advances in Chan–Lam coupling reaction. Catal. Sci. Technol. 2024, 14, 2320–2351. [Google Scholar] [CrossRef]
- Hulin, C.; de la Rubia, J.; Dimopoulos, M.A.; Terpos, E.; Katodritou, E.; Hungria, V.; De Samblanx, H.; Stoppa, A.M.; Aagesen, J.; Sargin, D.; et al. Bortezomib retreatment for relapsed and refractory multiple myeloma in real-world clinical practice. Health Sci. Rep. 2019, 2, e104. [Google Scholar] [CrossRef] [PubMed]
- Fernandes, G.F.S.; Denny, W.A.; Dos Santos, J.L. Boron in drug design: Recent advances in the development of new therapeutic agents. Eur. J. Med. Chem. 2019, 179, 791–804. [Google Scholar] [CrossRef]
- Messner, K.; Vuong, B.; Tranmer, G.K. The Boron Advantage: The Evolution and Diversification of Boron’s Applications in Medicinal Chemistry. Pharmaceuticals 2022, 15, 264. [Google Scholar] [CrossRef]
- Chatterjee, S.; Tripathi, N.M.; Bandyopadhyay, A. The modern role of boron as a ‘magic element’ in biomedical science: Chemistry perspective. Chem. Commun. 2021, 57, 13629–13640. [Google Scholar] [CrossRef]
- Dayal, N.; Mikek, C.G.; Hernandez, D.; Naclerio, G.A.; Yin Chu, E.F.; Carter-Cooper, B.A.; Lapidus, R.G.; Sintim, H.O. Potently inhibiting cancer cell migration with novel 3H-pyrazolo[4,3-f]quinoline boronic acid ROCK inhibitors. Eur. J. Med. Chem. 2019, 180, 449–456. [Google Scholar] [CrossRef] [PubMed]
- Hu, C.; Zhou, H.; Liu, Y.; Huang, J.; Liu, W.; Zhang, Q.; Tang, Q.; Sheng, F.; Li, G.; Zhang, R. ROCK1 promotes migration and invasion of non-small-cell lung cancer cells through the PTEN/PI3K/FAK pathway. Int. J. Oncol. 2019, 55, 833–844. [Google Scholar] [CrossRef] [PubMed]
- Barcelo, J.; Samain, R.; Sanz-Moreno, V. Preclinical to clinical utility of ROCK inhibitors in cancer. Trends Cancer 2023, 9, 250–263. [Google Scholar] [CrossRef]
- ElHady, A.K.; El-Gamil, D.S.; Abadi, A.H.; Abdel-Halim, M.; Engel, M. An overview of cdc2-like kinase 1 (Clk1) inhibitors and their therapeutic indications. Med. Res. Rev. 2023, 43, 343–398. [Google Scholar] [CrossRef] [PubMed]
- Iwai, K.; Yaguchi, M.; Nishimura, K.; Yamamoto, Y.; Tamura, T.; Nakata, D.; Dairiki, R.; Kawakita, Y.; Mizojiri, R.; Ito, Y.; et al. Anti-tumor efficacy of a novel CLK inhibitor via targeting RNA splicing and MYC-dependent vulnerability. EMBO Mol. Med. 2018, 10, e8289. [Google Scholar] [CrossRef]
- Shimizu, T.; Yonemori, K.; Koyama, T.; Katsuya, Y.; Sato, J.; Fukuhara, N.; Yokoyama, H.; Iida, H.; Ando, K.; Fukuhara, S.; et al. A first-in-human phase I study of CTX-712 in patients with advanced, relapsed or refractory malignant tumors. J. Clin. Oncol. 2022, 40 (Suppl. 16), 3080. [Google Scholar] [CrossRef]
- Al-Kali, A.; Saliba, A.; Arana Yi, C.Y.; Foran, J.M.; Tanoue, Y.; Yamamoto, M.; Gullbo, J.; Garcia-Manero, G. Phase 1/2 Multicenter, Open-Label Study of CTX-712 in Patients with Relapsed/Refractory Acute Myeloid Leukemia and Higher Risk Myelodysplastic Syndromes. Blood 2023, 142 (Suppl. 1), 3249. [Google Scholar] [CrossRef]
- Jin, J.; Xie, Y.; Zhang, J.S.; Wang, J.Q.; Dai, S.J.; He, W.F.; Li, S.Y.; Ashby, C.R., Jr.; Chen, Z.S.; He, Q. Sunitinib resistance in renal cell carcinoma: From molecular mechanisms to predictive biomarkers. Drug Resist. Updates 2023, 67, 100929. [Google Scholar] [CrossRef] [PubMed]
- Bonner, E.A.; Lee, S.C. Therapeutic Targeting of RNA Splicing in Cancer. Genes 2023, 14, 1378. [Google Scholar] [CrossRef]
- Dominguez, D.; Tsai, Y.H.; Weatheritt, R.; Wang, Y.; Blencowe, B.J.; Wang, Z. An extensive program of periodic alternative splicing linked to cell cycle progression. Elife 2016, 5, e10288. [Google Scholar] [CrossRef]
- Woodward, R.B. The structure of tetrodotoxin. Pure Appl. Chem. 1964, 9, 49–74. [Google Scholar] [CrossRef]
- Dayal, N.; Reznickova, E.; Hernandez, D.E.; Perina, M.; Torregrosa-Allen, S.; Elzey, B.D.; Skerlova, J.; Ajani, H.; Djukic, S.; Vojackova, V.; et al. 3H-Pyrazolo[4,3-f]quinoline-Based Kinase Inhibitors Inhibit the Proliferation of Acute Myeloid Leukemia Cells In Vivo. J. Med. Chem. 2021, 64, 10981–10996. [Google Scholar] [CrossRef] [PubMed]
- Martin Moyano, P.; Nemec, V.; Paruch, K. Cdc-Like Kinases (CLKs): Biology, Chemical Probes, and Therapeutic Potential. Int. J. Mol. Sci. 2020, 21, 7549. [Google Scholar] [CrossRef]
- Petsalaki, E.; Zachos, G. Clks 1, 2 and 4 prevent chromatin breakage by regulating the Aurora B-dependent abscission checkpoint. Nat. Commun. 2016, 7, 11451. [Google Scholar] [CrossRef]
- Park, W.J.; Kim, M.J. A New Wave of Targeting ‘Undruggable’ Wnt Signaling for Cancer Therapy: Challenges and Opportunities. Cells 2023, 12, 1110. [Google Scholar] [CrossRef] [PubMed]
- Tam, B.Y.; Chiu, K.; Chung, H.; Bossard, C.; Nguyen, J.D.; Creger, E.; Eastman, B.W.; Mak, C.C.; Ibanez, M.; Ghias, A.; et al. The CLK inhibitor SM08502 induces anti-tumor activity and reduces Wnt pathway gene expression in gastrointestinal cancer models. Cancer Lett. 2020, 473, 186–197. [Google Scholar] [CrossRef]
- Marcel, V.; Fernandes, K.; Terrier, O.; Lane, D.P.; Bourdon, J.C. Modulation of p53β and p53γ expression by regulating the alternative splicing of TP53 gene modifies cellular response. Cell Death Differ. 2014, 21, 1377–1387. [Google Scholar] [CrossRef]
- Boutz, P.L.; Bhutkar, A.; Sharp, P.A. Detained introns are a novel, widespread class of post-transcriptionally spliced introns. Genes. Dev. 2015, 29, 63–80. [Google Scholar] [CrossRef]
- Araki, S.; Ohori, M.; Yugami, M. Targeting pre-mRNA splicing in cancers: Roles, inhibitors, and therapeutic opportunities. Front. Oncol. 2023, 13, 1152087. [Google Scholar] [CrossRef]
- Ghelli Luserna di Rora, A.; Jandoubi, M.; Martinelli, G.; Simonetti, G. Targeting Proliferation Signals and the Cell Cycle Machinery in Acute Leukemias: Novel Molecules on the Horizon. Molecules 2023, 28, 1224. [Google Scholar] [CrossRef]
- Murai, A.; Ebara, S.; Sasaki, S.; Ohashi, T.; Miyazaki, T.; Nomura, T.; Araki, S. Synergistic apoptotic effects in cancer cells by the combination of CLK and Bcl-2 family inhibitors. PLoS ONE 2020, 15, e0240718. [Google Scholar] [CrossRef] [PubMed]
- Wu, H.; Chen, Y.; Li, B.; Li, C.; Guo, J.; You, J.; Hu, X.; Kuang, D.; Qi, S.; Liu, P.; et al. Targeting ROCK1/2 blocks cell division and induces mitotic catastrophe in hepatocellular carcinoma. Biochem. Pharmacol. 2021, 184, 114353. [Google Scholar] [CrossRef] [PubMed]
- Araki, S.; Dairiki, R.; Nakayama, Y.; Murai, A.; Miyashita, R.; Iwatani, M.; Nomura, T.; Nakanishi, O. Inhibitors of CLK protein kinases suppress cell growth and induce apoptosis by modulating pre-mRNA splicing. PLoS ONE 2015, 10, e0116929. [Google Scholar] [CrossRef] [PubMed]
- Marona, P.; Gorka, J.; Kwapisz, O.; Jura, J.; Rys, J.; Hoffman, R.M.; Miekus, K. Resistance to tyrosine kinase inhibitors promotes renal cancer progression through MCPIP1 tumor-suppressor downregulation and c-Met activation. Cell Death Dis. 2022, 13, 814. [Google Scholar] [CrossRef] [PubMed]
- Fedorov, O.; Huber, K.; Eisenreich, A.; Filippakopoulos, P.; King, O.; Bullock, A.N.; Szklarczyk, D.; Jensen, L.J.; Fabbro, D.; Trappe, J.; et al. Specific CLK inhibitors from a novel chemotype for regulation of alternative splicing. Chem. Biol. 2011, 18, 67–76. [Google Scholar] [CrossRef]
- Patel, A.; Agha, M.; Raptis, A.; Hou, J.Z.; Farah, R.; Redner, R.L.; Im, A.; Dorritie, K.A.; Sehgal, A.; Rossetti, J.; et al. Outcomes of Patients With Acute Myeloid Leukemia Who Relapse After 5 Years of Complete Remission. Oncol. Res. 2021, 28, 811–814. [Google Scholar] [CrossRef]
- Chung, H.; Creger, E.; Sitts, L.; Chiu, K.; Mak, C.-C.; Kc, S.; Tam, B.; Bucci, G.; Stewart, J.; Phalen, T.; et al. SM09419, a Novel, Small-Molecule CDC-like Kinase (CLK) Inhibitor, Demonstrates Strong Inhibition of the Wnt Signaling Pathway and Antitumor Effects in FMS-like Tyrosine Kinase 3 (FLT3)-Mutant Acute Myeloid Leukemia Models. Blood 2019, 134, 1377. [Google Scholar] [CrossRef]
- Oltean, S.; Bates, D.O. Hallmarks of alternative splicing in cancer. Oncogene 2014, 33, 5311–5318. [Google Scholar] [CrossRef]
- Posadas, E.M.; Limvorasak, S.; Figlin, R.A. Targeted therapies for renal cell carcinoma. Nat. Rev. Nephrol. 2017, 13, 496–511. [Google Scholar] [CrossRef]
- Opoku-Temeng, C.; Dayal, N.; Aflaki Sooreshjani, M.; Sintim, H.O. 3H-pyrazolo[4,3-f]quinoline haspin kinase inhibitors and anticancer properties. Bioorg. Chem. 2018, 78, 418–426. [Google Scholar] [CrossRef]
- Wang, M.; Chaudhuri, R.; Ong, W.W.S.; Sintim, H.O. c-di-GMP Induces COX-2 Expression in Macrophages in a STING-Independent Manner. ACS Chem. Biol. 2021, 16, 1663–1670. [Google Scholar] [CrossRef] [PubMed]
- Jiang, Y.; Zhou, X.D.; Liu, Y.K.; Wu, X.; Huang, X.W. Association of hTcf-4 gene expression and mutation with clinicopathological characteristics of hepatocellular carcinoma. World J. Gastroenterol. 2002, 8, 804–807. [Google Scholar] [CrossRef] [PubMed]
- Peghini, P.E.; Fehr, J. Analysis of cyclin D1 expression by quantitative real-time reverse transcription-polymerase chain reaction in the diagnosis of mantle cell lymphoma. Am. J. Clin. Pathol. 2002, 117, 237–245. [Google Scholar] [CrossRef] [PubMed][Green Version]







Disclaimer/Publisher’s Note: The statements, opinions and data contained in all publications are solely those of the individual author(s) and contributor(s) and not of MDPI and/or the editor(s). MDPI and/or the editor(s) disclaim responsibility for any injury to people or property resulting from any ideas, methods, instructions or products referred to in the content. |
© 2024 by the authors. Licensee MDPI, Basel, Switzerland. This article is an open access article distributed under the terms and conditions of the Creative Commons Attribution (CC BY) license (https://creativecommons.org/licenses/by/4.0/).
Share and Cite
Dayal, N.; Chaudhuri, R.; Yeboah, K.S.; Brauer, N.R.; Sintim, H.O. Boronic Acid-Containing 3H- pyrazolo[4,3-f]quinoline Compounds as Dual CLK/ROCK Inhibitors with Anticancer Properties. Pharmaceuticals 2024, 17, 1660. https://doi.org/10.3390/ph17121660
Dayal N, Chaudhuri R, Yeboah KS, Brauer NR, Sintim HO. Boronic Acid-Containing 3H- pyrazolo[4,3-f]quinoline Compounds as Dual CLK/ROCK Inhibitors with Anticancer Properties. Pharmaceuticals. 2024; 17(12):1660. https://doi.org/10.3390/ph17121660
Chicago/Turabian StyleDayal, Neetu, Riddhi Chaudhuri, Kofi Simpa Yeboah, Nickolas R. Brauer, and Herman O. Sintim. 2024. "Boronic Acid-Containing 3H- pyrazolo[4,3-f]quinoline Compounds as Dual CLK/ROCK Inhibitors with Anticancer Properties" Pharmaceuticals 17, no. 12: 1660. https://doi.org/10.3390/ph17121660
APA StyleDayal, N., Chaudhuri, R., Yeboah, K. S., Brauer, N. R., & Sintim, H. O. (2024). Boronic Acid-Containing 3H- pyrazolo[4,3-f]quinoline Compounds as Dual CLK/ROCK Inhibitors with Anticancer Properties. Pharmaceuticals, 17(12), 1660. https://doi.org/10.3390/ph17121660

