An Azomethine Derivative, BCS3, Targets XIAP and cIAP1/2 to Arrest Breast Cancer Progression Through MDM2-p53 and Bcl-2-Caspase Signaling Modulation
Abstract
1. Introduction
2. Results and Discussion
2.1. Chemistry
2.2. Interpretation of Binding Patterns of BCS3 with IAPs Through In Silico Molecular Docking Studies
2.3. In Silico Physicochemical Properties of BCS3
2.4. In Silico ADMET Properties of BCS3
2.5. Biological Studies
2.5.1. Cell Viability Analysis on Breast Cancer Cell Lines
2.5.2. BCS3 Inhibited the Expression of IAP and Downstream Proteins in MDA-MB-231 Cells
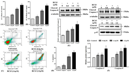
2.5.3. BCS3-Triggered Intrinsic/Mitochondrial Apoptosis in MDA-MB-231 Cells
2.5.4. BCS3 Initiated Apoptosis in MDA-MB-231 Cells Through Initiation of Caspase Cascade
2.5.5. BCS3-Induced S and G2/M Phases Cell Cycle Arrest by p21 Upregulation and CDK1-Cyclin B1 Downregulation in MDA-MB-231 Cells
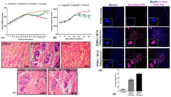
2.5.6. BCS3 Reduced Tumor Volume and Restored Alterations in Body Weight and Cellular Architecture in Cancer-Bearing Animals
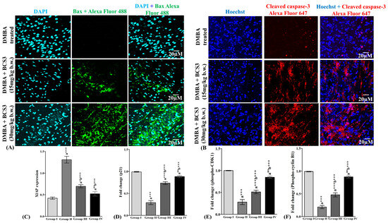
2.5.7. BCS3 Triggered Induction of Apoptosis in Cancer-Bearing Animals
2.5.8. The In Vitro Synergistic Effects of BCS3 and Doxorubicin Combination Through Synergyfinder 3.0
2.5.9. Biocompatibility Evaluation of BCS3 as Indicated by Hematological, Biochemical, and Histological Evaluation
3. Materials and Methods
3.1. General Considerations
Synthesis of BCS3
3.2. Prediction of Binding Affinity Through In Silico Molecular Docking Studies
3.3. Prediction of In Silico ADMET Properties
3.4. In Vitro Studies
3.4.1. Cell Line, Culture Conditions, and Reagents
3.4.2. In Vitro Cell Cytotoxicity
3.4.3. Western Blot Analysis for the Determination of Protein Expression of Apoptotic Proteins in MDA-MB-231 Cells
3.4.4. Immunofluorescence Analysis of Bax, Bcl-2, Caspase-8, and Caspase-3 in MDA-MB-231 Cells
3.4.5. Estimation of Intracellular ROS Generation
3.4.6. Determination of ATP Content Determination
3.4.7. Determination of LDH Release
3.4.8. Evaluation of Mitochondrial Membrane Potential
3.4.9. Annexin V Staining and Flow Cytometry for the Analysis of Apoptosis
3.4.10. Cell Cycle Analysis
3.4.11. Analysis of Apoptotic and Cell Cycle Proteins Through ELISA
3.4.12. Quantitative Real-Time PCR (qPCR) Analysis of Critical Apoptotic Proteins
3.5. In Vivo Studies
3.5.1. DMBA-Induced Breast Cancer Model in Rats
3.5.2. Histopathological Analysis of Mammary/Tumor Tissues
3.5.3. In Vivo Quantification of Apoptosis Proteins by ELISA
3.5.4. In Vivo Apoptosis Study Through TUNEL Assay
3.5.5. Immunofluorescence Analysis of Cleaved Caspase-3 and Bax Proteins in Mammary Tissues
3.6. Combinatorial Synergy Study of BCS3 with Doxorubicin in MDA-MB-231 Cells
3.7. In Vivo Sub-Acute Toxicity Analysis Following OECD 407 Guidelines
3.8. Statistical Analysis
4. Conclusions
Supplementary Materials
Author Contributions
Funding
Institutional Review Board Statement
Informed Consent Statement
Data Availability Statement
Acknowledgments
Conflicts of Interest
Abbreviations
References
- Bray, F.; Laversanne, M.; Sung, H.; Ferlay, J.; Siegel, R.L.; Soerjomataram, I.; Jemal, A. Global cancer statistics 2022: GLOBOCAN estimates of incidence and mortality worldwide for 36 cancers in 185 countries. CA Cancer J Clin. 2024, 74, 229–263. [Google Scholar] [CrossRef] [PubMed]
- Yersal, O.; Barutca, S. Biological subtypes of breast cancer: Prognostic and therapeutic implications. World J. Clin. Oncol. 2014, 5, 412–424. [Google Scholar] [CrossRef] [PubMed]
- Arnold, M.; Morgan, E.; Rumgay, H.; Mafra, A.; Singh, D.; Laversanne, M.; Vignat, J.; Gralow, J.R.; Cardoso, F.; Siesling, S.; et al. Current and future burden of breast cancer: Global statistics for 2020 and 2040. Breast 2022, 66, 15–23. [Google Scholar] [CrossRef] [PubMed]
- Eckelman, B.P.; Salvesen, G.S.; Scott, F.L. Human inhibitor of apoptosis proteins: Why XIAP is the black sheep of the family. EMBO Rep. 2006, 7, 988–994. [Google Scholar] [CrossRef] [PubMed]
- Obexer, P.; Ausserlechner, M.J. X-linked inhibitor of apoptosis protein—A critical death resistance regulator and therapeutic target for personalized cancer therapy. Front. Oncol. 2014, 4, 197. [Google Scholar] [CrossRef]
- Han, J.; Goldstein, L.A.; Gastman, B.R.; Rabinowich, H. Interrelated roles for Mcl-1 and BIM in regulation of TRAIL-mediated mitochondrial apoptosis. J. Biol. Chem. 2006, 281, 10153–10163. [Google Scholar] [CrossRef]
- Czabotar, P.E.; Lessene, G.; Strasser, A.; Adams, J.M. Control of apoptosis by the BCL-2 protein family: Implications for physiology and therapy. Nat. Rev. Mol. Cell Biol. 2014, 15, 49–63. [Google Scholar] [CrossRef]
- Moldoveanu, T.; Follis, A.V.; Kriwacki, R.W.; Green, D.R. Many players in BCL-2 family affairs. Trends Biochem. Sci. 2014, 39, 101–111. [Google Scholar] [CrossRef]
- Barakat, A.; Islam, M.S.; Ghawas, H.M.; Al-Majid, A.M.; El-Senduny, F.F.; Badria, F.A.; Elshaier, Y.; Ghabbour, H.A. Design and synthesis of new substituted spirooxindoles as potential inhibitors of the MDM2-p53 interaction. Bioorg. Chem. 2019, 86, 598–608. [Google Scholar] [CrossRef]
- Islam, M.S.; Ghawas, H.M.; El-Senduny, F.F.; Al-Majid, A.M.; Elshaier, Y.A.M.M.; Badria, F.A.; Barakat, A. Synthesis of new thiazolo-pyrrolidine–(spirooxindole) tethered to 3-acylindole as anticancer agents. Bioorg. Chem. 2019, 82, 423–430. [Google Scholar] [CrossRef]
- Lotfy, G.; Abdel Aziz, Y.M.; Said, M.M.; El Ashry, E.S.H.; El Tamany, E.S.H.; Abu-Serie, M.M.; Teleb, M.; Dömling, A.; Barakat, A. Molecular hybridization design and synthesis of novel spirooxindole-based MDM2 inhibitors endowed with BCL2 signaling attenuation; a step towards the next generation p53 activators. Bioorg. Chem. 2021, 117, 105427. [Google Scholar] [CrossRef] [PubMed]
- Li, J.; Viallet, J.; Haura, E.B. A small molecule pan-Bcl-2 family inhibitor, GX15-070, induces apoptosis and enhances cisplatin-induced apoptosis in non-small cell lung cancer cells. Cancer Chemother. Pharmacol. 2008, 61, 525–534. [Google Scholar] [CrossRef] [PubMed]
- Tergaonkar, V.; Perkins, N.D. p53 and NF-kappaB crosstalk: IKKalpha tips the balance. Mol. Cell 2007, 26, 158–159. [Google Scholar] [CrossRef]
- Özkay, Y.; Incesu, Z.; Işıkdağ, İ.; Yeşilkaya, M. Antiproliferative effects of some N-benzylideneanilines. Cell Biochem. Funct. 2008, 26, 102–106. [Google Scholar] [CrossRef]
- Shaikh, N.; Bapat, S.; Karthikeyan, M.; Vyas, R. A Review on Computational Analysis of Big Data in Breast Cancer for Predicting Potential Biomarkers. Curr. Top. Med. Chem. 2022, 22, 1793–1810. [Google Scholar] [CrossRef]
- Golestan, A.; Tahmasebi, A.; Maghsoodi, N.; Faraji, S.N.; Irajie, C.; Ramezani, A. Unveiling promising breast cancer biomarkers: An integrative approach combining bioinformatics analysis and experimental verification. BMC Cancer. 2024, 24, 155. [Google Scholar] [CrossRef]
- Lehmann, T.P.; Miskiewicz, J.; Szostak, N.; Szachniuk, M.; Grodecka-Gazdecka, S.; Jagodziński, P.P. In vitro and in silico analysis of miR-125a with rs12976445 polymorphism in breast cancer patients. Appl. Sci. 2020, 10, 7275. [Google Scholar] [CrossRef]
- Bilal, E.; Dutkowski, J.; Guinney, J.; Jang, I.S.; Logsdon, B.A.; Pandey, G.; Sauerwine, B.A.; Shimoni, Y.; Moen-Vollan, H.K.; Mecham, B.H.; et al. Improving breast cancer survival analysis through competition-based multidimensional modeling. PLoS Comput. Biol. 2013, 9, 1003047. [Google Scholar] [CrossRef] [PubMed]
- Dhillon, S. Palbociclib: First global approval. Drugs 2015, 75, 543–551. [Google Scholar] [CrossRef]
- Lacroix, M.; Toillon, R.A.; Leclercq, G. p53 and breast cancer, an update. Endocr. Relat. Cancer 2006, 13, 293–325. [Google Scholar] [CrossRef]
- Yu, S.; Li, C.; Fan, S.; Wang, J.; Liang, L.; Hong, M. Three organotin(IV) Schiff-base carboxylates: Synthesis, structural characterization and in vitro cytotoxicity against cis-platin-resistent cancer cells. J. Mol. Struct. 2022, 1257, 132585. [Google Scholar] [CrossRef]
- Basaleh, A.S.; Howsaui, H.B.; Sharfalddin, A.A.; Hussien, M.A. Substitution effect on new Schiff base ligand in complexation with some divalent metal ion; synthesis, characterization, DFT and cytotoxicity studies. Results Chem. 2022, 4, 100445. [Google Scholar] [CrossRef]
- Lim, H.; Jin, X.; Kim, J.; Hwang, S.; Shin, K.B.; Choi, J.; Nam, K.-Y.; No, K.T. Investigation of Hot Spot Region in XIAP Inhibitor Binding Site by Fragment Molecular Orbital Method. Comput. Struct. Biotechnol. J. 2019, 17, 1217–1225. [Google Scholar] [CrossRef] [PubMed]
- Lipinski, C.A. Lead- and drug-like compounds: The rule-of-five revolution. Drug Discov. Today Technol. 2004, 1, 337–341. [Google Scholar] [CrossRef]
- Caricato, M.; Nielsen, A.B.; Frisch, Æ.; Frisch, M.J. Gaussian 09 IOps Reference; Gaussian, Incorporated: Wallingford, CT, USA, 2009. [Google Scholar]
- Mollard, S.; Mousseau, Y.; Baaj, Y.; Richard, L.; Cook-Moreau, J.; Monteil, J.; Funalot, B.; Sturtz, F.G. How can grafted breast cancer models be optimized? Cancer Biol. Ther. 2011, 12, 855–864. [Google Scholar] [CrossRef]
- Rashid, M. Design, synthesis and ADMET prediction of bis-benzimidazole as anticancer agent. Bioorg. Chem. 2020, 96, 103576. [Google Scholar] [CrossRef]
- Alexander, A.; Dwivedi, S.; Ajazuddin; Giri, T.K.; Saraf, S.; Saraf, S.; Tripathi, D.K. Approaches for breaking the barriers of drug permeation through transdermal drug delivery. J. Control. Release 2012, 164, 26–40. [Google Scholar] [CrossRef]
- Akbas, E.; Othman, K.A.; Çelikezen, F.Ç.; Aydogan, E.N.; Turkez, H.; Yapca, O.E.; Mardinoglu, A. Synthesis, Characterization, Theoretical Studies and in Vitro Embriyotoxic, Genotoxic and Anticancer Effects of Novel Phenyl (1, 4, 6-Triphenyl-2-Thioxo-1, 2, 3, 4-Tetrahydropyrimidin-5-yl) Methanone. Polycycl. Aromat. Compd. 2024, 44, 6284–6301. [Google Scholar] [CrossRef]
- Ahmed, A.H.H.; Mohamed, M.F.A.; Allam, R.M.; Nafady, A.; Mohamed, S.K.; Gouda, A.E.; Beshr, E.A.M. Design, synthesis, and molecular docking of novel pyrazole-chalcone analogs of lonazolac as 5-LOX, iNOS and tubulin polymerization inhibitors with potential anticancer and anti-inflammatory activities. Bioorg. Chem. 2022, 129, 106171. [Google Scholar] [CrossRef]
- Dumétier, B.; Zadoroznyj, A.; Dubrez, L. IAP-Mediated Protein Ubiquitination in Regulating Cell Signaling. Cells 2020, 9, 1118. [Google Scholar] [CrossRef]
- Huang, X.; Wu, Z.; Mei, Y.; Wu, M. XIAP inhibits autophagy via XIAP-Mdm2-p53 signalling. EMBO J. 2013, 32, 2204–2216. [Google Scholar] [CrossRef] [PubMed]
- Bianchini, G.; Balko, J.M.; Mayer, I.A.; Sanders, M.E.; Gianni, L. Triple-negative breast cancer: Challenges and opportunities of a heterogeneous disease. Nat. Rev. Clin. Oncol. 2016, 13, 674–690. [Google Scholar] [CrossRef] [PubMed]
- Liu, T.; Li, Y.; Sun, J.; Tian, G.; Shi, Z. Engeletin suppresses lung cancer progression by inducing apoptotic cell death through modulating the XIAP signaling pathway: A molecular mechanism involving ER stress. Biomed. Pharmacother. 2020, 128, 110221. [Google Scholar] [CrossRef] [PubMed]
- Yuan, S.; Akey, C.W. Apoptosome structure, assembly, and procaspase activation. Structure 2013, 21, 501–515. [Google Scholar] [CrossRef] [PubMed]
- Chi, S.W. Structural insights into the transcription-independent apoptotic pathway of p53. BMB Rep. 2014, 47, 167–172. [Google Scholar] [CrossRef]
- Saad, B.; Dakwar, S.; Said, O.; Abu-Hijleh, G.; Battah, F.A.; Kmeel, A.; Aziazeh, H. Evaluation of Medicinal Plant Hepatotoxicity in Co-cultures of Hepatocytes and Monocytes. Evid. Based Complement. Alternat. Med. 2006, 3, 874243. [Google Scholar] [CrossRef]
- Li, X.; Su, B.; Liu, R.; Wu, D.; He, D. Tetrandrine induces apoptosis and triggers caspase cascade in human bladder cancer cells. J. Surg. Res. 2011, 166, e45–e51. [Google Scholar] [CrossRef]
- Cossu, F.; Mastrangelo, E.; Milani, M.; Sorrentino, G.; Lecis, D.; Delia, D.; Manzoni, L.; Seneci, P.; Scolastico, C.; Bolognesi, M. Designing Smac-mimetics as antagonists of XIAP, cIAP1, and cIAP2. Biochem. Biophys. Res. Commun. 2009, 378, 162–167. [Google Scholar] [CrossRef]
- Hunter, A.M.; LaCasse, E.C.; Korneluk, R.G. The inhibitors of apoptosis (IAPs) as cancer targets. Apoptosis 2007, 12, 1543–1568. [Google Scholar] [CrossRef]
- Rathore, R.; McCallum, J.E.; Varghese, E.; Florea, A.-M.; Büsselberg, D. Overcoming chemotherapy drug resistance by targeting inhibitors of apoptosis proteins (IAPs). Apoptosis 2017, 22, 898–919. [Google Scholar] [CrossRef]
- Hao, Q.; Chen, J.; Lu, H.; Zhou, X. The ARTS of p53-dependent mitochondrial apoptosis. J. Mol. Cell Biol. 2022, 14, 74. [Google Scholar] [CrossRef] [PubMed]
- Kohli, M.; Yu, J.; Seaman, C.; Bardelli, A.; Kinzler, K.W.; Vogelstein, B.; Lengauer, C.; Zhang, L. SMAC/Diablo-dependent apoptosis induced by nonsteroidal antiinflammatory drugs (NSAIDs) in colon cancer cells. Proc. Natl. Acad. Sci. USA 2004, 101, 16897–16902. [Google Scholar] [CrossRef]
- Chen, S.-M.; Lin, T.-K.; Tseng, Y.-Y.; Tu, C.-H.; Lui, T.-N.; Huang, S.-F.; Hsieh, L.-L.; Li, Y.-Y. Targeting inhibitors of apoptosis proteins suppresses medulloblastoma cell proliferation via G2/M phase arrest and attenuated neddylation of p21. Cancer Med. 2018, 7, 3988–4003. [Google Scholar] [CrossRef]
- Massacci, G.; Perfetto, L.; Sacco, F. The Cyclin-dependent kinase 1: More than a cell cycle regulator. Br. J. Cancer 2023, 129, 1707–1716. [Google Scholar] [CrossRef] [PubMed]
- Visconti, R.; Della Monica, R.; Grieco, D. Cell cycle checkpoint in cancer: A therapeutically targetable double-edged sword. J. Exp. Clin. Cancer Res. 2016, 35, 153. [Google Scholar] [CrossRef] [PubMed]
- Elmore, S. Apoptosis: A review of programmed cell death. Toxicol. Pathol. 2007, 35, 495–516. [Google Scholar] [CrossRef]
- Gu, L.; Zhang, H.; Liu, T.; Zhou, S.; Du, Y.; Xiong, J.; Yi, S.; Qu, C.K.; Fu, H.; Zhou, M. Discovery of dual inhibitors of MDM2 and XIAP for cancer treatment. Cancer Cell. 2016, 30, 623–636. [Google Scholar] [CrossRef]
- Argilés, J.M.; Azcón-Bieto, J. The metabolic environment of cancer. Mol. Cell. Biochem. 1988, 81, 3–17. [Google Scholar] [CrossRef]
- Pattanayak, S.P.; Mazumder, P.M. Therapeutic potential of Dendrophthoe falcata (L.f) Ettingsh on 7,12-dimethylbenz(a)anthracene-induced mammary tumorigenesis in female rats: Effect on antioxidant system, lipid peroxidation, and hepatic marker enzymes. Comp. Clin. Path. 2011, 20, 381–392. [Google Scholar] [CrossRef]
- Eldehna, W.M.; Ibrahim, H.S.; Abdel-Aziz, H.A.; Farrag, N.N.; Youssef, M.M. Design, synthesis and in vitro antitumor activity of novel N-substituted-4-phenyl/benzylphthalazin-1-ones. Eur. J. Med. Chem. 2015, 89, 549–560. [Google Scholar] [CrossRef]
- Duarte, D.; Falcão, S.I.; El Mehdi, I.; Vilas-Boas, M.; Vale, N. Honeybee Venom Synergistically Enhances the Cytotoxic Effect of CNS Drugs in HT-29 Colon and MCF-7 Breast Cancer Cell Lines. Pharmaceutics 2022, 14, 511. [Google Scholar] [CrossRef] [PubMed]
- Hande, K.R. Topoisomerase II inhibitors. Update Cancer Ther. 2008, 3, 13–26. [Google Scholar] [CrossRef]
- Sahu, S.; Mishra, S.; Mohanta, R.; Pattanayak, S.; Panda, C. Synthesis and antibacterial activity of 2-(2,4-dinitrophenyl)-3,5-diphenyl (substituted)-6-aryl-3,3a,5,6-tetrahydro-2H-pyrazolo [3,4-d] thiazoles. Indian J. Pharm. Sci. 2006, 68, 377–380. [Google Scholar] [CrossRef]
- Mills, N. ChemDraw Ultra 10.0 CambridgeSoft, 100 CambridgePark Drive, Cambridge, MA 02140. www.cambridgesoft.com. Commercial Price: 1910 fordownload, 2150 for CD-ROM; Academic Price: 710 fordownload, 800 for CD-ROM. J. Am. Chem. Soc. 2006, 128, 13649–13650. [Google Scholar] [CrossRef]
- Morris, G.M.; Huey, R.; Lindstrom, W.; Sanner, M.F.; Belew, R.K.; Goodsell, D.S.; Olson, A.J. AutoDock4 and AutoDockTools4: Automated docking with selective receptor flexibility. J. Comput. Chem. 2009, 30, 2785–2791. [Google Scholar] [CrossRef]
- Umesh, H.R.; Ramesh, K.V.; Devaraju, K.S. Molecular docking studies of phytochemicals against trehalose–6–phosphate phosphatases of pathogenic microbes. Beni-Suef Univ. J. Basic. Appl. Sci. 2020, 9, 1–4. [Google Scholar] [CrossRef]
- RSCB Protein Data Bank. Available online: https://www.rcsb.org/ (accessed on 15 January 2024).
- Guex, N.; Peitsch, M.C. SWISS-MODEL and the Swiss-Pdb Viewer: An environment for comparative protein modeling. Electrophoresis 1997, 18, 2714–2723. [Google Scholar] [CrossRef]
- Mun, C.S.; Hui, L.Y.; Sing, L.C.; Karunakaran, R.; Ravichandran, V. Multi-targeted molecular docking, pharmacokinetics, and drug-likeness evaluation of coumarin based compounds targeting proteins involved in development of COVID-19. Saudi J. Biol. Sci. 2022, 29, 103458. [Google Scholar] [CrossRef]
- Jain, S.; Sharma, S.; Paliwal, A.; Dwivedi, J.; Paliwal, S.; Paliwal, V.; Paliwal, S.; Sharma, J. Discovery of novel fatty acid amide hydrolase (FAAH) inhibitors as anti-Alzheimer’s agents through pharmacophore-based virtual screening, molecular docking and experimental validation. Med. Chem. Res. 2024, 33, 136–150. [Google Scholar] [CrossRef]
- Jain, S.; Murmu, A.; Patel, S. Elucidating the therapeutic mechanism of betanin in Alzheimer’s Disease treatment through network pharmacology and bioinformatics analysis. Metab. Brain Dis. 2024, 39, 1175–1187. [Google Scholar] [CrossRef]
- Available online: https://www.molinspiration.com/ (accessed on 21 October 2023).
- Available online: http://www.swissadme.ch/ (accessed on 20 October 2023).
- Available online: https://preadmet.webservice.bmdrc.org/ (accessed on 20 October 2023).
- Available online: https://admetmesh.scbdd.com/service/evaluation/index (accessed on 20 October 2023).
- Available online: https://biotransformer.ca/ (accessed on 20 October 2023).
- Djoumbou-Feunang, Y.; Fiamoncini, J.; Gil-de-la-Fuente, A.; Greiner, R.; Manach, C.; Wishart, D.S. BioTransformer: A comprehensive computational tool for small molecule metabolism prediction and metabolite identification. J. Cheminform. 2019, 11, 2. [Google Scholar] [CrossRef] [PubMed]
- Sahu, R.; Jha, S.; Pattanayak, S.P. Therapeutic silencing of mTOR by systemically administered siRNA-loaded neutral liposomal nanoparticles inhibits DMBA-induced mammary carcinogenesis. Br. J. Cancer 2022, 127, 2207–2219. [Google Scholar] [CrossRef] [PubMed]
- Sahu, R.; Kar, R.K.; Sunita, P.; Bose, P.; Kumari, P.; Bharti, S.; Srivastava, S.; Pattanayak, S.P. LC-MS characterized methanolic extract of zanthoxylum armatum possess anti-breast cancer activity through Nrf2-Keap1 pathway: An in-silico, in-vitro and in-vivo evaluation. J. Ethnopharmacol. 2021, 269, 113758. [Google Scholar] [CrossRef]
- Sahu, R.; Jha, S.; Pattanayak, S.P. Suppression of mTOR Expression by siRNA Leads to Cell Cycle Arrest and Apoptosis Induction in MDA-MB-231 Breast Cancer Cells. Curr. Gene Ther. 2023, 23, 228–242. [Google Scholar] [CrossRef]
- Chandrappa, S.; Kavitha, C.V.; Shahabuddin, M.S.; Vinaya, K.; Ananda Kumar, C.S.; Ranganatha, S.R.; Raghavan, S.C.; Rangappa, K.S. Synthesis of 2-(5-((5-(4-chlorophenyl)furan-2-yl)methylene)-4-oxo-2-thioxothiazolidin-3-yl)acetic acid derivatives and evaluation of their cytotoxicity and induction of apoptosis in human leukemia cells. Bioorg. Med. Chem. 2009, 17, 2576–2584. [Google Scholar] [CrossRef]
- Shafiei-Irannejad, V.; Samadi, N.; Yousefi, B.; Salehi, R.; Velaei, K.; Zarghami, N. Metformin enhances doxorubicin sensitivity via inhibition of doxorubicin efflux in P-gp-overexpressing MCF-7 cells. Chem. Biol. Drug Des. 2018, 91, 269–276. [Google Scholar] [CrossRef] [PubMed]
- Warren, M.W.; Zheng, W.; Kobeissy, F.H.; Cheng Liu, M.; Hayes, R.L.; Gold, M.S.; Larner, S.F.; Wang, K.K. Calpain- and caspase-mediated alphaII-spectrin and tau proteolysis in rat cerebrocortical neuronal cultures after ecstasy or methamphetamine exposure. Int. J. Neuropsychopharmacol. 2007, 10, 479–489. [Google Scholar] [CrossRef]
- Wei, F.; Jiang, X.; Gao, H.Y.; Gao, S.H. Liquiritin induces apoptosis and autophagy in cisplatin (DDP)-resistant gastric cancer cells in vitro and xenograft nude mice in vivo. Int. J. Oncol. 2017, 51, 1383–1394. [Google Scholar] [CrossRef]
- Bose, P.; Priyam, A.; Kar, R.; Pattanayak, S.P. Quercetin loaded folate targeted plasmonic silver nanoparticles for light activated chemo-photothermal therapy of DMBA induced breast cancer in Sprague Dawley rats. RSC Adv. 2020, 10, 31961–31978. [Google Scholar] [CrossRef]
- Li, C.; Ge, M.; Chen, D.; Sun, T.; Jiang, H.; Xie, Y.; Lu, H.; Zhang, B.; Han, L.; Chen, J.; et al. RPL21 siRNA Blocks Proliferation in Pancreatic Cancer Cells by Inhibiting DNA Replication and Inducing G1 Arrest and Apoptosis. Front. Oncol. 2020, 10, 1730. [Google Scholar] [CrossRef]
- OECD. Test No. 420: Acute Oral Toxicity—Fixed Dose Procedure; OECD Publishing: Paris, France, 2002. [Google Scholar]
- Pattanayak, S.; Mazumder, P. Histopathological Approach to Rat Liver Tissue. Protocol Online: Your Lab’s Reference Book 2008, 1. Available online: http://www.protocol-online.org/prot/Protocols/Histopathological-Approach-to-Rat-Liver-Tissue-3441.html (accessed on 26 August 2024).
- Available online: https://synergyfinder.fimm.fi (accessed on 26 August 2024).
- Ianevski, A.; Giri, A.K.; Aittokallio, T. SynergyFinder 3.0: An interactive analysis and consensus interpretation of multi-drug synergies across multiple samples. Nucleic Acids Res. 2022, 50, W739–W743. [Google Scholar] [CrossRef] [PubMed]
- EFSA Scientific Committee. Guidance on conducting repeated-dose 90-day oral toxicity study in rodents on whole food/feed. EFSA J. 2011, 9, 2438. [Google Scholar] [CrossRef]
- Beladiya, J.V.; Mehta, A.A. Acute and 28-days subacute toxicity studies of Gαq-RGS2 signaling inhibitor. Lab. Anim. Res. 2021, 37, 17. [Google Scholar] [CrossRef] [PubMed]











| Inhibitors of Apoptosis Proteins (IAPs) | Binding Affinity ΔG (Kcal mol−1) of Compounds | Amino Acid Residues Interacting with BCS3 | |
|---|---|---|---|
| H-Bonding (Distance in Å) | Hydrophobic Interaction (π—π Stacking) | ||
| XIAP (3CLX) | BCS3: −7.8 Co-crystal ligand (X22): −8.3 | C-Tyr 324 (3.52438 Å) | Trp323, Tyr324, |
| cIAP1 (3MUP) | BCS3: −6.9 Co-crystal ligand (SMK): −7.9 | C-Cys309 (2.60077 Å) | Phe324, Trp323 |
| cIAP2 (3M0A) | BCS3: −5.7 | H-Glu292 (2.8456 Å) | Leu289, Val293, Val296 |
| ADME Properties (In Silico) | Toxicity Profile (In Silico) | ||||
|---|---|---|---|---|---|
| (a) Physicochemical Properties: bioavailability | i. Organ Toxicity | ||||
| Pure water solubility (mg/mL) | 6.989 | Hepatotoxicity (H-HT) | 0.056 | >0.5: Toxic; <0.5: Non-toxic | |
| Buffer solubility (mg/mL) | 1.7944 | ||||
| (b) Absorption | ii. Toxicological endpoints | ||||
| CaCo-2 permeability (CCP, nm/s) | 56.4911 | +: Good permeability | Carcinogenicity | 0.216 | >0.5: Carcinogenic; <0.5: Non-carcinogenic |
| Human intestinal absorption (HIA, %) | 100 | 70–100: Intestinally well absorbed | Cytotoxicity | - | |
| MDCK (nm/s) | 1.926 | <25: Poor permeability; >500: Great permeability | Immunotoxicity | - | |
| Skin permeability (cm/h) | −2.261 | +: Permeable through dermis; −: Impermeable through dermis | Eye corrosion | 0.015 | >0.5: Corrosive; <0.5: Non-corrosive |
| Respiratory toxicity | 0.075 | >0.5: Toxic; <0.5: Non-toxic | |||
| (c) Distribution | iii. Toxicological pathways | ||||
| PPB | 100% | >90%: Highly protein bound | Aryl hydrocarbon receptor (AhR) | 0.443 (+) | >0.5: Positive; <0.5: Negative |
| BBB | 0.974 | >0.1: BBB permeable; <0.1: BBB impermeable | Androgen receptor (AR) | 0.015 | >0.5: Positive; <0.5: Negative |
| Volume of distribution | 0.456 | >0.7 L/kg: Lipophilic and bound to tissue; <0.7: Hydrophilic and bound to plasma | Androgen receptor–ligand-binding domain (AR-LBD) | 0.005 | >0.5: Positive; <0.5: Negative |
| Estrogen receptor alpha (ERα) | 0.163 | >0.5: Positive; <0.5: Negative | |||
| Estrogen receptor–ligand-binding domain | 0.211 | >0.5: Positive; <0.5: Negative | |||
| Peroxisome proliferator-activated receptor gamma (PPAR-γ) | 0.004 | >0.5: Positive; <0.5: Negative | |||
| (d) Metabolism | iv. Stress-response pathways | ||||
| CYP450 1A2 substrate | 0.318 | >0.5: Substrate; <0.5: Non-substrate | Nuclear factor (erythroid derived 2)-like 2/antioxidant responsive element (nrf2/ARE) | 0.816 | >0.5: Positive; <0.5: Negative |
| CYP450 1A2 inhibitor | 0.394 | >0.5: Inhibitor; <0.5: Non-inhibitor | Heat shock protein element | 0.033 | >0.5: Positive; <0.5: Negative |
| CYP450 3A4 substrate | 0.206 | >0.5: Substrate; <0.5: Non-substrate | Mitochondrial membrane potential (MMP) | 0.834 | >0.5: Positive; <0.5: Negative |
| CYP450 3A4 inhibitor | 0.104 | >0.5: Inhibitor; <0.5: Non-inhibitor | ATPase family AAA-domain containing protein (ATAD5) | 0.394 | >0.5: Positive; <0.5: Negative |
| CYP450 2C9 substrate | 0.149 | >0.5: Substrate; <0.5: Non-substrate | |||
| CYP450 2C9 inhibitor | 0.296 | >0.5: Inhibitor; <0.5: Non-inhibitor | |||
| CYP450 2C19 substrate | 0.064 | >0.5: Substrate; <0.5: Non-substrate | |||
| CYP450 2C19 inhibitor | 0.437 | >0.5: Inhibitor; <0.5: Non-inhibitor | |||
| CYP450 2D6 substrate | 0.385 | >0.5: Substrate; <0.5: Non-substrate | |||
| CYP450 2D6 inhibitor | 0.223 | >0.5: Inhibitor; <0.5: Non-inhibitor | |||
| (e) Excretion | v. Predictive toxicity | ||||
| T1/2 | 1.697 | >8H: High; 3–8H: Moderate; <3H: Low | hERG inhibition | 0.261 | >0.5: Blocker; <0.5: Non-blocker |
| Clearance | 1.572 | >15: High; 5–15: Moderate; <5: Low | Skin sensitization | 0.192 | >0.5: Positive; <0.5: Negative |
| mRNA | Primer | Sequence (5′ > 3′) | |
|---|---|---|---|
| 1 | XIAP | F | TCCAGAATGGTCAGTACAAAGTTG |
| R | TTTGTTGAATTTGGGAAATTCCT | ||
| 2 | cIAP1 | F | AGGTGTGAGTTCTTGATACGAA |
| R | TTGTTTCACCAGGTCTCTATTA | ||
| 3 | cIAP2 | F | AGGTGTTGGGAATCTGGAGAT |
| R | GCAGCATTAATCACAGGAGTA | ||
| 4 | MDM2 | F | GGCGTGCCAAGCTTCTCTGTG |
| R | ACCTGAGTCCGATGATTCCTGCTG | ||
| 5 | Survivin | F | GCCATGAATTCATGGGTGCCCCGACGTTGC |
| R | AGCTCTCTAGAGAGGCCTCAATCCATGGCA | ||
| 6 | p53 | F | GCGCACAGAGGAAGAGAATC |
| R | CTCTCGGAACATCTCGAAGC | ||
| 7 | Bax | F | TGCCAGCAAACTGGTGCTCA |
| R | GCACTCCCGCCACAAAGATG | ||
| 8 | Bak | F | CGTTTTTTACCGCCATCAGCAG |
| R | ATAGCGTCGGTTGATGTCGTCC | ||
| 9 | Bcl-2 | F | CGCATCAGGAAGGCTAGAGT |
| R | AGCTTCCAGACATTCGGAGA | ||
| 10 | Bcl-xL | F | CCCTTCAGAATCTTATCTTGGCT |
| R | GGGAAAGCTTGTAGGAGAGAAAG | ||
| 11 | MCL-1 | F | CCAAGAAAGCTGCATCGAACCAT |
| R | CAGCACATTCCTGATGCCACCT | ||
| 12 | Caspase-8 | F | CATCCAGTCACTTTGCCAGA |
| R | GCATCTGTTTCCCCATGTTT | ||
| 13 | Caspase-3 | F | GAACTGGACTGTGGCATTGA |
| R | TGTCGGCATACTGTTTCAGC | ||
| 14 | Caspase-9 | F | TGGACGACATCTTTGAGCAG |
| R | GCAAGATAAGGCAGGGTGAG | ||
| 15 | p21 | F | CTTTGTCACCGAGACACCAC |
| R | CAGGTCCACATGGTCTTCCT | ||
| 16 | CDK1 | F | TATGTATCGAACTGCGA |
| R | CTCTATGGCGCTAACT | ||
| 17 | Cyclin B1 | F | TTATGACCCTGGATCTGTA |
| R | CTCTCATCGCCATTCAGTGAA | ||
| 18 | β-actin | F | AGCCATGTACGTAGCCATCC |
| R | TCCCTCTCAGCTGTGGTGGTGAA |
Disclaimer/Publisher’s Note: The statements, opinions and data contained in all publications are solely those of the individual author(s) and contributor(s) and not of MDPI and/or the editor(s). MDPI and/or the editor(s) disclaim responsibility for any injury to people or property resulting from any ideas, methods, instructions or products referred to in the content. |
© 2024 by the authors. Licensee MDPI, Basel, Switzerland. This article is an open access article distributed under the terms and conditions of the Creative Commons Attribution (CC BY) license (https://creativecommons.org/licenses/by/4.0/).
Share and Cite
Acharya, R.; Deb, P.K.; Venugopala, K.N.; Pattanayak, S.P. An Azomethine Derivative, BCS3, Targets XIAP and cIAP1/2 to Arrest Breast Cancer Progression Through MDM2-p53 and Bcl-2-Caspase Signaling Modulation. Pharmaceuticals 2024, 17, 1645. https://doi.org/10.3390/ph17121645
Acharya R, Deb PK, Venugopala KN, Pattanayak SP. An Azomethine Derivative, BCS3, Targets XIAP and cIAP1/2 to Arrest Breast Cancer Progression Through MDM2-p53 and Bcl-2-Caspase Signaling Modulation. Pharmaceuticals. 2024; 17(12):1645. https://doi.org/10.3390/ph17121645
Chicago/Turabian StyleAcharya, Reetuparna, Pran Kishore Deb, Katharigatta N. Venugopala, and Shakti Prasad Pattanayak. 2024. "An Azomethine Derivative, BCS3, Targets XIAP and cIAP1/2 to Arrest Breast Cancer Progression Through MDM2-p53 and Bcl-2-Caspase Signaling Modulation" Pharmaceuticals 17, no. 12: 1645. https://doi.org/10.3390/ph17121645
APA StyleAcharya, R., Deb, P. K., Venugopala, K. N., & Pattanayak, S. P. (2024). An Azomethine Derivative, BCS3, Targets XIAP and cIAP1/2 to Arrest Breast Cancer Progression Through MDM2-p53 and Bcl-2-Caspase Signaling Modulation. Pharmaceuticals, 17(12), 1645. https://doi.org/10.3390/ph17121645

