N-Glycoside of Indolo[2,3-a]pyrrolo[3,4-c]carbazole LCS1269 Exerts Anti-Glioblastoma Effects by G2 Cell Cycle Arrest and CDK1 Activity Modulation: Molecular Docking Studies, Biological Investigations, and ADMET Prediction
Abstract
1. Introduction
2. Results and Discussion
2.1. LCS1269 Reduces Proliferation of Both Glioblastoma Cell Lines and Patient-Derived Glioblastoma Cell Cultures
2.2. LCS1269 Strongly Inhibits Tumorigenesis In Vivo
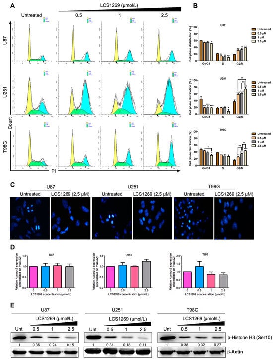
2.3. LCS1269 Delays Interphase-to-Mitosis Transition by Inducing G2 Block of Cell Cycle
2.4. LCS1269 May Attenuate CDK1 Activity Both Directly and by Affecting Wee1/Myt1 Signaling
2.5. CDK1 Modulation Mediated by LCS1269 May Be Associated with FOXM1/Plk1 Signaling and p21 Activation
2.6. In Silico Drug-Likeness and Absorption, Distribution, Metabolism, Excretion, and Toxicity (ADMET) Prediction
3. Materials and Methods
3.1. Cell Lines and Cultures
3.2. Cell Viability Assay
3.3. Cell Cycle Analysis
3.4. Hoechst 33258 Staining
3.5. RNA Extraction, Reverse Transcription, and Quantitative Real-Time PCR
3.6. Western Blotting
3.7. In Vivo Xenograft Growth Experiments
3.8. Molecular Docking
3.9. Drug-Likeness and ADMET Studies
3.10. Statistical Analysis
4. Conclusions
Supplementary Materials
Author Contributions
Funding
Institutional Review Board Statement
Informed Consent Statement
Data Availability Statement
Conflicts of Interest
References
- Chamberlain, M.C. Treatment options for glioblastoma. Neurosurg. Focus 2006, 20, E19. [Google Scholar] [CrossRef] [PubMed]
- Louis, D.N.; Ohgaki, H.; Wiestler, O.D.; Cavenee, W.K.; Burger, P.C.; Jouvet, A.; Scheithauer, B.W.; Kleihues, P. The 2007 WHO classification of tumours of the central nervous system. Acta Neuropathol. 2007, 114, 97–109. [Google Scholar] [CrossRef] [PubMed]
- Weller, M.; Wick, W.; Aldape, K.; Brada, M.; Berger, M.; Pfister, S.M.; Nishikawa, R.; Rosenthal, M.; Wen, P.Y.; Stupp, R.; et al. Glioma. Nat. Rev. Dis. Prim. 2015, 1, 15017. [Google Scholar] [CrossRef] [PubMed]
- Wen, P.Y.; Reardon, D.A. Neuro-oncology in 2015: Progress in glioma diagnosis, classification and treatment. Nat. Rev. Neurol. 2016, 12, 69–70. [Google Scholar] [CrossRef]
- Stupp, R.; Taillibert, S.; Kanner, A.; Read, W.; Steinberg, D.; Lhermitte, B.; Toms, S.; Idbaih, A.; Ahluwalia, M.S.; Fink, K.; et al. Effect of tumor-treating fields plus maintenance Temozolomide vs. maintenance Temozolomide alone on survival in patients with glioblastoma: A randomized clinical trial. Jama 2017, 318, 2306–2316. [Google Scholar] [CrossRef]
- Tomar, M.S.; Kumar, A.; Srivastava, C.; Shrivastava, A. Elucidating the mechanisms of Temozolomide resistance in gliomas and the strategies to overcome the resistance. Biochim. Biophys. Acta Rev. Cancer 2021, 1876, 188616. [Google Scholar] [CrossRef]
- Du, J.; Bernasconi, P.; Clauser, K.R.; Mani, D.R.; Finn, S.P.; Beroukhim, R.; Burns, M.; Julian, B.; Peng, X.P.; Hieronymus, H.; et al. Bead-based profiling of tyrosine kinase phosphorylation identifies SRC as a potential target for glioblastoma therapy. Nat. Biotechnol. 2009, 27, 77–83. [Google Scholar] [CrossRef]
- Khabibov, M.; Garifullin, A.; Boumber, Y.; Khaddour, K.; Fernandez, M.; Khamitov, F.; Khalikova, L.; Kuznetsova, N.; Kit, O.; Kharin, L. Signaling pathways and therapeutic approaches in glioblastoma multiforme (Review). Int. J. Oncol. 2022, 60, 69. [Google Scholar] [CrossRef]
- Barzegar Behrooz, A.; Talaie, Z.; Jusheghani, F.; Łos, M.J.; Klonisch, T.; Ghavami, S. Wnt and PI3K/Akt/mTOR survival pathways as therapeutic targets in glioblastoma. Int. J. Mol. Sci. 2022, 23, 1353. [Google Scholar] [CrossRef]
- Zhang, X.; Wang, J.; Wang, Y.; Liu, G.; Li, H.; Yu, J.; Wu, R.; Liang, J.; Yu, R.; Liu, X. MELK Inhibition effectively suppresses growth of glioblastoma and cancer stem-like cells by blocking AKT and FOXM1 Pathways. Front. Oncol. 2021, 10, 608082. [Google Scholar] [CrossRef]
- Suski, J.M.; Braun, M.; Strmiska, V.; Sicinski, P. Targeting cell-cycle machinery in cancer. Cancer Cell 2021, 39, 759–778. [Google Scholar] [CrossRef] [PubMed]
- Kolodziej, M.; Goetz, C.; Di Fazio, P.; Montalbano, R.; Ocker, M.; Strik, H.; Quint, K. Roscovitine has anti-proliferative and pro-apoptotic effects on glioblastoma cell lines: A pilot study. Oncol. Rep. 2015, 34, 1549–1556. [Google Scholar] [CrossRef]
- Noonan, J.J.; Jarzabek, M.; Lincoln, F.A.; Cavanagh, B.L.; Pariag, A.R.; Juric, V.; Young, L.S.; Ligon, K.L.; Jahns, H.; Zheleva, D.; et al. Implementing patient-derived xenografts to assess the effectiveness of cyclin-dependent kinase inhibitors in glioblastoma. Cancers 2019, 11, 2005. [Google Scholar] [CrossRef]
- Sobhani, N.; D’Angelo, A.; Pittacolo, M.; Roviello, G.; Miccoli, A.; Corona, S.P.; Bernocchi, O.; Generali, D.; Otto, T. Updates on the CDK4/6 inhibitory strategy and combinations in breast cancer. Cells 2019, 8, 321. [Google Scholar] [CrossRef] [PubMed]
- Braal, C.L.; Jongbloed, E.M.; Wilting, S.M.; Mathijssen, R.H.J.; Koolen, S.L.W.; Jager, A. Inhibiting CDK4/6 in breast cancer with Palbociclib, Ribociclib, and Abemaciclib: Similarities and differences. Drugs 2021, 81, 317–331. [Google Scholar] [CrossRef]
- Raub, T.J.; Wishart, G.N.; Kulanthaivel, P.; Staton, B.A.; Ajamie, R.T.; Sawada, G.A.; Gelbert, L.M.; Shannon, H.E.; Sanchez-Martinez, C.; De Dios, A. Brain exposure of two selective dual CDK4 and CDK6 inhibitors and the antitumor activity of CDK4 and CDK6 inhibition in combination with Temozolomide in an intracranial glioblastoma xenograft. Drug Metab. Dispos. 2015, 43, 1360–1371. [Google Scholar] [CrossRef] [PubMed]
- Lubanska, D.; Porter, L. Revisiting CDK inhibitors for treatment of glioblastoma multiforme. Drugs R D 2017, 17, 255–263. [Google Scholar] [CrossRef]
- Riess, C.; Irmscher, N.; Salewski, I.; Strüder, D.; Classen, C.F.; Große-Thie, C.; Junghanss, C.; Maletzki, C. Cyclin-dependent kinase inhibitors in head and neck cancer and glioblastoma-backbone or add-on in immune-oncology? Cancer Metastasis Rev. 2021, 40, 153–171. [Google Scholar] [CrossRef]
- Zhang, M.; Zhang, L.; Hei, R.; Li, X.; Cai, H.; Wu, X.; Zheng, Q.; Cai, C. CDK inhibitors in cancer therapy, an overview of recent development. Am. J. Cancer Res. 2021, 11, 1913–1935. [Google Scholar]
- Janosik, T.; Rannug, A.; Rannug, U.; Wahlström, N.; Slätt, J.; Bergman, J. Chemistry and properties of indolocarbazoles. Chem. Rev. 2018, 118, 9058–9128. [Google Scholar] [CrossRef]
- Sánchez, C.; Méndez, C.; Salas, J.A. Indolocarbazole natural products: Occurrence, biosynthesis, and biological activity. Nat. Prod. Rep. 2006, 23, 1007–1045. [Google Scholar] [CrossRef] [PubMed]
- Cartuche, L.; Reyes-Batlle, M.; Sifaoui, I.; Arberas-Jiménez, I.; Piñero, J.E.; Fernández, J.J.; Lorenzo-Morales, J.; Díaz-Marrero, A.R. Antiamoebic activities of indolocarbazole metabolites isolated from Streptomyces sanyensis cultures. Mar. Drugs 2019, 17, 588. [Google Scholar] [CrossRef] [PubMed]
- Nakano, H.; Omura, S. Chemical biology of natural indolocarbazole products: 30 years since the discovery of staurosporine. J Antibiot 2009, 62, 17–26. [Google Scholar] [CrossRef] [PubMed]
- Tamaoki, T.; Nomoto, H.; Takahashi, I.; Kato, Y.; Morimoto, M.; Tomita, F. Staurosporine, a potent inhibitor of phospholipidCa++ dependent protein kinase. Biochem. Biophys. Res. Commun. 1986, 135, 397–402. [Google Scholar] [CrossRef]
- Kase, H.; Iwahashi, K.; Nakanishi, S.; Matsuda, Y.; Yamada, K.; Takahashi, M.; Murakata, C.; Sato, A.; Kaneko, M. K-252 compounds, novel and potent inhibitors of protein kinase C and cyclic nucleotide-dependent protein kinases. Biochem. Biophys. Res. Commun. 1987, 142, 436–440. [Google Scholar] [CrossRef]
- Akinaga, S.; Sugiyama, K.; Akiyama, T. UCN-01 (7-hydroxystaurosporine) and other indolocarbazole compounds: A new generation of anti-cancer agents for the new century? Anticancer Drug Des. 2000, 15, 43–52. [Google Scholar]
- Salas, J.A.; Méndez, C. Indolocarbazole antitumour compounds by combinatorial biosynthesis. Curr. Opin. Chem. Biol. 2009, 13, 152–160. [Google Scholar] [CrossRef]
- Lawrie, A.M.; Noble, M.E.; Tunnah, P.; Brown, N.R.; Johnson, L.N.; Endicott, J.A. Protein kinase inhibition by staurosporine revealed in details of the molecular interaction with CDK2. Nat. Struct. Biol. 1997, 4, 796–801. [Google Scholar] [CrossRef]
- Civenni, G.; Longoni, N.; Costales, P.; Dallavalle, C.; García Inclán, C.; Albino, D.; Nuñez, L.E.; Morís, F.; Carbone, G.M.; Catapano, C.V. EC-70124, a novel glycosylated indolocarbazole multikinase inhibitor, reverts tumorigenic and stem cell properties in prostate cancer by inhibiting STAT3 and NF-κB. Mol. Cancer Ther. 2016, 15, 806–818. [Google Scholar] [CrossRef]
- Cuenca-López, M.D.; Serrano-Heras, G.; Montero, J.C.; Corrales-Sánchez, V.; Gomez-Juarez, M.; Gascón-Escribano, M.J.; Morales, J.C.; Voisin, V.; Núñez, L.E.; Morís, F.; et al. Antitumor activity of the novel multi-kinase inhibitor EC-70124 in triple negative breast cancer. Oncotarget 2015, 6, 27923–27937. [Google Scholar] [CrossRef][Green Version]
- Sun, X.; Lu, Z.; Liang, Z.; Deng, B.; Zhu, Y.; Shi, J.; Lu, X. Transcriptomics and proteomics characterizing the anticancer mechanisms of natural Rebeccamycin analog Loonamycin in breast cancer cells. Molecules 2022, 27, 6958. [Google Scholar] [CrossRef] [PubMed]
- Xue, W.; Li, W.; Yu, Y.; Zhang, B.; Wang, Y.; Zhou, L.; Chen, Z.; Wang, L.; Ge, H.; Xu, Q.; et al. Indolocarbazole alkaloid Loonamycin A inhibits triple-negative breast cancer cell stemness and Notch signalling. J. Pharm. Pharmacol. 2023, 75, 523–532. [Google Scholar] [CrossRef]
- Prudhomme, M. Biological targets of antitumor indolocarbazoles bearing a sugar moiety. Curr. Med. Chem. Anticancer Agents 2004, 4, 509–521. [Google Scholar] [CrossRef] [PubMed]
- Kalitin, N.N.; Ektova, L.V.; Kostritsa, N.S.; Sivirinova, A.S.; Kostarev, A.V.; Smirnova, G.B.; Borisova, Y.A.; Golubeva, I.S.; Ermolaeva, E.V.; Vergun, M.A.; et al. A novel glycosylated indolocarbazole derivative LCS1269 effectively inhibits growth of human cancer cells in vitro and in vivo through driving of both apoptosis and senescence by inducing of DNA damage and modulating of AKT/mTOR/S6K and ERK pathways. Chem. Biol. Interact. 2022, 364, 110056. [Google Scholar] [CrossRef] [PubMed]
- Lantsova, A.; Golubeva, I.; Borisova, L.; Nikolaeva, L.; Ektova, L.; Dmitrieva, M.; Orlova, O. A new indolocarbazole derivative in melanoma and carcinoma lung in vivo treatment. BMC Complement. Med. Ther. 2021, 21, 117. [Google Scholar] [CrossRef] [PubMed]
- Vartanian, A.; Baryshnikova, M.; Burova, O.; Afanasyeva, D.; Misyurin, V.; Belyavsky, A.; Shprakh, Z. Inhibitor of vasculogenic mimicry restores sensitivity of resistant melanoma cells to DNA-damaging agents. Melanoma Res. 2017, 27, 8–16. [Google Scholar] [CrossRef]
- Zenkov, R.G.; Vlasova, O.A.; Maksimova, V.P.; Fetisov, T.I.; Karpechenko, N.Y.; Ektova, L.V.; Eremina, V.A.; Popova, V.G.; Usalka, O.G.; Lesovaya, E.A.; et al. Molecular Mechanisms of Anticancer Activity of N-Glycosides of Indolocarbazoles LCS-1208 and LCS-1269. Molecules 2021, 26, 7329. [Google Scholar] [CrossRef]
- Bolanos-Garcia, V.M. Aurora kinases. Int. J. Biochem. Cell Biol. 2005, 37, 1572–1577. [Google Scholar] [CrossRef]
- Carmena, M.; Wheelock, M.; Funabiki, H.; Earnshaw, W.C. The chromosomal passenger complex (CPC): From easy rider to the godfather of mitosis. Nat. Rev. Mol. Cell Biol. 2012, 13, 789–803. [Google Scholar] [CrossRef]
- Crosio, C.; Fimia, G.M.; Loury, R.; Kimura, M.; Okano, Y.; Zhou, H.; Sen, S.; Allis, C.D.; Sassone-Corsi, P. Mitotic phosphorylation of histone H3: Spatio-temporal regulation by mammalian Aurora kinases. Mol. Cell. Biol. 2002, 22, 874–885. [Google Scholar] [CrossRef]
- Ozawa, K. Reduction of phosphorylated histone H3 serine 10 and serine 28 cell cycle marker intensities after DNA damage. Cytom. A 2008, 73, 517–527. [Google Scholar] [CrossRef] [PubMed]
- Jeong, M.W.; Kang, T.H.; Kim, W.; Choi, Y.H.; Kim, K.T. Mitogen-activated protein kinase phosphatase 2 regulates histone H3 phosphorylation via interaction with vaccinia-related kinase 1. Mol. Biol. Cell 2013, 24, 373–384. [Google Scholar] [CrossRef] [PubMed]
- Kouzarides, T. Chromatin modifications and their function. Cell 2007, 128, 693–705. [Google Scholar] [CrossRef] [PubMed]
- Corces, V.G.; Nowak, S.J. Phosphorylation of histone H3: A balancing act between chromosome condensation and transcriptional activation. Trends Genet. 2004, 20, 214–220. [Google Scholar]
- McManus, K.J.; Hendzel, M.J. The relationship between histone H3 phosphorylation and acetylation throughout the mammalian cell cycle. Biochem. Cell Biol. 2006, 84, 640–657. [Google Scholar] [CrossRef]
- Malumbres, M. Cyclin-dependent kinases. Genome Biol. 2014, 15, 122. [Google Scholar] [CrossRef]
- Vermeulen, K.; Van Bockstaele, D.R.; Berneman, Z.N. The cell cycle: A review of regulation, deregulation and therapeutic targets in cancer. Cell Prolif. 2003, 36, 131–149. [Google Scholar] [CrossRef]
- Bulavin, D.V.; Higashimoto, Y.; Demidenko, Z.N.; Meek, S.; Graves, P.; Phillips, C.; Zhao, H.; Moody, S.A.; Appella, E.; Piwnica-Worms, H.; et al. Dual phosphorylation controls Cdc25 phosphatases and mitotic entry. Nat. Cell Biol. 2003, 5, 545–551. [Google Scholar] [CrossRef] [PubMed]
- Schmidt, M.; Rohe, A.; Platzer, C.; Najjar, A.; Erdmann, F.; Sipp, W. Regulation of G2/M transition by inhibition of WEE1 and PKMYT1 kinases. Molecules 2017, 22, 2045. [Google Scholar] [CrossRef]
- Lee, J.; Kumagai, A.; Dunphy, W.G. Positive regulation of Wee1 by Chk1 and 14-3-3 proteins. Mol. Biol. Cell 2001, 12, 551–563. [Google Scholar] [CrossRef]
- Schmucker, S.; Sumara, I. Molecular dynamics of PLK1 during mitosis. Mol. Cell Oncol. 2014, 1, e954507. [Google Scholar] [CrossRef] [PubMed]
- Jang, Y.J.; Ma, S.; Terada, Y.; Erikson, R.L. Phosphorylation of threonine 210 and the role of serine 137 in the regulation of mammalian polo-like kinase. J. Biol. Chem. 2002, 277, 44115–44120. [Google Scholar] [CrossRef] [PubMed]
- Nakajima, H.; Toyoshima-Morimoto, F.; Taniguchi, E.; Nishida, E. Identification of a consensus motif for Plk (Polo-like kinase) phosphorylation reveals Myt1 as a Plk1 substrate. J. Biol. Chem. 2003, 278, 25277–25280. [Google Scholar] [CrossRef]
- Watanabe, N.; Arai, H.; Iwasaki, J.; Shiina, M.; Ogata, K.; Hunter, T.; Osada, H. Cyclin-dependent kinase (CDK) phosphorylation destabilizes somatic Wee1 via multiple pathways. Proc. Natl. Acad. Sci. USA 2005, 102, 11663–11668. [Google Scholar] [CrossRef]
- Fu, Z.; Malureanu, L.; Huang, J.; Wang, W.; Li, H.; van Deursen, J.M.; Tindall, D.J.; Chen, J. Plk1-dependent phosphorylation of FoxM1 regulates a transcriptional programme required for mitotic progression. Nat. Cell Biol. 2008, 10, 1076–1082. [Google Scholar] [CrossRef]
- Lindqvist, A.; Rodríguez-Bravo, V.; Medema, R.H. The decision to enter mitosis: Feedback and redundancy in the mitotic entry network. J. Cell Biol. 2009, 185, 193–202. [Google Scholar] [CrossRef]
- Chen, Y.-J.; Dominguez-Brauer, C.; Wang, Z.; Asara, J.M.; Costa, R.H.; Tyner, A.L.; Lau, L.F.; Raychaudhuri, P. A conserved phosphorylation site within the forkhead domain of FoxM1B is required for its activation by cyclin-CDK1. J. Biol. Chem. 2009, 284, 30695–30707. [Google Scholar] [CrossRef] [PubMed]
- Charrier-Savournin, F.B.; Chateau, M.T.; Gire, V.; Sedivy, J.; Piette, J.; Dulic, V. p21-Mediated nuclear retention of cyclin B1-Cdk1 in response to genotoxic stress. Mol. Biol. Cell 2004, 15, 3965–3976. [Google Scholar] [CrossRef] [PubMed]
- Walters, W.P.; Ajay Murcko, M.A. Recognizing molecules with drug-like properties. Curr. Opin. Chem. Biol. 1999, 3, 384–387. [Google Scholar] [CrossRef]
- Kansy, M.; Fisher, H.; Kratzat, K.; Senner, F.; Wagner, B.; Parrilla, I. High-Throughput Artificial Membrane Permeability Studies in Early Lead Discovery and Development. In Pharmacokinetic Optimization in Drug Research; Testa, B., van de Waterbeemd, H., Folkers, G., Guy, R., Eds.; Verlag Helvetica Chimica Acta: Zürich, Switzerland, 2001; pp. 447–464. [Google Scholar]
- Pantaleão, S.Q.; Fernandes, P.O.; Gonçalves, J.E.; Maltarollo, V.G.; Honorio, K.M. Recent advances in the prediction of pharmacokinetics properties in drug design studies: A review. ChemMedChem 2022, 17, e202100542. [Google Scholar] [CrossRef]
- Kirchmair, J.; Göller, A.H.; Lang, D.; Kunze, J.; Testa, B.; Wilson, I.D.; Glen, R.C.; Schneider, G. Predicting drug metabolism: Experiment and/or computation? Nat. Rev. Drug Discov. 2015, 14, 387–404. [Google Scholar] [CrossRef] [PubMed]
- Hollenberg, P.F. Characteristics and common properties of inhibitors, inducers, and activators of CYP enzymes. Drug Metab. Rev. 2002, 34, 17–35. [Google Scholar] [CrossRef] [PubMed]
- Kola, I. The state of innovation in drug development. Clin. Pharmacol. Ther. 2008, 83, 227–230. [Google Scholar] [CrossRef] [PubMed]
- Pavlova, G.; Belyashova, A.; Savchenko, E.; Panteleev, D.; Shamadykova, D.; Nikolaeva, A.; Pavlova, S.; Revishchin, A.; Golbin, D.; Potapov, A.; et al. Reparative properties of human glioblastoma cells after single exposure to a wide range of X-ray doses. Front. Oncol. 2022, 12, 912741. [Google Scholar] [CrossRef]
- Kolesnikova, V.; Revishchin, A.; Fab, L.; Alekseeva, A.; Ryabova, A.; Pronin, I.; Usachev, D.Y.; Kopylov, A.; Pavlova, G. GQIcombi application to subdue glioma via differentiation therapy. Front. Oncol. 2024, 14, 1322795. [Google Scholar] [CrossRef]
- Shifrin, M.A.; Tsukanova, T.V.; Pavlova, G.V.; Danilov, G.V.; Pronin, I.N. Informatsionnaya podderzhka bioresursnoi kollektsii: Biologicheskaya informatsionnaya sistema «NeiroOnk» [Information support for the bioresource collection: A biological information system «NeuroOnc»]. Zh Vopr Neirokhir Im N N Burdenko. 2024, 88, 65–73. [Google Scholar] [CrossRef]
- Xiong, G.; Wu, Z.; Yi, J.; Fu, L.; Yang, Z.; Hsieh, C.; Yin, M.; Zeng, X.; Wu, C.; Lu, A.; et al. ADMETlab 2.0: An integrated online platform for accurate and comprehensive predictions of ADMET properties. Nucleic Acids Res. 2021, 49, W5–W14. [Google Scholar] [CrossRef]







| Compound | MW | nHA | nHD | TPSA | Log P | Log D | Lipinski’s Rule |
|---|---|---|---|---|---|---|---|
| LCS1269 | 579.18 | 12 | 5 | 170.01 | 1.89 | 2.04 | No |
| Staurosporine | 466.20 | 7 | 2 | 69.45 | 4.93 | 3.59 | Yes |
| Rebeccamycin | 569.08 | 10 | 5 | 146.04 | 3.22 | 2.83 | Yes |
| Becatecarin | 668.18 | 11 | 4 | 140.49 | 4.62 | 3.39 | No |
| Optimal value | ≤600 | ≤12 | ≤7 | ≤140 | ≤3 | 1–3 |
| Compound | Absorption | Distribution | Metabolism | Excretion | ||||||||||
|---|---|---|---|---|---|---|---|---|---|---|---|---|---|---|
| Caco-2, log Unit | MDCK, ×10−6 cm/s | HIA | F30% | PPB, % | BBB | VD, L/kg | CYP1A2 Inhibitor | CYP2C19 Inhibitor | CYP2C9 Inhibitor | CYP2D6 Inhibitor | CYP3A4 Inhibitor | CL mL/min/kg | T1/2, a.u. | |
| LCS1269 | −5.70 | 5.0 | ++ | − − | 98.06 | − − − | 0.75 | − − − | − − | − | − − − | + | 2.01 | 0.16 |
| Staurosporine | −5.62 | 5.0 | ++ | +++ | 95.04 | + | 1.06 | + | − | ++ | − | ++ | 8.56 | 0.04 |
| Rebeccamycin | −5.73 | 5.0 | +++ | +++ | 96.15 | − − − | 1.16 | − | − − | + | + | − − | 2.24 | 0.08 |
| Becatecarin | −5.64 | 9.0 | − − | − − − | 94.11 | − − − | 1.08 | + | − − | ++ | − | − | 6.53 | 0.04 |
| Compound | hERG Blockers | H−HT | DILI | Ames Mutagenicity | AROT | FDAMDD | SS | Carcinogenicity |
|---|---|---|---|---|---|---|---|---|
| LCS1269 | − − − | − − | +++ | − − | ++ | ++ | − − − | ++ |
| Staurosporine | ++ | ++ | − | ++ | − | +++ | − − − | +++ |
| Rebeccamycin | − − − | + | +++ | − | − − | ++ | − | ++ |
| Becatecarin | ++ | ++ | +++ | − | − − − | ++ | − − − | − − − |
Disclaimer/Publisher’s Note: The statements, opinions and data contained in all publications are solely those of the individual author(s) and contributor(s) and not of MDPI and/or the editor(s). MDPI and/or the editor(s) disclaim responsibility for any injury to people or property resulting from any ideas, methods, instructions or products referred to in the content. |
© 2024 by the authors. Licensee MDPI, Basel, Switzerland. This article is an open access article distributed under the terms and conditions of the Creative Commons Attribution (CC BY) license (https://creativecommons.org/licenses/by/4.0/).
Share and Cite
Kalitin, N.; Koroleva, N.; Lushnikova, A.; Babaeva, M.; Samoylenkova, N.; Savchenko, E.; Smirnova, G.; Borisova, Y.; Kostarev, A.; Karamysheva, A.; et al. N-Glycoside of Indolo[2,3-a]pyrrolo[3,4-c]carbazole LCS1269 Exerts Anti-Glioblastoma Effects by G2 Cell Cycle Arrest and CDK1 Activity Modulation: Molecular Docking Studies, Biological Investigations, and ADMET Prediction. Pharmaceuticals 2024, 17, 1642. https://doi.org/10.3390/ph17121642
Kalitin N, Koroleva N, Lushnikova A, Babaeva M, Samoylenkova N, Savchenko E, Smirnova G, Borisova Y, Kostarev A, Karamysheva A, et al. N-Glycoside of Indolo[2,3-a]pyrrolo[3,4-c]carbazole LCS1269 Exerts Anti-Glioblastoma Effects by G2 Cell Cycle Arrest and CDK1 Activity Modulation: Molecular Docking Studies, Biological Investigations, and ADMET Prediction. Pharmaceuticals. 2024; 17(12):1642. https://doi.org/10.3390/ph17121642
Chicago/Turabian StyleKalitin, Nikolay, Natalia Koroleva, Anna Lushnikova, Maria Babaeva, Nadezhda Samoylenkova, Ekaterina Savchenko, Galina Smirnova, Yulia Borisova, Alexander Kostarev, Aida Karamysheva, and et al. 2024. "N-Glycoside of Indolo[2,3-a]pyrrolo[3,4-c]carbazole LCS1269 Exerts Anti-Glioblastoma Effects by G2 Cell Cycle Arrest and CDK1 Activity Modulation: Molecular Docking Studies, Biological Investigations, and ADMET Prediction" Pharmaceuticals 17, no. 12: 1642. https://doi.org/10.3390/ph17121642
APA StyleKalitin, N., Koroleva, N., Lushnikova, A., Babaeva, M., Samoylenkova, N., Savchenko, E., Smirnova, G., Borisova, Y., Kostarev, A., Karamysheva, A., & Pavlova, G. (2024). N-Glycoside of Indolo[2,3-a]pyrrolo[3,4-c]carbazole LCS1269 Exerts Anti-Glioblastoma Effects by G2 Cell Cycle Arrest and CDK1 Activity Modulation: Molecular Docking Studies, Biological Investigations, and ADMET Prediction. Pharmaceuticals, 17(12), 1642. https://doi.org/10.3390/ph17121642

