Sparstolonin B Reduces Estrogen-Dependent Proliferation in Cancer Cells: Possible Role of Ceramide and PI3K/AKT/mTOR Inhibition
Abstract
1. Introduction
2. Results
2.1. Cell Viability Analysis
2.1.1. Estrogen Proliferation Analysis
2.1.2. Anti-Proliferative Effects of Sparstolonin B
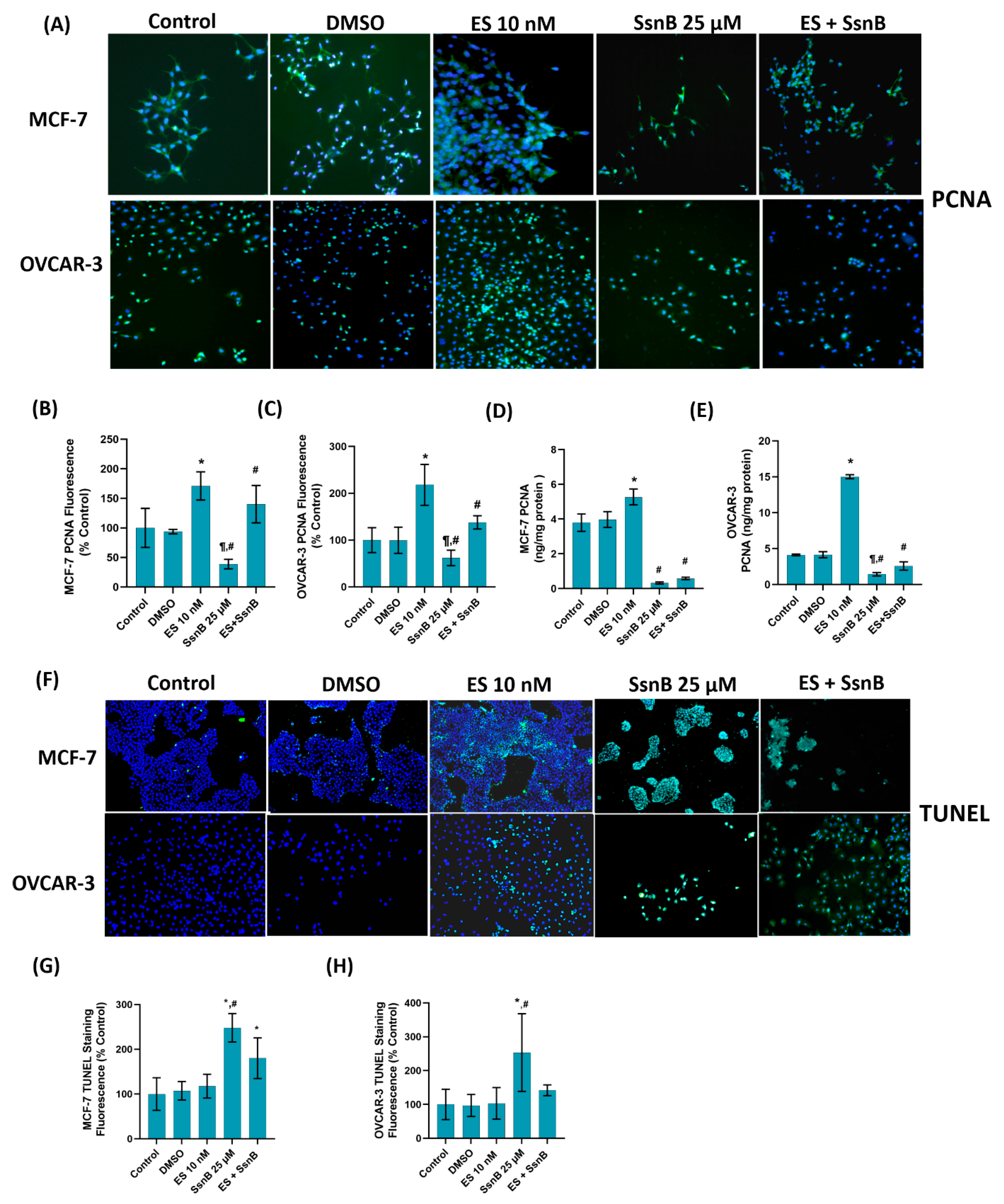
2.2. Proliferating Cell Nuclear Antigen Levels
2.3. Apoptotic Cells (TUNEL)
2.4. PI3K, p-AKT, and p-mTOR Levels in MCF-7 and OVCAR-3 Cells
2.5. Sphingolipid Levels
3. Discussion
4. Materials and Methods
4.1. Cell Culture
4.2. Estradiol and Sparstolonin B Treatment
4.3. Cell Viability
4.4. Immunostaining
4.5. ELISA Measurements
4.6. Protein Levels
4.7. Apoptotic Cell Analysis
4.8. Sphingolipid Measurements
4.9. Statistical Analysis
Author Contributions
Funding
Institutional Review Board Statement
Informed Consent Statement
Data Availability Statement
Conflicts of Interest
Abbreviations
References
- Bray, F.; Laversanne, M.; Sung, H.; Ferlay, J.; Siegel, R.L.; Soerjomataram, I.; Jemal, A. Global cancer statistics 2022: GLOBOCAN estimates of incidence and mortality worldwide for 36 cancers in 185 countries. CA Cancer J. Clin. 2024, 74, 229–263. [Google Scholar] [CrossRef] [PubMed]
- Brala, C.J.; Marković, A.K.; Kugić, A.; Torić, J.; Barbarić, M. Combination Chemotherapy with Selected Polyphenols in Preclinical and Clinical Studies—An Update Overview. Molecules 2023, 28, 3746. [Google Scholar] [CrossRef] [PubMed] [PubMed Central]
- Mecca, M.; Sichetti, M.; Giuseffi, M.; Giglio, E.; Sabato, C.; Sanseverino, F.; Marino, G. Synergic Role of Dietary Bioactive Compounds in Breast Cancer Chemoprevention and Combination Therapies. Nutrients 2024, 16, 1883. [Google Scholar] [CrossRef] [PubMed] [PubMed Central]
- Sharifi-Rad, J.; Seidel, V.; Izabela, M.; Monserrat-Mequida, M.; Sureda, A.; Ormazabal, V.; Zuniga, F.A.; Mangalpady, S.S.; Pezzani, R.; Ydyrys, A.; et al. Phenolic compounds as Nrf2 inhibitors: Potential applications in cancer therapy. Cell Commun. Signal. 2023, 21, 89. [Google Scholar] [CrossRef] [PubMed] [PubMed Central]
- Peng, Z.; Li, H.; Gao, Y.; Sun, L.; Jiang, J.; Xia, B.; Huang, Y.; Zhang, Y.; Xia, Y.; Zhang, Y.; et al. Sintilimab combined with bevacizumab in relapsed or persistent ovarian clear cell carcinoma (INOVA): A multicentre, single-arm, phase 2 trial. Lancet Oncol. 2024, 25, 1288–1297. [Google Scholar] [CrossRef] [PubMed]
- Kumar, A.; Fan, D.; DiPette, D.J.; Singh, U.S. Sparstolonin B, a Novel Plant Derived Compound, Arrests Cell Cycle and Induces Apoptosis in N-Myc Amplified and N-Myc Nonamplified Neuroblastoma Cells. PLoS ONE 2014, 9, e96343, Erratum in PLoS ONE 2016, 11, e0159082. [Google Scholar] [CrossRef] [PubMed] [PubMed Central]
- PubChem. Available online: https://pubchem.ncbi.nlm.nih.gov (accessed on 13 November 2024).
- Yepuri, N.; Dhawan, R.; Cooney, M.; Pruekprasert, N.; Meng, Q.; Cooney, R.N. Sparstolonin B: A Unique Anti-Inflammatory Agent. Shock 2019, 52, 568–576. [Google Scholar] [CrossRef] [PubMed]
- Tuorkey, M.J. Cancer Therapy with Phytochemicals: Present and Future Perspectives. Biomed. Environ. Sci. 2015, 28, 808–819. [Google Scholar] [CrossRef] [PubMed]
- Liang, Q.; Wu, Q.; Jiang, J.; Duan, J.; Wang, C.; Smith, M.D.; Lu, H.; Wang, Q.; Nagarkatti, P.; Fan, D. Characterization of Sparstolonin B, a Chinese Herb-derived Compound, as a Selective Toll-like Receptor Antagonist with Potent Anti-inflammatory Properties. J. Biol. Chem. 2011, 286, 26470–26479. [Google Scholar] [CrossRef] [PubMed] [PubMed Central]
- Liu, S.; Hu, J.; Shi, C.; Sun, L.; Yan, W.; Song, Y. Sparstolonin B exerts beneficial effects on prostate cancer by acting on the reactive oxygen species-mediated PI3K/AKT pathway. J. Cell. Mol. Med. 2021, 25, 5511–5524. [Google Scholar] [CrossRef] [PubMed] [PubMed Central]
- Karpeta, A.; Gregoraszczuk, E. Differences in the mechanisms of action of BDE-47 and its metabolites on OVCAR-3 and MCF-7 cell apoptosis. J. Appl. Toxicol. 2017, 37, 426–435. [Google Scholar] [CrossRef] [PubMed]
- Zhang, H.-P.; Jiang, R.-Y.; Zhu, J.-Y.; Sun, K.-N.; Huang, Y.; Zhou, H.-H.; Zheng, Y.-B.; Wang, X.-J. PI3K/AKT/mTOR signaling pathway: An important driver and therapeutic target in triple-negative breast cancer. Breast Cancer 2024, 31, 539–551. [Google Scholar] [CrossRef] [PubMed] [PubMed Central]
- Aziz, A.U.R.; Farid, S.; Qin, K.; Wang, H.; Liu, B. PIM Kinases and Their Relevance to the PI3K/AKT/mTOR Pathway in the Regulation of Ovarian Cancer. Biomolecules 2018, 8, 7. [Google Scholar] [CrossRef] [PubMed] [PubMed Central]
- Raphael, J.; Desautels, D.; Pritchard, K.I.; Petkova, E.; Shah, P.S. Phosphoinositide 3-kinase inhibitors in advanced breast cancer: A systematic review and meta-analysis. Eur. J. Cancer 2018, 91, 38–46. [Google Scholar] [CrossRef] [PubMed]
- Tufail, M.; Hu, J.-J.; Liang, J.; He, C.-Y.; Wan, W.-D.; Huang, Y.-Q.; Jiang, C.-H.; Wu, H.; Li, N. Predictive, preventive, and personalized medicine in breast cancer: Targeting the PI3K pathway. J. Transl. Med. 2024, 22, 15. [Google Scholar] [CrossRef] [PubMed] [PubMed Central]
- Shariati, M.; Evans, K.W.; Zheng, X.; Bristow, C.A.; Ng, P.K.-S.; Rizvi, Y.Q.; Tapia, C.; Yang, F.; Carugo, A.; Heffernan, T.P.; et al. Combined inhibition of DDR1 and CDK4/6 induces synergistic effects in ER-positive, HER2-negative breast cancer with PIK3CA/AKT1 mutations. Oncogene 2021, 40, 4425–4439. [Google Scholar] [CrossRef] [PubMed]
- Dillon, L.M.; Miller, T.W. Therapeutic Targeting of Cancers with Loss of PTEN Function. Curr. Drug Targets 2014, 15, 65–79. [Google Scholar] [CrossRef] [PubMed] [PubMed Central]
- Peng, Y.; Wang, Y.; Zhou, C.; Mei, W.; Zeng, C. PI3K/Akt/mTOR Pathway and Its Role in Cancer Therapeutics: Are We Making Headway? Front. Oncol. 2022, 12, 819128. [Google Scholar] [CrossRef] [PubMed] [PubMed Central]
- Janku, F. Phosphoinositide 3-kinase (PI3K) pathway inhibitors in solid tumors: From laboratory to patients. Cancer Treat. Rev. 2017, 59, 93–101. [Google Scholar] [CrossRef] [PubMed]
- Wylaź, M.; Kaczmarska, A.; Pajor, D.; Hryniewicki, M.; Gil, D.; Dulińska-Litewka, J. Exploring the role of PI3K/AKT/mTOR inhibitors in hormone-related cancers: A focus on breast and prostate cancer. Biomed. Pharmacother. 2023, 168, 115676. [Google Scholar] [CrossRef] [PubMed]
- Schubert, K.M.; Scheid, M.P.; Duronio, V. Ceramide Inhibits Protein Kinase B/Akt by Promoting Dephosphorylation of Serine 473. J. Biol. Chem. 2000, 275, 13330–13335. [Google Scholar] [CrossRef] [PubMed]
- Glaviano, A.; Foo, A.S.C.; Lam, H.Y.; Yap, K.C.H.; Jacot, W.; Jones, R.H.; Eng, H.; Nair, M.G.; Makvandi, P.; Geoerger, B.; et al. PI3K/AKT/mTOR signaling transduction pathway and targeted therapies in cancer. Mol. Cancer 2023, 22, 138. [Google Scholar] [CrossRef] [PubMed] [PubMed Central]
- Tian, J.-M.; Ran, B.; Zhang, C.-L.; Yan, D.-M.; Li, X.-H. Estrogen and progesterone promote breast cancer cell proliferation by inducing cyclin G1 expression. Braz. J. Med. Biol. Res. 2018, 51, 1–7. [Google Scholar] [CrossRef] [PubMed] [PubMed Central]
- Ma, L.; Liu, Y.; Geng, C.; Qi, X.; Jiang, J. Estrogen receptor β inhibits estradiol-induced proliferation and migration of MCF-7 cells through regulation of mitofusin 2. Int. J. Oncol. 2013, 42, 1993–2000, Erratum in Int. J. Oncol. 2016, 49, 2187. [Google Scholar] [CrossRef] [PubMed]
- Yu, X.; Zhang, X.; Dhakal, I.B.; Beggs, M.; Kadlubar, S.; Luo, D. Induction of cell proliferation and survival genes by estradiol-repressed microRNAs in breast cancer cells. BMC Cancer 2012, 12, 29. [Google Scholar] [CrossRef] [PubMed] [PubMed Central]
- Wickramasinghe, N.S.; Manavalan, T.T.; Dougherty, S.M.; Riggs, K.A.; Li, Y.; Klinge, C.M. Estradiol downregulates miR-21 expression and increases miR-21 target gene expression in MCF-7 breast cancer cells. Nucleic Acids Res. 2009, 37, 2584–2595. [Google Scholar] [CrossRef] [PubMed] [PubMed Central]
- Paterni, I.; Granchi, C.; Katzenellenbogen, J.A.; Minutolo, F. Estrogen receptors alpha (ERα) and beta (ERβ): Subtype-selective ligands and clinical potential. Steroids 2014, 90, 13–29. [Google Scholar] [CrossRef] [PubMed] [PubMed Central]
- Klinge, C.M. Estrogen receptor interaction with co-activators and co-repressors. Steroids 2000, 65, 227–251. [Google Scholar] [CrossRef] [PubMed]
- Shi, W.-F.; Bartlett, J.S. Estrogen plays a critical role in AAV2-mediated gene transfer in ovarian cancer. Acta Pharmacol. Sin. 2008, 29, 1440–1450. [Google Scholar] [CrossRef] [PubMed]
- Schüler-Toprak, S.; Moehle, C.; Skrzypczak, M.; Ortmann, O.; Treeck, O. Effect of estrogen receptor β agonists on proliferation and gene expression of ovarian cancer cells. BMC Cancer 2017, 17, 319. [Google Scholar] [CrossRef] [PubMed] [PubMed Central]
- Bateman, H.R.; Liang, Q.; Fan, D.; Rodriguez, V.; Lessner, S.M. Sparstolonin B Inhibits Pro-Angiogenic Functions and Blocks Cell Cycle Progression in Endothelial Cells. PLoS ONE 2013, 8, e70500. [Google Scholar] [CrossRef] [PubMed] [PubMed Central]
- Kim, N.; Kim, C.; Ryu, S.H.; Kim, G.O.; Bae, J.-S. Anti-Inflammatory Effect of Sparstolonin B through Inhibiting Expression of NF-κB and STAT-1. Int. J. Mol. Sci. 2022, 23, 10213. [Google Scholar] [CrossRef] [PubMed] [PubMed Central]
- Yang, H.; Wang, B.; Wang, T.; Xu, L.; He, C.; Wen, H.; Yan, J.; Su, H.; Zhu, X. Toll-Like Receptor 4 Prompts Human Breast Cancer Cells Invasiveness via Lipopolysaccharide Stimulation and Is Overexpressed in Patients with Lymph Node Metastasis. PLoS ONE 2014, 9, e109980. [Google Scholar] [CrossRef] [PubMed] [PubMed Central]
- Lupi, L.A.; Cucielo, M.S.; Silveira, H.S.; Gaiotte, L.B.; Cesário, R.C.; Seiva, F.R.F.; Chuffa, L.G.d.A. The role of Toll-like receptor 4 signaling pathway in ovarian, cervical, and endometrial cancers. Life Sci. 2020, 247, 117435. [Google Scholar] [CrossRef] [PubMed]
- Schilling, J.D.; Machkovech, H.M.; He, L.; Sidhu, R.; Fujiwara, H.; Weber, K.; Ory, D.S.; Schaffer, J.E. Palmitate and Lipopolysaccharide Trigger Synergistic Ceramide Production in Primary Macrophages. J. Biol. Chem. 2013, 288, 2923–2932. [Google Scholar] [CrossRef] [PubMed] [PubMed Central]
- Sato, Y.; Goto, Y.; Narita, N.; Hoon, D.S. Cancer Cells Expressing Toll-like Receptors and the Tumor Microenvironment. Cancer Microenviron. 2009, 2 (Suppl. S1), 205–214. [Google Scholar] [CrossRef] [PubMed] [PubMed Central]
- Onier, N.; Hilpert, S.; Arnould, L.; Saint-Giorgio, V.; Davies, J.G.; Bauer, J.; Jeannin, J.-F. Cure of colon cancer metastasis in rats with the new lipid A OM 174. Apoptosis of tumor cells and immunization of rats. Clin. Exp. Metastasis 1999, 17, 299–306. [Google Scholar] [CrossRef] [PubMed]
- Garay, R.P.; Viens, P.; Bauer, J.; Normier, G.; Bardou, M.; Jeannin, J.-F.; Chiavaroli, C. Cancer relapse under chemotherapy: Why TLR2/4 receptor agonists can help. Eur. J. Pharmacol. 2007, 563, 1–17. [Google Scholar] [CrossRef] [PubMed]
- Zhang, Y.-B.; He, F.-L.; Fang, M.; Hua, T.-F.; Hu, B.-D.; Zhang, Z.-H.; Cao, Q.; Liu, R.-Y. Increased expression of Toll-like receptors 4 and 9 in human lung cancer. Mol. Biol. Rep. 2009, 36, 1475–1481. [Google Scholar] [CrossRef] [PubMed]
- Yoo, K.H.; Lim, T.J.; Chang, S.-G. Monthly intravesical bacillus Calmette-Guérin maintenance therapy for non-muscle-invasive bladder cancer: 10-year experience in a single institute. Exp. Ther. Med. 2012, 3, 221–225. [Google Scholar] [CrossRef] [PubMed] [PubMed Central]
- Pichika, M.; Mai, C.W.; Kang, Y.B. Should a Toll-like receptor 4 (TLR-4) agonist or antagonist be designed to treat cancer? TLR-4: Its expression and effects in the ten most common cancers. OncoTargets Ther. 2013, 6, 1573–1587. [Google Scholar] [CrossRef] [PubMed] [PubMed Central]
- Li, F.; Zhang, N. Ceramide: Therapeutic Potential in Combination Therapy for Cancer Treatment. Curr. Drug Metab. 2015, 17, 37–51. [Google Scholar] [CrossRef] [PubMed]
- Ogretmen, B. Sphingolipid metabolism in cancer signalling and therapy. Nat. Rev. Cancer 2018, 18, 33–50. [Google Scholar] [CrossRef] [PubMed] [PubMed Central]
- Yu, J.S.L.; Cui, W. Proliferation, survival and metabolism: The role of PI3K/AKT/mTOR signalling in pluripotency and cell fate determination. Development 2016, 143, 3050–3060. [Google Scholar] [CrossRef] [PubMed]
- Sharma, V.R.; Gupta, G.K.; Batra, N.; Sharma, D.K.; Joshi, A.; Sharma, A.K. PI3K/Akt/mTOR Intracellular Pathway and Breast Cancer: Factors, Mechanism and Regulation. Curr. Pharm. Des. 2017, 23, 1633–1638. [Google Scholar] [CrossRef] [PubMed]
- Mabuchi, S.; Kuroda, H.; Takahashi, R.; Sasano, T. The PI3K/AKT/mTOR pathway as a therapeutic target in ovarian cancer. Gynecol. Oncol. 2015, 137, 173–179. [Google Scholar] [CrossRef] [PubMed]
- Yu, L.; Wei, J.; Liu, P. Attacking the PI3K/Akt/mTOR signaling pathway for targeted therapeutic treatment in human cancer. Semin. Cancer Biol. 2022, 85, 69–94. [Google Scholar] [CrossRef] [PubMed]
- Afify, S.M.; Oo, A.K.K.; Hassan, G.; Seno, A.; Seno, M. How can we turn the PI3K/AKT/mTOR pathway down? Insights into inhibition and treatment of cancer. Expert Rev. Anticancer Ther. 2021, 21, 605–619. [Google Scholar] [CrossRef] [PubMed]
- Ruvolo, P. Ceramide regulates cellular homeostasis via diverse stress signaling pathways. Leukemia 2001, 15, 1153–1160. [Google Scholar] [CrossRef] [PubMed]
- Lyu, Y.; Duan, B.; Liu, Z.; Yang, F.; Chen, C.; Jiang, X.; Liu, X. Sparstolonin B inhibits pancreatic adenocarcinoma through the NF-κB signaling pathway. Exp. Cell Res. 2022, 417, 113214. [Google Scholar] [CrossRef] [PubMed]
- Chalfant, C.E.; Szulc, Z.; Roddy, P.; Bielawska, A.; Hannun, Y.A. The structural requirements for ceramide activation of serine-threonine protein phosphatases. J. Lipid Res. 2004, 45, 496–506. [Google Scholar] [CrossRef] [PubMed]
- Matos, B.; Howl, J.; Jerónimo, C.; Fardilha, M. Modulation of serine/threonine-protein phosphatase 1 (PP1) complexes: A promising approach in cancer treatment. Drug Discov. Today 2021, 26, 2680–2698. [Google Scholar] [CrossRef] [PubMed]
- Aslan, M. Polyunsaturated Fatty Acid and Sphingolipid Measurements by Tandem Mass Spectrometry. Mini-Rev. Org. Chem. 2021, 18, 3–10. [Google Scholar] [CrossRef]
- Lee, S.; Lee, D.K. What is the proper way to apply the multiple comparison test? Korean J. Anesthesiol. 2018, 71, 353–360, Erratum in Korean J. Anesthesiol. 2020, 73, 572. [Google Scholar] [CrossRef] [PubMed] [PubMed Central]






| Sphingolipids | Control | DMSO | ES 10 nM | SsnB 25 µM | ES + SsnB |
|---|---|---|---|---|---|
| 16:0 SM (d18:1/16:0) | |||||
| MCF-7 | 124.99 ± 5.22 | 156.82 ± 27.99 | 165.75 ± 25.34 | 153.98 ± 13.82 | 143.83 ± 30.33 |
| OVCAR-3 | 157.40 ± 8.14 | 170.01 ± 13.15 | 143.50 ± 9.06 | 133.11 ± 28.17 | 158.64 ± 26.93 |
| 18:0 SM (d18:1/18:0) | |||||
| MCF-7 | 67.44 ± 13.12 | 60.60 ± 7.90 | 65.42 ± 24.01 | 61.71 ± 13.20 | 66.73 ± 7.84 |
| OVCAR-3 | 65.09 ± 14.51 | 59.68 ± 2.59 | 66.93 ± 17.35 | 57.40 ± 6.20 | 69.15 ± 22.34 |
| 24:0 SM (d18:1/24:0) | |||||
| MCF-7 | 45.42 ± 5.91 | 38.30 ± 3.54 | 41.46 ± 5.51 | 39.846 ± 6.82 | 36.15 ± 4.46 |
| OVCAR-3 | 44.08 ± 4.77 | 41.5 ± 2.005 | 41.16 ± 3.11 | 47.386 ± 6.37 | 44.83 ± 8.98 |
| C16 Ceramide (d18:1/16:0) | |||||
| MCF7 | 71.37 ± 9.38 | 73.71 ± 3.38 | 71.71 ± 2.11 | 7.02 ± 3.88 | 67.21 ± 7.79 |
| OVCAR-3 | 66.41 ± 7.28 | 69.63 ± 7.90 | 69.85 ± 6.76 | 69.87± 2.26 | 63.51 ± 14.33 |
| C18 Ceramide (d18:1/18:0) | |||||
| MCF-7 | 11.02 ± 0.77 | 10.26 ± 0.54 | 12.33 ± 0.12 | 27.36 ± 1.13 ** | 22.73 ± 2.01 * |
| OVCAR-3 | 4.59 ± 1.08 | 6.11 ± 2.16 | 4.8 ± 0.327 | 11.77 ± 0.67 * | 11.90 ± 2.51 * |
| C20 Ceramide (d18:1/20:0) | |||||
| MCF-7 | 12.51 ± 1.72 | 14.77 ± 1.42 | 15.61 ± 1.76 | 31.68 ± 0.57 * | 30.54 ± 0.79 * |
| OVCAR-3 | 4.08 ± 0.36 | 4.61 ± 0.69 | 5.16 ± 0.73 | 33.91 ± 2.53 ** | 27.73 ± 1.52 * |
| C22 Ceramide (d18:1/22:0) | |||||
| MCF-7 | 29.83 ± 2.032 | 27.14 ± 3.11 | 24.69 ± 1.70 | 65.98 ± 3.64 * | 54.21 ± 2.76 * |
| OVCAR-3 | 17.24 ± 0.98 | 17.44 ± 1.38 | 17.85 ± 3.77 | 50.99 ± 0.55 * | 48.51 ± 1.76 * |
| C24 Ceramide (d18:1/24:0) | |||||
| MCF-7 | 39.33 ± 1.09 | 36.41 ± 2.06 | 39.76 ± 2.75 | 98.55 ± 7.38 * | 88.77 ± 2.56 * |
| OVCAR-3 | 39.56 ± 3.38 | 37.57 ± 4.61 | 32.80 ± 5.11 | 97.56 ± 3.30 * | 92.05 ± 4.72 * |
| S1P | |||||
| MCF-7 | 6.55 ± 0.47 | 5.87 ± 0.21 | 16.81 ± 0.29 ≠ | 1.59 ± 0.10 $ | 8.91 ± 0.14 ≠≠ |
| OVCAR-3 | 14.86 ± 0.22 | 14.89 ± 0.20 | 30.23 ± 0.44 ≠ | 6.48 ± 0.22 $ | 11.43 ± 0.78 ≠≠ |
Disclaimer/Publisher’s Note: The statements, opinions and data contained in all publications are solely those of the individual author(s) and contributor(s) and not of MDPI and/or the editor(s). MDPI and/or the editor(s) disclaim responsibility for any injury to people or property resulting from any ideas, methods, instructions or products referred to in the content. |
© 2024 by the authors. Licensee MDPI, Basel, Switzerland. This article is an open access article distributed under the terms and conditions of the Creative Commons Attribution (CC BY) license (https://creativecommons.org/licenses/by/4.0/).
Share and Cite
Dilber, Y.; Çeker, H.T.; Öztüzün, A.; Çırçırlı, B.; Kırımlıoğlu, E.; Barut, Z.; Aslan, M. Sparstolonin B Reduces Estrogen-Dependent Proliferation in Cancer Cells: Possible Role of Ceramide and PI3K/AKT/mTOR Inhibition. Pharmaceuticals 2024, 17, 1564. https://doi.org/10.3390/ph17121564
Dilber Y, Çeker HT, Öztüzün A, Çırçırlı B, Kırımlıoğlu E, Barut Z, Aslan M. Sparstolonin B Reduces Estrogen-Dependent Proliferation in Cancer Cells: Possible Role of Ceramide and PI3K/AKT/mTOR Inhibition. Pharmaceuticals. 2024; 17(12):1564. https://doi.org/10.3390/ph17121564
Chicago/Turabian StyleDilber, Yağmur, Hanife Tuğçe Çeker, Aleyna Öztüzün, Bürke Çırçırlı, Esma Kırımlıoğlu, Zerrin Barut, and Mutay Aslan. 2024. "Sparstolonin B Reduces Estrogen-Dependent Proliferation in Cancer Cells: Possible Role of Ceramide and PI3K/AKT/mTOR Inhibition" Pharmaceuticals 17, no. 12: 1564. https://doi.org/10.3390/ph17121564
APA StyleDilber, Y., Çeker, H. T., Öztüzün, A., Çırçırlı, B., Kırımlıoğlu, E., Barut, Z., & Aslan, M. (2024). Sparstolonin B Reduces Estrogen-Dependent Proliferation in Cancer Cells: Possible Role of Ceramide and PI3K/AKT/mTOR Inhibition. Pharmaceuticals, 17(12), 1564. https://doi.org/10.3390/ph17121564

