mTOR Pathway Inhibition, Anticancer Activity and In Silico Calculations of Novel Hydrazone Derivatives in Two- and Three-Dimensional Cultured Type 1 Endometrial Cancer Cells
Abstract
1. Introduction
2. Results
2.1. Chemistry
2.2. Exploring Binding Affinities and Molecular Interactions of mTOR Pathway Inhibitors Through Docking Studies
2.3. ADME and Toxicity Calculation
2.4. In Vitro Cytotoxicity in 2D and 3D Cell Culture
2.5. PI3K, Akt, and mTOR Protein Levels in 2D and 3D Cultures
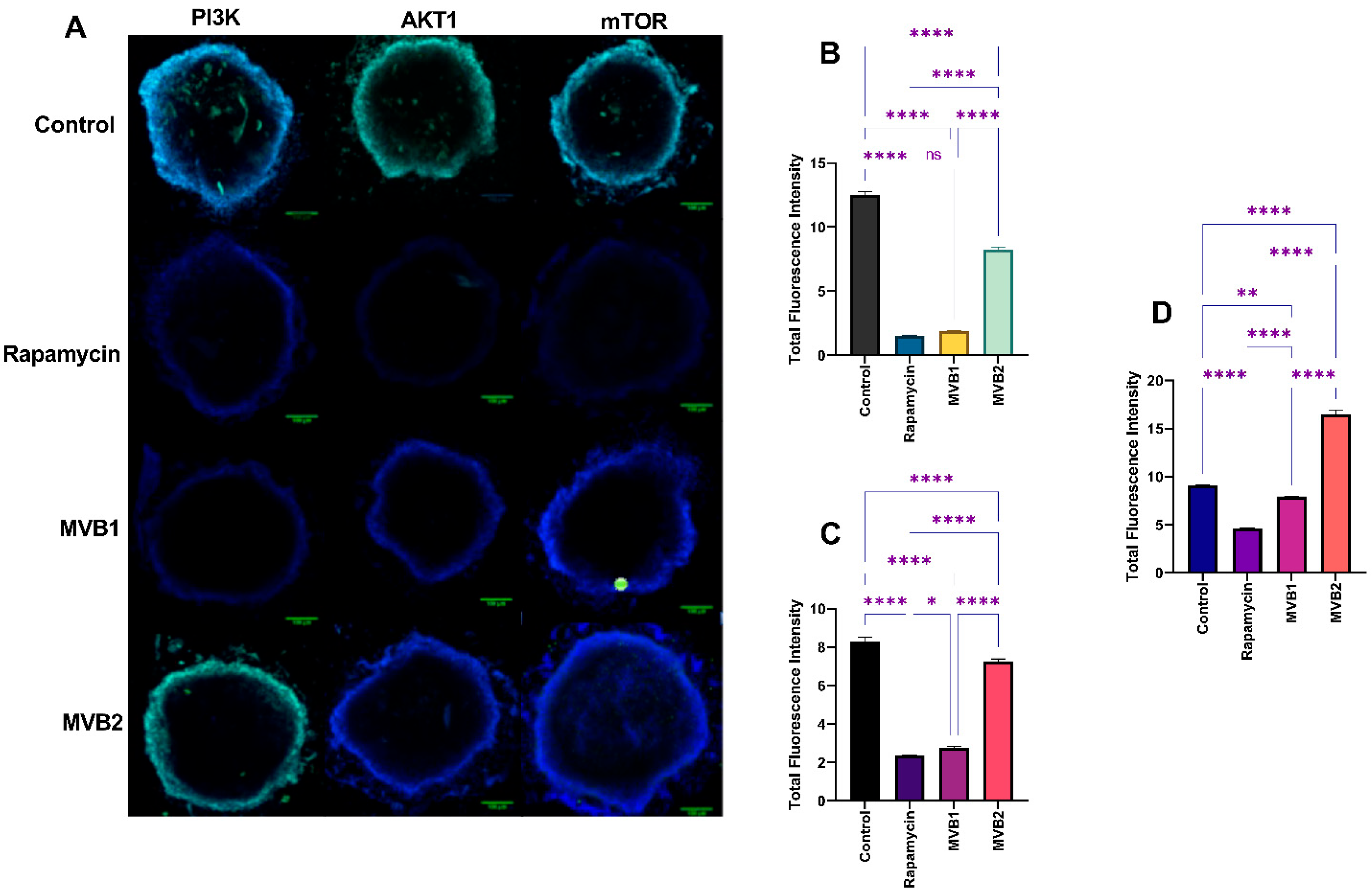
2.6. PI3K, Akt, and mTOR Proteins Fluorescence Intensities in 2D and 3D Cultures
3. Discussion
4. Materials and Methods
4.1. Materials and Instrumentation
4.2. Synthesis
4.2.1. 2-[(1H-1,3-Benzodiazol-2-yl)amino]-N′-[(1Z,2E)-3-(6-Bromo-4-oxo-4H-Chromen-3-yl)-1-(4-Hydroxyphenyl)prop-2-en-1-Ylidene]acetohydrazide (MVB1)
4.2.2. N′-[(E)-(2-Hydroxyphenyl)methylidene]-2-(4-Phenylpiperazin-1-yl)acetohydrazid (MVB2)
4.3. Molecular Docking Studies
4.4. In Silico ADME and Toxicity Analysis
4.5. MTT Cell Proliferation Analysis
4.5.1. 2D Culture Cell Proliferation Analysis
4.5.2. 3D Culture Cell Proliferation Analysis
4.6. Western Blot Analysis
4.6.1. 2D Cell Culture Model
4.6.2. 3D Cell Culture Model
4.7. Immunofluorescence Staining
4.7.1. 2D Cell Culture Model
4.7.2. 3D Cell Culture Model
5. Conclusions
Supplementary Materials
Author Contributions
Funding
Institutional Review Board Statement
Informed Consent Statement
Data Availability Statement
Acknowledgments
Conflicts of Interest
References
- Ferlay, J.; Colombet, M.; Soerjomataram, I.; Mathers, C.; Parkin, D.M.; Piñeros, M.; Znaor, A.; Bray, F. Estimating the global cancer incidence and mortality in 2018: GLOBOCAN sources and methods. Int. J. Cancer 2019, 144, 1941–1953. [Google Scholar] [CrossRef] [PubMed]
- Sheikh, M.A.; Althouse, A.D.; Freese, K.E.; Soisson, S.; Edwards, R.P.; Welburn, S.; Sukumvanich, P.; Comerci, J.; Kelley, J.; LaPorte, R.E. USA endometrial cancer projections to 2030: Should we be concerned? Future Oncol. 2014, 10, 2561–2568. [Google Scholar] [CrossRef] [PubMed]
- Brooks, R.A.; Fleming, G.F.; Lastra, R.R.; Lee, N.K.; Moroney, J.W.; Son, C.H.; Tatebe, K.; Veneris, J.L. Current recommendations and recent progress in endometrial cancer. CA Cancer J. Clin. 2019, 69, 258–279. [Google Scholar] [CrossRef] [PubMed]
- Gupta, S.; Provenzale, D.; Llor, X.; Halverson, A.L.; Grady, W.; Chung, D.C.; Haraldsdottir, S.; Markowitz, A.J.; Slavin Jr, T.P.; Hampel, H. NCCN guidelines insights: Genetic/familial high-risk assessment: Colorectal, version 2.2019: Featured updates to the NCCN guidelines. J. Natl. Compr. Cancer Netw. 2019, 17, 1032–1041. [Google Scholar] [CrossRef] [PubMed]
- Miller, D.; Filiaci, V.; Fleming, G.; Mannel, R.; Cohn, D.; Matsumoto, T.; Tewari, K.; DiSilvestro, P.; Pearl, M.; Zaino, R. Late-Breaking Abstract 1: Randomized phase III noninferiority trial of first line chemotherapy for metastatic or recurrent endometrial carcinoma: A Gynecologic Oncology Group study. Gynecol. Oncol. 2012, 125, 771. [Google Scholar] [CrossRef]
- Vittorio, S.; Gitto, R.; Adornato, I.; Russo, E.; De Luca, L. In Silico Strategy for Targeting the mTOR Kinase at Rapamycin Binding Site by Small Molecules. Molecules 2021, 26, 1103. [Google Scholar] [CrossRef]
- Beaufort, C.M.; Helmijr, J.C.; Piskorz, A.M.; Hoogstraat, M.; Ruigrok-Ritstier, K.; Besselink, N.; Murtaza, M.; van IJcken, W.F.; Heine, A.A.; Smid, M.; et al. Ovarian cancer cell line panel (OCCP): Clinical importance of in vitro morphological subtypes. PLoS ONE 2014, 9, e103988. [Google Scholar] [CrossRef]
- Ali, I. U Gatekeeper for endometrium: The PTEN tumor suppressor gene. J. Natl. Cancer Inst. 2000, 92, 861–863. [Google Scholar] [CrossRef][Green Version]
- Mutter, G.L.; Lin, M.-C.; Fitzgerald, J.T.; Kum, J.B.; Baak, J.P.; Lees, J.A.; Weng, L.-P.; Eng, C. Altered PTEN expression as a diagnostic marker for the earliest endometrial precancers. J. Natl. Cancer Inst. 2000, 92, 924–930. [Google Scholar] [CrossRef]
- Tashiro, H.; Blazes, M.S.; Wu, R.; Cho, K.R.; Bose, S.; Wang, S.I.; Li, J.; Parsons, R.; Ellenson, L.H. Mutations in PTEN are frequent in endometrial carcinoma but rare in other common gynecological malignancies. Cancer Res. 1997, 57, 3935–3940. [Google Scholar]
- Shoji, K.; Oda, K.; Nakagawa, S.; Hosokawa, S.; Nagae, G.; Uehara, Y.; Sone, K.; Miyamoto, Y.; Hiraike, H.; Hiraike-Wada, O.; et al. Reply: Somatic mutations are present in all members of the AKT family in endometrial carcinoma. Br. J. Cancer 2009, 101, 1220–1221. [Google Scholar] [CrossRef][Green Version]
- Shoji, K.; Oda, K.; Nakagawa, S.; Hosokawa, S.; Nagae, G.; Uehara, Y.; Sone, K.; Miyamoto, Y.; Hiraike, H.; Hiraike-Wada, O.; et al. The oncogenic mutation in the pleckstrin homology domain of AKT1 in endometrial carcinomas. Br. J. Cancer 2009, 101, 145–148. [Google Scholar] [CrossRef] [PubMed]
- Hayes, M.P.; Wang, H.; Espinal-Witter, R.; Douglas, W.; Solomon, G.J.; Baker, S.J.; Ellenson, L.H. PIK3CA and PTEN mutations in uterine endometrioid carcinoma and complex atypical hyperplasia. Clin. Cancer Res. 2006, 12, 5932–5935. [Google Scholar] [CrossRef] [PubMed]
- Barra, F.; Evangelisti, G.; Ferro Desideri, L.; Di Domenico, S.; Ferraioli, D.; Vellone, V.G.; De Cian, F.; Ferrero, S. Investigational PI3K/AKT/mTOR inhibitors in development for endometrial cancer. Expert Opin. Investig. Drugs 2019, 28, 131–142. [Google Scholar] [CrossRef]
- Han, M.İ.; Baysal, Ö.D.Y.; Başaran, G.Ş.; Sezer, G.; Telci, D.; Küçükgüzel, Ş.G. Design, synthesis and anticancer activity studies of novel 4-butylaminophenyl hydrazide-hydrazones as apoptotic inducers. Tetrahedron 2022, 115, 132797. [Google Scholar] [CrossRef]
- Sayed, A.M.; Taher, F.A.; Abdel-Samad, M.R.; El-Gaby, M.S.; El-Adl, K.; Saleh, N.M. Design, synthesis, molecular docking, in silico ADMET profile and anticancer evaluations of sulfonamide endowed with hydrazone-coupled derivatives as VEGFR-2 inhibitors. Bioorganic Chem. 2021, 108, 104669. [Google Scholar] [CrossRef]
- Assiri, M.A.; Ali, A.; Ibrahim, M.; Khan, M.U.; Ahmed, K.; Akash, M.S.H.; Abbas, M.A.; Javed, A.; Suleman, M.; Hussain, I. Potential anticancer and antioxidant lauric acid-based hydrazone synthesis and computational study toward the electronic properties. RSC Adv. 2023, 13, 21793–21807. [Google Scholar] [CrossRef]
- Boulebd, H.; Zine, Y.; Khodja, I.A.; Mermer, A.; Demir, A.; Debache, A. Synthesis and radical scavenging activity of new phenolic hydrazone/hydrazide derivatives: Experimental and theoretical studies. J. Mol. Struct. 2022, 1249, 131546. [Google Scholar] [CrossRef]
- Damghani, T.; Moosavi, F.; Khoshneviszadeh, M.; Mortazavi, M.; Pirhadi, S.; Kayani, Z.; Saso, L.; Edraki, N.; Firuzi, O. Imidazopyridine hydrazone derivatives exert antiproliferative effect on lung and pancreatic cancer cells and potentially inhibit receptor tyrosine kinases including c-Met. Sci. Rep. 2021, 11, 3644. [Google Scholar] [CrossRef]
- Tiwari, S.; Kirar, S.; Banerjee, U.C.; Neerupudi, K.B.; Singh, S.; Wani, A.A.; Bharatam, P.V.; Singh, I.P. Synthesis of N-substituted indole derivatives as potential antimicrobial and antileishmanial agents. Bioorg. Chem. 2020, 99, 103787. [Google Scholar] [CrossRef]
- Verma, S.; Lal, S.; Narang, R.; Sudhakar, K. Quinoline hydrazide/hydrazone derivatives: Recent insights on antibacterial activity and mechanism of action. ChemMedChem 2023, 18, e202200571. [Google Scholar] [CrossRef] [PubMed]
- Li, L.-Y.; Peng, J.-D.; Zhou, W.; Qiao, H.; Deng, X.; Li, Z.-H.; Li, J.-D.; Fu, Y.-D.; Li, S.; Sun, K.; et al. Potent hydrazone derivatives targeting esophageal cancer cells. Eur. J. Med. Chem. 2018, 148, 359–371. [Google Scholar] [CrossRef] [PubMed]
- Maranhão, S.S.A.; Moura, A.F.; Oliveira, A.C.A.; Lima, D.J.B.; Barros-Nepomuceno, F.W.A.; Paier, C.R.K.; Pinheiro, A.C.; Nogueira, T.C.M.; de Souza, M.V.N.; Pessoa, C.; et al. Synthesis of PJOV56, a new quinoxalinyl-hydrazone derivative able to induce autophagy and apoptosis in colorectal cancer cells, and related compounds. Bioorg. Med. Chem. Lett. 2020, 30, 126851. [Google Scholar] [CrossRef]
- Fontoura, J.C.; Viezzer, C.; Dos Santos, F.G.; Ligabue, R.A.; Weinlich, R.; Puga, R.D.; Antonow, D.; Severino, P.; Bonorino, C. Comparison of 2D and 3D cell culture models for cell growth, gene expression and drug resistance. Mater. Sci. Eng. C 2020, 107, 110264. [Google Scholar] [CrossRef] [PubMed]
- Ravi, M.; Paramesh, V.; Kaviya, S.; Anuradha, E.; Solomon, F.D.P. 3D cell culture systems: Advantages and applications. J. Cell. Physiol. 2015, 230, 16–26. [Google Scholar] [CrossRef]
- Demirci, S.; Köprülü, T.K.; Mermer, A.; Yılmaz, G.T. Synthesis, Biological Investigation, and Molecular Docking of Novel Benzimidazole-Hydrazone Hybrids as Potential Anticancer Agent Candidates. ChemistrySelect 2024, 9, e202304716. [Google Scholar] [CrossRef]
- Mermer, A.; Faiz, O.; Demirbas, A.; Demirbas, N.; Alagumuthu, M.; Arumugam, S. Piperazine-azole-fluoroquinolone hybrids: Conventional and microwave irradiated synthesis, biological activity screening and molecular docking studies. Bioorg. Chem. 2019, 85, 308–318. [Google Scholar] [CrossRef]
- Djafarou, S.; Mermer, A.; Barut, B.; Yılmaz, G.T.; Boulebd, H. Synthesis and evaluation of the antioxidant and anti-tyrosinase activities of thiazolyl hydrazone derivatives and their application in the anti-browning of fresh-cut potato. Food Chem. 2023, 414, 135745. [Google Scholar] [CrossRef]
- Zhou, H.; Huang, S. The complexes of mammalian target of rapamycin. Curr. Protein Pept. Sci. 2010, 11, 409–424. [Google Scholar] [CrossRef]
- Le, T.; David, J.; Bryan, L.J. Update on the role of copanlisib in hematologic malignancies. Ther. Adv. Hematol. 2021, 12, 20406207211006027. [Google Scholar] [CrossRef]
- Wang, Y.-J.; Downey, M.A.; Choi, S.; Shoup, T.M.; Elmaleh, D.R. Cromolyn platform suppresses fibrosis and inflammation, promotes microglial phagocytosis and neurite outgrowth. Sci. Rep. 2021, 11, 22161. [Google Scholar] [CrossRef] [PubMed]
- Peng, Y.; Wang, Y.; Zhou, C.; Mei, W.; Zeng, C. PI3K/Akt/mTOR pathway and its role in cancer therapeutics: Are we making headway? Front. Oncol. 2022, 12, 819128. [Google Scholar] [CrossRef] [PubMed]
- Sharma, P.; Khan, M.A.; Najmi, A.K.; Chaturvedi, S.; Akhtar, M. Myricetin-induced apoptosis in triple-negative breast cancer cells through inhibition of the PI3K/Akt/mTOR pathway. Med. Oncol. 2022, 39, 248. [Google Scholar] [CrossRef]
- Kim, M.-S.; Kim, J.-E.; Lim, D.Y.; Huang, Z.; Chen, H.; Langfald, A.; Lubet, R.A.; Grubbs, C.J.; Dong, Z.; Bode, A.M. Naproxen induces cell-cycle arrest and apoptosis in human urinary bladder cancer cell lines and chemically induced cancers by targeting PI3K. Cancer Prev. Res. 2014, 7, 236–245. [Google Scholar] [CrossRef] [PubMed]
- Fu, L.; Kim, Y.-A.; Wang, X.; Wu, X.; Yue, P.; Lonial, S.; Khuri, F.R.; Sun, S.-Y. Perifosine inhibits mammalian target of rapamycin signaling through facilitating degradation of major components in the mTOR axis and induces autophagy. Cancer Res. 2009, 69, 8967–8976. [Google Scholar] [CrossRef] [PubMed]
- Liang, S.H.; Chen, J.M.; Normandin, M.D.; Chang, J.S.; Chang, G.C.; Taylor, C.K.; Trapa, P.; Plummer, M.S.; Para, K.S.; Conn, E.L.; et al. Discovery of a highly selective glycogen synthase kinase-3 inhibitor (PF-04802367) that modulates tau phosphorylation in the brain: Translation for PET neuroimaging. Angew. Chem. Int. Ed. 2016, 55, 9601–9605. [Google Scholar] [CrossRef]
- Asgharian, P.; Tazekand, A.P.; Hosseini, K.; Forouhandeh, H.; Ghasemnejad, T.; Ranjbar, M.; Hasan, M.; Kumar, M.; Beirami, S.M.; Tarhriz, V.; et al. Potential mechanisms of quercetin in cancer prevention: Focus on cellular and molecular targets. Cancer Cell Int. 2022, 22, 257. [Google Scholar] [CrossRef]
- Castel, P.; Toska, E.; Engelman, J.A.; Scaltriti, M. The present and future of PI3K inhibitors for cancer therapy. Nat. Cancer 2021, 2, 587–597. [Google Scholar] [CrossRef]
- Taslimi, P.; Akhundova, F.; Kurbanova, M.; Türkan, F.; Tuzun, B.; Sujayev, A.; Sadeghian, N.; Maharramov, A.; Farzaliyev, V.; Gülçin, İ. Biological activity and molecular docking study of some bicyclic structures: Antidiabetic and anticholinergic potentials. Polycycl. Aromat. Compd. 2022, 42, 6003–6016. [Google Scholar] [CrossRef]
- Daina, A.; Michielin, O.; Zoete, V. SwissADME: A free web tool to evaluate pharmacokinetics, drug-likeness and medicinal chemistry friendliness of small molecules. Sci. Rep. 2017, 7, 42717. [Google Scholar] [CrossRef]
- Peper, A. Aspects of the relationship between drug dose and drug effect. Dose-Response 2009, 7, dose-response. 08–019. [Google Scholar] [CrossRef] [PubMed]
- Zhu, Y.; Shen, J.; Gao, L.; Feng, Y. Estrogen promotes fat mass and obesity-associated protein nuclear localization and enhances endometrial cancer cell proliferation via the mTOR signaling pathway. Oncol. Rep. 2016, 35, 2391–2397. [Google Scholar] [CrossRef] [PubMed][Green Version]
- Banerjee, P.; Eckert, A.O.; Schrey, A.K.; Preissner, R. ProTox-II: A webserver for the prediction of toxicity of chemicals. Nucleic Acids Res. 2018, 46, W257–W263. [Google Scholar] [CrossRef] [PubMed]
- Bento, A.P.; Gaulton, A.; Hersey, A.; Bellis, L.J.; Chambers, J.; Davies, M.; Krüger, F.A.; Light, Y.; Mak, L.; McGlinchey, S.; et al. The ChEMBL bioactivity database: An update. Nucleic Acids Res. 2014, 42, D1083–D1090. [Google Scholar] [CrossRef]
- Easton, J.B.; Houghton, P.J. Therapeutic potential of target of rapamycin inhibitors. Expert Opin. Ther. Targets 2004, 8, 551–564. [Google Scholar] [CrossRef]
- Özdemir, E.; Turan, Ö.D.; Yenisey, Ç. The Anti-Tumor Effects of Carboplatin, Progesterone, and Calcitriol in Endometrial Cancer Cells. Int. Anatolia Acad. Online J. Health Sci. 2022, 8, 48–66. [Google Scholar]
- Karlsson, H.; Fryknäs, M.; Larsson, R.; Nygren, P. Loss of cancer drug activity in colon cancer HCT-116 cells during spheroid formation in a new 3-D spheroid cell culture system. Exp. Cell Res. 2012, 318, 1577–1585. [Google Scholar] [CrossRef]
- Xu, F.; Burg, K.J.L. Three-dimensional polymeric systems for cancer cell studies. Cytotechnology 2007, 54, 135–143. [Google Scholar] [CrossRef]
- Debnath, J.; Brugge, J.S. Modelling glandular epithelial cancers in three-dimensional cultures. Nat. Rev. Cancer 2005, 5, 675–688. [Google Scholar] [CrossRef]
- Liu, C.; Liu, Y.; Xu, X.-X.; Wu, H.; Xie, H.-g.; Chen, L.; Lu, T.; Yang, L.; Guo, X.; Sun, G.-W.; et al. Potential effect of matrix stiffness on the enrichment of tumor initiating cells under three-dimensional culture conditions. Exp. Cell Res. 2015, 330, 123–134. [Google Scholar] [CrossRef]
- Kievit, F.M.; Florczyk, S.J.; Leung, M.C.; Wang, K.; Wu, J.D.; Silber, J.R.; Ellenbogen, R.G.; Lee, J.S.; Zhang, M. Proliferation and enrichment of CD133+ glioblastoma cancer stem cells on 3D chitosan-alginate scaffolds. Biomaterials 2014, 35, 9137–9143. [Google Scholar] [CrossRef]
- Colon-Otero, G.; Weroha, S.J.; Zanfagnin, V.; Foster, N.R.; Asmus, E.; Wahner Hendrickson, A.E.; Jatoi, A.; Block, M.S.; Langstraat, C.L.; Glaser, G.E.; et al. Results of a phase 2 trial of ribociclib and letrozole in patients with either relapsed estrogen receptor (ER)-positive ovarian cancers or relapsed ER-positive endometrial cancers. J. Clin. Oncol. 2019, 37, 5510. [Google Scholar] [CrossRef]
- Edmondson, R.; Broglie, J.J.; Adcock, A.F.; Yang, L. Three-dimensional cell culture systems and their applications in drug discovery and cell-based biosensors. ASSAY Drug Dev. Technol. 2014, 12, 207–218. [Google Scholar] [CrossRef] [PubMed]
- Härmä, V.; Virtanen, J.; Mäkelä, R.; Happonen, A.; Mpindi, J.-P.; Knuuttila, M.; Kohonen, P.; Lötjönen, J.; Kallioniemi, O.; Nees, M. A comprehensive panel of three-dimensional models for studies of prostate cancer growth, invasion and drug responses. PLoS ONE 2010, 5, e10431. [Google Scholar] [CrossRef] [PubMed]
- Riedl, A.; Schlederer, M.; Pudelko, K.; Stadler, M.; Walter, S.; Unterleuthner, D.; Unger, C.; Kramer, N.; Hengstschläger, M.; Kenner, L.; et al. Comparison of cancer cells in 2D vs 3D culture reveals differences in AKT–mTOR–S6K signaling and drug responses. J. Cell Sci. 2017, 130, 203–218. [Google Scholar]
- Siyah, P.; Akgol, S.; Durdagi, S.; Kocabas, F. Identification of first-in-class plasmodium OTU inhibitors with potent anti-malarial activity. Biochem. J. 2021, 478, 3445–3466. [Google Scholar] [CrossRef]
- Turan, R.D.; Albayrak, E.; Uslu, M.; Siyah, P.; Alyazici, L.Y.; Kalkan, B.M.; Aslan, G.S.; Yucel, D.; Aksoz, M.; Tuysuz, E.C.; et al. Development of Small Molecule MEIS Inhibitors that modulate HSC activity. Sci. Rep. 2020, 10, 7994. [Google Scholar] [CrossRef]
- Daina, A.; Michielin, O.; Zoete, V. SwissTargetPrediction: Updated data and new features for efficient prediction of protein targets of small molecules. Nucleic Acids Res. 2019, 47, W357–W364. [Google Scholar] [CrossRef]
- Bulbul, M.V.; Karabulut, S.; Kalender, M.; Keskin, I. Effects of gallic acid on endometrial cancer cells in two and three dimensional cell culture models. Asian Pac. J. Cancer Prev. 2021, 22, 1745. [Google Scholar] [CrossRef]
- Bülbül, M.V.; Mermer, A.; Kocabaş, F.; Kalender, M.; Erkan, B.K.; Keskin, İ. Investigation of the anticancer, antimigration and antiangiogenesis effects of an oxadiazole derivative in two-and three-dimensional cultured Ishikawa and Huvec cells; in vitro and in silico studies. Acta Medica 2024, 55, 45–60. [Google Scholar] [CrossRef]
- Mermer, A.; Bulbul, M.V.; Kalender, S.M.; Keskin, I.; Tuzun, B.; Eyupoglu, O.E. Benzotriazole-oxadiazole hybrid Compounds: Synthesis, anticancer Activity, molecular docking and ADME profiling studies. J. Mol. Liq. 2022, 359, 119264. [Google Scholar] [CrossRef]
- Kalender, M.; Bulbul, M.V.; Kolbasi, B.; Keskin, I. In 2D and 3D Cell Culture Models, Effects of Endothelial Cells on E-cadherin / β-catenin Expression Levels and Spheroid Sizes in Ishikawa Cells. Asian Pac. J. Cancer Prev. 2022, 23, 39–51. [Google Scholar] [CrossRef] [PubMed]
- Kolbasi, B.; Bulbul, M.V.; Karabulut, S.; Altun, C.E.; Cakici, C.; Ulfer, G.; Mudok, T.; Keskin, I. Chronic unpredictable stress disturbs the blood-testis barrier affecting sperm parameters in mice. Reprod. Biomed. Online 2021, 42, 983–995. [Google Scholar] [CrossRef] [PubMed]











| Compounds | PI3K (PDB:1E7V) | AKT (PDB:3D0E) | mTOR (PDB:4DRI) | Average (kcal/mol) |
|---|---|---|---|---|
| Rapamycin | −6.5 | −7.05 | −9.55 | −7.7 |
| MVB1 | −9.8 | −10.2 | −11.6 | −10.5 |
| MVB2 | −7.7 | −8.1 | −9.6 | −8.5 |
| Copanlisib | −8.3 | −8.6 | −9.8 | −8.9 |
| Cromolyn | −8.3 | −8.9 | −9.9 | −9.0 |
| GSK690693 | −8.7 | −7.0 | −9.3 | −8.3 |
| Myricetin | −7.9 | −8.3 | −8.3 | −8.2 |
| Naproxen | −8.1 | −7.7 | −8.2 | −8.0 |
| Perifosine | −5.7 | −5.5 | −6.7 | −6.0 |
| PF−04802367 | −7.2 | −6.6 | −8.1 | −7.3 |
| Quercetin | −8.3 | −8.7 | −8.9 | −8.6 |
| Wortmannin | −8.3 | −7.6 | −9.7 | −8.5 |
| Compounds | Predicted LD50 (mg/kg) | Predicted Toxicity Class | Average Similarity (%) | Prediction Accuracy (%) |
|---|---|---|---|---|
| MVB1 | 3009 | 5 | 35.29 | 23 |
| MVB2 | 1400 | 4 | 56.45 | 67.38 |
| Rapamycin | 2500 | 5 | 100 | 100 |
| 2D Cell Culture | IC50 (µM)/SEM a | LogIC50 (µM)/SEM a |
|---|---|---|
| MVB1 | 8.3/±0.5 | 0.9/±0.03 |
| MVB2 | 9.0/±1.2 | 0.9/±0.06 |
| Rapamycin | 21.5/±0.6 | 1.3/±0.01 |
| 3D Cell Culture | ||
| MVB1 | 49.9/±2.8 | 1.6/±0.02 |
| MVB2 | 20.6/±1.9 | 1.3/±0.04 |
| Rapamycin | 38.5/±2.0 | 1.5/±0.02 |
| Cell Viability (%)/SEM a Compound | 5 µM | 10 µM | 20 µM | 30 µM | 40 µM | 50 µM | 100 µM |
|---|---|---|---|---|---|---|---|
| MVB1 | 61.5/±0.4 | 37.8/±4.2 | 27.1/±2 | 23.3/±0.6 | 19/±0.9 | 18.4/±0 | 13.5/±1.2 |
| MVB2 | 59.4/±0.9 | 36.4/±0.9 | 29.5/±1.1 | 27.8/±1.2 | 27.8/±3.4 | 22.7/±2.5 | 27.6/±5.7 |
| Rapamycin | 99.6/±1.1 | 79.3/±3.1 | 61.4/±1.6 | 29.8/±0.9 | 12.5/±1.4 | 10.3/±1.7 | 9.5/±0.2 |
| Cell Viability (%)/SEM a Compound | 20 µM | 30 µM | 40 µM | 50 µM | 100 µM | 200 µM |
|---|---|---|---|---|---|---|
| MVB1 | 63.3/±0.8 | 56.5/±1.3 | 54.1/±0.1 | 49.9/±1.1 | 45.3/±0 | 25.7/±0.2 |
| MVB2 | 57.2/±0.5 | 37.8/±0.6 | 26.7/±0.2 | 25.6/±1 | 23.3/±0.7 | 18.9/±0.7 |
| 10 µM | 20 µM | 30 µM | 40 µM | 50 µM | 100 µM | |
| Rapamycin | 83.6/±1 | 61.3/±0.4 | 50.3/±0.8 | 44.9/±0.7 | 43.3/±0.1 | 38.4/±0.7 |
Disclaimer/Publisher’s Note: The statements, opinions and data contained in all publications are solely those of the individual author(s) and contributor(s) and not of MDPI and/or the editor(s). MDPI and/or the editor(s) disclaim responsibility for any injury to people or property resulting from any ideas, methods, instructions or products referred to in the content. |
© 2024 by the authors. Licensee MDPI, Basel, Switzerland. This article is an open access article distributed under the terms and conditions of the Creative Commons Attribution (CC BY) license (https://creativecommons.org/licenses/by/4.0/).
Share and Cite
Bulbul, M.V.; Mermer, A.; Kolbasi, B.; Kocabas, F.; Kalender, S.M.; Kirectepe Aydin, K.A.; Demircan, T.; Keskin, İ. mTOR Pathway Inhibition, Anticancer Activity and In Silico Calculations of Novel Hydrazone Derivatives in Two- and Three-Dimensional Cultured Type 1 Endometrial Cancer Cells. Pharmaceuticals 2024, 17, 1562. https://doi.org/10.3390/ph17121562
Bulbul MV, Mermer A, Kolbasi B, Kocabas F, Kalender SM, Kirectepe Aydin KA, Demircan T, Keskin İ. mTOR Pathway Inhibition, Anticancer Activity and In Silico Calculations of Novel Hydrazone Derivatives in Two- and Three-Dimensional Cultured Type 1 Endometrial Cancer Cells. Pharmaceuticals. 2024; 17(12):1562. https://doi.org/10.3390/ph17121562
Chicago/Turabian StyleBulbul, Muhammet Volkan, Arif Mermer, Bircan Kolbasi, Fatih Kocabas, Semiha Mervenur Kalender, Kiymet Asli Kirectepe Aydin, Turan Demircan, and İlknur Keskin. 2024. "mTOR Pathway Inhibition, Anticancer Activity and In Silico Calculations of Novel Hydrazone Derivatives in Two- and Three-Dimensional Cultured Type 1 Endometrial Cancer Cells" Pharmaceuticals 17, no. 12: 1562. https://doi.org/10.3390/ph17121562
APA StyleBulbul, M. V., Mermer, A., Kolbasi, B., Kocabas, F., Kalender, S. M., Kirectepe Aydin, K. A., Demircan, T., & Keskin, İ. (2024). mTOR Pathway Inhibition, Anticancer Activity and In Silico Calculations of Novel Hydrazone Derivatives in Two- and Three-Dimensional Cultured Type 1 Endometrial Cancer Cells. Pharmaceuticals, 17(12), 1562. https://doi.org/10.3390/ph17121562

