Ceragenins Prevent the Development of Murine Vaginal Infection Caused by Gardnerella vaginalis
Abstract
1. Introduction
2. Results
2.1. Antimicrobial Activity of Ceragenins Against G. vaginalis
2.2. Neutral pH May Optimize the Bactericidal Activity of Ceragenin Against G. vaginalis
2.3. Antimicrobial Efficacy of Ceragenins Against G. vaginalis and Implications for Bacterial Vaginosis Treatment
2.4. CSA-13 and CSA-131 Are Highly Effective in Eradicating G. vaginosis Within the Range of Vaginal pH Changes That Might Occur During Treatment of Bacterial Vaginosis
2.5. Ceragenins Exhibits Potent, pH-Dependent Anti-Biofilm Activity Against G. vaginalis, with Higher Efficacy Observed at Neutral pH
2.6. At Bactericidal Concentrations, Ceragenins Are Tolerated by HeLa Cells, Suggesting Potential Therapeutic Applications Against G. vaginalis-Induced Bacterial Vaginosis with Minimal Cytotoxic Effects Against Host Cells
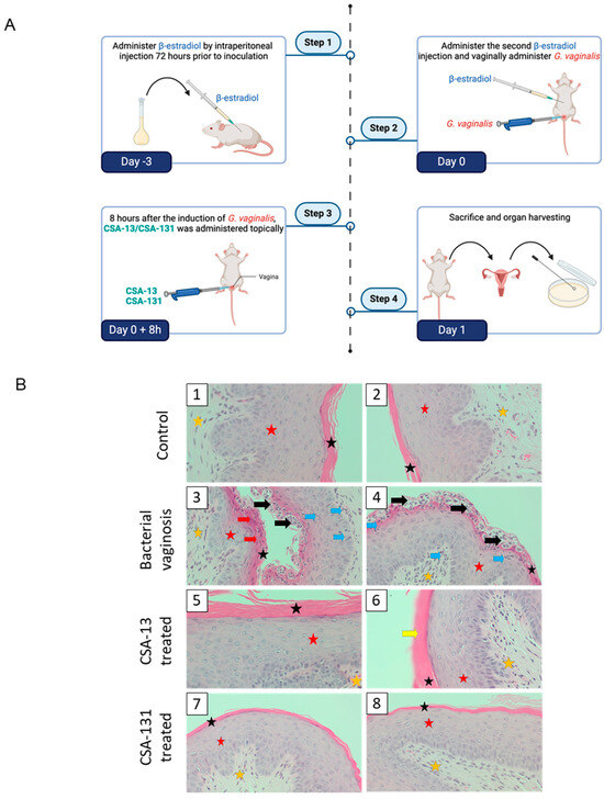
2.7. High Impact of Ceragenin Treatment in Animal Model of Bacterial Vaginosis
2.8. CSA-13 and CSA-131 Effectively Reduce the Inflammatory Response Associated with Gardnerella vaginalis Infection, as Indicated by the Downregulation of Multiple Cytokines
3. Discussion
4. Materials and Methods
4.1. Bacterial Isolates and Antimicrobial Compounds
4.2. Determination of Minimal Inhibitory and Bactericidal Concentrations of Ceragenins Against Gardnerella vaginalis Using Microdilution Method
4.3. Effect of pH on the Antimicrobial Activity of Ceragenins
4.4. Time-Kill Assay
4.5. Cell Culture
4.6. Assessment of Ceragenins Toxicity Toward HeLa Cells
4.7. Animal Model of Bacterial Vaginosis
4.8. Alterations in Inflammation-Associated Cytokine Levels
4.9. Statistical Analysis
5. Conclusions
Author Contributions
Funding
Institutional Review Board Statement
Informed Consent Statement
Data Availability Statement
Conflicts of Interest
References
- Neal, C.M.; Kus, L.H.; Eckert, L.O.; Peipert, J.F. Noncandidal vaginitis: A comprehensive approach to diagnosis and management. Am. J. Obstet. Gynecol. 2020, 222, 114–122. [Google Scholar] [CrossRef] [PubMed]
- Peebles, K.; Velloza, J.; Balkus, J.E.; McClelland, R.S.; Barnabas, R.V. High global burden and costs of bacterial vaginosis: A systematic review and meta-analysis. Sex. Transm. Dis. 2019, 46, 304–311. [Google Scholar] [CrossRef] [PubMed]
- Fredricks, D.N.; Fiedler, T.L.; Marrazzo, J.M. Molecular identification of bacteria associated with bacterial vaginosis. N. Engl. J. Med. 2005, 353, 1899–1911. [Google Scholar] [CrossRef] [PubMed]
- Muzny, C.A.; Blanchard, E.; Taylor, C.M.; Aaron, K.J.; Talluri, R.; Griswold, M.E.; Redden, D.T.; Luo, M.; Welsh, D.A.; Van Der Pol, W.J. Identification of key bacteria involved in the induction of incident bacterial vaginosis: A prospective study. J. Infect. Dis. 2018, 218, 966–978. [Google Scholar] [CrossRef] [PubMed]
- Khedkar, R.; Pajai, S. Bacterial Vaginosis: A Comprehensive Narrative on the Etiology, Clinical Features, and Management Approach. Cureus 2022, 14, e31314. [Google Scholar] [CrossRef]
- Atashili, J.; Poole, C.; Ndumbe, P.M.; Adimora, A.A.; Smith, J.S. Bacterial vaginosis and HIV acquisition: A meta-analysis of published studies. Aids 2008, 22, 1493–1501. [Google Scholar] [CrossRef]
- Leitich, H.; Bodner-Adler, B.; Brunbauer, M.; Kaider, A.; Egarter, C.; Husslein, P. Bacterial vaginosis as a risk factor for preterm delivery: A meta-analysis. Am. J. Obstet. Gynecol. 2003, 189, 139–147. [Google Scholar] [CrossRef]
- Bautista, C.T.; Wurapa, E.K.; Sateren, W.B.; Morris, S.M.; Hollingsworth, B.P.; Sanchez, J.L. Association of Bacterial Vaginosis with Chlamydia and Gonorrhea Among Women in the U.S. Army. Am. J. Prev. Med. 2017, 52, 632–639. [Google Scholar] [CrossRef][Green Version]
- Wiesenfeld, H.C.; Hillier, S.L.; Krohn, M.A.; Amortegui, A.J.; Heine, R.P.; Landers, D.V.; Sweet, R.L. Lower genital tract infection and endometritis: Insight into subclinical pelvic inflammatory disease. Obstet. Gynecol. 2002, 100, 456–463. [Google Scholar] [CrossRef]
- Verstraelen, H.; Swidsinski, A. The biofilm in bacterial vaginosis: Implications for epidemiology, diagnosis and treatment: 2018 update. Curr. Opin. Infect. Dis. 2019, 32, 38–42. [Google Scholar] [CrossRef]
- Machado, A.; Cerca, N. Influence of Biofilm Formation by Gardnerella vaginalis and Other Anaerobes on Bacterial Vaginosis. J. Infect. Dis. 2015, 212, 1856–1861. [Google Scholar] [CrossRef] [PubMed]
- Patterson, J.L.; Girerd, P.H.; Karjane, N.W.; Jefferson, K.K. Effect of biofilm phenotype on resistance of Gardnerella vaginalis to hydrogen peroxide and lactic acid. Am. J. Obstet. Gynecol. 2007, 197, 170.e171–170.e177. [Google Scholar] [CrossRef] [PubMed]
- Coudray, M.S.; Madhivanan, P. Bacterial vaginosis—A brief synopsis of the literature. Eur. J. Obstet. Gynecol. Reprod. Biol. 2020, 245, 143–148. [Google Scholar] [CrossRef] [PubMed]
- Abbe, C.; Mitchell, C.M. Bacterial vaginosis: A review of approaches to treatment and prevention. Front. Reprod. Health 2023, 5, 1100029. [Google Scholar] [CrossRef] [PubMed]
- Li, C.; Wang, T.; Li, Y.; Zhang, T.; Wang, Q.; He, J.; Wang, L.; Li, L.; Yang, N.; Fang, Y. Probiotics for the treatment of women with bacterial vaginosis: A systematic review and meta-analysis of randomized clinical trials. Eur. J. Pharmacol. 2019, 864, 172660. [Google Scholar] [CrossRef]
- Machado, D.; Castro, J.; Palmeira-de-Oliveira, A.; Martinez-de-Oliveira, J.; Cerca, N. Bacterial vaginosis biofilms: Challenges to current therapies and emerging solutions. Front. Microbiol. 2016, 6, 172812. [Google Scholar] [CrossRef]
- Makabenta, J.M.V.; Nabawy, A.; Li, C.-H.; Schmidt-Malan, S.; Patel, R.; Rotello, V.M. Nanomaterial-based therapeutics for antibiotic-resistant bacterial infections. Nat. Rev. Microbiol. 2021, 19, 23–36. [Google Scholar] [CrossRef]
- Prasad, S.V.; Piktel, E.; Depciuch, J.; Maximenko, A.; Suprewicz, Ł.; Daniluk, T.; Spałek, J.; Wnorowska, U.; M Zielinski, P.; Parlinska-Wojtan, M. Targeting bacteria causing otitis media using nanosystems containing nonspherical gold nanoparticles and ceragenins. Nanomedicine 2021, 16, 2657–2678. [Google Scholar] [CrossRef]
- Surel, U.; Niemirowicz, K.; Marzec, M.; Savage, P.B.; Bucki, R. Ceragenins—A new weapon to fight multidrug resistant bacterial infections. Med. Stud. 2014, 30, 207–213. [Google Scholar] [CrossRef]
- Spałek, J.; Daniluk, T.; Godlewski, A.; Deptuła, P.; Wnorowska, U.; Ziembicka, D.; Cieśluk, M.; Fiedoruk, K.; Ciborowski, M.; Krętowski, A. Assessment of Ceragenins in prevention of damage to voice prostheses caused by Candida biofilm formation. Pathogens 2021, 10, 1371. [Google Scholar] [CrossRef]
- Spałek, J.; Deptuła, P.; Cieśluk, M.; Strzelecka, A.; Łysik, D.; Mystkowska, J.; Daniluk, T.; Król, G.; Góźdź, S.; Bucki, R. Biofilm Growth Causes Damage to Silicone Voice Prostheses in Patients after Surgical Treatment of Locally Advanced Laryngeal Cancer. Pathogens 2020, 9, 793. [Google Scholar] [CrossRef] [PubMed]
- Wnorowska, U.; Łysik, D.; Piktel, E.; Zakrzewska, M.; Okła, S.; Lesiak, A.; Spałek, J.; Mystkowska, J.; Savage, P.B.; Janmey, P. Ceragenin-mediated disruption of Pseudomonas aeruginosa biofilms. PLoS ONE 2024, 19, e0298112. [Google Scholar] [CrossRef] [PubMed]
- Wnorowska, U.; Piktel, E.; Durnaś, B.; Fiedoruk, K.; Savage, P.B.; Bucki, R. Use of ceragenins as a potential treatment for urinary tract infections. BMC Infect. Dis. 2019, 19, 369. [Google Scholar] [CrossRef] [PubMed]
- Durnaś, B.; Piktel, E.; Wątek, M.; Wollny, T.; Góźdź, S.; Smok-Kalwat, J.; Niemirowicz, K.; Savage, P.B.; Bucki, R. Anaerobic bacteria growth in the presence of cathelicidin LL-37 and selected ceragenins delivered as magnetic nanoparticles cargo. BMC Microbiol. 2017, 17, 167. [Google Scholar] [CrossRef]
- Paprocka, P.; Durnaś, B.; Mańkowska, A.; Skłodowski, K.; Król, G.; Zakrzewska, M.; Czarnowski, M.; Kot, P.; Fortunka, K.; Góźdź, S.; et al. New β-Lactam Antibiotics and Ceragenins—A Study to Assess Their Potential in Treatment of Infections Caused by Multidrug-Resistant Strains of Pseudomonas aeruginosa. Infect. Drug Resist. 2021, 14, 5681–5698. [Google Scholar] [CrossRef]
- Bozkurt-Guzel, C.; Savage, P.B.; Akcali, A.; Ozbek-Celik, B. Potential synergy activity of the novel ceragenin, CSA-13, against carbapenem-resistant Acinetobacter baumannii strains isolated from bacteremia patients. BioMed Res. Int. 2014, 2014, 710273. [Google Scholar] [CrossRef]
- Schuyler, J.A.; Mordechai, E.; Adelson, M.E.; Sobel, J.D.; Gygax, S.E.; Hilbert, D.W. Identification of intrinsically metronidazole-resistant clades of Gardnerella vaginalis. Diagn. Microbiol. Infect. Dis. 2016, 84, 1–3. [Google Scholar] [CrossRef]
- Tao, Z.; Zhang, L.; Zhang, Q.; Lv, T.; Chen, R.; Wang, L.; Huang, Z.; Hu, L.; Liao, Q. The pathogenesis of Streptococcus anginosus in aerobic vaginitis. Infect. Drug Resist. 2019, 12, 3745–3754. [Google Scholar] [CrossRef]
- Lin, W.C.; Chen, Y.R.; Chuang, C.M.; Chen, J.Y. A Cationic Amphipathic Tilapia Piscidin 4 Peptide-Based Antimicrobial Formulation Promotes Eradication of Bacterial Vaginosis-Associated Bacterial Biofilms. Front. Microbiol. 2022, 13, 806654. [Google Scholar] [CrossRef]
- Abou Alaiwa, M.H.; Reznikov, L.R.; Gansemer, N.D.; Sheets, K.A.; Horswill, A.R.; Stoltz, D.A.; Zabner, J.; Welsh, M.J. pH modulates the activity and synergism of the airway surface liquid antimicrobials β-defensin-3 and LL-37. Proc. Natl. Acad. Sci. USA 2014, 111, 18703–18708. [Google Scholar] [CrossRef]
- Bechinger, B. Towards membrane protein design: pH-sensitive topology of histidine-containing polypeptides. J. Mol. Biol. 1996, 263, 768–775. [Google Scholar] [CrossRef] [PubMed]
- Aisenbrey, C.; Bechinger, B.; Gröbner, G. Macromolecular crowding at membrane interfaces: Adsorption and alignment of membrane peptides. J. Mol. Biol. 2008, 375, 376–385. [Google Scholar] [CrossRef] [PubMed]
- Ganesan, N.; Mishra, B.; Felix, L.; Mylonakis, E. Antimicrobial Peptides and Small Molecules Targeting the Cell Membrane of Staphylococcus aureus. Microbiol. Mol. Biol. Rev. 2023, 87, e0003722. [Google Scholar] [CrossRef] [PubMed]
- Wang, J.; Ghali, S.; Xu, C.; Mussatto, C.C.; Ortiz, C.; Lee, E.C.; Tran, D.H.; Jacobs, J.P.; Lagishetty, V.; Faull, K.F.; et al. Ceragenin CSA13 Reduces Clostridium difficile Infection in Mice by Modulating the Intestinal Microbiome and Metabolites. Gastroenterology 2018, 154, 1737–1750. [Google Scholar] [CrossRef] [PubMed]
- Karasiński, M.; Wnorowska, U.; Durnaś, B.; Król, G.; Daniluk, T.; Skłodowski, K.; Głuszek, K.; Piktel, E.; Okła, S.; Bucki, R. Ceragenins and Ceragenin-Based Core-Shell Nanosystems as New Antibacterial Agents against Gram-Negative Rods Causing Nosocomial Infections. Pathogens 2023, 12, 1346. [Google Scholar] [CrossRef]
- Cheu, R.K.; Mohammadi, A.; Schifanella, L.; Broedlow, C.; Driscoll, C.B.; Miller, C.J.; Reeves, R.K.; Yudin, M.H.; Hensley-McBain, T.; Kaul, R.; et al. Altered Innate Immunity and Damaged Epithelial Integrity in Vaginal Microbial Dysbiosis. Front. Reprod. Health 2022, 4, 876729. [Google Scholar] [CrossRef]
- Herrero-Cervera, A.; Soehnlein, O.; Kenne, E. Neutrophils in chronic inflammatory diseases. Cell. Mol. Immunol. 2022, 19, 177–191. [Google Scholar] [CrossRef]
- Bernhard, S.; Hug, S.; Stratmann, A.E.P.; Erber, M.; Vidoni, L.; Knapp, C.L.; Thomaß, B.D.; Fauler, M.; Nilsson, B.; Nilsson Ekdahl, K.; et al. Interleukin 8 Elicits Rapid Physiological Changes in Neutrophils That Are Altered by Inflammatory Conditions. J. Innate Immun. 2021, 13, 225–241. [Google Scholar] [CrossRef]
- Vilotić, A.; Nacka-Aleksić, M.; Pirković, A.; Bojić-Trbojević, Ž.; Dekanski, D.; Jovanović Krivokuća, M. IL-6 and IL-8: An Overview of Their Roles in Healthy and Pathological Pregnancies. Int. J. Mol. Sci. 2022, 23, 14574. [Google Scholar] [CrossRef]
- Zhang, Q.Y.; Yan, Z.B.; Meng, Y.M.; Hong, X.Y.; Shao, G.; Ma, J.J.; Cheng, X.R.; Liu, J.; Kang, J.; Fu, C.Y. Antimicrobial peptides: Mechanism of action, activity and clinical potential. Mil. Med. Res. 2021, 8, 48. [Google Scholar] [CrossRef]
- Gao, H.; Liu, Q.; Wang, X.; Li, T.; Li, H.; Li, G.; Tan, L.; Chen, Y. Deciphering the role of female reproductive tract microbiome in reproductive health: A review. Front. Cell. Infect. Microbiol. 2024, 14, 1351540. [Google Scholar] [CrossRef] [PubMed]
- Morrill, S.; Gilbert, N.M.; Lewis, A.L. Gardnerella vaginalis as a Cause of Bacterial Vaginosis: Appraisal of the Evidence From in vivo Models. Front. Cell. Infect. Microbiol. 2020, 10, 168. [Google Scholar] [CrossRef] [PubMed]
- Mitchell, C.; Marrazzo, J. Bacterial vaginosis and the cervicovaginal immune response. Am. J. Reprod. Immunol. 2014, 71, 555–563. [Google Scholar] [CrossRef] [PubMed]
- Cauci, S.; Driussi, S.; Guaschino, S.; Isola, M.; Quadrifoglio, F. Correlation of local interleukin-1beta levels with specific IgA response against Gardnerella vaginalis cytolysin in women with bacterial vaginosis. Am. J. Reprod. Immunol. 2002, 47, 257–264. [Google Scholar] [CrossRef]
- Cauci, S.; Culhane, J.F.; Di Santolo, M.; McCollum, K. Among pregnant women with bacterial vaginosis, the hydrolytic enzymes sialidase and prolidase are positively associated with interleukin-1β. Am. J. Obstet. Gynecol. 2008, 198, 132.e131–132.e137. [Google Scholar] [CrossRef]
- Sturm-Ramirez, K.; Gaye-Diallo, A.; Eisen, G.; Mboup, S.; Kanki, P.J. High levels of tumor necrosis factor—α and interleukin-1β in bacterial vaginosis may increase susceptibility to human immunodeficiency virus. J. Infect. Dis. 2000, 182, 467–473. [Google Scholar] [CrossRef]
- Alcaide, M.L.; Chisembele, M.; Malupande, E.; Rodriguez, V.J.; Fischl, M.A.; Arheart, K.; Jones, D.L. A bio-behavioral intervention to decrease intravaginal practices and bacterial vaginosis among HIV infected Zambian women, a randomized pilot study. BMC Infect. Dis. 2017, 17, 1–10. [Google Scholar] [CrossRef]
- Turovskiy, Y.; Sutyak Noll, K.; Chikindas, M.L. The aetiology of bacterial vaginosis. J. Appl. Microbiol. 2011, 110, 1105–1128. [Google Scholar] [CrossRef]
- Dabee, S.; Passmore, J.-A.S.; Heffron, R.; Jaspan, H.B. The complex link between the female genital microbiota, genital infections, and inflammation. Infect. Immun. 2021, 89, e00487–20. [Google Scholar] [CrossRef]
- Lopez-Castejon, G.; Brough, D. Understanding the mechanism of IL-1β secretion. Cytokine Growth Factor Rev. 2011, 22, 189–195. [Google Scholar] [CrossRef]
- Hedge, S.R.; Barrientes, F.; Desmond, R.A.; Schwebke, J.R. Local and systemic cytokine levels in relation to changes in vaginal flora. J. Infect. Dis. 2006, 193, 556–562. [Google Scholar] [CrossRef] [PubMed]
- Sha, B.E.; Chen, H.Y.; Wang, Q.J.; Zariffard, M.R.; Cohen, M.H.; Spear, G.T. Utility of Amsel criteria, Nugent score, and quantitative PCR for Gardnerella vaginalis, Mycoplasma hominis, and Lactobacillus spp. for diagnosis of bacterial vaginosis in human immunodeficiency virus-infected women. J. Clin. Microbiol. 2005, 43, 4607–4612. [Google Scholar] [CrossRef] [PubMed]
- Kwak, J.; Pandey, S.; Cho, J.; Song, M.; Kim, E.S.; Doo, H.; Keum, G.B.; Ryu, S.; Choi, Y.; Kang, J. Development of the standard mouse model for human bacterial vaginosis induced by Gardnerella vaginalis. Front. Vet. Sci. 2023, 10, 1226859. [Google Scholar] [CrossRef] [PubMed]
- Usyk, M.; Schlecht, N.F.; Pickering, S.; Williams, L.; Sollecito, C.C.; Gradissimo, A.; Porras, C.; Safaeian, M.; Pinto, L.; Herrero, R.; et al. molBV reveals immune landscape of bacterial vaginosis and predicts human papillomavirus infection natural history. Nat. Commun. 2022, 13, 233. [Google Scholar] [CrossRef]
- Spandorfer, S.D.; Neuer, A.; Giraldo, P.C.; Rosenwaks, Z.; Witkin, S.S. Relationship of abnormal vaginal flora, proinflammatory cytokines and idiopathic infertility in women undergoing IVF. J. Reprod. Med. 2001, 46, 806–810. [Google Scholar]
- Herbst-Kralovetz, M.M.; Pyles, R.B.; Ratner, A.J.; Sycuro, L.K.; Mitchell, C. New systems for studying intercellular interactions in bacterial vaginosis. J. Infect. Dis. 2016, 214, S6–S13. [Google Scholar] [CrossRef]
- Sierra, L.-J.; Brown, A.G.; Barilá, G.O.; Anton, L.; Barnum, C.E.; Shetye, S.S.; Soslowsky, L.J.; Elovitz, M.A. Colonization of the cervicovaginal space with Gardnerella vaginalis leads to local inflammation and cervical remodeling in pregnant mice. PLoS ONE 2018, 13, e0191524. [Google Scholar] [CrossRef]
- Rizzo, G.; Capponi, A.; Rinaldo, D.; Tedeschi, D.; Arduini, D.; Romanini, C. Interleukin-6 concentrations in cervical secretions identify microbial invasion of the amniotic cavity in patients with preterm labor and intact membranes. Am. J. Obstet. Gynecol. 1996, 175, 812–817. [Google Scholar] [CrossRef]
- Goepfert, A.R.; Goldenberg, R.L.; Andrews, W.W.; Hauth, J.C.; Mercer, B.; Iams, J.; Meis, P.; Moawad, A.; Thom, E.; VanDorsten, J.P. The Preterm Prediction Study: Association between cervical interleukin 6 concentration and spontaneous preterm birth. Am. J. Obstet. Gynecol. 2001, 184, 483–488. [Google Scholar] [CrossRef]
- Joo, H.-M.; Kim, K.-A.; Myoung, K.-S.; Ahn, Y.-T.; Lee, J.-H.; Huh, C.-S.; Han, M.J.; Kim, D.-H. Lactobacillus helveticus HY7801 ameliorates vulvovaginal candidiasis in mice by inhibiting fungal growth and NF-κB activation. Int. Immunopharmacol. 2012, 14, 39–46. [Google Scholar] [CrossRef]
- Guan, Q.; Li, C.; Schmidt, E.J.; Boswell, J.S.; Walsh, J.P.; Allman, G.W.; Savage, P.B. Preparation and characterization of cholic acid-derived antimicrobial agents with controlled stabilities. Org. Lett. 2000, 2, 2837–2840. [Google Scholar] [CrossRef] [PubMed]
- Gilbert, N.M.; Lewis, W.G.; Lewis, A.L. Clinical features of bacterial vaginosis in a murine model of vaginal infection with Gardnerella vaginalis. PLoS ONE 2013, 8, e59539. [Google Scholar] [CrossRef] [PubMed]






| CSA-13 | CSA-44 | CSA-131 | |
|---|---|---|---|
| G. vaginalis ATCC 49145 | 0.125/0.25 | 0.125/0.25 | 0.0625/0.5 |
| G. vaginalis S01 | 0.125/0.25 | 0.25/0.5 | 0.125/0.25 |
| G. vaginalis S02 | 0.125/0.25 | 0.5/1 | 0.0625/0.5 |
| G. vaginalis S03 | 0.25/0.5 | 0.5/1 | 0.25/0.5 |
| G. vaginalis S04 | 0.0625/0.5 | 0.5/1 | 0.0625/0.5 |
| G. vaginalis S05 | 0.0625/0.5 | 0.25/0.5 | 0.125/0.25 |
| pH 4.5 MIC/MBC | pH 5 MIC/MBC | pH 7 MIC/MBC | |
|---|---|---|---|
| CSA-13 | 0.25/0.5 | 0.25/0.5 | 0.125/0.25 |
| CSA-44 | 0.25/0.5 | 0.25/0.5 | 0.125/0.25 |
| CSA-131 | 0.125/0.25 | 0.125/0.5 | 0.0625/0.5 |
Disclaimer/Publisher’s Note: The statements, opinions and data contained in all publications are solely those of the individual author(s) and contributor(s) and not of MDPI and/or the editor(s). MDPI and/or the editor(s) disclaim responsibility for any injury to people or property resulting from any ideas, methods, instructions or products referred to in the content. |
© 2024 by the authors. Licensee MDPI, Basel, Switzerland. This article is an open access article distributed under the terms and conditions of the Creative Commons Attribution (CC BY) license (https://creativecommons.org/licenses/by/4.0/).
Share and Cite
Wnorowska, U.; Piktel, E.; Daniluk, T.; Paprocka, P.; Savage, P.B.; Durnaś, B.; Bucki, R. Ceragenins Prevent the Development of Murine Vaginal Infection Caused by Gardnerella vaginalis. Pharmaceuticals 2024, 17, 1445. https://doi.org/10.3390/ph17111445
Wnorowska U, Piktel E, Daniluk T, Paprocka P, Savage PB, Durnaś B, Bucki R. Ceragenins Prevent the Development of Murine Vaginal Infection Caused by Gardnerella vaginalis. Pharmaceuticals. 2024; 17(11):1445. https://doi.org/10.3390/ph17111445
Chicago/Turabian StyleWnorowska, Urszula, Ewelina Piktel, Tamara Daniluk, Paulina Paprocka, Paul B. Savage, Bonita Durnaś, and Robert Bucki. 2024. "Ceragenins Prevent the Development of Murine Vaginal Infection Caused by Gardnerella vaginalis" Pharmaceuticals 17, no. 11: 1445. https://doi.org/10.3390/ph17111445
APA StyleWnorowska, U., Piktel, E., Daniluk, T., Paprocka, P., Savage, P. B., Durnaś, B., & Bucki, R. (2024). Ceragenins Prevent the Development of Murine Vaginal Infection Caused by Gardnerella vaginalis. Pharmaceuticals, 17(11), 1445. https://doi.org/10.3390/ph17111445

