Hydralazine and Panobinostat Attenuate Malignant Properties of Prostate Cancer Cell Lines
Abstract
:1. Introduction
2. Results
2.1. Hydralazine, Panobinostat and Valproic Acid Inhibit PCa Cell Lines Growth
2.2. Hydralazine and Panobinostat Synergize in Inhibiting Cell Growth in PCa Cell Lines
2.3. Hydralazine and Panobinostat Induce Apoptosis and DNA Damage in PCa Cell Lines
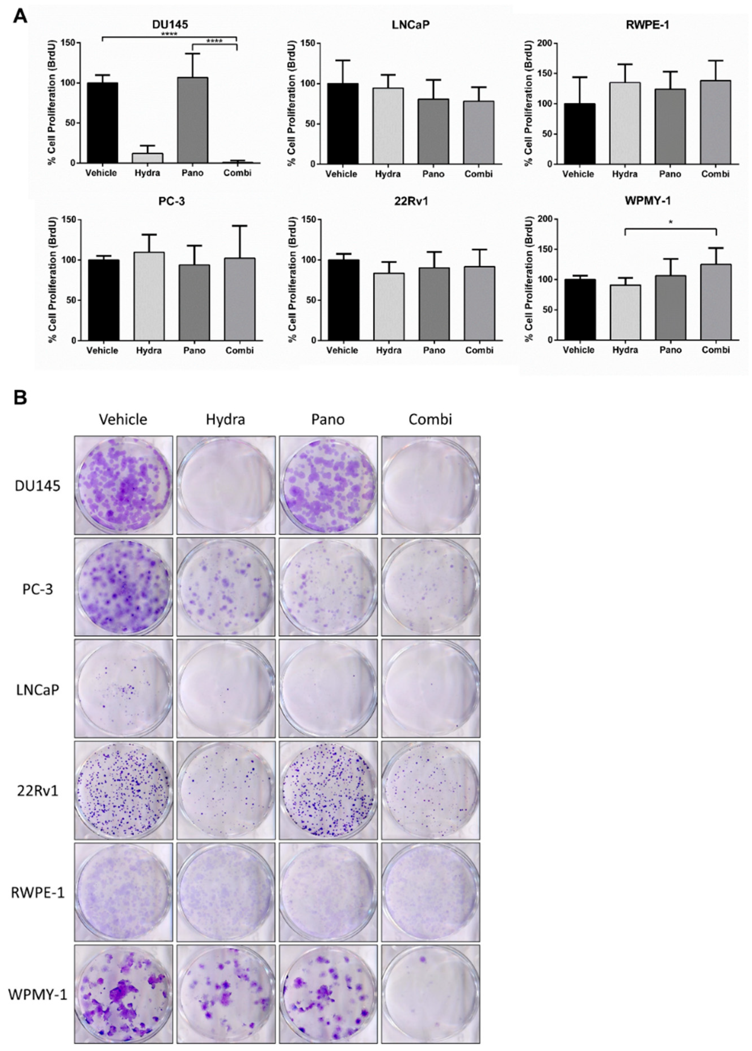
2.4. Proliferation and Colony Formation Decreased in DU145 after Combined Treatment
2.5. DU145 Cell Invasion and Migration Was Decreased with Combined Treatment
3. Discussion
4. Materials and Methods
4.1. Cell Lines
4.2. Drugs
4.3. Cell Viability Assay
4.4. Synergy Assay
4.5. Proliferation Assay
4.6. Apoptosis Assay
4.7. Invasion and Migration Assay
4.8. Colony Formation Assay
4.9. Alkaline Comet Assay
4.10. Statistical Analysis
5. Conclusions
Supplementary Materials
Author Contributions
Funding
Institutional Review Board Statement
Informed Consent Statement
Data Availability Statement
Acknowledgments
Conflicts of Interest
References
- Sung, H.; Ferlay, J.; Siegel, R.L.; Laversanne, M.; Soerjomataram, I.; Jemal, A.; Bray, F. Global Cancer Statistics 2020: GLOBOCAN Estimates of Incidence and Mortality Worldwide for 36 Cancers in 185 Countries. CA Cancer J. Clin. 2021, 71, 209–249. [Google Scholar] [CrossRef]
- Ceder, Y.; Bjartell, A.; Culig, Z.; Rubin, M.A.; Tomlins, S.; Visakorpi, T. The Molecular Evolution of Castration-Resistant Prostate Cancer. Eur. Urol. Focus 2016, 2, 506–513. [Google Scholar] [CrossRef]
- Graça, I.; Sousa, E.J.; Costa-Pinheiro, P.; Vieira, F.Q.; Torres-Ferreira, J.; Martins, M.G.; Henrique, R.; Jerónimo, C. Anti-Neoplastic Properties of Hydralazine in Prostate Cancer. Oncotarget 2014, 5, 5950–5964. [Google Scholar] [CrossRef] [PubMed] [Green Version]
- Mottet, N.; Bellmunt, J.; Bolla, M.; Joniau, S.; Mason, M.; Matveev, V.; Schmid, H.P.; Van Der Kwast, T.; Wiegel, T.; Zattoni, F.; et al. EAU Guidelines on Prostate Cancer. Part II: Treatment of Advanced, Relapsing, and Castration-Resistant Prostate Cancer. Eur. Urol. 2011, 59, 572–583. [Google Scholar] [CrossRef] [PubMed]
- Liao, Y.; Xu, K. Epigenetic Regulation of Prostate Cancer: The Theories and the Clinical Implications. Asian J. Androl. 2019, 21, 279–290. [Google Scholar] [CrossRef] [PubMed]
- Dai, C.; Heemers, H.; Sharifi, N. Androgen Signaling in Prostate Cancer. Cold Spring Harb. Perspect. Med. 2017, 7, a030452. [Google Scholar] [CrossRef] [PubMed] [Green Version]
- De Bono, J.S.; Logothetis, C.J.; Molina, A.; Fizazi, K.; North, S.; Chu, L.; Chi, K.N.; Jones, R.J.; Goodman, O.B., Jr.; Saad, F.; et al. Abiraterone and Increased Survival in Metastatic Prostate Cancer. N. Engl. J. Med. 2011, 364, 1995–2005. [Google Scholar] [CrossRef]
- Park, J.W.; Tran, L.M.; Kobayashi, N.; Bianchi-frias, D. HDAC Inhibition Impedes Epithelial-Mesenchymal Plasticity and Suppresses Metastatic, Castration-Resistant Prostate Cancer. Oncogene 2016, 35, 3781–3795. [Google Scholar] [CrossRef]
- Cornford, P.; Bellmunt, J.; Bolla, M.; Briers, E.; De Santis, M.; Gross, T.; Henry, A.M.; Joniau, S.; Lam, T.B.; Mason, M.D.; et al. EAU-ESTRO-SIOG Guidelines on Prostate Cancer. Part II: Treatment of Relapsing, Metastatic, and Castration-Resistant Prostate Cancer. Eur. Urol. 2017, 71, 630–642. [Google Scholar] [CrossRef]
- Yegnasubramanian, S.; De Marzo, A.M.; Nelson, W.G. Prostate Cancer Epigenetics: From Basic Mechanisms to Clinical Implications. Cold Spring Harb. Perspect. Med. 2019, 9, a030445. [Google Scholar] [CrossRef]
- Jerónimo, C.; Bastian, P.J.; Bjartell, A.; Carbone, G.M.; Catto, J.W.F.; Clark, S.J.; Henrique, R.; Nelson, W.G.; Shariat, S.F. Epigenetics in Prostate Cancer: Biologic and Clinical Relevance. Eur. Urol. 2011, 60, 753–766. [Google Scholar] [CrossRef] [PubMed]
- Sharma, V.; Kumar, L.; Mohanty, S.K.; Maikhuri, J.P.; Rajender, S. Sensitization of Androgen Refractory Prostate Cancer Cells to Anti-Androgens through Re-Expression of Epigenetically Repressed Androgen Receptor—Synergistic Action of Quercetin and Curcumin. Mol. Cell. Endocrinol. 2016, 431, 12–23. [Google Scholar] [CrossRef] [PubMed]
- Graça, I.; Pereira-Silva, E.; Henrique, R.; Packham, G.; Crabb, S.J.; Jerónimo, C. Epigenetic Modulators as Therapeutic Targets in Prostate Cancer. Clin. Epigenetics 2016, 8, 1–24. [Google Scholar] [CrossRef] [Green Version]
- Dhanak, D.; Jackson, P. Development and Classes of Epigenetic Drugs for Cancer. Biochem. Biophys. Res. Commun. 2014, 455, 58–69. [Google Scholar] [CrossRef]
- Gravina, G.L.; Marampon, F.; Di Staso, M.; Bonfili, P.; Vitturini, A.; Jannini, E.A.; Pestell, R.G.; Tombolini, V.; Festuccia, C. 5-Azacitidine Restores and Amplifies the Bicalutamide Response on Preclinical Models of Androgen Receptor Expressing or Deficient Prostate Tumors. Prostate 2010, 70, 1166–1178. [Google Scholar] [CrossRef]
- Ellinger, J.; Kahl, P.; Von Der Gathen, J.; Rogenhofer, S.; Heukamp, L.C.; Gu, I.; Walter, B.; Bu, R.; Mu, S.C.; Bastian, P.J.; et al. Global Levels of Histone Modifications Predict Prostate Cancer Recurrence. Prostate 2010, 70, 61–69. [Google Scholar] [CrossRef]
- Kaushik, D.; Vashistha, V.; Isharwal, S.; Sediqe, S.A. Histone Deacetylase Inhibitors in Castration-Resistant Prostate Cancer: Molecular Mechanism of Action and Recent Clinical Trials. Ther. Adv. Urol. 2015, 7, 388–395. [Google Scholar] [CrossRef] [Green Version]
- Lu, Z.; Zou, J.; Li, S.; Topper, M.J.; Tao, Y.; Zhang, H.; Jiao, X.; Xie, W.; Kong, X.; Vaz, M.; et al. Epigenetic Therapy Inhibits Metastases by Disrupting Premetastatic Niches. Nature 2020, 579, 284–290. [Google Scholar] [CrossRef]
- Juergens, R.A.; Wrangle, J.; Vendetti, F.P.; Murphy, S.C.; Zhao, M.; Coleman, B.; Sebree, R.; Rodgers, K.; Hooker, C.M.; Franco, N.; et al. Combination Epigenetic Therapy Has Efficacy in Patients with Refractory Advanced Non Small Cell Lung Cancer. Cancer Discov. 2012, 1, 598–607. [Google Scholar] [CrossRef] [Green Version]
- Connolly, R.M.; Li, H.; Jankowitz, R.C.; Zhang, Z.; Rudek, M.A.; Jeter, C.; Slater, S.A.; Powers, P.; Wolff, A.C.; Fetting, J.H.; et al. Combination Epigenetic Therapy in Advanced Breast Cancer with 5-Azacitidine and Entinostat: A Phase II National Cancer Institute/Stand Up to Cancer Study. Clin. Cancer Res. 2017, 23, 2691–2701. [Google Scholar] [CrossRef] [Green Version]
- Hellebrekers, D.M.E.I.; Griffioen, A.W.; Engeland, M. Van Dual Targeting of Epigenetic Therapy in Cancer. Biochim. Biophys. Acta 2007, 1775, 76–91. [Google Scholar] [CrossRef]
- Verhoef, G.; Bosly, A.; Ravoet, C.; Andre, M.; Ferrant, A. Low-Dose 5-Aza-2’-Deoxycytidine, a DNA Hypomethylating Agent, for the Treatment of High-Risk Myelodysplastic Syndrome: A Multicenter Phase II Study in Elderly Patients. J. Clin. Oncol. 2000, 18, 956–962. [Google Scholar]
- Issa, J.J.; Garcia-manero, G.; Giles, F.J.; Mannari, R.; Thomas, D.; Faderl, S.; Bayar, E.; Lyons, J.; Rosenfeld, C.S.; Cortes, J.; et al. Phase 1 Study of Low-Dose Prolonged Exposure Schedules of the Hypomethylating Agent 5-Aza-2’-Deoxycytidine (Decitabine) in Hematopoietic Malignancies. Blood J. 2013, 103, 1635–1640. [Google Scholar] [CrossRef] [Green Version]
- Kaminskas, E.; Farrell, A.; Abraham, S.; Kaminskas, E.; Farrell, A.; Abraham, S.; Baird, A.; Hsieh, L.; Lee, S.; Leighton, J.K.; et al. Approval Summary: Azacitidine for Treatment of Myelodysplastic Syndrome Subtypes. Clin. Cancer Res. 2005, 11, 3604–3608. [Google Scholar] [CrossRef] [Green Version]
- Issa, J.J.; Rosenfeld, C.S.; Ph, D.; Bennett, J.M.; Albitar, M.; Dipersio, J.; Klimek, V.; Slack, J.; Castro, C. De; Ravandi, F.; et al. Decitabine Improves Patient Outcomes in Myelodysplastic Syndromes Results of a Phase III Randomized Study. Cancer 2006, 106, 1794–1803. [Google Scholar] [CrossRef]
- Mann, B.S.; Johnson, J.R.; Cohen, M.H.; Justice, R.; Pazdur, R. FDA Approval Summary: Vorinostat for Treatment of Advanced Primary Cutaneous T-Cell Lymphoma. Oncologist 2007, 12, 1247–1252. [Google Scholar] [CrossRef] [PubMed]
- Whittaker, S.J.; Demierre, M.; Kim, E.J.; Rook, A.H.; Lerner, A.; Duvic, M. Final Results from a Multicenter, International, Pivotal Study of Romidepsin in Refractory Cutaneous T-Cell Lymphoma. J. Clin. Oncol. 2010, 28, 4485–4491. [Google Scholar] [CrossRef] [PubMed]
- Poole, R.M. Belinostat: First Global Approval. Drugs 2014, 74, 1543–1554. [Google Scholar] [CrossRef]
- Moore, D. Panobinostat (Farydak) A Novel Option for the Treatment of Relapsed or Relapsed and Refractory Multiple Myeloma. Pharm. Ther. 2016, 41, 296–300. [Google Scholar]
- Dhillon, S. Decitabine/Cedazuridine: First Approval. Drugs 2020, 80, 1373–1378. [Google Scholar] [CrossRef]
- Coronel, J.; Cetina, L.; Duen, A.; Chavez-blanco, A.; Taja-chayeb, L.; Gonza, A. Hydralazine - Valproate: A Repositioned Drug Combination for the Epigenetic Therapy of Cancer. Drug Eval. 2014, 10, 1–12. [Google Scholar]
- Thibault, A.; Fig, W.D.; Bergan, R.C.; Reed, E.; Samid, D.; Bergan, R.C.; Lush, R.M.; Myers, C.E.; Tompkins, A. A Phase II Study of 5-Aza-2’Deoxycytidine (Decitabine) in Hormone Independent Metastatic (D2) Prostate Cancer. Tumori 1998, 84, 87–89. [Google Scholar] [CrossRef] [PubMed] [Green Version]
- Segura-pacheco, B.; Trejo-becerril, C.; Perez-cardenas, E.; Taja-chayeb, L.; Mariscal, I.; Chavez, A.; Acun, C.; Salazar, A.M.; Lizano, M.; Duen, A. Reactivation of Tumor Suppressor Genes by the Cardiovascular Drugs Hydralazine and Procainamide and Their Potential Use in Cancer Therapy. Clin. Cancer Res. 2003, 9, 1596–1603. [Google Scholar] [PubMed]
- Cornacchia, E.; Golbus, J.; Maybaum, J.; Strahler, J.; Hanash, S.; Richardson, B. Hydralazine and Procainamide Inhibit T Cell DNA Methylation and Induce Autoreactivity. J. Immunol. 1988, 140, 2197–2200. [Google Scholar] [PubMed]
- Arce, C.; Segura-pacheco, B.; Perez-cardenas, E.; Taja-Chayeb, L.; Candelaria, M.; Dueñnas-gonzalez, A. Hydralazine Target: From Blood Vessels to the Epigenome. J. Transl. Med. 2006, 4, 1–16. [Google Scholar] [CrossRef] [Green Version]
- Song, Y.; Zhang, C. Hydralazine Inhibits Human Cervical Cancer Cell Growth in Vitro in Association with APC Demethylation and Re-Expression. Cancer Chemother. Pharmacol. 2009, 63, 605–613. [Google Scholar] [CrossRef]
- Chavez-blanco, A.; Perez-plasencia, C.; Perez-cardenas, E.; Carrasco-legleu, C.; Rangel-lopez, E.; Segura-pacheco, B.; Taja-chayeb, L.; Trejo-becerril, C.; Gonzalez-fierro, A.; Candelaria, M.; et al. Antineoplastic Effects of the DNA Methylation Inhibitor Hydralazine and the Histone Deacetylase Inhibitor Valproic Acid in Cancer Cell Lines. Cancer Cell Int. 2006, 6, 1–9. [Google Scholar] [CrossRef] [PubMed] [Green Version]
- Yoo, C.B.; Jones, P.A. Epigenetic Therapy of Cancer: Past, Present and Future. Nat. Rev. Drug Discov. 2006, 5, 37–50. [Google Scholar] [CrossRef]
- Zambrano, P.; Segura-pacheco, B.; Perez-cardenas, E.; Cetina, L.; Revilla-vazquez, A.; Taja-chayeb, L.; Chavez-Blanco, A.; Angeles, E.; Cabrera, G.; Sandoval, K.; et al. A Phase I Study of Hydralazine to Demethylate and Reactivate the Expression of Tumor Suppressor Genes. BMC Cancer 2005, 5, 1–12. [Google Scholar] [CrossRef] [Green Version]
- Arce, C.; Cetina, L.; Candelaria, M.; Cha, A.; De Cruz-herna, E.; Camargo, M.F.; Gonza, A. A Phase II Study of Epigenetic Therapy with Hydralazine and Magnesium Valproate to Overcome Chemotherapy Resistance in Refractory Solid Tumors. Ann. Oncol. 2007, 18, 1529–1538. [Google Scholar] [CrossRef]
- la Cruz-Hernández, D.; Perez-plasencia, C.; Pérez-cardenas, E.; Gonzalez-fierro, A.; Trejo-becerril, C.; Chávez-blanco, A.; Taja-chayeb, L.; Vidal, S.; Gutiérrez, O.; Dominguez, G.I.; et al. Transcriptional Changes Induced by Epigenetic Therapy with Hydralazine and Magnesium Valproate in Cervical Carcinoma. Oncol. Rep. 2011, 25, 399–407. [Google Scholar] [CrossRef] [Green Version]
- Coronel, J.; Cetina, L.; Pacheco, I.; Perez-cardenas, E.D.C.E.; Gonza, A.; Duen, A. A Double-Blind, Placebo-Controlled, Randomized Phase III Trial of Chemotherapy plus Epigenetic Therapy with Hydralazine Valproate for Advanced Cervical Cancer. Preliminary Results. Med. Oncol. 2011, 28, 540–546. [Google Scholar] [CrossRef]
- Bauman, J.; Shaheen, M.; Verschraegen, C.F.; Belinsky, S.A.; Fekrazad, M.H.; Lee, F.-C.; Rabinowitz, I.; Ravindranathan, M.; Jones, D.V., Jr. A Phase I Protocol of Hydralazine and Valproic Acid in Advanced, Previously Treated Solid Cancers. Transl. Oncol. 2014, 7, 349–354. [Google Scholar] [CrossRef]
- González, A. A Proof-Of-Principle Study of Epigenetic Therapy Added to Neoadjuvant Doxorubicin Cyclophosphamide for Locally Advanced Breast Cancer. PLoS ONE 2006. [Google Scholar] [CrossRef] [Green Version]
- Perry, A.S. Therapeutic Applications of the Prostate Cancer Epigenome. In Epigenetic Cancer Therapy; Elsevier Inc.: Amsterdam, The Netherlands, 2015; pp. 233–268. ISBN 9780128002063. [Google Scholar]
- Shabbeer, S.; Kortenhorst, M.S.Q.; Kachhap, S.; Galloway, N.; Rodriguez, R.; Carducci, M.A. Multiple Molecular Pathways Explain the Anti-Proliferative Effect of Valproic Acid on Prostate Cancer Cells InVitro and InVivo. Prostate 2007, 67, 1099–1110. [Google Scholar] [CrossRef]
- Xia, Q.; Sung, J.; Chowdhury, W.; Chen, C.; Höti, N.; Shabbeer, S.; Carducci, M.; Rodriguez, R. Chronic Administration of Valproic Acid Inhibits Prostate Cancer Cell Growth In Vitro and In Vivo. Cancer Res. 2006, 66, 7237–7245. [Google Scholar] [CrossRef] [Green Version]
- San-miguel, J.F.; Hungria, V.T.M.; Yoon, S.; Beksac, M.; Dimopoulos, M.A.; Elghandour, A.; Chen, W.; De Rubia, J.; Gimsing, P.; Lonial, S.; et al. Panobinostat plus Bortezomib and Dexamethasone versus Placebo plus Bortezomib and Dexamethasone in Patients with Relapsed or Relapsed and Refractory Multiple Myeloma: A Multicentre, Randomised, Double-Blind Phase 3 Trial. Lancet Oncol. 2014, 15, 1195–1206. [Google Scholar] [CrossRef]
- Atadja, P. Development of the Pan-DAC Inhibitor Panobinostat (LBH589): Successes and Challenges. Cancer Lett. 2009, 280, 233–241. [Google Scholar] [CrossRef]
- Wagner, J.M.; Hackanson, B.; Lübbert, M.; Jung, M. Histone Deacetylase (HDAC) Inhibitors in Recent Clinical Trials for Cancer Therapy. Clin. Epigenetics 2010, 1, 117–136. [Google Scholar] [CrossRef] [Green Version]
- Chou, T. Theoretical Basis, Experimental Design, and Computerized Simulation of Synergism And. Pharmacol. Rev. 2006, 58, 621–681. [Google Scholar] [CrossRef]
- Foucquier, J.; Guedj, M. Analysis of Drug Combinations: Current Methodological Landscape. Pharmacol. Res. Perspect. 2015, 3, 1–11. [Google Scholar] [CrossRef]
- Lee, J.; Choy, M.L.; Ngo, L.; Foster, S.S.; Marks, P.A. Histone Deacetylase Inhibitor Induces DNA Damage, Which Normal but Not Transformed Cells Can Repair. Proc. Natl. Acad. Sci. USA 2010, 107, 14639–14644. [Google Scholar] [CrossRef] [Green Version]
- Lin, K.; Wang, Y.; Chen, C.; Ho, C.; Su, W.; Jou, Y. HDAC Inhibitors Augmented Cell Migration and Metastasis through Induction of PKCs Leading to Identification of Low Toxicity Modalities for Combination Cancer Therapy. Clin. Cancer Res. 2012, 18, 4691–4702. [Google Scholar] [CrossRef] [Green Version]
- Díaz-Núñez, M.; Díez-Torre, A.; De Wever, O.; Andrade, R.; Arluzea, J.; Silió, M. Histone Deacetylase Inhibitors Induce Invasion of Human Melanoma Cells in Vitro via Differential Regulation of N-Cadherin Expression and RhoA Activity. BMC Cancer 2016, 16, 1–12. [Google Scholar] [CrossRef] [PubMed] [Green Version]
- Suraweera, A.; Byrne, K.J.O.; Richard, D.J.; Chen, S.; Richard, D.J. Combination Therapy with Histone Deacetylase Inhibitors (HDACi) for the Treatment of Cancer: Achieving the Full Therapeutic Potential of HDACi. Front. Oncol. 2018, 8, 1–15. [Google Scholar] [CrossRef] [PubMed] [Green Version]
- Hwang, W.C.; Kang, D.W.; Kang, Y.; Jang, Y.; Kim, J.A.; Min, D.S. Inhibition of Phospholipase D2 Augments Histone Deacetylase Inhibitor—Induced Cell Death in Breast Cancer Cells. Biol. Res. 2020, 53, 1–11. [Google Scholar] [CrossRef] [PubMed]
- Körholz, K.; Ridinger, J.; Krunic, D.; Najafi, S.; Gerloff, X.F.; Frese, K.; Meder, B.; Peterziel, H.; Vega-rubin-de-celis, S.; Witt, O.; et al. Broad-Spectrum HDAC Inhibitors Promote Autophagy through FOXO Transcription Factors in Neuroblastoma. Cells 2021, 10, 1001. [Google Scholar] [CrossRef]
- Ruiz-Magaña, M.J.; Martínez-Aguilar, R.; Lucendo, E. The Antihypertensive Drug Hydralazine Activates the Intrinsic Pathway of Apoptosis and Causes DNA Damage in Leukemic T Cells. Oncotarget 2016, 7, 21875–21886. [Google Scholar] [CrossRef] [Green Version]
- Ovejero-Sánchez, M.; González-Sarmiento, R.; Belén Herrero, A. Synergistic Effect of Chloroquine and Panobinostat in Ovarian Cancer through Induction of DNA Damage and Inhibition of DNA Repair. Neoplasia 2021, 23, 515–528. [Google Scholar] [CrossRef] [PubMed]
- Maiso, P.; Colado, E.; Ocio, E.M.; Garayoa, M.; Martı, J. The Synergy of Panobinostat plus Doxorubicin in Acute Myeloid Leukemia Suggests a Role for HDAC Inhibitors in the Control of DNA Repair. Leukemia 2009, 23, 2265–2274. [Google Scholar] [CrossRef] [PubMed]
- Xiao, W.; Graham, P.H.; Hao, J.; Chang, L.; Ni, J.; Power, C.A.; Dong, Q.; Kearsley, J.H.; Li, Y. Combination Therapy with the Histone Deacetylase Inhibitor LBH589 and Radiation Is an Effective Regimen for Prostate Cancer Cells. PLoS ONE 2013, 8, e74253. [Google Scholar] [CrossRef] [Green Version]
- Groselj, B.; Kerr, M.; Kiltie, A.E. Radiosensitisation of Bladder Cancer Cells by Panobinostat Is Modulated by Ku80 Expression. Radiother. Oncol 2013, 108, 429–433. [Google Scholar] [CrossRef] [Green Version]
- Wasim, L.; Chopra, M. Panobinostat Induces Apoptosis via Production of Reactive Oxygen Species and Synergizes with Topoisomerase Inhibitors in Cervical Cancer Cells. Biomed. Pharmacother. 2016, 84, 1393–1405. [Google Scholar] [CrossRef] [PubMed]
- Bruzzese, F.; Pucci, B.; Milone, M.; Ciardiello, C.; Franco, R.; Chianese, M.I.; Rocco, M.; Gennaro, E. Di; Leone, A.; Luciano, A.; et al. Panobinostat Synergizes with Zoledronic Acid in Prostate Cancer and Multiple Myeloma Models by Increasing ROS and Modulating Mevalonate and P38-MAPK Pathways. Cell Death Dis. 2013, 4, 1–10. [Google Scholar] [CrossRef] [PubMed]
- Groselj, B.; Sharma, N.L.; Hamdy, F.C.; Kerr, M.; Kiltie, A.E. Histone Deacetylase Inhibitors as Radiosensitisers: Effects on DNA Damage Signalling and Repair. Br. J. Cancer 2013, 108, 748–754. [Google Scholar] [CrossRef] [PubMed] [Green Version]
- Butler, L.M.; Zhou, X.; Xu, W.; Scher, H.I.; Rifkind, R.A.; Marks, P.A.; Richon, V.M. The Histone Deacetylase Inhibitor SAHA Arrests Cancer Cell Growth, up-Regulates Thioredoxin-Binding Protein-2, and down-Regulates Thioredoxin. Proc. Natl. Acad. Sci. USA 2002, 99, 11700–11705. [Google Scholar] [CrossRef] [PubMed] [Green Version]
- Ruiz-Magaña, M.J.; Rodríguez-Vargas, J.M.; Morales, J.C.; Saldivia, M.A.; Schulze-osthoff, K.; Rodrı, J.M.; Ruiz-ruiz, C. The DNA Methyltransferase Inhibitors Zebularine and Decitabine Induce Mitochondria-Mediated Apoptosis and DNA Damage in P53 Mutant Leukemic T Cells. Int. J. Cancer 2012, 130, 1195–1207. [Google Scholar] [CrossRef] [PubMed]
- Kim, H.J.; Kim, J.H.; Chie, E.K.; Da Young, P.; Kim, I.A.; Kim, I.H. DNMT (DNA Methyltransferase) Inhibitors Radiosensitize Human Cancer Cells by Suppressing DNA Repair Activity. Radiat. Oncol. 2012, 7, 39. [Google Scholar] [CrossRef] [Green Version]
- Rathkopf, D.E.; Picus, J.; Hussain, A.; Ellard, S.; Chi, K.N.; Allen-freda, E.; Mishra, K.K.; Porro, M.G.; Scher, H.I. A Phase 2 Study of Intravenous Panobinostat in Patients with Castration-Resistant Prostate Cancer. Cancer Chemother. Pharmacol. 2014, 72, 537–544. [Google Scholar] [CrossRef] [PubMed] [Green Version]
- Ferrari, A.C.; Alumkal, J.J.; Stein, M.N.; Taplin, M.; Babb, J.; Barnett, E.S.; Gomez-pinillos, A.; Liu, X.; Moore, D.; Dipaola, R.; et al. Epigenetic Therapy with Panobinostat Combined with Bicalutamide Rechallenge in Castration—Resistant Prostate Cancer. Clin. Cancer Res. 2019, 25. [Google Scholar] [CrossRef] [Green Version]
- De Bono, J.S.; Kristeleit, R.; Tolcher, A.; Fong, P.; Pacey, S.; Karavasilis, V.; Mita, M.; Shaw, H.; Workman, P.; Kaye, S.; et al. Phase I Pharmacokinetic and Pharmacodynamic Study of LAQ824, a Hydroxamate Histone Deacetylase Inhibitor with a Heat Shock Protein-90 Inhibitory Profile, in Patients with Advanced Solid Tumors. Clin. Cancer Res. 2008, 14, 6663–6674. [Google Scholar] [CrossRef] [PubMed] [Green Version]
- Michel, T.; Hoffman, B.B. Treatment of Myocardial Ischemia and Hypertension. In Goodman and Gilman’s The Pharmacological basis of Therapeutics; Brunton, L.L., Chabner, B.A., Knollmann, B.C., Eds.; McGraw-Hill Medical: Columbus, OH, USA, 2011; pp. 745–788. ISBN 9780071769396. [Google Scholar]
- Veggel, M.; Van Westerman, E.; Hamberg, P. Clinical Pharmacokinetics and Pharmacodynamics of Panobinostat. Clin. Pharmacokinet. 2017, 57, 21–29. [Google Scholar] [CrossRef] [PubMed]







| Hydralazine (Hydra) | Panobinostat (Pano) | Combination (Combi) | |
|---|---|---|---|
| DU145 | 50 µM | 5 nM | 50 + 5 |
| PC-3 | 100 µM | 10 nM | 100 + 10 |
| LNCaP | 100 µM | 5 nM | 100 + 5 |
| 22Rv1 | 75 µM | 1 nM | 75 + 1 |
| RWPE-1 | 100 µM | 10 nM | 100 + 10 |
| WPMY-1 | 100 µM | 10 nM | 100 + 10 |
Publisher’s Note: MDPI stays neutral with regard to jurisdictional claims in published maps and institutional affiliations. |
© 2021 by the authors. Licensee MDPI, Basel, Switzerland. This article is an open access article distributed under the terms and conditions of the Creative Commons Attribution (CC BY) license (https://creativecommons.org/licenses/by/4.0/).
Share and Cite
Pacheco, M.B.; Camilo, V.; Lopes, N.; Moreira-Silva, F.; Correia, M.P.; Henrique, R.; Jerónimo, C. Hydralazine and Panobinostat Attenuate Malignant Properties of Prostate Cancer Cell Lines. Pharmaceuticals 2021, 14, 670. https://doi.org/10.3390/ph14070670
Pacheco MB, Camilo V, Lopes N, Moreira-Silva F, Correia MP, Henrique R, Jerónimo C. Hydralazine and Panobinostat Attenuate Malignant Properties of Prostate Cancer Cell Lines. Pharmaceuticals. 2021; 14(7):670. https://doi.org/10.3390/ph14070670
Chicago/Turabian StylePacheco, Mariana Brütt, Vânia Camilo, Nair Lopes, Filipa Moreira-Silva, Margareta P. Correia, Rui Henrique, and Carmen Jerónimo. 2021. "Hydralazine and Panobinostat Attenuate Malignant Properties of Prostate Cancer Cell Lines" Pharmaceuticals 14, no. 7: 670. https://doi.org/10.3390/ph14070670
APA StylePacheco, M. B., Camilo, V., Lopes, N., Moreira-Silva, F., Correia, M. P., Henrique, R., & Jerónimo, C. (2021). Hydralazine and Panobinostat Attenuate Malignant Properties of Prostate Cancer Cell Lines. Pharmaceuticals, 14(7), 670. https://doi.org/10.3390/ph14070670

