A Portable Sensing System for Electronic Tongue Operations
Abstract
:1. Introduction
2. The Portable System
2.1 Background on the Electronic Tongue Sensor
2.2 Description of the Electronic Tongue used in this work
2.3 Description of the Sensor Electronics
2.4 Description of the Waveform Generation for the Voltammetry Techniques
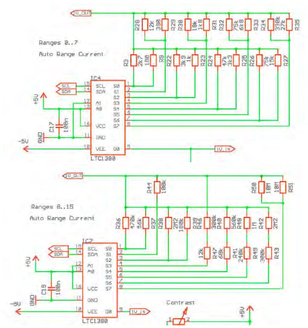
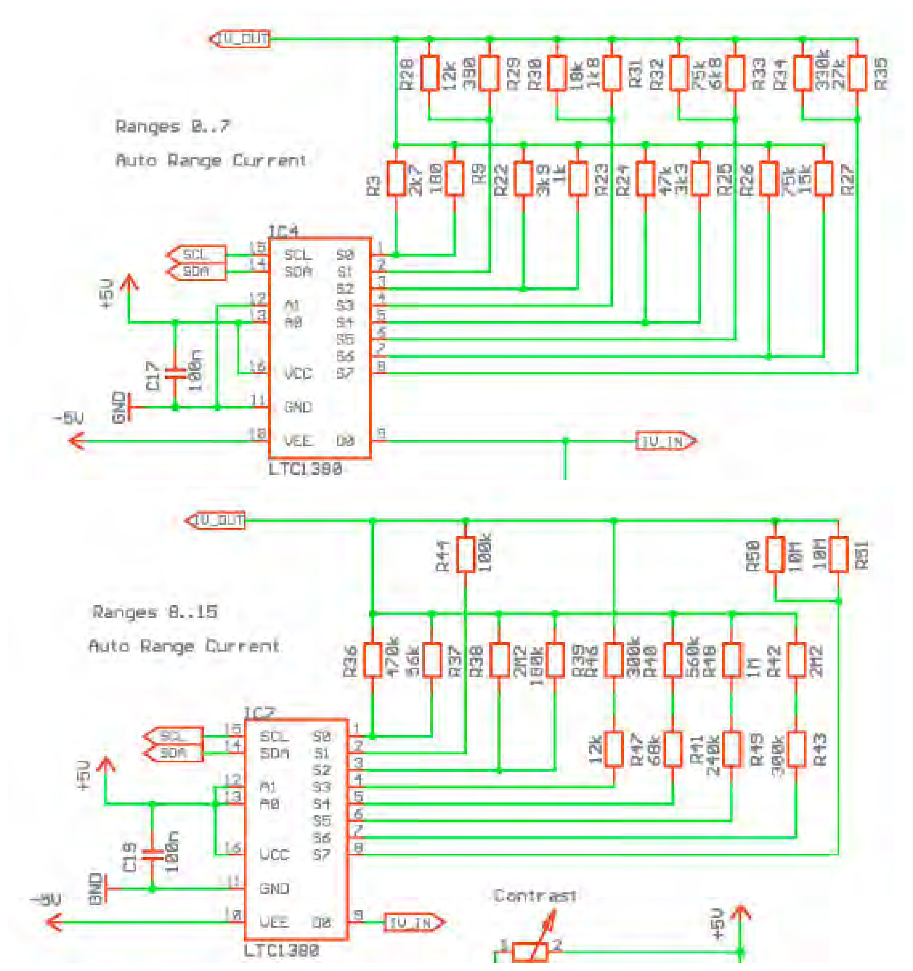
2.5 The Auto-Ranging Feature
3. Results and Discussion
Acknowledgments
References and Notes
- Olafsdottir, G.; Lauzon, H.L.; Martinsdottir, E.; Kristbergsson, K. Influnce of storage temperature on microbial spoilage characteristics of haddock fillets (Melanogrammus aeglefinus) evaluated by multivariate quality prediction. Int. J. Food Microbiology 2006, 111(2), 112–125. [Google Scholar]
- Di Natale, C.; Paolesse, R.; Burgio, M.; Martinelli, E.; Pennazza, G.; D'Amico, A. Application of Metalloporyphyrins-based gas and liquid sensor arrays to the analysis of red wine. Analytica Chimica Acta 2004, 513(1), 49–56. [Google Scholar]
- Brudzewski, K.; Osowski, S.; Markiewicz, T. Classification of milk by means of an electronic nose and SVM neural network. Sensors and Actuators B 2004, 98(2-3), 291–298. [Google Scholar]
- Santos, J.P.; Garcia, M.; Aliexandre, M.; Horrillo, M.C.; Gutierrez, J.; Sayago, I.; Fernandez, M.J.; Ares, L. Electronic nose for the identification of pig feeding and ripening time in Iberian hams. Meat Science 2004, 66(3), 727–732. [Google Scholar]
- Maier, B.; Reiss, G. Electronic nose and Olfaction IoP series in Sensors.; Gardner, W., Persaud, K.C., Eds.; 2000; pp. 273–278. [Google Scholar]
- Gostelow, P.; Parsons, S.A.; Steutz, R.M. Odour measurements for sewage treatment works. Water Research 2001, 35(3), 579–597. [Google Scholar]
- Baby, R.E.; Cabenas, M.; De Reca, E.N.W. Electronic nose:a useful tool for monitoring environmental contamination. Sensors and Actuators B 2000, 69(3), 214–218. [Google Scholar]
- Fend, R.; Bessant, C.; Williams, A.J.; Woodman, A.C. Monitoring haemodialysis using electronic nose and chemometrics. Biosensors and Bioelectronics 2004, 19(12), 1581–1590. [Google Scholar]
- Di Natale, C.; Macagnano, A.; Martinelli, E.; Paolesse, R.; D'Arangelo, G.; Rosciono, C.; Finazzi-Agro, A.; D'Amico, A. Lung cancer identification by the analysis of breath be means of an array of non-selective gas sensors. Biosensors and Bioelectronics 2003, 18(10), 1290–1218. [Google Scholar]
- Lin, Yuh-Jiuan; Guo, Hong-Ru; Chang, Yung-Hsien; Kao, Min-Tsung; Wang, His-Hua; Hong, Rong-I. Application of the electronic nose for uremia diagnosis. Sensors Actuators B 2001, 76(1-3), 177–180. [Google Scholar]
- Ampuero, S.; Bosset, J.O. The electronic nose applied to diary products: a review. Sensors and Actuators B 2003, 94, 1–12. [Google Scholar]
- D'Amico, A.; Di Natale, C.; Paolese, R.; Macgnano, A. Microchemical sensors for EN: trends, problems and perspectives. ISOEN '03 Book of abstracts 2003, 3. [Google Scholar]
- Lvova, L.; Paolese, R.; Di Natale, C.; D'Amico, A. Detection of alcohols in beverages: an application of polyphyrin-based electronic tongue. Sensors and Actuators B 2006, 118(1-2), 439–447. [Google Scholar]
- Moreno, L.; Merlos, A.; Abramova, N.; Jimenez, C.; Bratov, A. Multi-sensor array used as an electronic tongue for mineral water analysis. Sensors and Actuators B 2006, 116(1-2), 130–134. [Google Scholar]
- Riul, A., Jr; De Sousa, H.C.; Malmegrim, R.R.; Dos Santos, D.S., Jr; Carvalho, A.C.P.L.F.; Fonesca, F.J.; Oliveira, O.N., Jr; Mattoso, L.H.C. Wine classification by taste sensors made from ultra-thin films and using neural networks. Sensors and Actuators B 2004, 98(1), 77–82. [Google Scholar]
- Lvova, L.; Legin, A.; Vlasov, Y.; Cha, G.S.; Nam, H. Multicomponent analysis of Koean green tea by means of disposable all solid state-potentiometric electronic tongue microsystem. Sensors and Actuators B 2003, 95(1-3), 391–399. [Google Scholar]
- Krantz-Rulcker, C.; Stenberg, M.; Winquist, F.; Lundstrom, I. Electronic tongues for environmental monitoring based on sensor arrays and pattern recognition: a review. Analytica Chimica Acta 2001, 426(2), 217–226. [Google Scholar]
- Di Natale, C.; Macagnano, A; Davide, F.; D'Amico, A.; Legin, A.; Vlasov, Y.; Rudnitskaya, A.; Selezenev, B. Multicomponent analysis on polluted waters by means of an electronic tongue. Sensors and Actuators B 1997, 44(1-3), 423–428. [Google Scholar]
- Isz, S.; Chanie, E.; Saint-Martin, E. US20040191918A1: Evaluation of the bitterness of active drugs. Publication date 2004-09-30.
- Jansson, R.; Langoe, P.; Krantz-Rulcker, C.; Winquist, F. WO03046554: Analysis of urea in a liquid by use of a electronic tongue. Publication date: 2003-06-05.
- Toko, K. Taste sensor. Sensors and Actuators B 2000, 64(1-3), 205–215. [Google Scholar]
- Winquist, F.; Wide, P.; Lundstrom, I. An electronic tongue based on voltammetry. Analytica Chimica Acta 1997, 357(1-2), 21–31. [Google Scholar]
- Lavigne, J.; Savoy, S.; Clenenger, M.; Rtchie, J.; McDoniel, B.; Yoo, S-J.; Anslyn, E.; McDevitt, J.; Shear, J.; Niekrirk, D. Solution-based analysis of multiple analytes by a sensor array: towards the development of an ‘electronic tomgue'. J. Am. Chem. Soc. 1998, 120, 6429–6430. [Google Scholar]
- Di Natale, C.; Paolesse, R.; Macgnano, A.; Mantini, A.; D'Amico, A.; Legin, A.; Lvova, L.; Rudnitskaya, A.; Vlasov, Y. Electronic nose and electronic tongue interpretation for improved classification of clinical and food samples. Sensors and Actuators B 2000, 64, 15–21. [Google Scholar]
- Winquist, F.; Lundstrom, I.; Wide, P. The combination of an electronic tongue and an electronic nose. Sensors and Actuators B 1999, 58, 512–517. [Google Scholar]
- Soderstrom, C.; Rudnitskaya, A.; Legin, A.; Krantz-Rulcker, C. Differentiation of four Aspergillus species and one Zygosaccharomyces with two electronic tongues based on different measurement techniques. Journal of Biotechnology 2005, 119(3), 300–308. [Google Scholar]
- Ivarsson, P.; Johansson, M.; Hojer, N.; Krantz-Rulcker, C.; Winquist, F. Supervision of rinses in a washing machine by a voltammetric electronic tongue. Sensors and Acutators B 2005, 108(1-2), 851–857. [Google Scholar]
- Ivarsson, P.; Holmin, S.; Hojer, N.; Krantz-Rulcker, C.; Winquist, F. Discrimination of tea by means of a voltammetric electronic tongue and different applied waveforms. Sensors and Actuators B 2001, 76(1-3), 449–454. [Google Scholar]
- Twomey, K.; Murphy, K. Investigation into the packaging and operation of an electronic tongue sensor for industrial applications. Sensor Review 2006, 26(3), 218–226. [Google Scholar]
- Kounaves, S.P. ‘Voltammetric techniques’. In Handbook of instrumental techniques for analytical chemistry; Settle, F.A., Ed.; Prentice Hall Publishers, 20 June 1997; pp. 712–713. [Google Scholar]
- www.microchip.com, PIC16F876A datasheet.
- Wandloqski, T.; Atak, K.; Pronkin, S.; Diesing, D. Surface enhanced infrared spectroscopy-Au(1 1 –20nm)/sulphuric acid- new aspects and challenges. Electrochimica Acta 2004, 49, 1233–1247. [Google Scholar]
- Moller, H.; Pistorius, P.C. The electrochemistry of gold-platinum alloys. J. Electroanalytical Chemistry 2004, 570, 242–255. [Google Scholar]
- Kunimatsu, K.; Uchida, H.; Osawa, M.; Watanabe, M. In situ infrared spectroscopic and electrochemical study of hydrogen electro-oxidation on Pt electrode in sulphuric acid. J. Electroanalytical Chemistry 2006, 587, 299–307. [Google Scholar]
- Ayad, A.; Naimi, Y.; Bouet, J.; Fauvaraque, J.F. Oxygen reduction on platinum electrode coated with Nafion. Journal of Power Sources 2005, 130, 50–55. [Google Scholar]
- Wu, K.; Zei, M.S. Electrochemical behaviour and structural changes of a reconstructed Pt (100) electrode in sulphuric acid: a comparison with Pt (100)-(1×1). Surface Science 1998, 415, 212–226. [Google Scholar]












| Range | Maximum Current | R9(Ω) | Coefficient | Offset |
|---|---|---|---|---|
| 0 | ±12mA | 208 | 23475 | -12019231 |
| 1 | ±6mA | 417 | 11709 | -5995204 |
| 2 | ±3mA | 833 | 5862 | -3001200 |
| 3 | ±1.5mA | 1667 | 2929 | -1499700 |
| 4 | ±800uA | 3125 | 1563 | -800000 |
| 5 | ±400uA | 6250 | 781.25 | -400000 |
| 6 | ±200uA | 12500 | 390.625 | -200000 |
| 7 | ±100uA | 25000 | 195.3125 | -100000 |
| 8 | ±50uA | 50000 | 97.65625 | -50000 |
| 9 | ±25uA | 100000 | 48.828125 | -25000 |
| 10 | ±15uA | 166667 | 29.2968 | -15000 |
| 11 | ±8uA | 312.5k | 15.625 | -8000 |
| 12 | ±4uA | 625k | 7.8125 | -4000 |
| 13 | ±2uA | 1.25M | 3.90625 | -2000 |
| 14 | ±1uA | 2.5M | 1.953125 | -1000 |
| 15 | ±500nA | 5M | 0.97655625 | -500 |
© 2006 by MDPI ( http://www.mdpi.org). Reproduction is permitted for noncommercial purposes.
Share and Cite
Twomey, K.; Truemper, A.; Murphy, K. A Portable Sensing System for Electronic Tongue Operations. Sensors 2006, 6, 1679-1696. https://doi.org/10.3390/s6111679
Twomey K, Truemper A, Murphy K. A Portable Sensing System for Electronic Tongue Operations. Sensors. 2006; 6(11):1679-1696. https://doi.org/10.3390/s6111679
Chicago/Turabian StyleTwomey, Karen, Andreas Truemper, and Kilian Murphy. 2006. "A Portable Sensing System for Electronic Tongue Operations" Sensors 6, no. 11: 1679-1696. https://doi.org/10.3390/s6111679
APA StyleTwomey, K., Truemper, A., & Murphy, K. (2006). A Portable Sensing System for Electronic Tongue Operations. Sensors, 6(11), 1679-1696. https://doi.org/10.3390/s6111679
