Harmonized Integration of GWO and J-SLnO for Optimized Asset Management and Predictive Maintenance in Industry 4.0
Abstract
Highlights
- The study shows that, in terms of execution speed, cost-effectiveness, and energy usage, GWO and J-SLnO perform better than conventional scheduling algorithms.
- Compared to GWO, J-SLnO performs predictive maintenance activities with greater accuracy and stability.
- In Industry 4.0, the suggested optimization strategies improve the effectiveness of predictive maintenance and asset management.
- J-SLnO is a dependable option for practical industrial applications that demand endurance and excellent prediction accuracy.
Abstract
1. Introduction
1.1. Challenges in Industrial Maintenance
1.2. Gaps and Shortcomings of Existing Approaches
1.3. Aim and Scope
- Introduces a resource scheduling approach involving GWO and J-SLnO algorithms for effective asset management within the framework of Industry 4.0.
- Conducted simulations by means of a variety of scheduling techniques, including MinMin, MaxMin, FCFS, RoundRobin, and the Grey Wolf Optimization (GWO) and Jaya-based Sea Lion Optimization (J-SLnO) algorithms. Crucial factors such as execution time, cost-effectiveness, and energy usage were taken into consideration when conducting the evaluation.
- Enhanced the manufacturing process‘s decision support system (DSS) through the incorporation of optimized procedures, with a focus on predictive maintenance tactics.
- The research delves into how these optimization strategies improve the predicted accuracy and efficiency of recognizing possible equipment problems. By optimizing model parameters, GWO or J-SLnO increases the logistic regression classifier’s capacity to discriminate between functional and defective states, resulting in improved maintenance scheduling and less downtime in manufacturing processes.
- Outlines potential future directions and avenues for exploration in subsequent research endeavors within the scope of the presented work.
1.4. Related Work
2. Materials and Methods
2.1. System Model
2.2. GWO
- Global search: GWO initializes its search from multiple points across the population, aiding in comprehensive exploration, rather than focusing on a single point, and making it conducive for global search in complex solution spaces.
- Avoidance of local optima: by using a global search strategy, the algorithm avoids being trapped in local optima, which may otherwise restrict the search to less-than-ideal answers.
- Efficient exploration: the GWO method is ideally suited to efficiently addressing large-scale optimization problems because it efficiently searches the solution space.
- Flexibility and adaptability: the algorithm’s inherent adaptability allows it to handle diverse optimization problems, making it applicable to different resource scheduling scenarios.
- Performance: for resource-scheduling jobs with high computing needs, GWO is a great option since it usually performs well in terms of both convergence speed and accuracy.
| Algorithm 1: GWO-based resource scheduling technique | |
| Input: Size of problem, size of population Output: scheduling decision | |
| 1: 2: 3: 4: 5: 6: 7: 8: 9: 10: 11: 12: 13: 14: 15: 16: 17: | Start Set the gray wolves population, Xi (i = 1, 2, …, n) Based on the combined goal function, set the starting values for variables a, A, and C. Determine which search agents are most suitable by assessing their fitness. The best answer among the search agents is represented by Xα, the second-best by Xβ, and the third-best by Xδ among the search agents. Set t at 0 While (t < highest iteration limit) For each and every search agent Adjust the current search spot based on the provided equation End for Change a, A, and C’s values to reflect the integrated objective function. Recalculate the fitness values for each search agent and categorize them according to their performance. Once again, modify the locations of Xα, Xβ, and Xδ. Now t is t + 1 Store the value of the ideal solution. End while End |
2.3. JA Optimization
| Algorithm 2: Pseudocode of conventional JA [52] | |
| 1: 2: 3: 4: 5: 6: 7: 8: 9: 10: 11: 12: 13; 14: 15: | Identify the optimal and least favorable outcomes Adjust the solutions by incorporating Equation (13), considering both optimal and worst solutions as benchmarks. If (13) While (iteration < maximum iteration limit) Revise the resolutions by incorporating the formulations outlined in Equation (13) Take and replace the current solution Else Store the earlier solution End if If (termination criteria is met) Provide the best possible solution. Else Store best and worst options End |
2.4. Standard SLnO Algorithm
| Algorithm 3: SLnO Algorithm [53] | |
| 1: 2: 3: 4: 5: 6: 7: 8: 9: 10: 11: 12: 13: 14: 15: 16: 17: 18: 19: | Start Initialized the population Choose Xrand For every search agent, determine its fitness function. The search agent that performs the best and has the greatest fitness level is the X. while (t < total number of iterations) Equation , to compute SSldr. if (SSldr < 0.25) If (|C| < 1) Using dst =|2rad.tr(i) − X(it)|, the current search agent’s spot is updated. Else Select an arbitrary search agent (Xrand) Use , to modify the position of the active search agent. Else To improve the present search agent’s position, use Equation . Identify the fitness function of each search agent. If a better solution is available, update X. Return X as the optimal solution. End while |
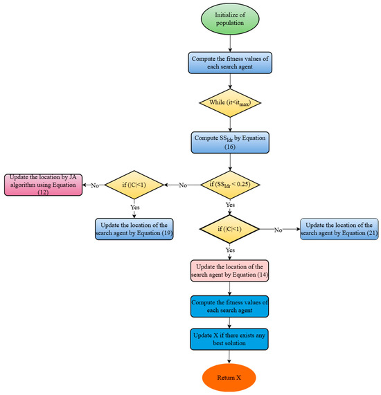
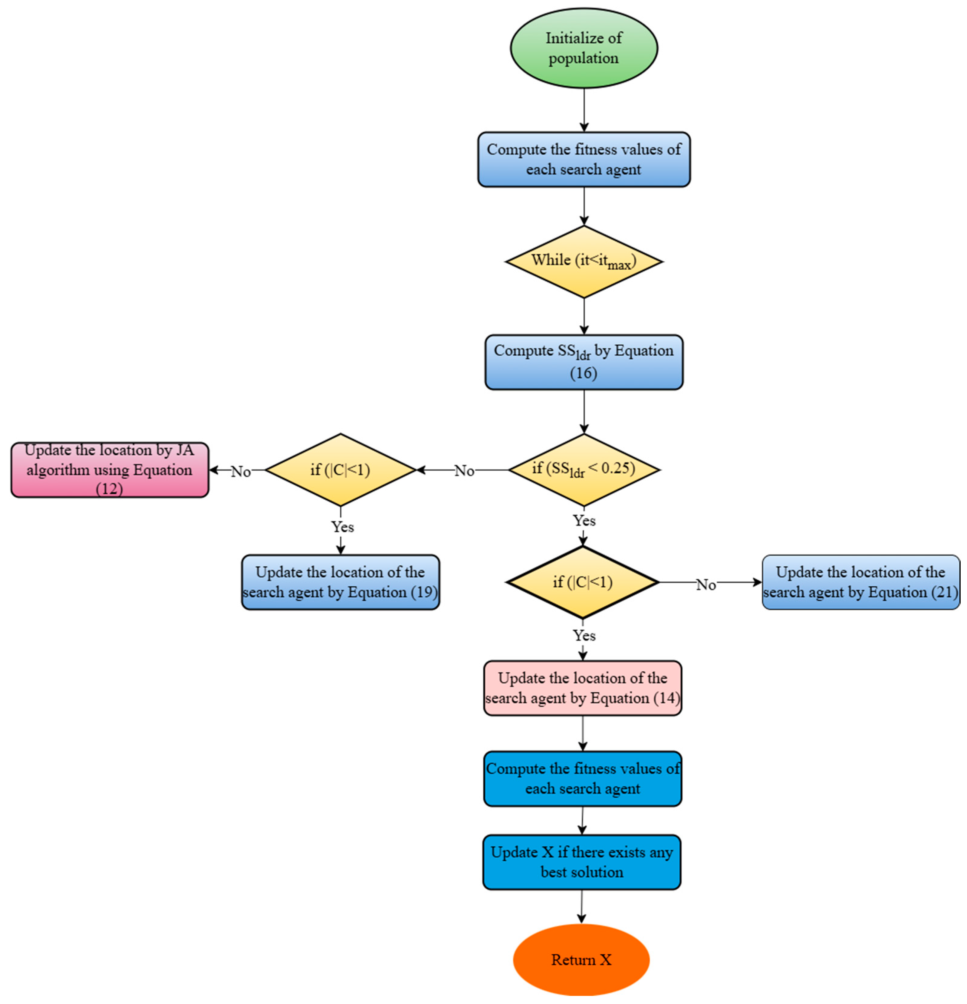
2.5. J-SLnO Algorithm
| Algorithm 4: J-SLnO Algorithm. | |
| 1: 2: 3: 4: 5: 6: 7: 8: 9: 10: 11: 12: 13: 14: 15: 16: 17: 18: 19: 20: 21: 22: | Start Initialized the population Choose Xrand For every search agent, determine its fitness function. The most suited potential search agent is the X. while (t < total number of iterations) Equation (16) to compute SSldr. if (SSldr < 0.25) If (|C| < 1) Equation (14) is used to update the position of the active search agent. Else Select an arbitrary search agent (Xrand) Equation (21) should be used to update the position of the active search agent. Else if (|C|< 1) Adjust the current search agent’s location by using Equation (19). Else Using the Jaya technique and the calculation given in Equation (12), update the position. Determine each search agent’s fitness function. If a better solution is available, update X. Return X as the top solution end while |
- Exploration and exploitation: J-SLnO combines the exploration ability of Jaya optimization with the exploitation capability of Sea Lion Optimization. This hybridization facilitates a balanced exploration of the search space while efficiently exploiting promising regions, aiding in better convergence.
- Convergence speed: J-SLnO is known for its faster convergence rates, allowing it to reach near-optimal solutions within a relatively shorter number of iterations related to other optimization algorithms.
- Adaptability and flexibility: the hybrid nature of J-SLnO offers adaptability to diverse optimization problems, including resource scheduling scenarios with varying constraints and objectives.
- Global search capability: the synergy between Jaya optimization and Sea Lion Optimization provides J-SLnO with the ability to perform global searches effectively, exploring a wide solution space to avoid local optima.
- Efficient population-based approach: leveraging a population-based approach, J-SLnO can simultaneously maintain multiple potential solutions, enabling diverse exploration and aiding in escaping from suboptimal solutions.
- Robustness and stability: J-SLnO tends to exhibit robust performance by balancing exploitation and exploration, providing stable and consistent convergence behavior across different problem instances.
- Parallelism and scalability: its parallel nature allows for the exploration of multiple solutions simultaneously, making it scalable for complex resource scheduling scenarios with large-scale optimization requirements.
- Competitive performance: J-SLnO often demonstrates competitive performance in terms of convergence speed, accuracy, and the ability to handle multi-objective or constrained optimization problems, making it suitable for resource scheduling tasks where multiple factors need to be considered.
2.6. Manufacturing Equipment Predictive Maintenance
2.7. Data Set
2.7.1. Data Set Description
2.7.2. Preprocessing and Management of Class Imbalance
2.8. Employment of the Proposed Techniques in Fog Work Flow Sim
2.9. Two-Class Logistic Regression for Predictive Maintenance
2.10. Performance Evaluation Metrics
3. Results
3.1. Execution-Time Analysis
3.2. Cost
3.3. Energy Usage
3.4. Confusion Matrix Analysis
3.4.1. GWO Matrix Analysis
3.4.2. J-SLno Confusion Matrix Analysis

3.5. ROC-AUC Analysis
3.6. Accuracy Comparison
3.7. Precision Comparison
3.8. F1-Score Comparison
3.9. Recall Comparison
3.10. Error Analysis
4. Discussion
5. Conclusions
Future Scope and Limitations
Author Contributions
Funding
Institutional Review Board Statement
Informed Consent Statement
Data Availability Statement
Acknowledgments
Conflicts of Interest
Abbreviations
| GWO | Grey Wolf Optimization |
| J-SLnO | Jaya-based Sea Lion Optimization |
| DSS | Decision Support System |
| FCFS | First Come First Serve |
| IoT | Internet of Things |
| CPS | Cyber–Physical Systems |
| IIoT | Industrial Internet of Things |
| PdM | Predictive Maintenance |
| CAFM | Computer-Aided Facility Management |
| CMMSs | Computerized Maintenance Management Systems |
| QoS | Quality of Service |
| TLBO | Teaching-Learning-Based Optimization |
| RSS | Received Signal Strength |
| CNP | Contract-Net Protocol |
| VMs | Virtual Machines |
References
- Gill, S.S.; Tuli, S.; Xu, M.; Singh, I.; Singh, K.V.; Lindsay, D.; Tuli, S.; Smirnova, D.; Singh, M.; Jain, U.; et al. Transformative effects of IoT, blockchain and artificial intelligence on cloud computing: Evolution, vision, trends and open challenges. Internet Things 2019, 8, 100118. [Google Scholar] [CrossRef]
- de Brito, M.S.; Hoque, S.; Steinke, R.; Willner, A.; Magedanz, T. Application of the Fog computing paradigm to Smart Factories and cyber-physical systems. Trans. Emerg. Telecommun. Technol. 2018, 29, e3184. [Google Scholar] [CrossRef]
- Mourtzis, D.; Vlachou, E.; Milas, N. Industrial Big Data as a Result of IoT Adoption in Manufacturing. Procedia CIRP 2016, 55, 290–295. [Google Scholar] [CrossRef]
- Tuli, S.; Basumatary, N.; Gill, S.S.; Kahani, M.; Arya, R.C.; Wander, G.S.; Buyya, R. HealthFog: An ensemble deep learning based Smart Healthcare System for Automatic Diagnosis of Heart Diseases in integrated IoT and fog computing environments. Future Gener. Comput. Syst. 2020, 104, 187–200. [Google Scholar] [CrossRef]
- Abidi, M.H.; Alkhalefah, H.; Umer, U. Fuzzy harmony search based optimal control strategy for wireless cyber physical system with industry 4.0. J. Intell. Manuf. 2021, 32, 1925–1943. [Google Scholar] [CrossRef]
- Maddikunta, P.K.; Pham, Q.V.; Prabadevi, B.; Deepa, N.; Dev, K.; Gadekallu, T.R.; Ruby, R.; Liyanage, M. Industry 5.0: A survey on enabling technologies and potential applications. J. Ind. Inf. Integr. 2021, 26, 100257. [Google Scholar] [CrossRef]
- Baruah, P.; Chinnam, R.B. HMMs for diagnostics and prognostics in machining processes. Int. J. Prod. Res. 2005, 43, 1275–1293. [Google Scholar] [CrossRef]
- Prytz, R.; Nowaczyk, S.; Rögnvaldsson, T.; Byttner, S. Predicting the need for vehicle compressor repairs using maintenance records and logged vehicle data. Eng. Appl. Artif. Intell. 2015, 41, 139–150. [Google Scholar] [CrossRef]
- Aremu, O.O.; Hyland-Wood, D.; McAree, P.R. A Relative Entropy Weibull-SAX framework for health indices construction and health stage division in degradation modeling of multivariate time series asset data. Adv. Eng. Inform. 2019, 40, 121–134. [Google Scholar] [CrossRef]
- Susto, G.A.; Schirru, A.; Pampuri, S.; McLoone, S.; Beghi, A. Machine Learning for Predictive Maintenance: A Multiple Classifier Approach. IEEE Trans. Ind. Inform. 2015, 11, 812–820. [Google Scholar] [CrossRef]
- Malhi, A.; Yan, R.; Gao, R.X. Prognosis of Defect Propagation Based on Recurrent Neural Networks. IEEE Trans. Instrum. Meas. 2011, 60, 703–711. [Google Scholar] [CrossRef]
- Yuan, M.; Wu, Y.; Lin, L. Fault diagnosis and remaining useful life estimation of aero engine using LSTM neural network. In Proceedings of the 2016 IEEE International Conference on Aircraft Utility Systems (AUS), Beijing, China, 10–12 October 2016; pp. 135–140. [Google Scholar]
- Vianna, W.O.; Yoneyama, T. Predictive Maintenance Optimization for Aircraft Redundant Systems Subjected to Multiple Wear Profiles. IEEE Syst. J. 2018, 12, 1170–1181. [Google Scholar] [CrossRef]
- Ding, H.; Yang, L.; Yang, Z. A Predictive Maintenance Method for Shearer Key Parts Based on Qualitative and Quantitative Analysis of Monitoring Data. IEEE Access 2019, 7, 108684–108702. [Google Scholar] [CrossRef]
- Alvares, A.J.; Gudwin, R. Integrated System of Predictive Maintenance and Operation of Eletronorte Based on Expert System. IEEE Lat. Am. Trans. 2019, 17, 155–166. [Google Scholar] [CrossRef]
- Huynh, K.T.; Grall, A.; Bérenguer, C. A Parametric Predictive Maintenance Decision-Making Framework Considering Improved System Health Prognosis Precision. IEEE Trans. Reliab. 2019, 68, 375–396. [Google Scholar] [CrossRef]
- Lin, C.Y.; Hsieh, Y.M.; Cheng, F.T.; Huang, H.C.; Adnan, M. Time Series Prediction Algorithm for Intelligent Predictive Maintenance. IEEE Robot. Autom. Lett. 2019, 4, 2807–2814. [Google Scholar] [CrossRef]
- Suzuki, T.; Yamamoto, H.; Oka, T. Advancement in maintenance operation for managing various types of failure and vastly ageing facilities. CIRED-Open Access Proc. J. 2017, 2017, 929–933. [Google Scholar] [CrossRef][Green Version]
- Abidi, M.H.; Alkhalefah, H.; Mohammed, M.K.; Umer, U.; Qudeiri, J.E.A. Optimal Scheduling of Flexible Manufacturing System Using Improved Lion-Based Hybrid Machine Learning Approach. IEEE Access 2020, 8, 96088–96114. [Google Scholar] [CrossRef]
- Abidi, M.H.; Alkhalefah, H.; Umer, U.; Mohammed, M.K. Blockchain-based secure information sharing for supply chain management: Optimization assisted data sanitization process. Int. J. Intell. Syst. 2021, 36, 260–290. [Google Scholar]
- Brown, M.S.; Shah, S.K.; Pais, R.C.; Lee, Y.Z.; McNitt-Gray, M.F.; Goldin, J.G.; Cardenas, A.F.; Aberle, D.R. Database design and implementation for quantitative image analysis research. IEEE Trans. Inf. Technol. Biomed. 2005, 9, 99–108. [Google Scholar] [CrossRef]
- Carter, J. Maintenance management—Computerised systems come of age. Comput.-Aided Eng. J. 1985, 2, 182–185. [Google Scholar] [CrossRef]
- Uhlmann, E.; Pontes, R.P.; Geisert, C.; Hohwieler, E. Cluster identification of sensor data for predictive maintenance in a Selective Laser Melting machine tool. Procedia Manuf. 2018, 24, 60–65. [Google Scholar] [CrossRef]
- Xie, Q.; Zhou, X.; Wang, J.; Gao, X.; Chen, X.; Liu, C. Matching Real-World Facilities to Building Information Modeling Data Using Natural Language Processing. IEEE Access 2019, 7, 119465–119475. [Google Scholar] [CrossRef]
- Sacks, R.; Eastman, C.; Lee, G.; Teicholz, P. BIM Handbook: A Guide to Building Information Modeling for Owners, Designers, Engineers, Contractors, and Facility Managers, 3rd ed.; John Wiley & Sons: New York, NY, USA, 2018; p. 688. [Google Scholar]
- Chen, X.; Feng, D.; Takeda, S.; Kagoshima, K.; Umehira, M. Experimental Validation of a New Measurement Metric for Radio-Frequency Identification-Based Shock-Sensor Systems. IEEE J. Radio Freq. Identif. 2018, 2, 206–209. [Google Scholar] [CrossRef]
- Hao, Q.; Xue, Y.; Shen, W.; Jones, B.; Zhu, J. A Decision Support System for Integrating Corrective Maintenance, Preventive Maintenance, and Condition-Based Maintenance. In Proceedings of the Construction Research Congress 2010, Banff, AB, Canada, 8–10 May 2010; pp. 470–479. [Google Scholar]
- Bhattacharya, S.; Maddikunta, P.K.R.; Meenakshisundaram, I.; Gadekallu, T.R.; Sharma, S.; Alkahtani, M.; Abidi, M.H. Deep Neural Networks Based Approach for Battery Life Prediction. Comput. Mater. Contin. 2021, 69, 2599–2615. [Google Scholar] [CrossRef]
- Ch, R.; Gadekallu, T.R.; Abidi, M.H.; Al-Ahmari, A. Computational System to Classify Cyber Crime Offenses using Machine Learning. Sustainability 2020, 12, 4087. [Google Scholar] [CrossRef]
- Backman, J.; Vare, J.; Framling, K.; Madhikermi, M.; Nykanen, O. IoT-based interoperability framework for asset and fleet management. In Proceedings of the IEEE International Conference on Emerging Technologies and Factory Automation (ETFA), Berlin, Germany, 6–9 September 2016; pp. 1–3. [Google Scholar]
- Petchrompo, S.; Parlikad, A.K. A review of asset management literature on multi-asset systems. Reliab. Eng. Syst. Saf. 2019, 181, 181–201. [Google Scholar] [CrossRef]
- Hassan, H.O.; Azizi, S.; Shojafar, M. Priority, network and energy-aware placement of IoT-based application services in fog-cloud environments. IET Commun. 2020, 14, 2117–2129. [Google Scholar] [CrossRef]
- Ghahramani, M.; Javidan, R.; Shojafar, M.; Taheri, R.; Alazab, M.; Tafazolli, R. RSS: An energy-efficient approach for securing IoT service protocols against the DoS attack. IEEE Internet Things J. 2020, 8, 6244–6256. [Google Scholar] [CrossRef]
- Wan, J.; Chen, B.; Imran, M.; Tao, F.; Li, D.; Liu, C.; Ahmad, S. Toward dynamic resources management for IoT-based manufacturing. IEEE Commun. Mag. 2018, 56, 52–59. [Google Scholar] [CrossRef]
- Yin, L.; Luo, J.; Luo, H. Tasks Scheduling and Resource Allocation in Fog Computing Based on Containers for Smart Manufacturing. IEEE Trans. Ind. Inform. 2018, 14, 4712–4721. [Google Scholar] [CrossRef]
- Panicucci, S.; Nikolakis, N.; Cerquitelli, T.; Ventura, F.; Proto, S.; Macii, E.; Makris, S.; Bowden, D.; Becker, P.; O’Mahony, N.; et al. A cloud-to-edge approach to support predictive analytics in robotics industry. Electronics 2020, 9, 492. [Google Scholar] [CrossRef]
- Rajnoha, R.; Hadac, J. Strategic Key Elements in Big Data Analytics as Driving Forces of IoT Manufacturing Value Creation: A Challenge for Research Framework. IEEE Trans. Eng. Manag. 2022, 69, 2032–2047. [Google Scholar] [CrossRef]
- Brous, P.; Janssen, M.; Herder, P. The Dual Effects of the Internet of Things (IoT): A Systematic Review of the Benefits and Risks of IoT Adoption by Organizations. Int. J. Inf. Manag. 2020, 51, 101952. [Google Scholar] [CrossRef]
- Hamm, A.; Willner, A.; Schieferdecker, I. Edge Computing: A comprehensive survey of current initiatives and a roadmap for a sustainable edge Computing development. In Proceedings of the 15th International Conference on Business Information Systems 2020 “Developments, Opportunities and Challenges of Digitization”, Potsdam, Germany, 9–11 March 2020; pp. 1–12. [Google Scholar]
- Mouradian, C.; Naboulsi, D.; Yangui, S.; Glitho, R.H.; Morrow, M.J.; Polakos, P.A. A Comprehensive Survey on Fog Computing: State-of-the-Art and Research Challenges. IEEE Commun. Surv. Tutor. 2018, 20, 416–464. [Google Scholar] [CrossRef]
- Sheela, M.; Chand, S.; Gopalakrishnan, S.; Choubey, S.B.; Gopianand, M.; Hephzipah, J. Empowering aquarists: A comprehensive study on IoT-enabled smart aquarium systems for remote monitoring and control. Babylonian J. Internet Things 2024, 2024, 33–43. [Google Scholar] [CrossRef]
- Kavitha, T.; Venkatesan, M.; Gopalakrishnan, S.; Chand, S.; Gopianand, M.; Abirami, S. Underwater Wireless Sensors Increase Routing Performance using Impact Efficient Localization-Based Routing Protocols. Babylonian J. Netw. 2024, 2024, 69–77. [Google Scholar] [CrossRef]
- Jiang, Y.; Dai, P.; Fang, P.; Zhong, R.Y.; Zhao, X.; Cao, X. A2-LSTM for predictive maintenance of industrial equipment based on machine learning. Comput. Ind. Eng. 2022, 172, 108560. [Google Scholar] [CrossRef]
- Teoh, Y.K.; Gill, S.S.; Parlikad, A.K. IoT and Fog-Computing-Based Predictive Maintenance Model for Effective Asset Management in Industry 4.0 Using Machine Learning. IEEE Internet Things J. 2023, 10, 2087–2094. [Google Scholar] [CrossRef]
- Murugiah, P.; Muthuramalingam, A.; Anandamurugan, S. A design of predictive manufacturing system in IoT-assisted Industry 4.0 using heuristic-derived deep learning. Int. J. Commun. Syst. 2023, 36, e5432. [Google Scholar] [CrossRef]
- Rosati, R.; Romeo, L.; Cecchini, G.; Tonetto, F.; Viti, P.; Mancini, A.; Frontoni, E. From knowledge-based to big data analytic model: A novel IoT and machine learning based decision support system for predictive maintenance in Industry 4.0. J. Intell. Manuf. 2023, 34, 107–121. [Google Scholar] [CrossRef]
- Justus, V.; Kanagachidambaresan, G.R. Machine learning based fault-oriented predictive maintenance in industry 4.0. Int. J. Syst. Assur. Eng. Manag. 2024, 15, 462–474. [Google Scholar] [CrossRef]
- Elkateb, S.; Métwalli, A.; Shendy, A.; Abu-Elanien, A.E.B. Machine learning and IoT-Based predictive maintenance approach for industrial applications. Alexandria Eng. J. 2024, 88, 298–309. [Google Scholar] [CrossRef]
- Essalih, S.; El Haouat, Z.; Ramadany, M.; Bennouna, F.; Amegouz, D. A model to optimize maintenance through implementing industry 4.0 technologies. Heliyon 2025, 11, e42297. [Google Scholar] [CrossRef]
- Mirjalili, S.; Mirjalili, S.M.; Lewis, A. Grey wolf optimizer. Adv. Eng. Softw. 2014, 69, 46–61. [Google Scholar] [CrossRef]
- Mirjalili, S.; Saremi, S.; Mirjalili, S.M.; Coelho, L.D.S. Multi-objective grey wolf optimizer: A novel algorithm for multi-criterion optimization. Expert Syst. Appl. 2016, 47, 106–119. [Google Scholar] [CrossRef]
- Mejtoft, T. Internet of Things and Co-Creation of Value. In Proceedings of the 2011 International Conference on Internet of Things and 4th International Conference on Cyber, Physical and Social Computing, Dalian, China, 19–22 October 2011; pp. 672–677. [Google Scholar]
- Whitmore, A.; Agarwal, A.; Da Xu, L. The Internet of Things—A Survey of Topics and Trends. Inf. Syst. Front. 2015, 17, 261–274. [Google Scholar] [CrossRef]
- Räikkönen, M.; Saari, L.; Valkokari, K.; Rantala, A.; Kortelainen, H. Creating Value and Business Benefits from Joint Offerings of Asset Performance Management Tools in the Capital-Intensive Industries. In 15th WCEAM Proceedings; Pinto, J.O.P., Kimpara, M.L., Reis, R.R., Seecharan, T., Upadhyaya, B.R., Amadi-Echendu, J.E., Eds.; Springer: Cham, Switzerland, 2022; pp. 126–136. [Google Scholar]
- Kaggle. Predictive Maintenance Dataset. Available online: https://www.kaggle.com/code/josegzz/predictive-maintenance-connect-siscti/input (accessed on 15 June 2024).
- Liu, X.; Fan, L.; Xu, J.; Li, X.; Gong, L.; Grundy, J.; Yang, Y. FogWorkflowSim: An Automated Simulation Toolkit for Workflow Performance Evaluation in Fog Computing. In Proceedings of the 2019 34th IEEE/ACM International Conference on Automated Software Engineering (ASE), San Diego, CA, USA, 11–15 November 2019; pp. 1114–1117. [Google Scholar]
- Obitko, M. Introduction to Genetic Algorithms. 1998. Available online: https://courses.cs.washington.edu/courses/cse473/06sp/GeneticAlgDemo/main.html (accessed on 20 June 2024).
- Birattari, M. Tuning Metaheuristics; Springer: Berlin/Heidelberg, Germany, 2009; Volume 197. [Google Scholar]
- Pandey, H.M.; Chaudhary, A.; Mehrotra, D. A comparative review of approaches to prevent premature convergence in GA. Appl. Soft Comput. J. 2014, 24, 1047–1077. [Google Scholar] [CrossRef]
- Fan, L.; Liu, X.; Li, X.; Yuan, D.; Xu, J. Graph4Edge: A Graph-based Computation Offloading Strategy for Mobile-Edge Workflow Applications. In Proceedings of the 2020 IEEE International Conference on Pervasive Computing and Communications Workshops (PerCom Workshops), Austin, TX, USA, 23–27 March 2020; pp. 1–6. [Google Scholar]
- Xu, J.; Li, X.; Liu, X.; Zhang, C.; Fan, L.; Gong, L.; Li, J. Mobility-Aware Workflow Offloading and Scheduling Strategy for Mobile Edge Computing. In Lecture Notes in Computer Science; Springer: Cham, Switzerland, 2020; Volume 11945, pp. 184–199. [Google Scholar]
- Martins, A.; Fonseca, I.; Farinha, J.T.; Reis, J.; Cardoso, A.J.M. Prediction maintenance based on vibration analysis and deep learning—A case study of a drying press supported on a Hidden Markov Model. Appl. Soft Comput. 2024, 163, 111885. [Google Scholar] [CrossRef]













| Specifications | End Device | Fog Nodes | Cloud Server |
|---|---|---|---|
| Quantity of devices | 4 | 5 | 1 |
| Million instructions per second (MIPS) | 1000 | 1300 | 1600 |
| Cost of execution ($) | 0 | 0.48 | 0.96 |
| Specifications | Input |
|---|---|
| Type of workflow | Montage |
| Total job | 60 |
| Parameters | Values |
|---|---|
| Optimization tolerance | 0.000100009 |
| Regularization weight of L1 | 0.10009 |
| Regularization weight of L2 | 0.10009 |
| Size of memory (MB) | 11 |
| Use threads | True |
| Allow unknown levels | True |
| Quiet | True |
| Arbitrary seed number | 12,345 |
| Method | Metrics |
|---|---|
| Proposed system J-SLnO | Accuracy: 96.16% Precision: 96.28% Recall: 96.43% F1 score: 96.58% |
| Proposed system GWO | Accuracy: 95.72% Precision: 96.13% Recall: 96.00% F1 score: 95.88% |
| Proposed system SLnO | Accuracy: 86.84% Precision: 87.08% Recall: 87.08% F1 score: 87.08% |
| Attribute-attention LSTM [43] | Accuracy: 84.60% Precision: 89.79% Recall: 94.43% F1 score: 89% |
| Genetic algorithm-based resource scheduling; two-class logistic regression [44] | Accuracy: 94.50% Precision: 94.60% Recall: 93.30% F1 score: 93.90 |
| Multi-Scale Dilation Attention CNN; probabilistic beetle swarm–butterfly optimization; DNN; DBN [45] | Data set (aircraft engine)—Accuracy: 95.91% Precision: 96% F1 score: 96% |
| kNN-LSTM; knowledge graph [46] | Accuracy: 91.09% Precision: 93.88% Recall: 96.30% F1 score: 90.91% |
| CNN-Bidirectional LSTM [47] | Recall: 0.89–0.96 Precision: 0.89–0.96 |
| AdaBoost [48] | Precision: 92% Recall: 92% F1 score: 91% |
Disclaimer/Publisher’s Note: The statements, opinions and data contained in all publications are solely those of the individual author(s) and contributor(s) and not of MDPI and/or the editor(s). MDPI and/or the editor(s) disclaim responsibility for any injury to people or property resulting from any ideas, methods, instructions or products referred to in the content. |
© 2025 by the authors. Licensee MDPI, Basel, Switzerland. This article is an open access article distributed under the terms and conditions of the Creative Commons Attribution (CC BY) license (https://creativecommons.org/licenses/by/4.0/).
Share and Cite
Arularasan, A.N.; Ganeshkumar, P.; Alkhatib, M.; Albalawi, T. Harmonized Integration of GWO and J-SLnO for Optimized Asset Management and Predictive Maintenance in Industry 4.0. Sensors 2025, 25, 2896. https://doi.org/10.3390/s25092896
Arularasan AN, Ganeshkumar P, Alkhatib M, Albalawi T. Harmonized Integration of GWO and J-SLnO for Optimized Asset Management and Predictive Maintenance in Industry 4.0. Sensors. 2025; 25(9):2896. https://doi.org/10.3390/s25092896
Chicago/Turabian StyleArularasan, A. N., P. Ganeshkumar, Mohammad Alkhatib, and Tahani Albalawi. 2025. "Harmonized Integration of GWO and J-SLnO for Optimized Asset Management and Predictive Maintenance in Industry 4.0" Sensors 25, no. 9: 2896. https://doi.org/10.3390/s25092896
APA StyleArularasan, A. N., Ganeshkumar, P., Alkhatib, M., & Albalawi, T. (2025). Harmonized Integration of GWO and J-SLnO for Optimized Asset Management and Predictive Maintenance in Industry 4.0. Sensors, 25(9), 2896. https://doi.org/10.3390/s25092896

