Design of Electronic Nose Based on MOS Gas Sensors and Its Application in Juice Identification
Abstract
1. Introduction
2. Design Methodology
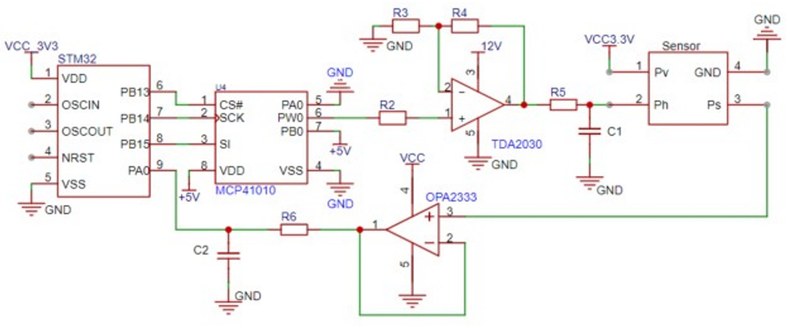
2.1. Design of the E-Nose System
2.2. Design of Feature Extraction Algorithm
2.3. Boruta Algorithm
- Generation of shadow features: Each column of the original feature dataset is denoted as . Shadow features are generated by randomly permuting the elements within , applying the permutation independently to each feature column. For each feature column, a random number generator shuffles the order of the column, resulting in a random rearrangement of each element’s position. All feature columns undergo independent permutation operations, ensuring that the shuffling of each column is independent, thereby generating the corresponding shadow features, denoted as .
- 2.
- Training the random forest model: A Random Forest model is trained using the extended matrix and the target variable .
- 3.
- Calculating feature importance scores based on the Random Forest Model: In the Random Forest model, the Gini importance is used to calculate the feature importance scores of each feature in the extended matrix .
- 4.
- Conducting comparative analyses against shadow features: The importance of each original feature is compared with the highest importance value of the shadow features, denoted as . The comparison is performed as follows:
- 5.
- Iterative update: For the “Tentative” features, Boruta generates new shadow features and retrains the Random Forest model for Conducting Comparative Analyses. This process is iteratively repeated until all features are labeled as “Important” or “Irrelevant”, or the maximum number of iterations is reached.
- 6.
- If the importance of the ‘Tentative’ features has not been ascertained after reaching the predetermined maximum number of iterations, the average importance score of these features across all iterations is calculated. A threshold is then established, and if the average score exceeds this threshold, the feature is labeled as “Important”; otherwise, it is classified as “Irrelevant”.
2.4. Boruta- RFE Algorithm
- Initial Screening with Boruta: Initially, Boruta is utilized for the preliminary feature selection, eliminating features with low importance in the Random Forest model. At this juncture, many features that remain significantly relevant to the target variable may persist, resulting in a feature dataset with relatively high dimensionality.
- Further Dimensionality Reduction with RFE: Following Boruta ’s filtering of the feature dataset, the RFE method is applied. RFE recursively eliminates the least important features to further reduce the feature count. The number of iterations corresponds to the difference between the original feature count and the number of features retained at the conclusion.
3. Experiment
3.1. Materials
3.2. Experimental Procedure
- -
- After the gas sensors were preheated, clean air is introduced into the sensor chamber to remove impurity gases, waiting for all the sensors to reach a stable baseline state.
- -
- The gas in the headspace of the sealed bottle is pumped by an air pump and delivered into the detection chamber for 600 s. During the detection process, the operating temperature of the sensors is changed from 250 to 350 °C.
- -
- After the detection is complete, clean air is introduced again to clean the detection chamber until the sensor response curve returns to baseline.
- -
- Repeat the above steps to complete the detection of all samples.
4. Results and Discussion
4.1. Response of the E-Nose
4.2. Construction of Gas Features
4.3. Dimensionality Reduction of Feature Datasets
4.3.1. PCA Method
4.3.2. Boruta-RFE Method
4.4. Identification Result
4.5. Effect of the Operating Temperature of Gas Sensors
5. Conclusions
Author Contributions
Funding
Institutional Review Board Statement
Informed Consent Statement
Data Availability Statement
Conflicts of Interest
References
- Villarrubia, G.; De Paz, J.F.; Pelki, D.; de la Prieta, F.; Omatu, S. Virtual organization with fusion knowledge in odor classification. Neurocomputing 2017, 231, 3–10. [Google Scholar] [CrossRef]
- Yan, J.; Guo, X.; Duan, S.; Jia, P.; Wang, L.; Peng, C.; Zhang, S. Electronic nose feature extraction methods: A review. Sensors 2017, 15, 27804–27831. [Google Scholar] [CrossRef] [PubMed]
- Wen, J.; Zhao, Y.; Rong, Q.; Yang, Z.; Yin, J.; Peng, Z. Rapid odor recognition based on reliefF algorithm using electronic nose and its application in fruit identification and classification. Sensors 2022, 16, 2422–2433. [Google Scholar] [CrossRef]
- Qi, P.-F.; Meng, Q.-H.; Zhou, Y.; Jing, Y.-Q.; Zeng, M. A portable E-nose system for classification of Chinese liquor. In Proceedings of the 2015 IEEE Sensors, Busan, Republic of Korea, 1–4 November 2015. [Google Scholar] [CrossRef]
- Lu, L.; Hu, Z.; Hu, X.; Li, D.; Tian, S. Electronic tongue and electronic nose for food quality and safety. Food Res. Int. 2022, 162, 112214. [Google Scholar] [CrossRef]
- Baldwin, E.A.; Bai, J.; Plotto, A.; Dea, S. Electronic noses and tongues: Applications for the food and pharmaceutical industries. Sensors 2011, 11, 4744–4766. [Google Scholar] [CrossRef] [PubMed]
- Yin, J.; Zhao, Y.; Peng, Z.; Ba, F.; Peng, P.; Liu, X.; Zhang, Y. Rapid Identification Method for CH4/CO/CH4-CO Gas Mixtures Based on Electronic Nose. Sensors 2023, 23, 2975. [Google Scholar] [CrossRef] [PubMed]
- Domènech-Gil, G.; Duc, N.T.; Wikner, J.J.; Eriksson, J.; Påledal, S.N.; Puglisi, D.; Bastviken, D. Electronic Nose for Improved Environmental Methane Monitoring. Environ. Sci. Technol. 2023, 58, 352–361. [Google Scholar] [CrossRef] [PubMed]
- Capelli, L.; Sironi, S.; Rosso, R.D. Electronic noses for environmental monitoring applications. Sensors 2014, 14, 19979–20007. [Google Scholar] [CrossRef]
- Rico, F.; Mazabel, A.; Egurrola, G.; Pulido, J.; Barrios, N.; Marquez, R.; García, J. Meta-Analysis and Analytical Methods in Cosmetics Formulation: A Review. Cosmetics 2023, 11, 1. [Google Scholar] [CrossRef]
- Suslick, B.A.; Feng, L.; Suslick, K.S. Discrimination of complex mixtures by a colorimetric sensor array: Coffee aromas. Anal. Chem. 2010, 82, 2067–2073. [Google Scholar] [CrossRef] [PubMed]
- Ordukaya, E.; Karlik, B. Fruit juice–alcohol mixture analysis using machine learning and electronic nose. IEEJ Trans. Electr. Electron. Eng. 2016, 11, S171–S176. [Google Scholar] [CrossRef]
- Wu, D.; Cheng, H.; Chen, J.; Ye, X.; Liu, Y. Characteristics changes of Chinese bayberry (Myrica rubra) during different growth stages. J. Food Sci. Technol. 2019, 56, 654–662. [Google Scholar] [CrossRef]
- Cheng, L.; Meng, Q.H.; Lilienthal, A.J.; Qi, P.F. Development of compact electronic noses: A review. Meas. Sci. Technol. 2021, 32, 062002. [Google Scholar] [CrossRef]
- Luan, S.; Hu, J.; Ma, M.; Tian, J.; Liu, D.; Wang, J.; Wang, J. The enhanced sensing properties of MOS-based resistive gas sensors by Au functionalization: A review. Dalton Trans. 2023, 52, 8503–8529. [Google Scholar] [CrossRef] [PubMed]
- Wawrzyniak, J. Advancements in improving selectivity of metal oxide semiconductor gas sensors opening new perspectives for their application in food industry. Sensors 2023, 23, 9548. [Google Scholar] [CrossRef]
- Zhang, J. Effect of Co doping on chemosorbed oxygen accumulation and gas response of SnO2 under dynamic program cooling. Sens. Actuators B Chem. 2021, 340, 129810. [Google Scholar] [CrossRef]
- Drix, D.; Dennler, N.; Schmuker, M. Rapid recognition of olfactory scenes with a portable MOx sensor system using hotplate modulation. In Proceedings of the 2022 IEEE International Symposium on Olfaction and Electronic Nose (ISOEN), Aveiro, Portugal, 29 May–1 June 2022. [Google Scholar] [CrossRef]
- Peng, Z.; Zhao, Y.; Yin, J.; Peng, P.; Ba, F.; Liu, X.; Zhang, Y. A Comprehensive Evaluation Model for Optimizing the Sensor Array of Electronic Nose. Appl. Sci. 2023, 13, 2338. [Google Scholar] [CrossRef]
- Fan, J.; Li, R. Statistical challenges with high dimensionality: Feature selection in knowledge discovery. arXiv 2006, arXiv:0602133. [Google Scholar]
- Zou, H.; Hastie, T.; Tibshirani, R. Sparse principal component analysis. J. Comput. Graph. Stat. 2006, 15, 265–286. [Google Scholar] [CrossRef]
- Johnstone, I.M.; Lu, A.Y. On consistency and sparsity for principal components analysis in high dimensions. J. Am. Stat. Assoc. 2009, 104, 682–693. [Google Scholar] [CrossRef]
- Kursa, M.B.; Jankowski, A.; Rudnicki, W.R. Boruta–a system for feature selection. Fundam. Inform. 2010, 101, 271–285. [Google Scholar] [CrossRef]
- Kursa, M.B.; Rudnicki, W.R. Feature selection with the Boruta package. J. Stat. Softw. 2010, 36, 1–13. [Google Scholar] [CrossRef]
- De-La-Cruz, C.; Trevejo-Pinedo, J.; Bravo, F.; Visurraga, K.; Peña-Echevarría, J.; Pinedo, A.; Sun-Kou, M.R. Application of machine learning algorithms to classify Peruvian pisco varieties using an electronic nose. Sensors 2023, 23, 5864. [Google Scholar] [CrossRef] [PubMed]
- Rasekh, M.; Karami, H. Application of electronic nose with chemometrics methods to the detection of juices fraud. J. Food Process. Preserv. 2021, 45, e15432. [Google Scholar] [CrossRef]
- Ma, T.; Wang, J.; Wang, H.; Lan, T.; Liu, R.; Gao, T.; Sun, X. Is overnight fresh juice drinkable? The shelf life prediction of non-industrial fresh watermelon juice based on the nutritional quality, microbial safety quality, and sensory quality. Food Nutr. Res. 2020, 64. [Google Scholar] [CrossRef]
- Tong, Y.; Zhao, B.; Zhao, Y.; Yang, T.; Yang, F.; Hu, Q.; Zhao, C. Novel anode-supported tubular solid-oxide electrolytic cell for direct NO decomposition in N2 environment. Int. J. Electrochem. Sci. 2015, 10, 5338–5349. [Google Scholar] [CrossRef]
- Zhao, Y.L.; Zhao, C.H.; Huang, J.; Zhao, B. LaMnO3–Ni0.75Mn2.25O4 supported bilayer NTC thermistors. J. Am. Ceram. Soc. 2014, 97, 1016–1019. [Google Scholar] [CrossRef]
- Zhao, Y.; Wang, Y.; Peyraut, F.; Planche, M.P.; Ilavsky, J.; Liao, H.; Allimant, A. Parametric analysis and modeling for the porosity prediction in suspension plasma-sprayed coatings. J. Therm. Spray Technol. 2020, 29, 51–59. [Google Scholar] [CrossRef]
- Wu, H.; Yue, T.; Yuan, Y. Authenticity tracing of apples according to variety and geographical origin based on electronic nose and electronic tongue. Food Anal. Methods 2018, 11, 522–532. [Google Scholar] [CrossRef]
- Wu, H.; Wang, J.; Yue, T.; Yuan, Y. Variety-based discrimination of apple juices by an electronic nose and gas chromatography–mass spectrometry. Int. J. Food Sci. Technol. 2017, 52, 2324–2333. [Google Scholar] [CrossRef]
- Cunningham, P. Dimension reduction. In Machine Learning Techniques for Multimedia: Case Studies on Organization and Retrieval; Lovell, B.C., Ed.; Springer: Berlin/Heidelberg, Germany, 2008; pp. 91–112. [Google Scholar]














| Category No. | Freshly Squeezed Apple Juice (Vol-%) | Purified Water (Vol-%) | Huiyuan Apple Juice (Vol-%) | Huierkang Apple Juice (Vol-%) |
|---|---|---|---|---|
| J0 | 100 | 0 | 0 | 0 |
| J1-1 | 90 | 10 | 0 | 0 |
| J1-2 | 80 | 20 | 0 | 0 |
| J1-3 | 70 | 30 | 0 | 0 |
| J2-1 | 90 | 0 | 10 | 0 |
| J2-2 | 80 | 0 | 20 | 0 |
| J2-3 | 70 | 0 | 30 | 0 |
| J3-1 | 90 | 0 | 0 | 10 |
| J3-2 | 80 | 0 | 0 | 20 |
| J3-3 | 70 | 0 | 0 | 30 |
| Sensor No. | Materials | Main Detected Gas |
|---|---|---|
| S1 | Pt/SnO2 | Ethanol, Acetaldehyde, Carbon monoxide |
| S2 | Pt/SnO2 | VOCs, Ethanol, Acetone, Hydrogen, Methane |
| S3 | Pd/SnO2 | Carbon monoxide, Ethanol |
| S4 | Pd/SnO2 | Methane, Hydrogen sulfide, Ethanol |
| S5 | ZnO/SnO2 | VOCs |
| S6 | ZnO/SnO2 | Aldehydes, Ketones |
| S7 | ZnO/SnO2 | Aldehydes, Ketones |
| S8 | NiO/SnO2 | Ethanol, Ammonia |
| S9 | SnO2/MWCNT | Hydrogen sulfide, Acetone, Ethanol |
| S10 | SnO2/MWCNT | Acetone, Hydrogen sulfide, Ethanol |
| Feature Label | Feature Name | Number of Features | Function |
|---|---|---|---|
| R | Maximum response | 1 | |
| D | Absolute difference | 1 | − |
| I | Integral value | 1 | |
| RD | Relative difference | 1 | |
| ID1–ID10 | (Interval difference) | 10 | |
| Sl1–Sl10 | Curve slope | 10 |
Disclaimer/Publisher’s Note: The statements, opinions and data contained in all publications are solely those of the individual author(s) and contributor(s) and not of MDPI and/or the editor(s). MDPI and/or the editor(s) disclaim responsibility for any injury to people or property resulting from any ideas, methods, instructions or products referred to in the content. |
© 2025 by the authors. Licensee MDPI, Basel, Switzerland. This article is an open access article distributed under the terms and conditions of the Creative Commons Attribution (CC BY) license (https://creativecommons.org/licenses/by/4.0/).
Share and Cite
Zhang, Y.; Zhao, Y.; Jiang, F.; Lai, R. Design of Electronic Nose Based on MOS Gas Sensors and Its Application in Juice Identification. Sensors 2025, 25, 1205. https://doi.org/10.3390/s25041205
Zhang Y, Zhao Y, Jiang F, Lai R. Design of Electronic Nose Based on MOS Gas Sensors and Its Application in Juice Identification. Sensors. 2025; 25(4):1205. https://doi.org/10.3390/s25041205
Chicago/Turabian StyleZhang, Yafei, Yongli Zhao, Feiyang Jiang, and Rongjie Lai. 2025. "Design of Electronic Nose Based on MOS Gas Sensors and Its Application in Juice Identification" Sensors 25, no. 4: 1205. https://doi.org/10.3390/s25041205
APA StyleZhang, Y., Zhao, Y., Jiang, F., & Lai, R. (2025). Design of Electronic Nose Based on MOS Gas Sensors and Its Application in Juice Identification. Sensors, 25(4), 1205. https://doi.org/10.3390/s25041205

