Improved Order Tracking in Vibration Data Utilizing Variable Frequency Drive Signature
Abstract
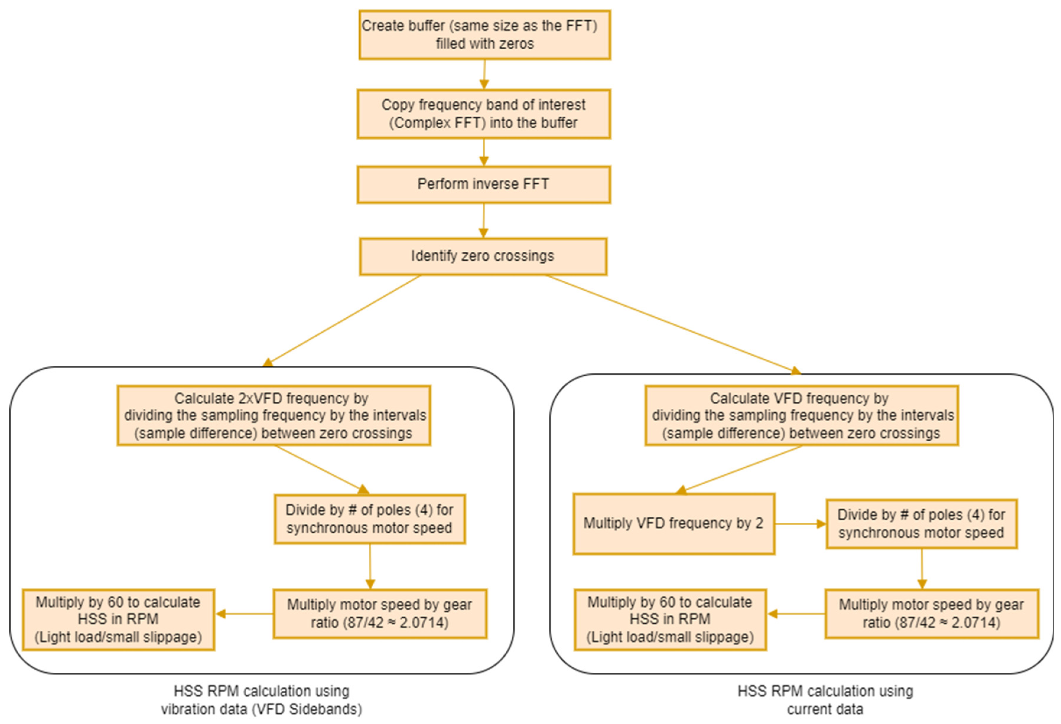
1. Introduction and Background
1.1. Order Tracking
- X[k]: Frequency-domain representation of the signal
- [n]: Time-domain signal
- N: Total number of samples (FFT size)
- k: Frequency index (0 to N−1)
- n: Time sample index (0 to N−1)
- j: Imaginary unit (sqrt(−1))
1.2. Variable Frequency Drives (VFDs)
1.3. Envelope Analysis
- Bandpass Filtering (Capturing a band where impulses are amplified by structural resonance): The raw signal is filtered within a high-frequency band to isolate fault-induced impulses. Although these impulses are weak in the original signal, they are amplified by structural resonances at higher frequencies.
- Amplitude Demodulation (Highlighting amplitude indicative of fault characteristics): The filtered signal is then amplitude-demodulated to generate the envelope signal. This step extracts variations in amplitude that are indicative of fault characteristics.
- Spectrum Analysis of the Envelope Signal: The spectrum of the envelope signal contains critical diagnostic information, including:
- Repetition frequencies (such as ball pass frequency or ball spin frequency), which correspond to the rotation of bearing elements.
- Modulation frequencies, which reflect the rate at which the fault interacts with the load zone or moves relative to the measurement point.
- Taking a one-sided spectrum (positive frequencies only),
- Applying an inverse transformation to the time domain, resulting in a complex time signal known as the “analytic signal”. The imaginary part of this signal is the Hilbert transform of the real part.
1.4. Paper Contribution and Structure
2. Materials and Methods
2.1. Experimental Setup and Data Collection
- n: Number of rolling elements
- d: Diameter of rolling elements
- D: Pitch diameter of the bearing
- : Contact angle (in radians)
- : shaft rotational speed (Hz, RPM or 1 for orders)
2.2. Current and Vibration Signal Comparison Under Constant Speed
2.3. Speed Profile Extraction from the Current Signal Under Variable Speed Operation
2.4. Speed Profile Extraction Using VFD Signature in the Vibration Signal
3. Results
3.1. Inner Race Fault Identification
3.2. Outer Race Fault Identification
4. Summary and Discussion
5. Conclusions and Future Work
- Extracting the rotor RPM profile under light or no-load conditions.
- Leveraging the extracted pseudo-tachometer information to perform order tracking, minimizing speed fluctuations, and generating an order-tracked squared envelope spectrum for diagnosing bearing faults.
Funding
Institutional Review Board Statement
Informed Consent Statement
Data Availability Statement
Acknowledgments
Conflicts of Interest
References
- Fyfe, K.R.; Munck, E.D.S. Analysis of Computed Order Tracking. Mech. Syst. Signal Process. 1997, 11, 187–205. [Google Scholar] [CrossRef]
- Stander, C.J.; Heyns, P.S.; Schoombie, W. Using vibration monitoring for local fault detection on gears operating under fluctuating load conditions. Mech. Syst. Signal Process. 2002, 16, 1005–1024. [Google Scholar] [CrossRef]
- Qi, X.; Yuan, Z.; Han, X. Diagnosis of misalignment faults by tacholess order tracking analysis and RBF networks. Neurocomputing 2015, 169, 439–448. [Google Scholar] [CrossRef]
- Abboud, D.; Antoni, J.; Sieg-Zieba, S.; Eltabach, M. Envelope analysis of rotating machine vibrations in variable speed conditions: A comprehensive treatment. Mech. Syst. Signal Process. 2017, 84, 200–226. [Google Scholar] [CrossRef]
- Combet, F.; Gelman, L. An automated methodology for performing time synchronous averaging of a gearbox signal without speed sensor. Mech. Syst. Signal Process. 2007, 21, 2590–2606. [Google Scholar] [CrossRef]
- Zhao, M.; Lin, J.; Wang, X.; Lei, Y.; Cao, J. A tacho-less order tracking technique for large speed variations. Mech. Syst. Signal Process. 2013, 40, 76–90. [Google Scholar] [CrossRef]
- Bonnardot, F.; El Badaoui, M.; Randall, R.B.; Daniere, J.; Guillet, F. Use of the acceleration signal of a gearbox in order to perform angular resampling (with limited speed fluctuation). Mech. Syst. Signal Process. 2005, 19, 766–785. [Google Scholar] [CrossRef]
- Coats, M.D.; Sawalhi, N.; Randall, R.B. Extraction of tacho information from a vibration signal for improved synchronous averaging. In Proceedings of the Acoustics Australia, Adelaide, SA, Australia, 23–25 November 2009. [Google Scholar]
- Urbanek, J.; Barszcz, T.; Sawalhi, N.; Randall, R.B. Comparison of amplitude-based and phase-based methods for speed tracking in application to wind turbines. Metrol. Meas. Syst. 2011, 18, 295–304. [Google Scholar] [CrossRef]
- Heyns, T.; Heyns, P.S.; Zimroz, R. Combining discrepancy analysis with sensorless signal resampling for condition monitoring of rotating machines under fluctuating operations. Int. J. Cond. Monit. 2012, 2, 52–58. [Google Scholar] [CrossRef]
- Urbanek, J.; Barszcz, T.; Antoni, J. A two-step procedure for estimation of instantaneous rotational speed with large fluctuations. Mech. Syst. Signal Process. 2013, 38, 96–102. [Google Scholar] [CrossRef]
- Schmidt, S.; Heyns, P.S.; De Villiers, J.P. A tacholess order tracking methodology based on a probabilistic approach to incorporate angular acceleration information into the maxima tracking process. Mech. Syst. Signal Process. 2018, 100, 630–646. [Google Scholar] [CrossRef]
- He, G.; Ding, K.; Li, W.; Jiao, X. A novel order tracking method for wind turbine planetary gearbox vibration analysis based on discrete spectrum correction technique. Renew. Energy 2016, 87, 364–375. [Google Scholar] [CrossRef]
- Leclere, Q.; André, H.; Antoni, J. A multi-order probabilistic approach for instantaneous angular speed tracking debriefing of the CMMNO14 diagnosis contest. Mech. Syst. Signal Process. 2016, 81, 375–386. [Google Scholar] [CrossRef]
- Li, Y.; Yang, Y.; Chen, Y.; Chen, Z. Iterative characteristic ridge extraction for bearing fault detection under variable rotational speed conditions. ISA Trans. 2022, 119, 172–183. [Google Scholar] [CrossRef] [PubMed]
- Li, Y.; Yang, Y.; Saraygord Afshari, S.; Liang, X.; Chen, Z. Adaptive cost function ridge estimation for rolling bearing fault diagnosis under variable speed conditions. IEEE Trans. Instrum. Meas. 2022, 71, 3503512. [Google Scholar] [CrossRef]
- Legros, Q.; Fourer, D. Time-frequency ridge estimation of multi-component signals using sparse modeling of signal innovation. arXiv 2022, arXiv:2212.11343. [Google Scholar]
- Li, Y.; Yang, Y.; Feng, K.; Zuo, M.J.; Chen, Z. Automated and adaptive ridge extraction for rotating machinery fault detection. IEEE/ASME Trans. Mechatron. 2023, 28, 2565–2575. [Google Scholar] [CrossRef]
- Li, Y.; Zhang, X.; Chen, Z.; Yang, Y.; Geng, C.; Zuo, M.J. Time-frequency ridge estimation: An effective tool for gear and bearing fault diagnosis at time-varying speeds. Mech. Syst. Signal Process. 2023, 189, 110108. [Google Scholar] [CrossRef]
- Leite, G.D.N.P.; Araújo, A.M.; Rosas, P.A.C.; Stosic, T.; Stosic, B. Entropy Measures for Early Detection of Bearing Faults. Phys. A Stat. Mech. Its Appl. 2019, 514, 458–472. [Google Scholar] [CrossRef]
- Ponomareva, V.; Druzhina, O.; Logunov, O.; Rudnitskaya, A.; Bobrova, Y.; Andreev, V.; Karimov, T. Time-Series Feature Extraction by Return Map Analysis and Its Application to Bearing-Fault Detection. Big Data Cogn. Comput. 2024, 8, 82. [Google Scholar] [CrossRef]
- Full Wave Rectifier and Bridge Rectifier Theory. Available online: https://www.electronics-tutorials.ws/diode/diode_6.html (accessed on 15 October 2024).
- How Pulse Width Modulation in a VFD Works: KEB. Available online: https://www.kebamerica.com/blog/pulse-width-modulation-in-vfds/ (accessed on 15 October 2024).
- The Interference of Variable Frequency Drives (VFDs) on the Vibration Signature Analysis of Machine Defects. Available online: https://spectraquest.com/technote_display/?technote_id=37 (accessed on 15 October 2024).
- Randall, R.B.; Antoni, J. Rolling element bearing diagnostics—A tutorial. Mech. Syst. Signal Process. 2011, 25, 485–520. [Google Scholar] [CrossRef]
- Bonnardot, F.; Randall, R.B.; Antoni, J. Enhanced unsupervised noise cancellation using angular resampling for planetary bearing fault diagnosis. Int. J. Acoust. Vib. 2004, 9, 83–89. [Google Scholar] [CrossRef]
- Jung, W.; Kim, S.-H.; Yun, S.-H.; Bae, J.; Park, Y.-H. Vibration, Acoustic, Temperature, and Motor Current Dataset of Rotating Machine Under Varying Operating Conditions for Fault Diagnosis. Data Brief 2023, 48, 109049. [Google Scholar] [CrossRef]
- Sawalhi, N.; Randall, R.B. Gear Parameter Identification in a Wind Turbine Gearbox Using Vibration Signals. Mech. Syst. Signal Process. 2014, 42, 368–376. [Google Scholar] [CrossRef]




























| Bearing Fault Frequencies | Orders (×HSS) |
|---|---|
| FTF | 0.40 |
| BPFO | 3.58 |
| BSF | 4.67 |
| BPFI | 5.42 |
| Current RMSE | Vibration RMSE | |||
|---|---|---|---|---|
| Normal | Inner Race | Outer Race | ||
| Band A | 4.64 | 58.82 | 3.59 | 3.84 |
| Band B | 1.01 | 1.42 | 1.41 | 0.92 |
| Band C | 1.05 | 2.13 | 1.26 | 0.98 |
Disclaimer/Publisher’s Note: The statements, opinions and data contained in all publications are solely those of the individual author(s) and contributor(s) and not of MDPI and/or the editor(s). MDPI and/or the editor(s) disclaim responsibility for any injury to people or property resulting from any ideas, methods, instructions or products referred to in the content. |
© 2025 by the author. Licensee MDPI, Basel, Switzerland. This article is an open access article distributed under the terms and conditions of the Creative Commons Attribution (CC BY) license (https://creativecommons.org/licenses/by/4.0/).
Share and Cite
Sawalhi, N. Improved Order Tracking in Vibration Data Utilizing Variable Frequency Drive Signature. Sensors 2025, 25, 815. https://doi.org/10.3390/s25030815
Sawalhi N. Improved Order Tracking in Vibration Data Utilizing Variable Frequency Drive Signature. Sensors. 2025; 25(3):815. https://doi.org/10.3390/s25030815
Chicago/Turabian StyleSawalhi, Nader. 2025. "Improved Order Tracking in Vibration Data Utilizing Variable Frequency Drive Signature" Sensors 25, no. 3: 815. https://doi.org/10.3390/s25030815
APA StyleSawalhi, N. (2025). Improved Order Tracking in Vibration Data Utilizing Variable Frequency Drive Signature. Sensors, 25(3), 815. https://doi.org/10.3390/s25030815
