Multi-Objective Power Supply Restoration in Distribution Networks Based on Graph Calculation and Information Collected by Multi-Source Sensors
Abstract
1. Introduction
- (1)
- A distribution grid graph model is constructed on the graph database, and a power flow calculation model with distribution grid operation constraints and adaptation to distribution grid topology changes under the graph calculation framework is also established. In addition, on the basis of traditional sensors, intelligent sensor D-PMU is rationally arranged to collect fault information.
- (2)
- The minimum spanning tree theory is used to delineate the outage range and construct a collection of restoration paths, and the restoration strategy evaluation system is established by stratifying the power supply restoration objectives according to their correlation with the distribution grid power supply reliability, with the normal operation of the reconfigured distribution grid as the highest objective.
- (3)
- A distribution grid topology evolution model is established to deeply explore the possible restoration strategies, determine the optimal restoration strategy according to the priority of the restoration objectives, and apply an actual distribution grid calculation case to verify the effectiveness of the proposed restoration strategy.
2. Distribution Grid Operation Constraint and Power Flow Calculation Under Graph Calculation Framework
2.1. Construction of Distribution Grid Diagram Model
2.2. Diagram Model Running Constraints
- (1)
- Capacity constraint
- (2)
- Radial constraints
- (3)
- Voltage constraint
- (4)
- Power balance constraint
2.3. Power Flow Calculation in the Framework of Graphs
2.4. D-PMU Configuration Rules
3. Multi-Objective Power Supply Restoration for Distribution Grids Based on Graph Model
3.1. Reconstruction Path Description Based on Minimum Spanning Tree
3.2. Topological Evolutionary Model
3.2.1. Load Transfer Model
3.2.2. Load Removal Model
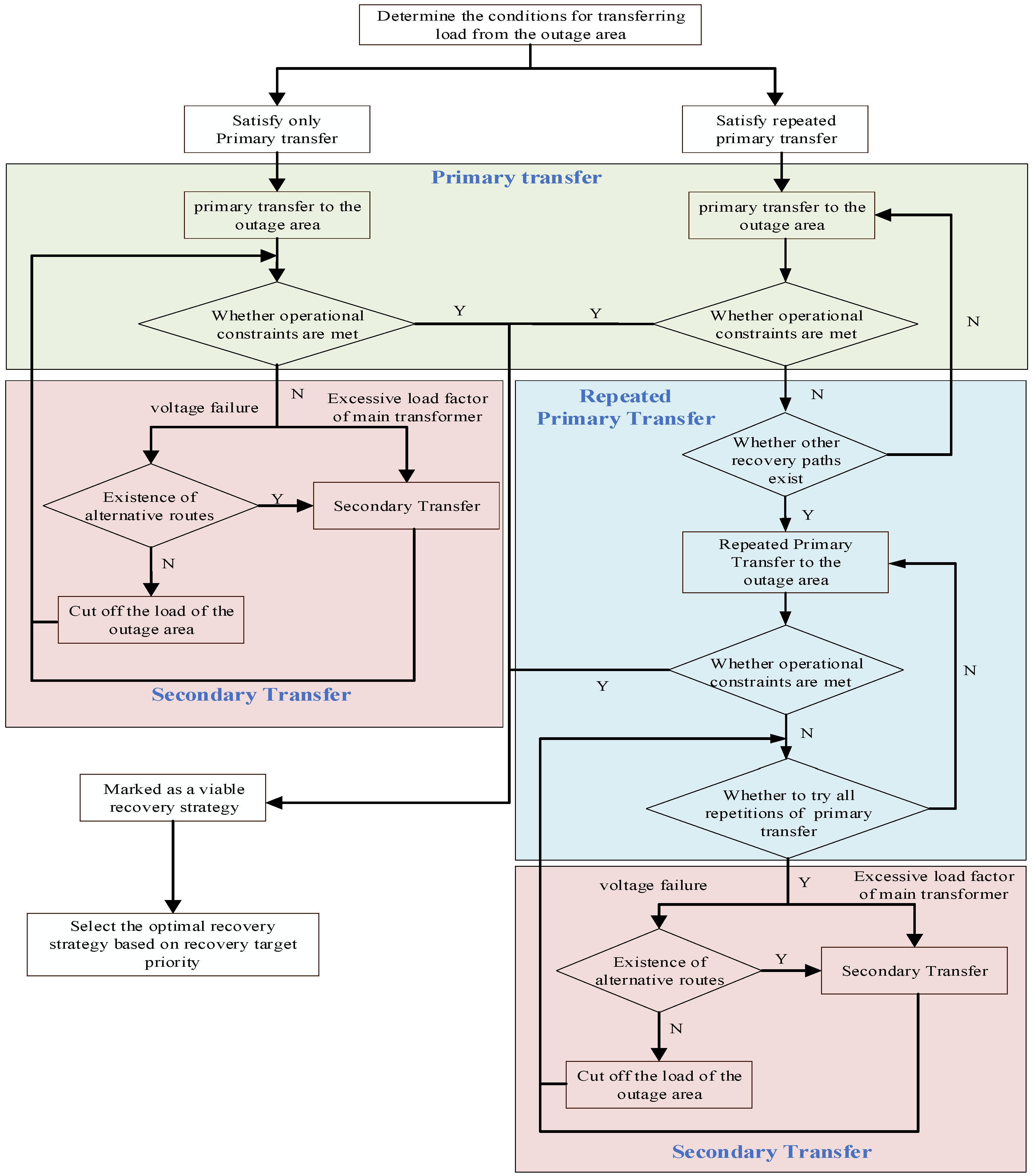
3.3. Topology Evolution-Based Power Restoration Process for Distribution Grids
3.3.1. Power Supply Restoration Target Stratification
3.3.2. Power Supply Restoration Process
4. Example Analysis
5. Conclusions
- (1)
- The power flow calculation model for power distribution networks is proposed, and the configuration rules of intelligent sensor D-PMU are formulated to ensure that at least one of every two nodes is configured with a sensor within the framework of graph theory. Real-time generation of power supply levels for each load vertex ensures adaptability to changes in the distribution network topology.
- (2)
- By considering the radial power supply constraint, the minimum spanning tree method and line PT, CT, and other sensors are used to collect fault information and determine the fault outage area, and the reconstruction path set is established. A stratified objective for power supply restoration is defined, with the ultimate goal being the normal operation of the distribution network after reconstruction.
- (3)
- An evaluation system for restoration strategies is developed. A topological evolution-based power supply restoration model is established, where all possible restoration strategies are explored through topological evolution, and an optimal strategy is determined based on priority. The calculation results show that the recovery strategy with a 100% recovery rate and minimum network loss can be guaranteed by comparing the constraints under five kinds of faults.
Author Contributions
Funding
Data Availability Statement
Conflicts of Interest
References
- Dutta, R.; Chakrabarti, S.; Sharma, A. Topology Tracking for Active Distribution Networks. IEEE Trans. Power Syst. 2021, 36, 2855–2865. [Google Scholar] [CrossRef]
- Zhang, D.; Shafiullah, G.M.; Das, C.K.; Wong, K.W. A systematic review of optimal planning and deployment of distributed generation and energy storage systems in power networks. J. Energy Storage 2022, 56, 105937. [Google Scholar] [CrossRef]
- Singh, B.; Dubey, P.K. Distributed power generation planning for distribution networks using electric vehicles: Systematic attention to challenges and opportunities. J. Energy Storage 2022, 48, 104030. [Google Scholar] [CrossRef]
- Xiong, S.C.; Zhou, H.D.; He, S.; Zhang, L.L.; Xia, Q.; Xuan, J.P.; Shi, T.L. A Novel End-To-End Fault Diagnosis Approach for Rolling Bearings by Integrating Wavelet Packet Transform into Convolutional Neural Network Structures. Sensors 2020, 20, 4965. [Google Scholar] [CrossRef] [PubMed]
- Lee, C.; Liu, C.; Mehrotra, S.; Bie, Z. Robust Distribution Network Reconfiguration. IEEE Trans. Smart Grid 2015, 6, 836–842. [Google Scholar] [CrossRef]
- Zhao, Y.; Xiong, W.; Yuan, X.; Zou, X. A fault recovery strategy of flexible interconnected distribution network with SOP flexible closed-loop operation. Int. J. Electr. Power Energy Syst. 2022, 142, 108360. [Google Scholar] [CrossRef]
- Jian, J.; Li, P.; Yu, H.; Ji, H.; Ji, J.; Song, G.; Yan, J.; Wu, J.; Wang, C. Multi-stage supply restoration of active distribution networks with SOP integration. Sustain. Energy Grids Netw. 2022, 29, 100562. [Google Scholar] [CrossRef]
- Capitanescu, F.; Ochoa, L.F.; Margossian, H.; Hatziargyriou, N.D. Assessing the Potential of Network Reconfiguration to Improve Distributed Generation Hosting Capacity in Active Distribution Systems. IEEE Trans. Power Syst. 2015, 30, 346–356. [Google Scholar] [CrossRef]
- Zhang, G.; Yuan, X.; Xiong, W.; Feng, Q.; Zhao, Y. Research on power supply recovery control technology of distribution network embedding with DC links. Int. J. Electr. Power Energy Syst. 2023, 152, 109265. [Google Scholar] [CrossRef]
- Sekhavatmanesh, H.; Cherkaoui, R. A Multi-Step Reconfiguration Model for Active Distribution Network Restoration Integrating DG Start-Up Sequences. IEEE Trans. Sustain. Energy 2020, 11, 2879–2888. [Google Scholar] [CrossRef]
- Zhang, J.; Yuan, X.; Yuan, Y. A novel genetic algorithm based on all spanning trees of undirected graph for distribution network reconfiguration. J. Mod. Power Syst. Clean Energy 2014, 2, 143–149. [Google Scholar] [CrossRef]
- Jun, Z. Research on Power Supply Route Optimization Method Based on Dijkstra Algorithm and Genetic Algorithm. In Proceedings of the 2023 IEEE International Conference on Control, Electronics and Computer Technology (ICCECT), Jilin, China, 28–30 April 2023; pp. 182–186. [Google Scholar] [CrossRef]
- Pathan, M.I.; Al-Muhaini, M.; Djokic, S.Z. Optimal reconfiguration and supply restoration of distribution networks with hybrid microgrids. Electr. Power Syst. Res. 2020, 187, 106458. [Google Scholar] [CrossRef]
- Sheng, H.T.; Zhu, Q.L.; Tao, J.; Zhang, H.Y.; Peng, F.X. Distribution Network Reconfiguration and Photovoltaic Optimal Allocation Considering Harmonic Interaction Between Photovoltaic and Distribution Network. J. Electr. Eng. Technol. 2023, 19, 17–30. [Google Scholar] [CrossRef]
- Liu, S.; Hou, X.; Zhao, C.; Ji, L.; Tian, S.; Su, X. A Novel Fault Recovery Strategy for Future Distribution Network based on Multi-objective Particle Swarm Optimization Algorithm. In Proceedings of the 2021 3rd International Conference on Smart Power & Internet Energy Systems (SPIES), Shanghai, China, 25–28 September 2021; pp. 272–277. [Google Scholar] [CrossRef]
- Aghaei, J.; Muttaqi, K.M.; Azizivahed, A.; Gitizadeh, M. Distribution expansion planning considering reliability and security of energy using modified PSO (Particle Swarm Optimization) algorithm. Energy 2014, 65, 398–411. [Google Scholar] [CrossRef]
- Wang, K.; Xiang, E.; Nie, D.; Guan, J.e.; Yang, Q.; Huang, H. Fault Recovery Strategy for Distribution Network Considering Demand Response. Proc. CSU-EPSA 2020, 32, 70–76. [Google Scholar]
- Ma, T.; Wang, C.; Jia, J.; Duan, X.; Cheng, X. Fault recovery method for AC/DC hybrid distribution network based on binary particle swarm optimization algorithm. Power Syst. Prot. Control 2019, 47, 112–119. [Google Scholar]
- Vasudevan, B.; Sinha, A.K. Reliability improvement of reconfigurable distribution system using GA and PSO. Electr. Eng. 2018, 100, 1263–1275. [Google Scholar] [CrossRef]
- Lou, C.; Zhang, X.; Cong, P.; Zhang, B.; Tang, W.; Zhang, L. Service Restoration Strategy of Active Distribution Network with Soft Open Points. Autom. Electr. Power Syst. 2018, 42, 23–31. [Google Scholar]
- Falaghi, H.; Haghifam, M.R.; Singh, C. Ant Colony Optimization-Based Method for Placement of Sectionalizing Switches in Distribution Networks Using a Fuzzy Multiobjective Approach. IEEE Trans. Power Deliv. 2009, 24, 268–276. [Google Scholar] [CrossRef]
- Wei, F.; Feng, G.; Sun, Y.; Wang, Y.; Qin, S.; Liang, Y.C. Network Slice Reconfiguration by Exploiting Deep Reinforcement Learning With Large Action Space. IEEE Trans. Netw. Serv. Manag. 2020, 17, 2197–2211. [Google Scholar] [CrossRef]
- Xie, H.; Tang, L.; Zhu, H.; Cheng, X.; Bie, Z. Robustness assessment and enhancement of deep reinforcement learning-enabled load restoration for distribution systems. Reliab. Eng. Syst. Saf. 2023, 237, 109340. [Google Scholar] [CrossRef]
- Igder, M.A.; Liang, X. Service Restoration Using Deep Reinforcement Learning and Dynamic Microgrid Formation in Distribution Networks. IEEE Trans. Ind. Appl. 2023, 59, 5453–5472. [Google Scholar] [CrossRef]
- Kundacina, O.B.; Vidovic, P.M.; Petkovic, M.R. Solving dynamic distribution network reconfiguration using deep reinforcement learning. Electr. Eng. 2022, 104, 1487–1501. [Google Scholar] [CrossRef]
- Newaz, A.; Ospina, J.; Faruque, M.O. Controller Hardware-in-the-Loop Validation of a Graph Search Based Energy Management Strategy for Grid-Connected Distributed Energy Resources. IEEE Trans. Energy Convers. 2020, 35, 520–528. [Google Scholar] [CrossRef]
- Su, T.; Zhao, J.; Pei, Y.; Ding, F. Probabilistic Physics-Informed Graph Convolutional Network for Active Distribution System Voltage Prediction. IEEE Trans. Power Syst. 2023, 38, 5969–5972. [Google Scholar] [CrossRef]
- Wang, Y.; Qiu, D.; Wang, Y.; Sun, M.; Strbac, G. Graph Learning-Based Voltage Regulation in Distribution Networks With Multi-Microgrids. IEEE Trans. Power Syst. 2024, 39, 1881–1895. [Google Scholar] [CrossRef]
- Sánchez-Ibáñez, J.R.; Pérez-del-Pulgar, C.J.; García-Cerezo, A. Path Planning for Autonomous Mobile Robots: A Review. Sensors 2021, 21, 7898. [Google Scholar] [CrossRef] [PubMed]
- Dang, J.; Yan, Y.; Jia, R.; Liang, Z. Total Supply Capability Evaluation of Distribution Network Based on Graph Computation. Power Syst. Technol. 2022, 46, 1039–1049. [Google Scholar]
- Vinicius, G.T.F.; Silvia, C.; Aleksandar, D.; Massimo, B.; Marco, M. Rural electrification planning based on graph theory and geospatial data: A realistic topology oriented approach. Sustain. Energy Grids Netw. 2021, 28, 100525. [Google Scholar] [CrossRef]
- Hu, J.; Hu, W.; Chen, J.; Cao, D.; Zhang, Z.; Liu, Z.; Chen, Z.; Blaabjerg, F. Fault Location and Classification for Distribution Systems Based on Deep Graph Learning Methods. J. Mod. Power Syst. Clean Energy 2022, 11, 35–51. [Google Scholar] [CrossRef]
- Liao, W.; Bak-Jensen, B.; Pillai, J.R.; Wang, Y.; Wang, Y. A Review of Graph Neural Networks and Their Applications in Power Systems. J. Mod. Power Syst. Clean Energy 2022, 10, 345–360. [Google Scholar] [CrossRef]
- MansourLakouraj, M.; Hosseinpour, H.; Livani, H.; Benidris, M. Waveform Measurement Unit-Based Fault Location in Distribution Feeders via Short-Time Matrix Pencil Method and Graph Neural Network. IEEE Trans. Ind. Appl. 2023, 59, 2661–2670. [Google Scholar] [CrossRef]
- Tang, X.L.; Chi, G.; Cui, L.J.; Ip, A.W.H.; Yung, K.L.; Xie, X.Y. Exploring Research on the Construction and Application of Knowledge Graphs for Aircraft Fault Diagnosis. Sensors 2023, 23, 5295. [Google Scholar] [CrossRef]
- Li, H.; Liang, W.; Liang, Y.; Li, Z.; Wang, G. Topology identification method for residential areas in low-voltage distribution networks based on unsupervised learning and graph theory. Electr. Power Syst. Res. 2023, 215, 108969. [Google Scholar] [CrossRef]
- Kiani-Moghaddam, M.; Shivaie, M.; Arabkoohsar, A. Towards a new effective strategy to obtain optimal radial structure in power distribution networks: Graph theory-based topology assessment. Int. J. Electr. Power Energy Syst. 2022, 143, 108484. [Google Scholar] [CrossRef]
- Konwar, P.; Sarkar, D. Strategy for the Identification of Optimal Network Distribution Through Network Reconfiguration Using Graph Theory Techniques—Status and Technology Review. J. Electr. Eng. Technol. 2022, 17, 3263–3274. [Google Scholar] [CrossRef]
- Kebir, N.; Ahsan, A.; McCulloch, M.; Rogers, D.J. Modified Minimum Spanning Tree for Optimised DC Microgrid Cabling Design. IEEE Trans. Smart Grid 2022, 13, 2523–2532. [Google Scholar] [CrossRef]
- Stojanović, B.; Rajić, T.; Šošić, D. Distribution network reconfiguration and reactive power compensation using a hybrid Simulated Annealing—Minimum spanning tree algorithm. Int. J. Electr. Power Energy Syst. 2023, 147, 108829. [Google Scholar] [CrossRef]












| Refs. | Method Used | Targeted Problem | Improved Model |
|---|---|---|---|
| [5,6,7] | Branch switching | Active reconstruction | The two-stage robust optimization model |
| Power supply restoration | The two-stage recovery strategy for concurrent faults | ||
| Power supply restoration | The multi-stage supply restoration method of ADNs | ||
| [8,9,10] | Optimal power flow | Active reconstruction | The multi-period optimal power flow |
| Power supply restoration | Distribution automation system and the real-time control capability of EDC | ||
| Power supply restoration | The mixed-integer second-order cone programming | ||
| [11,12,13,14] | Genetic algorithm | Active reconstruction | The genetic algorithm based on all spanning trees of undirected graph |
| Power supply restoration | The Dijkstra algorithm and genetic algorithm | ||
| Active reconstruction | The improved binary genetic algorithm | ||
| Active reconstruction | Change the equivalent impedance of the common connection point of the inverter | ||
| [15,16,17,18,19] | Particle swarm optimization algorithm | Power supply restoration | The preference multi-objective particle swarm algorithm considering the reference vector |
| Active reconstruction | The multi-period, multi-objective distribution expansion planning model | ||
| Power supply restoration | The improved particle swarm optimization algorithm based on the chaos theory | ||
| Power supply restoration | The binary particle swarm optimization | ||
| [20,21] | Ant colony algorithm | Power supply restoration | The service restoration strategy by cooperating SOPs with distributed generators |
| Active reconstruction | The methodology for placement of sectionalizing switches in distribution networks | ||
| [22,23,24,25] | Deep learning | Active reconstruction | The Branching Dueling Q-network |
| Power supply restoration | The robustness enhancement method for DRL-enabled distribution system load restoration | ||
| Power supply restoration | The novel restoration method using Markov decision process | ||
| This paper | Graph calculation based on minimum spanning tree | Power supply restoration | The distribution grid topology evolution model |
| Fault | Outage Area | Restoration Strategy | Reconfigure Line Grid Loss Increment/kW | |||
|---|---|---|---|---|---|---|
| NO. | Switch Operation | Outage Load Top | Restoration Rate | |||
| f1 | 10, 11, 12, 13, 14, 15, 16, 17 | 1 | disconnect 15-16; close 14-70, 17-90 | \ | 100% | 3.97 |
| 2 | disconnect 10-15, 16-17; close 14-70, 17-90 | 15, 16 | 71.83% | 3.44 | ||
| 3 | disconnect 10-15, 83-91; close 14-70, 17-90, 75-93 | \ | 100% | 7.02 | ||
| 4 | disconnect 10-15, 15, 16, 83-91; close 14-70, 17-90, 75-93 | 15 | 81.86% | 6.87 | ||
| f2 | 45, 46, 47, 48 | 1 | close 48-53 | \ | 100% | 3.27 |
| 2 | disconnect 45-46; close 48-53 | 45 | 78.94% | 2.96 | ||
| f3 | 59, 60, 61 | 1 | close 40-61 | \ | 100% | 1.52 |
| f4 | 82, 83, 84, 85, 86, 87, 88, 89, 90, 91, 92, 93 | 1 | disconnect 86-87; close 17-90, 75-93 | \ | 100% | 4.79 |
| 2 | disconnect 85-86, 87-88; close 17-90, 75-93 | 86, 87 | 82.02% | 4.58 | ||
| 3 | disconnect 82-83, 83-84, 88-89; close 17-90, 75-93 | 82, 84, 85, 86, 87, 88 | 45.25% | 3.98 | ||
| 4 | disconnect 82-83, 84-85, 88-89; close 17-90, 75-93 | 82, 85, 86, 87, 88 | 62.08% | 4.06 | ||
| 5 | disconnect 83-84, 88-89; close 17-90, 75-93 | 84, 85, 86, 87, 88 | 57.34% | 4.09 | ||
| 6 | disconnect 10-11, 83-84, 86-87; close 14-70, 17-90, 75-93 | 84, 85, 86 | 71.06% | 6.00 | ||
| f5 | 127, 128, 129, 130, 131, 133, 134 | 1 | close 34-134 | \ | 100% | 2.13 |
| 2 | disconnect 129-130 close 34-134 | 127, 128, 129 | 59.29% | 1.53 | ||
| NO. | Content/MAV | Ratio/(kV·kV−1) | Operating Load Factor | Allowable Load Factor |
|---|---|---|---|---|
| T1 | 40 | 110/10.5 | 0.65 | 0.8 |
| T2 | 40 | 110/10.5 | 0.6 | 0.8 |
| T3 | 20 | 35/10.5 | 0.7 | 0.8 |
| T4 | 20 | 35/10.5 | 0.6 | 0.8 |
| T5 | 50 | 110/10.5 | 0.66 | 0.85 |
| T6 | 50 | 110/10.5 | 0.7 | 0.85 |
| T7 | 40 | 110/10.5 | 0.7 | 0.8 |
| T8 | 40 | 110/10.5 | 0.65 | 0.8 |
| T9 | 31.5 | 35/10.5 | 0.5 | 0.85 |
| T10 | 31.5 | 35/10.5 | 0.6 | 0.85 |
Disclaimer/Publisher’s Note: The statements, opinions and data contained in all publications are solely those of the individual author(s) and contributor(s) and not of MDPI and/or the editor(s). MDPI and/or the editor(s) disclaim responsibility for any injury to people or property resulting from any ideas, methods, instructions or products referred to in the content. |
© 2025 by the authors. Licensee MDPI, Basel, Switzerland. This article is an open access article distributed under the terms and conditions of the Creative Commons Attribution (CC BY) license (https://creativecommons.org/licenses/by/4.0/).
Share and Cite
Dang, J.; Zhang, S.; Wang, Y.; Yan, Y.; Jia, R.; Liu, G. Multi-Objective Power Supply Restoration in Distribution Networks Based on Graph Calculation and Information Collected by Multi-Source Sensors. Sensors 2025, 25, 768. https://doi.org/10.3390/s25030768
Dang J, Zhang S, Wang Y, Yan Y, Jia R, Liu G. Multi-Objective Power Supply Restoration in Distribution Networks Based on Graph Calculation and Information Collected by Multi-Source Sensors. Sensors. 2025; 25(3):768. https://doi.org/10.3390/s25030768
Chicago/Turabian StyleDang, Jian, Shaopeng Zhang, Yile Wang, Yunjiang Yan, Rong Jia, and Guangyi Liu. 2025. "Multi-Objective Power Supply Restoration in Distribution Networks Based on Graph Calculation and Information Collected by Multi-Source Sensors" Sensors 25, no. 3: 768. https://doi.org/10.3390/s25030768
APA StyleDang, J., Zhang, S., Wang, Y., Yan, Y., Jia, R., & Liu, G. (2025). Multi-Objective Power Supply Restoration in Distribution Networks Based on Graph Calculation and Information Collected by Multi-Source Sensors. Sensors, 25(3), 768. https://doi.org/10.3390/s25030768

