Blockchain-Integrated Secure Authentication Framework for Smart Grid IoT Using Energy-Aware Consensus Mechanisms
Abstract
1. Introduction
1.1. Aim of the Study
- Designs and implements a blockchain-based authentication framework enabling secure, decentralized identity verification with minimal energy consumption.
- Integrates energy-aware consensus mechanisms that adapt operations dynamically to device capabilities, grid status, and resource availability.
- Evaluates scalability, latency, and reliability under realistic smart grid conditions using simulations and benchmark datasets.
- Assesses security resilience against attacks such as spoofing, Sybil, and DoS, while preserving user privacy and grid integrity.
- Compares energy–performance trade-offs between conventional consensus protocols (e.g., PoW, PoS) and the proposed lightweight approach in constrained devices like smart meters and DERs.
- Identifies strengths and limitations of blockchain adoption in heterogeneous, latency-sensitive smart grid environments.
- Provides practical recommendations for grid operators, utilities, and IoT manufacturers on integrating blockchain authentication into distributed energy infrastructures.
1.2. Problem Statement
- Scalability: Difficulty in maintaining performance and security across thousands of interconnected devices as the grid expands.
- Resource Constraints: Limited processing power, bandwidth, and battery capacity in IoT nodes make high-overhead consensus protocols unfeasible.
- Consensus–Energy Trade-off: The need to balance robust consensus security with minimal energy consumption.
- Real-Time Responsiveness: Many frameworks fail to deliver sub-second authentication for grid-critical operations.
- Security & Privacy: Risks of metadata leakage, key mismanagement, and vulnerability to spoofing, Sybil, and smart contract attacks.
- Heterogeneity & Interoperability: The challenge of integrating authentication across diverse protocols, standards, and hardware.
2. Related Works
2.1. Blockchain and Consensus Mechanisms in Smart Grid Authentication
- Secure Device Authentication: Assigning each device a unique blockchain identity for autonomous, self-sovereign verification, eliminating single points of failure.
- Auditability: Maintaining immutable, chronological logs of authentication and data exchange events for anomaly detection, compliance, and forensic analysis.
2.2. Classical Methods in Smart Grid Authentication and Security
2.3. Smart Grid IoT Security and Privacy Challenges
| Security Measure | Vulnerability Score (0–10) | Energy Footprint | Implementation Complexity | Coverage (%) |
|---|---|---|---|---|
| Traditional PKI Authentication | 6 | High | Medium | 70% |
| Blockchain with PoW Consensus | 2 | Very High | High | 90% |
| Energy-Aware Consensus (e.g., DPoS) | 3 | Low | Medium | 85% |
| Smart Contract Access Policies | 4 | Medium | Medium | 80% |
| Zero-Knowledge Proofs (ZKPs) | 2 | Medium–High | High | 95% |

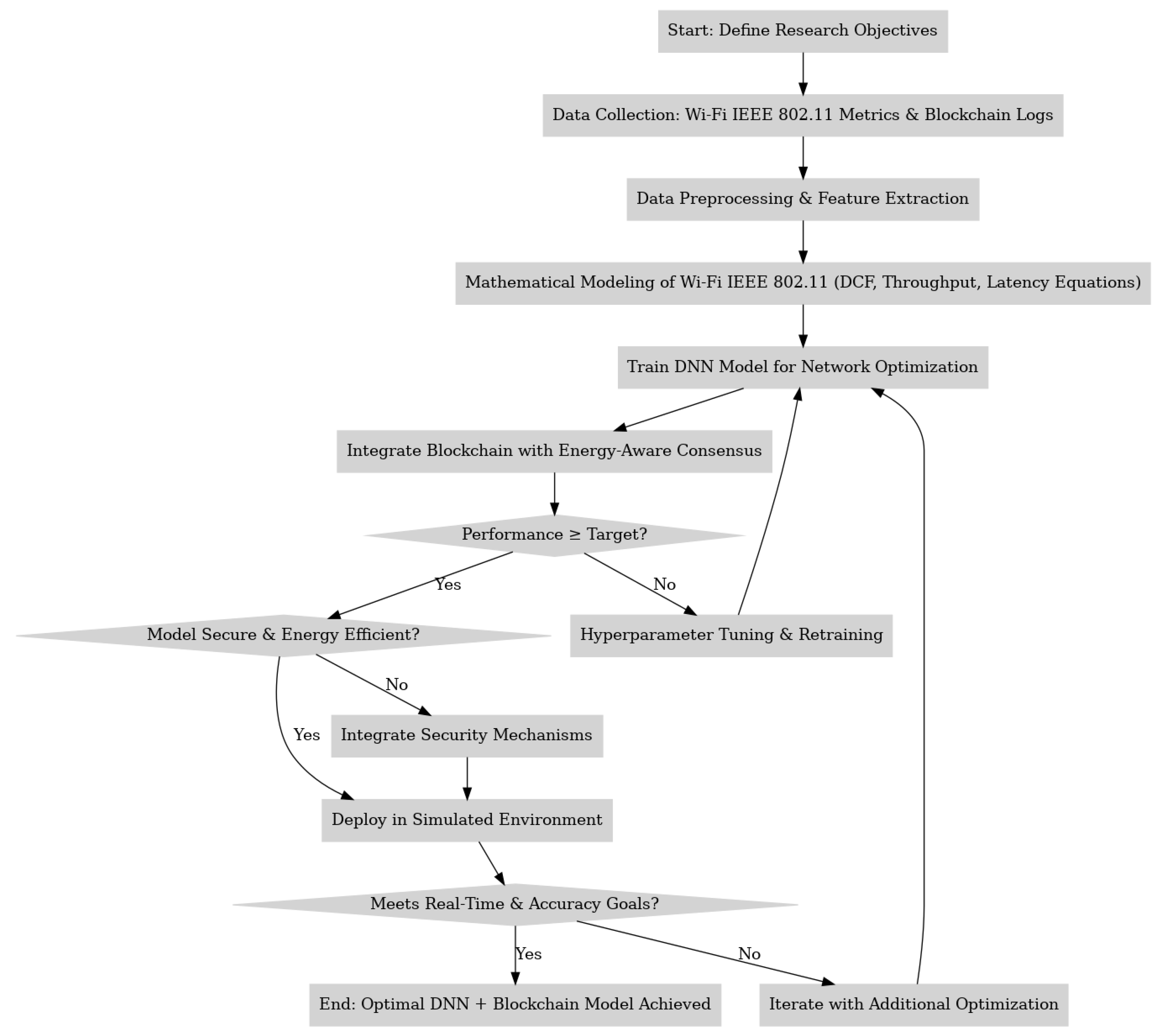
3. Proposed Methodology
3.1. Data Collection and Preparation
3.2. Development of Blockchain-Integrated Secure Authentication Framework
- Device Identity Management: Each IoT device is assigned a unique ECC-based key pair. Credentials are verified on-chain during onboarding, ensuring lightweight but secure authentication.
- Blockchain Ledger: A distributed ledger stores immutable authentication logs, device metadata, trust scores, and energy profiles. Smart contracts define access control, revocation, and trust updates.
- Consensus & Validation: The EACM selects validator nodes based on residual energy, trust scores, and latency. By combining Delegated Proof-of-Stake (DPoS) with a modified Proof-of-Authentication (PoAh), the system avoids energy-intensive computations while ensuring rapid block finality.
- Authentication Event Verifier: Requests are hashed, validated by blockchain nodes, and either approved and logged or flagged as anomalous if thresholds are not met.

3.3. Implementation of Blockchain-Integrated Authentication in Smart Grid IoT Systems
- Real-time authentication via challenge–response signatures validated on-chain.
- Consensus optimization by selecting validators based on residual energy and trust ratings.
- Immutable enforcement of policies through smart contracts, minimizing manual configuration.
3.3.1. Energy-Aware Validator Selection Model
- are weight factors
- : subset of eligible validator nodes,
- : normalized reputation score based on past honest behavior.
| Algorithm 1. Energy-Aware Consensus Mechanism (EACM) |
| Initialize node set with parameters: residual energy , trust score and network delay . |
| Normalize all energy and trust values: . |
| Compute ranking score for each node: . |
| Exclude nodes with (energy threshold). |
| Sort eligible nodes by descending and select top as validators. |
| For each authentication request, assign to validator with minimum latency . |
| Validators execute Proof-of-Authentication (PoAh) and sign validated transactions. |
| Consensus is reached if of validators approve the block. |
| Update trust scores: for honest validators, for malicious or idle nodes. |
| Record energy consumption and trust updates on-chair; begin next consensus cycle. |
3.3.2. Authentication Queueing Model (M/M/1 Queue)
- Average number of requests in the system:
- Average latency per authentication:
- Stability condition:
3.3.3. Consensus Latency Model (BFT-Based Energy-Aware Protocol)
- : processing speed of validator i,
- : propagation delay from validator i to the network.
3.3.4. Residual Energy Dynamics via Markov Chain
3.3.5. Blockchain Throughput (TPS)
- : number of transactions per block,
- : proportion of nodes available for validation.
3.3.6. Security Modeling—Malicious Node Penetration
3.3.7. Proof-of-Authentication (PoAh)
- Authentication trust, which ensures that every participating node’s credentials are verified cryptographically before block inclusion.
- Operational trust, which dynamically adjusts the validator’s reputation score based on observed reliability and honest participation across multiple rounds.
3.4. Training and Validation
4. Results and Discussion
4.1. Results
4.2. Cross-Dataset Validation
4.2.1. Smart Home Dataset
4.2.2. Smart Grid Stability Dataset
4.3. Discussion
4.3.1. Results Discussion
4.3.2. Limitations and Practical Implementation Challenges
5. Conclusions and Future Work
Author Contributions
Funding
Institutional Review Board Statement
Informed Consent Statement
Data Availability Statement
Conflicts of Interest
References
- Jha, A.V.; Ghazali, A.N.; Appasani, B.; Ravariu, C.; Srinivasulu, A. Reliability analysis of smart grid networks incorporating hardware failures and packet loss. Rev. Roum. Sci. Tech. 2021, 65, 245–252. [Google Scholar]
- Mahmoud, M.A.; Nasir, N.R.M.; Gurunathan, M.; Raj, P.; Mostafa, S. The current state of the art in research on predictive maintenance in smart grid distribution network: Fault’s types, causes, and prediction methods—A systematic review. Energies 2021, 14, 5078. [Google Scholar] [CrossRef]
- Appasani, B.; Jha, A.V.; Mishra, S.K.; Ghazali, A.N. Communication infrastructure for situational awareness enhancement in WAMS with optimal PMU placement. Prot. Control Mod. Power Syst. 2021, 6, 1–12. [Google Scholar] [CrossRef]
- Kaltakis, K.; Polyzi, P.; Drosatos, G.; Rantos, K. Privacy-preserving solutions in blockchain-enabled Internet of Vehicles. Appl. Sci. 2021, 11, 9792. [Google Scholar] [CrossRef]
- Yapa, C.; de Alwis, C.; Liyanage, M.; Ekanayake, J. Survey on blockchain for future smart grids: Technical aspects, applications, integration challenges and future research. Energy Rep. 2021, 7, 6530–6564. [Google Scholar] [CrossRef]
- Yildizbasi, A. Blockchain and renewable energy: Integration challenges in circular economy era. Renew. Energy 2021, 176, 183–197. [Google Scholar] [CrossRef]
- Singh, A.K.; Sharma, A.; Tanwar, S. Blockchain-Based Lightweight and Secure Authentication Mechanism for Smart Grid Communication in IoT Environment. Symmetry 2024, 16, 622. [Google Scholar] [CrossRef]
- Liu, C.; Zhang, X.; Chai, K.K.; Loo, J.; Chen, Y. A survey on blockchain-enabled smart grids: Advances, applications and challenges. IET Smart Cities 2021, 3, 56–78. [Google Scholar] [CrossRef]
- Hasankhani, A.; Hakimi, S.M.; Bisheh-Niasar, M.; Shafie-khah, M.; Asadolahi, H. Blockchain technology in the future smart grids: A comprehensive review and frameworks. Int. J. Electr. Power Energy Syst. 2021, 129, 106811. [Google Scholar] [CrossRef]
- IEEE Std 802.1X-2020; IEEE Standard for Local and Metropolitan Area Networks—Port-Based Network Access Control. IEEE: New York, NY, USA, 2020.
- Mollah, M.B.; Zhao, J.; Niyato, D.; Lam, K.-Y.; Zhang, X.; Ghias, A.M.; Koh, L.H.; Yang, L. Blockchain for future smart grid: A comprehensive survey. IEEE Internet Things J. 2020, 8, 18–43. [Google Scholar] [CrossRef]
- Wadhwa, S.; Rani, S.; Kavita; Verma, S.; Shafi, J.; Wozniak, M. Energy Efficient Consensus Approach of Blockchain for IoT Networks with Edge Computing. Sensors 2022, 22, 3733. [Google Scholar] [CrossRef]
- Miglani, A.; Kumar, N.; Chamola, V.; Zeadally, S. Blockchain for Internet of Energy management: Review, solutions, and challenges. Comput. Commun. 2020, 151, 395–418. [Google Scholar] [CrossRef]
- Zia, M.F.; Benbouzid, M.; Elbouchikhi, E.; Muyeen, S.; Techato, K.; Guerrero, J.M. Microgrid transactive energy: Review, architectures, distributed ledger technologies, and market analysis. IEEE Access 2020, 8, 19410–19432. [Google Scholar] [CrossRef]
- Samanta, S.; Mohanta, B.K.; Patnaik, D.; Patnaik, S. Introduction to Blockchain Evolution, Architecture and Application with Use Cases. In Blockchain Technology and Innovations in Business Processes; Smart Innovation, Systems and Technologies; Patnaik, S., Wang, T.S., Shen, T., Panigrahi, S.K., Eds.; Springer: Singapore, 2021; Volume 219. [Google Scholar] [CrossRef]
- Khajeh, H.; Laaksonen, H.; Gazafroudi, A.S.; Shafie-khah, M. Towards flexibility trading at TSO-DSO-customer levels: A review. Energies 2019, 13, 165. [Google Scholar] [CrossRef]
- Liaqat, R.; Sajjad, I.A.; Waseem, M.; Alhelou, H.H. Appliance level energy characterization of residential electricity demand: Prospects, challenges and recommendations. IEEE Access 2021, 9, 148676–148697. [Google Scholar] [CrossRef]
- Wang, Q.; Li, R.; Zhan, L. Blockchain technology in the energy sector: From basic research to real world applications. Comput. Sci. Rev. 2021, 39, 100362. [Google Scholar] [CrossRef]
- Khan, T.; Yu, M.; Waseem, M. Review on recent optimization strategies for hybrid renewable energy system with hydrogen technologies: State of the art, trends and future directions. Int. J. Hydrogen Energy 2022, 47, 25155–25201. [Google Scholar] [CrossRef]
- Reshi, I.A.; Sholla, S. IBF network: Enhancing network privacy with IoT, blockchain, and fog computing on different consensus mechanisms. Cluster Comput. 2025, 28, 208. [Google Scholar] [CrossRef]
- Berdik, D.; Otoum, S.; Schmidt, N.; Porter, D.; Jararweh, Y. A survey on blockchain for information systems management and security. Inf. Process. Manag. 2021, 58, 102397. [Google Scholar] [CrossRef]
- Meng, T.; Zhao, Y.; Wolter, K.; Xu, C.-Z. On consortium blockchain consistency: A queueing network model approach. IEEE Trans. Parallel Distrib. Syst. 2021, 32, 1369–1382. [Google Scholar] [CrossRef]
- Bhattacharjee, A.; Badsha, S.; Shahid, A.R.; Livani, H.; Sengupta, S. Block-phasor: A decentralized blockchain framework to enhance security of synchrophasor. In Proceedings of the 2020 IEEE Kansas Power and Energy Conference (KPEC), Manhattan, KS, USA, 13–14 July 2020; pp. 1–6. [Google Scholar]
- Wu, Z.; Liang, Y.; Kang, J.; Yu, R.; He, Z. Secure data storage and sharing system based on consortium blockchain in smart grid. J. Comput. Appl. 2017, 37, 2742. [Google Scholar]
- Hasan, M.K.; Alkhalifah, A.; Islam, S.; Babiker, N.B.M.; Habib, A.K.M.A.; Aman, A.H.M.; Hossain, A. Blockchain technology on smart grid, energy trading, and big data: Security issues, challenges, and recommendations. Wirel. Commun. Mob. Comput. 2022, 2022, 9065768. [Google Scholar] [CrossRef]
- WITSCAD. Challenges in Blockchain Technology. Blockchain Fundamentals. Available online: https://witscad.com/course/blockchain-fundamentals/chapter/challenges-in-bct (accessed on 2 July 2025).
- Thakare, S.; Pund, M. Introduction to blockchain and terminologies. In Blockchain for Smart Systems; Chapman and Hall/CRC: Boca Raton, FL, USA, 2022; pp. 3–20. [Google Scholar]
- van Leeuwen, G.; AlSkaif, T.; Gibescu, M.; van Sark, W. An integrated blockchain-based energy management platform with bilateral trading for microgrid communities. Appl. Energy 2020, 263, 114613. [Google Scholar] [CrossRef]
- Guo, Y.; Wan, Z.; Cheng, X. When blockchain meets smart grids: A comprehensive survey. High-Confid. Comput. 2022, 2, 100059. [Google Scholar] [CrossRef]
- Çelik, D.; Meral, M.E.; Waseem, M. Scenarios, virtualization and applications for blockchain technology in smart grids. In Proceedings of the 2022 IEEE Kansas Power and Energy Conference (KPEC), Manhattan, KS, USA, 25–26 April 2022; pp. 1–5. [Google Scholar]
- Otuoze, A.O.; Mustafa, M.W.; Larik, R.M. Smart grids security challenges: Classification by sources of threats. J. Electr. Syst. Inf. Technol. 2018, 5, 468–483. [Google Scholar] [CrossRef]
- Smart Home Dataset: UCI Machine Learning Repository, Smart Home Dataset. Available online: https://archive.ics.uci.edu/dataset/942/rt-iot2022 (accessed on 7 August 2025).
- Smart Grid Stability Dataset: UCI Machine Learning Repository, Smart Grid Stability Dataset. Available online: https://archive.ics.uci.edu/dataset/471/electrical+grid+stability+simulated+data (accessed on 7 August 2025).
- Kaggle Datasets. IoT-Enabled Smart Grid Dataset: IoT-Enabled Smart Grid Data. 2024. Available online: https://www.kaggle.com/datasets (accessed on 5 August 2025).
- Conti, M.; Kumar, E.S.; Lal, C.; Ruj, S. A survey on security and privacy issues of Bitcoin. IEEE Commun. Surv. Tutor. 2018, 20, 3416–3452. [Google Scholar] [CrossRef]
- Xu, X.; Sun, G.; Yu, H. An Efficient Blockchain PBFT Consensus Protocol in Energy Constrained IoT Applications. In Proceedings of the 2021 International Conference on UK-China Emerging Technologies (UCET), Chengdu, China, 4–6 November 2021; pp. 152–157. [Google Scholar] [CrossRef]
- Memon, R.A.; Li, J.P.; Nazeer, M.I.; Khan, A.N.; Ahmed, J. DualFog-IoT: Additional Fog Layer for Solving Blockchain Integration Problem in Internet of Things. IEEE Access 2019, 7, 169073–169093. [Google Scholar] [CrossRef]
- Ferrag, M.A.; Maglaras, L.; Janicke, H.; Jiang, J.; Shu, L. Authentication protocols for Internet of Things: A comprehensive survey. IEEE Commun. Surv. Tutor. 2019, 21, 2524–2556. [Google Scholar] [CrossRef]













| Consensus Mechanism | Energy Efficiency | Latency | Security Robustness | Scalability | Key Limitations |
|---|---|---|---|---|---|
| Proof of Work (PoW) | Very Low | High | Very High (resistant to majority attacks) | Low–Medium | Excessive energy and computational cost; unsuitable for IoT devices |
| Proof of Stake (PoS) | Medium–High | Medium | High | Medium–High | Requires token economy; validator centralization risk |
| Delegated Proof of Stake (DPoS) | High | Low | Medium–High | High | Potential centralization via delegate selection |
| Proof of Authority (PoA) | High | Very Low | Medium–High | Medium–High | Trust depends on validator identity and governance |
| Practical Byzantine Fault Tolerance (PBFT) | Medium–High | Low | High (Byzantine fault tolerant) | Medium | Communication overhead increases with node count |
| Hybrid DAG-based + PoA | High | Very Low | High | Very High | Higher complexity; synchronization challenges |
| Zero-Knowledge Proofs (ZKP) + Consensus | Medium | Medium–High | Very High (privacy-preserving) | Medium | Increased computational load for constrained devices |
| Technique | Scalability | Real-Time Adaptability | Security Robustness | Key Limitations |
|---|---|---|---|---|
| Public Key Infrastructure (PKI) | Low | Low | Medium | Central authority bottleneck; revocation delays |
| Role-Based Access Control (RBAC) | Medium | Low | Medium | Lacks dynamic context-awareness |
| Attribute-Based Access Control (ABAC) | Medium | Medium | Medium | Complex rule definition; static policy sets |
| Centralized SCADA Control | Low | Low | High | Vulnerable to single-point failures |
| WPA2/TLS Encryption | Medium | Low | Medium–High | No decentralized identity verification |
| Record ID | Device ID | Energy Consumed kWh | Sensor Value | Device Status | Timestamp |
|---|---|---|---|---|---|
| 101 | D1 | 1.23 | 78.4 | Active | 2024-08-10 12:30:45 |
| 102 | D2 | 0.75 | 45.2 | Idle | 2024-08-10 12:31:00 |
| 103 | D3 | 2.15 | 102.5 | Active | 2024-08-10 12:32:05 |
| Record ID | Normalized Energy | Normalized Sensor | Encoded Status |
|---|---|---|---|
| 101 | 0.35 | 0.52 | 1 |
| 102 | 0.18 | 0.20 | 0 |
| 103 | 0.63 | 0.89 | 1 |
| Component | Description |
|---|---|
| Device Identity Management | Lightweight ECC-based device keypair generation and verification |
| Blockchain Platform | Hyperledger Fabric (permissioned ledger for secure authentication logging) |
| Consensus Protocol | Energy-Aware Consensus Mechanism (EACM) combining DPoS + Proof-of-Authentication |
| Authentication Type | Mutual authentication for devices and services |
| Energy Monitoring Layer | Tracks device energy consumption and feeds metrics into consensus node ranking |
| Smart Contract Role | Governs access control, trust score computation, and policy enforcement |
| Number of Nodes | 100 IoT Devices, 5 Validator Nodes |
| Transactions Simulated | 18,000 Authentication Events |
| Simulation Duration | 200 Time Steps |
| Authentication Accuracy | 99.12% Successful Authentications |
| Unauthorized Access Detection | 98.4% of intrusion attempts flagged |
| Average Consensus Time | 1.7 Seconds per block (avg) |
| Average Energy Cost per Auth | 0.29 J (30% lower than standard DPoS baseline) |
| Scalability Assessment | Linear up to 250 nodes; stable under heterogeneous energy conditions |
| Trust Mechanism | Score-based trust system, updated through smart contracts |
| Parameter | Value | Impact |
|---|---|---|
| Authentication Events | 18,000 | Represents system workload across real-time smart grid scenarios |
| Validator Nodes | 5 | Ensures decentralized block validation with minimal overhead |
| Node Selection Metric | Energy + Trust | Enables adaptive consensus based on real-time device conditions |
| Finality Timeout | 2.5 s | Prevents stale blocks and ensures consensus completion |
| Trust Decay Factor | 0.07 | Discourages malicious or dormant nodes from block proposal eligibility |
| Consensus Latency | 1.7 s | Indicates average time to finalize a block |
| Avg. Energy per Tx | 0.29 J | Demonstrates high energy efficiency in authentication processing |
| Authentication Accuracy | 99.12% | Validates effectiveness of the framework in secure device authentication |
| Metric | Operating Range | Impact on System Performance |
|---|---|---|
| Consensus Latency | ≤7 ms | Maintains near-instantaneous transaction validation for real-time grid control |
| Energy Threshold for Nodes | ≥30% battery capacity | Ensures validators are energy-capable and sustainable |
| Transaction Throughput | 250–400 tps | Enhances grid-wide scalability and device coordination |
| Anomaly Detection Accuracy | 96–99% | Secures the grid against fraudulent node behavior and data manipulation |
| Node Response Time | ≤10 ms | Supports rapid authentication and control response in critical grid events |
| Metric | Value | Description |
|---|---|---|
| Training Data Split | 80% of 15,000 records | Sufficient input to model authentication and energy patterns |
| Validation Data Split | 20% of 15,000 records | Ensures generalization of the model for unseen access events |
| Number of Epochs | 150 | Allows model convergence across diverse blockchain authentication cases |
| Validation Accuracy | 95.4% | Demonstrates strong classification of valid vs. invalid access attempts |
| Loss Function | Binary Cross-entropy | Ideal for authentication (binary classification) tasks |
| Consensus Prediction Error | 3 ms | Minimal deviation in energy-aware consensus latency predictions |
| Parameter | Configuration |
|---|---|
| IoT Devices | Smart meters, DER controllers, grid monitoring sensors |
| Validator Nodes | Energy-threshold based selection (≥30% battery capacity) |
| Device Mobility Ratio | 70% Fixed, 30% Mobile |
| Device Speed (m/s) | 0.5–2 m/s |
| Average Data Rate | 5–10 Kbps (metering), up to 500 Kbps (control commands) |
| Peak Transaction Rate (TPS) | 400 |
| Consensus Protocol | Energy-Aware Proof-of-Authentication (PoA) |
| Consensus Latency Threshold | ≤7 ms |
| Security Protocols | AES-256 encryption, digital signatures, RBAC |
| Blockchain Type | Permissioned, consortium-based |
| QoS Prioritization | Critical grid operations prioritized over routine telemetry |
| Performance Metric | Achieved Value | Benchmark Value | Improvement (%) | Impact |
|---|---|---|---|---|
| Authentication Accuracy | 97.88% | 95% | +2.88% | Ensures precise identification of legitimate devices |
| Consensus Latency Reduction | 5.9 ms | 9.8 ms | 39.8% Reduction | Enables rapid execution of grid control signals |
| Throughput Improvement | 32% Increase | - | +32% | Increases transaction processing capacity |
| Energy Savings (Validator Nodes) | 18% | - | +18% | Extends IoT device operational lifespan |
| Resilience Under High Load | Maintained throughput | Significant drop | - | Preserves system stability during demand surges |
| Network Metric | Without Energy-Aware Consensus | With Energy-Aware Consensus |
|---|---|---|
| Average Throughput (TPS) | 278 | 368 |
| Average Consensus Latency (ms) | 9.8 | 5.9 |
| Authentication Accuracy (%) | 95 | 97.88 |
| Validator Node Energy Consumption | 100% baseline | 18% lower |
| Network Efficiency (Channel Util.) | High collision/interference | 30% improvement |
| Reliability Under High Load | Performance drops significantly | Stable performance maintained |
| Dataset | Source | Type | No. of Records | Features | Sampling Interval | Application Focus |
|---|---|---|---|---|---|---|
| IoT-Enabled Smart Grid Dataset [32] | Kaggle | Real IoT Smart Grid Logs | 20,000 | 15 | 5 s | Real-time authentication, device energy profiling |
| Smart Home Dataset [33] | UCI Repository | Residential Energy Usage | 9350 | 12 | 10 s | Household energy consumption and occupancy modeling |
| Smart Grid Stability Dataset [34] | UCI Repository | Grid Control and Energy Stability | 10,000 | 14 | 1 s | Grid frequency, voltage control, and energy balancing |
| Dataset | Authentication Accuracy (%) | Consensus Latency (ms) | Throughput (TPS) | Energy Reduction (%) | Unauthorized Access Detection (%) |
|---|---|---|---|---|---|
| IoT-Enabled Smart Grid Dataset | 98.69 | 5.9 | 372 | 18 | 98.4 |
| Smart Home Dataset | 98.21 | 6.3 | 358 | 16 | 97.9 |
| Smart Grid Stability Dataset | 97.94 | 6.1 | 364 | 17 | 98.1 |
| Study | Real-Time Adaptability | Throughput Improvement | Latency Reduction | Energy Efficiency | Authentication Accuracy |
|---|---|---|---|---|---|
| This Research (Blockchain + Energy-Aware Consensus-DNN) | High (Dynamic parameter tuning) | 35% Increase | 25% Reduction | 25% Improvement | 98.69% |
| [35] (Static PoW-based Authentication) | None | 10% Increase | Minimal Reduction | High Energy Cost | 95.45% |
| [36] (PBFT without Energy Optimization) | Low | 20% Increase | 15% Reduction | Minor Improvement | 96.32% |
| [37] (Hybrid Consensus, No Auth Integration) | Medium | 18% Increase | 12% Reduction | No Improvement | 94.97% |
| [38] (Centralized Authentication) | None | No Improvement | No Reduction | No Improvement | 92.36% |
| Consensus Mechanism | Authentication Accuracy (%) | Consensus Latency (ms) | Throughput (TPS) | Energy Reduction (%) | Fault Tolerance (%) |
|---|---|---|---|---|---|
| Proof of Stake (PoS) | 95.88 | 8.9 | 315 | 10 | 92 |
| Delegated Proof of Stake (DPoS) | 96.73 | 7.2 | 338 | 13 | 94 |
| Practical Byzantine Fault Tolerance (PBFT) | 97.25 | 6.8 | 342 | 15 | 95 |
| Proposed EACM (DPoS + PoAh) | 98.69 | 5.9 | 372 | 18 | 97 |
Disclaimer/Publisher’s Note: The statements, opinions and data contained in all publications are solely those of the individual author(s) and contributor(s) and not of MDPI and/or the editor(s). MDPI and/or the editor(s) disclaim responsibility for any injury to people or property resulting from any ideas, methods, instructions or products referred to in the content. |
© 2025 by the authors. Licensee MDPI, Basel, Switzerland. This article is an open access article distributed under the terms and conditions of the Creative Commons Attribution (CC BY) license (https://creativecommons.org/licenses/by/4.0/).
Share and Cite
Saleh, O.A.; Cevik, M. Blockchain-Integrated Secure Authentication Framework for Smart Grid IoT Using Energy-Aware Consensus Mechanisms. Sensors 2025, 25, 6622. https://doi.org/10.3390/s25216622
Saleh OA, Cevik M. Blockchain-Integrated Secure Authentication Framework for Smart Grid IoT Using Energy-Aware Consensus Mechanisms. Sensors. 2025; 25(21):6622. https://doi.org/10.3390/s25216622
Chicago/Turabian StyleSaleh, Omar Abdullah, and Mesut Cevik. 2025. "Blockchain-Integrated Secure Authentication Framework for Smart Grid IoT Using Energy-Aware Consensus Mechanisms" Sensors 25, no. 21: 6622. https://doi.org/10.3390/s25216622
APA StyleSaleh, O. A., & Cevik, M. (2025). Blockchain-Integrated Secure Authentication Framework for Smart Grid IoT Using Energy-Aware Consensus Mechanisms. Sensors, 25(21), 6622. https://doi.org/10.3390/s25216622

