A New Hybrid Adaptive Self-Loading Filter and GRU-Net for Active Noise Control in a Right-Angle Bending Pipe of an Air Conditioner
Abstract
1. Introduction
- Inspired by the diagonal loading concept in [28], the adaptive self-loading FxLMS (ASL-FxLMS) is a newly proposed method.
- The CNN-GRU with attention mechanism is a new deep recursive neural network to be first applied in the ANC system, and a time-delay estimator is improved based on the reference [30].
- The framework combines ASL-FxLMS and CNN-GRU for complex noise environments, including both stable and complicated harmonic noise, has been developed.
2. Bending-Pipe Model of an Air Conditioner and the New Hybrid Active Noise Control Structure
2.1. Bending-Pipe Model of an Air Conditioner
2.2. Hybrid of ASL-FxLMS and CNN-GRU
3. A CNN-GRU Network with Multi-Head Attention Mechanism
3.1. Pre-Train: The CNN-GRU-Net with Multi-Head Attention
3.2. Real-Time Control: Improved Time-Delay Estimator
3.2.1. Pre-Fourier Analyzer
3.2.2. Error-Fourier Analyzer
3.2.3. Phase Tracking Filter
3.3. Convergence Condition Analysis of CNN-GRU Subsystem in ANC Process
4. Adaptive Self-Loading FxLMS Subsystem
4.1. The New Adaptive Self-Loading FxLMS with Online Secondary Path Estimation Strategy
4.2. Convergence Condition Analysis
5. Simulations
5.1. Performance of CNN-GRU
5.2. Performance of ASL-FxLMS
5.3. Performance of Hybrid ASL-FxLMS and CNN-GRU
5.4. Time-Series and Frequency ANC Analysis for Various Types of Noise
5.4.1. Adaptability of the Proposed Algorithm to Various Types of Noise
5.4.2. Average Noise Reduction Analysis
6. Conclusions
Author Contributions
Funding
Institutional Review Board Statement
Informed Consent Statement
Data Availability Statement
Conflicts of Interest
References
- Chan, S.; Zennaro, M.; Pietrosemoli, E.; Rainone, M.; Oktavianti, I.; Nopphawan, P. The Blindspot of Electromagnetic Interference Affecting Sensitive Medical Devices at Hospitals and Healthcare Facilities. In Proceedings of the 2020 10th Annual Computing and Communication Workshop and Conference (CCWC), Las Vegas, NV, USA, 6–8 January 2020; pp. 449–457. [Google Scholar]
- Lu, L.; Yin, K.-L.; de Lamare, R.C.; Zheng, Z.; Yu, Y.; Yang, X.; Chen, B. A survey on active noise control in the past decade—Part I: Linear systems. Signal Process. 2021, 183, 108039. [Google Scholar] [CrossRef]
- Kajikawa, Y.; Gan, W.S.; Kuo, S.M. Recent advances on active noise control: Open issues and innovative applications. APSIPA Trans. Signal Inf. Process. 2012, 1, e3. [Google Scholar] [CrossRef]
- Lam, B.; Gan, W.S.; Shi, D.; Nishimura, M.; Elliott, S. Ten questions concerning active noise control in the built environment. Build. Environ. 2021, 200, 107928. [Google Scholar] [CrossRef]
- Jiang, J.; Li, Y. Review of active noise control techniques with emphasis on sound quality enhancement. Appl. Acoust. 2018, 136, 139–148. [Google Scholar] [CrossRef]
- Luo, L.; Sun, J.; Huang, B.; Quoc, D.D. Efficient combination of feedforward and feedback structures for nonlinear narrowband active noise control. Signal Process. 2016, 128, 494–503. [Google Scholar] [CrossRef]
- George, N.V.; Panda, G. Advances in active noise control: A survey, with emphasis on recent nonlinear techniques. Signal Process. 2013, 93, 363–377. [Google Scholar] [CrossRef]
- Tan, L.; Jiang, J. Adaptive Volterra filters for active control of nonlinear noise processes. IEEE Trans. Signal Process. 2001, 49, 1667–1676. [Google Scholar] [CrossRef]
- Luo, L.; Bai, Z.; Zhu, W.; Sun, J. Improved functional link artificial neural network filters for nonlinear active noise control. Appl. Acoust. 2018, 135, 111–123. [Google Scholar] [CrossRef]
- Zhang, B.; Ming, Z.M.; Huang, Y.L.; Xiang, Y. Research on cabin noise prediction and experimental verification of an oil tanker within full frequency. Appl. Acoust. 2022, 192, 108746. [Google Scholar] [CrossRef]
- Luo, L.; Zhu, W.; Xie, A. A novel acoustic feedback compensation filter for nonlinear active noise control system. Mech. Syst. Signal Process. 2021, 158, 107675. [Google Scholar] [CrossRef]
- Sicuranza, G.L.; Carini, A. A generalized FLANN filter for nonlinear active noise control. IEEE Trans. Audio Speech Lang. Process. 2011, 19, 2412–2417. [Google Scholar] [CrossRef]
- Zhang, Q.Z.; Gan, W.S.; Zhou, Y.L. Adaptive recurrent fuzzy neural networks for active noise control. J. Sound Vib. 2006, 296, 935–948. [Google Scholar] [CrossRef]
- Bambang, R.T. Adjoint EKF learning in recurrent neural networks for nonlinear active noise control. Appl. Soft Comput. 2008, 8, 1498–1504. [Google Scholar] [CrossRef]
- Zhang, H.; Wang, D. Deep ANC: A deep learning approach to active noise control. Neural Netw. 2021, 141, 1–10. [Google Scholar] [CrossRef]
- Cha, Y.J.; Mostafavi, A.; Benipal, S.S. DNoiseNet: Deep learning-based feedback active noise control in various noisy environments. Eng. Appl. Artif. Intell. 2023, 121, 105971. [Google Scholar] [CrossRef]
- Chen, D.; Cheng, L.; Yao, D.; Li, J.; Yan, Y. A secondary path-decoupled active noise control algorithm based on deep learning. IEEE Signal Process. Lett. 2021, 29, 234–238. [Google Scholar] [CrossRef]
- Shi, D.; Lam, B.; Ooi, K.; Shen, X.; Gan, W.S. Selective fixed-filter active noise control based on convolutional neural network. Signal Process. 2022, 190, 108317. [Google Scholar] [CrossRef]
- Ahmed, M.R.; Islam, S.; Islam, A.M.; Shatabda, S. An ensemble 1D-CNN-LSTM-GRU model with data augmentation for speech emotion recognition. Expert Syst. Appl. 2023, 218, 119633. [Google Scholar] [CrossRef]
- Lu, L.; Yin, K.L.; de Lamare, R.C.; Zheng, Z.; Yu, Y.; Yang, X.; Chen, B. A survey on active noise control in the past decade—Part II: Nonlinear systems. Signal Process. 2021, 181, 107929. [Google Scholar] [CrossRef]
- Zhong, Y.; Chen, X.; Jiang, J.; Ren, F. A cascade reconstruction model with generalization ability evaluation for anomaly detection in videos. Pattern Recognit. 2022, 122, 108336. [Google Scholar] [CrossRef]
- Zhu, W.; Luo, L.; Christensen, M.G.; Sun, J. A new feedforward hybrid active control system for attenuating multi-frequency noise with bursty interference. Mech. Syst. Signal Process. 2020, 144, 106859. [Google Scholar] [CrossRef]
- Luo, L.; Zhu, W. Fast-convergence hybrid functional link artificial neural network for active noise control with a mixture of tonal and chaotic noise. Digit. Signal Process. 2020, 106, 102846. [Google Scholar] [CrossRef]
- Wang, L.; Chen, K.; Xu, J. Convex combination of the FxAPV algorithm for active impulsive noise control. Mech. Syst. Signal Process. 2022, 181, 109443. [Google Scholar] [CrossRef]
- Luo, Z.; Shi, D.; Gan, W.S. A hybrid sfanc-fxnlms algorithm for active noise control based on deep learning. IEEE Signal Process. Lett. 2022, 29, 1102–1106. [Google Scholar] [CrossRef]
- Vaswani, A.; Shazeer, N.; Parmar, N.; Uszkoreit, J.; Jones, L.; Gomez, A.N.; Kaiser, Ł.; Polosukhin, I. Attention is all you need. Adv. Neural Inf. Process. Syst. 2017, 30. Available online: https://proceedings.neurips.cc/paper_files/paper/2017/file/3f5ee243547dee91fbd053c1c4a845aa-Paper.pdf (accessed on 8 October 2025).
- Liu, J.; Xiao, Y.; Sun, J.; Xu, L. Analysis of online secondary-path modeling with auxiliary noise scaled by residual noise signal. IEEE Trans. Audio Speech Lang. Process. 2010, 18, 1978–1993. [Google Scholar]
- Wang, X.; Jiang, X.; Chen, Y. An Improved Reduced-Dimension Robust Capon Beamforming Method Using Krylov Subspace Techniques. Sensors 2024, 24, 7152. [Google Scholar] [CrossRef]
- Yin, K.L.; Pu, Y.F.; Lu, L. Combination of fractional FLANN filters for solving the Van der Pol-Duffing oscillator. Neurocomputing 2020, 399, 183–192. [Google Scholar] [CrossRef]
- Zhou, Y.L.; Yin, Y.X.; Zhang, Q.Z. An optimal repetitive control algorithm for periodic impulsive noise attenuation in a non-minimum phase ANC system. Appl. Acoust. 2013, 74, 1175–1181. [Google Scholar] [CrossRef]
- Han, T.; Wang, L.; Cen, K.; Song, B.; Shen, R.; Liu, H.; Wang, Q. Flow-induced noise analysis for natural gas manifolds using LES and FW-H hybrid method. Appl. Acoust. 2020, 159, 107101. [Google Scholar] [CrossRef]
- Yang, L.; Dai, X.; Wu, L.; Xu, T.; Chen, Z.; Min, Z.; Liao, Y.; Ni, L.; Yao, Y.; Yi, G.; et al. Stress hormone biosynthesis-based genes and lifestyle moderated the association of noise exposure with blood pressure in a cohort of Chinese tobacco factory workers: A cross-sectional analysis. Int. J. Hyg. Environ. Health 2022, 239, 113868. [Google Scholar] [CrossRef] [PubMed]
- Khan, D.; Burdzik, R. Measurement and analysis of transport noise and vibration: A review of techniques, case studies, and future directions. Measurement 2023, 220, 113354. [Google Scholar] [CrossRef]
- Patel, V.; Cheer, J. A hybrid multi-reference subband control strategy for active noise control headphones. Appl. Acoust. 2022, 197, 108932. [Google Scholar] [CrossRef]
- Shi, D.; Gan, W.S.; Shen, X.; Luo, Z.; Ji, J. What is behind the meta-learning initialization of adaptive filter?—A naive method for accelerating convergence of adaptive multichannel active noise control. Neural Netw. 2024, 172, 106145. [Google Scholar] [CrossRef]
- Oh, J.Y.; Jung, H.W.; Lee, M.H.; Lee, K.H.; Kang, Y.J. Enhancing active noise control of road noise using deep neural network to update secondary path estimate in real time. Mech. Syst. Signal Process. 2024, 206, 110940. [Google Scholar] [CrossRef]
- Tan, K.; Wang, D. Complex spectral mapping with a convolutional recurrent network for monaural speech enhancement. In Proceedings of the ICASSP 2019–2019 IEEE International Conference on Acoustics, Speech and Signal Processing (ICASSP), Brighton, UK, 12–17 May 2019; pp. 6865–6869. [Google Scholar]
- Song, P.; Zhao, H. Filtered-x generalized mixed norm (FXGMN) algorithm for active noise control. Mech. Syst. Signal Process. 2018, 107, 93–104. [Google Scholar] [CrossRef]
- Ardekani, I.T.; Abdulla, W.H. Theoretical convergence analysis of FxLMS algorithm. Signal Process. 2010, 90, 3046–3055. [Google Scholar] [CrossRef]
- Zeb, A.; Mirza, A.; Khan, Q.U.; Sheikh, S.A. Improving performance of FxRLS algorithm for active noise control of impulsive noise. Appl. Acoust. 2017, 116, 364–374. [Google Scholar] [CrossRef]
- Lu, L.; Zhao, H. Active impulsive noise control using maximum correntropy with adaptive kernel size. Mech. Syst. Signal Process. 2017, 87, 180–191. [Google Scholar] [CrossRef]
- Luo, Z.; Shi, D.; Shen, X.; Ji, J.; Gan, W.S. Gfanc-kalman: Generative fixed-filter active noise control with cnn-kalman filtering. IEEE Signal Process. Lett. 2023, 31, 276–280. [Google Scholar] [CrossRef]

























| Notation | Definitions |
|---|---|
| Reference signal at error sensor | |
| Estimated reference signal at error sensor | |
| Output coefficient of convex combination | |
| Real error signal | |
| Hybrid net output filtered by estimated secondary path | |
| Reference input signal vector | |
| Error signal of CNN-GRU | |
| CNN-GRU Output filtered by estimated secondary path | |
| Reference signal filtered by estimated secondary path | |
| Weight vector of ASL-FxLMS | |
| Weight vector of adaptive self-loading filter of ASL-FxLMS | |
| Weight vector of adaptive self-loading filter of ASL-FxLMS | |
| Error signal of ASL-FxLMS |
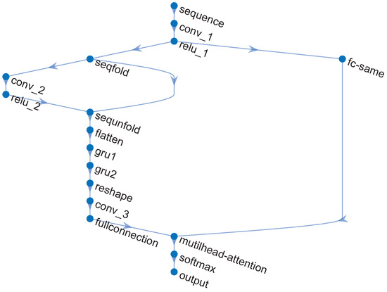
| Layer Name | Input Size | Hyperparameters | Output Size |
|---|---|---|---|
| Sequence | — | ||
| Conv1 | , , 64 | ||
| Relu1 | — | ||
| Seqfold | Mini-Batch-Size | ||
| Conv2 | , , 16 | ||
| Relu2 | — | ||
| SeqUnfold | Mini-Batch-Size | ||
| Flatten | — | ||
| GRU1 | 256 | ||
| GRU2 | 256 | ||
| Reshape | — | ||
| Conv3 | , , 64 | ||
| Full-Connection | — | ||
| Multi-head Attention | — | ||
| Softmax | — | ||
| Output | — |
| Name | Addition | Multiplication | Exponent |
|---|---|---|---|
| FxLMS | 512 | 641 | No |
| FxNLMS | 768 | 899 | No |
| ASL-FxLMS | 516 | 645 | No |
| FLANN | 6782 | 7385 | No |
| DANC | 21,249 | 10,977 | No |
| CNN-GRU | 15,328 | 6836 | 3 |
| Parameters and Preparation. |
| Train CNN-GRU with noise of multi-sources. |
| Step size , , , , , and . |
| Initiate the ANC system by estimating the estimated secondary path |
| and max-power frequency of the adaptive self-loading structure. |
| Main Operations. |
| (ASL-FxLMS) |
| 1. Reference signal: |
| 2. ASL-FxLMS output: |
| 3. Error signal: |
| 4. Update weight vector: |
| 5. Update adaptive self-loading filters: |
| 6. Output of adaptive self-loading filters: |
| (CNN-GRU) |
| 7. Data input: Put into CNN-GRU-Net. |
| 8. Estimate time-delay: Put into Time-delay estimator and obtain . |
| 9. Get error signal for fine-tune: |
| (Convex Combination) |
| 9. Calculate output: |
| 10. Update partition coefficient: |
| 11. Estimate power: |
| Training Cost (Hours) | Cost of ANC Process for 200 s Noise (Seconds) | |
|---|---|---|
| FxLMS | 0 | 312 |
| FxRLS | 0 | 940 |
| FxRMC | 0 | 1711 |
| FxGMN | 0 | 2691 |
| GFANC-Kalman | 14 | 2067 |
| DANC | 22 | 3987 |
| Propose method | 16 | 2670 |
Disclaimer/Publisher’s Note: The statements, opinions and data contained in all publications are solely those of the individual author(s) and contributor(s) and not of MDPI and/or the editor(s). MDPI and/or the editor(s) disclaim responsibility for any injury to people or property resulting from any ideas, methods, instructions or products referred to in the content. |
© 2025 by the authors. Licensee MDPI, Basel, Switzerland. This article is an open access article distributed under the terms and conditions of the Creative Commons Attribution (CC BY) license (https://creativecommons.org/licenses/by/4.0/).
Share and Cite
Zhu, W.; Gu, Z.; Chen, X.; Xie, P.; Luo, L.; Bai, Z. A New Hybrid Adaptive Self-Loading Filter and GRU-Net for Active Noise Control in a Right-Angle Bending Pipe of an Air Conditioner. Sensors 2025, 25, 6293. https://doi.org/10.3390/s25206293
Zhu W, Gu Z, Chen X, Xie P, Luo L, Bai Z. A New Hybrid Adaptive Self-Loading Filter and GRU-Net for Active Noise Control in a Right-Angle Bending Pipe of an Air Conditioner. Sensors. 2025; 25(20):6293. https://doi.org/10.3390/s25206293
Chicago/Turabian StyleZhu, Wenzhao, Zezheng Gu, Xiaoling Chen, Ping Xie, Lei Luo, and Zonglong Bai. 2025. "A New Hybrid Adaptive Self-Loading Filter and GRU-Net for Active Noise Control in a Right-Angle Bending Pipe of an Air Conditioner" Sensors 25, no. 20: 6293. https://doi.org/10.3390/s25206293
APA StyleZhu, W., Gu, Z., Chen, X., Xie, P., Luo, L., & Bai, Z. (2025). A New Hybrid Adaptive Self-Loading Filter and GRU-Net for Active Noise Control in a Right-Angle Bending Pipe of an Air Conditioner. Sensors, 25(20), 6293. https://doi.org/10.3390/s25206293

