Research on End-Effector Position Error Compensation of Industrial Robotic Arm Based on ECOA-BP
Abstract
1. Introduction
2. Kinematic Model of the Robotic Arm
2.1. Establishment of the DH Coordinate System
2.2. Forward Kinematic Modeling of the Robotic Arm
Robot Arm Model Validation
2.3. Solving the Robot’s Workspace
3. Establishing the Virtual Prototype Model
3.1. Creation of Flexible Linkage and Flexible Joints
3.2. Rigid–Flexible Coupled Virtual Prototype Model Motion Simulation
3.3. Error Validation
3.4. Collection of Spatial Point Position Errors
4. ECOA-BP Error Prediction Model
4.1. BP Neural Network
4.2. Crayfish Optimization Algorithm
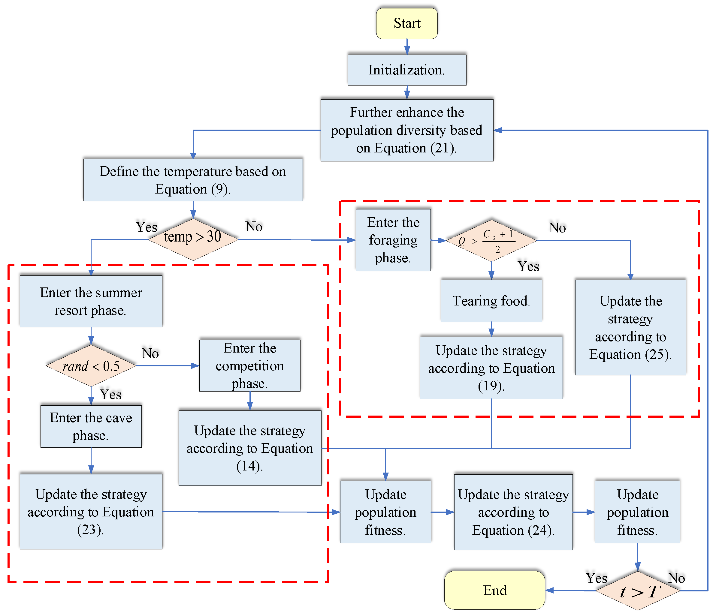
4.3. Improved Crayfish Optimization Algorithm (ECOA)
- (1)
- Mirror Reflection Learning
- (2)
- Integration of the Aquila Optimizer (AO) in the Sheltering Phase
- (3)
- Arithmetic Crossover
- (4)
- Introduction of Levy Flight
4.4. Performance Testing of the Improved Algorithm
4.5. Simulation Experiment on End-Effector Positioning Error Compensation of Robotic Arm
4.6. Model Comparison and Validation Experiment
5. Experimental Verification
5.1. Experimental Platform Setup
5.2. IRB1200 Robot Arm End-Effector Positioning Error Compensation Experiment
5.3. Performance of the Compensation Method Under Different Load Conditions
6. Discussion
7. Conclusions
Author Contributions
Funding
Institutional Review Board Statement
Informed Consent Statement
Data Availability Statement
Conflicts of Interest
References
- Nag, A.; Menzies, B.; Mukhopadhyay, S.C. Performance Analysis of Flexible Printed Sensors for Robotic Arm Applications. Sens. Actuators A Phys. 2018, 276, 226–236. [Google Scholar] [CrossRef]
- Al Khawli, T.; Anwar, M.; Gan, D.; Islam, S. Integrating Laser Profile Sensor to an Industrial Robotic Arm for Improving Quality Inspection in Manufacturing Processes. Proc. Inst. Mech. Eng. Part C J. Mech. Eng. Sci. 2021, 235, 4–17. [Google Scholar] [CrossRef]
- Iadanza, E.; Pasqua, G.; Piaggio, D.; Caputo, C.; Gherardelli, M.; Pecchia, L. A Robotic Arm for Safe and Accurate Control of Biomedical Equipment during COVID-19. Health Technol. 2023, 13, 285–300. [Google Scholar] [CrossRef] [PubMed]
- Zhang, W.; Li, H.; Cui, L.; Li, H.; Zhang, X.; Fang, S.; Zhang, Q. Research Progress and Development Trend of Surgical Robot and Surgical Instrument Arm. Int. J. Med. Robot. 2021, 17, e2309. [Google Scholar] [CrossRef]
- Hu, K.; Chen, Z.; Kang, H.; Tang, Y. 3D Vision Technologies for a Self-Developed Structural External Crack Damage Recognition Robot. Autom. Constr. 2024, 159, 105262. [Google Scholar] [CrossRef]
- Jiang, X.; Sun, Y.; Guo, W.; Hou, C.; Ren, F. Kinematics-Based and Kinematics-Free Robot Error Calibration Using an Improved Chicken Swarm Optimization Algorithm and Improved Chicken Swarm Optimization-Elman Neural Network. Inform. Control 2024, 53, 315–328. [Google Scholar] [CrossRef]
- Li, R.; Ding, N.; Zhao, Y.; Liu, H. Real-Time Trajectory Position Error Compensation Technology of Industrial Robot. Measurement 2023, 208, 112418. [Google Scholar] [CrossRef]
- Zou, F.; Fan, B.; Chen, Z. Robot Positioning Error Compensation Based on Kinematics Calibration and Spatial Interpolation. Electron. Meas. Technol. 2024, 47, 51–57. [Google Scholar] [CrossRef]
- Ren, L.; Chen, K.; Yan, W.; Li, K.; Yu, D.; Zhang, G. Gravity Error Identification and Compensation Method for Six-Degree-of-Freedom Robot. Manuf. Technol. Mach. Tool 2024, 36–42. [Google Scholar] [CrossRef]
- Ma, S.; Deng, K.; Lu, Y.; Xu, X. Robot Error Compensation Based on Incremental Extreme Learning Machines and an Improved Sparrow Search Algorithm. Int. J. Adv. Manuf. Technol. 2023, 125, 5431–5443. [Google Scholar] [CrossRef]
- Chen, X.; Zhang, Q.; Sun, Y.; Chen, H. Research on Spatial IDSW Interpolation Compensation Method for Industrial Robot Pose Error. Mech. Sci. Technol. Aerosp. Eng. 2017, 36, 378–385. [Google Scholar] [CrossRef]
- Gao, G.; Niu, J.; Liu, F.; Na, J. Six-Degree-of-Freedom Robot Positioning Error Compensation Based on Anisotropic Error Similarity. Opt. Precis. Eng. 2022, 30, 1955–1967. Available online: https://kns.cnki.net/kcms2/article/abstract?v=kz9ikNiCkdqXPIfZHZrwgmB8CWKoM_vG4abQzB7SeOZru-JBtgldJTZaury0lMLhbJCw4gZnr4ay7LnEWLH4kjXcen4SMLOKxHvBZEQFia34liuKeWs0H75QxpHg0V5eX602uWz-jRF9YKPorRDzu6xScfZmk6fIVfKVi7MFiPCwgK9NLvwDmUIEvZJA2bcs&uniplatform=NZKPT&language=CHS (accessed on 12 October 2024). [CrossRef]
- Jiao, J.; Tian, W.; Zhang, L.; Li, B.; Hu, J. Industrial Robot Task Error Level-Based Compensation Technology. Comput. Integr. Manuf. Syst. 2022, 28, 1627–1637. [Google Scholar] [CrossRef]
- He, X.; Tian, W.; Zeng, Y.; Liao, W.; Xiang, Y. Robot Positioning Error and Residual Compensation for Aircraft Assembly. Acta Aeron. Astron. Sin. 2017, 38, 292–302. [Google Scholar]
- Gao, G.; Zhang, H.; San, H.; Wu, X.; Wang, W. Modeling and Error Compensation of Robotic Articulated Arm Coordinate Measuring Machines Using BP Neural Network. Complexity 2017, 2017, 5156264. [Google Scholar] [CrossRef]
- Yin, F.-C.; Ji, Q.-Z.; Wang, C.-Z. Research on Machining Error Prediction and Compensation Technology for a Stone-Carving Robotic Manipulator. Int. J. Adv. Manuf. Technol. 2021, 115, 1683–1700. [Google Scholar] [CrossRef]
- Guo, Y. Research on Kinematic Parameter Calibration Method for Industrial Robots Based on Center of Spherical Measurement. Ph.D. Thesis, Huazhong University of Science and Technology, Wuhan, China, 2023. Available online: https://kns.cnki.net/kcms2/article/abstract?v=kz9ikNiCkdrTifElIY6u_RHoDKdLXN2MYYQAQZKN4wF-QyfEzD8tBsLSvNpK0_-zTcdrqPvFAJgDFyOmhJjSHz5pU4HRJsGeQ90ujN5K5vSdZQzRnxOyb61rEUYj5jHmUuIxEEA6I-KhEF0kcchkJj6GhYzPnAGP0tGiXeG8xjOdInziQ4iICeB7fwUUt3UY_yPW0S5rGyw=&uniplatform=NZKPT&language=CHS (accessed on 15 August 2024).
- Zheng, L.; Cai, X.; Luo, W. Robot Modeling Based on Geometric Vector Method. J. Mech. Electr. Eng. Technol. 2020, 49, 86–88. Available online: https://kns.cnki.net/kcms2/article/abstract?v=kz9ikNiCkdpI_Jf2W56aRg-gnGaqsT-QjnofTBeTfScHYhhnNZzhT7LwrsssDG5VyeZVHCu65wT4rz-MUhsJG0U4sUChHEIJ0h83ubV-aeoaeg-QScSvN2qTsv5Ah2WWPO7VZDgRWGrdHXOnSjQhaqCYp-V_olUcT2ULZLRRu02kOhHvENcVlaVCxibpfUQO&uniplatform=NZKPT&language=CHS (accessed on 15 July 2024).
- Jiang, B.; Liu, Q. Design and Simulation of a Joint-All-Drive Hydraulic Finger Mechanism. Mech. Sci. Technol. Aerosp. Eng. 2011, 30, 1402–1408. [Google Scholar] [CrossRef]
- Wang, C.; Liu, D.; Sun, Q.; Wang, T. Analysis of Open Architecture 6R Robot Forward and Inverse Kinematics Adaptive to Structural Variations. Math. Probl. Eng. 2021, 2021, 4516109. [Google Scholar] [CrossRef]
- Wang, H.; Wang, M.; Yu, S.; Wang, Y. Design and Motion Simulation of a Pipeline Inspection Robot Based on Ultrasonic Diffraction Time Difference Method. J. Mech. Des. 2024, 41, 84–90. [Google Scholar] [CrossRef]
- Wang, Y.; Guo, X.; Jia, S.; Chen, G.; Ren, M. Optimization Method for Trifurcated Robot Configuration for Truss Gripping. Acta Aeron. Astron. Sin. 2024, 1–15. Available online: https://kns.cnki.net/kcms2/article/abstract?v=kz9ikNiCkdoa28LBS22xuuiMHRRNJ67UoHeq7m8oHJNqsif5Z1S0Jqxwmj8tt4IxltBuDZTnK1scGSKM6T3uRu9JK3FAXHaGxo9FjFCWlvjxb3VYUxHe3sezNXg4XN59v5dfvemcs_Njv4FS9z_gM8uznQGvcnlyvISOsLSkMLu8YsNOYO0pXEFPbL_7PQ4Z&uniplatform=NZKPT&language=CHS (accessed on 23 July 2024).
- Yang, D.; Yang, C.; Dong, N.; Song, K.; Shi, T. Design and Kinematic Analysis of the Pingliang Mechanical Arm. Chin. J. Agric. Mech. Chem. 2024, 45, 88–94. [Google Scholar] [CrossRef]
- Wang, W.; Tian, W.; Liao, W.; Li, B.; Hu, J. Error Compensation of Industrial Robot Based on Deep Belief Network and Error Similarity. Robot. Comput. Integr. Manuf. 2022, 73, 102220. [Google Scholar] [CrossRef]
- Jia, H.; Rao, H.; Wen, C.; Mirjalili, S. Crayfish Optimization Algorithm. Artif. Intell. Rev. 2023, 56, 1919–1979. [Google Scholar] [CrossRef]
- Wang, W.; Zhang, Q.; Guo, S.; Li, Z.; Li, Z.; Liu, C. Hazard Evaluation of Goaf Based on DBO Algorithm Coupled with BP Neural Network. Heliyon 2024, 10, e34141. [Google Scholar] [CrossRef]
- Zhang, J.; Chen, C.; Wu, C.; Kou, X.; Xue, Z. Storage Quality Prediction of Winter Jujube Based on Particle Swarm Optimization-Backpropagation-Artificial Neural Network (PSO-BP-ANN). Sci. Hortic. 2024, 331, 112789. [Google Scholar] [CrossRef]
- Yin, S. Research on Graded Compensation and Precision Maintenance Methods for Industrial Robot Positioning Errors. Ph.D. Thesis, Tianjin University, Tianjin, China, 2016. Available online: https://kns.cnki.net/kcms2/article/abstract?v=kz9ikNiCkdpo2ud-ecZ6FkXv9i5jDwv_7xJIxEEQkR8ACJr6Siv31N4rZ55w1tsZB9xhQzQFDBwHx5uy4EnZfd-x3yKz5MxKpS-FTkMTHbvTM2WPncM4vl6LPX_tOETXrrxPAI7BAjUhkrTnj9jNKyCf9xS1yRzYSFBMPVg-6Pnmdc078dvvhGyeSaH9JG-_1tZN3vrM36M=&uniplatform=NZKPT&language=CHS (accessed on 5 August 2024).
- Li, H. Research on Data-Driven Positioning Error Prediction and Compensation Methods for Industrial Robots Based on Pseudo-Targets. Master’s Thesis, Huazhong University of Science and Technology, Wuhan, China, 2023. Available online: https://kns.cnki.net/kcms2/article/abstract?v=kz9ikNiCkdqYc6__MgOaDnQxc-tko5HgMbbOF63JwSr2WKzx3Bm-PKF5BdZoFAvPv3tZddXiVJTkBwcPN5B7IEppBTMQQuQpCslBuHCuxdp630RoNr4MCFDT5H7HX2nPHsvnX5ZcHwPjw-rDrKMNOSIFA5sMMfDzyDTkHItvlO2foHOCJp3XFuGw1whixJ9A&uniplatform=NZKPT&language=CHS (accessed on 15 June 2024).






















| Connecting Rod | (°) | (mm) | (mm) | (°) |
|---|---|---|---|---|
| 1 | 399.1 | 0 | −90 | |
| 2 | 0 | 448 | 0 | |
| 3 | 0 | 42 | −90 | |
| 4 | 451 | 0 | 90 | |
| 5 | 0 | 0 | −90 | |
| 6 | 82 | 0 | 0 |
| Theoretical Position | Error Position | ||||
|---|---|---|---|---|---|
| X | Y | Z | Xe | Ye | Ze |
| 49.42691845 | −954.7765678 | 451.2838061 | 48.1858784 | −952.7678152 | 450.3083355 |
| −14.71450535 | −3.145353164 | 572.3243259 | −14.17841629 | −2.394533308 | 572.5949185 |
| −28.50114285 | 138.9999386 | 99.30782722 | −27.20689011 | 137.7030787 | 99.43791213 |
| 47.99561916 | −20.3883509 | 220.4096536 | 47.05575017 | −20.59107919 | 220.0787374 |
| 786.5074399 | −203.1581306 | 561.2340634 | 784.1631597 | −201.1819812 | 560.8600316 |
| −19.6647607 | 726.3016702 | 809.3148585 | −17.58017033 | 724.880572 | 807.6861587 |
| 195.2609027 | 357.2285938 | 565.1706256 | 193.4641369 | 356.4558447 | 565.0305278 |
| 127.7424791 | 248.9245901 | −337.8192471 | 125.9627131 | 248.9303179 | −335.8854424 |
| −100.1742408 | 62.99946724 | 1264.307026 | −100.3888537 | 61.84046532 | 1262.143111 |
| −102.2394238 | −894.6917867 | 123.0291653 | −101.4104325 | −892.4307883 | 124.3466362 |
| −44.29791296 | 356.7232431 | 1039.530697 | −43.29593407 | 356.7161797 | 1038.596011 |
| 49.24616674 | 276.0077411 | 269.0172772 | 47.42788198 | 275.6254632 | 269.6122395 |
| −111.8532794 | −166.9370591 | 1340.115526 | −110.3469053 | −166.3933479 | 1338.22094 |
| −136.1207034 | 211.4090006 | 265.5810421 | −136.9758344 | 210.7181641 | 265.5399275 |
| Test Function | Dimension | Boundary Conditions |
|---|---|---|
| 30 | [−100, 100] | |
| 30 | [−10, 10] | |
| 30 | [−100, 100] | |
| 30 | [−100, 100] |
| Theoretical Position (mm) | Measured Position (mm) | Compensated Position (mm) | |||||||
|---|---|---|---|---|---|---|---|---|---|
| X0 | Y0 | Z0 | X1 | Y1 | Z1 | X2 | Y2 | Z2 | |
| 1 | 35.14 | 302.4 | 762.3 | 36.06 | 304.06 | 764.03 | 35.36 | 302.59 | 762.41 |
| 2 | 35.17 | 376.58 | 665.47 | 35.86 | 378.73 | 666.77 | 35.55 | 376.91 | 665.82 |
| 3 | 101.8 | 419.68 | 661.6 | 101.95 | 419.96 | 661.15 | 102.37 | 420.17 | 661.79 |
| 4 | −2.45 | 456.56 | 635.69 | −0.62 | 457.09 | 635.65 | −2.16 | 457.05 | 636.10 |
| 5 | 138.74 | 312.72 | 693.86 | 138.45 | 314. 31 | 693.76 | 138.97 | 313.17 | 694.13 |
| 6 | 114.18 | 387.03 | 620.28 | 114.53 | 387.46 | 620.68 | 114.39 | 387.32 | 620.53 |
| 7 | 96.62 | 589.96 | 636.1 | 96.97 | 592.53 | 637.34 | 96.935 | 590.19 | 636.34 |
| 8 | 43.27 | 622.35 | 572.86 | 43.39 | 623.40 | 574.69 | 43.42 | 622.55 | 573.17 |
| 9 | 43.28 | 561.84 | 626.67 | 42.42 | 562.87 | 627.87 | 43.44 | 562.09 | 626.96 |
| 10 | 101.71 | 605.01 | 639.86 | 103.00 | 604.75 | 640.42 | 101.91 | 605.21 | 640.14 |
Disclaimer/Publisher’s Note: The statements, opinions and data contained in all publications are solely those of the individual author(s) and contributor(s) and not of MDPI and/or the editor(s). MDPI and/or the editor(s) disclaim responsibility for any injury to people or property resulting from any ideas, methods, instructions or products referred to in the content. |
© 2025 by the authors. Licensee MDPI, Basel, Switzerland. This article is an open access article distributed under the terms and conditions of the Creative Commons Attribution (CC BY) license (https://creativecommons.org/licenses/by/4.0/).
Share and Cite
Xiang, W.; Chen, J.; Li, H.; Chai, Z.; Lou, Y. Research on End-Effector Position Error Compensation of Industrial Robotic Arm Based on ECOA-BP. Sensors 2025, 25, 378. https://doi.org/10.3390/s25020378
Xiang W, Chen J, Li H, Chai Z, Lou Y. Research on End-Effector Position Error Compensation of Industrial Robotic Arm Based on ECOA-BP. Sensors. 2025; 25(2):378. https://doi.org/10.3390/s25020378
Chicago/Turabian StyleXiang, Wenping, Junhua Chen, Hao Li, Zhiyuan Chai, and Yinghou Lou. 2025. "Research on End-Effector Position Error Compensation of Industrial Robotic Arm Based on ECOA-BP" Sensors 25, no. 2: 378. https://doi.org/10.3390/s25020378
APA StyleXiang, W., Chen, J., Li, H., Chai, Z., & Lou, Y. (2025). Research on End-Effector Position Error Compensation of Industrial Robotic Arm Based on ECOA-BP. Sensors, 25(2), 378. https://doi.org/10.3390/s25020378

