Towards a Novel Digital Twin Framework Proposal Within the Engineering Design Process for Future Engineers: An IoT Smart Building Use Case
Abstract
1. Introduction
2. Related Work
2.1. Applications and Use Cases of Digital Twin Technologies
2.2. IoT and Remote Sensing for Smart Systems
2.3. Hybrid Pedagogical Approaches
3. Methodology
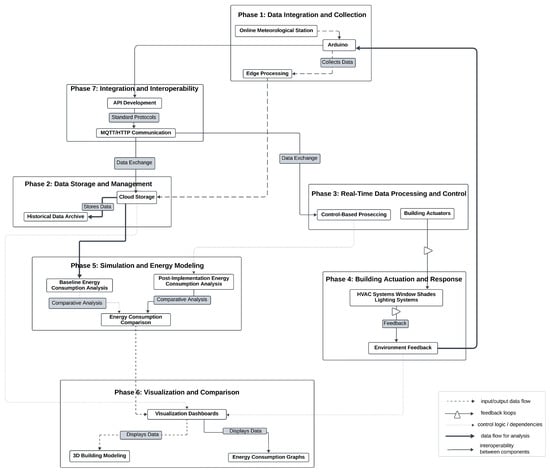
3.1. Digital Twin Framework
- Phase 1: Environmental Sensing
- Phase 2: Data Storage and Management
- Phase 3: Real-Time Data Processing
- Phase 4: Actuation and Building Response
- Phase 5: Simulation and Energy Modeling
- Phase 6: Visualization and Comparison
- Phase 7: Integration and Interoperability
3.2. Weather Monitoring Use Case for DT Framework Testing
- Data Acquisition Layer: This layer integrates IoT sensors such as the DHT22 sensor for temperature and humidity, BH1750 for light intensity, and anemometers for wind speed. Data are collected in real time and transmitted to the DT model via 5G communication. The framework employs MQTT protocols for low-latency, reliable data transmission.
- Simulation and Processing Layer: The DT model, developed using MATLAB and Unity3D, simulates system behavior under varying conditions. Predictive analytics algorithms are integrated to optimize responses [109], such as shading adjustments, to reduce HVAC energy consumption. This layer provides visualizations that aid in identifying inefficiencies and refining system parameters.
- Control and Actuation Layer: Actuation commands are generated based on information from the simulation layer. These commands control shading systems via servo motors, adjust lighting levels, and regulate HVAC systems. Feedback loops ensure that physical responses are reflected in the virtual model, maintaining synchronization between the physical and digital systems.
- Environmental Sensing: Learners begin by developing sensors such as the DHT22 for temperature and the BH1750 for light intensity. The goal is to understand the principles of data acquisition and sensor calibration.
- Data Storage and Management: Learners configure a time-series database to store environmental data. This phase introduces database design principles and querying techniques, emphasizing efficient data storage methods.
- Real-Time Data Processing: Using Arduino, learners implement preprocessing algorithms to filter and normalize data. Techniques such as moving averages and filters are introduced to improve data quality.
- Control and Actuation: Learners develop scenarios for controlling actuators based on environmental conditions. For example, servo motors adjust shading in response to solar radiation, and HVAC systems adapt to temperature changes.
- Simulation and Energy Modeling: Learners use tools such as MATLAB or Unity3D to simulate energy consumption, comparing performance before and after implementation. This phase highlights the impact of DT-driven optimizations on energy usage.
- Visualization: Dashboards are developed, allowing students to visualize real-time data and actuator states.
- Integration and Interoperability: Students implement MQTT protocols and 5G communication to ensure seamless interaction between system components, preparing them for scalable and interconnected systems.
3.3. Framework Structure
3.4. Weather Monitoring Use Case
3.4.1. The Need for a Digital Twin
3.4.2. Learning Objectives Through the Weather Monitoring Use Case
3.4.3. Framework Components
3.4.4. System Communication and Integration Flow: From IoT Sensors to Digital Twins
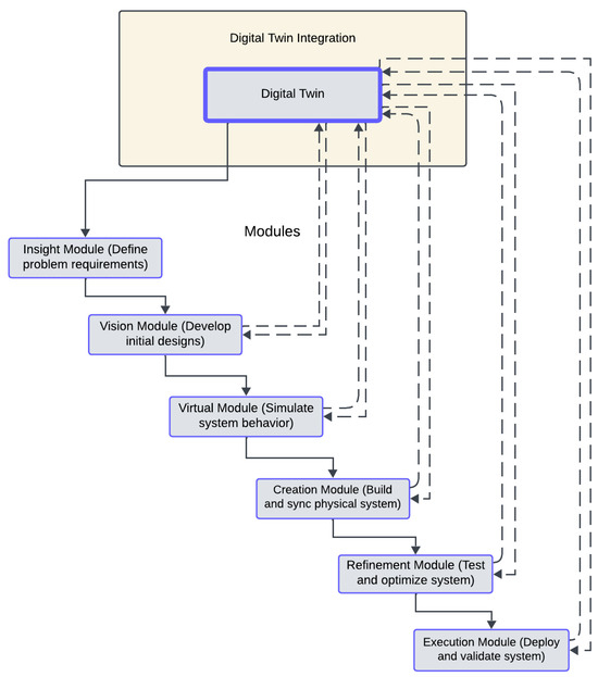
4. Integrated Digital Twin Engineering Process
- Insight Module: We define system goals and constraints using DT simulations for initial visualization. The objective is to define the engineering problem, identify constraints, and establish functional requirements. The role of the Digital Twin is to visualize environmental variables and the initial behavior of the system. In this phase, students analyze the purpose of the meteorological station, which involves collecting real-time weather data, processing them through the Arduino, and optimizing energy consumption. Tools like Unity3D or MATLAB can simulate basic environmental scenarios, allowing students to predict how temperature, humidity, and wind speed impact the system’s requirements. This early visualization helps students define performance metrics such as data accuracy, latency, and energy savings.
- Vision Module: We develop conceptual designs and evaluate feasibility through virtual prototypes. The objective is to create potential solutions and assess their feasibility. The role of the Digital Twin is to develop a virtual prototype of the system for initial testing. Students create multiple design ideas for integrating sensors, Arduino boards, and actuators into the meteorological station. A virtual DT model helps them evaluate the placement of motors/sensors, network topology, and actuator configurations. For example, the DT can simulate different sensor/motor placements and assess their effectiveness in obtaining accurate environmental data. In application, by using DT simulations, students can predict how the range of sensors/motors and shading logic affect the reliability of the data.
- Virtual Module: We model and simulate system behavior using real-time data inputs to refine designs. The goal is to create a detailed system model and simulate its behavior under various scenarios. The role of the Digital Twin is to conduct real-time simulations to test design assumptions. In this phase, students use Python 3.9 to simulate sensor data collection, actuator responses, and data communication through 5G networks. For the meteorological station, the simulations may include response times of shading actuators based on solar radiation and energy savings predicted by optimizing HVAC operations through shading. These simulations allow students to improve the system logic and identify potential bottlenecks, such as data delays or actuator latencies.
- Creation Module: We build physical prototypes and synchronize them with the DT model for validation. The aim is to construct the physical system and synchronize it with the Digital Twin. The role of the Digital Twin is to enable synchronization and real-time validation during the prototyping process. Students build the meteorological station using Arduino and actuators (e.g., servo motors for shading). In application, students test the shading controls by simulating various levels of solar radiation in the DT while observing the response of the physical system.
- Refinement Module: We use feedback from physical and virtual systems to optimize performance and address discrepancies. The purpose is to assess system performance and iteratively improve the components. The role of the Digital Twin is to identify and analyze the discrepancies between the physical and virtual systems. Using the DT, students compare simulated and actual results to identify inconsistencies [145,146]. For example, a simulation may predict a 3 °C drop in internal temperature due to shading adjustments, but physical tests only show a 2 °C drop. The DT helps students isolate factors such as sensor calibration errors or delayed actuator responses. Through this process, students iteratively refine the actuator logic and communication protocols to optimize system performance.
- Execution Module: We deploy the system in real-world scenarios and monitor its performance through the DT. The purpose is to develop the system in a real-world environment and validate its performance. The role of the Digital Twin is to monitor the deployed system for continuous optimization. In the final phase, students deploy the system on the campus, allowing for autonomous operation. The DT monitors system measurements, such as energy consumption, actuator response times, and environmental data accuracy. Students analyze trends over weeks to validate the scalability and effectiveness of the system. As part of the process, data collected during deployment may reveal that shading adjustments save 15% in HVAC energy, surpassing the predicted 12% from simulations.
4.1. The Circular Flow of the IDTEP
4.2. Advantages of the IDTEP Framework
4.3. Comparison of the IDTEP with Other Frameworks
5. Discussion and Conclusions
- Sensor accuracy: Environmental sensors (e.g., DHT22) are sensitive to placement and calibration and may show non-negligible drift under varying humidity and temperature conditions.
- Connectivity: Wi-Fi signal strength and router stability can affect data flow, leading to latency spikes or temporary disconnections.
- System scalability: Scaling the framework to large classrooms requires the careful management of IoT resources, microcontroller availability, and concurrent network bandwidth.
- Debugging complexity: Students often encountered difficulties in tracing delays or failures in the sensor–actuator communication chain, especially in real-time feedback loops.
- Tool familiarity: Students and instructors may have limited experience with platforms such as Unity3D, requiring orientation sessions or tutorials.
- Instructor training: The effective use of DT-based curricula requires faculty development, including the ability to troubleshoot IoT-device setups and interpret simulation behavior.
- Hardware constraints: Classrooms with limited access to Arduino kits, sensors, or internet infrastructure may face difficulties replicating the full system.
- Time and curriculum fit: Integrating multi-phase DT projects into existing engineering syllabi may require adjustments to course timelines and assessment strategies.
Author Contributions
Funding
Institutional Review Board Statement
Informed Consent Statement
Data Availability Statement
Conflicts of Interest
Abbreviations
| DT | Digital Twin |
| IoT | Internet of Things |
| HVAC | Heating, Ventilation, and Air Conditioning |
| IDTEP | Integrated Digital Twin Engineering Process |
| PBL | Project-Based Learning |
References
- Mušič, G.; Tomažič, S.; Logar, V. Distance Learning of Programmable Logic Control: An Implementation Example. In Proceedings of the 2022 29th International Conference on Systems, Signals and Image Processing (IWSSIP), Sofia, Bulgaria, 1–3 June 2022; pp. 1–4. [Google Scholar] [CrossRef]
- Masrani, E.; Patel, D.; Khatri, M.; Martis, E.; Gaur, N. Smart Living Solution to Optimize Building Systems for Efficient Energy Usage and Prediction. In Proceedings of the 2023 International Conference on Communication System, Computing and IT Applications (CSCITA), Mumbai, India, 31 March–1 April 2023; pp. 204–208. [Google Scholar] [CrossRef]
- Roda-Sanchez, L.; Cirillo, F.; Solmaz, G.; Jacobs, T.; Garrido-Hidalgo, C.; Olivares, T.; Kovacs, E. Building a Smart Campus Digital Twin: System, Analytics, and Lessons Learned From a Real-World Project. IEEE Internet Things J. 2024, 11, 4614–4627. [Google Scholar] [CrossRef]
- Kaarlela, T.; Arnarson, H.; Pitkäaho, T.; Shu, B.; Solvang, B.; Pieskä, S. Common Educational Teleoperation Platform for Robotics Utilizing Digital Twins. Machines 2022, 10, 577. [Google Scholar] [CrossRef]
- Kenett, R.S.; Bortman, J. The Digital Twin in Industry 4.0: A Wide-Angle Perspective. Qual. Reliab. Eng. Int. 2021, 38, 1357–1366. [Google Scholar] [CrossRef]
- Saad, R.; Shah, B.; Iqbal, F.; Ilyas, M.; Maqbool, F.; Rocha, Á. DeepClassRooms: A Deep Learning Based Digital Twin Framework for On-Campus Classrooms. Neural Comput. Appl. 2022, 35, 8017–8026. [Google Scholar] [CrossRef]
- Maksimović, M.; Davidović, N. The Role of Digital Twin Technology in Transforming Engineering Education. In Proceedings of the 9th International Scientific Conference Technics and Informatics in Education—TIE, Čačak, Serbia, 16–18 September 2022; pp. 264–270. [Google Scholar] [CrossRef]
- Dai, R.; Brell-Cokcan, S. Digital Twins as Education Support in Construction: A First Development Framework Based on the Reference Construction Site Aachen West. Constr. Robot. 2022, 6, 75–83. [Google Scholar] [CrossRef] [PubMed]
- Künz, A.; Rosmann, S.; Loria, E.; Pirker, J. The Potential of Augmented Reality for Digital Twins: A Literature Review. In Proceedings of the 2022 IEEE Conference on Virtual Reality and 3D User Interfaces (VR), Christchurch, New Zealand, 12–16 March 2022; pp. 389–398. [Google Scholar] [CrossRef]
- Liljaniemi, A.; Paavilainen, H. Using Digital Twin Technology in Engineering Education—Course Concept to Explore Benefits and Barriers. Open Eng. 2020, 10, 377–385. [Google Scholar] [CrossRef]
- Wang, Z. Digital Twin Technology. In Industry 4.0—Impact on Intelligent Logistics and Manufacturing; IntechOpen: London, UK, 2020. [Google Scholar] [CrossRef]
- Hu, W.; Zhang, T.; Deng, X.; Liu, Z.; Tan, J. Digital Twin: A State-of-the-Art Review of Its Enabling Technologies, Applications and Challenges. J. Intell. Manuf. Spec. Equip. 2021, 2, 1–34. [Google Scholar] [CrossRef]
- David, J.; Lobov, A.; Lanz, M. Learning Experiences Involving Digital Twins. In Proceedings of the IECON 2018—44th Annual Conference of the IEEE Industrial Electronics Society, Washington, DC, USA, 21–23 October 2018; pp. 3681–3686. [Google Scholar] [CrossRef]
- Jeong, D.-Y.; Baek, M.-S.; Lim, T.-B.; Kim, Y.-W.; Kim, S.-H.; Lee, Y.-T.; Jung, W.-S.; Lee, I.-B. Digital Twin: Technology Evolution Stages and Implementation Layers with Technology Elements. IEEE Access 2022, 10, 52609–52620. [Google Scholar] [CrossRef]
- Shahzad, M.; Shafiq, M.T.; Douglas, D.; Kassem, M. Digital Twins in Built Environments: An Investigation of the Characteristics, Applications, and Challenges. Buildings 2022, 12, 120. [Google Scholar] [CrossRef]
- Bolat-Akça, B.; Bozkaya, E. Digital Twin-Assisted Intelligent Anomaly Detection System for Internet of Things. Ad Hoc Netw. 2024, 158, 103484. [Google Scholar] [CrossRef]
- Zhang, Z.; Lu, J.; Xia, L.; Wang, S.; Zhang, H.; Zhao, R. Digital Twin System Design for Dual-Manipulator Cooperation Unit. In Proceedings of the 2020 IEEE 4th Information Technology, Networking, Electronic and Automation Control Conference (ITNEC), Chongqing, China, 12–14 June 2020; IEEE: New York, NY, USA, 2020; Volume 1, pp. 1431–1434. [Google Scholar] [CrossRef]
- Ala-Laurinaho, R. Sensor Data Transmission from a Physical Twin to a Digital Twin. Master’s Thesis, Aalto University, Espoo, Finland, 2019. [Google Scholar]
- Yu, W.; Patros, P.; Young, B.; Klinac, E.; Walmsley, T. Energy Digital Twin Technology for Industrial Energy Management: Classification, Challenges, and Future. Renew. Sustain. Energy Rev. 2022, 161, 112407. [Google Scholar] [CrossRef]
- Piromalis, D.; Kantaros, A. Digital Twins in the Automotive Industry: The Road toward Physical-Digital Convergence. Appl. Syst. Innov. 2022, 5, 65. [Google Scholar] [CrossRef]
- Petrova-Antonova, D.; Ilieva, S. Digital Twin Modeling of Smart Cities. In Proceedings of the International Conference on Smart Applications and Data Analysis for Smart Cities, Paris, France, 27–29 August 2020; pp. 384–390. [Google Scholar] [CrossRef]
- Zhao, Y.; Cao, C.; Liu, Z. A Framework for Prefabricated Component Hoisting Management Systems Based on Digital Twin Technology. Buildings 2022, 12, 276. [Google Scholar] [CrossRef]
- Salem, T.; Dragomir, M. Options for and Challenges of Employing Digital Twins in Construction Management. Appl. Sci. 2022, 12, 2928. [Google Scholar] [CrossRef]
- Khan, L.U.; Han, Z.; Saad, W.; Hossain, E.; Guizani, M.; Hong, C.S. Digital Twin of Wireless Systems: Overview, Taxonomy, Challenges, and Opportunities. IEEE Commun. Surv. Tutor. 2022, 24, 2230–2254. [Google Scholar] [CrossRef]
- Luo, J.; Liu, P.; Cao, L. Coupling a Physical Replica with a Digital Twin: A Comparison of Participatory Decision-Making Methods in an Urban Park Environment. ISPRS Int. J. Geo-Inf. 2022, 11, 452. [Google Scholar] [CrossRef]
- Flaga, S.; Pacholczak, K. Demonstrator of a Digital Twin for Education and Training Purposes as a Web Application. Adv. Sci. Technol. Res. J. 2022, 16, 110–119. [Google Scholar] [CrossRef]
- Zeb, S.; Mahmood, A.; Hassan, S.; Piran, M.D.; Gidlund, M.; Guizani, M. Industrial Digital Twins at the Nexus of NextG Wireless Networks and Computational Intelligence: A Survey. J. Netw. Comput. Appl. 2021, 200, 103309. [Google Scholar] [CrossRef]
- Shi, Y.; Shen, W.; Wang, L.; Longo, F.; Nicoletti, L.; Padovano, A. A Cognitive Digital Twins Framework for Human-Robot Collaboration. Procedia Comput. Sci. 2022, 200, 1867–1874. [Google Scholar] [CrossRef]
- Catalano, M.; Chiurco, A.; Fusto, C.; Gazzaneo, L.; Longo, F.; Mirabelli, G.; Nicoletti, L.; Solina, V.; Talarico, S. A Digital Twin-Driven and Conceptual Framework for Enabling Extended Reality Applications: A Case Study of a Brake Discs Manufacturer. Procedia Comput. Sci. 2022, 200, 1885–1893. [Google Scholar] [CrossRef]
- Mertes, J.; Glatt, M.; Yi, L.; Klar, M.; Ravani, B.; Aurich, J. Modeling and Implementation of a 5G-Enabled Digital Twin of a Machine Tool Based on Physics Simulation. In Advances in Manufacturing and Production Management; Springer: Cham, Switzerland, 2023; pp. 90–110. [Google Scholar] [CrossRef]
- Ruangpan, L.; Mahgoub, M.; Abebe, Y.; Vojinovic, Z.; Boonya-Aroonnet, S.; Sanchez Torres, A.; Weesakul, S. Real Time Control of Nature-Based Solutions: Towards Smart Solutions and Digital Twins in Rangsit Area, Thailand. J. Environ. Manag. 2023, 344, 118389. [Google Scholar] [CrossRef] [PubMed]
- Corradini, F.; Pettinari, S.; Re, B.; Rossi, L.; Tiezzi, F. Executable Digital Process Twins: Towards the Enhancement of Process-Driven Systems. Big Data Cogn. Comput. 2023, 7, 139. [Google Scholar] [CrossRef]
- Caporalini, L. BIM and Game Engines Coupling for Digital Twin Implementation in the AEC Industry: A Use-Case Analysis. Master’s Thesis, Civil Engineering & Geosciences, Delft University of Technology, Delft, The Netherlands, 2023. Available online: https://repository.tudelft.nl/record/uuid%3A939525b8-227f-4c5e-8549-4229f24f9f37 (accessed on 1 March 2024).
- Jensen, O.B.; Cureton, P. Repositioning Drone Sensing in Landscape Urbanism and Planning. In Vision and Verticality; Social Visualities (SV) Series; Springer Nature: Berlin/Heidelberg, Germany, 2024; pp. 69–83. Available online: https://link.springer.com/chapter/10.1007/978-3-031-39884-1_6 (accessed on 18 February 2024). [CrossRef]
- Ko, T.-H.; Lee, H.-M.; Noh, D.-H.; JuHwan, C.; Byun, S.-W. Design and Implementation of a Digital Twin Platform in Vertical Farming Systems. In Proceedings of the 2022 Thirteenth International Conference on Ubiquitous and Future Networks (ICUFN), Barcelona, Spain, 5–8 July 2022; pp. 366–368. [Google Scholar] [CrossRef]
- Villanueva, F.J.; Aceña, O.; Dorado, J.; Cantarero, R.; Bermejo, J.F.; Rubio, A. On Building Support of Digital Twin Concept for Smart Spaces. In Proceedings of the 2020 IEEE International Conference on Human-Machine Systems (ICHMS), Rome, Italy, 7–9 September 2020; pp. 1–4. [Google Scholar] [CrossRef]
- Tjahyadi, H.; Prasetya, K.; Murwantara, I. Digital Twin Based Laboratory for Control Engineering Education. Int. J. Inf. Educ. Technol. 2023, 13, 704–711. [Google Scholar] [CrossRef]
- Lauria, M.; Azzalin, M. Digital Twin Approach in Buildings: Future Challenges via a Critical Literature Review. Buildings 2024, 14, 376. [Google Scholar] [CrossRef]
- Yousefnezhad, N.; Malhi, A.; Kinnunen, T.; Huotari, M.; Främling, K. Product Lifecycle Information Management with Digital Twin: A Case Study. In Proceedings of the 2020 IEEE 18th International Conference on Industrial Informatics (INDIN), Warwick, UK, 20–23 July 2020; pp. 321–326. [Google Scholar] [CrossRef]
- Tan, D.Y.; Cheah, C.W.; Lee, C.H. Reverse Engineering Pedagogy as an Educational Tool to Promote Symbiosis between Design and Physics. In Proceedings of the 2021 IEEE International Conference on Engineering, Technology & Education (TALE), Wuhan, China, 5–8 December 2021; pp. 780–784. [Google Scholar] [CrossRef]
- Rassudov, L.; Korunets, A. Virtual Labs: An Effective Engineering Education Tool for Remote Learning and Not Only. In Proceedings of the 2022 29th International Workshop on Electric Drives: Advances in Power Electronics for Electric Drives (IWED), Moscow, Russia, 26–29 January 2022; pp. 1–4. [Google Scholar] [CrossRef]
- Ferdiana, R. The Adoption of MOOC to Improve Engineering Design Skill in a Capstone Project. In Proceedings of the 2020 6th International Conference on Science and Technology (ICST), Yogyakarta, Indonesia, 7–8 September 2020; pp. 1–6. [Google Scholar] [CrossRef]
- Kwon, Y.-K. Optimal Digital Twin Model-Based CPS (Cyber Physical System) Design for Smart Factory. In Proceedings of the 2022 22nd International Conference on Control, Automation and Systems (ICCAS), Jeju, Republic of Korea, 27 November–1 December 2022; pp. 752–754. [Google Scholar] [CrossRef]
- Pexyean, T.; Saraubon, K.; Nilsook, P. IoT, AI, and Digital Twin for Smart Campus. In Proceedings of the 2022 Research, Invention, and Innovation Congress: Innovative Electricals and Electronics (RI2C), Bangkok, Thailand, 4–5 August 2022; pp. 160–164. [Google Scholar] [CrossRef]
- Hussaini, A.; Qian, C.; Guo, Y.; Lu, C.; Yu, W. Digital Twins of Smart Campus: Performance Evaluation Using Machine Learning Analysis. In Proceedings of the 2023 IEEE 8th International Symposium on Environmentally Conscious Design and Inverse Manufacturing (SERA), Orlando, FL, USA, 23–25 May 2023; pp. 132–137. [Google Scholar] [CrossRef]
- Orsolits, H.; Rauh, S.F.; Estrada, J.G. Using Mixed Reality Based Digital Twins for Robotics Education. In Proceedings of the 2022 IEEE International Symposium on Mixed and Augmented Reality Adjunct (ISMAR-Adjunct), Singapore, 17–21 October 2022; pp. 56–59. [Google Scholar] [CrossRef]
- Guc, F.; Viola, J.; Chen, Y. Digital Twins Enabled Remote Laboratory Learning Experience for Mechatronics Education. In Proceedings of the 2021 IEEE 1st International Conference on Digital Twins and Parallel Intelligence (DTPI), Beijing, China, 15 July–15 August 2021; pp. 242–245. [Google Scholar] [CrossRef]
- Pang, Z.; Zhao, H.; Tang, Z.; Kong, F. A Digital Twins-Based Smart Classroom Monitoring System. In Proceedings of the 2023 IEEE International Conference on Advanced Learning Technologies (ICALT), Orem, UT, USA, 10–13 July 2023; pp. 347–349. [Google Scholar] [CrossRef]
- Pajpach, M.; Pribiš, R.; Drahoš, P.; Kučera, E.; Haffner, O. Design of an Educational-development Platform for Digital Twins using the Interoperability of the OPC UA Standard and Industry 4.0 Components. In Proceedings of the 2023 3rd International Conference on Electrical, Computer, Communications and Mechatronics Engineering (ICECCME), Tenerife, Spain, 19–21 July 2023; pp. 1–6. [Google Scholar] [CrossRef]
- Solmaz, G.; Cirillo, F.; Fattore, U. Digital Twins in the Future Networking: A Use Case in IOWN. In Proceedings of the 2022 IEEE 8th World Forum on Internet of Things (WF-IoT), Yokohama, Japan, 26 October–11 November 2022; pp. 1–8. [Google Scholar] [CrossRef]
- Jose, F.-V.; Norma, G.-M.; Ivan, R.-F.; Sebastian, R.-D.; Arnaldo, G.-O.; Cesar, A.-C. Digital Twin of the Medium Voltage Grid of University City at UNAM. In Proceedings of the 2021 IEEE PES Innovative Smart Grid Technologies Europe (ISGT Europe), Espoo, Finland, 18–21 October 2021; pp. 1–6. [Google Scholar] [CrossRef]
- Wang, G.; Bing, Z.; Hou, Z.; Guan, Y.; Qi, X.; Liu, M. Workshop Management and Control System Based on Digital Twin. In Proceedings of the 2022 8th International Conference on Control, Automation and Robotics (ICCAR), Xiamen, China, 8–10 April 2022; pp. 16–21. [Google Scholar] [CrossRef]
- Salimi, F.-F.; Salimi, F.; Taghipoor, H.; Mokhtarname, R.; Safavi, A.A.; Urbas, L. Active Learning on the Collaborative Digital Twin of the Process Plants. In Proceedings of the 2022 IEEE Global Engineering Education Conference (EDUCON), Tunis, Tunisia, 28–31 March 2022; pp. 878–883. [Google Scholar] [CrossRef]
- Zhang, Z.; Wen, F.; Sun, Z.; Guo, X.; He, T.; Lee, C. Artificial Intelligence-Enabled Sensing Technologies in the 5G/Internet of Things Era: From Virtual Reality/Augmented Reality to the Digital Twin. Adv. Intell. Syst. 2022, 4, 2100228. [Google Scholar] [CrossRef]
- Ramirez, R.; Huang, C.-Y.; Liang, S.-H. 5G Digital Twin: A Study of Enabling Technologies. Appl. Sci. 2022, 12, 7794. [Google Scholar] [CrossRef]
- Viola, J.; Chen, Y. Digital Twin Enabled Smart Control Engineering as an Industrial AI: A New Framework and Case Study. In Proceedings of the 2020 2nd International Conference on Industrial Artificial Intelligence (IAI), Shenyang, China, 23–25 October 2020; pp. 1–6. [Google Scholar] [CrossRef]
- Han, H.; Shim, K.C. Development of an Engineering Design Process-Based Teaching and Learning Model for Scientifically Gifted Students at the Science Education Institute for the Gifted in South Korea. Asia-Pac. Sci. Educ. 2019, 5, 13. [Google Scholar] [CrossRef]
- Linh, N.; Huong, L. Engineering Design Process in STEM Education: An Illustration with the Topic “Wind Energy Engineers”. J. Phys. Conf. Ser. 2021, 1835, 012051. [Google Scholar] [CrossRef]
- Fashal, N.A.; Elkhayat, G.A.; Elmorsy, S.A. Review and Proposed Digital Twin Model for Sustainable Smart University Asset Management. In Proceedings of the 2023 IEEE Afro-Mediterranean Conference on Artificial Intelligence (AMCAI), Hammamet, Tunisia, 13–15 December 2023; pp. 1–8. [Google Scholar] [CrossRef]
- Arboleda, S.G.; Mikkelsen, P.H.; Gomes, C.; Larsen, P.G. Survey on Open-Source Digital Twin Frameworks—A Case Study Approach. Softw. Pract. Exp. 2024, 54, 929–960. [Google Scholar] [CrossRef]
- Gorbatenko, N.; Ovsov, A.; Vedernikov, V.; Lebedeva, A. The Concept of Creating a Software Digital Twin of an Electronic Device. In Proceedings of the 2022 2nd International Conference on Technology Enhanced Learning in Higher Education (TELE), Lipetsk, Russia, 26–27 May 2022; pp. 115–117. [Google Scholar] [CrossRef]
- Kalantari, S.; Pourjabar, S.; Xu, T.; Kan, J. Developing and User-Testing a “Digital Twins” Prototyping Tool for Architectural Design. Autom. Constr. 2022, 135, 104140. [Google Scholar] [CrossRef]
- Mücke, N.T.; Pandey, P.; Jain, S.; Bohté, S.M.; Oosterlee, C.W. A Probabilistic Digital Twin for Leak Localization in Water Distribution Networks Using Generative Deep Learning. Sensors 2023, 23, 6179. [Google Scholar] [CrossRef] [PubMed]
- Singh, M.; Srivastava, R.; Fuenmayor, E.; Kuts, V.; Qiao, Y.; Murray, N.; Devine, D. Applications of Digital Twin across Industries: A Review. Appl. Sci. 2022, 12, 5727. [Google Scholar] [CrossRef]
- Alnaser, A.A.; Maxi, M.; Elmousalami, H. AI-Powered Digital Twins and Internet of Things for Smart Cities and Sustainable Building Environment. Appl. Sci. 2024, 14, 12056. [Google Scholar] [CrossRef]
- Rebecchi, F.; Pastor, A.; Mozo, A.; Lombardo, C.; Bruschi, R.; Aliferis, I.; Doriguzzi-Corin, R.; Gouvas, P.; Alvarez Romero, A.; Angelogianni, A.; et al. A Digital Twin for the 5G Era: The SPIDER Cyber Range. In Proceedings of the 2022 IEEE 23rd International Symposium on a World of Wireless, Mobile and Multimedia Networks (WoWMoM), Belfast, UK, 14–17 June 2022; pp. 567–572. [Google Scholar] [CrossRef]
- Andritsou, D.; Alexiou, C.; Potsiou, C. BIM, 3D Cadastral Data and AI for Weather Conditions Simulation and Energy Consumption Monitoring. Land 2024, 13, 880. [Google Scholar] [CrossRef]
- Boltsi, A.; Kalovrektis, K.; Xenakis, A.; Chatzimisios, P.; Chaikalis, C. Digital Tools, Technologies, and Learning Methodologies for Education 4.0 Frameworks: A STEM Oriented Survey. IEEE Access 2024, 12, 12883–12901. [Google Scholar] [CrossRef]
- Erdei, T.I.; Krakó, R.; Husi, G. Design of a Digital Twin Training Centre for an Industrial Robot Arm. Appl. Sci. 2022, 12, 8862. [Google Scholar] [CrossRef]
- Dietz, M.; Meissner, B.; Goppelt, F.; Schmidt-Vollus, R. On the Development of Virtual Labs Using Digital Twins and a Proposal for Didactic Optimization Using Design-Based Research. In Proceedings of the 2021 Fifth World Conference on Smart Trends in Systems Security and Sustainability (WorldS4), London, UK, 29–30 July 2021; pp. 186–191. [Google Scholar] [CrossRef]
- Monostori, L.; Kádár, B.; Bauernhansl, T.; Kondoh, S.; Kumara, S.R.T.; Reinhart, G.; Sauer, O.; Schuh, G.; Sihn, W.; Ueda, K. Cyber-physical systems in manufacturing. CIRP Ann. 2016, 65, 621–641. [Google Scholar] [CrossRef]
- Ricondo, I.; Porto, A.; Ugarte, M. A Digital Twin Framework for the Simulation and Optimization of Production Systems. Procedia CIRP 2021, 104, 762–767. [Google Scholar] [CrossRef]
- Primo Egoavil, X.; Sucaticona Araujo, F.; De la Torre Salazar, J. Viability of the Digital Twin in the Inventory of Educational Assets to Improve Maintenance Control. In Proceedings of the 2022 Congreso Internacional de Innovación y Tendencias en Ingeniería (CONIITI), Bogota, Colombia, 5–7 October 2022; pp. 1–6. [Google Scholar] [CrossRef]
- Yang, X.; Yang, L.; Li, S. A Digital Twin Application Framework in the Field of Industry. In Proceedings of the 2023 IEEE 18th Conference on Industrial Electronics and Applications (ICIEA), Ningbo, China, 18–22 August 2023; pp. 1615–1619. Available online: https://api.semanticscholar.org/CorpusID:261713048 (accessed on 3 March 2024).
- Dang, Z.; Chen, H.; Hei, X.; Liu, Y. A Digital Twin Framework for Logical Range. In Proceedings of the 2023 International Conference on Networking and Network Applications (NaNA), Qingdao, China, 18–21 August 2023; pp. 313–317. [Google Scholar] [CrossRef]
- Zhang, Y.; Liang, R.; Wei, L.; Fu, X.; Zheng, Y. A Digital Twin of Instructor in Higher Education. In Proceedings of the 2022 8th Annual International Conference on Network and Information Systems for Computers (ICNISC), Hangzhou, China, 16–19 September 2022; pp. 866–870. [Google Scholar] [CrossRef]
- Allen, T.R.; Katragadda, S.; Chen, Y.-H.; Terry, B.; Baptist, J.; Yetkin, O.; Tahvildari, N.; Han, S.; Steiner, B.; McLeod, G.; et al. A Digital Twin to Link Flood Models, Sensors, and Earth Observations for Coastal Resilience in Hampton Roads, Virginia, U.S.A. In Proceedings of the IGARSS 2023—2023 IEEE International Geoscience and Remote Sensing Symposium, Pasadena, CA, USA, 16–21 July 2023; pp. 1388–1391. [Google Scholar] [CrossRef]
- Dauphinais, D.; Zylka, M.; Spahic, H.; Shaik, F.; Yang, J.; Cruz, I.; Gibson, J.; Wang, Y. Automated Vulnerability Testing and Detection Digital Twin Framework for 5G Systems. In Proceedings of the 2023 IEEE 9th International Conference on Network Softwarization (NetSoft), Madrid, Spain, 19–23 June 2023; pp. 308–310. [Google Scholar] [CrossRef]
- Wilking, F.; Behringer, M.; Fett, M.; Goetz, S.; Kirchner, E.; Wartzack, S. Concept of a Modular and System Model Driven Digital Twin for Engineering Education. In Proceedings of the 2023 18th Annual System of Systems Engineering Conference (SoSe), Lille, France, 14–16 June 2023; pp. 1–7. [Google Scholar] [CrossRef]
- Wu, Q.; Hou, B.; Di, S.; Bao, Y. Construction of Digital Twin Model of Other-Excited DC Motor and Application of Simulation Experiments. In Proceedings of the 2022 9th International Forum on Electrical Engineering and Automation (IFEEA), Zhuhai, China, 4–6 November 2022; pp. 155–159. [Google Scholar] [CrossRef]
- Ou, H.; Yue, P.; Duan, Q.; Mo, S.; Zhao, Z.; Qu, X.; Hu, X. Development of a Low-Cost and User-Friendly System to Create Personalized Human Digital Twin. In Proceedings of the 2023 IEEE 45th Annual International Conference of the Engineering in Medicine and Biology Society (EMBC), Sydney, Australia, 24–27 July 2023; pp. 1–4. [Google Scholar] [CrossRef]
- Żytniewski, M.; Pankowska, M. Digital Twin Framework Survey and Proposal of Implementation. In Proceedings of the International Scientific Conference on Information Systems Development (ISD), Lisbon, Portugal, 30 August–1 September 2023. [Google Scholar] [CrossRef]
- Wu, J.; Huang, Z.; Hang, P.; Huang, C.; De Boer, N.; Lv, C. Digital Twin-Enabled Reinforcement Learning for End-to-End Autonomous Driving. In Proceedings of the 2021 IEEE 1st International Conference on Digital Twins and Parallel Intelligence (DTPI), Beijing, China, 15 July–15 August 2021; pp. 62–65. [Google Scholar] [CrossRef]
- Zhang, J.; Zhu, J.; Tu, W.; Wang, M.; Yang, Y.; Qian, F.; Xu, Y. The Effectiveness of a Digital Twin Learning System in Assisting Engineering Education Courses: A Case of Landscape Architecture. Appl. Sci. 2024, 14, 6484. [Google Scholar] [CrossRef]
- Baligar, P.; Kandakatla, R.; Joshi, G.; Shettar, A. Integrating Cooperative Learning Principles into the Engineering Design Process: A Mixed-Methods Study at First-Year Undergraduate Engineering. In Proceedings of the 2021 IEEE Frontiers in Education Conference (FIE), Lincoln, NE, USA, 13–16 October 2021; pp. 1–5. [Google Scholar] [CrossRef]
- Precharattana, M.; Sanium, S.; Pongsanon, K.; Ritthipravat, P.; Chuechote, S.; Kusakunniran, W. Blended Engineering Design Process Learning Activities for Secondary School Students during COVID-19 Epidemic: Students’ Learning Activities and Perception. Educ. Sci. 2023, 13, 159. [Google Scholar] [CrossRef]
- Inkermann, D.; Stechert, C.; Ammersdörfer, T.; Balzerkiewitz, H.P. Supporting Implementation of Virtual Reality in Engineering Design by Structured Reflection. In Proceedings of the 2022 IEEE International Conference on Industrial Engineering and Engineering Management (IEEM), Kuala Lumpur, Malaysia, 7–10 December 2022; pp. 1–5. [Google Scholar] [CrossRef]
- Cui, Y.; Diao, Q.; Zeng, L.; Wei, T. Construction of Assembly Building Design Process Based on Parallel Theory. In Proceedings of the 2021 2nd International Conference on Urban Engineering and Management Science (ICUEMS), Sanya, China, 29–31 January 2021; pp. 173–176. [Google Scholar] [CrossRef]
- Guo, C. Durability Life Prediction Technology of Port Hydraulic Structure Driven by the Fusion of Digital Twins and Deep Learning. In Proceedings of the 2021 International Conference on Computers, Information Processing and Advanced Education (CIPAE), Ottawa, ON, Canada, 25–27 May 2021; pp. 179–184. [Google Scholar] [CrossRef]
- Aziz, A. Virtualizing Operational Technology by Distributed Digital Twins. Ph.D. Thesis, Luleå University of Technology, Luleå, Sweden, 2023. Available online: https://urn.kb.se/resolve?urn=urn:nbn:se:ltu:diva-103277 (accessed on 10 March 2024).
- Elias-Espinosa, M.C.; Bastida-Escamilla, E. Evaluating Digital Twins as Training Centers: A Case Study. In Proceedings of the 2022 10th International Conference on Information and Education Technology (ICIET), Matsue, Japan, 9–11 April 2022; IEEE: New York, NY, USA, 2022; pp. 1–5. [Google Scholar] [CrossRef]
- Pérez, L.; Rodríguez-Jiménez, S.; Rodríguez, N.; Usamentiaga, R.; García, D.F. Digital Twin and Virtual Reality Based Methodology for Multi-Robot Manufacturing Cell Commissioning. Appl. Sci. 2020, 10, 3633. [Google Scholar] [CrossRef]
- Dashkina, A.I.; Khalyapina, L.P.; Kobicheva, A.M.; Odinokaya, M.A.; Tarkhov, D.A. Developing a Model of Increasing the Learners’ Bilingual Professional Capacity in the Virtual Laboratory Environment. Appl. Sci. 2020, 10, 7022. [Google Scholar] [CrossRef]
- Jiménez Rios, A.; Plevris, V.; Nogal, M. Bridge Management through Digital Twin-Based Anomaly Detection Systems: A Systematic Review. Front. Built Environ. 2023, 9, 1176621. [Google Scholar] [CrossRef]
- Zafar, M.H.S. Human Digital Twin: A Review of Business Applications and Future Directions. Master’s Thesis, School of Business and Management, Lappeenranta–Lahti University of Technology (LUT), Lappeenranta, Finland, 2024. Available online: https://urn.fi/URN:NBN:fi-fe202401102241 (accessed on 12 December 2024).
- Liu, Y.; Xiaofe, Z.; Huang, W.; He, D.; Mi, X. A Framework for Rare and Endangered Plants Protection Based on Beidou and Digital Twins Technology. In Proceedings of the 2021 International Conference on Electronic Information Technology and Smart Agriculture (ICEITSA), Huaihua, China, 10–12 December 2021; pp. 130–134. [Google Scholar] [CrossRef]
- Atalay, M. An Overview of Digital Twin Applications on Smart Agriculture. In Proceedings of the 2023 International Balkan Conference on Communications and Networking (BalkanCom), İstanbul, Türkiye, 5–8 June 2023; pp. 1–5. [Google Scholar] [CrossRef]
- Xu, L.; Yu, H.; Qin, H.; Chai, Y.; Yan, N.; Li, D.; Chen, Y. Digital Twin for Aquaponics Factory: Analysis, Opportunities, and Research Challenges. IEEE Trans. Ind. Inform. 2024, 20, 5060–5073. [Google Scholar] [CrossRef]
- Cakir, L.V.; Bilen, T.; Özdem, M.; Canberk, B. Digital Twin Middleware for Smart Farm IoT Networks. In Proceedings of the 2023 International Balkan Conference on Communications and Networking (BalkanCom), İstanbul, Türkiye, 5–8 June 2023; pp. 1–5. [Google Scholar] [CrossRef]
- Chavez Baliguat, D.I.; Alagon, F.J.A.; Aleluya, E.R.M.; Haim, S.H.; Salaan, C.J.O. Digital Twinning in Precision Agriculture: Fabrication of a Close-Range Photogrammetry and Microclimate IoT-Enabled Data Acquisition System. In Proceedings of the 2023 6th International Conference on Applied Computational Intelligence in Information Systems (ACIIS), Bandar Seri Begawan, Brunei, 23–25 October 2023; pp. 1–6. [Google Scholar] [CrossRef]
- An, D.; Chen, Y. Explainable Artificial Intelligence (XAI) Empowered Digital Twin on Soil Carbon Emission Management Using Proximal Sensing. In Proceedings of the 2023 IEEE 3rd International Conference on Digital Twins and Parallel Intelligence (DTPI), Orlando, FL, USA, 7–9 November 2023; pp. 1–5. [Google Scholar] [CrossRef]
- Fuentealba, D.; Flores, C.; Soto, I.; Zamorano, R.; Reid, S. Guidelines for Digital Twins in 5G Agriculture. In Proceedings of the 2022 13th International Symposium on Communication Systems, Networks and Digital Signal Processing (CSNDSP), Porto, Portugal, 20–22 July 2022; pp. 613–618. [Google Scholar] [CrossRef]
- Kalyani, Y.; Collier, R. Hypermedia Multi-Agents, Semantic Web, and Microservices to Enhance Smart Agriculture Digital Twin. In Proceedings of the 2023 IEEE International Conference on Pervasive Computing and Communications Workshops and other Affiliated Events (PerCom Workshops), Atlanta, GA, USA, 13–17 March 2023; pp. 170–171. [Google Scholar] [CrossRef]
- Skobelev, P.; Laryukhin, V.; Simonova, E.; Goryanin, O.; Yalovenko, V.; Yalovenko, O. Multi-agent Approach for Developing a Digital Twin of Wheat. In Proceedings of the 2020 IEEE International Conference on Smart Computing (SMARTCOMP), Bologna, Italy, 14–17 September 2020; pp. 268–273. [Google Scholar] [CrossRef]
- Kim, H.J.; Lee, M.H.; Yoe, H. Research on the Design and Application of Digital Twin-Based Smart Agricultural Systems. In Proceedings of the 2023 Congress in Computer Science, Computer Engineering, & Applied Computing (CSCE), Las Vegas, NV, USA,, 24–27 July 2023; pp. 1770–1773. [Google Scholar] [CrossRef]
- Nava-Téllez, I.A.; Elias-Espinosa, M.C.; Escamilla, E.B.; Hernández Saavedra, A. Digital Twins and Virtual Reality as Means for Teaching Industrial Robotics: A Case Study. In Proceedings of the 2023 11th International Conference on Information and Education Technology (ICIET), Fujisawa, Japan, 18–20 March 2023; pp. 29–33. [Google Scholar] [CrossRef]
- Hu, C.; Qi, Q.; Zhang, L.; Liu, C.; Chen, D.; Liao, J.; Zhuang, Z.; Wang, J. Digital Twins-Based Multi-Agent Deep Reinforcement Learning for UAV-Assisted Vehicle Edge Computing. In Proceedings of the 2022 IEEE Smartworld, Ubiquitous Intelligence & Computing, Scalable Computing & Communications, Digital Twin, Privacy Computing, Metaverse, Autonomous & Trusted Vehicles (SmartWorld/UIC/ScalCom/DigitalTwin/PriComp/Meta), Haikou, China, 15–18 December 2022; pp. 1329–1336. [Google Scholar] [CrossRef]
- Piras, G.; Agostinelli, S.; Muzi, F. Smart Buildings and Digital Twin to Monitoring the Efficiency and Wellness of Working Environments: A Case Study on IoT Integration and Data-Driven Management. Appl. Sci. 2025, 15, 4939. [Google Scholar] [CrossRef]
- Buysse, L.; Van den Broucke, Q.; Verslype, S.; Peuteman, J.; Boydens, J.; Pissoort, D. FPGA-Based Digital Twins of Microcontroller Peripherals for Verification of Embedded Software in a Distance Learning Environment. In Proceedings of the 2021 XXX International Scientific Conference Electronics (ET), Sozopol, Bulgaria, 15–17 September 2021; pp. 1–4. [Google Scholar] [CrossRef]
- Machado, G.S.; Melo de Carvalho, M.; de Souza Picanço, W.; de Carvalho Ayres, F.A., Jr.; Paiva de Medeiros, R.L.; Ferreira de Lucena, V., Jr. Implementation of the System of Remote Laboratories in the Area of Mechatronics for Learning without Human Supervision. In Proceedings of the 2022 IEEE Frontiers in Education Conference (FIE), Uppsala, Sweden, 8–11 October 2022; pp. 1–5. [Google Scholar] [CrossRef]
- Botín-Sanabria, D.M.; Mihaita, A.-S.; Peimbert-García, R.E.; Ramírez-Moreno, M.A.; Ramírez-Mendoza, R.A.; Lozoya-Santos, J.d.J. Digital Twin Technology Challenges and Applications: A Comprehensive Review. Remote Sens. 2022, 14, 1335. [Google Scholar] [CrossRef]
- Zaballos, A.; Briones, A.; Massa, A.; Centelles, P.; Caballero, V. A Smart Campus’ Digital Twin for Sustainable Comfort Monitoring. Sustainability 2020, 12, 9196. [Google Scholar] [CrossRef]
- Lei, Z.; Zhou, H.; Hu, W.; Liu, G.-P.; Guan, S.; Feng, X. Toward a Web-Based Digital Twin Thermal Power Plant. IEEE Trans. Ind. Inform. 2022, 18, 1716–1725. [Google Scholar] [CrossRef]
- Shen, C.; Zhang, P.; Dollevoet, R.; Zoeteman, A.; Li, Z. Evaluating Railway Track Stiffness Using Axle Box Accelerations: A Digital Twin Approach. Mech. Syst. Signal Process. 2023, 204, 110730. [Google Scholar] [CrossRef]
- Billey, A.; Wuest, T. Energy Digital Twins in Smart Manufacturing Systems: A Literature Review. Manuf. Lett. 2023, 35, 1318–1325. [Google Scholar] [CrossRef]
- Robles, J.; Martín, C.; Díaz, M. OpenTwins: An Open-Source Framework for the Development of Next-Gen Compositional Digital Twins. Comput. Ind. 2023, 152, 104007. [Google Scholar] [CrossRef]
- Bounceur, A.; Clavier, L.; Combeau, P.; Marc, O.; Vauzelle, R.; Masserann, A.; Soler, J.; Euler, R.; Alwajeeh, T.; Devendra, V.; et al. CupCarbon: A new platform for the design, simulation and 2D/3D visualization of radio propagation and interferences in IoT networks. In Proceedings of the 2018 15th IEEE Annual Consumer Communications & Networking Conference (CCNC), Las Vegas, NV, USA, 12–15 January 2018; pp. 1–4. [Google Scholar] [CrossRef]
- Ukwuoma, H.C.; Dusserre, G.; Coatrieux, G.; Vincent, J. Analysis of digital twin and its physical object: Exploring the efficiency and accuracy of datasets for real-world application. Data Sci. Manag. 2024, 7, 361–375. [Google Scholar] [CrossRef]
- Kulkarni, K.P. New Value Creation Opportunities for Digital Twin for Product Design and Development. Master’s Thesis, School of Engineering Science, Tuotantotalous, Lappeenranta–Lahti University of Technology (LUT), Lappeenranta, Finland, 2023. Available online: https://urn.fi/URN:NBN:fi-fe2023061555234 (accessed on 10 March 2024).
- Nair, M.; Dede, O.L.; De, S.; Fernandez, R.E. Digital Twin for Bruise Detection in Precision Agriculture. In Proceedings of the 2024 IEEE 21st Consumer Communications & Networking Conference (CCNC), Las Vegas, NV, USA, 6–9 January 2024; pp. 562–565. [Google Scholar] [CrossRef]
- Lathifah, S.N.; Albarda. Digital Twin for Oyster Mushroom Cultivation Monitoring System. In Proceedings of the 2023 10th International Conference on Electrical and Electronics Engineering (ICEEE), Istanbul, Türkiye, 8–10 May 2023; pp. 434–438. [Google Scholar] [CrossRef]
- R, R.; Prahalad, H.; Kumar, H.S.; Hoslok, A. Exploring Digital Twins for Plant Growth Monitoring. In Proceedings of the 2023 7th International Conference on Computation System and Information Technology for Sustainable Solutions (CSITSS), Bangalore, India, 2–4 November 2023; pp. 1–6. [Google Scholar] [CrossRef]
- Liu, J.; Zhou, Y.; Li, Y.; Li, Y.; Hong, S.; Li, Q.; Liu, X.; Lu, M.; Wang, X. Exploring the Integration of Digital Twin and Generative AI in Agriculture. In Proceedings of the 2023 15th International Conference on Intelligent Human-Machine Systems and Cybernetics (IHMSC), Hangzhou, China, 26–27 August 2023; pp. 223–228. [Google Scholar] [CrossRef]
- Zakharov, A.; Romazanov, A.; Shirokikh, A.; Zakharova, I. Intellectual Data Analysis System of Building Temperature Mode Monitoring. In Proceedings of the 2019 International Russian Automation Conference (RusAutoCon), Sochi, Russia, 8–14 September 2019; pp. 1–6. [Google Scholar] [CrossRef]
- Al-Mufti, O.A.; Al-Isawi, O.A.; Amirah, L.H.; Ghenai, C. Digital Twinning and ANN-based Forecasting Model for Building Energy Consumption. In Proceedings of the 2023 Advances in Science and Engineering Technology International Conferences (ASET), Dubai, United Arab Emirates, 20–23 February 2023; pp. 1–8. [Google Scholar] [CrossRef]
- Rukangu, A.; Tuttle, A.; Johnsen, K. Virtual Reality for Remote Controlled Robotics in Engineering Education. In Proceedings of the 2021 IEEE Conference on Virtual Reality and 3D User Interfaces Abstracts and Workshops (VRW), Lisbon, Portugal, 27 March–1 April 2021; pp. 751–752. [Google Scholar] [CrossRef]
- Peres, R.S.; Barata, J. Remote E-Learning for Cyber-Physical Production Systems in Higher Education. In Proceedings of the 2021 IEEE 19th International Conference on Industrial Informatics (INDIN), Palma de Mallorca, Spain, 21–23 July 2021; pp. 1–6. [Google Scholar] [CrossRef]
- Joshi, K.; Kumar, R.; Bharany, S.; Saini, D.K.J.B.; Kumar, R.; Ibrahim, A.O.; Abdelmaboud, A.; Nagmeldin, W.; Medani, M.A. Exploring the Connectivity Between Education 4.0 and Classroom 4.0: Technologies, Student Perspectives, and Engagement in the Digital Era. IEEE Access 2024, 12, 24179–24204. [Google Scholar] [CrossRef]
- Han, Z.; Shi, H.; Liu, Y.; Ba, L.; Yuan, Q.; Yang, M.; Gao, X. Framework for Remaining Useful Life Prediction of Casting Roller in Continuous Casting Machine Based on Digital Twin. In Proceedings of the 2021 IEEE International Conference on Software Engineering and Artificial Intelligence (SEAI), Xiamen, China, 11–13 June 2021; pp. 17–22. [Google Scholar] [CrossRef]
- Martynov, V.; Filosova, E.; Egorova, Y. Information Architecture to Support Engineering Education in the Era of Industry 4.0. In Proceedings of the 2022 VI International Conference on Information Technologies in Engineering Education (Inforino), Moscow, Russia, 12–15 April 2022; pp. 1–5. [Google Scholar] [CrossRef]
- Chen, X. Research on the Reform of Hybrid Teaching Mode Based on Digital Twin. In Proceedings of the 2021 16th International Conference on Computer Science & Education (ICCSE), Lancaster, UK, 17–21 August 2021; pp. 672–675. [Google Scholar] [CrossRef]
- Anand, S.; Ghalsasi, O.; Zhang, B.; Goel, A.; Reddy, S.; Joshi, S.; Morris, G. Additive Manufacturing Simulation Tools in Education. In Proceedings of the 2018 World Engineering Education Forum—Global Engineering Deans Council (WEEF-GEDC), Albuquerque, NM, USA, 12–16 November 2018. [Google Scholar] [CrossRef]
- Chen, Q.; Wang, Z.; Su, Y.; Fu, L.; Wei, Y. Educational 5G Edge Computing: Framework and Experimental Study. Electronics 2022, 11, 2727. [Google Scholar] [CrossRef]
- Autiosalo, J. Platform for Industrial Internet and Digital Twin Focused Education, Research, and Innovation: Ilmatar the Overhead Crane. In Proceedings of the 2018 IEEE 4th World Forum on Internet of Things (WF-IoT), Singapore, 5–8 February 2018. [Google Scholar] [CrossRef]
- Martinez, E.M.; Ponce, P.; Macias, I.; Molina, A. Automation Pyramid as Constructor for a Complete Digital Twin, Case Study: A Didactic Manufacturing System. Sensors 2021, 21, 4656. [Google Scholar] [CrossRef] [PubMed]
- Chamorro, O.; Flores-Velásquez, C.; Flores-Cáceres, R.; Arévalo-Tuesta, J.; Zevallos-Castañeda, M.; Tomás Quispe, G.; Aranda Dextre, C.; Cruz-Telada, Y.; Caller Luna, J.; Alarcón-Anco, R. Use of Digital Twin Technology in the Teaching-Learning Process, in the Field of University Education: A Bibliometric Review. Int. J. Learn. Teach. Educ. Res. 2024, 23, 313–329. [Google Scholar] [CrossRef]
- Theodoridou, E. Implementation of OGC SensorThings API Standard for the Integration of Dynamic Sensor Data in a 3D Urban Digital Twin. Master’s Thesis, Architecture and the Built Environment, Delft University of Technology, Delft, The Netherlands, 2023. Available online: http://resolver.tudelft.nl/uuid:b92de6b0-a868-4910-9392-cf1063fb9639 (accessed on 10 March 2023).
- Ngadi, H.; Bounceur, A.; Bezoui, M.; Lahlou, L.; Hammoudeh, M.; Nadjia, K.; Nana, L. Toward A Digital Twin IoT for the Validation of AI Algorithms in Smart-City Applications. In Proceedings of the 6th International Conference, MLN 2023, Paris, France, 28–30 November 2023; pp. 108–117. [Google Scholar] [CrossRef]
- Lock, N. Digital Twin of an Isolated DC/DC Converter for Electrolysis. Master’s Thesis, Faculty of Electrical Engineering, Mathematics and Computer Science, Delft University of Technology, Delft, The Netherlands, 2023. Available online: http://resolver.tudelft.nl/uuid:6b41fa94-ed55-4536-9b5c-250862f805f2 (accessed on 10 March 2023).
- Yuce, B.; Li, H.; Wang, L.; Sucala, V.I. Digital Twin-Based Smart Feeding System Design for Machine Tools. Electronics 2024, 13, 4831. [Google Scholar] [CrossRef]
- Zhabitskii, M.; Andryenko, Y.; Malyshev, V.; Chuykova, S.; Zhosanov, A. Digital transformation model based on the digital twin concept for intensive aquaculture production using closed water circulation technology. IOP Conf. Ser. Earth Environ. Sci. 2021, 723, 032064. [Google Scholar] [CrossRef]
- Zake, M.; Majore, G. Application of Multi-perspective Modelling Approach for Building Digital Twin in Smart Agriculture. In Proceedings of the 2022 63rd International Scientific Conference on Information Technology and Management Science of Riga Technical University (ITMS), Riga, Latvia, 6–7 October 2022; pp. 1–7. [Google Scholar] [CrossRef]
- Lin, Y.-Z.; Alhamadah, A.H.J.; Redondo, M.W.; Patel, K.H.; Ghimire, S.; Latibari, B.S.; Salehi, S.; Satam, P. Transforming Engineering Education Using Generative AI and Digital Twin Technologies. arXiv 2024, arXiv:2411.14433. [Google Scholar] [CrossRef]
- Cai, Y.; Guan, K.; Nafziger, E.; Chowdhary, G.; Peng, B.; Jin, Z.; Wang, S.; Wang, S. Detecting In-Season Crop Nitrogen Stress of Corn for Field Trials Using UAV- and CubeSat-Based Multispectral Sensing. IEEE J. Sel. Top. Appl. Earth Obs. Remote Sens. 2019, 12, 5153–5166. [Google Scholar] [CrossRef]
- Bunse, C.; Kennes, L.; Kuhr, J.-C. On Using Distance Labs for Engineering Education. In Proceedings of the 2022 IEEE/ACM 4th International Workshop on Software Engineering Education for the Next Generation (SEENG), Pittsburgh, PA, USA, 17 May 2022; IEEE/ACM: New York, NY, USA, 2022; pp. 5–11. [Google Scholar] [CrossRef]
- Wang, H.; Chen, X.; Jia, F.; Xiaojuan, C. Digital Twin-Supported Smart City: Status, Challenges and Future Research Directions. Expert Syst. Appl. 2023, 217, 119531. [Google Scholar] [CrossRef]
- Khamis, A.; AbdelFattah, S.; Donia, M. A Hyperloop Testbed for Professional and Educational Training and Experimentation. In Proceedings of the 2022 IEEE International Conference on Smart Mobility (SM), New Alamein, Egypt, 6–7 March 2022; pp. 1–7. [Google Scholar] [CrossRef]
- Piaget, J. To Understand Is to Invent: The Future of Education; Grossman Publishers: New York, NY, USA, 1973. [Google Scholar]
- Linn, M.C.; Clark, D.B.; Slotta, J.D. WISE design for knowledge integration. Sci. Educ. 2003, 87, 517–538. [Google Scholar] [CrossRef]
- Alsaleh, S.; Tepljakov, A.; Köse, A.; Belikov, J.; Petlenkov, E. ReImagine Lab: Bridging the Gap Between Hands-On, Virtual and Remote Control Engineering Laboratories Using Digital Twins and Extended Reality. IEEE Access 2022, 10, 89924–89943. [Google Scholar] [CrossRef]
- Van Merriënboer, J.J.; Kirschner, P.A. Ten Steps to Complex Learning: A Systematic Approach to Four-Component Instructional Design; Routledge: New York, NY, USA, 2007. [Google Scholar]
- Woods, D.R.; Felder, R.M.; Rugarcia, A.; Stice, J.E. The future of engineering education: Part 1. A vision for a new century. Chem. Eng. Educ. 2000, 34, 16–25. [Google Scholar]
- Böhme, S.; Kunath, M.; Winkler, H.; Li, S. Towards a Digital Twin: How the Blockchain Can Foster EE-traceability in Consideration of Model-Based Systems Engineering. Unpublished Manuscript. Available online: https://www.researchgate.net/publication/320930815 (accessed on 10 May 2023).
- Clark, D.; Linn, M.C. Designing for Knowledge Integration: The Impact of Instructional Time. J. Learn. Sci. 2003, 12, 451–493. [Google Scholar] [CrossRef]
- Thomas, J.W. A Review of Research on Project-Based Learning. The Autodesk Foundation. 2000. Available online: http://www.bobpearlman.org/BestPractices/PBL_Research.pdf (accessed on 23 January 2025).
- Bergmann, J.; Sams, A. Flip Your Classroom: Reach Every Student in Every Class Every Day; International Society for Technology in Education: Arlington, VA, USA, 2012. [Google Scholar]
- Anderson, T. The Theory and Practice of Online Learning; Athabasca University Press: Athabasca, AB, Canada, 2008. [Google Scholar]








| Aspect | IDTEP | Traditional Pedagogy | Project-Based Learning | Flipped Classroom | E-Learning |
|---|---|---|---|---|---|
| Real-Time Feedback | Immediate, from Digital Twins and simulations | Limited; feedback is often delayed | Delayed, based on project milestones | Minimal; feedback from class activities | Minimal; feedback from assessments |
| Hands-On Experience | Interactive simulations of complex systems | Physical labs and models | Hands-on projects but resource-intensive | Limited hands-on experience due to digital focus | Limited interaction with physical systems |
| Interdisciplinary Collaboration | High; integrates multiple engineering domains | Low; often focused on specific disciplines | Moderate; within project teams | Low; generally individual work | Low; isolated learning modules |
| Cost | Cost-effective (no need for physical prototypes) | High due to physical materials and prototypes | High due to resources for physical projects | Lower cost for resources but still limited hands-on experience | Low; lacks full engagement with complex systems |
| Iteration | High; students can iterate designs and test outcomes continuously | Limited iteration; based on fixed projects | Moderate; dependent on project timelines | Moderate; learning is focused on class interaction | Low; limited to quizzes and assignments |
| Ref. | Education Technology and Contemporary Didactics | DT Practical Use Case | |||||||
|---|---|---|---|---|---|---|---|---|---|
| Educational Technology | EDP Extension Proposal | Hands-on Related Activities | Integrated DT Architecture | Use of Pedagogical Approach | Adaptive Framework | IoT Scenario | Physical Computing Tools | DT–User Interaction | |
| [2] | ✓ | ✓ | ✓ | ||||||
| [5] | ✓ | ✓ | ✓ | ||||||
| [18] | ✓ | ✓ | ✓ | ||||||
| [37] | ✓ | ✓ | ✓ | ✓ | ✓ | ✓ | ✓ | ✓ | |
| [42] | ✓ | ✓ | ✓ | ✓ | ✓ | ✓ | |||
| [45] | ✓ | ✓ | ✓ | ✓ | ✓ | ||||
| [47] | ✓ | ✓ | ✓ | ||||||
| [50] | ✓ | ✓ | ✓ | ✓ | ✓ | ||||
| [51] | ✓ | ✓ | ✓ | ✓ | ✓ | ||||
| [53] | ✓ | ✓ | ✓ | ✓ | ✓ | ||||
| Proposed approach | ✓ | ✓ | ✓ | ✓ | ✓ | ✓ | ✓ | ✓ | ✓ |
Disclaimer/Publisher’s Note: The statements, opinions and data contained in all publications are solely those of the individual author(s) and contributor(s) and not of MDPI and/or the editor(s). MDPI and/or the editor(s) disclaim responsibility for any injury to people or property resulting from any ideas, methods, instructions or products referred to in the content. |
© 2025 by the authors. Licensee MDPI, Basel, Switzerland. This article is an open access article distributed under the terms and conditions of the Creative Commons Attribution (CC BY) license (https://creativecommons.org/licenses/by/4.0/).
Share and Cite
Boltsi, A.; Kosmanos, D.; Xenakis, A.; Chatzimisios, P.; Chaikalis, C. Towards a Novel Digital Twin Framework Proposal Within the Engineering Design Process for Future Engineers: An IoT Smart Building Use Case. Sensors 2025, 25, 3504. https://doi.org/10.3390/s25113504
Boltsi A, Kosmanos D, Xenakis A, Chatzimisios P, Chaikalis C. Towards a Novel Digital Twin Framework Proposal Within the Engineering Design Process for Future Engineers: An IoT Smart Building Use Case. Sensors. 2025; 25(11):3504. https://doi.org/10.3390/s25113504
Chicago/Turabian StyleBoltsi, Angeliki, Dimitrios Kosmanos, Apostolos Xenakis, Periklis Chatzimisios, and Costas Chaikalis. 2025. "Towards a Novel Digital Twin Framework Proposal Within the Engineering Design Process for Future Engineers: An IoT Smart Building Use Case" Sensors 25, no. 11: 3504. https://doi.org/10.3390/s25113504
APA StyleBoltsi, A., Kosmanos, D., Xenakis, A., Chatzimisios, P., & Chaikalis, C. (2025). Towards a Novel Digital Twin Framework Proposal Within the Engineering Design Process for Future Engineers: An IoT Smart Building Use Case. Sensors, 25(11), 3504. https://doi.org/10.3390/s25113504

