Bio-Inspired Algorithms for Efficient Clustering and Routing in Flying Ad Hoc Networks
Abstract
1. Introduction
1.1. Contribution of This Study
- In this study, an HMAO algorithm is proposed to optimize clustering and routing in FANETs by merging the best features of MGO for CH selection and AO for global path optimization.
- Local density-aware clustering is proposed to avoid overloading UAVs in dense regions. The proposed method ensures that cluster sizes are balanced and prevents congestion in high-traffic areas.
- A predictive mobility-based routing mechanism is proposed to predict UAV movement, and this mechanism will improve data delivery performance and reduce the packet loss rate in a highly dynamic environment.
- Proposed HMAO dynamically balances the data load across UAVs by monitoring queue lengths and packet processing rates and directing traffic towards the least-congested nodes. This prevents overwhelming, reduces delays, and improves network efficiency, especially in dense scenarios.
- The fault-tolerant secondary path routing strategy is designed with the ability to dynamically activate secondary paths on congestion occurrences for the reliable transmission of data using global information.
1.2. Organization of This Paper
2. Related Works
3. Preliminaries
3.1. Motivation Scenario
3.2. Network Models and Assumptions
3.3. Energy Consumption Model
3.4. HMAO Model
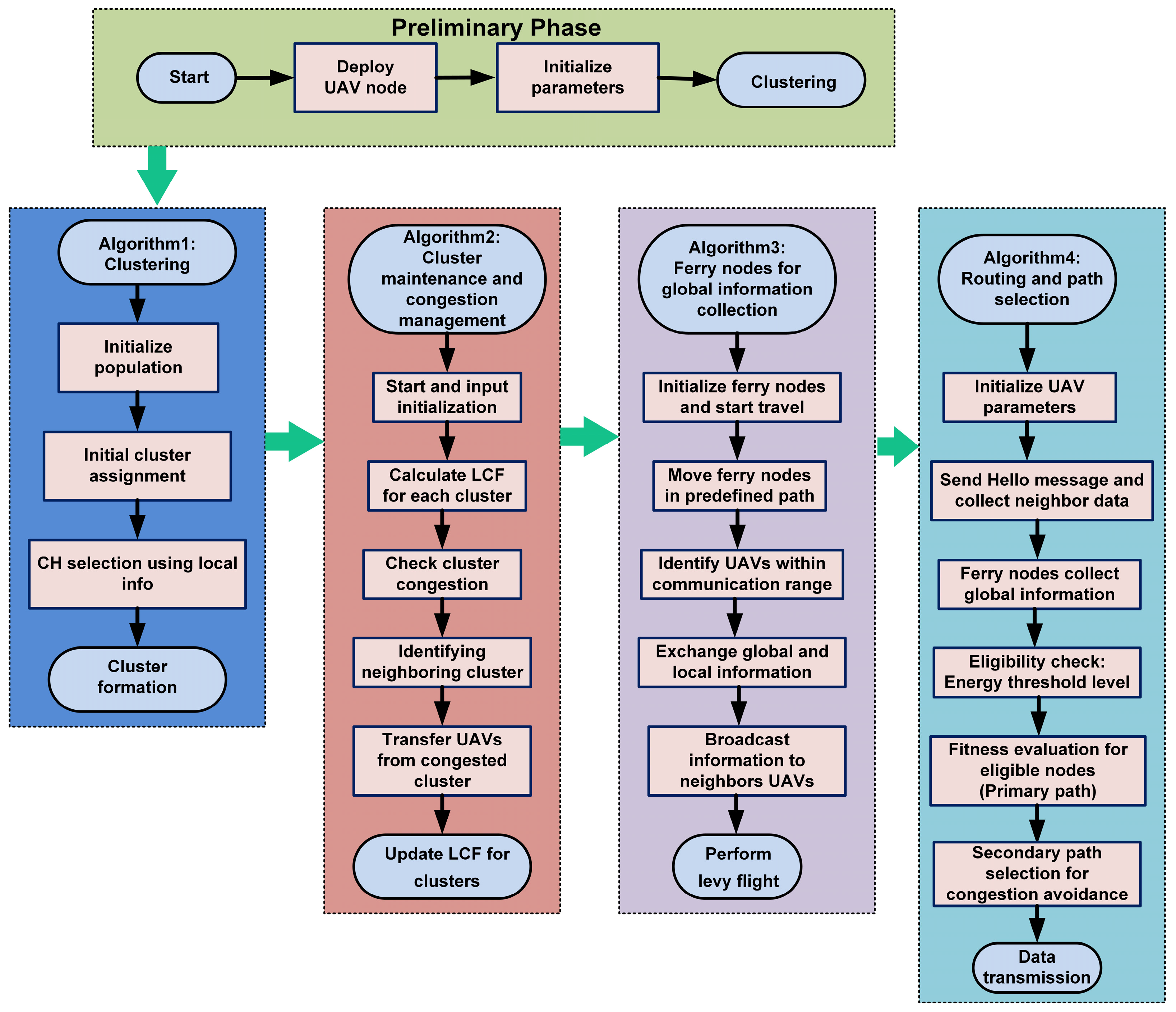
4. HMAO Algorithms
4.1. Clustering and CH Selection Phase
| Algorithm 1: HAMO-based clustering. |
| , velocity of UAVs . |
| with CHs |
| # Step 1: Initialize population |
| do: |
| ] with: |
| , |
| 4: end for |
| # Step 2: Initial cluster assignment |
| do: |
| using (1) |
8: end for |
4.2. Cluster Maintenance Phase
| Algorithm 2: Adaptive cluster maintenance and congestion management. |
| ) for UAV density, distance threshold for identifying neighbouring clusters, and scaling factor for UAV reassignment. |
| Output: Update distribution of UAVs between clusters and update LCF for each affected cluster. |
| # For each time interval |
| : |
| 2: Calculate LCF using (12) # Check if LCF exceeds the threshold |
| then # Identify neighboring clusters within the distance threshold |
| 4: Eligible clusters = [ ] |
| within distance_threshold do |
| using (14) and (15) # Check the neighbor capacity and level of LCF |
15: end if 16: end if 17: end for |
4.3. Routing Phase
| Algorithm 3: Ferry nodes for global information collection and distribution. |
| Input: Predefined trajectory, UAV status (position and load), and control packets. |
| Output: Collected global information (position and load from all UAVs) and distributed global information to neighbouring UAVs. |
| # Initialize ferry nodes and begin traversal |
| 1: for each ferry node do: |
| # Traverse network along the predefined trajectory 2: while ferry node is operational: |
| 3: Move ferry node along trajectory # Collect information from UAVs within communication range |
responds with its status information |
# Aggregate received information |
| ) # Distribute collected global information to nearby UAVs 8: for each UAV neighbor within communication range do: |
| 9: Send global info (UAV neighbor and global info) # Perform levy flight exploration to cover the network area 10: Execute levy flight (ferry node) 11: end for 12: end for 13: end while 14: end for |
| Algorithm 4: Congestion-aware fault-tolerant routing. |
| , velocity of UAVs . |
| Output: Primary path and secondary path. |
| # Step 1: Initialize UAV parameters |
| do: |
| , , |
| 3: end for # Step 2: Periodically send Hello Messages and collect neighbor data |
| do: |
| 5: Broadcast (Hello Message) |
do: |
then 35 and select 36: end if 37: end if 38: end for 39: end for # Step 6: Congestion monitoring by ferry nodes for secondary path activation 40: 42: for each UAV then 48: then 59: 60: end if 61: end if 62: end for 63: end if # Step 9: Forward data via selected paths 64: then 66: Forward packet (selected forwarder) // Primary Path 67: Forward packet (selected secondary forwarder) // Secondary Path 68: else forward packet (selected forwarder) // Only Primary Path 69: end if 70: end for |
4.4. Computational Complexity
5. Performance Evaluation
5.1. Simulation Environment
5.2. Results and Discussion
6. Conclusions
Author Contributions
Funding
Institutional Review Board Statement
Informed Consent Statement
Data Availability Statement
Acknowledgments
Conflicts of Interest
References
- Ghamari, M.; Rangel, P.; Mehrubeoglu, M.; Tewolde, G.S.; Sherratt, R.S. Unmanned Aerial Vehicle Communications for Civil Applications: A Review. IEEE Access 2022, 10, 102492–102531. [Google Scholar] [CrossRef]
- Dai, M.; Huang, N.; Wu, Y.; Gao, J.; Su, Z. Unmanned-Aerial-Vehicle-Assisted Wireless Networks: Advancements, Challenges, and Solutions. IEEE Internet Things J. 2023, 10, 4117–4147. [Google Scholar] [CrossRef]
- Zhang, J.; Wang, T.; Wang, J.; Du, W.; Zheng, D.; Wang, S.; Li, Y. Multi-UAV Collaborative Surveillance Network Recovery via Deep Reinforcement Learning. IEEE Internet Things J. 2024, 11, 34528–34540. [Google Scholar] [CrossRef]
- Alam, M.M.; Moh, S. Joint Topology Control and routing in a UAV swarm for crowd surveillance. J. Netw. Comput. Appl. 2022, 204, 103427. [Google Scholar] [CrossRef]
- Agrawal, J.; Arafat, M.Y. Transforming Farming: A Review of AI-Powered UAV Technologies in Precision Agriculture. Drones 2024, 8, 664. [Google Scholar] [CrossRef]
- Arafat, M.Y.; Pan, S. Urban Air Mobility Communications and Networking: Recent Advances, Techniques, and Challenges. Drones 2024, 8, 702. [Google Scholar] [CrossRef]
- Idris, M.Y.I.; Ayub, M.N.B.; Beegum, T.R. Optimized Routing of UAVs Using Bio-Inspired Algorithm in FANET: A Systematic Review. IEEE Access 2023, 11, 15588–15622. [Google Scholar] [CrossRef]
- Khan, M.F.; Yau, K.-L.A.; Ling, M.H.; Imran, M.A.; Chong, Y.-W. An Intelligent Cluster-Based Routing Scheme in 5G Flying Ad Hoc Networks. Appl. Sci. 2022, 12, 3665. [Google Scholar] [CrossRef]
- Yan, Y.; Xia, X.; Zhang, L.; Li, Z.; Qin, C. A Clustering Scheme Based on the Binary Whale Optimization Algorithm in FANET. Entropy 2022, 24, 1366. [Google Scholar] [CrossRef]
- Alam, M.M.; Arafat, M.Y.; Moh, S.; Shen, J. Topology control algorithms in multi-unmanned aerial vehicle networks: An extensive survey. J. Netw. Comput. Appl. 2022, 207, 103495. [Google Scholar] [CrossRef]
- Bharany, S.; Sharma, S.; Bhatia, S.; Rahmani, M.K.I.; Shuaib, M.; Lashari, S.A. Energy Efficient Clustering Protocol for FANETS Using Moth Flame Optimization. Sustainability 2022, 14, 6159. [Google Scholar] [CrossRef]
- Aissa, M.; Abdelhafidh, M.; Mnaouer, A.B. EMASS: A Novel Energy, Safety, and Mobility Aware-Based Clustering Algorithm for FANETs. IEEE Access 2021, 9, 105506–105520. [Google Scholar] [CrossRef]
- Yang, S.; Wang, S.; Li, T.; Hu, T.; Xu, Z.; He, R.; Zhang, B. Hybrid Ant Colony-Based Inter-Cluster Routing Protocol for FANET. Sci. Rep. 2024, 14, 15632. [Google Scholar] [CrossRef]
- Arafat, M.Y.; Moh, S. A survey on cluster-based routing protocols for Unmanned Aerial Vehicle Networks. IEEE Access 2019, 7, 498–516. [Google Scholar] [CrossRef]
- Sun, G.; Qin, D.; Lan, T.; Ma, L. Research on Clustering Routing Protocol Based on Improved PSO in FANET. IEEE Sens. J. 2021, 21, 27168–27185. [Google Scholar] [CrossRef]
- Zhao, L.; Saif, M.B.; Hawbani, A.; Min, G. A Novel Improved Artificial Bee Colony and Blockchain-Based Secure Clustering Routing Scheme for FANET. China Commun. 2021, 18, 103–116. [Google Scholar] [CrossRef]
- Arafat, M.Y.; Moh, S. Localization and clustering based on swarm intelligence in UAV Networks for Emergency Communications. IEEE Internet Things J. 2019, 6, 8958–8976. [Google Scholar] [CrossRef]
- Liu, C.; Wang, Y.; Wang, Q. PARouting: Prediction-Supported Adaptive Routing Protocol for FANETs with Deep Reinforcement Learning. Int. J. Intell. Netw. 2023, 4, 113–121. [Google Scholar] [CrossRef]
- Bhandari, S.; Wang, X.; Lee, R. Mobility and Location-Aware Stable Clustering Scheme for UAV Networks. IEEE Access 2020, 8, 106364–106372. [Google Scholar] [CrossRef]
- Arafat, M.Y.; Moh, S. Bio-inspired approaches for energy-efficient localization and clustering in UAV networks for monitoring wildfires in remote areas. IEEE Access 2021, 9, 18649–18669. [Google Scholar] [CrossRef]
- Yang, S.; Li, T.; Wu, D.; Hu, T.; Deng, W.; Gong, H. Bio-Inspired Multi-Hop Clustering Algorithm for FANET. Ad Hoc Netw. 2023, 154, 103355. [Google Scholar] [CrossRef]
- Guo, J.; Gao, H.; Liu, Z.; Huang, F.; Zhang, J.; Li, X.; Ma, J. ICRA: An Intelligent Clustering Routing Approach for UAV Ad Hoc Networks. IEEE Trans. Intell. Transp. Syst. 2023, 24, 2447–2460. [Google Scholar] [CrossRef]
- Abdulhae, O.T.; Mandeep, J.S.; Islam, M.N. Cluster-Based Routing Protocols for Flying Ad Hoc Networks (FANETs). IEEE Access 2022, 10, 32981–33004. [Google Scholar] [CrossRef]
- Arafat, M.Y.; Moh, S. A Q-Learning-Based Topology-Aware Routing Protocol for Flying Ad Hoc Networks. IEEE Internet Things J. 2021, 9, 1985–2000. [Google Scholar] [CrossRef]
- Alam, M.M.; Moh, S. Q-learning-based routing inspired by adaptive flocking control for collaborative unmanned aerial vehicle swarms. Veh. Commun. 2023, 40, 100572. [Google Scholar] [CrossRef]
- Hosseinzadeh, M.; Ali, S.; Mohammed, A.H.; Lansky, J.; Mildeova, S.; Yousefpoor, M.S.; Yousefpoor, E.; Hassan Ahmed, O.; Rahmani, A.M.; Mehmood, A. An energy-aware routing scheme based on a virtual relay tunnel in flying ad hoc networks. Alex. Eng. J. 2024, 91, 249–260. [Google Scholar] [CrossRef]
- Hosseinzadeh, M.; Husari, F.M.; Yousefpoor, M.S.; Lansky, J.; Min, H. A local filtering-based energy-aware routing scheme in flying ad hoc networks. Sci. Rep. 2024, 14, 17733. [Google Scholar] [CrossRef] [PubMed]
- Ren, Z.; Hussain, K.; Faheem, M. K-means online-learning routing protocol (K-MORP) for unmanned aerial vehicles (UAV) adhoc networks. Ad Hoc Netw. 2024, 154, 103354. [Google Scholar] [CrossRef]
- Khedr, A.M.; Salim, A.; Raj, P.V.; Osamy, W. MWCRSF: Mobility-Based Weighted Cluster Routing Scheme for FANETs. Veh. Commun. 2023, 41, 100603. [Google Scholar] [CrossRef]
- Hosseinzadeh, M.; Ali, S.; Ahmad, H.J.; Alanazi, F.; Yousefpoor, M.S.; Yousefpoor, E.; Darwesh, A.; Rahmani, A.M.; Lee, S. DCFH: A Dynamic Clustering Approach Based on Fire Hawk Optimizer in Flying Ad Hoc Networks. Veh. Commun. 2024, 47, 100778. [Google Scholar] [CrossRef]
- Hosseinzadeh, M.; Tanveer, J.; Alanazi, F.; Aurangzeb, K.; Yousefpoor, M.S.; Yousefpoor, E.; Darwesh, A.; Lee, S.; Rahmani, A.M. An Intelligent Clustering Scheme Based on Whale Optimization Algorithm in Flying Ad Hoc Networks. Veh. Commun. 2024, 49, 100805. [Google Scholar] [CrossRef]
- Kumar, S.; Raw, R.S.; Bansal, A.; Singh, P. UF-GPSR: Modified Geographical Routing Protocol for Flying Ad-Hoc Networks. Trans. Emerg. Telecommun. Technol. 2023, 34, e4813. [Google Scholar] [CrossRef]
- Asaamoning, G.; Mendes, P.; Magaia, N. A Dynamic Clustering Mechanism with Load-Balancing for Flying Ad Hoc Networks. IEEE Access 2021, 9, 158574–158586. [Google Scholar] [CrossRef]
- Khan, A.; Aftab, F.; Zhang, Z. Self-Organization Based Clustering Scheme for FANETs Using Glowworm Swarm Optimization. Phys. Commun. 2019, 36, 100769. [Google Scholar] [CrossRef]
- Khedr, A.M.; Pravija, R.P. A Hybrid MGO-JAYA Based Clustered Routing for FANETs. Veh. Commun. 2024, 45, 100729. [Google Scholar] [CrossRef]
- Khan, A.; Aftab, F.; Zhang, Z. BICSF: Bio-Inspired Clustering Scheme for FANETs. IEEE Access 2019, 7, 31446–31456. [Google Scholar] [CrossRef]









| Reference | Approach | Objective | Strengths | Weaknesses | Scalability and Adaptability |
|---|---|---|---|---|---|
| EARVRT [26] | Energy-aware routing with virtual routing tables | Reducing unnecessary control messages | Reduced routing overhead, high adaptability, improved packet delivery rate (PDR), and reduced latency | Limited network scalability | Moderate scalability and performs well in moderate mobility scenarios |
| LFEAR [27] | Local filtering enhanced AODV routing | Enhancing AODV with local filtering | Enhanced adaptability, managed routing overhead, and improved route stability | Higher routing overhead compared to EARVRT | Adaptable in moderate mobility and limited by overhead in high-density FANETs |
| K-MORP [28] | K-means based mobility-aware routing | Efficient routing through clustering | Reduces routing overhead, enhances scalability, and resource management | Complexity in cluster formation and stability issues at high speeds | High scalability and effective in controlled environments |
| MWCRSF [29] | Mobility-based weighted clustering scheme | Enhancing FANET performance through optimized routing | Improves load balancing and communication efficiency | High computational complexity for real-time data processing | Good scalability but limited adaptability in dynamic environments |
| DCFH [30] | Dynamic clustering for fault handling | Improving fault tolerance in dynamic FANETs | Efficient in managing faults and improving data reliability | Limited scalability due to complexity | Moderate scalability and suitable for low to moderate mobility scenarios |
| ICW [31] | Centralized clustering scheme based on WOA | Enhancing energy efficiency and stability | Low clustering time, achieves high PDR and low delay | Computational high overhead due to centralized clustering process | Adaptable to dynamic FANET and address high-speed UAV mobility and link stability |
| UF-GPSR [32] | Modified geographic perimeter stateless routing | Stable and efficient data dissemination | High data delivery ratio, efficient throughput, and reduced latency | Limited scalability and lacks adaptive hello message interval adjustment | Moderate scalability and effective in structured UAV deployments |
| DCM [33] | Dynamic clustering mechanism | Enhancing efficiency in communication and resource allocation | Improves reliability and operational efficiency | High computational complexity in dynamic scenarios | Moderate to high scalability and adaptable in moderate mobility FANETs |
| SOCS [24] | Self-organization-based clustering scheme | Enhancing network management and reliable communication | Increases communication reliability and network stability | High computational requirements | High scalability in structured deployments |
| MFO [11] | MFO-based routing | Enhancing energy efficiency and path stability | High convergence speed and energy-efficient path selection | Performance degradation in high-density environments | Moderate adaptability and suited for static to moderate mobility FANETs |
| HMGOC MGO-JAYA [35] | Hybrid MGO-JAYA for cluster optimization | Achieving energy-efficient CH selection | Balances energy and cluster stability | Limited adaptability to global conditions | Moderate scalability |
| BICSF [36] | Mobility-based weighted clustering scheme | Enhancing FANET performance through optimized routing | Improves load balancing and communication efficiency | High computational complexity for real-time data processing | Good scalability but limited adaptability in dynamic environments |
| Parameter | Value |
|---|---|
| Network size | 2000 m × 2000 m × 500 m |
| Simulation time | 120 s |
| UAV speed | 10–30 m/s |
| Number of UAVs | 20–100 |
| UAV communication range | 300 m |
| Minimal separation between UAVs | 10 m |
| Mobility model | Gauss–Markov mobility model |
| Air density | 1.23 kg/m3 |
| Channel model | IEEE 802.11n |
| Inter-cluster carrier frequency | 5 GHz |
| Intra-cluster carrier frequency | 2.4 GHz |
| Acceleration due to gravity | 9.8 m/s2 |
| Packet size | 512 bytes |
| Packet generation model | Constant bit rate (CBR), 2 Mbps |
| Initial energy per UAV | 2000 J |
| Energy consumption model | Communication energy |
| Electronic energy per Bit | 50 nJ/bit |
| Amplification energy (Long range) | 0.01 pJ/bit/m4 |
| Amplification energy (Short range) | 100 pJ/bit/m2 |
Disclaimer/Publisher’s Note: The statements, opinions and data contained in all publications are solely those of the individual author(s) and contributor(s) and not of MDPI and/or the editor(s). MDPI and/or the editor(s) disclaim responsibility for any injury to people or property resulting from any ideas, methods, instructions or products referred to in the content. |
© 2024 by the authors. Licensee MDPI, Basel, Switzerland. This article is an open access article distributed under the terms and conditions of the Creative Commons Attribution (CC BY) license (https://creativecommons.org/licenses/by/4.0/).
Share and Cite
Agrawal, J.; Arafat, M.Y. Bio-Inspired Algorithms for Efficient Clustering and Routing in Flying Ad Hoc Networks. Sensors 2025, 25, 72. https://doi.org/10.3390/s25010072
Agrawal J, Arafat MY. Bio-Inspired Algorithms for Efficient Clustering and Routing in Flying Ad Hoc Networks. Sensors. 2025; 25(1):72. https://doi.org/10.3390/s25010072
Chicago/Turabian StyleAgrawal, Juhi, and Muhammad Yeasir Arafat. 2025. "Bio-Inspired Algorithms for Efficient Clustering and Routing in Flying Ad Hoc Networks" Sensors 25, no. 1: 72. https://doi.org/10.3390/s25010072
APA StyleAgrawal, J., & Arafat, M. Y. (2025). Bio-Inspired Algorithms for Efficient Clustering and Routing in Flying Ad Hoc Networks. Sensors, 25(1), 72. https://doi.org/10.3390/s25010072

