Wireless Sensor Network Coverage Optimization Using a Modified Marine Predator Algorithm
Abstract
1. Introduction
2. WSN Coverage Model
3. Modified Marine Predator Algorithm
3.1. Standard Marine Predator Algorithm
3.2. Initialization Based on Tent Mapping
3.3. Hybrid Search Strategy
3.4. Golden Sine Guiding Mechanism
3.5. Stage Adjustment Strategy
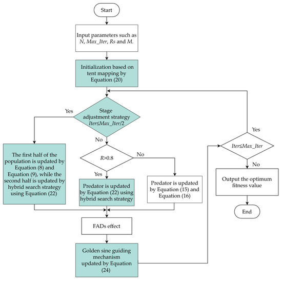
3.6. Algorithm Steps of MMPA
| Algorithm 1 Pseudo-code of MMPA |
| Apply tent mapping to initialize search agents (prey) according to Equation (20), i = 1, …, n while (Iter ≤ Max_Iter) Calculate the fitness of CM, construct the elite matrix and accomplish memory saving if Iter ≤ Max_Iter/2 For the first half of the population (i = 1, …, n/2) Update prey according to Equations (8) and (9) For the other half of the population (i = n/2, …, n) Update prey according to Equation (22) else if Iter > Max_Iter/2 Generate random value R if R > 0.8 Update prey according to Equation (22) else Update prey according to Equations (15) and (16) end if end if Accomplish memory saving and update the elite matrix Applying FADs effect according to Equation (17) Accomplish memory saving and update the elite matrix Apply golden sine guiding mechanism according to Equation (24) Iter = Iter + 1 end while |
3.7. Algorithm Time Complexity Analysis
4. Experimental Results
4.1. Experimental Environment
4.2. Test Functions
4.3. Coverage Test
5. Conclusions
Author Contributions
Funding
Institutional Review Board Statement
Informed Consent Statement
Data Availability Statement
Conflicts of Interest
References
- Verkerk, P.J.; Costanza, R.; Hetemäki, L.; Kubiszewski, I.; Leskinen, P.; Nabuurs, G.J.; Potocnik, J.; Palahí, M. Climate-smart forestry: The missing link. For. Policy Econ. 2020, 115, 102164. [Google Scholar] [CrossRef]
- Gokhale, P.; Bhat, O.; Bhat, S. Introduction to IOT. Int. Adv. Res. J. Sci. Eng. Technol. 2018, 5, 41–44. [Google Scholar] [CrossRef]
- Zhai, X.; Chu, X.; Chai, C.S.; Jong, M.S.Y.; Istenic, A.; Spector, M.; Liu, J.; Yuan, J.; Li, Y. A Review of Artificial Intelligence (AI) in Education from 2010 to 2020. Complexity 2021, 2021, 8812542. [Google Scholar] [CrossRef]
- Soliman, H.; Sudan, K.; Mishra, A. A smart forest-fire early detection sensory system: Another approach of utilizing wireless sensor and neural networks. In Proceedings of the 2020 IEEE Sensors, Waikoloa, HI, USA, 1–4 November 2010; pp. 1900–1904. [Google Scholar] [CrossRef]
- Singh, O.; Rishiwal, V.; Chaudhry, R.; Yadav, M. Multi-objective optimization in WSN: Opportunities and challenges. Wirel. Pers. Commun. 2021, 121, 127–152. [Google Scholar] [CrossRef]
- Farsi, M.; Elhosseini, M.A.; Badawy, M.; Ali, H.A.; Eldin, H.Z. Deployment techniques in wireless sensor networks, coverage and connectivity: A survey. IEEE Access 2019, 7, 28940–28954. [Google Scholar] [CrossRef]
- Ammari, H.M. A computational geometry-based approach for planar k-coverage in wireless sensor networks. ACM T. Sensor Network 2023, 19, 35. [Google Scholar] [CrossRef]
- Kiani, V.; Soltani, A. Improved Virtual Force Algorithm based on the States of Matter for Improving Coverage of Mobile Wireless Sensor Networks. Int. J. Ind. Electron. Control Optim. 2022, 5, 215–230. [Google Scholar] [CrossRef]
- Hawbani, A.; Wang, X.; Husaini, N.; Karmoshi, S. Grid coverage algorithm & analysis for wireless sensor networks. Netw. Protoc. Algorithms 2014, 6, 1–18. [Google Scholar] [CrossRef]
- Adu-Manu, K.S.; Engmann, F.; Sarfo-Kantanka, G. WSN protocols and security challenges for environmental monitoring applications: A survey. J. Sensors 2022, 2022, 1628537. [Google Scholar] [CrossRef]
- Osamy, W.; Khedr, A.M.; Salim, A.; Al Ali, A.I.; El-Sawy, A.A. Coverage, deployment and localization challenges in wireless sensor networks based on artificial intelligence techniques: A review. IEEE Access 2022, 10, 30232–30257. [Google Scholar] [CrossRef]
- Boussaïd, I.; Lepagnot, J.; Siarry, P. A survey on optimization metaheuristics. Inform. Sci. 2013, 237, 82–117. [Google Scholar] [CrossRef]
- Singh, P.; Kottath, R. An ensemble approach to meta-heuristic algorithms: Comparative analysis and its applications. Comput. Ind. Eng. 2021, 162, 107739. [Google Scholar] [CrossRef]
- Yao, Y.; Liao, H.; Liu, M.; Yang, X. Coverage Optimization Strategy for 3-D Wireless Sensor Networks Based on Improved Sparrow Search Algorithm. IEEE Sens. J. 2023, 23, 23721–23733. [Google Scholar] [CrossRef]
- Ling, H.; Zhu, T.; He, W.; Luo, H.; Wang, Q.; Jiang, Y. Coverage optimization of sensors under multiple constraints using the improved PSO algorithm. Math. Probl. Eng. 2020, 1, 8820907. [Google Scholar] [CrossRef]
- Faramarzi, A.; Heidarinejad, M.; Mirjalili, S.; Gandomi, A.H. Marine Predators Algorithm: A nature-inspired metaheuristic. Expert Syst. Appl. 2020, 152, 113377. [Google Scholar] [CrossRef]
- Al-Betar, M.A.; Awadallah, M.A.; Makhadmeh, S.N.; Alyasseri, Z.A.A.; Al-Naymat, G.; Mirjalili, S. Marine predators algorithm: A review. Arch. Comput. Method. E. 2023, 30, 3405–3435. [Google Scholar] [CrossRef] [PubMed]
- Jin, Z.; Jiang, J.; Kong, Z.; Pan, C.; Ruan, X. A novel coverage optimization scheme based on enhanced marine predator algorithm for urban sensing systems. IEEE Sens. J. 2023, 24, 5486–5499. [Google Scholar] [CrossRef]
- Zhang, C.; He, Z.; Li, Q.; Chen, Y.; Chen, S.; Nie, X. An adaptive marine predator algorithm based optimization method for hood lightweight design. J. Comput. 2023, 10, 1219–1249. [Google Scholar] [CrossRef]
- Hu, G.; Zhu, X.; Wei, G.; Chang, C.T. An improved marine predators algorithm for shape optimization of developable Ball surfaces. Eng. Appl. Artif. Intell. 2021, 105, 104417. [Google Scholar] [CrossRef]
- He, Q.; Lan, Z.; Zhang, D.; Yang, L.; Luo, S. Improved marine predator algorithm for wireless sensor network coverage optimization problem. Sustainability 2022, 14, 9944. [Google Scholar] [CrossRef]
- Wang, Z.; Xiao, H.; Yang, S.; Wang, J.; Mahmoodi, S. Multistrategy integrated marine predator algorithm applied to 3D surface WSN coverage optimization. Wirel. Commun. Mob. Com. 2022, 1, 9593103. [Google Scholar] [CrossRef]
- Li, Y.; Han, M.; Guo, Q. Modified whale optimization algorithm based on tent chaotic mapping and its application in structural optimization. KSCE J. Civ. Eng. 2020, 24, 3703–3713. [Google Scholar] [CrossRef]
- Chen, L.; Song, N.; Ma, Y. Harris hawks optimization based on global cross-variation and tent mapping. J. Supercomput. 2023, 79, 5576–5614. [Google Scholar] [CrossRef]
- Tanyildizi, E.; Demir, G. Golden sine algorithm: A novel math-inspired algorithm. Adv. Electr. Comput. En. 2017, 17, 71–78. [Google Scholar] [CrossRef]
- Mirjalili, S.; Mirjalili, S.M.; Lewis, A. Grey wolf optimizer. Adv. Eng. Softw. 2014, 69, 46–61. [Google Scholar] [CrossRef]
- Mirjalili, S. SCA: A sine cosine algorithm for solving optimization problems. Knowl.-Based Syst. 2016, 96, 120–133. [Google Scholar] [CrossRef]
- Zhao, S.; Zhang, T.; Ma, S.; Wang, M. Sea-horse optimizer: A novel nature-inspired meta-heuristic for global optimization problems. Appl. Intell. 2023, 53, 11833–11860. [Google Scholar] [CrossRef]
- Wang, J.; Zhu, D.; Ding, Z.; Gong, Y. WSN Coverage Optimization based on Improved Sparrow Search Algorithm. In Proceedings of the 2023 15th International Conference on Advanced Computational Intelligence (ICACI), Seoul, Republic of Korea, 6–9 May 2023; pp. 1–8. [Google Scholar] [CrossRef]
- Wang, J.; Liu, Y.; Rao, S.; Zhou, X.; Hu, J. A novel self-adaptive multi-strategy artificial bee colony algorithm for coverage optimization in wireless sensor networks. Ad Hoc Netw. 2023, 150, 103284. [Google Scholar] [CrossRef]
- Ma, B.; Liu, Y.; Han, H.; Lv, P.; Zhou, Q.; Hu, Y. Coverage optimization of WSNs based on modified specular reflection optimization algorithm. Transducer Microsyst. Technol. 2023, 42, 156–160. [Google Scholar] [CrossRef]
- Sun, S.; Chen, Y.; Dong, L. An optimization method for wireless sensor networks coverage based on genetic algorithm and reinforced whale algorithm. Math Biosci. Eng. 2024, 21, 2787–2812. [Google Scholar] [CrossRef] [PubMed]
- Gao, S.; Li, Z.; Feng, F. WSN coverage optimization based on ISSA. Intern. Things Tech. 2024, 14, 56–62. [Google Scholar] [CrossRef]




| Algorithms | Parameters |
|---|---|
| MMPA | FADs = 0.2, P = 0.5, ε = 0.5 |
| MPA | FADs = 0.2, P = 0.5 |
| GWO | Adaptive value a linearly decreased from 2 to 0 |
| SCA | Constant A = 2 |
| SHO | u = 0.05, v = 0.05 |
| Function No. | Name | Domain | Optimum |
|---|---|---|---|
| F1 | Sphere | [−100, 100] | 0 |
| F2 | Schwefel 2.22 | [−10, 10] | 0 |
| F3 | Shifted and Rotated Sum of Different Power Function | [−100, 100] | 200 |
| F4 | Schwefel 2.26 | [−500, 500] | −12,569.5 |
| F5 | Rastrigin | [−5.12, 5.12] | 0 |
| F6 | Shifted and Rotated Expanded Scaffer’s F6 Function | [−100, 100] | 600 |
| No. | Index | MMPA | MPA | GWO | SCA | SHO |
|---|---|---|---|---|---|---|
| F1 | Mean | 0 | 4.21 × 10−23 | 8.21 × 10−28 | 4.68 | 1.49 × 10−139 |
| Std | 0 | 3.52 × 10−23 | 8.50 × 10−28 | 6.96 | 7.88 × 10−139 | |
| F2 | Mean | 0 | 2.88 × 10−13 | 8.11 × 10−17 | 0.02 | 2.33 × 10−77 |
| Std | 0 | 3.16 × 10−13 | 5.38 × 10−17 | 0.02 | 1.14 × 10−76 | |
| F3 | Mean | 200.00 | 200 | 1.31 × 108 | 1.08 × 108 | 5.57 × 1 |
| Std | 0 | 0 | 6.40 × 108 | 2.57 × 108 | 1.69 × 109 | |
| F4 | Mean | −12,508.24 | −8884.94 | −5994.72 | −3757.87 | −6131.08 |
| Std | 230.21 | 387.49 | 734.99 | 213.67 | 462.97 | |
| F5 | Mean | 0 | 0 | 2.46 | 44.01 | 0 |
| Std | 0 | 0 | 3.03 | 31.10 | 0 | |
| F6 | Mean | 600 | 600.02 | 601.52 | 622.10 | 617.27 |
| Std | 0 | 0.05 | 1.93 | 4.05 | 5.13 |
| Parameters | Scenario 1 | Scenario 2 | Scenario 3 |
|---|---|---|---|
| Area size | 50 m × 50 m | 50 m × 50 m, | 20 m × 20 m |
| Number of nodes | 35 | 40 | 24 |
| Node-sensing radius | 5 m | 5 m | 2.5 m |
| Communication radius | 10 m | 10 m | 5 m |
| Maximum iteration | 500 | 500 | 500 |
| Coverage Scenario | Algorithm | Average Coverage Rate |
|---|---|---|
| Scenario 1 | random deployment | 68.54% |
| MPA | 89.56% | |
| MMPA | 91.80% | |
| ISSA [29] | 91.48% | |
| Scenario 2 | random deployment | 73.97% |
| MPA | 93.83% | |
| MMPA | 95.98% | |
| SaMABC [30] | 94.98% | |
| MSRA [31] | 95.08% | |
| GARWOA [32] | 95.73% | |
| ESSA [33] | 94.80% | |
| Scenario 3 | random deployment | 70.88% |
| MPA | 91.30% | |
| MMPA | 93.88% |
Disclaimer/Publisher’s Note: The statements, opinions and data contained in all publications are solely those of the individual author(s) and contributor(s) and not of MDPI and/or the editor(s). MDPI and/or the editor(s) disclaim responsibility for any injury to people or property resulting from any ideas, methods, instructions or products referred to in the content. |
© 2024 by the authors. Licensee MDPI, Basel, Switzerland. This article is an open access article distributed under the terms and conditions of the Creative Commons Attribution (CC BY) license (https://creativecommons.org/licenses/by/4.0/).
Share and Cite
Wang, G.; Li, X. Wireless Sensor Network Coverage Optimization Using a Modified Marine Predator Algorithm. Sensors 2025, 25, 69. https://doi.org/10.3390/s25010069
Wang G, Li X. Wireless Sensor Network Coverage Optimization Using a Modified Marine Predator Algorithm. Sensors. 2025; 25(1):69. https://doi.org/10.3390/s25010069
Chicago/Turabian StyleWang, Guohao, and Xun Li. 2025. "Wireless Sensor Network Coverage Optimization Using a Modified Marine Predator Algorithm" Sensors 25, no. 1: 69. https://doi.org/10.3390/s25010069
APA StyleWang, G., & Li, X. (2025). Wireless Sensor Network Coverage Optimization Using a Modified Marine Predator Algorithm. Sensors, 25(1), 69. https://doi.org/10.3390/s25010069

